Assessment of Spatiotemporal Dynamics of Mangrove in Five Typical Mangrove Reserve Wetlands in Asia, Africa and Oceania
Abstract
1. Introduction
2. Materials and Methods
2.1. Selection of Study Sites
2.1.1. Principles for Selecting Study Sites of Mangrove Importance
- (1)
- Site importance. To select those sites which are listed in the list of Ramsar wetlands of international importance, the UNESCO marine heritage list, and the UN biosphere list as much as possible;
- (2)
- Geographical representativeness. The selected sites present different regional characteristics and cover wide geographical regions of mangrove spatial distribution as much as possible, and the site network should cover Asia, Oceania, and Africa, linking the Indian Ocean and the Pacific Ocean;
- (3)
- Difference in functional roles of mangrove habitats. The selected sites can present different functional roles of mangrove habitats, such as Storing carbon, biodiversity protection, tsunami risk reduction, coastal line protection, and tourism service;
- (4)
- Different challenges or problems on the sites. The selected sites are facing different challenges or national or international issues from economic development, environmental change, urbanization, etc.
2.1.2. The Final Scheme of the Study Sites of Mangrove Importance
2.2. Study Sites Introduction
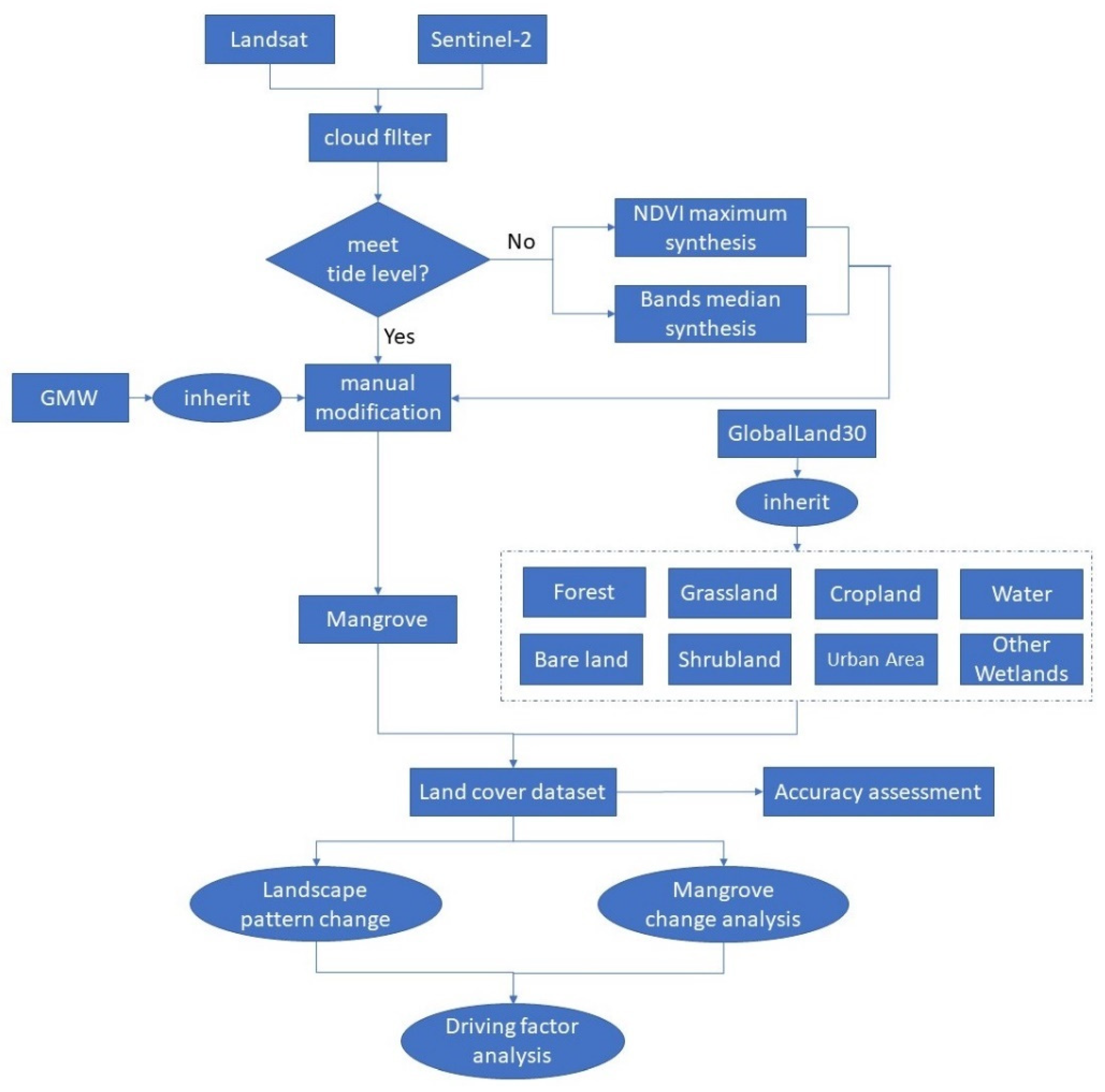
2.3. Data Preparing and Pre-Processing
2.3.1. Images Collection and Band Synthesis
2.3.2. Mangrove Dataset Collections
2.4. Manual Modification for Mangrove Boundary and Landcover Dataset Synthesis
2.5. Accuracy Assessment
2.6. Landscape Pattern Change Analysis and Mangrove Change Analysis
3. Results
3.1. Accuracy Assessment
3.2. Landscape Pattern Change of the Mangrove Habitats from 2000 to 2020
3.3. Mangrove Habitats Change Analysis from 2000–2020 at Five Sites
3.3.1. Analyzing the Dynamics of Mangrove Habitats in Dongzhaigang
3.3.2. Analyzing the Dynamics of Mangrove Habitats in Sembilang NP
3.3.3. Analyzing the Dynamics of Mangrove Habitats in the Sundarban
3.3.4. Analyzing the Dynamics of Mangrove Habitats in Kakadu NP
3.3.5. Analyzing the Dynamics of Mangrove Habitats in RUMAKI
3.3.6. Comparison of Mangrove Habitats Changes from 2000 to 2020 in Five Sites
4. Discussion
4.1. Driving Forces of Mangrove Degradation in the Five Protection Areas
4.2. Comparison with Other Studies
4.3. Limitations
5. Conclusions
Recommendations
Author Contributions
Funding
Institutional Review Board Statement
Data Availability Statement
Acknowledgments
Conflicts of Interest
References
- Barbier, E.B.; Hacker, S.D.; Kennedy, C.; Koch, E.W.; Stier, A.C.; Silliman, B.R. The value of estuarine and coastal ecosystem services. Ecol. Monogr. 2011, 81, 169–193. [Google Scholar] [CrossRef]
- Jia, M.; Wang, Z.; Mao, D.; Huang, C.; Lu, C. Spatial-temporal changes of China’s mangrove forests over the past 50 years: An analysis towards the Sustainable Development Goals (SDGs). Chin. Sci. Bull. 2021, 66, 3886–3901. [Google Scholar] [CrossRef]
- Alongi, D.M. Present state and future of the world’s mangrove forests. Environ. Conserv. 2002, 29, 331–349. [Google Scholar] [CrossRef]
- Alongi, D.M. The Impact of Climate Change on Mangrove Forests. Curr. Clim. Chang. Rep. 2015, 1, 30–39. [Google Scholar] [CrossRef]
- Bosire, J.O.; Kaino, J.J.; Olagoke, A.O.; Mwihaki, L.M.; Ogendi, G.M.; Kairo, J.G.; Berger, U.; Macharia, D. Mangroves in peril: Unprecedented degradation rates of peri-urban mangroves in Kenya. Biogeosciences 2014, 11, 2623–2634. [Google Scholar] [CrossRef]
- Amezaga, J.; Bathurst, J.; Iroumé, A.; Jones, J.; Kotru, R.; Bhatta, L.D.; Springgay, E.; Katila, P.; Colfer, C.J.P.; de Jong, W.; et al. SDG 6: Clean Water and Sanitation—Forest-Related Targets and Their Impacts on Forests and People. In Sustainable Development Goals: Their Impacts on Forests and People; Cambridge University Press: Cambridge, UK, 2019; pp. 178–205. [Google Scholar] [CrossRef]
- Shah, H.; Ramesh, R. Development-aligned mangrove conservation strategy for enhanced blue economy: A successful model from Gujarat, India. Estuar. Coast. Shelf Sci. 2022, 274, 107929. [Google Scholar] [CrossRef]
- Damastuti, E.; de Groot, R.; Debrot, A.O.; Silvius, M.J. Effectiveness of community-based mangrove management for biodiversity conservation: A case study from Central Java, Indonesia. Trees For. People 2022, 7, 100202. [Google Scholar] [CrossRef]
- Goldberg, L.; Lagomasino, D.; Thomas, N.; Fatoyinbo, T. Global declines in human-driven mangrove loss. Glob. Chang. Biol. 2020, 26, 5844–5855. [Google Scholar] [CrossRef]
- Bunting, P.; Rosenqvist, A.; Hilarides, L.; Lucas, R.M.; Thomas, N.; Tadono, T.; Worthington, T.A.; Spalding, M.; Murray, N.J.; Rebelo, L.-M. Global Mangrove Extent Change 1996–2020: Global Mangrove Watch Version 3.0. Remote Sens. 2022, 14, 3657. [Google Scholar] [CrossRef]
- Lymburner, L.; Bunting, P.; Lucas, R.; Scarth, P.; Alam, I.; Phillips, C.; Ticehurst, C.; Held, A. Mapping the multi-decadal mangrove dynamics of the Australian coastline. Remote Sens. Environ. 2019, 238, 111185. [Google Scholar] [CrossRef]
- Richards, D.R.; Friess, D.A. Rates and drivers of mangrove deforestation in Southeast Asia, 2000–2012. Proc. Natl. Acad. Sci. USA 2016, 113, 344–349. [Google Scholar] [CrossRef]
- Heumann, B.W. Satellite remote sensing of mangrove forests: Recent advances and future opportunities. Prog. Phys. Geogr. Earth Environ. 2011, 35, 87–108. [Google Scholar] [CrossRef]
- Islam, M.M. Shamsuddoha Coastal and marine conservation strategy for Bangladesh in the context of achieving blue growth and sustainable development goals (SDGs). Environ. Sci. Policy 2018, 87, 45–54. [Google Scholar] [CrossRef]
- Savari, M.; Damaneh, H.E. Factors involved in the degradation of mangrove forests in Iran: A mixed study for the management of this ecosystem. J. Nat. Conserv. 2022, 66, 126153. [Google Scholar] [CrossRef]
- Friess, D.A.; Rogers, K.; Lovelock, C.E.; Krauss, K.W.; Hamilton, S.E.; Lee, S.Y.; Lucas, R.; Primavera, J.; Rajkaran, A.; Shi, S. The state of the world’s mangrove forests: Past, present, and future. Annu. Rev. Environ. Resour. 2019, 44, 89–115. [Google Scholar] [CrossRef]
- Omo-Irabor, O.O.; Olobaniyi, S.B.; Akunna, J.; Venus, V.; Maina, J.M.; Paradzayi, C. Mangrove vulnerability modelling in parts of Western Niger Delta, Nigeria using satellite images, GIS techniques and Spatial Multi-Criteria Analysis (SMCA). Environ. Monit. Assess. 2010, 178, 39–51. [Google Scholar] [CrossRef]
- Mendoza-González, G.; Martínez, M.; Lithgow, D.; Pérez-Maqueo, O.; Simonin, P. Land use change and its effects on the value of ecosystem services along the coast of the Gulf of Mexico. Ecol. Econ. 2012, 82, 23–32. [Google Scholar] [CrossRef]
- Nguyen, H.-H.; McAlpine, C.; Pullar, D.; Johansen, K.; Duke, N.C. The relationship of spatial–temporal changes in fringe mangrove extent and adjacent land-use: Case study of Kien Giang coast, Vietnam. Ocean Coast. Manag. 2013, 76, 12–22. [Google Scholar] [CrossRef]
- Ishtiaque, A.; Myint, S.W.; Wang, C. Examining the ecosystem health and sustainability of the world’s largest mangrove forest using multi-temporal MODIS products. Sci. Total Environ. 2016, 569, 1241–1254. [Google Scholar] [CrossRef]
- Hamilton, S.E.; Casey, D. Creation of a high spatio-temporal resolution global database of continuous mangrove forest cover for the 21st century (CGMFC-21). Glob. Ecol. Biogeogr. 2016, 25, 729–738. [Google Scholar] [CrossRef]
- Giri, C.; Ochieng, E.; Tieszen, L.L.; Zhu, Z.; Singh, A.; Loveland, T.; Masek, J.; Duke, N. Status and distribution of mangrove forests of the world using earth observation satellite data. Glob. Ecol. Biogeogr. 2011, 20, 154–159. [Google Scholar] [CrossRef]
- Kovacs, J.M.; Wang, J.; Blanco-Correa, M. Mapping Disturbances in a Mangrove Forest Using Multi-Date Landsat TM Imagery. Environ. Manag. 2001, 27, 763–776. [Google Scholar] [CrossRef] [PubMed]
- Li, W.; El-Askary, H.; Qurban, M.A.; Li, J.; ManiKandan, K.; Piechota, T. Using multi-indices approach to quantify mangrove changes over the Western Arabian Gulf along Saudi Arabia coast. Ecol. Indic. 2019, 102, 734–745. [Google Scholar] [CrossRef]
- Spalding; Mark, D.; Leal; Maricé (Eds.) The State of the World’s Mangroves 2021; Global Mangrove Alliance, 2021. Available online: https://www.mangrovealliance.org/wp-content/uploads/2021/07/The-State-of-the-Worlds-Mangroves-2021-FINAL.pdf (accessed on 14 January 2022).
- Silvius, M.J.; Noor, Y.R.; Lubis, I.R.; Giesen, W.; Rais, D. Sembilang National Park: Mangrove Reserves of Indonesia; The Wetland Book; Springer: Dordrecht, The Netherlands, 2018. [Google Scholar] [CrossRef]
- Rahman, M.R.; Asaduzzaman, M. Ecology of sundarban, bangladesh. J. Sci. Found. 2010, 8, 35–47. [Google Scholar] [CrossRef]
- Gopal, B.; Chauhan, M. The transboundary Sundarbans mangroves (India and Bangladesh). In The Wetland Book: II: Distribution, Description, and Conservation; Springer: Dordrecht, The Netherlands, 2018; pp. 1733–1742. [Google Scholar]
- Lucas, R.; Finlayson, C.M.; Bartolo, R.; Rogers, K.; Mitchell, A.; Woodroffe, C.D.; Asbridge, E.; Ens, E. Historical perspectives on the mangroves of Kakadu National Park. Mar. Freshw. Res. 2018, 69, 1047. [Google Scholar] [CrossRef]
- East, D.M. Information Sheet on Ramsar Wetlands (RIS); Joint Nature Conservation Committee: Peterborough, UK, 2004.
- Herbeck, L.S.; Krumme, U.; Andersen, T.J.; Jennerjahn, T.C. Decadal trends in mangrove and pond aquaculture cover on Hainan (China) since 1966: Mangrove loss, fragmentation and associated biogeochemical changes. Estuar. Coast. Shelf Sci. 2019, 233, 106531. [Google Scholar] [CrossRef]
- Zhang, R.; Jia, M.; Wang, Z.; Zhou, Y.; Mao, D.; Ren, C.; Zhao, C.; Liu, X. Tracking annual dynamics of mangrove forests in mangrove National Nature Reserves of China based on time series Sentinel-2 imagery during 2016–2020. Int. J. Appl. Earth Obs. Geoinf. 2022, 112, 102918. [Google Scholar] [CrossRef]
- Ntiyakunze, M.S.; Stage, J. Forest dependence in Tanzania: Analysis of the determinants of perceived forest de-pendence. Trees For. People 2022, 8, 100277. [Google Scholar] [CrossRef]
- Duke, N.C.; Kovacs, J.M.; Griffiths, A.D.; Preece, L.; Hill, D.J.; Van Oosterzee, P.; Mackenzie, J.; Morning, H.S.; Burrows, D. Large-scale dieback of mangroves in Australia’s Gulf of Carpentaria: A severe ecosystem response, coincidental with an unusually extreme weather event. Mar. Freshw. Res. 2017, 68, 1816–1829. [Google Scholar] [CrossRef]
- Ferreira, M.A.; Andrade, F.; Bandeira, S.O.; Cardoso, P.; Mendes, R.N.; Paula, J. Analysis of cover change (1995–2005) of Tanzania/Mozambique trans-boundary mangroves using Landsat imagery. Aquat. Conserv. Mar. Freshw. Ecosyst. 2009, 19, S38–S45. [Google Scholar] [CrossRef]
- Gayo, L. Local community perception on the State Governance of mangroves in Western Indian coast of Kinondoni and Bagamoyo, Tanzania. Glob. Ecol. Conserv. 2022, 39, e02287. [Google Scholar] [CrossRef]
- Hu, Y.; Dong, Y.; Batunacun. An automatic approach for land-change detection and land updates based on integrated NDVI timing analysis and the CVAPS method with GEE support. ISPRS J. Photogramm. Remote Sens. 2018, 146, 347–359. [Google Scholar] [CrossRef]
- Xiao, H.; Su, F.; Fu, D.; Yu, H.; Ju, C.; Pan, T.; Kang, L. 10-M Global Mangrove Classification Products of 2018-2020 Based on Big Data (V1); Science Data Bank: Beijing, China, 2021; Available online: https://datapid.cn/31253.11.sciencedb.01019 (accessed on 16 January 2022).
- Chen, J.; Ban, Y.; Li, S. China: Open access to Earth land-cover map. Nature 2014, 514, 434. [Google Scholar] [CrossRef]
- Ilman, M.; Dargusch, P.; Dart, P. Onrizal A historical analysis of the drivers of loss and degradation of Indonesia’s mangroves. Land Use Policy 2016, 54, 448–459. [Google Scholar] [CrossRef]
- Hauser, L.T.; Vu, G.N.; Nguyen, B.A.; Dade, E.; Nguyen, H.M.; Nguyen, T.T.Q.; Le, T.Q.; Vu, L.H.; Tong, A.T.H.; Pham, H.V. Uncovering the spatio-temporal dynamics of land cover change and fragmentation of mangroves in the Ca Mau peninsula, Vietnam using multi-temporal SPOT satellite imagery (2004–2013). Appl. Geogr. 2017, 86, 197–207. [Google Scholar] [CrossRef]
- Giri, C.; Pengra, B.; Zhu, Z.; Singh, A.; Tieszen, L.L. Monitoring mangrove forest dynamics of the Sundarbans in Bangladesh and India using multi-temporal satellite data from 1973 to 2000. Estuar. Coast. Shelf Sci. 2007, 73, 91–100. [Google Scholar] [CrossRef]
- Jayanthi, M.; Thirumurthy, S.; Nagaraj, G.; Muralidhar, M.; Ravichandran, P. Spatial and temporal changes in mangrove cover across the protected and unprotected forests of India. Estuar. Coast. Shelf Sci. 2018, 213, 81–91. [Google Scholar] [CrossRef]
- Monga, E.; Mangora, M.M.; Trettin, C.C. Impact of mangrove planting on forest biomass carbon and other structural attributes in the Rufiji Delta, Tanzania. Glob. Ecol. Conserv. 2022, 35, e02100. [Google Scholar] [CrossRef]
- Leal; Maricé; Spalding; Mark, D. (Eds.) The State of the World’s Mangroves 2022; Global Mangrove Alliance, 2022. Available online: https://www.mangrovealliance.org/wp-content/uploads/2022/09/The-State-of-the-Worlds-Mangroves-Report_2022.pdf (accessed on 30 October 2022).















| Serial | Site Name | Geo-Location | Area (hm2) | UNESCO Heritage | Ramsar List | Biosphere List | Country and Region | Major Threats | 
|---|---|---|---|---|---|---|---|---|
| A | Dongzhaigang | 19°58′ N 110°34′ E | 5400 | N | Y | N | China, Eastern Asia | Aquaculture; Urban expansion | 
| B | Sembilang National Park | 01°57′ S 104°36′ E | 202,896 | N | Y | Y | Indonesia, Southeast Asia | Aquaculture | 
| C | Sundarban Wetland/ Sundarbans Reserved Forest | 21°46′ N 88°42′ E | 1,024,700 | Y | Y | N | Bangladesh/India, South Asia | Cropland encroachment | 
| D | Kakadu National Park | 12°40′ S 132°45′ E | 1,979,766 | Y | Y | N | Australia, Oceania | Natural disasters | 
| E | Rufiji-Mafia-Kilwa Marine Ramsar Site | 08°07′ S 39°37′ E | 596,908 | Y | Y | N | Tanzania, Eastern Africa | Deforestation | 
| Serial | Year | Sensor | Number | 
|---|---|---|---|
| A | 1990 | Landsat 5 | 6 | 
| 2000 | Landsat 5/7 | 6 | |
| 2010 | Landsat 5/7 | 6 | |
| 2020 | Sentinel-2 | 40 | |
| B | 2000 | Landsat 7 | 42 | 
| 2010 | Landsat 7 | 16 | |
| 2020 | Sentinel2 | 146 | |
| C | 2000 | Landsat 7 | 2 | 
| 2010 | Landsat 5 | 2 | |
| 2020 | Landsat 8 | 2 | |
| D | 2000 | Landsat 7 | 2 | 
| 2010 | Landsat 5 | 2 | |
| 2020 | Landsat 8 | 2 | |
| E | 2000 | Landsat 7 | 4 | 
| 2010 | Landsat 5 | 4 | |
| 2020 | Landsat 8 | 74 | 
| Data Set | Pixels | The Dates of Production | Data Format | Precision | Citation | 
|---|---|---|---|---|---|
| GMFD | 30 m | 2000 | Grid | 90.75% | Giri et al. [22] | 
| GMW | 24 m | 1996, 2007, 2008, 2009, 2010, 2015, 2016 | Shape | 95.25% | Bunting et al. [10] | 
| GMCP | 10 m, 100 m | 2018–2020 | Shape, Grid | 91.62% | Xiao et al. [38] | 
| Serial | 2000 | 2010 | 2020 | |||
|---|---|---|---|---|---|---|
| Mangrove | Overall | Mangrove | Overall | Mangrove | Overall | |
| A | 98.3 | 96.6 | 96.7 | 95.4 | 97.5 | 96.7 | 
| B | 97.2 | 95.1 | 97.5 | 95.4 | 97.1 | 95.2 | 
| C | 98.0 | 97.0 | 98.1 | 97.2 | 98.4 | 97.4 | 
| D | 97.1 | 96.1 | 97.2 | 95.9 | 97.5 | 96.3 | 
| E | 97.4 | 95.2 | 97.5 | 95.4 | 97.8 | 95.8 | 
| Seria | Index | 1990 | 2000 | 2010 | 2020 | 
|---|---|---|---|---|---|
| A | NP | 27 | 87 | 41 | 64 | 
| MAXP | 742 | 247 | 683 | 505 | |
| MPS | 71 | 20 | 42 | 33 | |
| CA | 1930 | 1683 | 1733 | 2097 | |
| B | NP | - | 1279 | 881 | 913 | 
| MAXP | - | 32,746 | 20,435 | 20,255 | |
| MPS | - | 70 | 100 | 96 | |
| CA | - | 89,698 | 87,965 | 88,046 | |
| C | NP | - | 4859 | 6666 | 6788 | 
| MAXP | - | 26,154 | 23,251 | 23,102 | |
| MPS | - | 123 | 86 | 85 | |
| CA | - | 595,537 | 575,700 | 579,446 | |
| D | NP | - | 1003 | 918 | 979 | 
| MAXP | - | 1140 | 1140 | 1137 | |
| MPS | - | 9 | 10 | 9 | |
| CA | - | 8965 | 8942 | 8882 | |
| E | NP | - | 1668 | 1312 | 1185 | 
| MAXP | - | 6909 | 6801 | 6793 | |
| MPS | - | 31 | 38 | 41 | |
| CA | - | 51,003 | 49,748 | 48,991 | 
| Region | Mangrove Area (ha) | Proportion of Change (%) | ||||
|---|---|---|---|---|---|---|
| 1996 | 2010 | 2020 | 1996–2010 | 2010–2020 | 1996–2020 | |
| Eastern Asia | 257.2 | 223.6 | 227.7 | −13.1 | 1.8 | −11.5 | 
| Southern Asia | 9960.7 | 9710.4 | 9661.1 | −2.5 | −0.5 | −3.0 | 
| Southeastern Asia | 50,678.8 | 48,440.9 | 48,222.3 | −4.4 | −0.5 | −4.8 | 
| Australia & New Zealand | 10,945.0 | 10,562.5 | 10,466.9 | −3.5 | −0.9 | −4.4 | 
| Eastern Africa | 7883.3 | 7688.6 | 7610.0 | −2.5 | −1.0 | −3.5 | 
| Disclaimer/Publisher’s Note: The statements, opinions and data contained in all publications are solely those of the individual author(s) and contributor(s) and not of MDPI and/or the editor(s). MDPI and/or the editor(s) disclaim responsibility for any injury to people or property resulting from any ideas, methods, instructions or products referred to in the content. | 
© 2023 by the authors. Licensee MDPI, Basel, Switzerland. This article is an open access article distributed under the terms and conditions of the Creative Commons Attribution (CC BY) license (https://creativecommons.org/licenses/by/4.0/).
Share and Cite
Du, C.; Khan, S.; Ke, Y.; Zhou, D. Assessment of Spatiotemporal Dynamics of Mangrove in Five Typical Mangrove Reserve Wetlands in Asia, Africa and Oceania. Diversity 2023, 15, 148. https://doi.org/10.3390/d15020148
Du C, Khan S, Ke Y, Zhou D. Assessment of Spatiotemporal Dynamics of Mangrove in Five Typical Mangrove Reserve Wetlands in Asia, Africa and Oceania. Diversity. 2023; 15(2):148. https://doi.org/10.3390/d15020148
Chicago/Turabian StyleDu, Cun, Shahbaz Khan, Yinghai Ke, and Demin Zhou. 2023. "Assessment of Spatiotemporal Dynamics of Mangrove in Five Typical Mangrove Reserve Wetlands in Asia, Africa and Oceania" Diversity 15, no. 2: 148. https://doi.org/10.3390/d15020148
APA StyleDu, C., Khan, S., Ke, Y., & Zhou, D. (2023). Assessment of Spatiotemporal Dynamics of Mangrove in Five Typical Mangrove Reserve Wetlands in Asia, Africa and Oceania. Diversity, 15(2), 148. https://doi.org/10.3390/d15020148
 
        


 
       