DNA Barcoding of Invertebrates Inhabiting Olive Orchards and Vineyards Accelerates Understudied Mediterranean Biodiversity Assessment
Abstract
:1. Introduction
2. Materials and Methods
2.1. Sampling
2.2. DNA Extraction and PCR Reaction
2.3. Morphological Analysis
2.4. Sequencing and DNA Barcode Data Analysis
2.5. Rarefaction Curves
2.6. Jaccard Similarity
3. Results
3.1. DNA Barcoding Performance, Species Identification, and BIN Assignment
3.2. Rarefaction Curves
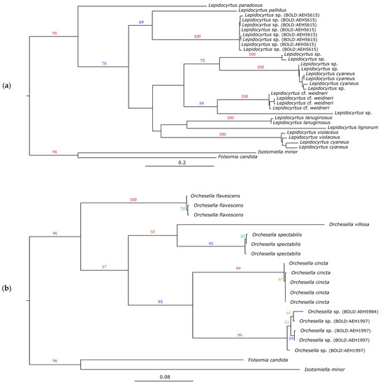
3.3. Species Delimitation for Oligochaetes and Collembolans
3.4. Similarity Measures
4. Discussion
Supplementary Materials
Author Contributions
Funding
Institutional Review Board Statement
Data Availability Statement
Acknowledgments
Conflicts of Interest
References
- Hebert, P.D.N.; Gregory, T.R. The promise of DNA barcoding for taxonomy. Syst. Biol. 2005, 54, 852–859. [Google Scholar] [CrossRef]
- Jung, S.; Duwal, R.K.; Lee, S. COI barcoding of true bugs (Insecta, Heteroptera). Mol. Ecol. Resour. 2011, 11, 266–270. [Google Scholar] [CrossRef]
- Hebert, P.D.N.; Cywinska, A.; Ball, S.L.; de Waard, J.R. Biological identifications through DNA barcodes. Proc. R. Soc. B Biol. Sci. 2003, 270, 313–321. [Google Scholar] [CrossRef] [Green Version]
- Greenstone, M.H.; Rowley, D.L.; Heimbach, U.; Lundgren, J.G.; Pfannenstiel, R.S.; Rehner, S.A. Barcoding generalist predators by polymerase chain reaction: Carabids and spiders. Mol. Ecol. 2005, 14, 3247–3266. [Google Scholar] [CrossRef]
- Ratnasingham, S.; Hebert, P.D.N. BOLD: The Barcode of Life Data System. Mol. Ecol. Notes 2007, 7, 355–364. [Google Scholar] [CrossRef] [Green Version]
- Ratnasingham, S.; Hebert, P.D.N. A DNA-based registry for all animal species: The barcode index number (BIN) system. PLoS ONE 2013, 8, e66213. [Google Scholar] [CrossRef] [Green Version]
- Pentinsaari, M.; Blagoev, G.A.; Hogg, I.D.; Levesque-Beaudin, V.; Perez, K.; Sobel, C.N.; Vandenbrink, B.; Borisenko, A. A DNA Barcoding Survey of an Arctic Arthropod Community: Implications for Future Monitoring. Insects 2020, 11, 46. [Google Scholar] [CrossRef] [PubMed] [Green Version]
- Lopez-Vaamonde, C.; Kirichenko, N.; Cama, A.; Doorenweerd, C.; Godfray, H.C.J.; Guiguet, A.; Gomboc, S.; Huemer, P.; Landry, J.F.; Laštůvka, A.; et al. Evaluating DNA Barcoding for Species Identification and Discovery in European Gracillariid Moths. Front. Ecol. Evol. 2021, 9, 66. [Google Scholar] [CrossRef]
- Gregory, T. DNA barcoding does not compete with taxonomy. Nature 2005, 434, 1067. [Google Scholar] [CrossRef] [PubMed] [Green Version]
- Costa, F.; Dewaard, J.R.; Boutillier, J.; Ratnasingham, S.; Dooh, R.T.; Hajibabaei, M.; Hebert, P. Biological identifications through DNA barcodes: The case of the Crustacea. Can. J. Fish. Aquat. Sci. 2007, 64, 272–295. [Google Scholar] [CrossRef]
- Hendrich, L.; Morinière, J.; Haszprunar, G.; Hebert, P.D.N.; Hausmann, A.; Köhler, F.; Balke, M. A comprehensive DNA barcode database for Central European beetles with a focus on Germany: Adding more than 3500 identified species to BOLD. Mol. Ecol. Resour. 2015, 15, 795–818. [Google Scholar] [CrossRef] [PubMed]
- Villalta, I.; Ledet, R.; Baude, M.; Genoud, D.; Bouget, C.; Cornillon, M.; Moreau, S.; Courtial, B.; Lopez-Vaamonde, C. A DNA barcode-based survey of wild urban bees in the Loire Valley, France. Sci. Rep. 2021, 11, 4770. [Google Scholar] [CrossRef] [PubMed]
- Chimeno, C.; Hausmann, A.; Schmidt, S.; Raupach, M.J.; Doczkal, D.; Baranov, V.; Hübner, J.; Höcherl, A.; Albrecht, R.; Jaschhof, M.; et al. Peering into the Darkness: DNA Barcoding Reveals Surprisingly High Diversity of Unknown Species of Diptera (Insecta) in Germany. Insects 2022, 13, 82. [Google Scholar] [CrossRef] [PubMed]
- Smith, M.A.; Fisher, B.L.; Hebert, P.D.N. DNA barcoding for effective biodiversity assessment of a hyperdiverse arthropod group: The ants of Madagascar. Philos. Trans. R. Soc. Lond. Ser. B 2005, 360, 1825–1834. [Google Scholar] [CrossRef] [Green Version]
- De Leon, L.F.; Cornejo, A.; Gavilan, R.G.; Aguilar, C. Hidden biodiversity in Neotropical streams: DNA barcoding uncovers high endemicity of freshwater macroinvertebrates at small spatial scales. PLoS ONE 2020, 15, e0231683. [Google Scholar] [CrossRef]
- Nneji, L.M.; Adeola, A.C.; Wang, Y.Y.; Ajao, A.M.; Anyaele, O.; Malann, Y.; Olatunde, O.; Nneji, I.C.; Ayoola, A.O.; Rahman, M.M.; et al. Testing the Effectiveness of DNA Barcoding for Biodiversity Assessment of Moths from Nigeria. Diversity 2020, 12, 85. [Google Scholar] [CrossRef] [Green Version]
- Kennedy, S.R.; Prost, S.; Overcast, I.; Rominger, A.J.; Gillespie, R.G.; Krehenwinkel, H. High-throughput sequencing for community analysis: The promise of DNA barcoding to uncover diversity, relatedness, abundances and interactions in spider communities. Dev. Genes Evol. 2020, 230, 185–201. [Google Scholar] [CrossRef] [Green Version]
- Meiklejohn, K.A.; Damaso, N.; Robertson, J.M. Assessment of BOLD and GenBank—Their accuracy and reliability for the identification of biological materials. PLoS ONE 2019, 14, e0217084. [Google Scholar] [CrossRef] [Green Version]
- Page, R.D. DNA barcoding and taxonomy: Dark taxa and dark texts. Philos. Trans. R. Soc. Lond. Ser. B 2016, 371, 20150334. [Google Scholar] [CrossRef] [Green Version]
- Jinbo, U.; Kato, T.; Ito, M. Current progress in DNA barcoding and future implications for entomology. Entomol. Sci. 2011, 14, 107–124. [Google Scholar] [CrossRef]
- Cuff, J.P.; Drake, L.E.; Tercel, M.P.; Stockdale, J.E.; Orozco-ter Wengel, P.; Bell, J.R.; Vaughan, I.P.; Müller, C.T.; Symondson, W.O. Money spider dietary choice in pre- and post-harvest cereal crops using metabarcoding. Ecol. Entomol. 2021, 46, 249–261. [Google Scholar] [CrossRef]
- Lafage, D.; Elbrecht, V.; Cuff, J.P.; Steinke, D.; Hambäck, P.A.; Erlandsson, A. A new primer for metabarcoding of spider gut contents. Environ. DNA 2020, 2, 234–243. [Google Scholar] [CrossRef]
- O’Rourke, D.R.; Mangan, M.T.; Mangan, K.E.; Bokulich, N.A.; MacManes, M.D.; Foster, J.T. Lord of the Diptera (and Moths and a Spider): Molecular Diet Analyses and Foraging Ecology of Indiana Bats in Illinois. Front. Ecol. Evol. 2021, 9, 12. [Google Scholar] [CrossRef]
- Kutuzović, D.H.; Kutuzović, B.H. Checklist of the earthworm fauna of Croatia (Oligochaeta: Lumbricidae). Zootaxa 2013, 3710, 1–30. [Google Scholar] [CrossRef]
- Bračko, G. Review of the ant fauna (Hymenoptera: Formicidae) of Croatia. Acta Entomol. Slov. 2006, 14, 131–156. [Google Scholar]
- Franin, K.; Franin, G.K.; Maričić, B.; Marcelić, Š.; Pavlović, M.; Kos, T.; Laznik, Ž. True bugs (Heteroptera) assemblage and diversity in the ecological infrastructures around the Mediterranean vineyards. Bull. Insectol. 2021, 74, 65–78. [Google Scholar]
- Botham, M.S.; Fernandez-Ploquin, E.C.; Brereton, T.; Harrower, C.A.; Roy, D.B.; Heard, M.S. Lepidoptera communities across an agricultural gradient: How important are habitat area and habitat diversity in supporting high diversity? J. Insect Conserv. 2015, 19, 403–420. [Google Scholar] [CrossRef]
- Porco, D.; Bedos, A.; Greenslade, P.; Janion, C.; Skarżyński, D.; Stevens, M.I.; Deharveng, L. Challenging species delimitation in Collembola: Cryptic diversity among common springtails unveiled by DNA barcoding. Invertebr. Syst. 2012, 26, 470–477. [Google Scholar] [CrossRef]
- Ponge, J.F.; Gillet, S.; Dubs, F.; Fedoroff, E.; Haese, L.; Sousa, J.P.; Lavelle, P. Collembolan communities as bioindicators of land use intensification. Soil Biol. Biochem. 2003, 35, 813–826. [Google Scholar] [CrossRef] [Green Version]
- Hendrickx, F.; Maelfait, J.P.; Van Wingerden, W.; Schweiger, O.; Speelmans, M.; Aviron, S.; Augenstein, I.; Billeter, R.; Bailey, D.; Bukacek, R.; et al. How landscape structure, land-use intensity and habitat diversity affect components of total arthropod diversity in agricultural landscapes. J. Appl. Ecol. 2007, 44, 340–351. [Google Scholar] [CrossRef]
- Hevia, V.; Ortega, J.; Azcárate, F.M.; López, C.A.; González, J.A. Exploring the effect of soil management intensity on taxonomic and functional diversity of ants in Mediterranean olive groves. Agric. For. Entomol. 2019, 21, 109–118. [Google Scholar] [CrossRef]
- McNabb, D.M.; Halaj, J.; Wise, D.H. Inferring trophic positions of generalist predators and their linkage to the detrital food web in agroecosystems: A stable isotope analysis. Pedobiologia 2001, 45, 289–297. [Google Scholar] [CrossRef]
- King, R.A.; Vaughan, I.P.; Bell, J.R.; Bohan, D.A.; Symondson, W.O. Prey choice by carabid beetles feeding on an earthworm community analysed using species- and lineage-specific PCR primers. Mol. Ecol. 2010, 19, 1721–1732. [Google Scholar] [CrossRef] [PubMed]
- Šerić Jelaska, L.; Franjević, D.; Jelaska, S.D.; Symondson, W.O.C. Prey detection in carabid beetles (Coleoptera: Carabidae) in woodland ecosystems by PCR analysis of gut contents. Eurpean J. Entomol. 2014, 111, 631–638. [Google Scholar] [CrossRef] [Green Version]
- Šerić Jelaska, L.; Symondson, O.C.W. Predation on epigeic, endogeic and anecic earthworms by carabids active in spring and autumn. Period. Biol. 2016, 118, 281–289. [Google Scholar] [CrossRef]
- Sanders, D.; Platner, C. Intraguild interactions between spiders and ants and top-down control in a grassland food web. Oecologia 2007, 150, 611–624. [Google Scholar] [CrossRef]
- Schowalter, T.; Chao, J.T. Canopy Insect Sampling. In Measuring Arthropod Biodiversity; Santos, J.C., Fernandes, G.W., Eds.; Springer: Berlin/Heidelberg, Germany, 2021. [Google Scholar] [CrossRef]
- Macfadyen, A. Notes on methods for the extraction of small arthropods. J. Anim. Ecol. 1953, 21, 65–77. [Google Scholar] [CrossRef]
- Casquet, J.; Thebaud, C.; Gillespie, R.G. Chelex without boiling, a rapid and easy technique to obtain stable amplifiable DNA from small amounts of ethanol-stored spiders. Mol. Ecol. Resour. 2012, 12, 136–141. [Google Scholar] [CrossRef]
- Folmer, O.; Black, M.; Hoeh, W.; Lutz, R.; Vrijenhoek, R. DNA primers for amplification of mitochondrial cytochrome c oxidase subunit I from diverse metazoan invertebrates. Mol. Mar. Biol. Biotechnol. 1994, 3, 294–299. [Google Scholar]
- Mršić, N. Monograph on earthworms (Lumbricidae) of the Balkans. Acad. Sci. Et Artium Slov. Cl. IV Hist. Nat. 1991, 30, 1–757. [Google Scholar]
- Szederjesi, T. The first combined checklist of earthworms of the Northeastern Mediterranean region (Clitellata: Megadrili). Opusc. Zool. Bp. 2017, 48, 77–116. [Google Scholar] [CrossRef]
- Hopkin, S.P. A key to the Collembola (springtails) of Britain and Ireland; Field Studies Council Publ.: Telford, Shropshire, UK, 2007. [Google Scholar]
- Seifert, B. The ants of Central and North Europe; Lutra Verlags und Vertriebsgesellschaft: Tauer, Germany, 2018. [Google Scholar]
- Lebas, C.; Galkowski, C.; Blatrix, R.; Wegnet, P. Ants of Britain and Europe; Bloomsbury Publishing PLC.: London, UK, 2019. [Google Scholar]
- Hall, T.A. BioEdit: A User-Friendly Biological Sequence Alignment Editor and Analysis Program for Windows 95/98/NT. Nucleic Acids Symp. Ser. 1999, 41, 95–98. [Google Scholar]
- Altschul, S.F.; Gish, W.; Miller, W.; Myers, E.W.; Lipman, D.J. Basic local alignment search tool. J. Mol. Biol. 1990, 215, 403–410. [Google Scholar] [CrossRef]
- Kumar, S.; Stecher, G.; Li, M.; Knyaz, C.; Tamura, K. MEGA X: Molecular Evolutionary Genetics Analysis across computing platforms. Mol. Biol. Evol. 2018, 35, 1547–1549. [Google Scholar] [CrossRef]
- Edgar, R.C. MUSCLE: A multiple sequence alignment method with reduced time and space complexity. BMC Bioinform. 2004, 5, 113. [Google Scholar] [CrossRef] [Green Version]
- Villesen, P. FaBox: An online toolbox for fasta sequences. Mol. Ecol. Notes 2007, 7, 965–968. [Google Scholar] [CrossRef]
- Maddison, W.P.; Maddison, D.R. Mesquite: A Modular System for Evolutionary Analysis. Version 3.50. 2019. Available online: http://www.mesquiteproject.org (accessed on 9 February 2022).
- Stamatakis, A. RAxML version 8: A tool for phylogenetic analysis and post-analysis of large phylogenies. Bioinformatics 2014, 30, 1312–1313. [Google Scholar] [CrossRef]
- Miller, M.A.; Pfeiffer, W.; Schwartz, T. Creating the CIPRES Science Gateway for inference of large phylogenetic trees. In 2010 Gateway Computing Environments Workshop (GCE), Proceedings of the Gateway Computing Environments Workshop (GCE), New Orleans, LA, USA, 14 November 2010; Institute of Electrical and Electronics Engineers (IEEE): Manhattan, NY, USA, 2010; pp. 1–8. [Google Scholar]
- Rambaut, A. FigTree, Version 1.4.4. (Computer Program). 2014. Available online: http://tree.bio.ed.ac.uk/software/figtree/ (accessed on 14 February 2022).
- Puillandre, N.; Lambert, A.; Brouillet, S.; Achaz, G. ABGD, Automatic Barcode Gap Discovery for primary species delimitation. Mol. Ecol. 2011, 21, 1864–1877. [Google Scholar] [CrossRef]
- Zhang, J.; Kapli, P.; Pavlidis, P.; Stamatakis, A.A. General Species Delimitation Method with Applications to Phylogenetic Placements. Bioinformatics 2013, 29, 2869–2876. [Google Scholar] [CrossRef] [Green Version]
- Kapli, P.; Lutteropp, S.; Zhang, J.; Kobert, K.; Pavlidis, P.; Stamatakis, A.; Flouri, T. Multi-rate Poisson tree processes for single-locus species delimitation under maximum likelihood and Markov chain Monte Carlo. Bioinformatics 2017, 33, 1630–1638. [Google Scholar] [CrossRef] [Green Version]
- Albertini, A.; Pizzolotto, R.; Petacchi, R. Carabid patterns in olive orchards and woody semi-natural habitats: First implications for conservation biological control against Bactrocera oleae. BioControl 2017, 62, 71–83. [Google Scholar] [CrossRef]
- Hammer, Ø.; Harper, D.A.T.; Ryan, P.D. PAST: Paleontological statistics software package for education and data analysis. Palaeontol. Electron. 2001, 4, 9. [Google Scholar]
- Zicsi, A.; Cuendet, G. Über eine neue Octodrilus-Art aus Frankreich (Oligochaeta: Lumbricidae). Rev. Suisse Zool. 2005, 112, 329–331. [Google Scholar] [CrossRef]
- Winkler, D.; Traser, G. Explanation of the European Lepidocyrtus pallidus–serbicus group (Collembola, Entomobryidae), with description of new species from Hungary. Zootaxa 2012, 3394, 35–47. [Google Scholar] [CrossRef] [Green Version]
- Raupach, M.J.; Hannig, K.; Morinière, J.; Hendrich, L. A DNA barcode library for ground beetles (Insecta, Coleoptera, Carabidae) of Germany: The genus Bembidion Latreille, 1802 and allied taxa. ZooKeys 2016, 592, 121–141. [Google Scholar] [CrossRef] [Green Version]
- Andersen, A.N.; Hoffmann, B.D.; Müller, W.J.; Griffiths, A.D. Using ants as bioindicators in land management: Simplifying assessment of ant community responses. J. Appl. Ecol. 2002, 39, 8–17. [Google Scholar] [CrossRef]
- Coeur d’acier, A.; Cruaud, A.; Artige, E.; Genson, G.; Clamens, A.L.; Pierre, E.; Hudaverdian, S.; Simon, J.-C.; Jousselin, E.; Rasplus, J.-Y. DNA Barcoding and the Associated PhylAphidB@se Website for the Identification of European Aphids (Insecta: Hemiptera: Aphididae). PLoS ONE 2014, 9, e97620. [Google Scholar] [CrossRef]
- Foottit, R.G.; Maw, H.E.L.; Von Dohlen, C.D.; Hebert, P.D.N. Species identification of aphids (Insecta: Hemiptera: Aphididae) through DNA barcodes. Mol. Ecol. Resour. 2008, 8, 1189–1201. [Google Scholar] [CrossRef]
- Gwiazdowski, R.A.; Foottit, R.G.; Maw, H.E.L.; Hebert, P.D.N. The Hemiptera (Insecta) of Canada: Constructing a Reference Library of DNABarcodes. PLoS ONE 2015, 4, e0125635. [Google Scholar] [CrossRef] [Green Version]
- Park, D.; Suh, S.; Hebert, P.; Oh, H.; Hong, K. DNA barcodes for two scale insect families, mealybugs (Hemiptera: Pseudococcidae) and armored scales (Hemiptera: Diaspididae). Bull. Entomol. Res. 2011, 101, 429–434. [Google Scholar] [CrossRef] [Green Version]
- Chuche, J.; Thiéry, D. Biology and ecology of the Flavescence dorée vector Scaphoideus titanus: A review. Agron. Sustain. Dev. 2014, 34, 381–403. [Google Scholar] [CrossRef] [Green Version]
- Csuzdi, C.; Szederjesi, T.; Marchán, D.F.; Sosa, I.D.; Gavinelli, F.; Dorigo, L.; Pamio, A.; Dreon, A.L.; Fusaro, S.; Moretto, E.; et al. DNA barcoding of the Italian anecic Octodrilus species in rural (vineyard) and forested areas with description of Octodrilus zicsiniello sp. nov.(Clitellata, Megadrili). Zootaxa 2018, 4496, 43–64. [Google Scholar] [CrossRef] [PubMed]
- Novo, M.; Almodóvar, A.; Fernández, R.; Trigo, D.; Cosín, D.J.D. Cryptic speciation of hormogastrid earthworms revealed by mitochondrial and nuclear data. Mol. Phylogenetics Evol. 2010, 56, 507–512. [Google Scholar] [CrossRef] [PubMed]
- Mršić, N. Allolobophora oculata (Hoffmeister 1845) new Earthworms species (Lumbricidae) in the Fauna of Yugoslavia. Biolški Vestn. 1987, 35, 67–77. [Google Scholar]
- Huang, J.; Xu, Q.; Sun, Z.J.; Tang, G.L.; Su, Z.Y. Identifying earthworms through DNA barcodes. Pedobiologia 2007, 51, 301–309. [Google Scholar] [CrossRef]
- Rusek, J. Biodiversity of Collembola and their functional role in the ecosystem. Biodivers. Conserv. 1998, 7, 1207–1219. [Google Scholar] [CrossRef]
- Shaw, P.; Benefer, C.M. Development of a barcoding database for the UK Collembola: Early results. Soil Org. 2015, 87, 197–202. [Google Scholar]
- Mateos, E.; Lukić, M. New European Lepidocyrtus Bourlet, 1839 (Collembola, Entomobryidae) with the first description of feeding-related dancing behaviour in Collembola. Zootaxa 2019, 4550, 221–235. [Google Scholar] [CrossRef]
- Mateos, E.; Escuer, P.; Buşmachiu, G.; Riutort, M.; Álvarez-Presas, M. Untangling Lepidocyrtus (Collembola, Entomobryidae): New molecular data shed light on the relationships of the European groups. Invertebr. Syst. 2018, 32, 639–651. [Google Scholar] [CrossRef]
- Soto-Adames, F.N. Phylogeny of Neotropical Lepidocyrtus (Collembola: Entomobryidae): First assessment of patterns of speciation in Puerto Rico and phylogenetic relevance of some subgeneric diagnostic characters. Syst. Entomol. 2020, 25, 485–502. [Google Scholar] [CrossRef]
- Cicconardi, F.; Nardi, F.; Emerson, B.C.; Frati, F.; Fanciulli, P.P. Deep phylogeographic divisions and long-term persistence of forest invertebrates (Hexapoda: Collembola) in the north-western Mediterranean basin. Mol. Ecol. 2010, 19, 386–400. [Google Scholar] [CrossRef] [PubMed]
- Frati, F.; Dell’Ampio, E.; Casasanta, S.; Carapelli, A.; Paolo Fanciulli, P. Large Amounts of Genetic Divergence among Italian Species of the Genus Orchesella (Insecta, Collembola) and the Relationships of Two New Species. Mol. Phylogenetics Evol. 2020, 17, 456–461. [Google Scholar] [CrossRef] [PubMed]
- Parisi, V. Ricerche sui Collemboli: Dati morfometrici sullo sviluppo della livrea della Orchesella villosa (L.) e descrizione di una nuova specie. Boll. Di Zool. Agrar. E Di Bachic. 1960, 3, 117–126. [Google Scholar]
- Galimberti, A.; Spada, M.; Russo, D.; Mucedda, M.; Agnelli, P.; Crottini, A.; Ferri, E.; Martinoli, A.; Casiraghi, M. Integrated Operational Taxonomic Units (IOTUs) in Echolocating Bats: A Bridge between Molecular and Traditional Taxonomy. PLoS ONE 2012, 7, e40122. [Google Scholar] [CrossRef] [Green Version]
- Shen, Y.Y.; Chen, X.; Murphy, R.W. Assessing DNA Barcoding as a Tool for Species Identification and Data Quality Control. PLoS ONE 2013, 8, e57125. [Google Scholar] [CrossRef] [Green Version]
- Hartop, E.; Srivathsan, A.; Ronquist, F.; Meier, R. Large-scale Integrative Taxonomy (LIT): Resolving the data conundrum for dark taxa. bioRxiv 2021. [Google Scholar] [CrossRef]
- Ball, S.L.; Armstrong, K.F. DNA barcodes for insect pest identification: A test case with tussock moths (Lepidoptera: Lymantriidae). Can. J. For. Res. 2006, 36, 337–350. [Google Scholar] [CrossRef]
- Huemer, P.; Mutanen, M.; Sefc, K.M.; Hebert, P.D.N. Testing DNA barcode performance in 1000 species of European Lepidoptera: Large geographic distances have small genetic impacts. PLoS ONE 2014, 9, e115774. [Google Scholar] [CrossRef] [Green Version]
- Wilson, J.J. Assessing the value of DNA barcodes and other priority gene regions for molecular phylogenetics of Lepidoptera. PLoS ONE 2010, 5, e10525. [Google Scholar] [CrossRef] [Green Version]
- Surya, P.; Sebastian, C.D. Revisiting DNA barcoding of ants (Formicidae: Hymenoptera) from India. Int. J. Entomol. Res. 2020, 5, 161–169. [Google Scholar]
- Blatrix, R.; Aubert, C.; Decaens, T.; Berquier, C.; Andrei-Ruiz, M.C.; Galkowski, C. Contribution of a DNA barcode to an assessment of the specificity of ant taxa (Hymenoptera: Formicidae) on Corsica. Eur. J. Entomol. 2020, 117, 420–429. [Google Scholar] [CrossRef]
- Schär, S.; Menchetti, M.; Schifani, E.; Hinojosa, J.C.; Platania, L.; Dapporto, L.; Vila, R. Integrative biodiversity inventory of ants from a Sicilian archipelago reveals high diversity on young volcanic islands (Hymenoptera: Formicidae). Org. Divers. Evol. 2020, 20, 405–416. [Google Scholar] [CrossRef]
- Ferreira, S.A.; Andrade, R.; Gonçalves, A.R.; Sousa, P.; Paupério, J.; Fonseca, N.A.; Beja, P. The InBIO barcoding initiative database: DNA barcodes of Portuguese Diptera 01. Biodivers. Data J. 2020, 8, e49985. [Google Scholar] [CrossRef] [PubMed] [Green Version]
- Morinière, J.; Balke, M.; Doczkal, D.; Geiger, M.F.; Hardulak, L.A.; Haszprunar, G.; Hausmann, A.; Hendrich, L.; Regalado, L.; Rulik, B.; et al. A DNA barcode library for 5200 German flies and midges (Insecta: Diptera) and its implications for metabarcoding-based biomonitoring. Mol. Ecol. Resour. 2019, 19, 900–928. [Google Scholar] [CrossRef] [Green Version]
- Bjeliš, M.; Buljubašić, I.; Popović, L.; Masten Milek, T. Spread of the spotted wing drosophila—Drosophila suzukii (Diptera, Drosophlidae) and new distribution records in Dalmatia region of Croatia. EPPO Bull. 2015, 45, 214–217. [Google Scholar] [CrossRef]
- DeSalle, R.; Goldstein, P. Review and interpretation of trends in DNA barcoding. Front. Ecol. Evol. 2019, 7, 302. [Google Scholar] [CrossRef] [Green Version]








Publisher’s Note: MDPI stays neutral with regard to jurisdictional claims in published maps and institutional affiliations. |
© 2022 by the authors. Licensee MDPI, Basel, Switzerland. This article is an open access article distributed under the terms and conditions of the Creative Commons Attribution (CC BY) license (https://creativecommons.org/licenses/by/4.0/).
Share and Cite
Anđelić Dmitrović, B.; Jelić, M.; Rota, E.; Šerić Jelaska, L. DNA Barcoding of Invertebrates Inhabiting Olive Orchards and Vineyards Accelerates Understudied Mediterranean Biodiversity Assessment. Diversity 2022, 14, 182. https://doi.org/10.3390/d14030182
Anđelić Dmitrović B, Jelić M, Rota E, Šerić Jelaska L. DNA Barcoding of Invertebrates Inhabiting Olive Orchards and Vineyards Accelerates Understudied Mediterranean Biodiversity Assessment. Diversity. 2022; 14(3):182. https://doi.org/10.3390/d14030182
Chicago/Turabian StyleAnđelić Dmitrović, Barbara, Mišel Jelić, Emilia Rota, and Lucija Šerić Jelaska. 2022. "DNA Barcoding of Invertebrates Inhabiting Olive Orchards and Vineyards Accelerates Understudied Mediterranean Biodiversity Assessment" Diversity 14, no. 3: 182. https://doi.org/10.3390/d14030182
APA StyleAnđelić Dmitrović, B., Jelić, M., Rota, E., & Šerić Jelaska, L. (2022). DNA Barcoding of Invertebrates Inhabiting Olive Orchards and Vineyards Accelerates Understudied Mediterranean Biodiversity Assessment. Diversity, 14(3), 182. https://doi.org/10.3390/d14030182

