Comparison of Boraginales Plastomes: Insights into Codon Usage Bias, Adaptive Evolution, and Phylogenetic Relationships
Abstract
1. Introduction
2. Materials and Methods
2.1. Sample Collection
2.2. Plastid Genome Assembly and Annotation
2.3. Codon Usage Bias Analyses
2.4. Comparative Analyses of the Plastid Genome
2.5. Phylogenetic Analyses
3. Results
3.1. Characterization of the Plastid Genome Sequences and Comparison with Other Species
3.2. Nucleotide Composition Analyses of the Plastid Genome in Nine Species
3.3. Neutral Plot Analyses
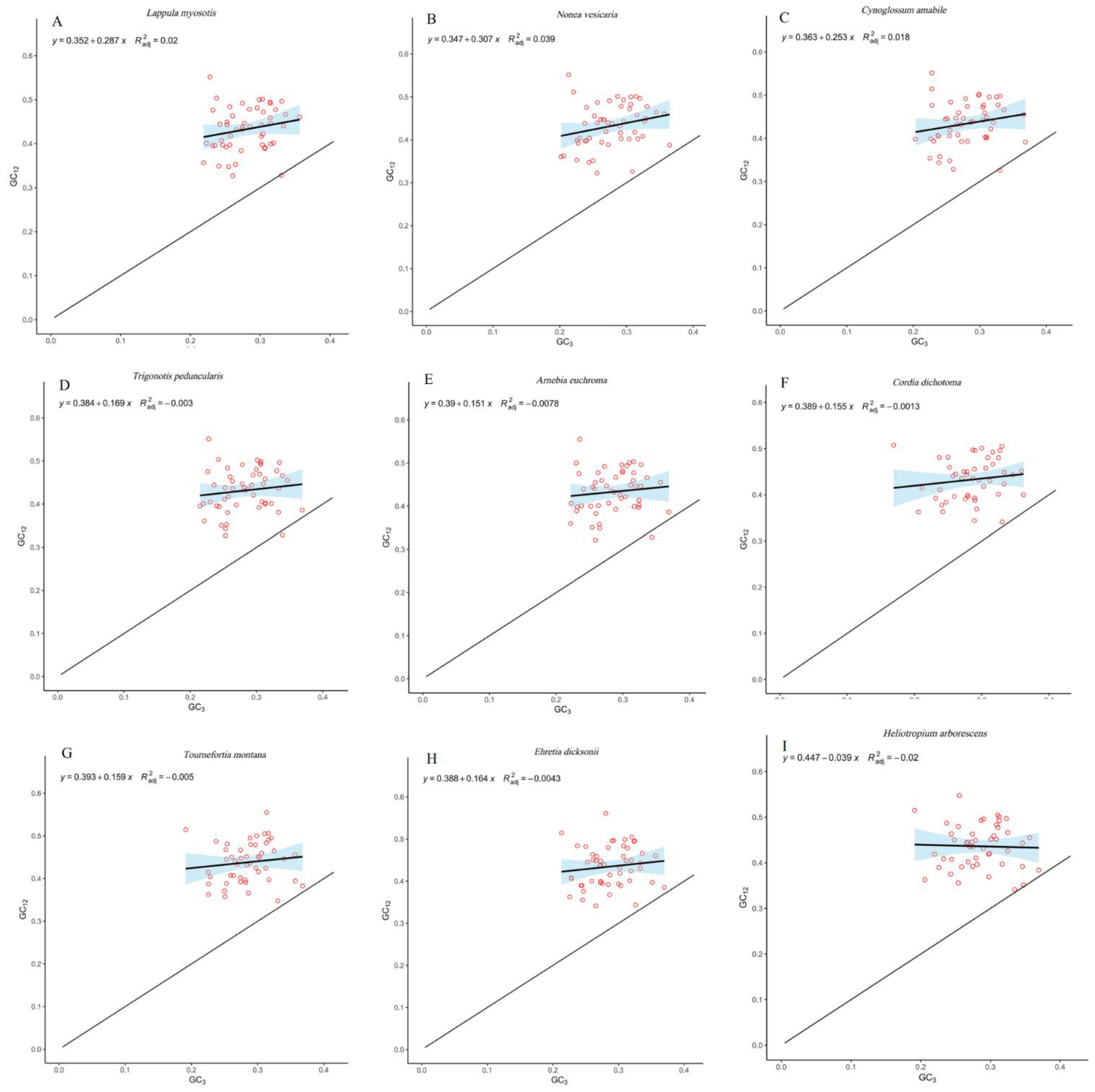
3.4. ENC-Plot Analyses
3.5. PR2 Plot Analyses
3.6. Determination of the Optimal Codon
3.7. IRscope Analyses
3.8. Pi Value Analyses
3.9. Selection Pressure Analyses
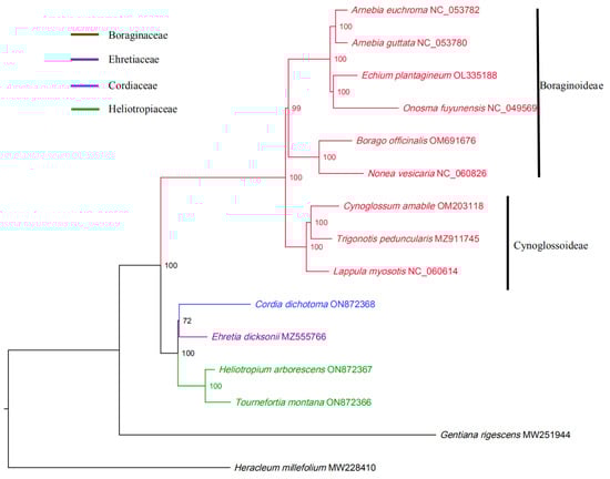
3.10. Phylogenetic Analyses
4. Discussion
5. Conclusions
Supplementary Materials
Author Contributions
Funding
Institutional Review Board Statement
Informed Consent Statement
Data Availability Statement
Conflicts of Interest
References
- Hu, C.; Kelso, S. Flora of China. In Flora of China; Science Press: Beijing, China, 1996; pp. 99–108. [Google Scholar]
- Luebert, F.; Cecchi, L.; Frohlich, M.W.; Gottschling, M.; Guilliams, C.M.; Hasenstab-Lehman, K.E.; Hilger, H.H.; Miller, J.S.; Mittelbach, M.; Nazaire, M.; et al. Familial classification of the boraginales. Taxon 2016, 65, 502–522. [Google Scholar] [CrossRef]
- Refulio-Rodriguez, N.F.; Olmstead, R.G. Phylogeny of Lamiidae. Am. J. Bot. 2014, 101, 287–299. [Google Scholar] [CrossRef] [PubMed]
- Weigend, M.; Luebert, F.; Gottschling, M.; Couvreur, T.; Hilger, H.H.; Miller, J.S. From capsules to nutlets-phylogenetic relationships in the Boraginales. Cladistics 2014, 30, 508–518. [Google Scholar] [CrossRef] [PubMed]
- The Angiosperm Phylogeny Group. An Ordinal Classification for the Families of Flowering Plants. Ann. Missouri Bot. Gard. 1998, 85, 531–553. [Google Scholar] [CrossRef]
- The Angiosperm Phylogeny Group. An update of the Angiosperm Phylogeny Group classification for the orders and families of flowering plants: APG II. Bot. J. Linn. Soc. 2003, 141, 399–436. [Google Scholar] [CrossRef]
- The Angiosperm Phylogeny Group. An update of the Angiosperm Phylogeny Group classification for the orders and families of flowering plants: APG III. Bot. J. Linn. Soc. 2009, 161, 1–20. [Google Scholar] [CrossRef]
- The Angiosperm Phylogeny Group. An update of the Angiosperm Phylogeny Group classification for the orders and families of flowering plants: APG IV. Bot. J. Linn. Soc. 2016, 181, 1–20. [Google Scholar] [CrossRef]
- Bremer, B.; Bremer, K.; Heidari, N.; Erixon, P.; Olmstead, R.G.; Anderberg, A.A.; Källersjö, M.; Barkhordarian, E. Phylogenetics of asterids based on 3 coding and 3 non-coding chloroplast DNA markers and the utility of non-coding DNA at higher taxonomic levels. Mol. Phylogenet. Evol. 2002, 24, 274–301. [Google Scholar] [CrossRef]
- Moore, M.J.; Soltis, P.S.; Bell, C.D.; Burleigh, J.G.; Soltis, D.E. Phylogenetic analysis of 83 plastid genes further resolves the early diversification of eudicots. Proc. Natl. Acad. Sci. USA 2010, 107, 4623–4628. [Google Scholar] [CrossRef]
- Nazaire, M.; Hufford, L. A Broad Phylogenetic Analysis of Boraginaceae: Implications for the Relationships of Mertensia. Syst. Bot. 2012, 37, 758–783. [Google Scholar] [CrossRef]
- Wu, F.-Y.; Tang, C.-Y.; Guo, Y.-M.; Bian, Z.-W.; Fu, J.-Y.; Lu, G.-H.; Qi, J.-L.; Pang, Y.-J.; Yang, Y.-H. Transcriptome analysis explores genes related to shikonin biosynthesis in Lithospermeae plants and provides insights into Boraginales’ evolutionary history. Sci. Rep. 2017, 7, 4477. [Google Scholar] [CrossRef] [PubMed]
- Tang, C.; Li, S.; Wang, Y.; Wang, X. Comparative genome/transcriptome analysis probes Boraginales’ phylogenetic position, WGDs in Boraginales, and key enzyme genes in the alkannin/shikonin core pathway. Mol. Ecol. Resour. 2020, 20, 228–241. [Google Scholar] [CrossRef] [PubMed]
- Li, H.T.; Yi, T.-S.; Gao, L.-M.; Ma, P.-F.; Zhang, T.; Yang, J.-B.; Gitzendanner, M.A.; Fritsch, P.W.; Cai, J.; Luo, Y.; et al. Origin of angiosperms and the puzzle of the Jurassic gap. Nat. Plants 2019, 5, 461–470. [Google Scholar] [CrossRef] [PubMed]
- Chacón, J.; Luebert, F.; Hilger, H.H.; Ovchinnikova, S.; Selvi, F.; Cecchi, L.; Guilliams, C.M.; Hasenstab-Lehman, K.; Sutorý, K.; Simpson, M.G.; et al. The borage family (Boraginaceae s.str.): A revised infrafamilial classification based on new phylogenetic evidence, with emphasis on the placement of some enigmatic genera. Taxon 2016, 65, 523–546. [Google Scholar] [CrossRef]
- Teshome, G.E.; Mekbib, Y.; Hu, G.; Li, Z.-Z.; Chen, J. Comparative analyses of 32 complete plastomes of Tef (Eragrostis tef) accessions from Ethiopia: Phylogenetic relationships and mutational hotspots. PeerJ 2020, 8, e9314. [Google Scholar] [CrossRef]
- Gruzdev, E.V.; Kadnikov, V.V.; Beletsky, A.V.; Mardanov, A.V.; Ravin, N.V. Extensive plastome reduction and loss of photosynthesis genes in Diphelypaea coccinea, a holoparasitic plant of the family Orobanchaceae. PeerJ 2019, 7, e7830. [Google Scholar] [CrossRef]
- Namgung, J.; Do, H.D.K.; Kim, C.; Choi, H.J.; Kim, J.-H. Complete chloroplast genomes shed light on phylogenetic relationships, divergence time, and biogeography of Allioideae (Amaryllidaceae). Sci. Rep. 2021, 11, 3262. [Google Scholar] [CrossRef]
- Shen, X.; Guo, S.; Yin, Y.; Zhang, J.; Yin, X.; Liang, C.; Wang, Z.; Huang, B.; Liu, Y.; Xiao, S.; et al. Complete chloroplast genome sequence and phylogenetic analysis of aster tataricus. Molecules 2018, 23, 2426. [Google Scholar] [CrossRef]
- Yin, K.; Zhang, Y.; Li, Y.; Du, F.K. Different Natural Selection Pressures on the atpF Gene in Evergreen Sclerophyllous and Deciduous Oak Species: Evidence from Comparative Analysis of the Complete Chloroplast Genome of Quercus aquifolioides with Other Oak Species. Int. J. Mol. Sci. 2018, 19, 1042. [Google Scholar] [CrossRef]
- Khadivi-Khub, A.; Zamani, Z.; Fattahi, R.; Wünsch, A. Genetic variation in wild Prunus L. subgen. Cerasus germplasm from Iran characterized by nuclear and chloroplast SSR markers. Trees Struct. Funct. 2014, 28, 471–485. [Google Scholar] [CrossRef]
- Liu, S.; Xu, Q.; Liu, K.; Zhao, Y.; Chen, N. Chloroplast Genomes for Five Skeletonema Species: Comparative and Phylogenetic Analysis. Front. Plant Sci. 2021, 12, 774617. [Google Scholar] [CrossRef] [PubMed]
- Zhou, T.; Zhu, H.; Wang, J.; Xu, Y.; Xu, F.; Wang, X. Complete chloroplast genome sequence determination of Rheum species and comparative chloroplast genomics for the members of Rumiceae. Plant Cell Rep. 2020, 39, 811–824. [Google Scholar] [CrossRef] [PubMed]
- Ye, J.; Niu, Y.; Feng, Y.; Liu, B.; Hai, L.; Wen, J.; Chen, Z. Taxonomy and biogeography of Diapensia (Diapensiaceae) based on chloroplast genome data. J. Syst. Evol. 2020, 58, 696–709. [Google Scholar] [CrossRef]
- Quax, T.E.; Claassens, N.J.; Söll, D.; van der Oost, J. Codon Bias as a Means to Fine-Tune Gene Expression. Mol. Cell 2015, 59, 149–161. [Google Scholar] [CrossRef] [PubMed]
- Liu, Y. A code within the genetic code: Codon usage regulates co-translational protein folding. Cell Commun. Signal. 2020, 18, 145. [Google Scholar] [CrossRef] [PubMed]
- Ingvarsson, P.K. Molecular evolution of synonymous codon usage in Populus. BMC Evol. Biol. 2008, 8, 307. [Google Scholar] [CrossRef] [PubMed]
- Liu, Q. Mutational Bias and Translational Selection Shaping the Codon Usage Pattern of Tissue-Specific Genes in Rice. PLoS ONE 2012, 7, e48295. [Google Scholar] [CrossRef] [PubMed]
- Deb, B.; Uddin, A.; Chakraborty, S. Codon usage pattern and its influencing factors in different genomes of hepadnaviruses. Arch. Virol. 2020, 165, 557–570. [Google Scholar] [CrossRef]
- Athey, J.; Alexaki, A.; Osipova, E.; Rostovtsev, A.; Santana-Quintero, L.V.; Katneni, U.; Simonyan, V.; Kimchi-Sarfaty, C. A new and updated resource for codon usage tables. BMC Bioinform. 2017, 18, 391. [Google Scholar] [CrossRef]
- Mazumdar, P.; Othman, R.B.; Mebus, K.; Ramakrishnan, N.; Harikrishna, J.A. Codon usage and codon pair patterns in non-grass monocot genomes. Ann. Bot. 2017, 120, 893–909. [Google Scholar] [CrossRef]
- Kwon, K.-C.; Chan, H.-T.; León, I.R.; Williams-Carrier, R.; Barkan, A.; Daniell, H. Codon Optimization to Enhance Expression Yields Insights into Chloroplast Translation. Plant Physiol. 2016, 172, 62–77. [Google Scholar] [CrossRef]
- Parvathy, S.T.; Udayasuriyan, V.; Bhadana, V. Codon usage bias. Mol. Biol. Rep. 2022, 49, 539–565. [Google Scholar] [CrossRef] [PubMed]
- Doyle, J.J.; Doyle, J.L. A rapid DNA isolation procedure for small quantities of fresh leaf tissue. Phytochem. Bull. 1987, 19, 11–15. [Google Scholar]
- Jin, J.-J.; Yu, W.-B.; Yang, J.-B.; Song, Y.; Depamphilis, C.W.; Yi, T.-S.; Li, D.-Z. GetOrganelle: A fast and versatile toolkit for accurate de novo assembly of organelle genomes. Genome Biol. 2020, 21, 241. [Google Scholar] [CrossRef] [PubMed]
- Wick, R.R.; Schultz, M.B.; Zobel, J.; Holt, K.E. Bandage: Interactive visualization of de novo genome assemblies. Bioinformatics 2015, 31, 3350–3352. [Google Scholar] [CrossRef] [PubMed]
- Tillich, M.; Lehwark, P.; Pellizzer, T.; Ulbricht-Jones, E.S.; Fischer, A.; Bock, R.; Greiner, S. GeSeq—versatile and accurate annotation of organelle genomes. Nucleic Acids Res. 2017, 45, W6–W11. [Google Scholar] [CrossRef]
- Kumar, S.; Stecher, G.; Li, M.; Knyaz, C.; Tamura, K. MEGA X: Molecular Evolutionary Genetics Analysis across Computing Platforms. Mol. Biol. Evol. 2018, 35, 1547–1549. [Google Scholar] [CrossRef] [PubMed]
- Wu, S.; Lu, Y.-C.; McMurtrey, J.E.; Weesies, G.; Devine, T.E.; Foster, G.R. Soil Conservation Benefits of Large Biomass Soybean (LBS) for Increasing Crop Residue Cover. J. Sustain. Agric. 2004, 24, 107–128. [Google Scholar] [CrossRef]
- Wright, F. The ‘effective number of codons’ used in a gene. Gene 1990, 87, 23–29. [Google Scholar] [CrossRef]
- Sueoka, N. Translation-coupled violation of Parity Rule 2 in human genes is not the cause of heterogeneity of the DNA G+C content of third codon position. Gene 1999, 238, 53–58. [Google Scholar] [CrossRef]
- Sueoka, N. Directional mutation pressure and neutral molecular evolution. Proc. Natl. Acad. Sci. USA 1988, 85, 2653–2657. [Google Scholar] [CrossRef] [PubMed]
- Kawabe, A.; Miyashita, N.T. Patterns of codon usage bias in three dicot and four monocot plant species. Genes Genet. Syst. 2003, 78, 343–352. [Google Scholar] [CrossRef] [PubMed]
- Zhang, D.; Gao, F.; Jakovlić, I.; Zhou, H.; Zhang, J.; Li, W.X.; Wang, G.T. PhyloSuite: An integrated and scalable desktop platform for streamlined molecular sequence data management and evolutionary phylogenetics studies. Mol. Ecol. Resour. 2020, 20, 348–355. [Google Scholar] [CrossRef]
- Rozas, J.; Ferrer-Mata, A.; Sánchez-DelBarrio, J.C.; Guirao-Rico, S.; Librado, P.; Ramos-Onsins, S.E.; Sánchez-Gracia, A. DnaSP 6: DNA Sequence Polymorphism Analysis of Large Data Sets. Mol. Biol. Evol. 2017, 34, 3299–3302. [Google Scholar] [CrossRef]
- Wang, D.; Zhang, Y.; Zhang, Z.; Zhu, J.; Yu, J. KaKs_Calculator 2.0: A Toolkit Incorporating Gamma-Series Methods and Sliding Window Strategies. Genom. Proteom. Bioinform. 2010, 8, 77–80. [Google Scholar] [CrossRef] [PubMed]
- Minh, B.Q.; Schmidt, H.A.; Chernomor, O.; Schrempf, D.; Woodhams, M.D.; Von Haeseler, A.; Lanfear, R.; Teeling, E. IQ-TREE 2: New Models and Efficient Methods for Phylogenetic Inference in the Genomic Era. Mol. Biol. Evol. 2020, 37, 1530–1534. [Google Scholar] [CrossRef] [PubMed]
- Gao, C.; Deng, Y.; Wang, J. The Complete Chloroplast Genomes of Echinacanthus Species (Acanthaceae): Phylogenetic Relationships, Adaptive Evolution, and Screening of Molecular Markers. Front. Plant Sci. 2019, 9, 1989. [Google Scholar] [CrossRef]
- Sobreiro, M.B.; Vieira, L.D.; Nunes, R.; Novaes, E.; Coissac, E.; Silva-Junior, O.B.; Grattapaglia, D.; Collevatti, R.G. Chloroplast genome assembly of Handroanthus impetiginosus: Comparative analysis and molecular evolution in Bignoniaceae. Planta 2020, 252, 91. [Google Scholar] [CrossRef]
- Camiolo, S.; Melito, S.; Porceddu, A. New insights into the interplay between codon bias determinants in plants. DNA Res. 2015, 22, 461–470. [Google Scholar] [CrossRef]
- Myers, N.; Mittermeier, R.A.; Mittermeier, C.G.; Da Fonseca, G.A.B.; Kent, J. Biodiversity hotspots for conservation priorities. Nature 2000, 403, 853–858. [Google Scholar] [CrossRef]
- Yuan, X.; Li, Y.; Zhang, J.; Wang, Y. Analysis of Codon Usage Bias in the chloroplast genome of Dalbergia odorifera. Guihaia 2021, 41, 622–630. [Google Scholar] [CrossRef]
- Anwar, A.M.; Aljabri, M.; El-Soda, M. Patterns of genome-wide codon usage bias in tobacco, tomato and potato. Biotechnol. Biotechnol. Equip. 2021, 35, 657–664. [Google Scholar] [CrossRef]
- Sueoka, N. Intrastrand parity rules of DNA base composition and usage biases of synonymous codons. J. Mol. Evol. 1995, 40, 318–325. [Google Scholar] [CrossRef] [PubMed]
- Xiang, H.; Zhang, R.; Butler, R.R.; Liu, T.; Zhang, L.; Pombert, J.-F.; Zhou, Z. Comparative Analysis of Codon Usage Bias Patterns in Microsporidian Genomes. PLoS ONE 2015, 10, e0129223. [Google Scholar] [CrossRef] [PubMed]
- Wang, L.; Xing, H.; Yuan, Y.; Wang, X.; Saeed, M.; Tao, J.; Feng, W.; Zhang, G.; Song, X.; Sun, X. Genome-wide analysis of codon usage bias in four sequenced cotton species. PLoS ONE 2018, 13, e0194372. [Google Scholar] [CrossRef] [PubMed]
- He, Z.; Gan, H.; Liang, X. Analysis of Synonymous Codon Usage Bias in Potato Virus M and Its Adaption to Hosts. Viruses 2019, 11, 752. [Google Scholar] [CrossRef] [PubMed]
- Fu, P.; Sun, S.; Twyford, A.D.; Li, B.; Zhou, R.; Chen, S.; Gao, Q.; Favre, A. Lineage-specific plastid degradation in subtribe Gentianinae (Gentianaceae). Ecol. Evol. 2021, 11, 3286–3299. [Google Scholar] [CrossRef] [PubMed]
- Yao, G.; Jin, J.-J.; Li, H.-T.; Yang, J.-B.; Mandala, V.S.; Croley, M.; Mostow, R.; Douglas, N.; Chase, M.; Christenhusz, M.J.; et al. Plastid phylogenomic insights into the evolution of Caryophyllales. Mol. Phylogenet. Evol. 2019, 134, 74–86. [Google Scholar] [CrossRef]
- Wu, H.; Ma, P.-F.; Li, H.-T.; Hu, G.-X.; Li, D.-Z. Comparative plastomic analysis and insights into the phylogeny of Salvia (Lamiaceae). Plant Divers. 2021, 43, 15–26. [Google Scholar] [CrossRef]
- Amenu, S.G.; Wei, N.; Wu, L.; Oyebanji, O.; Hu, G.; Zhou, Y.; Wang, Q. Phylogenomic and comparative analyses of Coffeeae alliance (Rubiaceae): Deep insights into phylogenetic relationships and plastome evolution. BMC Plant Biol. 2022, 22, 88. [Google Scholar] [CrossRef]
- Khoshsokhan Mozaffar, M.; Kazempour Osaloo, S.; Oskoueiyan, R.; Naderi Saffar, K.; Amirahmadi, A. Tribe Eritrichieae (Boraginaceae s. str.) in West Asia: A molecular phylogenetic perspective. Plant Syst. Evol. 2013, 299, 197–208. [Google Scholar] [CrossRef]
- Nasrollahi, F.; Kazempour-Osaloo, S.; Saadati, N.; Mozaffarian, V.; Zare-Maivan, H. Molecular phylogeny and divergence times ofOnosma(Boraginaceae s.s.) based on nrDNA ITS and plastidrpl32-trnL(UAG)andtrnH-psbA sequences. Nord. J. Bot. 2019, 37, e02060. [Google Scholar] [CrossRef]
- Långström, E.; Chase, M.W. Tribes of Boraginoideae (Boraginaceae) and placement of Antiphytum, Echiochilon, Ogastemma and Sericostoma: A phylogenetic analysis based on atpB plastid DNA sequence data. Plant Syst. Evol. 2002, 234, 137–153. [Google Scholar] [CrossRef]
- Selvi, F.; Papini, A.; Hilger, H.H.; Bigazzi, M.; Nardi, E. The phylogenetic relationships of Cynoglottis (Boraginaceae-Boragineae) inferred from ITS, 5.8S and trnL sequences. Plant Syst. Evol. 2004, 246, 195–209. [Google Scholar] [CrossRef]
- Dong, W.; Xu, C.; Li, C.; Sun, J.; Zuo, Y.; Shi, S.; Cheng, T.; Guo, J.; Zhou, S. ycf1, the most promising plastid DNA barcode of land plants. Sci. Rep. 2015, 5, 8348. [Google Scholar] [CrossRef]
- Kim, S.; Park, C.-W.; Kim, Y.-D.; Suh, Y. Phylogenetic relationships in family Magnoliaceae inferred from ndhF sequences. Am. J. Bot. 2001, 88, 717–728. [Google Scholar] [CrossRef] [PubMed]
- Hidalgo, O.; Garnatje, T.; Susanna, A.; Mathez, J. Phylogeny of valerianaceae based on matK and ITS markers, with reference to matK individual polymorphism. Ann. Bot. 2004, 93, 283–293. [Google Scholar] [CrossRef]
- Ding, S.; Dong, X.; Yang, J.; Guo, C.; Cao, B.; Guo, Y.; Hu, G. Complete chloroplast genome of clethra fargesii franch., an original sympetalous plant from central china: Comparative analysis, adaptive evolution, and phylogenetic relationships. Forests 2021, 12, 441. [Google Scholar] [CrossRef]
- Schöttler, M.A.; Thiele, W.; Belkius, K.; Bergner, S.V.; Flügel, C.; Wittenberg, G.; Agrawal, S.; Stegemann, S.; Ruf, S.; Bock, R. The plastid-encoded PsaI subunit stabilizes photosystem i during leaf senescence in tobacco. J. Exp. Bot. 2017, 68, 1137–1155. [Google Scholar] [CrossRef]
- Hallick, R.B.; Hong, L.; Drager, R.G.; Favreau, M.R.; Monfort, A.; Orsat, B.; Spielmann, A.; Stutz, E. Complete sequence of Euglena gracilis chloroplast DNA. Nucleic Acids Res. 1993, 21, 3537–3544. [Google Scholar] [CrossRef]
- Rogalski, M.; Schöttler, M.A.; Thiele, W.; Schulze, W.X.; Bock, R. Rpl33, a nonessential plastid-encoded ribosomal protein in tobacco, is required under cold stress conditions. Plant Cell 2008, 20, 2221–2237. [Google Scholar] [CrossRef] [PubMed]
- da Silva, G.M.; Lopes, A.D.S.; Pacheco, T.G.; Machado, K.L.d.G.; Silva, M.C.; de Oliveira, J.D.; de Baura, V.A.; Balsanelli, E.; de Souza, E.M.; Pedrosa, F.D.O.; et al. Genetic and evolutionary analyses of plastomes of the subfamily Cactoideae (Cactaceae) indicate relaxed protein biosynthesis and tRNA import from cytosol. Braz. J. Bot. 2021, 44, 97–116. [Google Scholar] [CrossRef]
- Fleischmann, T.; Scharff, L.; Alkatib, S.; Hasdorf, S.; Schöttler, M.A.; Bock, R. Nonessential Plastid-Encoded Ribosomal Proteins in Tobacco: A Developmental Role for Plastid Translation and Implications for Reductive Genome Evolution. Plant Cell 2011, 23, 3137–3155. [Google Scholar] [CrossRef]
- Gottschling, M.; Luebert, F.; Hilger, H.H.; Miller, J.S. Molecular delimitations in the ehretiaceae (boraginales). Mol. Phylogenet. Evol. 2014, 72, 1–6. [Google Scholar] [CrossRef] [PubMed]








Publisher’s Note: MDPI stays neutral with regard to jurisdictional claims in published maps and institutional affiliations. |
© 2022 by the authors. Licensee MDPI, Basel, Switzerland. This article is an open access article distributed under the terms and conditions of the Creative Commons Attribution (CC BY) license (https://creativecommons.org/licenses/by/4.0/).
Share and Cite
Li, Q.; Wei, R. Comparison of Boraginales Plastomes: Insights into Codon Usage Bias, Adaptive Evolution, and Phylogenetic Relationships. Diversity 2022, 14, 1104. https://doi.org/10.3390/d14121104
Li Q, Wei R. Comparison of Boraginales Plastomes: Insights into Codon Usage Bias, Adaptive Evolution, and Phylogenetic Relationships. Diversity. 2022; 14(12):1104. https://doi.org/10.3390/d14121104
Chicago/Turabian StyleLi, Qiang, and Ran Wei. 2022. "Comparison of Boraginales Plastomes: Insights into Codon Usage Bias, Adaptive Evolution, and Phylogenetic Relationships" Diversity 14, no. 12: 1104. https://doi.org/10.3390/d14121104
APA StyleLi, Q., & Wei, R. (2022). Comparison of Boraginales Plastomes: Insights into Codon Usage Bias, Adaptive Evolution, and Phylogenetic Relationships. Diversity, 14(12), 1104. https://doi.org/10.3390/d14121104

