Understanding Diversity and Systematics in Australian Fabaceae Tribe Mirbelieae
Abstract
1. Introduction
1.1. Tribal Limits
1.2. Genus-Level Questions
1.3. Species-Level Questions
1.4. Biogeographic Patterns
2. Materials and Methods
Phylogenetic Analyses
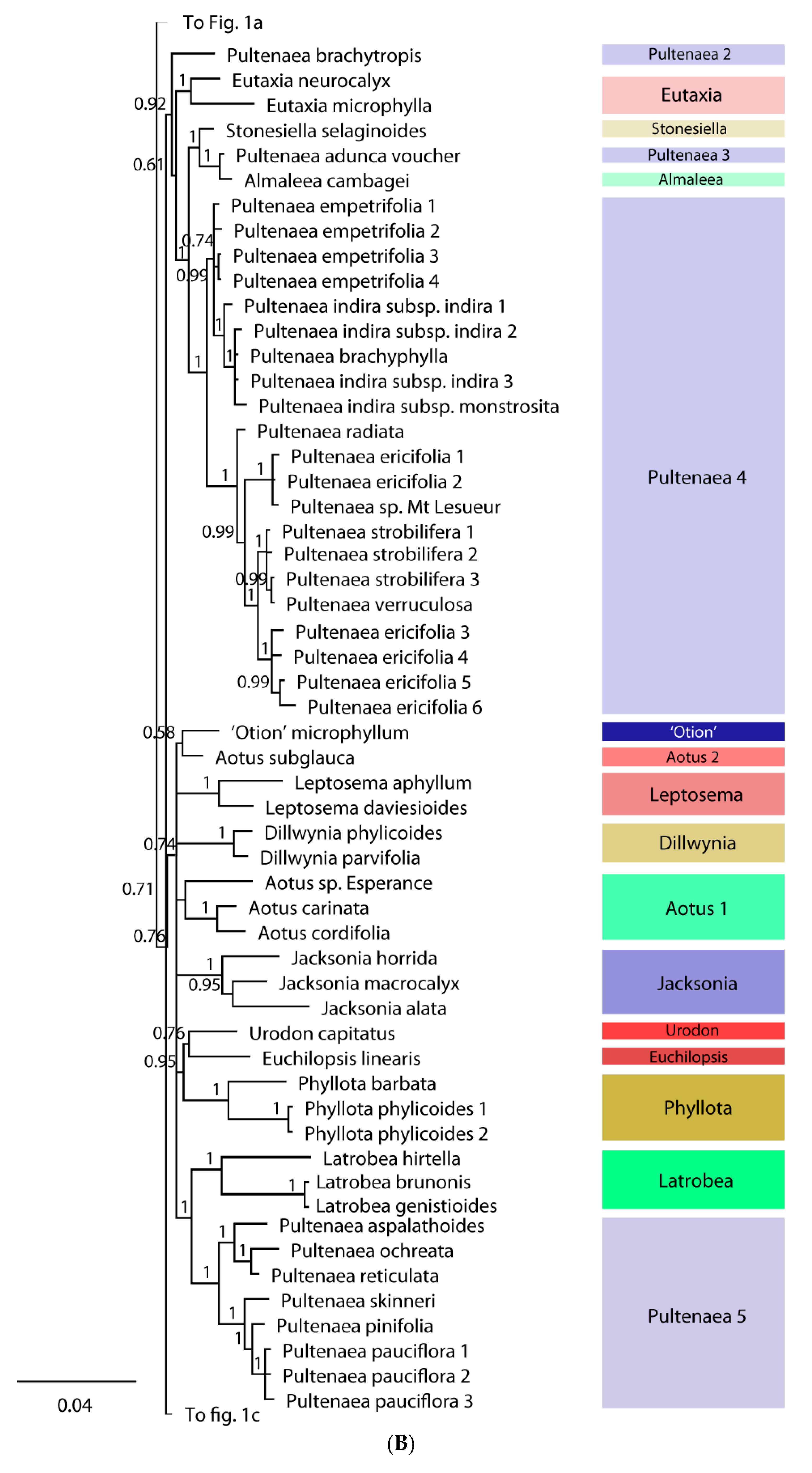
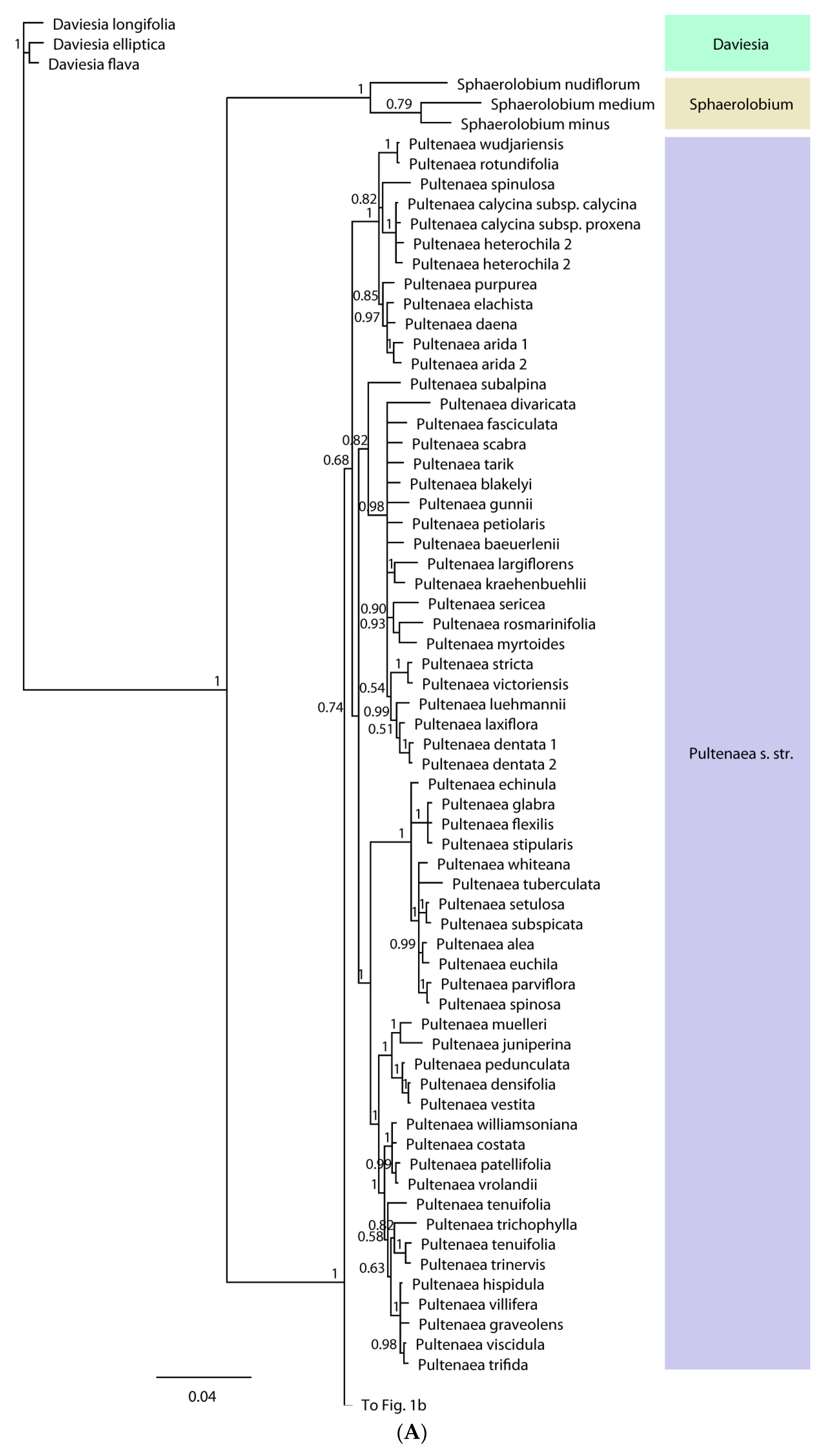
3. Results
4. Discussion
4.1. How to Resolve Generic Relationships within Mirbelieae?
4.2. Current Availability of Descriptive Information and Interactive Identification Tools
4.2.1. Online Floras
4.2.2. Interactive Keys
4.3. Conclusions for Future Taxonomic Classification
Author Contributions
Funding
Data Availability Statement
Acknowledgments
Conflicts of Interest
Appendix A
Mirbelieae s.s.
- Almaleea Crisp & P.H. Weston, Telopea 4(2): 309 (1991). Type: Almaleea incurvata (A. Cunn.) Crisp & P.H. Weston
- Aotus Sm. in K.D.E. Koenig, & J. Sims (eds), Annals of Botany 1(3): 504 (1805). Type: Aotus villosa (Andrews) Sm. [=A. ericoides (Vent.) D.Don]
- Callistachys Vent., Jardin de la Malmaison 2(20): 115, pl. 115 (1805). Type: Callistachys lanceolata Vent.
- Notes: Callistachys has been rejected against the conserved name Oxylobium Andrews (1807) [178] if the two genera are united, but this has no effect when they are considered distinct genera. We anticipate that the two genera will both remain accepted.
- Callistachys alpestris (F. Muell.) Kuntze, Revisio Generum Plantarum 1: 168 (1891).
- Oxylobium alpestre F. Muell., Definitions of rare or hitherto undescribed Australian plants 5 (1855). Podolobium alpestre (F. Muell.) Crisp & P.H. Weston in Crisp, M.D. & Doyle, J.J. (eds.) Advances in Legume Systematics 7: 280 (1995).
- Type citation: ‘Not unfrequent in the higher parts of the Australian Alps.’
- Type: Mount Buller, 5000 ft [1540 m], Victoria, Apr. 1853, F. Mueller s.n. (lecto, here designated: MEL 624821; isolecto: K 000642469). Residual syntypes: Australian Alps, Victoria, F. Mueller s.n. (K 000642470, MEL 624820). Mount Timbertop, Victoria, 26 Mar. 1853, F. Mueller s.n. (MEL 624824). Subalpine mountains on the Berrima, Victoria, F. Mueller s.n. (MEL 624822). In alpestre Great Dividing Range and in alpe Mt Cobberas, Victoria, 5-6000 ft, Jan. 1854, F. Mueller s.n. (K 000642467, MEL 624823, TCD 0014295*). Mitta Mitta, 4-5000 ft, F. Mueller s.n. (K 000642468). Munyang Mountains, Victoria, F. Mueller s.n. (BM 000885480, M 0219088*, PH 00017792*). Mount Hotham, Victoria, F. Mueller s.n. (BM 000885479). Victorian Alps, Walter s.n. (BM 000885478).
- Oxylobium alpestre F. Muell., Victoria—Parliamentary Papers- Votes and Proceedings of the Legislative Assembly 3, 12 (1853), nom. inval., nom. nud.
- Notes: Mueller [180] described the fruit of this species, with no details of the flowers. Numerous syntypes have been located, many without collection dates. It is unknown whether he did have flowering material, so both fruiting and flowering sheets are considered syntypes. We select a fruiting sheet at MEL as the lectotype as this is one of the the largest specimens at MEL, it has a collection date firmly establishing that it was collected before the species was named, and it is also a good match for the protologue. There is also a duplicate at K.
- Callistachys procumbens (F. Muell.) Kuntze, Revisio Generum Plantarum 1: 168 (1891).
- Oxylobium procumbens F. Muell., Definitions of rare or hitherto undescribed Australian plants 4–5 (1855). Podolobium procumbens (F. Muell.) F. Muell. ex Crisp & P.H. Weston in Crisp, M.D. & Doyle, J.J. (eds.) Advances in Legume Systematics 7: 281 (1995).
- Type citation: ‘On wooded hills; for instance, at Mount Disappointment, in the Goulburn Ranges, on the Delatite, in the Black Forest, at Ballarat, etc.’
- Type: Black Forest, Victoria, Dec. 1852, F. Mueller s.n. (lecto, here designated: MEL 624827; isolecto: MEL 624828). Residual syntypes: Delatite River, Victoria, 18 Mar. 1853, F. Mueller s.n. (K 000642444, MEL 624829). Gipps Land [Gippsland] Range, F. Mueller s.n. (TCD 0014277). In the stringybark ranges ... the Glenelg and Goulbourn [Rivers] Victoria, 8 Feb. 1853, F. Mueller s.n. (MEL 569724). Australia Felix [Victoria], n.d., F. Mueller s.n. (MEL 624825). Possible syntype: Hume River, New South Wales, [received 1887], F. Mueller s.n. (M 0219079*).
- Podolobium procumbens F. Muell., Victoria—Parliamentary Papers- Votes and Proceedings of the Legislative Assembly 3, 12 (1853), nom. inval., nom. nud.
- Notes: Mueller [180] cited a range of localities. We select a specimen at MEL from the Delatite River as lectotype, as it is excellent fertile material and there is a duplicate sheet. A specimen from the Hume River may or may not fall within the scope of the protologue and has no collection date, so its type status is uncertain.
- Callistachys scandens (Sm.) Kuntze, Revisio Generum Plantarum 1: 168 (1891).
- Chorizema scandens Sm. in K.D.E. Koenig, & J. Sims (eds), Annals of Botany 1(3): 506 (1805). Podolobium scandens (Sm.) DC., Prodromus Systematis Naturalis Regni Vegetabilis 2: 103 (1825). Oxylobium scandens (Sm.) Benth., Commentationes de Leguminosarum Generibus 6 (1837).
- Type citation: ‘Port Jackson.’
- Type: Port Jackson [Sydney], New South Wales, 1793, Mr. White s.n. (lecto, designated by M.D. Crisp et al. in Crisp, M.D. & Doyle, J.J. (eds), Advances in Legume Sytematics 7: 281 (1995)): LINN-HS728-3; isolecto: ?BM 000885551, LIV, P 00337501).
- Chorizema Labill., Relation du Voyage a la Recherche de la Perouse 1: 404, pl. 21 (1800). Type: Chorizema ilicifolia Labill.
- Orthotropis Benth. ex Lindl., Edwards’s Botanical Register Appendix: xvi (1839). Type: Orthotropis pungens Lindl. [=Chorizema aciculare (DC.) C.A. Gardner]
- Note: Podolobium s.s. may be embedded within Chorizema, but further data are required to test this.
- Dillwynia Sm. in K.D.E. Koenig, & J. Sims (eds.), Annals of Botany 1(3): 510 (1805), non Roth (1806). Type: Dillwynia ericifolia Sm., designated by L.K.G. Pfeiffer, Nomencl. Bot. 12: 136 (1874).
- Dillwynia sect. Xeropetalum R.Br. ex Sims, Curtis’s Botanical Magazine 48: 2247, subt. (1821). Type: Dillwynia cinerascens R.Br.
- Xeropetalum Rchb., Conspectus regni vegetabilis per gradus naturales evoluti. Tentamen 154 (1828), nom. inval., nom. nud., non Delile (1826).
- Dillwynia sericea subsp. glabriflora (Blakely) Jobson & P.H. Weston, comb. et stat. nov.
- Basionym: Dillwynia sericea var. glabriflora Blakely, The Australian Naturalist 10(6): 185 (1939).
- Type: Pilliga Forest [Scrub], Sept. 1913, E.H.F. Swain 29 (holo: NSW 40780; iso: CBG 8313107).
- Dillwynia sericea subsp. rudis (Sieber ex DC.) Jobson & P.H. Weston, comb. et stat. nov.
- Basionym: Dillwynia rudis Sieber ex DC., Prodromus Systematis Naturalis Regni Vegetabilis 2: 109 (1825). Type: [Sydney region, New South Wales], 1823, F. Sieber pl. exs. nov.-holl. n. 400 (lecto, here designated: G 00488223*; isolecto: BM 000885863, BR 0000013455989*, G 00365064*, G 00365100*, H 1275852*, K 000858585, M 0219096*, MEL 624489, MO 277045*, MPU 021245*, NSW 40727, S-G-9090, TCD 0014717*, W 0045220, W 0045221, W 19890005724).
- Notes: There are many sheets of Sieber’s pl. exs. nov.-holl. n. 400, including at G, so we here designate the sheet from de Candolle’s herbarium as lectotype as we know this is material originally examined by de Candolle.
- Dillwynia sparsifolia (F. Muell.) Jobson & P.H. Weston, comb. nov.
- Basionym: Eutaxia sparsifolia F. Muell., Definitions of rare or hitherto undescribed Australian plants 39–40 (1855).
- Type citation: ‘In the desert scrub towards the mouth of the Murray River. Found also at Tumbay Bay by Mr. C. Wilhelmi.’
- Type: Tumby Bay, Spencers Gulf, [South Australia], C. Wilhelmi s.n. (lecto, here designated: MEL 2138746). Probable syntype: Near Lake Alexandrina, [South Australia], Oct. 1848, F. Mueller s.n. (MEL 2138744).
- Notes: Mueller’s concept of Eutaxia sparsifolia appears to equate with Eutaxia patula F. Muell. ex D. Dietr [180]. The material cited for Eutaxia sparsifolia from ‘towards the mouth of the Murray River’ is probably the MEL sheet also identified as a type of Eutaxia patula, but it does not have the name E. sparsifolia on the sheet. We therefore designate the Wilhelmi specimen at MEL as the lectotype of as the only definite original material of E. sparsifolia located.
- Dillwynia trichopoda (Blakely) Jobson & P.H. Weston, comb. et stat. nov.
- Basionym: Dillwynia parvifolia var. trichopoda Blakely, The Australian Naturalist 10(5): 162 (1939).
- Type: Hill Top, Southern Tableland, [New South Wales], Sept. 1899, J.H. Maiden & J.L. Boorman s.n. (lecto, here designated: NSW 40290; isolecto: CBG 8313090, NSW450238).
- Notes: Three sheets of the single gathering cited in the protologue have been located, including one sheet at CBG (ex NSW). We here designate the sheet with the largest amount of material as the lectotype.
- Euchilopsis F. Muell., The Chemist and Druggist with Australasian Supplement 5(13): 13 (1882). Type: Euchilopsis linearis (Benth.) F. Muell.
- Sphaerolobium sect. Euchiloides Benth., Flora Australiensis 2: 63, 67 (1864). Euchilodes Kuntze in T. von Post & O. Kuntze, Lexikon Generum Phanerogamarum 212 (1903), nom. illeg., nom. superfl. Type: Sphaerolobium euchilus Benth., nom. illeg., nom. superfl. [=Euchilopsis linearis (Benth.) F. Muell.]
- Eutaxia R.Br. in W.T. Aiton, Hortus Kewensis Edn. 2, 3: 16 (1811). Type: Eutaxia myrtifolia (Sm.) R.Br., nom. illeg., designated by C.F. Wilkins et al., Nuytsia 20: 111 (2010).
- Sclerothamnus R.Br. in W.T. Aiton, Hortus Kewensis Edn. 2, 3: 16 (1811). Eutaxia sect. Sclerothamnus (R.Br.) F. Muell. Fragmenta Phytographiae Australiae 1(1): 7 (1858). Type: Sclerothamnus microphyllus R.Br. [= Eutaxia microphylla (R.Br.) C.H. Wright & Dewar]
- Gastrolobium R.Br. in W.T. Aiton, Hortus Kewensis Edn. 2, 3: 16 (1811). Type: Gastrolobium bilobum R.Br.
- Brachysema R.Br. in W.T. Aiton, Hortus Kewensis Edn. 2, 3: 10 (1811). Type: Brachysema latifolium R.Br. [= Gastrolobium latifolium (R.Br.) G.Chandler & Crisp]
- Brachysema sect. Eubrachysema Benth., Flora Australiensis 2: 9, 10 (1864), nom. inval.
- Jansonia Kippist, The Gardeners’ Chronicle and Agricultural Gazette 19: 307 (1847). Type: Jansonia formosa Kippist ex Lindl. [= Gastrolobium formosum (Kippist ex Lindl.) G.Chandler & Crisp]
- Cryptosema Meisn. in J.G.C. Lehmann (ed.), Plantae Preissianae 2(2-3): 206 (1848). Type: Cryptosema pimeleoides Meisn. [= Gastrolobium formosum (Kippist ex Lindl.) G.Chandler & Crisp]
- Nemcia Domin, Preslia 2: 27 (1923). Type: Nemcia coriacea (Sm.) Domin [= Gastrolobium coriaceum (Sm.) G. Chandler & Crisp]
- Cupulanthus Hutch., Dicotyledones. The Genera of Flowering Plants (Angiospermae) 1: 341 (1964). Type: not designated.
- Jacksonia R.Br. ex Sm. in A. Rees (ed.), The Cyclopaedia 18: - (1811). Type: Jacksonia spinosa (Labill.) R.Br. ex Sm., designated by J.A. Chappill et al., Australian Systematic Botany 20(6): 476 (2007).
- Piptomeris Turcz., Bulletin de la Societe Imperiale des Naturalistes de Moscou 26(1): 257 (1853). Jacksonia sect. Piptomeris (Turcz.) Kuntze in T. von Post & O. Kuntze, Lexikon Generum Phanerogamarum 294 (1903). Type: Piptomeris aphylla Turcz. [= Jacksonia racemosa Meisn.]
- Latrobea Meisn. in J.G.C. Lehmann (ed.), Plantae Preissianae 2(2-3): 219 (1848). Type: Latrobea genistioides (Meisn.) Meisn.
- Latrobea sect. Eulatrobea Benth., Flora Australiensis 2: 140 (1864), nom. inval.
- Leptocytisus Meisn. in J.G.C. Lehmann (ed.), Plantae Preissianae 2(2-3): 211 (1848). Latrobea sect. Leptocytisis (Meisn.) Benth., Flora Australiensis 2: 140, 141 (1864). Type: Leptocytisus tenellus (Meisn.) Meisn. [= Latrobea tenella (Meisn.) Benth.]
- Notes: Meissner included two species in his new genus Latrobea, both from south-west Western Australia [65]. We here select L. genistioides as the type species as it is well represented by type material, while L. brunonis (Benth.) Meisn. is not.
- Leptosema Benth., Commentationes de Leguminosarum Generibus 20 (1837). Type: Leptosema bossiaeoides Benth.
- Kaleniczenkia Turcz., Bulletin de la Societe Imperiale des Naturalistes de Moscou 26(1): 252 (1853). Type: Kaleniczenkia daviesioides Turcz. [= Leptosema daviesioides (Turcz.) Crisp]
- Burgesia F. Muell., Fragmenta Phytographiae Australiae 1(10): 222 (1859). Type: Burgesia homaloclada F. Muell. [= Leptosema aphyllum (Hook.) Crisp]
- Mirbelia Sm. in K.D.E. Koenig, & J. Sims (eds), Annals of Botany 1(3): 511 (1805). Type: Mirbelia reticulata Sm.
- Dichosema Benth. in S.F.L. Endlicher et al., Enumeratio plantarum quas in Novae Hollandiae ora austro-occidentali ad fluvium Cygnorum et in Sinu Regis Georgii collegit Carolus liber baro de Hügel 35 (1837). Mirbelia sect. Dichosema (Benth.) Kuntze in T. von Post & O. Kuntze, Lexikon Generum Phanerogamarum 368 (1903). Type: Dichosema spinosum Benth. [= Mirbelia spinosa (Benth.) Benth.]
- Oxycladium F. Muell. in W.J. Hooker (ed.), Hooker’s Journal of Botany and Kew Garden Miscellany 9: 20 (1857). Type: Oxycladium semiseptatum F. Muell. [= Mirbelia viminalis (A. Cunn. ex Benth.) C.A. Gardner]
- Oxylobium Andrews, The Botanist’s Repository for New, and Rare Plants 7(101): t. 492 (1807), nom. cons. Type: Oxylobium cordifolium Andrews
- Oxylobium oxylobioides (F. Muell.) Crisp & R.L. Barrett, comb. nov.
- Basionym: Mirbelia oxylobioides F. Muell., Fragmenta Phytographiae Australiae 2(16): 154 (1861).
- Type citation: ‘In vallibus profundis rupestribus montium Haidinger Range as originem fluviorum Macallister et Mitchell River, altitudine 3000–4000.’
- Type: Sources of the Macallister [Macalister] River, Mar. 1861, F. Mueller s.n. (lecto, here designated: MEL 624816). Possible syntypes: Mc’Allister [Macalister] River, no date, F. Mueller s.n. (MEL 624817; NY 00026421). Mount Legar and Range to the N.W., no date, F. Mueller s.n. (K 000642571).
- Typification: While MEL 624815 is labelled as a type specimen, it is clearly labelled as collected in 1863, two years after the species was named, so it cannot be original material. There is a duplicate of this specimen at NSW (NSW 31714) which is also dated 1863. The later collection locality near the Macalister River creates doubt over the undated collections that are simply labelled ‘Mc’Allister River’ as to whether or not they are syntypes [Muller’s duplicate labels were often simplified from the original label]. Only the specimen here designated as lectotype can be confidently considered original material.
- Phyllota (DC.) DC. ex Benth. in S.F.L. Endlicher et al., Enumeratio plantarum quas in Novae Hollandiae ora austro-occidentali ad fluvium Cygnorum et in Sinu Regis Georgii collegit Carolus liber baro de Hügel 33 (1837). Pultenaea sect. Phyllota DC. in A.P. de Candolle (ed.), Prodromus Systematis Naturalis Regni Vegetabilis 2: 113 (1825). Type: Pultenaea phylicoides Sieber ex DC. [= Phyllota phylicoides (Sieber ex DC.) Benth.]
- Walpersia Harv. in Harvey & Sonder, Fl. Cap. 2: 26 (1861), nom. cons., non Reissek ex Endl. (1840). Type: Walpersia burtonioides Harv. [= Phyllota squarrosa (Sieber ex DC.) Benth.]
- Notes: de Candolle included four species of Pultenaea in his section Phyllota: P. aspera Sieber ex DC., P. comosa Sieber ex DC., P. squarrosa Sieber ex DC. and P. phylicoides Sieber ex DC., all collected by Franz Sieber in the vicinity of Sydney, New South Wales [57]. All four species were recognised by Bentham [59] when he raised the section to genus rank. However, Bentham later reduced three of these to synonymy under Phyllota phylicoides (Sieber ex DC.) Benth. [62] Phyllota squarrosa (Sieber ex DC.) Benth. has since been reinstated.
- Jancey [92] undertook a detailed study of Phyllota in New South Wales, providing detailed notes on the type species for the species, but did not select a type for the genus. We here select Pultenaea phylicoides as the type of Pultenaea sect. Phyllota (and therefore of Phyllota), as it is only one of the four original species later recognised by Bentham [62].
- Walpersia burtonioides was described as a new genus and species from South Africa based on erroneous label data and it is actually an Australian taxon [183].
- Phyllota barbata Benth. in S.F.L. Endlicher et al., Enumeratio plantarum quas in Novae Hollandiae ora austro-occidentali ad fluvium Cygnorum et in Sinu Regis Georgii collegit Carolus liber baro de Hügel 33 (1837).
- Type citation: ‘King Georges Sound (Hügel.)’
- Type: King Georges Sound, Western Australia, C.A.A. von Hügel 97 (lecto, here designated: W 0046869). Residual syntypes: King Georges Sound, Western Australia, C.A.A. von Hügel 2 (W 0046868); King Georges Sound, Western Australia, C.A.A. von Hügel 3 (W 0046868).
- Phyllota villosa Turcz., Bull. Soc. Imp. Naturalistes Moscou 26(I): 267 (1853).
- Type: Western Australia, 1842, J. Gilbert 255 (lecto, here designated: KW 001001187; isolecto: K 000858466).
- Typification: There are three sheets of Phyllota barbata at W collected by von Hügel, each with different collection numbers, so they are here regarded as syntypes. W 0046869 is designated as the lectotype as it is the only sheet that bears the name ‘Phyllota barbata’ on the original labels.
- Two sheets of the type collection of Phyllota villosa have been located. We here designate the sheet at KW as lectotype as this is the sheet used by Turczaninow when describing the species.
- Notes: Orthia et al. [96] noted the morphological similarity of Phyllota barbata and Pultenaea barbata and even suggested they were possibly conspecific. We conclude that the two names might best be treated as a single species based on study of the type specimens, however the names are currently both in use for two quite distinct taxa in Western Australia, so further studies are advised on the application of both names. The two taxa were named in separate genera, but independently given the same species epithet. If the two taxa are united, the younger name has priority if the taxon is included in Pultenaea (as Orthia et al. [96] did); however, in Phyllota the older name has priority.
- Podolobium R.Br. in W.T. Aiton, Hortus Kewensis Edn 2, 3: 9 (1811).
- Type: Podolobium trilobatum R.Br. [= P. ilicifolium (Andrews) Crisp & P.H. Weston; =Chorizema trilobum Sm., non Chorizema ilicifolium Labill. (1800).]
- Note: Podolobium is not monophyletic as circumscribed in recent literature (e.g., [40,134]), however, it probably is monophyletic with the transfer above of three species to Callistachys. The type species of Podolobium may be resolved within Chorizema which would have priority if the two genera are combined.
- Pultenaea Sm., A Specimen of the Botany of New Holland 1(3): 35 (1794). Type: Pultenaea stipularis Sm.
- Euchilus R.Br. in W.T. Aiton, Hortus Kewensis Edn. 2, 3: 17 (1811). Pultenaea sect. Euchilus (R.Br.) F. Muell., Fragmenta Phytographiae Australiae 1(1): 8 (1858). Type: Euchilus obcordatus R.Br. [= Pultenaea heterochila F. Muell.]
- Bartlingia Brongn., Memoire sur la famille des Rhamnees 66 (1826), nom. illeg., non Reichb. (1824). Type: Bartlingia obovata (DC.) Meisn.
- Spadostyles Benth., Commentationes de Leguminosarum Generibus 16 (1837). Type: Spadostyles cunninghamii Benth. [=Pultenaea spinosa (DC.) H.B. Will.]
- Notes: We here designate Spadostyles cunninghamii Benth. as the type species of Spadostyles Benth., as this is the best described of the two species included by Bentham [60], and the only name that is legitimate.
- Pultenaea barbata C.R.P. Andrews, Journal of the West Australian Natural History Society 2(1): 38–39 (1904).
- Type citation: ‘I found this species in flower near the Phillips River in Oct. 1903.’
- Type: Phillips River, Western Australia, Oct. 1903, C.R.P. Andrews s.n. (lecto, here designated: PERTH 01025805; isolecto: NSW 36498).
- Pultenaea andrewsii W.E. Blackall & B. Grieve, How to know Western Australian wildflowers: a key to the flora of the temperate regions of Western Australia 1: 234, (1954), nom. inval., nom. nud.
- Typification: There are two sheets of the type collection of Pultenaea barbata. We here designate the PERTH sheet as the lectotype as it can be expected that both sheets were held in Western Australia (prior to the formal establishment of a state herbarium) at the time of description, with the subsequent distribution of one sheet to NSW.
- Notes: See discussion under Phyllota barbata above.
- Pultenaea benthamii F. Muell., Definitions of rare or hitherto undescribed Australian plants 5 (1855).
- Type: amongst rocks on the top of Mount Abrupt, F. Mueller s.n. (lecto, designated by R.P.J. de Kok & J.G. West, Australian Systematic Botany 17(3): 276 (2004), K 000118882); isolecto: BM 000544575, MEL 567120, TCD 0014523).
- Pultenaea benthamii var. elatior Benth. Fl. Austral. 2: 114 (1864).
- Type citation: ‘Yowaka river, and foot of mount William, F. Mueller.’
- Type: Yowaka River, New South Wales, Apr. 1860, F. Mueller s.n. (lecto, here designated: K 000119047; isolecto: MEL 567122). Residual syntypes: Foot of Mount William, Nov. 1853, F. Mueller s.n. (K; MEL 567121, MEL 567123, ?MEL 627862) [= Pultenaea humilis Benth. ex Hook.f.].
- Notes: de Kok & West [93] noted that var. elatior was based on two collections representing two taxa. We here choose a lectotype which places the variety as a synonym of P. benthamii, while the residual syntype represents P. humilis.
- Pultenaea elusa (J.D. Briggs & Crisp) R.L. Barrett & Clugston, comb. et stat. nov.
- Basionym: Pultenaea parrisiae subsp. elusa J.D. Briggs & Crisp, Telopea 5: 652 (1994).
- Type: New South Wales: Central Tablelands: Wingello in swamps, 30 Sep 1938, W.F. Blakely s.n. (holo: NSW 38321).
- Pultenaea elusa de Kok & J.G. West, Austral. Syst. Bot. 17: 288 (2004), nom. inval.
- Pultenaea recurvifolia (Benth.) H.B. Will., Proceedings of the Royal Society of Victoria ser. 2, 33: 146, pl. VI (1921); Pultenaea tenuifolia var. recurvifolia Benth., Fl. Austral. 2: 140 (1864).
- Type citation: ‘Near Portland, Allitt.’
- Type: Cape Nelson, near Portland, Victoria, W. Allitt s.n. (lecto, here designated: MEL 2057338; isolecto: BM 000544779, K 000118046, K 000118047, NSW 38979).
- Typification: Bentham had two collections available on loan from MEL, but only cited one collection (Near Portland, Allitt) [62], with two sheets now located at K and two other sheets at BM and MEL. Only the sheet at MEL bears the name ‘var. recurvifolia’, but this does not appear to be in Bentham’s script, though, unfortunately, the bottom of the label has been cut off at some point. The sheets at BM and K bear the name P. recurvifolia, indicating that they were distributed much later. For this reason, we choose the MEL sheet as lectotype. A second collection (Mouth of the Glenelg [River], W. Allitt s.n. (K 000118045)) was annotated as the ‘holotype’ by M.D. Crisp in 1982, but it was not cited by Bentham [62], so it has no type status.
- Notes: de Kok & West [94] erroneously treated this taxon as a synonym of P. daltonii, a later name. Further investigation has shown that P. recurvifolia is more closely allied to P. hispidula R.Br. ex Benth., as noted in VicFlora ([133], updated by Stajsic 2019). Its taxonomic status requires further investigation, and it is uncertain whether the taxon should be reinstated or included as a synonym of P. hispidula.
- Stonesiella Crisp & P.H. Weston in M.D. Crisp et al., Taxon 48(4): 711 (1999). Type: Stonesiella selaginoides (Hook.f.) Crisp & P.H. Weston
- Urodon Turcz., Bulletin de la Societe Imperiale des Naturalistes de Moscou 22(3): 16 (1849). Type: Urodon capitatus Turcz.
- Mirbelieae s.l.
- Daviesia Sm., Transactions of the Linnean Society of London 4: 220 (1798). Type: Daviesia acicularis Sm., designated by J. Hutchinson, Dicotyledones. The Genera of Flowering Plants (Angiospermae) 1: 339 (1964).
- Erichsenia Hemsl., Hooker’s Icones Plantarum 28: t. 2777 (1905). Type: Erichsenia uncinata Hemsl.
- Gompholobium Sm., Transactions of the Linnean Society of London 4: 220 (1798). Type: Gompholobium grandiflorum Sm., designated by J.A. Chappill et al., Australian Systematic Botany 21(2): 68 (2008).
- Burtonia R.Br. in W.T. Aiton, Hortus Kewensis Edn. 2, 3: 12 (1811), nom. cons., non Salisb. (1807), nom. rej. Weihea Rchb., Conspectus Regni Vegetabilis 212b (1828), nom. illeg., non Sprengel (1825), nom. rej. Type: Burtonia scabra (Smith) W.T. Aiton
- Gompholobium sect. Disporaea F. Muell., Fragmenta Phytographiae Australiae 3(18): 29 (1862), nom. inval., nom. nud.
- Isotropis Benth. in S.F.L. Endlicher et al., Leguminosae. Enumeratio plantarum quas in Novae Hollandiae ora austro-occidentali ad fluvium Cygnorum et in Sinu Regis Georgii collegit Carolus liber baro de Hügel 28 (1837). Type: Isotropis striata Benth. [= I. cuneifolia (Sm.) Walp.].
- Notes: Bentham [59] described two species in his new genus Isotropis, I. biloba Benth. and I. striata Benth. but did not designate either as the type as this was not a practice at the time. Bentham [62] recognised I. striata as a good species, but included I. biloba as a synonym, having examined a broader range of specimens since his original treatment. On that basis, we here designate I. striata as the type of the genus.
- The application of both names has been considered uncertain in Australian literature, but one of us (MDC) examined the type material of each taxon at W in 1982, and these specimens have recently become available online. They are both confirmed as synonyms of I. cuneifolia, as indicated by Bentham ([62]; as Callistachys cuneifolia Sm.). Both names are applicable to I. cuneata subsp. cuneata based on the characters defined by Keighery [113], though this taxon is variable and additional taxa are likely to be recognised.
- Sphaerolobium Sm. in K.D.E. Koenig, & J. Sims (eds), Annals of Botany 1(3): 509 (1805). Type: Sphaerolobium vimineum Sm.
- Roea Hügel ex Benth. in S.F.L. Endlicher et al., Leguminosae. Enumeratio plantarum quas in Novae Hollandiae ora austro-occidentali ad fluvium Cygnorum et in Sinu Regis Georgii collegit Carolus liber baro de Hügel 34 (1837). Sphaerolobium sect. Roea (Hügel ex Benth.) Benth., Flora Australiensis 2: 63, 64 (1864). Type: Roea linophylla Hügel ex Benth. [= Sphaerolobium linophyllum (Hügel ex Benth.) Benth.].
- Viminaria Sm. in K.D.E. Koenig, & J. Sims (eds), Annals of Botany 1(3): 507 (1805). Type: Viminaria denudata Sm., nom. illeg. [= V. juncea (Schrad. & J.C. Wendl.) Hoffmanns.].
References
- Lewis, G.P.; Schrire, B.D.; MacKinder, B.A.; Lock, J.M. Legumes of the World; Royal Botanic Gardens, Kew: Richmond, UK, 2005. [Google Scholar]
- Koenen, E.J.M.; Ojeda, D.I.; Bakker, F.T.; Wieringa, J.J.; Kidner, C.; Hardy, O.J.; Pennington, R.T.; Herendeen, P.S.; Bruneau, A.; Hughes, C.E. The Origin of the Legumes is a Complex Paleopolyploid Phylogenomic Tangle Closely Associated with the Cretaceous-Paleogene (K-Pg) Mass Extinction Event. Syst. Biol. 2021, 70, 508–526. [Google Scholar] [CrossRef]
- Van Wyk, B.-E.; Boatwright, J.S. Advances in Legume Systematics Part 12. Special Issue on Legumes. S. Afr. J. Bot. 2013, 89, 1–2. [Google Scholar] [CrossRef][Green Version]
- Pickersgill, B.; Lock, J.M. (Eds.) Advances in Legume Systematics Part 8: Legumes of Economic Importance; Royal Botanic Gardens, Kew: Richmond, UK, 1996. [Google Scholar]
- Doyle, J.J. Variation at the DNA Level: Uses and Potential in Legume Systematics. In Advances in Legume Systematics Part 3; Stirton, C.H., Ed.; Royal Botanic Gardens, Kew: Richmond, UK, 1987; pp. 1–30. [Google Scholar]
- Bruneau, A.; Breteler, F.J.; Wieringa, J.J.; Gervais, G.Y.F. Phylogenetic Relationships in Tribes Macrolobieae and Detarieae as Inferred from Chloroplast trnL Intron Sequences. In Advances in Legume Systematics Part 9; Herendeen, P.S., Bruneau, A., Eds.; Royal Botanic Gardens, Kew: Richmond, UK, 2000; pp. 121–149. [Google Scholar]
- Hughes, C.; Egan, A.; Murphy, D.J.; Kajita, T. Advances in Legume Systematics 13. Special Issue. Aust. Syst. Bot. 2019, 32, i–iii. [Google Scholar]
- Polhill, R.M.; Raven, P.H. (Eds.) Advances in Legume Systematics Parts 1 & 2; Royal Botanic Gardens, Kew: Richmond, UK, 1981. [Google Scholar]
- Klitgaard, B.; Bruneau, A. (Eds.) Advances in Legume Systematics Part 10. Higher Level Systematics; Royal Botanic Gardens, Kew: Richmond, UK, 2005. [Google Scholar]
- Ferguson, I.K.; Tucker, S.C. (Eds.) Advances in Legume Systematics Part 6. Structural Botany; Royal Botanic Gardens, Kew: Richmond, UK, 1994. [Google Scholar]
- Sprent, J.I.; McKey, D. (Eds.) Advances in Legume Systematics Part 5. The Nitrogen Factor; Royal Botanic Gardens, Kew: Richmond, UK, 1994. [Google Scholar]
- Herendeen, P.S.; Dilcher, D.L. (Eds.) Advances in Legume Systematics Part 4. The Fossil Record; Royal Botanic Gardens, Kew: Richmond, UK, 1992. [Google Scholar]
- Crisp, M.D.; Farrer, S.L.; Launonen, T.M. Advances in Legume Systematics Part 11. Biology of Acacia. Special Issue. Aust. Syst. Bot. 2003, 16, i–ii. [Google Scholar]
- Herendeen, P.S. Phylogenetic relationships of the tribe Swartzieae. In Advances in Legume Systematics. Volume 7. Phylogeny; Crisp, M.D., Doyle, J.J., Eds.; Royal Botanic Gardens, Kew: Richmond, UK, 1995; pp. 123–132. [Google Scholar]
- Cardoso, D.; De Queiroz, L.P.; De Lima, H.C.; Suganuma, E.; Berg, C.V.D.; Lavin, M. A molecular phylogeny of the vataireoid legumes underscores floral evolvability that is general to many early-branching papilionoid lineages. Am. J. Bot. 2013, 100, 403–421. [Google Scholar] [CrossRef] [PubMed]
- Cardoso, D.; de Queiroz, L.P.; Pennington, R.T.; De Lima, H.C.; Fonty, É.; Wojciechowski, M.F.; Lavin, M. Revisiting the phylogeny of papilionoid legumes: New insights from comprehensively sampled early-branching lineages. Am. J. Bot. 2012, 99, 1991–2013. [Google Scholar] [CrossRef] [PubMed]
- Cardoso, D.; Pennington, T.; de Queiroz, L.P.; Boatwright, J.; Van Wyk, B.-E.; Wojciechowski, M.; Lavin, M. Reconstructing the deep-branching relationships of the papilionoid legumes. S. Afr. J. Bot. 2013, 89, 58–75. [Google Scholar] [CrossRef]
- Cardoso, D.; Harris, D.J.; Wieringa, J.; São-Mateus, W.M.; Filho, H.B.; Torke, B.M.; Prenner, G.; de Queiroz, L.P. A molecular-dated phylogeny and biogeography of the monotypic legume genus Haplormosia, a missing African branch of the otherwise American-Australian Brongniartieae clade. Mol. Phylogenet. Evol. 2017, 107, 431–442. [Google Scholar] [CrossRef] [PubMed]
- Cardoso, D.; São-Mateus, W.M.; da Cruz, D.T.; Zartman, C.E.; Komura, D.L.; Kite, G.; Prenner, G.; Wieringa, J.; Clark, A.; Lewis, G.; et al. Filling in the gaps of the papilionoid legume phylogeny: The enigmatic Amazonian genus Petaladenium is a new branch of the early-diverging Amburaneae clade. Mol. Phylogenet. Evol. 2015, 84, 112–124. [Google Scholar] [CrossRef] [PubMed]
- Babineau, M.; Gagnon, E.; Bruneau, A. Phylogenetic utility of 19 low copy nuclear genes in closely related genera and species of caesalpinioid legumes. S. Afr. J. Bot. 2013, 89, 94–105. [Google Scholar] [CrossRef]
- Doyle, J.J.; Chappill, J.A.; Bailey, C.D.; Kajita, T. Towards a Comprehensive Phylogeny of Legumes: Evidence from rbcL Sequences and Non-Molecular Data. In Advances in Legume Systematics Part 9; Herendeen, P.S., Bruneau, A., Eds.; Royal Botanic Gardens, Kew: Richmond, UK, 2000; pp. 1–20. [Google Scholar]
- Lavin, M.; Herendeen, P.; Wojciechowski, M.F. Evolutionary Rates Analysis of Leguminosae Implicates a Rapid Diversification of Lineages during the Tertiary. Syst. Biol. 2005, 54, 575–594. [Google Scholar] [CrossRef]
- Koenen, E.; de Vos, J.M.; Atchison, G.; Simon, M.; Schrire, B.; de Souza, E.; de Queiroz, L.P.; Hughes, C. Exploring the tempo of species diversification in legumes. S. Afr. J. Bot. 2013, 89, 19–30. [Google Scholar] [CrossRef]
- Bruneau, A.; Doyle, J.J.; Herendeen, P.; Hughes, C.; Kenicer, G.; Lewis, G.; Mackinder, B.; Pennington, R.T.; Sanderson, M.J.; et al.; Legume Phylogeny Working Group (LPWG) Legume phylogeny and classification in the 21st century: Progress, prospects and lessons for other species-rich clades. Taxon 2013, 62, 217–248. [Google Scholar] [CrossRef]
- Azani, N.; Babineau, M.; Bailey, C.D.; Banks, H.; Barbosa, A.; Pinto, R.B.; Boatwright, J.; Borges, L.; Brown, G.; et al.; Legume Phylogeny Working Group (LPWG) A new subfamily classification of the Leguminosae based on a taxonomically comprehensive phylogeny. Taxon 2017, 66, 44–77. [Google Scholar] [CrossRef]
- Lewis, G.; Schrire, B.; Mackinder, B.; Rico, L.; Clark, R. A 2013 linear sequence of legume genera set in a phylogenetic context—A tool for collections management and taxon sampling. S. Afr. J. Bot. 2013, 89, 76–84. [Google Scholar] [CrossRef]
- Gagnon, E.; Lewis, G.; Sotuyo, J.S.; Hughes, C.; Bruneau, A. A molecular phylogeny of Caesalpinia sensu lato: Increased sampling reveals new insights and more genera than expected. S. Afr. J. Bot. 2013, 89, 111–127. [Google Scholar] [CrossRef]
- De La Estrella, M.; Forest, F.; Klitgård, B.; Lewis, G.P.; Mackinder, B.A.; De Queiroz, L.P.; Wieringa, J.J.; Bruneau, A. A new phylogeny-based tribal classification of subfamily Detarioideae, an early branching clade of florally diverse tropical arborescent legumes. Sci. Rep. 2018, 8, 6884. [Google Scholar] [CrossRef]
- Koenen, E.J.M.; Ojeda, D.I.; Steeves, R.; Migliore, J.; Bakker, F.T.; Wieringa, J.J.; Kidner, C.; Hardy, O.J.; Pennington, R.T.; Bruneau, A.; et al. Large-scale genomic sequence data resolve the deepest divergences in the legume phylogeny and support a near-simultaneous evolutionary origin of all six subfamilies. New Phytol. 2019, 225, 1355–1369. [Google Scholar] [CrossRef] [PubMed]
- Zhang, R.; Wang, Y.-H.; Jin, J.-J.; Stull, G.W.; Bruneau, A.; Cardoso, D.; De Queiroz, L.P.; Moore, M.J.; Zhang, S.-D.; Chen, S.-Y.; et al. Exploration of Plastid Phylogenomic Conflict Yields New Insights into the Deep Relationships of Leguminosae. Syst. Biol. 2020, 69, 613–622. [Google Scholar] [CrossRef]
- Koenen, E.J.M.; Kidner, C.; de Souza, É.R.; Simon, M.F.; Iganci, J.R.; Nicholls, J.A.; Brown, G.K.; de Queiroz, L.P.; Luckow, M.; Lewis, G.P.; et al. Hybrid capture of 964 nuclear genes resolves evolutionary relationships in the mimosoid legumes and reveals the polytomous origins of a large pantropical radiation. Am. J. Bot. 2020, 107, 1710–1735. [Google Scholar] [CrossRef] [PubMed]
- Maslin, B.R. WATTLE, Interactive Identification of Australian Acacia. Version 3; Australian Biological Resources Study: Canberra, Australia; Department of Biodiversity, Conservation and Attractions: Perth, Australia; Identic Pty. Ltd.: Brisbane, Australia, 2018. [Google Scholar]
- Crisp, M.D.; Chappill, J.A.; de Kok, R.P.J.; Jobson, P. Mirbelieae. In Legumes of the World; Lewis, G.P., Schrire, B.D., MacKinder, B.A., Lock, J.M., Eds.; Royal Botanic Gardens, Kew: Richmond, UK, 2005; pp. 339–353. [Google Scholar]
- Orthia, L.A.; Crisp, M.D.; Cook, L.G.; De Kok, R.P.J. Bush peas: A rapid radiation with no support for monophyly of Pultenaea (Fabaceae: Mirbelieae). Aust. Syst. Bot. 2005, 18, 133–147. [Google Scholar] [CrossRef]
- Van Wyk, B.-E. The diversity and multiple uses of southern African legumes. Aust. Syst. Bot. 2019, 32, 519–546. [Google Scholar] [CrossRef]
- Orthia, L.A.; Cook, L.G.; Crisp, M.D. Generic delimitation and phylogenetic uncertainty: An example from a group that has undergone an explosive radiation. Aust. Syst. Bot. 2005, 18, 41–47. [Google Scholar] [CrossRef]
- Polhill, R.M. Mirbelieae. In Advances in Legume Systematics. Part 1; Polhill, R.M., Raven, P.H., Eds.; Royal Botanic Gardens, Kew: Richmond, UK, 1981; pp. 391–392. [Google Scholar]
- Polhill, R.M.; Crisp, M.D. Tribe Mirbelieae (Benth.) Polhill et Crisp, Comb. et Stat. Nov. J. Adel. Bot. Gard. 1982, 6, 55. [Google Scholar]
- Crisp, M.D.; Weston, P.H. Cladistics and Legume Systematics, with an Analysis of the Bossiaeeae, Brongniartieae and Mirbelieae (Papilionoideae, Leguminosae). In Advances in Legume Systematics. Part 3; Stirton, C.H., Ed.; Royal Botanic Gardens, Kew: Richmond, UK, 1987; pp. 65–130. [Google Scholar]
- Crisp, M.D.; Weston, P.H. Mirbelieae. In Advances in Legume Systematics Part 7: Phylogeny; Crisp, M.D., Doyle, J.J., Eds.; Royal Botanic Gardens, Kew: Richmond, UK, 1995; pp. 245–282. [Google Scholar]
- Chappill, J.A. Cladistic Analysis of the Leguminosae: The Development of an Explicit Hypothesis. In Advances in Legume Systematics 7: Phylogeny; Crisp, M.D., Doyle, J.J., Eds.; Royal Botanic Gardens, Kew: Richmond, UK, 1995; pp. 1–9. [Google Scholar]
- Crisp, M.D.; Gilmore, S.R.; Weston, P.H. Phylogenetic relationships of two anomalous species of Pultenaea (Fabaceae: Mirbelieae), and description of a new genus. Taxon 1999, 48, 701–714. [Google Scholar] [CrossRef]
- Crisp, M.D.; Gilmore, S.; van Wyk, B.-E. Molecular Phylogeny of the Genistoid Tribes of Papilionoid Legumes. In Advances in Legume Systematics Part 9; Herendeen, P.S., Bruneau, A., Eds.; Royal Botanic Gardens, Kew: Richmond, UK, 2000; pp. 249–276. [Google Scholar]
- Chandler, G.; Bayer, R.J.; Crisp, M.D.; Crisp, R.J.B.D. A molecular phylogeny of the endemic Australian genus Gastrolobium (Fabaceae: Mirbelieae) and allied genera using chloroplast and nuclear markers. Am. J. Bot. 2001, 88, 1675–1687. [Google Scholar] [CrossRef] [PubMed]
- Chandler, G.T.; Bayer, R.J.; Gilmore, S.R. Oxylobium/Gastrolobium (Fabaceae: Mirbelieae) conundrum: Further studies using molecular data and a reappraisal of morphological characters. Plant Species Biol. 2003, 18, 91–101. [Google Scholar] [CrossRef]
- Crisp, M.D.; Cook, L.G. Phylogeny and Embryo Sac Evolution in the Endemic Australasian Papilionoid Tribes Mirbelieae and Bossiaeeae. In Advances in Legume Systematics. Part 10, Higher Level Systematics; Klitgaard, B.B., Bruneau, A., Eds.; Royal Botanic Gardens, Kew: Richmond, UK, 2003; pp. 253–268. [Google Scholar]
- Crisp, M.D.; Cook, L.G. Molecular Evidence for Definition of Genera in the Oxylobium Group (Fabaceae: Mirbelieae). Syst. Bot. 2003, 28, 705–713. [Google Scholar]
- Toon, A.; Cook, L.G.; Crisp, M.D. Evolutionary consequences of shifts to bird-pollination in the Australian pea-flowered legumes (Mirbelieae and Bossiaeeae). BMC Evol. Biol. 2014, 14, 43. [Google Scholar] [CrossRef] [PubMed][Green Version]
- Cameron, B.; Prakash, N. Occurrence of Giant Antipodals in the Female Gametophytes of Australian Bossiaeeae, Indigofereae and Mirbelieae (Leguminosae). Aust. J. Bot. 1990, 38, 395–401. [Google Scholar] [CrossRef]
- Chandler, G.; Crisp, M.; Cayzer, L.W.; Bayer, R.J. Monograph of Gastrolobium (Fabaceae: Mirbelieae). Aust. Syst. Bot. 2002, 15, 619–739. [Google Scholar] [CrossRef]
- Smith, J.E. A Specimen of the Botany of New Holland; Davis: London, UK, 1794; Volume 1. [Google Scholar]
- Smith, J.E. XVIII. The Characters of Twenty New Genera of Plants. Trans. Linn. Soc. Lond. 1798, 4, 213–223. [Google Scholar] [CrossRef]
- Smith, J.E. Remarks on the Generic Charachters of the Decandrous Papilionaceous Plants of New Holland. Ann. Bot. 1805, 1, 501–512. [Google Scholar]
- Smith, J.E. Daviesia. In The Cyclopaedia; Rees, A., Ed.; Longman, Hurst, Rees, Orme and Brown: London, UK, 1808. [Google Scholar]
- Smith, J.E. XVIII. Specific Characters of the Decandrous Papilionaceous Plants of New Holland. Trans. Linn. Soc. Lond. 1808, 9, 244–267. [Google Scholar] [CrossRef]
- De Labillardière, J.J.H. Novae Hollandiae Plantarum Specimen (2 Vols); Huzard: Paris, France, 1806. [Google Scholar]
- Brown, R. Prodromus Florae Novae-Hollandiae et Insulae van-Diemen; Richard Taylor et Socii.: London, UK, 1810. [Google Scholar]
- Candolle, A.C. Prodromus Systematis Naturalis Regni Vegetabilis; Treuttel & Wütz: Paris, France, 1825; Volume II. [Google Scholar]
- De Candolle, A.P. Prodromus Systematis Naturalis Regni Vegetabilis 3; Sumptibus Sociorum Treuttel et Wurtz: Paris, France, 1828. [Google Scholar]
- Bentham, G. Leguminosae. Tribus Podalyrieae. In Enumeratio Plantarum quas in Novae Hollandiae ora Austro-Occidentali ad Fluvium Cygnorum et in Sinu Regis Georgii Collegit Carolus Liber Baro de Huegel; Endlicher, S.L., Fenzl, E., Bentham, G., Schott, H.W., Eds.; Fr. Beck: Vienna, Austria, 1837; pp. 27–35. [Google Scholar]
- Bentham, G. Commentationes de Leguminosarum Generibus; J. P. Sollinger: Vienna, Austria, 1837. [Google Scholar]
- Bentham, G. De Leguminosarum Generibus Commentationes. Annalen des Wiener Museums der Naturgeschichte 1839, 2, 61–142. [Google Scholar]
- Bentham, G. Flora Australiensis: A Description of the Plants of the Australian Territory. Vol. II. Leguminosae to Combretaceae; Lovell Reeve: London, UK, 1864. [Google Scholar]
- Bentham, G. Flora Australiensis: A Description of the Plants of the Australian Territory. Vol. III. Myrtaceae to Compositae; Lovell Reeve: London, UK, 1867. [Google Scholar]
- Meisner, C.D.F. Papilionaceae. Tribus I. Podalyrieae. In Plantae Preissianae; Lehmann, J.G.C., Ed.; Meissner: Hamburg, Germany, 1844; Volume 1, pp. 24–78. [Google Scholar]
- Meisner, C.D.F. Papilionaceae. Tribus I. Podalyrieae. In Plantae Preissianae; Lehmann, J.G.C., Ed.; Meissner: Hamburg, Germany, 1848; Volume 2, pp. 206–221. [Google Scholar]
- Meisner, C.D.F. Leguminosae Quaedam Australasicae Novae (Beschluss). Botanische Zeitung 1855, 13, 25–32. [Google Scholar]
- Bickford, S.A.; Laffan, S.W.; Kok, R.P.J.; Orthia, L.A. Spatial analysis of taxonomic and genetic patterns and their potential for understanding evolutionary histories. J. Biogeogr. 2004, 31, 1715–1733. [Google Scholar] [CrossRef]
- Crisp, M.D.; Cook, L.G. Explosive Radiation or Cryptic Mass Extinction? Interpreting Signatures in Molecular Phylogenies. Evolution 2009, 63, 2257–2265. [Google Scholar] [CrossRef]
- Crisp, M.D.; Cayzer, L.; Chandler, G.; Cook, L.G. A monograph of Daviesia (Mirbelieae, Faboideae, Fabaceae). Phytotaxa 2017, 300, 1. [Google Scholar] [CrossRef]
- Cook, L.G.; Hardy, N.B.; Crisp, M.D. Three explanations for biodiversity hotspots: Small range size, geographical overlap and time for species accumulation. An Australian case study. New Phytol. 2014, 207, 390–400. [Google Scholar] [CrossRef]
- Crisp, M.; Weston, P. Almaleea, a new genus of Fabaceae from south-eastern Australia. Telopea 1991, 4, 307–311. [Google Scholar] [CrossRef]
- Taylor, J.M.; Crisp, M.D. A revision of Chorizema (Leguminosae: Mirbelieae). Aust. Syst. Bot. 1992, 5, 249–335. [Google Scholar] [CrossRef]
- Crisp, M.D. Notes on Daviesia and Pultenaea (Fabaceae) in South Australia. J. Adel. Bot. Gard. 1982, 6, 55–66. [Google Scholar]
- Chandler, G.T.; Crisp, M.D. Morphometric and phylogenetic analysis of the Daviesia ulicifolia complex (Fabaceae, Mirbelieae). Plant Syst. Evol. 1998, 209, 93–122. [Google Scholar] [CrossRef]
- Crisp, M.D.; Chandler, G.T. Contributions towards a Revision of Daviesia (Fabaceae: Mirbelieae). V. D. cardiophylla sens. lat. Aust. Syst. Bot. 1997, 10, 321–329. [Google Scholar] [CrossRef]
- Chandler, G.T.; Crisp, M.D. Contributions towards a Revision of Daviesia (Fabaceae: Mirbelieae). IV. D. ulicifolia sens. lat. Aust. Syst. Bot. 1997, 10, 31–48. [Google Scholar] [CrossRef]
- Crisp, M.D. Contributions towards a Revision of Daviesia (Fabaceae: Mirbelieae). II. A Synopsis of the Genus. Aust. Syst. Bot. 1995, 8, 1155–1249. [Google Scholar] [CrossRef]
- Crisp, M.D. Contributions towards a revision of Daviesia Smith (Fabaceae: Mirbelieae). II. The D. latifolia group. Aust. Syst. Bot. 1991, 4, 229–298. [Google Scholar] [CrossRef]
- Crisp, M.D. Contributions towards a Revision of Daviesia (Fabaceae: Mirbelieae): I. The D. squarrosa Group. Aust. Syst. Bot. 1990, 3, 241–251. [Google Scholar] [CrossRef]
- Crisp, M.D. Notes on Daviesia and Jacksonia (Leguminosae: Papilionoideae) for the Flora of the Perth Region. Nuytsia 1984, 5, 159–170. [Google Scholar]
- Crisp, M.D. Daviesia spiralis and D. debilior (Leguminosae: Papilionoideae), Two New Species Occurring in the Wongan Hills, Western Australia. Nuytsia 1982, 4, 9–16. [Google Scholar]
- Hemsley, W.B. Erichsenia uncinata Hemsl. Hooker’s Icones Plant. 1905, 28, 2777. [Google Scholar]
- Hislop, M.; Wege, J.A.; Webb, A.D. Description of Gastrolobium argyrotrichum (Fabaceae: Mirbelieae), with Taxonomic Notes on Some Other Species with Bicoloured Calyx Hairs. Nuytsia 2014, 24, 113–122. [Google Scholar]
- Crisp, M.D. Revision of Brachysema (Fabaceae: Mirbelieae). Aust. Syst. Bot. 1995, 8, 307–353. [Google Scholar] [CrossRef]
- Crisp, M.D.; Mollemans, F.H. Nemcia effusa (Fabaceae: Mirbelieae), a New Species from South-West Western Australia, and a Key to Nemcia. Nuytsia 1993, 9, 223–232. [Google Scholar]
- Chappill, J.A.; Wilkins, C.F.; Crisp, M.D. Taxonomic revision of Gompholobium (Leguminosae: Mirbelieae). Aust. Syst. Bot. 2008, 21, 67–151. [Google Scholar] [CrossRef]
- Wilkins, C.F.; Sandiford, E.M. Gompholobium glabristylum (Fabaceae), a New Native Pea from Montane Habitats in Stirling Range National Park. Nuytsia 2020, 31, 223–227. [Google Scholar]
- Wilkins, C.F.; Trudgen, M.E. A New Species of Gompholobium (Fabaceae: Mirbelieae) from the Pilbara Bioregion of Western Australia. Nuytsia 2012, 22, 31–40. [Google Scholar]
- Chappill, J.A.; Wilkins, C.F.; Crisp, M.D. Taxonomic revision of Jacksonia (Leguminosae: Mirbelieae). Aust. Syst. Bot. 2007, 20, 473–623. [Google Scholar] [CrossRef]
- Crisp, M.D. Revision of Leptosema (Fabaceae: Mirbelieae). Aust. Syst. Bot. 1999, 12, 1–54. [Google Scholar] [CrossRef]
- Jancey, R.C. An Investigation of the Genus Phyllota (DC.) Benth. (Leguminosae). Proc. Linn. Soc. N. S. W. 1966, 90, 341–375. [Google Scholar]
- De Kok, R.P.J.; West, J.G. A revision of the genus Pultenaea (Fabaceae). 3. The eastern species with recurved leaves. Aust. Syst. Bot. 2004, 17, 273–326. [Google Scholar] [CrossRef]
- De Kok, R.P.J.; West, J.G. A revision of the genus Pultenaea (Fabaceae). 2. Eastern Australian species with velutinous ovaries and incurved leaves. Aust. Syst. Bot. 2003, 16, 229–273. [Google Scholar] [CrossRef]
- De Kok, R.P.J.; West, J.G. A revision of Pultenaea (Fabaceae). 1. Species with ovaries glabrous and/or with tufted hairs. Aust. Syst. Bot. 2002, 15, 81–113. [Google Scholar] [CrossRef]
- Orthia, L.A.; De Kok, R.P.J.; Crisp, M.D. A revision of Pultenaea (Fabaceae: Mirbelieae). 4. Species occurring in Western Australia. Aust. Syst. Bot. 2005, 18, 149–206. [Google Scholar] [CrossRef]
- Wilkins, C.F.; Orthia, L.A.; Crisp, M.D. A New Species of Pultenaea (Mirbelieae: Fabaceae) from Kundip, Western Australia. Nuytsia 2009, 19, 191–196. [Google Scholar]
- Wilkins, C.F.; Chappill, J.A. Three New Species of Aotus (Leguminosae: Mirbelieae) from South-Western Australia. Nuytsia 2007, 17, 459–468. [Google Scholar]
- Wilkins, C.F.; Chappill, J.A. Five New Species of Eutaxia (Leguminosae: Mirbelieae) from South-Western Australia. Nuytsia 2007, 17, 469–482. [Google Scholar]
- Wilkins, C.F.; Chappill, J.A.; Henderson, G.R. An Account of Eutaxia (Leguminosae: Mirbelieae) with a Focus on the Western Australian Species. Nuytsia 2010, 20, 109–167. [Google Scholar]
- Wilkins, C.F.; Chappill, J.A. Three New Species of Latrobea (Leguminosae: Mirbelieae) from South-Western Australia. Nuytsia 2007, 17, 483–492. [Google Scholar]
- Crisp, M.D.; Taylor, J.M. Notes on Leptosema and Mirbelia (Leguminosae–Papilionoideae) in Central Australia. J. Adel. Bot. Gard. 1987, 10, 131–143. [Google Scholar]
- Butcher, R. Three New Species Allied to the “Mirbelia viminalis Group” (Fabaceae: Mirbelieae), from Western Australia. Nuytsia 2012, 22, 75–92. [Google Scholar]
- Butcher, R. Sphaerolobium pubescens and Sphaerolobium rostratum (Leguminosae: Mirbelieae), New Species from Western Australia. Nuytsia 1998, 12, 171–178. [Google Scholar]
- Crisp, M. Reinstatement of Sphaerolobium minus (Fabaceae: Mirbelieae). Telopea 1993, 5, 335–340. [Google Scholar] [CrossRef]
- Butcher, R.; Chappill, J.A. Sphaerolobium macranthum (Leguminosae: Mirbelieae) complex revised. Aust. Syst. Bot. 2001, 14, 155–173. [Google Scholar] [CrossRef]
- Rozefelds, A.; Butcher, R.; Murray, W. The Species of Sphaerolobium (Fabaceae) in Tasmania. Pap. Proc. R. Soc. Tasman. 2002, 136, 153–158. [Google Scholar] [CrossRef]
- Crisp, M.D. Sphaerolobium acanthos (Fabaceae: Mirbelieae), a New Species from the Grampians, Victoria. Muelleria 1994, 8, 151–154. [Google Scholar]
- Butcher, R. Sphaerolobium benetectum (Leguminosae: Mirbelieae), a New Species from South-West Western Australia. Nuytsia 2001, 13, 449–455. [Google Scholar]
- Butcher, R.; Chappill, J.A. A revision of the Sphaerolobium fornicatum complex (Leguminosae: Mirbelieae) from south-west Western Australia. Aust. Syst. Bot. 2004, 17, 423–439. [Google Scholar] [CrossRef]
- Porteners, M.F. Isotropis. In Flora of New South Wales; Harden, G.J., Ed.; New South Wales University Press: Sydney, Australia, 1991; Volume 2, p. 467. [Google Scholar]
- Maconochie, J.R. Isotropis. In Flora of Central Australia; Jessop, J.P., Ed.; Australian Systematic Botany Society/A.H. & A.W. Reed Pty Ltd.: Sydney, Australia, 1981; pp. 146–147. [Google Scholar]
- Keighery, G.J. A New Subspecies of Isotropis cuneifolia (Fabaceae). Nuytsia 2001, 13, 471–474. [Google Scholar]
- Jobson, P. Two rare new species of Isotropis (Fabaceae: Faboideae: Mirbelieae) from tropical northern Australia. Telopea 2014, 17, 347–354. [Google Scholar] [CrossRef]
- Crisp, M.D. A New Species of Isotropis Benth. and a New Record of Daviesia Smith (Fabaceae: Mirbelieae) from Queensland. Austrobaileya 1987, 2, 412–415. [Google Scholar]
- Wege, J.A.; Davis, R.W. A Case of Mistaken Identity: Isotropis iophyta (Fabaceae), a New Western Australian Lamb’s Poison Previously Confused with I. forrestii. Nuytsia 2020, 31, 187–191. [Google Scholar]
- Albrecht, D.E.; Crisp, M.D. Dillwynia sieberi Distinguished from D. juniperina (Fabaceae: Mirbelieae) in South-Eastern Australia. Muelleria 1993, 8, 47–50. [Google Scholar]
- Wheeler, J.R. (Ed.) Papilionaceae. In Flora of the South West. Bunbury, Augusta, Denmark. Flora of Australia Supplementary Series 12; Australian Biological Resources Study: Canberra, Australia; Conservation and Land Management, Como and University of Western Australia Press: Crawley, Australia, 2002; pp. 731–789. [Google Scholar]
- Jobson, P.; Weston, P. Dillwynia glaucula (Fabaceae: Mirbelieae), a new species from the Southern Tablelands, New South Wales. Telopea 1998, 8, 1–5. [Google Scholar] [CrossRef]
- Jobson, P.C.; Weston, P.H. Two New Species of Dillwynia (Fabaceae: Mirbelieae) from the Southern Tablelands of New South Wales. Telopea 1999, 8, 363–369. [Google Scholar] [CrossRef]
- Crisp, M.D. Papilionaceae. In Flora of Central Australia; Jessop, J.P., Ed.; Australian Systematic Botany Society/A.H. & A.W. Reed Pty Ltd.: Sydney, Australia, 1981; pp. 142–177. [Google Scholar]
- Wheeler, J.R. (Ed.) Papilionaceae (Fabaceae). In Flora of the Kimberley Region; Conservation and Land Management: Perth, WA, Australia, 1992; pp. 361–460. [Google Scholar]
- Du Puy, D.J.; Telford, I.R.H. Fabaceae. In Flora of Australia; Australian Government Publishing Service: Canberra, Australia, 1993; pp. 204–236. [Google Scholar]
- Craigie, A.I.; Kellermann, J.; Lang, P.J.; Thompson, I.R.; Weber, J.Z.; Wilson, P.J. Fabaceae (Leguminosae) (Partly). In Flora of South Australia, 5th ed.; Kellermann, J., Ed.; Department of Environment, Water and Natural Resources, Government of South Australia: Adelaide, Australia, 2015; pp. 1–87. [Google Scholar]
- Keighery, G.J. The Naturalized Fabaceae of Western Australia. Kings Park Res. Notes 1984, 8, 24–36. [Google Scholar]
- Stanley, T.D.; Ross, E.M. Flora of South-Eastern Queensland; Queensland Department of Primary Industries: Brisbane, Australia, 1989; Volume 3. [Google Scholar]
- Weber, J.Z. Papilionoideae. In Flora of South Australia; Jessop, J.P., Toelken, H.R., Eds.; South Australian Government Printing Division: Adelaide, Australia, 1986; Volume 2, pp. 569–709. [Google Scholar]
- Crisp, M.D. Daviesia. In Flora of New South Wales; Harden, G.J., Ed.; New South Wales University Press: Sydney, Australia, 1991; Volume 2, pp. 472–478. [Google Scholar]
- Porteners, M.F. Eutaxia. In Flora of New South Wales; Harden, G.J., Ed.; New South Wales University Press: Sydney, Australia, 1991; Volume 2, p. 449. [Google Scholar]
- Wiecek, B. Viminaria. In Flora of New South Wales; Harden, G.J., Ed.; New South Wales University Press: Sydney, Australia, 1991; Volume 2, p. 472. [Google Scholar]
- Wiecek, B. Phyllota. In Flora of New South Wales; Harden, G.J., Ed.; New South Wales University Press: Sydney, Australia, 1991; Volume 2, pp. 479–480. [Google Scholar]
- Wiecek, B. Aotus. In Flora of New South Wales; Harden, G.J., Ed.; New South Wales University Press: Sydney, Australia, 1991; Volume 2, pp. 478–479. [Google Scholar]
- Corrick, M.G. Pultenaea. In Flora of Victoria; Walsh, N.G., Entwisle, T.J., Eds.; Inkata Press: Melbourne, Australia, 1996; Volume 3, pp. 765–793. [Google Scholar]
- Jeanes, J.A. Mirbelieae (except Pultenaea). In Flora of Victoria; Walsh, N.G., Entwisle, T.J., Eds.; Inkata Press: Port Melbourne, Australia, 1996; Volume 3, pp. 742–802. [Google Scholar]
- Grieve, B.J. How to Know Western Australian Wildflowers. A Key to the Extratropical Regions of Western Australia. Part II Dicotyledons (Amaranthaceae to Lythraceae); University of Western Australia Press: Nedlands, Australia, 1998; Volume 2. [Google Scholar]
- Dunlop, C.R.; Leach, G.J.; Cowie, I.D. Flora of the Darwin Region. Vol. 2. Northern Territory Botanical Bulletin No. 20; Conservation Commission of the Northern Territory: Darwin, Australia, 1995. [Google Scholar]
- Zich, F.A.; Hyland, B.P.M.; Whiffin, T.; Kerrigan, R. Australian Tropical Rainforest Plants, Trees, Shrubs, Vines, Herbs, Grasses, Sedges, Palms, Pandans & Epiphytes, Edition 8. 2020. Available online: https://apps.lucidcentral.org/rainforest/text/intro/index.html (accessed on 2 August 2021).
- De Kok, R.P.J.; Biffin, E. The Pea Key: An Interactive Key for Australian Pea-Flowered Legumes. Version 1.0. (Centre for Australian National Biodiversity Research: Canberra). 2007. Available online: https://www.anbg.gov.au/cpbr/cd-keys/peakey/key/The%20Pea%20Key/Media/Html/index.html (accessed on 9 June 2021).
- VicFlora. Flora of Victoria. 2021. Available online: https://vicflora.rbg.vic.gov.au/ (accessed on 9 June 2021).
- Crisp, M.; Cook, L. How Was the Australian Flora Assembled over the Last 65 Million Years? A Molecular Phylogenetic Perspective. Annu. Rev. Ecol. Evol. Syst. 2013, 44, 303–324. [Google Scholar] [CrossRef]
- Orians, G.H.; Milewski, A.V. Ecology of Australia: The effects of nutrient-poor soils and intense fires. Biol. Rev. 2007, 82, 393–423. [Google Scholar] [CrossRef]
- Crisp, M.D.; Arroyo, M.T.K.; Cook, L.; Gandolfo, M.A.; Jordan, G.; McGlone, M.S.; Weston, P.; Westoby, M.; Wilf, P.; Linder, H.P. Phylogenetic biome conservatism on a global scale. Nature 2009, 458, 754–756. [Google Scholar] [CrossRef]
- Laffan, S.W.; Crisp, M. Assessing endemism at multiple spatial scales, with an example from the Australian vascular flora. J. Biogeogr. 2003, 30, 511–520. [Google Scholar] [CrossRef]
- Sands, V.E. The Cytoevolution of the Australian Papilionaceae. Proc. Linn. Soc. N. S. W. 1975, 100, 118–155. [Google Scholar]
- Crisp, M.D. Evolution of Bird Pollination in Some Australian Legumes (Fabaceae). In Phylogenetics and Ecology; Eggleton, P., Vane-Wright, R., Eds.; Academic Press: London, UK, 1994; pp. 281–309. [Google Scholar]
- Crisp, M.D.; Laffan, S.; Linder, H.P.; Monro, A. Endemism in the Australian flora. J. Biogeogr. 2001, 28, 183–198. [Google Scholar] [CrossRef]
- Crisp, M.; Cook, L.; Steane, D. Radiation of the Australian flora: What can comparisons of molecular phylogenies across multiple taxa tell us about the evolution of diversity in present-day communities? Philos. Trans. R. Soc. B Biol. Sci. 2004, 359, 1551–1571. [Google Scholar] [CrossRef] [PubMed]
- Katoh, K.; Standley, D.M. MAFFT Multiple Sequence Alignment Software Version 7: Improvements in Performance and Usability. Mol. Biol. Evol. 2013, 30, 772–780. [Google Scholar] [CrossRef] [PubMed]
- Katoh, K.; Misawa, K.; Kuma, K.; Miyata, T. MAFFT: A novel method for rapid multiple sequence alignment based on fast Fourier transform. Nucleic Acids Res. 2002, 30, 3059–3066. [Google Scholar] [CrossRef] [PubMed]
- Rambaut, A.; Drummond, A.J.; Xie, D.; Baele, G.; Suchard, M.A. Posterior Summarization in Bayesian Phylogenetics Using Tracer 1.7. Syst. Biol. 2018, 67, 901–904. [Google Scholar] [CrossRef]
- Condamine, F.L.; Nagalingum, N.S.; Marshall, C.R.; Morlon, H. Origin and diversification of living cycads: A cautionary tale on the impact of the branching process prior in Bayesian molecular dating. BMC Evol. Biol. 2015, 15, 65. [Google Scholar] [CrossRef]
- Khasa, D.P.; Jaramillo-Correa, J.P.; Jaquish, B.; Bousquet, J. Contrasting microsatellite variation between subalpine and western larch, two closely related species with different distribution patterns. Mol. Ecol. 2006, 15, 3907–3918. [Google Scholar] [CrossRef]
- Rodríguez-Rodríguez, P.; de Paz, P.L.P.; Sosa, P.A. Species delimitation and conservation genetics of the Canarian endemic Bethencourtia (Asteraceae). Genetica 2018, 146, 199–210. [Google Scholar] [CrossRef]
- Wachowiak, W.; Zaborowska, J.; Łabiszak, B.; Perry, A.; Zucca, G.M.; Gonzalez-Martinez, S.C.; Cavers, S. Molecular signatures of divergence and selection in closely related pine taxa. Tree Genet. Genomes 2018, 14, 83. [Google Scholar] [CrossRef] [PubMed]
- Alix, K.; Gérard, P.; Schwarzacher, T.; Heslop-Harrison, J.S. Polyploidy and interspecific hybridization: Partners for adaptation, speciation and evolution in plants. Ann. Bot. 2017, 120, 183–194. [Google Scholar] [CrossRef] [PubMed]
- Davey, J.W.; Blaxter, M. RADSeq: Next-generation population genetics. Brief. Funct. Genom. 2010, 9, 416–423. [Google Scholar] [CrossRef]
- Andrews, K.R.; Good, J.M.; Miller, M.R.; Luikart, G.; Hohenlohe, P.A. Harnessing the power of RADseq for ecological and evolutionary genomics. Nat. Rev. Genet. 2016, 17, 81–92. [Google Scholar] [CrossRef] [PubMed]
- Lowry, D.B.; Hoban, S.; Kelley, J.L.; Lotterhos, K.E.; Reed, L.K.; Antolin, M.F.; Storfer, A. Breaking RAD: An evaluation of the utility of restriction site-associated DNA sequencing for genome scans of adaptation. Mol. Ecol. Resour. 2017, 17, 142–152. [Google Scholar] [CrossRef] [PubMed]
- Andermann, T.; Jimenez, M.F.T.; Matos-Maraví, P.; Batista, R.; Blanco-Pastor, J.L.; Gustafsson, A.L.S.; Kistler, L.; Liberal, I.M.; Oxelman, B.; Bacon, C.; et al. A Guide to Carrying Out a Phylogenomic Target Sequence Capture Project. Front. Genet. 2020, 10, 1407. [Google Scholar] [CrossRef]
- Larridon, I.; Zuntini, A.R.; Léveillé-Bourret, É.; Barrett, R.L.; Starr, J.R.; Muasya, A.M.; Villaverde, T.; Bauters, K.; Brewer, G.E.; Bruhl, J.J.; et al. A new classification of Cyperaceae (Poales) supported by phylogenomic data. J. Syst. Evol. 2021, 59, 852–895. [Google Scholar] [CrossRef]
- Larridon, I.; Villaverde, T.; Zuntini, A.R.; Pokorny, L.; Brewer, G.E.; Epitawalage, N.; Fairlie, I.; Hahn, M.; Kim, J.; Maguilla, E.; et al. Tackling Rapid Radiations with Targeted Sequencing. Front. Plant Sci. 2020, 10, 1655. [Google Scholar] [CrossRef] [PubMed]
- Brewer, G.E.; Clarkson, J.J.; Maurin, O.; Zuntini, A.R.; Barber, V.; Bellot, S.; Biggs, N.; Cowan, R.S.; Davies, N.M.J.; Dodsworth, S.; et al. Factors Affecting Targeted Sequencing of 353 Nuclear Genes from Herbarium Specimens Spanning the Diversity of Angiosperms. Front. Plant Sci. 2019, 10, 1102. [Google Scholar] [CrossRef]
- Baker, W.J.; Bailey, P.; Barber, V.; Barker, A.; Bellot, S.; Botigué, L.R.; Brewer, G.; Carruthers, T.; Clarkson, J.J.; Cowan, R.S.; et al. A Comprehensive Phylogenomic Platform for Exploring the Angiosperm Tree of Life. BioRxiv 2021. [Google Scholar] [CrossRef]
- Johnson, M.G.; Pokorny, L.; Dodsworth, S.; Botigué, L.R.; Cowan, R.S.; Devault, A.; Eiserhardt, W.L.; Epitawalage, N.; Forest, F.; Kim, J.T.; et al. A Universal Probe Set for Targeted Sequencing of 353 Nuclear Genes from Any Flowering Plant Designed Using k-Medoids Clustering. Syst. Biol. 2019, 68, 594–606. [Google Scholar] [CrossRef]
- Shee, Z.Q.; Frodin, D.G.; Cámara-Leret, R.; Pokorny, L. Reconstructing the Complex Evolutionary History of the Papuasian Schefflera Radiation through Herbariomics. Front. Plant Sci. 2020, 11, 258. [Google Scholar] [CrossRef] [PubMed]
- Larridon, I.; Zuntini, A.R.; Barrett, R.L.; Wilson, K.L.; Bruhl, J.J.; Goetghebeur, P.; Baker, W.J.; Brewer, G.E.; Epitawalage, N.; Fairlie, I.; et al. Resolving generic limits in Cyperaceae tribe Abildgaardieae using targeted sequencing. Bot. J. Linn. Soc. 2021, 196, 163–187. [Google Scholar] [CrossRef]
- Ogutcen, E.; Christe, C.; Nishii, K.; Salamin, N.; Möller, M.; Perret, M. Phylogenomics of Gesneriaceae using targeted capture of nuclear genes. Mol. Phylogenet. Evol. 2021, 157, 107068. [Google Scholar] [CrossRef] [PubMed]
- Dapprich, J.; Ferriola, D.; Mackiewicz, K.; Clark, P.M.; Rappaport, E.; D’Arcy, M.; Sasson, A.; Gai, X.; Schug, J.; Kaestner, K.H.; et al. The next generation of target capture technologies—Large DNA fragment enrichment and sequencing determines regional genomic variation of high complexity. BMC Genom. 2016, 17, 486. [Google Scholar] [CrossRef] [PubMed]
- Wolf, P.G.; Robison, T.A.; Johnson, M.G.; Sundue, M.A.; Testo, W.L.; Rothfels, C.J. Target sequence capture of nuclear-encoded genes for phylogenetic analysis in ferns. Appl. Plant Sci. 2018, 6, e01148. [Google Scholar] [CrossRef] [PubMed]
- Butcher, R. Tephrosia bidwillii (Fabaceae: Millettieae) Does Not Occur in Western Australia. Nuytsia 2012, 22, 41–42. [Google Scholar]
- Butcher, R. Tephrosia pedleyi (Fabaceae: Millettiae), a New Species from the West Kimberley of Western Australia. Nuytsia 2018, 29, 69–73. [Google Scholar]
- Butcher, R.; Hurter, P.J.H. Tephrosia oxalidea (Fabaceae: Millettieae), a New Species from the Pilbara Gascoyne Bioregions of Western Australia. Nuytsia 2012, 22, 341–349. [Google Scholar]
- Butcher, R. Tephrosia cardiophylla (Fabaceae: Millettieae), a Distinctive, New, Conservation-Listed Species from Western Australia’s Kimberley Sandstones. Nuytsia 2020, 31, 47–51. [Google Scholar]
- Butcher, R. Making It Official—Formal Description of Two Orange-Flowered Tephrosia (Fabaceae: Millettieae) Species from North-West Western Australia. Nuytsia 2018, 29, 251–267. [Google Scholar]
- Cowie, I.D. New Species and Lectotypifications of Some Reticulate-Nerved Tephrosia (Fabaceae) from North West Australia and the Genus Paratephrosia Re-Evaluated. Nuytsia 2004, 15, 163–186. [Google Scholar]
- Pedley, L. Systematics of Tephrosia Pers. (Fabaceae: Millettiae) in Queensland: I. A Summary of the Classification of the Genus, with the Recognition of Two New Species Allied to T. varians (F.M.Bailey) C.T.White. Austrobaileya 2014, 9, 229–243. [Google Scholar]
- Hollister, C.; Thiele, K.R. Pea Flowers of Western Australia. Interactive Key. 2019. Available online: https://florabase.dpaw.wa.gov.au/science/key/fabaceae/ (accessed on 10 June 2021).
- Andrews, H.C. Plate CCCCXCII. Oxylobium cordifolium. Bot. Repos. New Rare Plants 1807, 7, 492. [Google Scholar]
- Crisp, M.D.; Appels, R.; Smith, F.M.; Keys, W.M.S. Phylogenetic evaluation of 5S ribosomal RNA gene and spacer in the Callistachys group (Fabaceae: Mirbelieae). Plant Syst. Evol. 1999, 218, 33–42. [Google Scholar] [CrossRef]
- Mueller, F.J.H. Definitions of Rare or Hitherto Undescribed Australian Plants; Goodhugh and Trembath: Melbourne, Australia, 1855. [Google Scholar]
- Turland, N.J.; Wiersema, J.H.; Barrie, F.R.; Greuter, W.; Hawksworth, D.L.; Herendeen, P.S.; Knapp, S.; Kusber, W.-H.; Li, D.-Z.; Marhold, K.; et al. International Code of Nomenclature for Algae, Fungi, and Plants (Shenzhen Code) Adopted by the Nineteenth International Botanical Congress Shenzhen, China, July 2017. Regnum Vegetabile 159; Koeltz Botanical Books: Glashütten, Germany, 2018. [Google Scholar] [CrossRef]
- Domin, K. Nemcia, a New Genus of the Leguminosae. Preslia 1923, 2, 26–31. [Google Scholar]
- Dahlgren, R. The Riddle of Walpersia Harv. Botaniska Notiser 1965, 118, 97–103. [Google Scholar]









| Genus | Polhill [37] | Genus Group [46] | Embryo-Sac [46] | Current Paper | Monophyletic cpDNA | Monophyletic ITS |
|---|---|---|---|---|---|---|
| Jacksonia | Mirbelieae | Mirbelia group | 5-nucleate | Core Mirbelieae | yes | yes |
| Leptosema | “ | “ | “ | “ | yes | yes |
| Latrobea | “ | “ | “ | “ | yes | yes |
| Chorizema | “ | “ | “ | “ | no | no |
| Oxylobium | “ | “ | “ | “ | no | no |
| Mirbelia | “ | “ | “ | “ | no | no |
| Callistachys | “ | “ | “ | “ | – | – |
| Aotus | “ | “ | “ | “ | no | no |
| Otion | “ | “ | “ | “ | – | – |
| Urodon | “ | “ | “ | “ | – | – |
| Phyllota | “ | “ | “ | “ | yes | yes |
| Euchilopsis | “ | “ | “ | “ | – | – |
| Dillwynia | “ | “ | “ | “ | no | no |
| Eutaxia | “ | “ | “ | “ | yes | no |
| Almaleea | “ | “ | “ | “ | – | – |
| Stonesiella | “ | “ | “ | “ | – | – |
| Pultenaea | “ | “ | “ | “ | no | no |
| Podolobium | “ | “ | “ | “ | no | no |
| Gastrolobium | “ | “ | “ | “ | yes * | yes * |
| Isotropis | “ | Isotropis | “ | Mirbelieae s.l. | yes | yes |
| Erichsenia | “ | Daviesia group | giant antipodals | “ | – | – |
| Viminaria | “ | “ | “ | “ | – | – |
| Daviesia | “ | “ | “ | “ | yes | yes |
| Sphaerolobium | “ | “ | “ | “ | yes | yes |
| Gompholobium | “ | “ | “ | “ | no | no |
| Bossiaea | Bossiaeeae | Bossiaeeae | “ | Bossiaeeae | no | no |
| Platylobium | “ | “ | “ | “ | yes | yes |
| Goodia | “ | “ | “ | “ | yes | yes |
| Aenictophyton | “ | “ | “ | “ | – | – |
| Muelleranthus | “ | “ | “ | “ | – | – |
| Ptychosema | “ | “ | “ | “ | – | – |
| Paragoodia | “ | “ | “ | “ | – | – |
| Taxon | Collector | Number | Herbarium | GenBank |
|---|---|---|---|---|
| Almaleea Crisp & P.H.Weston | ||||
| A. cambagei (Maiden & E.Betche) Crisp & P.H.Weston | M.D. Crisp | 9197 | CANB | AF113775 |
| Aotus Sm. | ||||
| A. carinata Meisn. | J.A. Chappill | 6581 | PERTH | AY883181 |
| A. cordifolia Benth. | J.A. Chappill | 6587 | PERTH | AY883182 |
| A. sp. Esperance (P.G. Wilson 7904) | M.D. Crisp | 9197 | CANB | AF518163 |
| A. subglauca Blakey & McKie | M.D. Crisp | 9047 | CANB | AF113776 |
| Callistachys Vent. | ||||
| C. lanceolata Vent. | G.T. Chandler | 474 | CANB | AY015072 |
| Chorizema Labill. | ||||
| C. aciculare (DC.) C.A.Gardner | M.D. Crisp | 9202 | CANB | AF518149 |
| C. carinatum (Meisn.) J.M.Taylor & Crisp | M.D. Crisp | 9237 | CANB | AF518150 |
| C. dicksonii Graham | M.D. Crisp | 9166 | CANB | AY251250 |
| C. genistoides (Meisn.) C.A.Gardner | M.D. Crisp | 9026 | CANB | AF518151 |
| C. obtusifolium (Sweet) J.M.Taylor & Crisp | M.D. Crisp | 9201 | CANB | AY251251 |
| C. parviflorum Benth. | M.D. Crisp | 9166 | CANB | AF518152 |
| C. racemosum (Meisn.) J.M.Taylor & Crisp | M.D. Crisp | 9012 | CANB | AY251252 |
| C. rhombeum R.Br. | M.D. Crisp | 9230 | CANB | AF518153 |
| C. ulotropis J.M.Taylor & Crisp | M.D. Crisp | 9214 | CANB | AY251253 |
| C. varium Benth. | M.D. Crisp | 8528 | CANB | AF518154 |
| Dillwynia Sm. | ||||
| D. parvifolia R.Br. ex Sims | J.M. Taylor | 360 | CBG | AF113777 |
| D. phylicoides A.Cunn. | M.D. Crisp | 9049 | CANB | AF113778 |
| Euchilopsis F.Muell. | ||||
| E. linearis (Benth.) F.Muell. | M.D. Crisp | 8535 | CANB | AF113779 |
| Eutaxia R.Br. | ||||
| E. microphylla (R.Br.) C.H.Wright & Dewar | M.D. Crisp | 8918 | CANB | AF113780 |
| E. neurocalvx (Turcz.) Chappill & G.R.Hend. | M.D. Crisp | 8525 | CANB | AF113789 |
| Gastrolobium R.Br. | ||||
| G. alternifolium G.Chandler & Crisp | M.D. Crisp | 8512 | CANB | AY015088 |
| G. bilobum R.Br. | G.T. Chandler | 724 | CANB | AY015073 |
| G. bracteolosum (F.Muell.) G.Chandler & Crisp | G.T. Chandler | 426 | CANB | AY015063 |
| G. brownii Meisn. | G.T. Chandler | 726 | CANB | AY015074 |
| G. calycinum Benth. | G.T. Chandler | 544 | CANB | AY015075 |
| G. celsianum (Lem.) G.Chandler & Crisp | M.D. Crisp | 9009 | CANB | AY015064 |
| G. congestum G.Chandler & Crisp | G.T. Chandler | 404 | CANB | AY015076 |
| G. coriaceum (Sm.) G.Chandler & Crisp | G.T. Chandler | 723 | CANB | AY015089 |
| G. cuneatum Henfr. | M.D. Crisp | 8937 | CANB | AY015077 |
| G. ebracteolatum G.Chandler & Crisp | M.D. Crisp | 8471 | CANB | AY015102 |
| G. formosum (Kippist ex Lindl.) G.Chandler & Crisp | M.D. Crisp | 8933 | CANB | AY015085 |
| G. grandiflorum F.Muell. | G.T. Chandler | 598 | CANB | AY015078 |
| G. hookeri Meisn. | M.D. Crisp | 8907 | CANB | AY015090 |
| G. latifolium (R.Br.) G.Chandler & Crisp | G.T. Chandler | 365 | CANB | AY015065 |
| G. leakeanum J.Drumm. | M.D. Crisp | 8481 | CANB | AY015091 |
| G. luteifolium (Domin) G.Chandler & Crisp | M.D. Crisp | 9407 | CANB | AY015092 |
| G. melanopetalum (F.Muell.) G.Chandler & Crisp | M.D. Crisp | 8470 | CANB | AY015066 |
| G. minus (Crisp) G.Chandler & Crisp | M.D. Crisp | 8922 | CANB | AY015067 |
| G. modestum (Crisp) G.Chandler & Crisp | M.D. Crisp | 8465 | CANB | AY015068 |
| G. obovatum Benth. | G.T. Chandler | 657 | CANB | AY015093 |
| G. parviflorum (Benth. ex Lindl.) Crisp | G.T. Chandler | 760 | CANB | AY015079 |
| G. plicatum Turcz. 1 | G.T. Chandler | 623 | CANB | AY015094 |
| G. plicatum Turcz. 2 | M.D. Crisp | 9014 | CANB | AF518161 |
| G. praemorsum (Meisn.) G.Chandler & Crisp | G.T. Chandler | 729 | CANB | AY015069 |
| G. pulchellum Turcz. | M.D. Crisp | 8480 | CANB | AY015095 |
| G. pusillum Crisp & P.H.Weston | M.D. Crisp | 8921 | CANB | AY015080 |
| G. pyramidale T.Moore | G.T. Chandler | 488 | CANB | AY015096 |
| G. reticulatum (Meisn.) Benth. | G.T. Chandler | 540 | CANB | AY015097 |
| G. sericeum (Sm.) G.Chandler & Crisp | J.M. Taylor | 1959 | CBG | AY015070 |
| G. spathulatum Benth. ex Lindl. | M.D. Crisp | 8448 | CANB | AY015098 |
| G. spinosum Benth. ex Lindl. | G.T. Chandler | 548 | CANB | AY015081 |
| G. subcordatum (Benth.) G.Chandler & Crisp | M.D. Crisp | 8511 | CANB | AY015071 |
| G. truncatum Benth. | M.D. Crisp | 8919 | CANB | AY015082 |
| G. vestitum (Domin) G.Chandler & Crisp | M.D. Crisp | 8489 | CANB | AY015099 |
| Jacksonia Sm. | ||||
| J. alata Benth. | M.D. Crisp | 8956 | CANB | AF518146 |
| J. horrida DC. | M.D. Crisp | 8934 | CANB | AY015084 |
| J. macrocalyx Meisn. | M.D. Crisp | 9272 | CANB | AF518147 |
| Latrobea Meisn. | ||||
| L. brunonis (Benth.) Meisn. | J.A. Chappill | 6564 | PERTH | AY883186 |
| L. genistoides (Meisn.) Meisn. | J.A. Chappill | 6567 | PERTH | AY883187 |
| L. hirtella (Turcz.) Benth. | M.D. Crisp | 8478 | CANB | AF113781 |
| Leptosema Benth. | ||||
| L. aphyllum (Hook.) Crisp | M.D. Crisp | 9019 | CANB | AF518148 |
| L. daviesioides (Turcz.) Crisp | M.D. Crisp | 9193 | CANB | AY883188 |
| Mirbelia Sm. | ||||
| M. baueri (Benth.) Joy Thomps. | M.D. Crisp | 9144 | CANB | AY251254 |
| M. confertiflora Pedley | M.D. Crisp | 9050 | CANB | AF518155 |
| M. depressa E.Pritz. | M.D. Crisp | 9020 | CANB | AY015086 |
| M. dilatata R.Br. | M.D. Crisp | 8491 | CANB | AY015087 |
| M. longifolia C.A.Gardner 1 | M.D. Crisp | 9263 | CANB | AY883189 |
| M. longifolia C.A.Gardner 2 | M.D. Crisp | 9263 | CANB | AY251255 |
| M. microphylla (Turcz.) Benth. | A. Monro | 22 | CANB | AF518156 |
| M. oxylobioides F.Muell. 1 | M.D. Crisp | 9112 | CANB | AY251264 |
| M. oxylobioides F.Muell. 2 | Yi | 14,825 | KUN | NC_047371 |
| M. oxylobioides F.Muell. 3 | Yi | 14,825 | KUN | MN709855 |
| M. pungens A.Cunn. ex G.Don. | M.D. Crisp | 9138 | CANB | AY251257 |
| M. ramulosa (Benth.) C.A.Gardner | A. Monro | 4 | CANB | AY251258 |
| M. rhagodioides Crisp & J.M.Taylor | M.D. Crisp | 9259 | CANB | AY251259 |
| M. rubiifolia (Andrews) G.Don | ANBG | 8406509 | CANB | AF518157 |
| M. seorsifolia (F.Muell.) C.A.Gardner | H. King | 314 | CANB | AY251260 |
| M. sp. Pedicellosa (A.Monro 25) | A. Monro | 25 | CANB | AY251256 |
| M. sp. Ternata (M.D.Crisp & L.G.Cook MDC 9267) | M.D. Crisp | 9266 | CANB | AY251262 |
| M. speciosa Sieber ex DC. subsp. speciosa 1 | M.D. Crisp | 9123 | CANB | AY251261 |
| M. speciosa Sieber ex DC. subsp. speciosa 2 | – | 8100876 | CBG | AF518158 |
| M. viminalis (A.Cunn. ex Benth.) C.A.Gardner | D. Morris | 547 | CANB | AY251263 |
| ‘Otion’ Crisp & P.H.Weston ined. | ||||
| ‘O. microphyllum’ (Benth.) Crisp & P.H.Weston ined. | M.D. Crisp | 8970 | CANB | AF113782 |
| Oxylobium Andr. | ||||
| O. arborescens R.Br. 1 | G.T. Chandler | 616 | CANB | AY015100 |
| O. arborescens R.Br. 2 | M.D. Crisp | 9093 | CANB | AF113783 |
| O. cordifolium Andrews | M.D. Crisp | 9133 | CANB | AF518159 |
| O. ellipticum (Vent.) R.Br. 1 | M.D. Crisp | 9092 | CANB | AF113784 |
| O. ellipticum (Vent.) R.Br. 2 | G.T. Chandler | 603 | CANB | AY015101 |
| O. lineare (Benth.) Benth. | M.D. Crisp | 8471 | CANB | AY015102 |
| O. pulteneae DC. | M.D. Crisp | 9046 | CANB | AY015103 |
| O. robustum Joy Thomps. | I.R. Telford | 4294 | CBG | AY015104 |
| Phyllota (DC.) Benth. | ||||
| P. phylicoides (Sieber ex DC.) Benth. 1 | M.D. Crisp | 9048 | CANB | AF113785 |
| P. phylicoides (Sieber ex DC.) Benth. 2 | M.R. Gillings | Soil core | – | JN392738 |
| Podolobium R.Br. | ||||
| P. aciculiferum F.Muell. | G.T. Chandler | 606 | CANB | AF518160 |
| P. aestivum Crisp & P.H.Weston | G.T. Chandler | 612 | CANB | AY015105 |
| P. alpestre (F.Muell.) Crisp & P.H.Weston | G.T. Chandler | 1039 | CANB | AY015106 |
| P. ilicifolium (Andrews) Crisp & P.H.Weston | G.T. Chandler | 308 | CANB | AY015107 |
| P. procumbens (F.Muell.) Crisp & P.H.Weston | B. Hadlow | 461 | CBG | AY015108 |
| P. scandens (Sm.) DC. | G.T. Chandler | 309 | CANB | AY015109 |
| Pultenaea Sm. | ||||
| P. adunca Turcz. | J.A. Chappill | 6544 | PERTH | AY883190 |
| P. alea de Kok | J. Westaway | 924 | CANB | AY883191 |
| P. arida E.Pritz. 1 | J.A. Chappill | 6272 | PERTH | AF518162 |
| P. arida E.Pritz. 2 | L.A. Orthia | 71 | CANB | AY883192 |
| P. aspalathoides Meisn. | L.A. Orthia | 50 | CANB | AY883193 |
| P. baeuerlenii F.Muell. | B. Pfeil | 263 | CANB | AY883194 |
| P. barbata C.R.P.Andrews | T.R. Lally | 1309 | CANB | AY883195 |
| P. blakelyi Joy Thomps. | R.P.J. de Kok | 715 | CANB | AY883196 |
| P. brachyphylla Turcz. | L.A. Orthia | 56 | CANB | AY883197 |
| P. brachytropis Benth. | L.A. Orthia | 37 | CANB | AY883198 |
| P. calycina (Turcz.) Benth. subsp. calycina | L.A. Orthia | 51 | CANB | AY883199 |
| P. calycina subsp. proxena Orthia & Chappill | L.A. Orthia | 63 | CANB | AY883199 |
| P. costata H.B.Will. | R.P.J. de Kok | 730 | CANB | AY883200 |
| P. daena Orthia | L.A. Orthia | 57 | CANB | AY883201 |
| P. daphnoides J.C.Wendl. | E. Gauba | 22,264 | CBG | AF113786 |
| P. densifolia F.Muell. | J. Mant | 71 | CANB | AY883202 |
| P. dentata Labill. | M.D. Crisp | 9053 | CANB | AY015110 |
| P. divaricata H.B.Will. | F.E. Davies | 1887 | CBG | AY883203 |
| P. echinula Sieber ex DC. | R.P.J. de Kok | 709 | CANB | AY883204 |
| P. elachista (F.Muell.) Crisp | L.A. Orthia | 66 | CANB | AY883205 |
| P. empetrifolia Meisn. 1 | L.A. Orthia | 54 | CANB | AY883206 |
| P. empetrifolia Meisn. 2 | L.A. Orthia | 53 | CANB | AY883385 |
| P. empetrifolia Meisn. 3 | L.A. Orthia | 79 | CANB | AY883386 |
| P. empetrifolia Meisn. 4 | L.A. Orthia | 80 | CANB | AY883387 |
| P. ericifolia Benth. 1 | L.A. Orthia | 88 | CANB | AY883207 |
| P. ericifolia Benth. 2 | L.A. Orthia | 39 | CANB | AY883388 |
| P. ericifolia Benth. 3 | L.A. Orthia | 41 | CANB | AY883389 |
| P. ericifolia Benth. 4 | L.A. Orthia | 46 | CANB | AY883390 |
| P. ericifolia Benth. 5 | L.A. Orthia | 48 | CANB | AY883391 |
| P. ericifolia Benth. 6 | M.D. Crisp | 8451 | CANB | AF113788 |
| P. euchila DC. | D.A. Taylor | 55 | CANB | AY883208 |
| P. fasciculata Benth. | R.P.J. de Kok | 860 | CANB | AY883209 |
| P. flexilis Sm. | R.P.J. de Kok | 705 | CANB | AY883210 |
| P. glabra Benth. | R.P.J. de Kok | cultivated | – | AY883211 |
| P. graveolens Tate | R.P.J. de Kok | 778 | CANB | AY883212 |
| P. gunnii Benth. | R.P.J. de Kok | 900 | CANB | AY883213 |
| P. heterochila F.Muell. 1 | J.A. Chappill | 4279 | PERTH | AY883231 |
| P. heterochila F.Muell. 2 | D.A. Taylor | 1569 | CANB | AY883401 |
| P. hispidula Benth. | R.P.J. de Kok | 780 | CANB | AY883214 |
| P. indira Orthia & Crisp subsp. indira 1 | L.A. Orthia | 59 | CANB | AY883215 |
| P. indira Orthia & Crisp subsp. indira 2 | L.A. Orthia | 70 | CANB | AY883395 |
| P. indira Orthia & Crisp subsp. indira 3 | M.D. Crisp | 9178 | CANB | AY883396 |
| P. indira subsp. monstrosita Orthia | L.A. Orthia | 78 | CANB | AY883397 |
| P. juniperina Labill. | R.P.J. de Kok | 713 | CANB | AY883216 |
| P. kraehenbuehlii P.J.Lang | R.J. Bayer | SA99010 | CANB | AY883217 |
| P. largiflorens F.Muell. ex Benth. | D.L.Jones | 15,757 | CANB | AY883218 |
| P. laxiflora Benth. | A. Monro | 64 | CANB | AY883219 |
| P. luehmannii Maiden | R.P.J. de Kok | 738 | CANB | AY883220 |
| P. muelleri Benth. | R.P.J. de Kok | 779 | CANB | AY883221 |
| P. myrtoides A.Cunn. | D.A. Taylor | 7 | CANB | AY883222 |
| P. ochreata Meisn. | L.A. Orthia | 42 | CANB | AY883223 |
| P. parviflora Sieber ex DC. | R.P.J. de Kok | 793 | CANB | AY883224 |
| P. patellifolia H.B.Will. | R.P.J. de Kok | 761 | CANB | AY883225 |
| P. pauciflora M.B.Scott 1 | L.A. Orthia | 83 | CANB | AY883400 |
| P. pauciflora M.B.Scott 2 | L.A. Orthia | 84 | CANB | AY883226 |
| P. pauciflora M.B.Scott 3 | L.A. Orthia | 85 | CANB | AY883399 |
| P. pedunculata Hook. | R.P.J. de Kok | 756 | CANB | AY883227 |
| P. petiolaris A.Cunn. ex Benth. | R.P.J. de Kok | 903 | CANB | AY883228 |
| P. pinifolia Meisn. | L.A. Orthia | 40 | CANB | AY883229 |
| P. purpurea (Turcz.) Crisp & Orthia | L.A. Orthia | 60 | CANB | AY883230 |
| P. radiata H.B.Will. | L.A. Orthia | 38 | CANB | AY883232 |
| P. reticulata (Sm.) Benth. | L.A. Orthia | 47 | CANB | AY883233 |
| P. rosmarinifolia Lindl. | D.A. Taylor | 68 | CANB | AY883234 |
| P. rotundifolia (Turcz.) Benth. | L.A. Orthia | 61 | CANB | AY883235 |
| P. scabra R.Br. | R.P.J. de Kok | 909 | CANB | AY883236 |
| P. sericea (Benth.) Corrick | J. Mant | 72 | CANB | AY883237 |
| P. setulosa Benth. | R.P.J. de Kok | 716 | CANB | AY883238 |
| P. skinneri F.Muell. | L.A. Orthia | 36 | CANB | AY883239 |
| P. sp. Mt Lesueur (Beard 7827) | J.S. Beard | 7827 | PERTH | AY883398 |
| P. spinosa (DC.) H.B.Will. | R.P.J. de Kok | cultivated | – | AY883240 |
| P. spinulosa (Turcz.) Benth. | L.A. Orthia | 68 | CANB | AY883241 |
| P. stipularis Sm. | R.P.J. de Kok | 701 | CANB | AY883242 |
| P. stricta Sims | R.P.J. de Kok | 729 | CANB | AY883243 |
| P. strobilifera Meisn. 1 | L.A. Orthia | 44 | CANB | AY883392 |
| P. strobilifera Meisn.2 | L.A. Orthia | 52 | CANB | AY883393 |
| P. strobilifera Meisn.3 | L.A. Orthia | 75 | CANB | AY883394 |
| P. subalpina (F.Muell.) Druce | R.P.J. de Kok | 721 | CANB | AY883244 |
| P. subspicata Benth. | R.P.J. de Kok | 718 | CANB | AY883245 |
| P. tarik de Kok | R.P.J. de Kok | 666 | CANB | AY883246 |
| P. tenuifolia R.Br. & Sims 1 | L.A. Orthia | 64 | CANB | AY883247 |
| P. tenuifolia R.Br. & Sims 2 | R.P.J. de Kok | 803 | CANB | AY883248 |
| P. trichophylla H.B.Will. ex J.M.Black | R.P.J. de Kok | 838 | CANB | AY883249 |
| P. trifida J.M.Black | R.P.J. de Kok | 819 | CANB | AY883250 |
| P. trinervis J.M.Black | R.P.J. de Kok | 801 | CANB | AY883251 |
| P. tuberculata Pers. | R.P.J. de Kok | 702 | CANB | AY883252 |
| P. verruculosa Turcz. | L.A. Orthia | 45 | CANB | AY883253 |
| P. vestita R.Br. ex Aiton | R.P.J. de Kok | 830 | CANB | AY883254 |
| P. victoriensis Corrick | R.P.J. de Kok | 762a | CANB | AY883255 |
| P. villifera Sieber ex. DC. | R.P.J. de Kok | 828 | CANB | AY883256 |
| P. viscidula Tate | R.P.J. de Kok | 833 | CANB | AY883257 |
| P. vrolandii Maiden | R.P.J. de Kok | 784 | CANB | AY883258 |
| P. whiteana S.T.Blake | M.D. Crisp | 9113 | CANB | AY883259 |
| P. williamsoniana J.H.Willis | R.P.J. de Kok | 754 | CANB | AY883260 |
| P. wudjariensis Orthia | C.E. Woolcock | 2250 | CBG | AY883261 |
| Stonesiella Crisp & P.H.Weston | ||||
| S. selaginoides (Hook.f.) Crisp & P.H.Weston | R. Burns | 258 | CBG | AF113791 |
| Urodon Turcz. | ||||
| U. capitatus Turcz. | M.D. Crisp | 8523 | CANB | AF113792 |
| OUTGROUPS | ||||
| Daviesia Sm. | ||||
| D. elliptica Crisp | M.D. Crisp | 9051 | CANB | AF518130 |
| D. flava Pedley | I.R.D. Telford | 12,054 | CBG | KY426177 |
| D. longifolia Benth. | M.D. Crisp | 9246 | CANB | KY426196 |
| Sphaerolobium Sm. | ||||
| S. medium R.Br. | M.D. Crisp | 8942 | CANB | AF518136 |
| S. minus Labill. | M.D. Crisp | 9054 | CANB | AF518135 |
| S. nudiflorum (Meisn.) Benth. | R. Butcher | 1229A | PERTH | AF518137 |
| trnL-F | |
|---|---|
| Number of samples | 200 |
| Sequence length range (bp) | 518–934 |
| Aligned length (bp) | 934 |
| GC content (%) | 32.2 |
| Variable sites | 680 |
| Gaps + missing characters (%) | 11.6 |
| Genus (or Unnamed Clade) | Number of Species | No. of Species with DNA Sequence Data/No. of Sequences | Published Descriptions Available | New or Revised Descriptions Required |
|---|---|---|---|---|
| Core Mirbelieae | ||||
| Almaleea | 5 | 1/4 | 5 | 0 |
| * Aotus s.s. | 6 | 4/6 | 0 | 6 |
| * Aotus Clade A | 3 | 2/5 | 1 | 2 |
| * Aotus Clade B | 3 | 0 | 2 | 1 |
| * Aotus Clade C | 10 | 0 | 0 | 10 |
| Callistachys s.l. | 5 | 4/17 | 3 | 2 |
| * Chorizema s.l. | 28 | 18/32 | 28 | 0 |
| * Dillwynia | 36 | 3/7 | 4 | 32 |
| Euchilopsis | 1 | 1/4 | 0 | 1 |
| * Eutaxia s.s. | 12 | 3/6 | 12 | 0 |
| Gastrolobium | 109 | 82/313 | 109 | 0 |
| Jacksonia | 74 | 6/15 | 74 | 0 |
| * Latrobea | 9 | 4/12 | 3 | 6 |
| Leptosema | 12 | 2/5 | 12 | 0 |
| * Mirbelia | 26 | 15/65 | 28 | 8 |
| * ’Otion’ ined. | 5 | 1/2 | 1 | 4 |
| Oxylobium | 7 | 6/40 | 1 | 6 |
| * Phyllota | 10 | 2/7 | 1 | 9 |
| * Podolobium | 3 | 3/17 | 3 | 0 |
| Pultenaea s.s. | 130 | 58/222 | 83 | 47 |
| * Pultenaea Clade A | 1 | 1/3 | 1 | 0 |
| * Pultenaea Clade B | 2 | 2/6 | 2 | 0 |
| * Pultenaea Clade C | 9 | 9/28 | 7 | 2 |
| * Pultenaea Clade D | 6 | 6/18 | 6 | 0 |
| * Sclerothamnus R.Br. | 12 | 0 | 10 | 2 |
| Stonesiella | 1 | 1/1 | 1 | 0 |
| Urodon | 4 | 2/4 | 0 | 4 |
| Mirbelieae s.l. | ||||
| Daviesia | 130 | 130/419 | 130 | 0 |
| Erichsenia | 1 | 1/3 | 0 | 1 |
| Gompholobium | 46 | 5/9 | 46 | 0 |
| Isotropis | 15 | 4/18 | 3 | 12 |
| Sphaerolobium | 22 | 3/7 | 22 | 0 |
| Viminaria | 1 | 1/4 | 1 | 0 |
| Total Mirbelieae s.l. | 755 | 385/1298 | 595 | 160 |
Publisher’s Note: MDPI stays neutral with regard to jurisdictional claims in published maps and institutional affiliations. |
© 2021 by the authors. Licensee MDPI, Basel, Switzerland. This article is an open access article distributed under the terms and conditions of the Creative Commons Attribution (CC BY) license (https://creativecommons.org/licenses/by/4.0/).
Share and Cite
Barrett, R.L.; Clugston, J.A.R.; Cook, L.G.; Crisp, M.D.; Jobson, P.C.; Lepschi, B.J.; Renner, M.A.M.; Weston, P.H. Understanding Diversity and Systematics in Australian Fabaceae Tribe Mirbelieae. Diversity 2021, 13, 391. https://doi.org/10.3390/d13080391
Barrett RL, Clugston JAR, Cook LG, Crisp MD, Jobson PC, Lepschi BJ, Renner MAM, Weston PH. Understanding Diversity and Systematics in Australian Fabaceae Tribe Mirbelieae. Diversity. 2021; 13(8):391. https://doi.org/10.3390/d13080391
Chicago/Turabian StyleBarrett, Russell L., James A. R. Clugston, Lyn G. Cook, Michael D. Crisp, Peter C. Jobson, Brendan J. Lepschi, Matthew A. M. Renner, and Peter H. Weston. 2021. "Understanding Diversity and Systematics in Australian Fabaceae Tribe Mirbelieae" Diversity 13, no. 8: 391. https://doi.org/10.3390/d13080391
APA StyleBarrett, R. L., Clugston, J. A. R., Cook, L. G., Crisp, M. D., Jobson, P. C., Lepschi, B. J., Renner, M. A. M., & Weston, P. H. (2021). Understanding Diversity and Systematics in Australian Fabaceae Tribe Mirbelieae. Diversity, 13(8), 391. https://doi.org/10.3390/d13080391

