In Silico Perturbation Identifies Transcription Factors as Protective Targets in HSPCs After Irradiation
Abstract
1. Introduction
2. Results
2.1. Temporal Lineage Bias Profiling Reveals Prioritized GMP Expansion During Post-Irradiation Hematopoietic Reconstruction
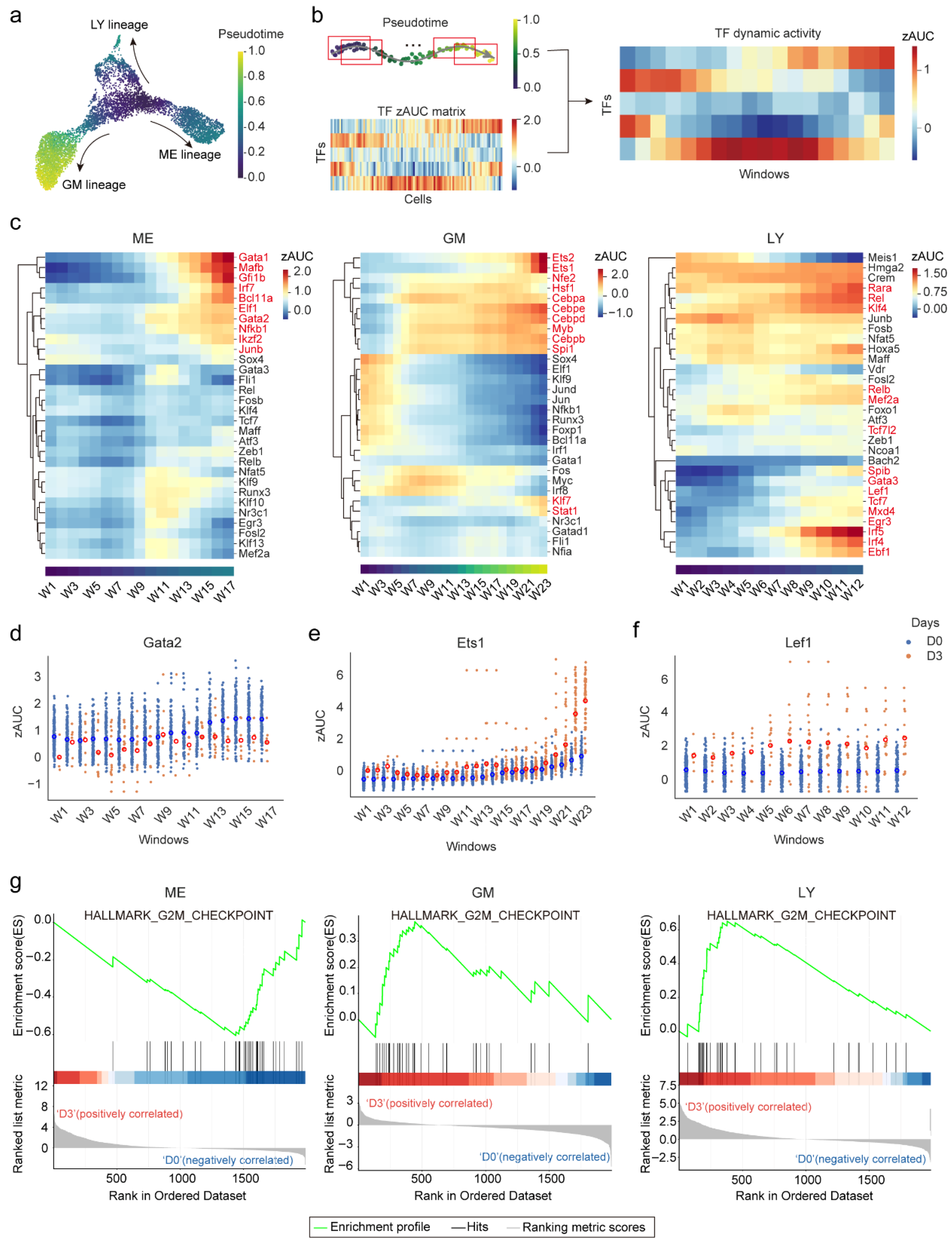
2.2. SCENIC-Based TF Profiling Reveals Distinct Regulatory Modules and Identifies Tcf7l2 as a Lymphoid Regulator
2.3. Temporal Dynamics of TF Activity Identifies TFs Contributing to Hematopoietic Lineage Differentiation Biases After Irradiation
2.4. In Silico TF Perturbation Predicts Transcription Factors Regulating Lineage Differentiation After Irradiation
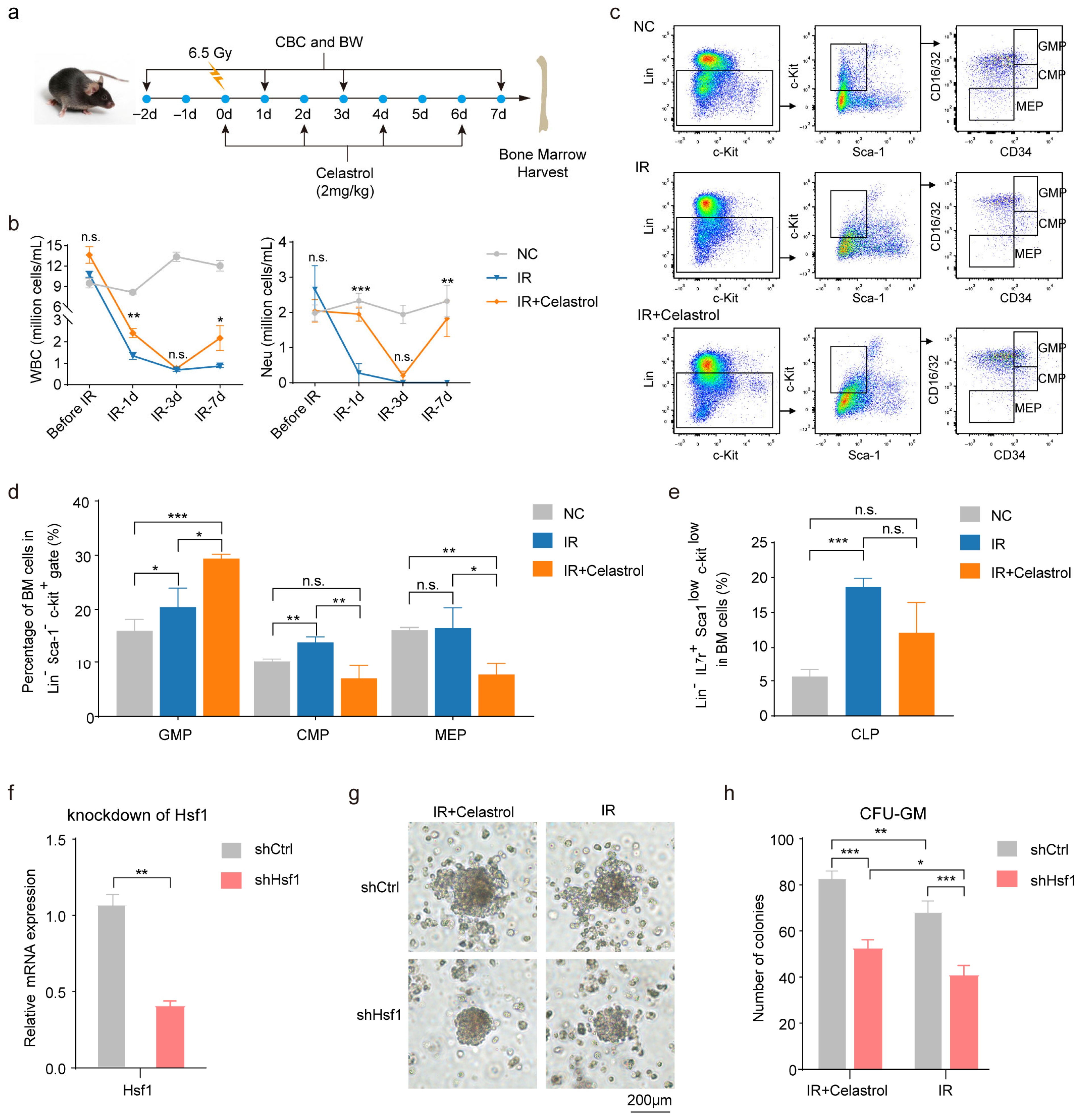
2.5. In Vivo Validation of Celastrol Treatment Supports Enhanced Myeloid Recovery After Irradiation
3. Discussion
4. Materials and Methods
4.1. Mice
4.2. Radiation and Treatment
4.3. Hematological Analyses
4.4. Flow Cytometric Analyses
4.5. scRNA-seq
4.6. Gene Expression Quantification, Quality Control, and Batch Correction for scRNA-seq
4.7. Cells Clustering and Hematopoietic Cell Clusters Annotation of scRNA-seq
4.8. Relative Abundance Analysis
4.9. Gene Set Variation Analysis
4.10. TF Activity Analysis and Cell Type-Specific Network Analysis
4.11. Dynamic Activity Calculation
4.12. In Silico TF Perturbation Analysis
4.13. CUT&RUN Data Analysis and Target Gene Identification
4.14. ChIP-seq/CUT&RUN Data Visualization and Gene Enrichment Analysis
4.15. Gene Set Enrichment Analysis
4.16. Lentiviral Transduction and Flow Cytometric Sorting of Tcf7l2- and Hsf1-Knockdown Bone Marrow Cells
4.17. B Cell Differentiation Assay
4.18. RNA Extraction and RT-qPCR
4.19. CFU–GM Colony Formation Assay
4.20. Statistical Analyses
Supplementary Materials
Author Contributions
Funding
Institutional Review Board Statement
Informed Consent Statement
Data Availability Statement
Conflicts of Interest
Abbreviations
| HSPCs | hematopoietic stem and progenitor cells |
| HSCs | hematopoietic stem cells |
| MPPs | multipotent progenitors |
| BM | directory of open access journals |
| TF | transcription factor |
| H-ARS | hematopoietic acute radiation syndrome |
| G-CSF | granulocyte colony-stimulating factor |
| TPO | thrombopoietin |
| MCS | mesenchymal stromal cell |
| GRNs | gene regulatory networks |
| scRNA-seq | single-cell RNA sequencing |
| NRF2 | nuclear factor erythroid 2-related factor 2 |
| GMP | granulocyte–macrophage progenitor |
| CLP | common lymphoid progenitor |
| MEP | megakaryocyte and erythroid progenitor |
| GM | granulocyte–macrophage lineage |
| ME | megakaryocyte–erythroid lineage |
| LY | lymphocyte lineage |
| N.S. | no significance |
| UMAP | uniform manifold approximation and projection |
| GSVA | gene set variation analysis |
| RSS | regulon specificity score |
| GMMs | Gaussian Mixture Models |
| LSC | leukemic stem cells |
| GO | gene ontology |
| PS | perturbation score |
| KO | knock-out |
| KI | knock-in |
| WBC | white blood cell |
| Neu | neutrophil |
| Lym | lymphocyte |
| HGB | hemoglobin |
| HCT | hematocrit |
| PLT | platelet |
| RBC | red blood cell |
| TSS | transcription start site |
| SEM | standard error of the mean |
| shRNA | short hairpin RNA |
| shHsf1 | short hairpin RNA targeting Hsf1 |
| shTcf7l2 | short hairpin RNA targeting Tcf7l2 |
| shCtrl | control shRNA |
| CFU–GM | colony-forming unit–granulocyte–macrophage |
Appendix A
Appendix A.1

Appendix A.2

Appendix A.3

Appendix A.4

Appendix A.5

Appendix A.6

References
- Shao, L.; Luo, Y.; Zhou, D. Hematopoietic Stem Cell Injury Induced by Ionizing Radiation. Antioxid. Redox Signal. 2014, 20, 1447–1462. [Google Scholar] [CrossRef] [PubMed]
- Zhang, Y.; Chen, X.; Wang, X.; Chen, J.; Du, C.; Wang, J.; Liao, W. Insights into Ionizing Radiation-Induced Bone Marrow Hematopoietic Stem Cell Injury. Stem Cell Res. Ther. 2024, 15, 222. [Google Scholar] [CrossRef] [PubMed]
- Orschell, C.M.; Wu, T.; Patterson, A.M. Impact of Age, Sex, and Genetic Diversity in Murine Models of the Hematopoietic Acute Radiation Syndrome (H-ARS) and the Delayed Effects of Acute Radiation Exposure (DEARE). Curr. Stem Cell Rep. 2022, 8, 139–149. [Google Scholar] [CrossRef] [PubMed]
- Hofer, M.; Pospíšil, M.; Komůrková, D.; Hoferová, Z. Granulocyte Colony-Stimulating Factor in the Treatment of Acute Radiation Syndrome: A Concise Review. Molecules 2014, 19, 4770–4778. [Google Scholar] [CrossRef]
- Du, C.; Chen, J.; Wang, J. New Insights into the Generation and Function of Megakaryocytes in Health and Disease. Haematologica 2025, 110, 1500–1512. [Google Scholar] [CrossRef]
- Diaz, M.F.; Horton, P.D.; Dumbali, S.P.; Kumar, A.; Livingston, M.; Skibber, M.A.; Mohammadalipour, A.; Gill, B.S.; Zhang, S.; Cox, C.S.; et al. Bone Marrow Stromal Cell Therapy Improves Survival after Radiation Injury but Does Not Restore Endogenous Hematopoiesis. Sci. Rep. 2020, 10, 22211, Correction in Sci. Rep. 2021, 11, 16225. [Google Scholar] [CrossRef]
- Rezvani, M. Therapeutic Potential of Mesenchymal Stromal Cells and Extracellular Vesicles in the Treatment of Radiation Lesions—A Review. Cells 2021, 10, 427. [Google Scholar] [CrossRef]
- Friedman, A.D. Cell Cycle and Developmental Control of Hematopoiesis by Runx1. J. Cell. Physiol. 2009, 219, 520–524. [Google Scholar] [CrossRef]
- Porcher, C.; Chagraoui, H.; Kristiansen, M.S. SCL/TAL1: A Multifaceted Regulator from Blood Development to Disease. Blood 2017, 129, 2051–2060. [Google Scholar] [CrossRef]
- Jiang, M.; Xu, S.; Bai, M.; Zhang, A. The Emerging Role of MEIS1 in Cell Proliferation and Differentiation. Am. J. Physiol.-Cell Physiol. 2021, 320, C264–C269. [Google Scholar] [CrossRef]
- Ferreira, R.; Ohneda, K.; Yamamoto, M.; Philipsen, S. GATA1 Function, a Paradigm for Transcription Factors in Hematopoiesis. Mol. Cell. Biol. 2005, 25, 1215–1227. [Google Scholar] [CrossRef] [PubMed]
- Zakrzewska, A.; Cui, C.; Stockhammer, O.W.; Benard, E.L.; Spaink, H.P.; Meijer, A.H. Macrophage-Specific Gene Functions in Spi1-Directed Innate Immunity. Blood 2010, 116, e1–e11. [Google Scholar] [CrossRef] [PubMed]
- Tangye, S.G. SPI-Ing on Human B-Cell Development. Blood 2025, 145, 2535–2536. [Google Scholar] [CrossRef] [PubMed]
- Theilgaard-Mönch, K.; Pundhir, S.; Reckzeh, K.; Su, J.; Tapia, M.; Furtwängler, B.; Jendholm, J.; Jakobsen, J.S.; Hasemann, M.S.; Knudsen, K.J.; et al. Transcription Factor-Driven Coordination of Cell Cycle Exit and Lineage-Specification in Vivo during Granulocytic Differentiation. Nat. Commun. 2022, 13, 3595. [Google Scholar] [CrossRef]
- Muench, D.E.; Olsson, A.; Ferchen, K.; Pham, G.; Serafin, R.A.; Chutipongtanate, S.; Dwivedi, P.; Song, B.; Hay, S.; Chetal, K.; et al. Mouse Models of Neutropenia Reveal Progenitor-Stage-Specific Defects. Nature 2020, 582, 109–114. [Google Scholar] [CrossRef]
- Shan, Q.; Li, X.; Chen, X.; Zeng, Z.; Zhu, S.; Gai, K.; Peng, W.; Xue, H.-H. Tcf1 and Lef1 Provide Constant Supervision to Mature CD8+ T Cell Identity and Function by Organizing Genomic Architecture. Nat. Commun. 2021, 12, 5863. [Google Scholar] [CrossRef]
- Sigvardsson, M. Transcription Factor Networks Link B-Lymphocyte Development and Malignant Transformation in Leukemia. Genes Dev. 2023, 37, 703–723. [Google Scholar] [CrossRef]
- Liggett, L.A.; Sankaran, V.G. Unraveling Hematopoiesis Through the Lens of Genomics. Cell 2020, 182, 1384–1400. [Google Scholar] [CrossRef]
- Buenrostro, J.D.; Corces, M.R.; Lareau, C.A.; Wu, B.; Schep, A.N.; Aryee, M.J.; Majeti, R.; Chang, H.Y.; Greenleaf, W.J. Integrated Single-Cell Analysis Maps the Continuous Regulatory Landscape of Human Hematopoietic Differentiation. Cell 2018, 173, 1535–1548.e16. [Google Scholar] [CrossRef]
- Gao, P.; Chen, C.; Howell, E.D.; Li, Y.; Tober, J.; Uzun, Y.; He, B.; Gao, L.; Zhu, Q.; Siekmann, A.F.; et al. Transcriptional Regulatory Network Controlling the Ontogeny of Hematopoietic Stem Cells. Genes Dev. 2020, 34, 950–964. [Google Scholar] [CrossRef]
- Li, Y.; Li, Y.; Zhang, B.; Zhao, J.; Qin, J.; Jiang, S.; Li, Y.; Chen, Y.; Li, J.; Chen, K.; et al. Single-Cell Transcriptomics Reveals BMP4-BMPR2 Signaling Promotes Radiation Resistance in Hematopoietic Stem Cells Following Injury. Nat. Commun. 2025, 16, 5470. [Google Scholar] [CrossRef]
- Kim, J.-H.; Thimmulappa, R.K.; Kumar, V.; Cui, W.; Kumar, S.; Kombairaju, P.; Zhang, H.; Margolick, J.; Matsui, W.; Macvittie, T.; et al. NRF2-Mediated Notch Pathway Activation Enhances Hematopoietic Reconstitution Following Myelosuppressive Radiation. J. Clin. Investig. 2014, 124, 730–741. [Google Scholar] [CrossRef] [PubMed]
- Poulos, M.G.; Ramalingam, P.; Gutkin, M.C.; Kleppe, M.; Ginsberg, M.; Crowley, M.J.P.; Elemento, O.; Levine, R.L.; Rafii, S.; Kitajewski, J.; et al. Endothelial-Specific Inhibition of NF-κB Enhances Functional Haematopoiesis. Nat. Commun. 2016, 7, 13829. [Google Scholar] [CrossRef] [PubMed]
- Hoppe, P.S.; Schwarzfischer, M.; Loeffler, D.; Kokkaliaris, K.D.; Hilsenbeck, O.; Moritz, N.; Endele, M.; Filipczyk, A.; Gambardella, A.; Ahmed, N.; et al. Early Myeloid Lineage Choice Is Not Initiated by Random PU.1 to GATA1 Protein Ratios. Nature 2016, 535, 299–302. [Google Scholar] [CrossRef] [PubMed]
- Orkin, S.H.; Zon, L.I. Hematopoiesis: An Evolving Paradigm for Stem Cell Biology. Cell 2008, 132, 631–644. [Google Scholar] [CrossRef]
- Gavriilidis, G.I.; Vasileiou, V.; Orfanou, A.; Ishaque, N.; Psomopoulos, F. A Mini-Review on Perturbation Modelling across Single-Cell Omic Modalities. Comput. Struct. Biotechnol. J. 2024, 23, 1886–1896. [Google Scholar] [CrossRef]
- Ji, Y.; Lotfollahi, M.; Wolf, F.A.; Theis, F.J. Machine Learning for Perturbational Single-Cell Omics. Cell Syst. 2021, 12, 522–537. [Google Scholar] [CrossRef]
- Kamimoto, K.; Stringa, B.; Hoffmann, C.M.; Jindal, K.; Solnica-Krezel, L.; Morris, S.A. Dissecting Cell Identity via Network Inference and in Silico Gene Perturbation. Nature 2023, 614, 742–751. [Google Scholar] [CrossRef]
- Bravo González-Blas, C.; De Winter, S.; Hulselmans, G.; Hecker, N.; Matetovici, I.; Christiaens, V.; Poovathingal, S.; Wouters, J.; Aibar, S.; Aerts, S. SCENIC+: Single-Cell Multiomic Inference of Enhancers and Gene Regulatory Networks. Nat. Methods 2023, 20, 1355–1367. [Google Scholar] [CrossRef]
- Burkhardt, D.B.; Stanley, J.S.; Tong, A.; Perdigoto, A.L.; Gigante, S.A.; Herold, K.C.; Wolf, G.; Giraldez, A.J.; van Dijk, D.; Krishnaswamy, S. Quantifying the Effect of Experimental Perturbations at Single-Cell Resolution. Nat. Biotechnol. 2021, 39, 619–629. [Google Scholar] [CrossRef]
- Aibar, S.; González-Blas, C.B.; Moerman, T.; Huynh-Thu, V.A.; Imrichova, H.; Hulselmans, G.; Rambow, F.; Marine, J.-C.; Geurts, P.; Aerts, J.; et al. SCENIC: Single-Cell Regulatory Network Inference and Clustering. Nat. Methods 2017, 14, 1083–1086. [Google Scholar] [CrossRef] [PubMed]
- Van de Sande, B.; Flerin, C.; Davie, K.; De Waegeneer, M.; Hulselmans, G.; Aibar, S.; Seurinck, R.; Saelens, W.; Cannoodt, R.; Rouchon, Q.; et al. A Scalable SCENIC Workflow for Single-Cell Gene Regulatory Network Analysis. Nat. Protoc. 2020, 15, 2247–2276. [Google Scholar] [CrossRef] [PubMed]
- Moriguchi, T.; Yamamoto, M. A Regulatory Network Governing Gata1 and Gata2 Gene Transcription Orchestrates Erythroid Lineage Differentiation. Int. J. Hematol. 2014, 100, 417–424. [Google Scholar] [CrossRef] [PubMed]
- Randrianarison-Huetz, V.; Laurent, B.; Bardet, V.; Blobe, G.C.; Huetz, F.; Duménil, D. Gfi-1B Controls Human Erythroid and Megakaryocytic Differentiation by Regulating TGF-Beta Signaling at the Bipotent Erythro-Megakaryocytic Progenitor Stage. Blood 2010, 115, 2784–2795. [Google Scholar] [CrossRef]
- Wang, W.; Xia, X.; Mao, L.; Wang, S. The CCAAT/Enhancer-Binding Protein Family: Its Roles in MDSC Expansion and Function. Front. Immunol. 2019, 10, 1804. [Google Scholar] [CrossRef]
- Shyamsunder, P.; Shanmugasundaram, M.; Mayakonda, A.; Dakle, P.; Teoh, W.W.; Han, L.; Kanojia, D.; Lim, M.C.; Fullwood, M.; An, O.; et al. Identification of a Novel Enhancer of CEBPE Essential for Granulocytic Differentiation. Blood 2019, 133, 2507–2517. [Google Scholar] [CrossRef]
- Graf, T. Myb: A Transcriptional Activator Linking Proliferation and Differentiation in Hematopoietic Cells. Curr. Opin. Genet. Dev. 1992, 2, 249–255. [Google Scholar] [CrossRef]
- Singh, A.K.; Swarnalatha, M.; Kumar, V. c-ETS1 Facilitates G1/S-Phase Transition by Up-Regulating Cyclin E and CDK2 Genes and Cooperates with Hepatitis B Virus X Protein for Their Deregulation. J. Biol. Chem. 2011, 286, 21961–21970. [Google Scholar] [CrossRef]
- John, S.; Kalathil, D.; Pothuraju, R.; Nair, S.A. Deciphering ETS2: An Indispensable Conduit to Cancer. Biochim. Biophys. Acta (BBA)-Rev. Cancer 2025, 1880, 189368. [Google Scholar] [CrossRef]
- Amanda, S.; Tan, T.K.; Iida, S.; Sanda, T. Lineage- and Stage-Specific Oncogenicity of IRF4. Exp. Hematol. 2022, 114, 9–17. [Google Scholar] [CrossRef]
- Brune, Z.; Rice, M.R.; Barnes, B.J. Potential T Cell-Intrinsic Regulatory Roles for IRF5 via Cytokine Modulation in T Helper Subset Differentiation and Function. Front. Immunol. 2020, 11, 1143. [Google Scholar] [CrossRef] [PubMed]
- Das, T.; Wang, E.; Xu, Y.; Yang, H.; Liao, X.; Jain, M.K. Krüppel-like Factor 4 Control of Immune Cell Function. Front. Immunol. 2025, 16, 1597210. [Google Scholar] [CrossRef]
- Kee, B.L. It’s a Phase That EBF1 Is Going Through. Immunity 2020, 53, 1123–1125. [Google Scholar] [CrossRef] [PubMed]
- del Bosque-Plata, L.; Hernández-Cortés, E.P.; Gragnoli, C. The Broad Pathogenetic Role of TCF7L2 in Human Diseases beyond Type 2 Diabetes. J. Cell. Physiol. 2022, 237, 301–312. [Google Scholar] [CrossRef] [PubMed]
- Trompouki, E.; Bowman, T.V.; Lawton, L.N.; Fan, Z.P.; Wu, D.-C.; DiBiase, A.; Martin, C.S.; Cech, J.N.; Sessa, A.K.; Leblanc, J.L.; et al. Lineage Regulators Direct BMP and Wnt Pathways to Cell-Specific Programs During Differentiation and Regeneration. Cell 2011, 147, 577–589. [Google Scholar] [CrossRef]
- Xing, S.; Gai, K.; Li, X.; Shao, P.; Zeng, Z.; Zhao, X.; Zhao, X.; Chen, X.; Paradee, W.J.; Meyerholz, D.K.; et al. Tcf1 and Lef1 Are Required for the Immunosuppressive Function of Regulatory T Cells. J. Exp. Med. 2019, 216, 847–866. [Google Scholar] [CrossRef]
- Zohren, F.; Souroullas, G.P.; Luo, M.; Gerdemann, U.; Imperato, M.R.; Wilson, N.K.; Gottgens, B.; Lukov, G.L.; Goodell, M.A. Lyl1 Regulates Lymphoid Specification and Maintenance of Early T Lineage Progenitors. Nat. Immunol. 2012, 13, 761–769. [Google Scholar] [CrossRef]
- Jang, Y.; Feng, R.; Palmer, L.E.; Mayuranathan, T.; Yao, Y.; Mayberry, K.; Zhou, S.; Xu, J.; Gossett, J.M.; Kang, G.; et al. BCL11A-Deficient Human Erythropoiesis Is Impaired in Vitro and after Xenotransplantation into Mice. Blood Adv. 2025, 9, 2722–2732. [Google Scholar] [CrossRef]
- Braun, T.P.; Okhovat, M.; Coblentz, C.; Carratt, S.A.; Foley, A.; Schonrock, Z.; Curtiss, B.M.; Nevonen, K.; Davis, B.; Garcia, B.; et al. Myeloid Lineage Enhancers Drive Oncogene Synergy in CEBPA/CSF3R Mutant Acute Myeloid Leukemia. Nat. Commun. 2019, 10, 5455, Correction in Nat. Commun. 2022, 13, 3471. [Google Scholar] [CrossRef]
- Kuznetsova, T.; Prange, K.H.M.; Glass, C.K.; De Winther, M.P.J. Transcriptional and Epigenetic Regulation of Macrophages in Atherosclerosis. Nat. Rev. Cardiol. 2020, 17, 216–228. [Google Scholar] [CrossRef]
- Li, M.; Jiang, P.; Cheng, K.; Zhang, Z.; Lan, S.; Li, X.; Zhao, L.; Wang, Y.; Wang, X.; Chen, J.; et al. Regulation of MYB by Distal Enhancer Elements in Human Myeloid Leukemia. Cell Death Dis. 2021, 12, 223. [Google Scholar] [CrossRef]
- Lien, C.; Fang, C.-M.; Huso, D.; Livak, F.; Lu, R.; Pitha, P.M. Critical Role of IRF-5 in Regulation of B-Cell Differentiation. Proc. Natl. Acad. Sci. USA 2010, 107, 4664–4668. [Google Scholar] [CrossRef]
- Hagman, J.; Ramírez, J.; Lukin, K. B Lymphocyte Lineage Specification, Commitment and Epigenetic Control of Transcription by Early B Cell Factor 1. In Epigenetic Regulation of Lymphocyte Development; Current Topics in Microbiology and Immunology; Springer: Berlin/Heidelberg, Germany, 2012; Volume 356, pp. 17–38. [Google Scholar]
- Zhang, J.; Lyu, T.; Cao, Y.; Feng, H. Role of TCF-1 in Differentiation, Exhaustion, and Memory of CD8+ T Cells: A Review. FASEB J. 2021, 35, e21549. [Google Scholar] [CrossRef] [PubMed]
- Horiuchi, S.; Koike, T.; Takebuchi, H.; Hoshino, K.; Sasaki, I.; Fukuda-Ohta, Y.; Kaisho, T.; Kitamura, D. SpiB Regulates the Expression of B-Cell-Related Genes and Increases the Longevity of Memory B Cells. Front. Immunol. 2023, 14, 1250719. [Google Scholar] [CrossRef] [PubMed]
- Jacobs-Helber, S.M.; Abutin, R.M.; Tian, C.; Bondurant, M.; Wickrema, A.; Sawyer, S.T. Role of JunB in Erythroid Differentiation. J. Biol. Chem. 2002, 277, 4859–4866. [Google Scholar] [CrossRef] [PubMed]
- Sidhu, K.; Kumar, V. C-ETS Transcription Factors Play an Essential Role in the Licensing of Human MCM4 Origin of Replication. Biochim. Biophys. Acta 2015, 1849, 1319–1328. [Google Scholar] [CrossRef]
- Ma, X.; Xu, L.; Alberobello, A.T.; Gavrilova, O.; Bagattin, A.; Skarulis, M.; Liu, J.; Finkel, T.; Mueller, E. Celastrol Protects against Obesity and Metabolic Dysfunction through Activation of a HSF1-PGC1α Transcriptional Axis. Cell Metab. 2015, 22, 695–708. [Google Scholar] [CrossRef]
- Zhu, J.; Sun, X.; Zhan, Y. Targeting HSF1-TLR9 Axis: Celastrol as a Potential Therapeutic for Liver Injury in Traumatic Hemorrhagic Shock. Discov. Med. 2025, 37, 503–514. [Google Scholar] [CrossRef]
- Dong, Q.; Xiu, Y.; Wang, Y.; Hodgson, C.; Borcherding, N.; Jordan, C.; Buchanan, J.; Taylor, E.; Wagner, B.; Leidinger, M.; et al. HSF1 Is a Driver of Leukemia Stem Cell Self-Renewal in Acute Myeloid Leukemia. Nat. Commun. 2022, 13, 6107. [Google Scholar] [CrossRef]
- Cabal-Hierro, L.; van Galen, P.; Prado, M.A.; Higby, K.J.; Togami, K.; Mowery, C.T.; Paulo, J.A.; Xie, Y.; Cejas, P.; Furusawa, T.; et al. Chromatin Accessibility Promotes Hematopoietic and Leukemia Stem Cell Activity. Nat. Commun. 2020, 11, 1406. [Google Scholar] [CrossRef]
- Swift, M.L.; Beishline, K.; Flashner, S.; Azizkhan-Clifford, J. DSB Repair Pathway Choice Is Regulated by Recruitment of 53BP1 through Cell Cycle-Dependent Regulation of Sp1. Cell Rep. 2021, 34, 108840. [Google Scholar] [CrossRef] [PubMed]
- Shields, B.J.; Jackson, J.T.; Metcalf, D.; Shi, W.; Huang, Q.; Garnham, A.L.; Glaser, S.P.; Beck, D.; Pimanda, J.E.; Bogue, C.W.; et al. Acute Myeloid Leukemia Requires Hhex to Enable PRC2-Mediated Epigenetic Repression of Cdkn2a. Genes Dev. 2016, 30, 78. [Google Scholar] [CrossRef] [PubMed]
- Fang, Y.; Cheng, L.; Huang, M.; Cao, Y.; Zou, Q.; Cai, J.; Zhang, Y.; Xia, Y.; Huang, H.; Chen, X.; et al. Heat Shock Factor 1 Promotes Proliferation and Chemoresistance in Diffuse Large B-Cell Lymphoma by Enhancing the Cell Cycle and DNA Repair. Cell Death Dis. 2025, 16, 533. [Google Scholar] [CrossRef]
- Li, J.; Wang, Q.-E.; Zhu, Q.; El-Mahdy, M.A.; Wani, G.; Praetorius-Ibba, M.; Wani, A.A. DNA Damage Binding Protein Component DDB1 Participates in Nucleotide Excision Repair through DDB2 DNA-Binding and Cullin 4A Ubiquitin Ligase Activity. Cancer Res. 2006, 66, 8590–8597. [Google Scholar] [CrossRef] [PubMed]
- Wenger, J.; McGrath, K.E.; Koniski, A.; Cacciatori, J.; Bushnell, T.P.; Dertinger, S.D.; Chen, Y.; Palis, J. Response of the Erythroid Lineage to Irradiation. Blood 2007, 110, 3660. [Google Scholar] [CrossRef]
- Wang, J.; Sun, Q.; Morita, Y.; Jiang, H.; Groß, A.; Lechel, A.; Hildner, K.; Guachalla, L.M.; Gompf, A.; Hartmann, D.; et al. A Differentiation Checkpoint Limits Hematopoietic Stem Cell Self-Renewal in Response to DNA Damage. Cell 2012, 148, 1001–1014. [Google Scholar] [CrossRef]
- Li, W.; Wang, X.; Dong, Y.; Huo, Q.; Yue, T.; Wu, X.; Lu, L.; Zhang, J.; Zhao, Y.; Dong, H.; et al. Nicotinamide Riboside Intervention Alleviates Hematopoietic System Injury of Ionizing Radiation-induced Premature Aging Mice. Aging Cell 2023, 22, e13976. [Google Scholar] [CrossRef]
- Liao, W.; Liu, C.; Yang, K.; Chen, J.; Wu, Y.; Zhang, S.; Yu, K.; Wang, L.; Ran, L.; Chen, M.; et al. Aged Hematopoietic Stem Cells Entrap Regulatory T Cells to Create a Prosurvival Microenvironment. Cell. Mol. Immunol. 2023, 20, 1216–1231. [Google Scholar] [CrossRef]
- Kurashina, R.; Ohyashiki, J.H.; Kobayashi, C.; Hamamura, R.; Zhang, Y.; Hirano, T.; Ohyashiki, K. Anti-Proliferative Activity of Heat Shock Protein (Hsp) 90 Inhibitors via Beta-Catenin/TCF7L2 Pathway in Adult T Cell Leukemia Cells. Cancer Lett. 2009, 284, 62–70. [Google Scholar] [CrossRef]
- Jain, N.; Hartert, K.; Tadros, S.; Fiskus, W.; Havranek, O.; Ma, M.C.J.; Bouska, A.; Heavican, T.; Kumar, D.; Deng, Q.; et al. Targetable Genetic Alterations of TCF4 (E2-2) Drive Immunoglobulin Expression in Diffuse Large B Cell Lymphoma. Sci. Transl. Med. 2019, 11, eaav5599. [Google Scholar] [CrossRef]
- Macias, A.; Cortes, M.; An, N.; Li, N.; Fulton, T.; Simpson, A.; Miller, S.; Sun, S.; Fu, D.; Garcia, J.; et al. From in Silico to in Vitro to In Vivo: Increasing Megakaryocytes to Treat Thrombocytopenia. Blood 2023, 142, 5580. [Google Scholar] [CrossRef]
- Sharma, S.; Mishra, R.; Walker, B.L.; Deshmukh, S.; Zampino, M.; Patel, J.; Anamalai, M.; Simpson, D.; Singh, I.S.; Kaushal, S.; et al. Celastrol, an Oral Heat Shock Activator, Ameliorates Multiple Animal Disease Models of Cell Death. Cell Stress Chaperones 2015, 20, 185–201. [Google Scholar] [CrossRef] [PubMed]
- Kruta, M.; Sunshine, M.J.; Chua, B.A.; Fu, Y.; Chawla, A.; Dillingham, C.H.; Hidalgo San Jose, L.; De Jong, B.; Zhou, F.J.; Signer, R.A.J. Hsf1 Promotes Hematopoietic Stem Cell Fitness and Proteostasis in Response to Ex Vivo Culture Stress and Aging. Cell Stem Cell 2021, 28, 1950–1965.e6. [Google Scholar] [CrossRef] [PubMed]
- Kim, Y.J.; Lam, K.; Zhou, F.; Ong, C.M.; Magee, J.A.; Signer, R. A Stress Response Pathway That Enhances Hematopoietic Stem Cell Longevity Promotes Acute Myeloid Leukemia Growth and Progression. Blood 2022, 140, 5872. [Google Scholar] [CrossRef]
- Li, Q.; Martinez, J.D. Loss of HSF1 Results in Defective Radiation-Induced G2 Arrest and DNA Repair. Radiat. Res. 2011, 176, 17–24. [Google Scholar] [CrossRef]
- Chin, Y.; Gumilar, K.E.; Li, X.-G.; Tjokroprawiro, B.A.; Lu, C.-H.; Lu, J.; Zhou, M.; Sobol, R.W.; Tan, M. Targeting HSF1 for Cancer Treatment: Mechanisms and Inhibitor Development. Theranostics 2023, 13, 2281–2300. [Google Scholar] [CrossRef]
- Luan, H.; Yang, J.; Wang, Y.; Shen, X.; Zhang, X.; Qiao, Z.; Xing, S.; Yu, Z. rhTPO Ameliorates Radiation-Induced Long-Term Hematopoietic Stem Cell Injury in Mice. Molecules 2023, 28, 1953. [Google Scholar] [CrossRef]
- Acharya, S.S.; Fendler, W.; Watson, J.; Hamilton, A.; Pan, Y.; Gaudiano, E.; Moskwa, P.; Bhanja, P.; Saha, S.; Guha, C.; et al. Serum microRNAs Are Early Indicators of Survival after Radiation-Induced Hematopoietic Injury. Sci. Transl. Med. 2015, 7, 287ra69. [Google Scholar] [CrossRef]
- Xu, L.-N.; Zhao, N.; Chen, J.-Y.; Ye, P.-P.; Nan, X.-W.; Zhou, H.-H.; Jiang, Q.-W.; Yang, Y.; Huang, J.-R.; Yuan, M.-L.; et al. Celastrol Inhibits the Growth of Ovarian Cancer Cells in Vitro and in Vivo. Front. Oncol. 2019, 9, 2. [Google Scholar] [CrossRef]
- Zhu, B.; Wei, Y. Antitumor Activity of Celastrol by Inhibition of Proliferation, Invasion, and Migration in Cholangiocarcinoma via PTEN/PI3K/Akt Pathway. Cancer Med. 2019, 9, 783–796. [Google Scholar] [CrossRef]
- Zhang, X.; Yang, J.; Chen, M.; Li, L.; Huan, F.; Li, A.; Liu, Y.; Xia, Y.; Duan, J.; Ma, S. Metabolomics Profiles Delineate Uridine Deficiency Contributes to Mitochondria-Mediated Apoptosis Induced by Celastrol in Human Acute Promyelocytic Leukemia Cells. Oncotarget 2016, 7, 46557–46572. [Google Scholar] [CrossRef] [PubMed]
- Hao, Y.; Hao, S.; Andersen-Nissen, E.; Mauck, W.M.; Zheng, S.; Butler, A.; Lee, M.J.; Wilk, A.J.; Darby, C.; Zager, M.; et al. Integrated Analysis of Multimodal Single-Cell Data. Cell 2021, 184, 3573–3587.e29. [Google Scholar] [CrossRef] [PubMed]
- Wolock, S.L.; Lopez, R.; Klein, A.M. Scrublet: Computational Identification of Cell Doublets in Single-Cell Transcriptomic Data. Cell Syst. 2019, 8, 281–291.e9. [Google Scholar] [CrossRef] [PubMed]
- Hänzelmann, S.; Castelo, R.; Guinney, J. GSVA: Gene Set Variation Analysis for Microarray and RNA-Seq Data. BMC Bioinform. 2013, 14, 7. [Google Scholar] [CrossRef]
- Liberzon, A.; Birger, C.; Thorvaldsdóttir, H.; Ghandi, M.; Mesirov, J.P.; Tamayo, P. The Molecular Signatures Database (MSigDB) Hallmark Gene Set Collection. Cell Syst. 2015, 1, 417–425. [Google Scholar] [CrossRef]
- Shannon, P.; Markiel, A.; Ozier, O.; Baliga, N.S.; Wang, J.T.; Ramage, D.; Amin, N.; Schwikowski, B.; Ideker, T. Cytoscape: A Software Environment for Integrated Models of Biomolecular Interaction Networks. Genome Res. 2003, 13, 2498–2504. [Google Scholar] [CrossRef]
- Langmead, B.; Salzberg, S.L. Fast Gapped-Read Alignment with Bowtie 2. Nat. Methods 2012, 9, 357–359. [Google Scholar] [CrossRef]
- Zhang, Y.; Liu, T.; Meyer, C.A.; Eeckhoute, J.; Johnson, D.S.; Bernstein, B.E.; Nusbaum, C.; Myers, R.M.; Brown, M.; Li, W.; et al. Model-Based Analysis of ChIP-Seq (MACS). Genome Biol. 2008, 9, R137. [Google Scholar] [CrossRef]
- Heinz, S.; Benner, C.; Spann, N.; Bertolino, E.; Lin, Y.C.; Laslo, P.; Cheng, J.X.; Murre, C.; Singh, H.; Glass, C.K. Simple Combinations of Lineage-Determining Transcription Factors Prime Cis-Regulatory Elements Required for Macrophage and B Cell Identities. Mol. Cell 2010, 38, 576–589. [Google Scholar] [CrossRef]
- Ramírez, F.; Dündar, F.; Diehl, S.; Grüning, B.A.; Manke, T. deepTools: A Flexible Platform for Exploring Deep-Sequencing Data. Nucleic Acids Res. 2014, 42, W187–W191. [Google Scholar] [CrossRef]
- Thorvaldsdóttir, H.; Robinson, J.T.; Mesirov, J.P. Integrative Genomics Viewer (IGV): High-Performance Genomics Data Visualization and Exploration. Brief. Bioinform. 2013, 14, 178–192. [Google Scholar] [CrossRef] [PubMed]
- Wu, T.; Hu, E.; Xu, S.; Chen, M.; Guo, P.; Dai, Z.; Feng, T.; Zhou, L.; Tang, W.; Zhan, L.; et al. clusterProfiler 4.0: A Universal Enrichment Tool for Interpreting Omics Data. Innovation 2021, 2, 100141. [Google Scholar] [CrossRef] [PubMed]
- Yang, P.; Chen, X.; Wen, H.; Yu, M.; Yu, H.; Wang, L.; Gong, L.; Zhao, L. In Vitro Differentiation of Common Lymphoid Progenitor Cells into B Cell Using Stromal Cell Free Culture System. BMC Immunol. 2025, 26, 12. [Google Scholar] [CrossRef] [PubMed]
- Tang, D.; Tao, S.; Chen, Z.; Koliesnik, I.O.; Calmes, P.G.; Hoerr, V.; Han, B.; Gebert, N.; Zörnig, M.; Löffler, B.; et al. Dietary Restriction Improves Repopulation but Impairs Lymphoid Differentiation Capacity of Hematopoietic Stem Cells in Early Aging. J. Exp. Med. 2016, 213, 535–553, Erratum in J. Exp. Med. 2021, 218, jem.2015110012042020C. [Google Scholar] [CrossRef]
- Chen, T.; Chen, X.; Zhang, S.; Zhu, J.; Tang, B.; Wang, A.; Dong, L.; Zhang, Z.; Yu, C.; Sun, Y.; et al. The Genome Sequence Archive Family: Toward Explosive Data Growth and Diverse Data Types. Genom. Proteom. Bioinform. 2021, 19, 578–583. [Google Scholar] [CrossRef]
- Zou, Z.; Ohta, T.; Oki, S. ChIP-Atlas 3.0: A Data-Mining Suite to Explore Chromosome Architecture Together with Large-Scale Regulome Data. Nucleic Acids Res. 2024, 52, W45–W53. [Google Scholar] [CrossRef]
- Zheng, R.; Wan, C.; Mei, S.; Qin, Q.; Wu, Q.; Sun, H.; Chen, C.-H.; Brown, M.; Zhang, X.; Meyer, C.A.; et al. Cistrome Data Browser: Expanded Datasets and New Tools for Gene Regulatory Analysis. Nucleic Acids Res. 2019, 47, D729–D735. [Google Scholar] [CrossRef]







Disclaimer/Publisher’s Note: The statements, opinions and data contained in all publications are solely those of the individual author(s) and contributor(s) and not of MDPI and/or the editor(s). MDPI and/or the editor(s) disclaim responsibility for any injury to people or property resulting from any ideas, methods, instructions or products referred to in the content. |
© 2026 by the authors. Licensee MDPI, Basel, Switzerland. This article is an open access article distributed under the terms and conditions of the Creative Commons Attribution (CC BY) license.
Share and Cite
Tao, Z.; Zhang, Q.; Chen, Y.; Lv, S.; Huang, Q.; Tian, H.; Liu, Q.; Li, C.; Wang, Y.; Lu, H.; et al. In Silico Perturbation Identifies Transcription Factors as Protective Targets in HSPCs After Irradiation. Int. J. Mol. Sci. 2026, 27, 3522. https://doi.org/10.3390/ijms27083522
Tao Z, Zhang Q, Chen Y, Lv S, Huang Q, Tian H, Liu Q, Li C, Wang Y, Lu H, et al. In Silico Perturbation Identifies Transcription Factors as Protective Targets in HSPCs After Irradiation. International Journal of Molecular Sciences. 2026; 27(8):3522. https://doi.org/10.3390/ijms27083522
Chicago/Turabian StyleTao, Zongjian, Qi Zhang, Yingying Chen, Shaoting Lv, Qilin Huang, Hongyue Tian, Qixiang Liu, Caihui Li, Yuyuan Wang, Hao Lu, and et al. 2026. "In Silico Perturbation Identifies Transcription Factors as Protective Targets in HSPCs After Irradiation" International Journal of Molecular Sciences 27, no. 8: 3522. https://doi.org/10.3390/ijms27083522
APA StyleTao, Z., Zhang, Q., Chen, Y., Lv, S., Huang, Q., Tian, H., Liu, Q., Li, C., Wang, Y., Lu, H., Quan, C., Chen, H., Lu, Y., & Zhou, G. (2026). In Silico Perturbation Identifies Transcription Factors as Protective Targets in HSPCs After Irradiation. International Journal of Molecular Sciences, 27(8), 3522. https://doi.org/10.3390/ijms27083522
