Impact of Selected Pre-Analytical and Analytical Factors on Untargeted Salivary Metabolomics
Abstract
1. Introduction
2. Results
2.1. Selection of the Extraction Protocol
2.2. Selection of the Column
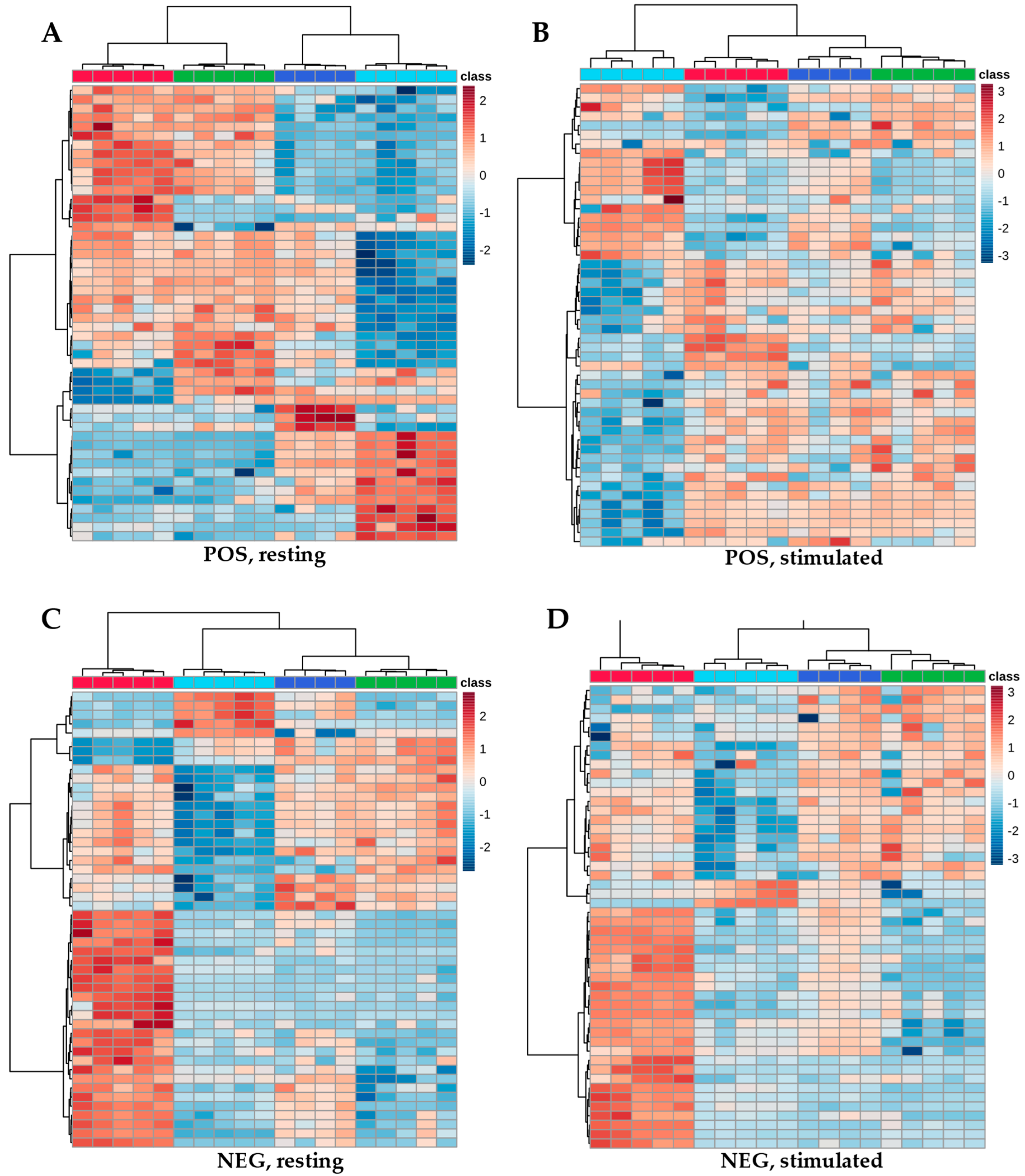
2.3. The Influence of Saliva Type
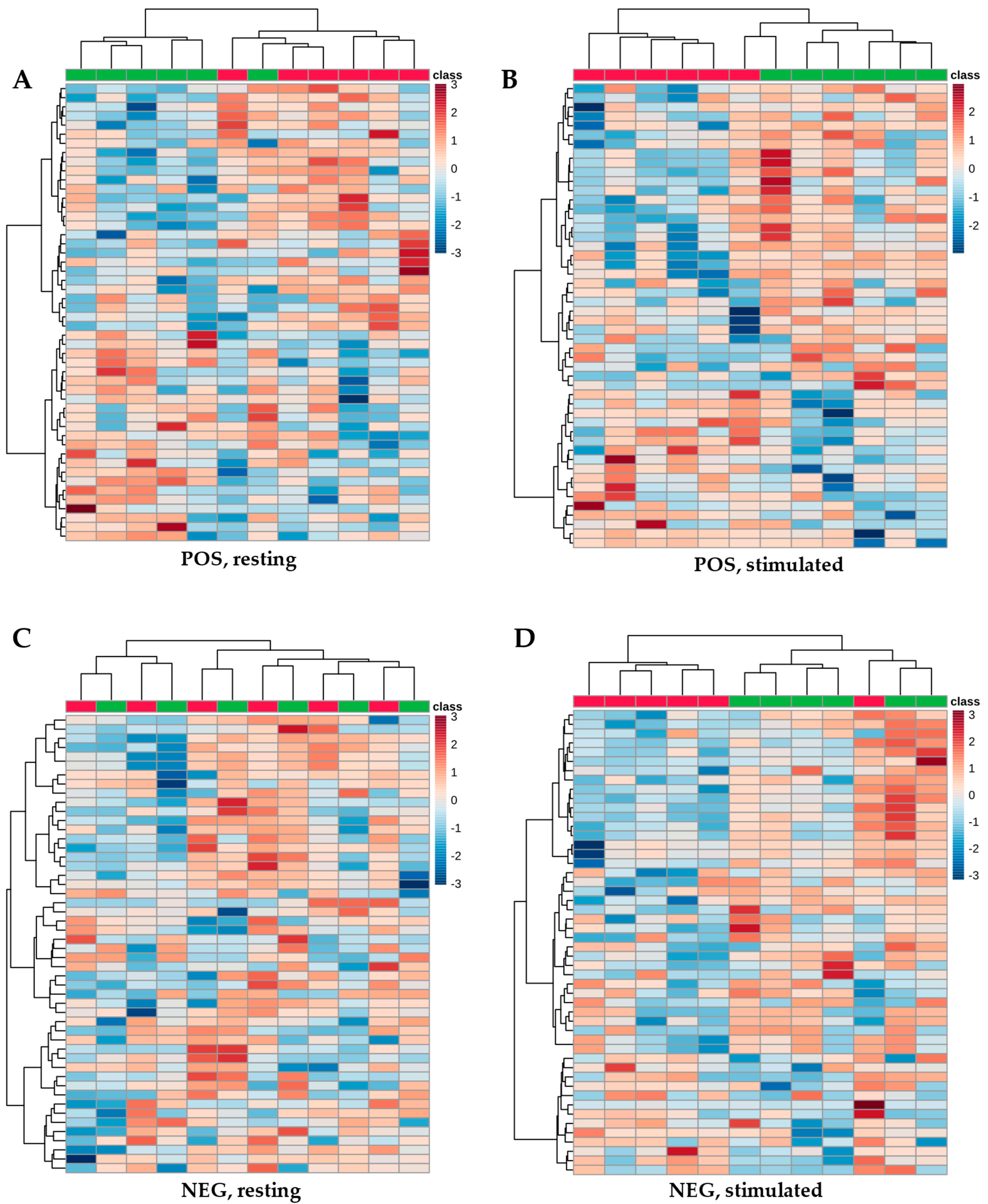
2.4. The Influence of Swab Type
3. Discussion
4. Materials and Methods
4.1. Saliva Collection
4.2. Saliva Sample Preparation for Metabolomics Analysis
4.3. Selection of the Swab Type
4.4. Instrumental Analysis
4.5. Statistical Analysis
5. Conclusions
Supplementary Materials
Author Contributions
Funding
Institutional Review Board Statement
Informed Consent Statement
Data Availability Statement
Conflicts of Interest
References
- Marques, L.; Costa, B.; Pereira, M.; Silva, A.; Santos, J.; Saldanha, L.; Silva, I.; Magalhães, P.; Schmidt, S.; Vale, N. Advancing Precision Medicine: A Review of Innovative In Silico Approaches for Drug Development, Clinical Pharmacology and Personalized Healthcare. Pharmaceutics 2024, 16, 332. [Google Scholar] [CrossRef]
- Surdu, A.; Foia, L.G.; Luchian, I.; Trifan, D.; Tatarciuc, M.S.; Scutariu, M.M.; Ciupilan, C.; Budala, D.G. Saliva as a Diagnostic Tool for Systemic Diseases-A Narrative Review. Medicina 2025, 61, 243. [Google Scholar] [CrossRef]
- Zhao, X.; Chen, X.; Zhou, Z.; Zheng, J.; Lin, Y.; Zheng, Y.; Xu, R.; Hu, S.; Cui, L. Advancements and Challenges in Salivary Metabolomics for Early Detection and Monitoring of Systemic Diseases. MedComm (2020) 2025, 6, e70395. [Google Scholar] [CrossRef] [PubMed]
- Dame, Z.T.; Aziat, F.; Mandal, R.; Krishnamurthy, R. The human saliva metabolome. Metabolomics 2015, 11, 1864–1883. [Google Scholar] [CrossRef]
- Kim, Y.J.; Kim, J.H.; Hong, A.R.; Park, K.S.; Kim, S.W.; Shin, C.S.; Kim, S.Y. Stimulated Salivary Cortisol as a Noninvasive Diagnostic Tool for Adrenal Insufficiency. Endocrinol. Metab. 2020, 35, 628–635. [Google Scholar] [CrossRef]
- Klichowska-Palonka, M.; Pac-Kożuchowska, E. Wykorzystanie badania śliny w diagnostyce endokrynologicznej. Endokrynol. Pediatryczna 2009, 2, 61–66. [Google Scholar]
- Mandrell, B.N.; Avent, Y.; Walker, B.; Loew, M.; Tynes, B.L.; Crabtree, V.M. In-Home Salivary Melatonin Collection: Methodology for Children and Adolescents. Dev. Psychobiol. 2018, 60, 118–122. [Google Scholar] [CrossRef] [PubMed]
- Resztak, M.; Czyrski, A.; Sobiak, J. Saliva as a matrix for therapeutic drug monitoring and disease biomarkers in children and adolescents. Pharmacol. Rep. 2025, 77, 921–961. [Google Scholar] [CrossRef] [PubMed]
- Hyvärinen, E.; Savolainen, M.; Mikkonen, J.J.W.; Kullaa, A.M. Salivary Metabolomics for Diagnosis and Monitoring Diseases: Challenges and Possibilities. Metabolites 2021, 11, 587. [Google Scholar] [CrossRef]
- Boudah, S.; Olivier, M.-F.; Aros-Calt, S.; Oliveira, L.; Fenaille, F.; Tabet, J.-C.; Junot, C. Annotation of the human serum metabolome by coupling three liquid chromatography methods to high-resolution mass spectrometry. J. Chromatogr. B Anal. Technol. Biomed. Life Sci. 2014, 966, 34–37. [Google Scholar] [CrossRef]
- Lepoittevin, M.; Blancart-Remaury, Q.; Kerforne, T.; Pellerin, L.; Hauet, T.; Thuillier, R. Comparison between 5 extractions methods in either plasma or serum to determine the optimal extraction and matrix combination for human metabolomics. Cell. Mol. Biol. Lett. 2023, 28, 43. [Google Scholar] [CrossRef]
- DeFelice, B.C.; Fiehn, O.; Belafsky, P.; Ditterich, C.; Moore, M.; Abouyared, M.; Beliveau, A.M.; Farwell, D.G.; Bewley, A.F.; Clayton, S.M.; et al. Polyamine Metabolites as Biomarkers in Head and Neck Cancer Biofluids. Diagnostics 2022, 12, 797. [Google Scholar] [CrossRef] [PubMed]
- Li, Z.; Sarnat, J.A.; Liu, K.H.; Hood, R.B.; Chang, C.-J.; Hu, X.; Tran, V.; Greenwald, R.; Chang, H.H.; Russell, A.; et al. Evaluation of the Use of Saliva Metabolome as a Surrogate of Blood Metabolome in Assessing Internal Exposures to Traffic- Related Air Pollution. Environ. Sci. Technol. 2022, 56, 6525–6536. [Google Scholar] [CrossRef]
- Okuma, N.; Saita, M.; Hoshi, N.; Soga, T.; Tomita, M.; Sugimoto, M.; Kimoto, K. Effect of masticatory stimulation on the quantity and quality of saliva and the salivary metabolomic profile. PLoS ONE 2017, 12, e0183109. [Google Scholar] [CrossRef]
- De Araújo, C.S.; Da Silva, A.C.L.; Freitas-Fernandes, L.; Maia, L.C.; Da Silva Fidalgo, T.; Valente, A.P. Untargeted stimulated and unstimulated salivary metabolomics and saliva flow rate in children. Clin. Oral Investig. 2024, 28, 489. [Google Scholar] [CrossRef] [PubMed]
- Foratori-Júnior, G.; Guennec, A.L.; Fidalgo, T.; Jarvis, J.; Mosquim, V.; Buzalaf, M.; Carpenter, G.; Sales-Peres, S. Comparison of the Metabolic Profile between Unstimulated and Stimulated Saliva Samples from Pregnant Women with/without Obesity and Periodontitis. J. Pers. Med. 2023, 13, 1123. [Google Scholar] [CrossRef] [PubMed]
- Nam, M.; Jo, S.r.; Park, J.H.; Kim, M.-S. Evaluation of critical factors in the preparation of saliva sample from healthy subjects for metabolomics. J. Pharm. Biomed. Anal. 2023, 223, 115145. [Google Scholar] [CrossRef]
- Fang, L.; Zhai, Q.; Zhang, H.; Ji, P.; Chen, C.; Zhang, H. Comparisons of different extraction methods and solvents for saliva samples. Metabolomics 2024, 20, 38. [Google Scholar] [CrossRef]
- Chen, X.; Chen, Y.; Feng, M.; Huang, X.; Li, C.; Han, F.; Zhang, Q.; Gao, X. Altered Salivary Microbiota in Patients with Obstructive Sleep Apnea Comorbid Hypertension. Nat. Sci. Sleep 2022, 14, 593–607. [Google Scholar] [CrossRef]
- Tanaka, Y.; Yamashita, R.; Kawashima, J.; Mori, H.; Kurokawa, K.; Fukuda, S.; Gotoh, Y.; Nakamura, K.; Hayashi, T.; Kasahara, Y.; et al. Omics profiles of fecal and oral microbiota change in irritable bowel syndrome patients with diarrhea and symptom exacerbation. J. Gastroenterol. 2022, 57, 748–760. [Google Scholar] [CrossRef]
- Mahalingam, S.S.; Jayaraman, S.; Bhaskaran, N.; Schneider, E.; Faddoul, F.; Silva, A.P.d.; Lederman, M.M.; Asaad, R.; Adkins-Travis, K.; Shriver, L.P.; et al. Polyamine metabolism impacts T cell dysfunction in the oral mucosa of people living with HIV. Nat. Commun. 2023, 14, 399. [Google Scholar] [CrossRef]
- Kim, J.; An, S.; Kim, Y.; Yoon, D.-W.; Son, S.A.; Park, J.-W.; Jhe, W.; Park, C.-S.; Shin, H.-W. Surface Active Salivary Metabolites Indicate Oxidative Stress and Inflammation in Obstructive Sleep Apnea. Allergy Asthma Immunol. Res. 2023, 15, 316–335. [Google Scholar] [CrossRef]
- Liu, S.; Zhang, S.; Chen, H.; Zhou, P.; Yang, T.; Lv, J.; Li, H.; Wang, Y. Changes in the salivary metabolome in patients with chronic erosive gastritis. BMC Gastroenterol. 2023, 23, 161. [Google Scholar] [CrossRef]
- Martias, C.; Baroukh, N.; Mavel, S.; Blasco, H.; Lefèvre, A.; Roch, L.; Montigny, F.; Gatien, J.; Schibler, L.; Dufour-Rainfray, D.; et al. Optimization of Sample Preparation for Metabolomics Exploration of Urine, Feces, Blood and Saliva in Humans Using Combined NMR and UHPLC-HRMS Platforms. Molecules 2021, 26, 4111. [Google Scholar] [CrossRef] [PubMed]
- Southam, A.D.; Haglington, L.D.; Najdekr, L.; Jankevics, A.; Weber, R.J.M.; Dunn, W.B. Assessment of human plasma and urine sample preparation for reproducible and high-throughput UHPLC-MS clinical metabolic phenotyping. Analyst 2020, 145, 6511–6523. [Google Scholar] [CrossRef]
- Assad, D.X.; Mascarenhas, E.C.P.; Lima, C.L.d.; Toledo, I.P.d.; Chardin, H.; Combes, A.; Acevedo, A.C.; Guerra, E.N.S. Salivary metabolites to detect patients with cancer: A systematic review. Int. J. Clin. Oncol. 2020, 25, 1016–1036. [Google Scholar] [CrossRef] [PubMed]
- Schulte, F.; King, O.D.; Paster, B.J.; Moscicki, A.-B.; Yao, T.-J.; Dyke, R.B.V.; Shiboski, C.; Ryder, M.; Seage, G.; Hardt, M. Salivary metabolite levels in perinatally HIV-infected youth with periodontal disease. Metabolomics 2021, 16, 98. [Google Scholar] [CrossRef] [PubMed]
- Teruya, T.; Goga, H.; Yanagida, M. Human age-declined saliva metabolic markers determined by LC–MS. Sci. Rep. 2021, 11, 18135. [Google Scholar] [CrossRef]
- Campanella, B.; Legnaioli, S.; Onor, M.; Benedetti, E.; Bramanti, E. The Role of the Preanalytical Step for Human Saliva Analysis via Vibrational Spectroscopy. Metabolites 2023, 13, 393. [Google Scholar] [CrossRef]
- He, G.; Dong, T.; Yang, Z.; Branstad, A.; Huang, L.; Jiang, Z. Point-of-care COPD diagnostics: Biomarkers, sampling, paper-based analytical devices, and perspectives. Analyst 2022, 147, 1273–1293. [Google Scholar] [CrossRef]
- Bosman, P.; Pichon, V.; Acevedo, A.C.; Chardin, H.; Combes, A. Development of analytical methods to study the salivary metabolome: Impact of the sampling. Anal. Bioanal. Chem. 2022, 414, 6899–6909. [Google Scholar] [CrossRef] [PubMed]
- Meleti, M.; Quartieri, E.; Antonelli, R.; Pezzi, M.E.; Ghezzi, B.; Viani, M.V.; Setti, G.; Casali, E.; Ferrari, E.; Ciociola, T.; et al. Metabolic Profiles of Whole, Parotid and Submandibular/Sublingual Saliva. Metabolites 2020, 10, 318. [Google Scholar] [CrossRef] [PubMed]
- Assad, D.X.; Acevedo, A.C.; Mascarenhas, E.C.P.; Normando, A.G.C.; Pichon, V.; Chardin, H.; Guerra, E.N.S.; Combes, A. Using an Untargeted Metabolomics Approach to Identify Salivary Metabolites in Women with Breast Cancer. Metabolites 2020, 10, 506. [Google Scholar] [CrossRef]
- Herrala, M.; Mikkonen, J.J.W.; Pesonen, P.; Lappalainen, R.; Tjäderhane, L.; Niemelä, R.K.; Seitsalo, H.; Salo, T.; Myllymaa, S.; Kullaa, A.M. Variability of salivary metabolite levels in patients with Sjögren’s syndrome. J. Oral Sci. 2020, 63, 22–26. [Google Scholar] [CrossRef]
- Barnes, V.M.; Ciancio, S.G.; Shibly, O.; Xu, T.; Devizio, W.; Trivedi, H.M.; Guo, L.; Jönsson, T.J. Metabolomics reveals Elevated Macromolecular Degradation in Periodontal Disease. J. Dent. Res. 2011, 90, 1293–1297. [Google Scholar] [CrossRef] [PubMed]
- Wang, Q.; Gao, P.; Wang, X.; Duan, Y. The early diagnosis and monitoring of squamous cell carcinoma via saliva metabolomics. Sci. Rep. 2014, 4, 6802. [Google Scholar] [CrossRef]
- Figueira, J.; Gouveia-Figueirab, S.; Öhmanc, C.; Holgersonc, P.L.; Nording, M.L.; Öhman, A. Metabolite quantification by NMR and LC-MS/MS reveals differences between unstimulated, stimulated, and pure parotid saliva. J. Pharm. Biomed. Anal. 2017, 140, 295–300. [Google Scholar] [CrossRef]
- Gardner, A.; Carpenter, G.; So, P. Salivary Metabolomics: From Diagnostic Biomarker Discovery to Investigating Biological Function. Metabolites 2020, 10, 47. [Google Scholar] [CrossRef]






Disclaimer/Publisher’s Note: The statements, opinions and data contained in all publications are solely those of the individual author(s) and contributor(s) and not of MDPI and/or the editor(s). MDPI and/or the editor(s) disclaim responsibility for any injury to people or property resulting from any ideas, methods, instructions or products referred to in the content. |
© 2026 by the authors. Licensee MDPI, Basel, Switzerland. This article is an open access article distributed under the terms and conditions of the Creative Commons Attribution (CC BY) license.
Share and Cite
Michorowska, S.; Zięba, A.; Olczak-Kowalczyk, D.; Giebułtowicz, J. Impact of Selected Pre-Analytical and Analytical Factors on Untargeted Salivary Metabolomics. Int. J. Mol. Sci. 2026, 27, 3345. https://doi.org/10.3390/ijms27083345
Michorowska S, Zięba A, Olczak-Kowalczyk D, Giebułtowicz J. Impact of Selected Pre-Analytical and Analytical Factors on Untargeted Salivary Metabolomics. International Journal of Molecular Sciences. 2026; 27(8):3345. https://doi.org/10.3390/ijms27083345
Chicago/Turabian StyleMichorowska, Sylwia, Agnieszka Zięba, Dorota Olczak-Kowalczyk, and Joanna Giebułtowicz. 2026. "Impact of Selected Pre-Analytical and Analytical Factors on Untargeted Salivary Metabolomics" International Journal of Molecular Sciences 27, no. 8: 3345. https://doi.org/10.3390/ijms27083345
APA StyleMichorowska, S., Zięba, A., Olczak-Kowalczyk, D., & Giebułtowicz, J. (2026). Impact of Selected Pre-Analytical and Analytical Factors on Untargeted Salivary Metabolomics. International Journal of Molecular Sciences, 27(8), 3345. https://doi.org/10.3390/ijms27083345

