Mesenchymal Tissue-Driven Gene Programs Identify EMP3 as a Key Biomarker of Aggressiveness in Undifferentiated Sarcomas
Abstract
1. Introduction
2. Results
2.1. Identification of US-Specific Cancer Cell Biomarkers by Transcriptome Profiling
2.2. Spatial Transcriptome-Based Cell Clustering in Tumor Tissues from KNCC-STS1 and KNCC-STS2 Xenograft Models
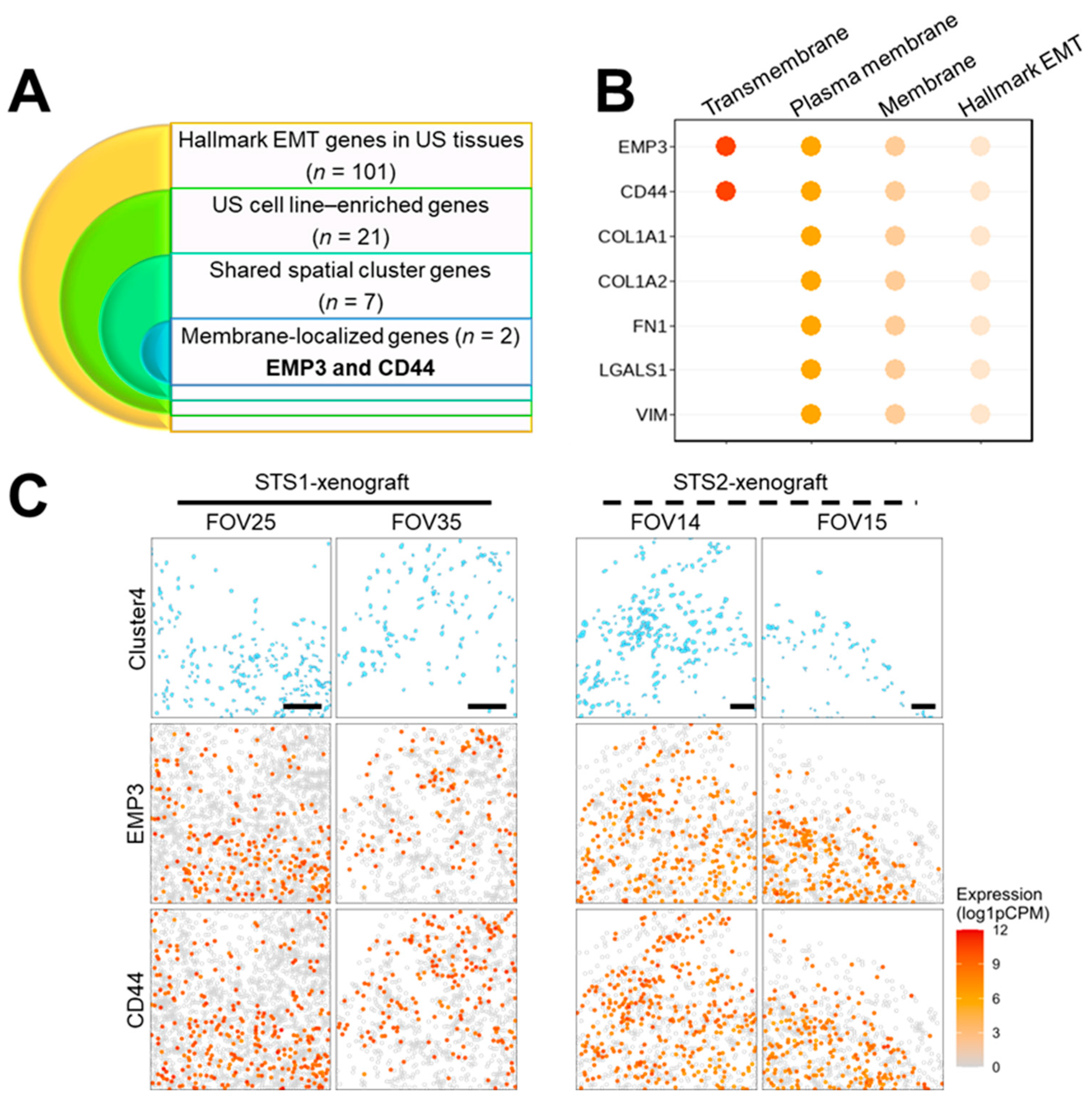
2.3. Identification of Common Spatial Transcriptome-Driven Biomarkers Across Both Tumor Models
2.4. Integrated Analysis of Bulk RNA-Seq and Spatial Transcriptomics Identifies EMP3 as a Distinct Candidate for US Tumors
2.5. Validation of EMP3 Expression in US and Other Cancer Cell Lines
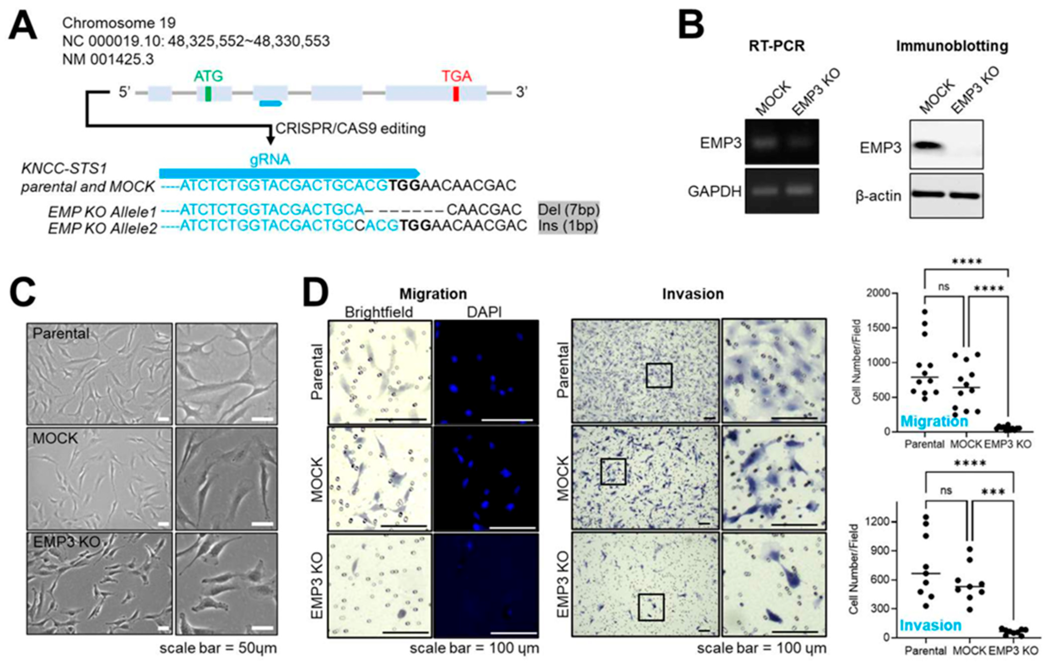
2.6. Implication of EMP3 in Motility of the US Cancer Cell Line KNCC-STS1
2.7. Spatial Localization and Expression of EMP3 in US Tissues from the NCC STS Cohort
2.8. EMP3 as a Prognostic Biomarker Candidate for US Progression and Survival
3. Discussion
4. Materials and Methods
4.1. Ethics Statement
4.2. Bioinformatical Analysis—Differentially Expressed Genes (DEGs) Selection
4.2.1. Differential Gene Expression Analysis
4.2.2. GSVA
4.2.3. Quadrant Spotlight Analysis
4.2.4. Membrane-Protein Annotation and Surface Localization Evidence
4.3. Spatial Transcriptomic Profiling Using CosMx
4.3.1. Sample Preparation for CosMx Spatial Transcriptomic Experiments
4.3.2. Data Processing and Quality Control of CosMx Spatial Transcriptomic Data
4.3.3. Characterization of Clusters by Cell Type, Tissue Origin, and Copy Number Variation (CNV)
4.3.4. Spatial Visualization of Cluster Topology and Marker Gene Expression in CosMx Tissue Space
4.3.5. Gene Ranking Within the Cluster 4 Subset
4.4. Cell Culture
4.5. Generation of EMP3 Knockout (KO) Cell Lines
4.6. RNA Extraction, Reverse Transcription (RT) and Related PCRs
4.6.1. RNA Extraction
4.6.2. RT-PCR and Quantitative(q) RT-PCR
4.6.3. Quantitative Real-Time-PCR (qRT-PCR)
4.7. Immunoblotting
4.8. Migration and Invasion Assay
4.9. Patient Data and Tissue Specimen
4.10. Histological Analysis
4.11. Statistical Analysis
5. Conclusions
Supplementary Materials
Author Contributions
Funding
Institutional Review Board Statement
Informed Consent Statement
Data Availability Statement
Acknowledgments
Conflicts of Interest
Abbreviations
| CNV | Copy number variation |
| CPM | Counts per million mapped reads |
| DEG | Differentially expressed gene |
| DOD | Died of disease |
| EMT | Epithelial to mesenchymal transition |
| FDR | False discovery rate |
| FPKM | Fragment per kilobase of transcript per million mapped reads |
| GSVA | Gene set variation analysis |
| STS | Soft tissue sarcoma |
| US | Undifferentiated sarcoma |
| UPS | Undifferentiated pleomorphic sarcoma |
| URS | Undifferentiated round cell sarcoma |
| USS | Undifferentiated spindle cell sarcoma |
References
- Guillou, L.; Aurias, A. Soft tissue sarcomas with complex genomic profiles. Virchows Arch. 2010, 456, 201–217. [Google Scholar] [CrossRef] [PubMed]
- Jain, S.; Xu, R.; Prieto, V.G.; Lee, P. Molecular classification of soft tissue sarcomas and its clinical applications. Int. J. Clin. Exp. Pathol. 2010, 3, 416–428. [Google Scholar] [PubMed]
- Jo, V.Y.; Fletcher, C.D. WHO classification of soft tissue tumours: An update based on the 2013 (4th) edition. Pathology 2014, 46, 95–104. [Google Scholar] [CrossRef] [PubMed]
- WHO Classification of Tumours Editorial Board. Soft Tissue and Bone Tumours, 5th ed.; International Agency for Research on Cancer: Lyon, France, 2020; Volume 3. [Google Scholar]
- Taylor, B.S.; Barretina, J.; Maki, R.G.; Antonescu, C.R.; Singer, S.; Ladanyi, M. Advances in sarcoma genomics and new therapeutic targets. Nat. Rev. Cancer 2011, 11, 541–557, Erratum in Nat. Rev. Cancer 2011, 11, 685. [Google Scholar] [CrossRef]
- Idbaih, A.; Coindre, J.M.; Derre, J.; Mariani, O.; Terrier, P.; Ranchere, D.; Mairal, A.; Aurias, A. Myxoid malignant fibrous histiocytoma and pleomorphic liposarcoma share very similar genomic imbalances. Lab. Investig. 2005, 85, 176–181. [Google Scholar] [CrossRef]
- Barretina, J.; Taylor, B.S.; Banerji, S.; Ramos, A.H.; Lagos-Quintana, M.; Decarolis, P.L.; Shah, K.; Socci, N.D.; Weir, B.A.; Ho, A.; et al. Subtype-specific genomic alterations define new targets for soft-tissue sarcoma therapy. Nat. Genet. 2010, 42, 715–721. [Google Scholar] [CrossRef]
- Sbaraglia, M.; Bellan, E.; Dei Tos, A.P. The 2020 WHO Classification of Soft Tissue Tumours: News and perspectives. Pathologica 2021, 113, 70–84. [Google Scholar] [CrossRef]
- Cancer Genome Atlas Research Network. Comprehensive and Integrated Genomic Characterization of Adult Soft Tissue Sarcomas. Cell 2017, 171, 950–965.e928. [Google Scholar] [CrossRef]
- Nacev, B.A.; Sanchez-Vega, F.; Smith, S.A.; Antonescu, C.R.; Rosenbaum, E.; Shi, H.; Tang, C.; Socci, N.D.; Rana, S.; Gularte-Merida, R.; et al. Clinical sequencing of soft tissue and bone sarcomas delineates diverse genomic landscapes and potential therapeutic targets. Nat. Commun. 2022, 13, 3405. [Google Scholar] [CrossRef]
- Kim, J.; Kim, J.H.; Kang, H.G.; Park, S.Y.; Yu, J.Y.; Lee, E.Y.; Oh, S.E.; Kim, Y.H.; Yun, T.; Park, C.; et al. Integrated molecular characterization of adult soft tissue sarcoma for therapeutic targets. BMC Med. Genet. 2018, 19, 216. [Google Scholar] [CrossRef]
- Jeong, S.; Afroz, S.; Kang, D.; Noh, J.; Suh, J.; Kim, J.H.; You, H.J.; Kang, H.G.; Kim, Y.J.; Kim, J.H. Sarcoma Immunotherapy: Confronting Present Hurdles and Unveiling Upcoming Opportunities. Mol. Cells 2023, 46, 579–588. [Google Scholar] [CrossRef] [PubMed]
- Petitprez, F.; de Reynies, A.; Keung, E.Z.; Chen, T.W.; Sun, C.M.; Calderaro, J.; Jeng, Y.M.; Hsiao, L.P.; Lacroix, L.; Bougouin, A.; et al. B cells are associated with survival and immunotherapy response in sarcoma. Nature 2020, 577, 556–560. [Google Scholar] [CrossRef]
- Thorsson, V.; Gibbs, D.L.; Brown, S.D.; Wolf, D.; Bortone, D.S.; Ou Yang, T.H.; Porta-Pardo, E.; Gao, G.F.; Plaisier, C.L.; Eddy, J.A.; et al. The Immune Landscape of Cancer. Immunity 2018, 48, 812–830.e814. [Google Scholar] [CrossRef] [PubMed]
- Brunac, A.C.; Fourquet, J.; Perot, G.; Jaffrelot, M.; Meilleroux, J.; Danjoux, M.; Filleron, T.; Nicolai, V.; Guimbaud, R.; Icher, S.; et al. CINSARC signature outperforms gold-standard TNM staging and consensus molecular subtypes for clinical outcome in stage II–III colorectal carcinoma. Mod. Pathol. 2022, 35, 2002–2010. [Google Scholar] [CrossRef] [PubMed]
- Callegaro, D.; Tine, G.; Oppong, F.B.; Nzokirantevye, A.; Litiere, S.; Percio, S.; Carenzo, A.; De Cecco, L.; Chibon, F.; Brich, S.; et al. CINSARC and Sarculator in Patients with Primary Retroperitoneal Sarcoma: A Combined Analysis of Single-Institution Data and the EORTC-STBSG-62092 Trial (STRASS). Clin. Cancer Res. 2025, 31, 3239–3248. [Google Scholar] [CrossRef]
- Chibon, F.; Lesluyes, T.; Valentin, T.; Le Guellec, S. CINSARC signature as a prognostic marker for clinical outcome in sarcomas and beyond. Genes Chromosomes Cancer 2019, 58, 124–129. [Google Scholar] [CrossRef]
- Frezza, A.M.; Stacchiotti, S.; Chibon, F.; Coindre, J.M.; Italiano, A.; Romagnosa, C.; Bague, S.; Dei Tos, A.P.; Braglia, L.; Palmerini, E.; et al. CINSARC in high-risk soft tissue sarcoma patients treated with neoadjuvant chemotherapy: Results from the ISG-STS 1001 study. Cancer Med. 2023, 12, 1350–1357. [Google Scholar] [CrossRef] [PubMed]
- Goncalves, A.; Finetti, P.; Birnbaum, D.; Bertucci, F. The CINSARC signature predicts the clinical outcome in patients with Luminal B breast cancer. npj Breast Cancer 2021, 7, 48. [Google Scholar] [CrossRef]
- Steele, C.D.; Tarabichi, M.; Oukrif, D.; Webster, A.P.; Ye, H.; Fittall, M.; Lombard, P.; Martincorena, I.; Tarpey, P.S.; Collord, G.; et al. Undifferentiated Sarcomas Develop through Distinct Evolutionary Pathways. Cancer Cell 2019, 35, 441–456.e448. [Google Scholar] [CrossRef]
- Steele, C.D.; Pillay, N. The genomics of undifferentiated sarcoma of soft tissue: Progress, challenges and opportunities. Semin. Cancer Biol. 2020, 61, 42–55. [Google Scholar] [CrossRef]
- Lahat, G.; Tuvin, D.; Wei, C.; Wang, W.L.; Pollock, R.E.; Anaya, D.A.; Bekele, B.N.; Corely, L.; Lazar, A.J.; Pisters, P.W.; et al. Molecular prognosticators of complex karyotype soft tissue sarcoma outcome: A tissue microarray-based study. Ann. Oncol. 2010, 21, 1112–1120. [Google Scholar] [CrossRef]
- Le, M.K.; Oishi, N.; Vuong, H.G.; Kondo, T. Survival analyses of soft tissue pleomorphic sarcomas and a proposed leiomyosarcoma-specific dynamic nomogram: A large population-based study. Pathol. Res. Pract. 2022, 237, 153999. [Google Scholar] [CrossRef]
- Toulmonde, M.; Lucchesi, C.; Verbeke, S.; Crombe, A.; Adam, J.; Geneste, D.; Chaire, V.; Laroche-Clary, A.; Perret, R.; Bertucci, F.; et al. High throughput profiling of undifferentiated pleomorphic sarcomas identifies two main subgroups with distinct immune profile, clinical outcome and sensitivity to targeted therapies. EBioMedicine 2020, 62, 103131. [Google Scholar] [CrossRef] [PubMed]
- Watkins, J.A.; Trotman, J.; Tadross, J.A.; Harrington, J.; Hatcher, H.; Horan, G.; Prewett, S.; Wong, H.H.; McDonald, S.; Tarpey, P.; et al. Introduction and impact of routine whole genome sequencing in the diagnosis and management of sarcoma. Br. J. Cancer 2024, 131, 860–869. [Google Scholar] [CrossRef]
- Wang, Y.; Liu, B.; Zhao, G.; Lee, Y.; Buzdin, A.; Mu, X.; Zhao, J.; Chen, H.; Li, X. Spatial transcriptomics: Technologies, applications and experimental considerations. Genomics 2023, 115, 110671. [Google Scholar] [CrossRef]
- Moses, L.; Pachter, L. Museum of spatial transcriptomics. Nat. Methods 2022, 19, 534–546. [Google Scholar] [CrossRef]
- He, S.; Bhatt, R.; Brown, C.; Brown, E.A.; Buhr, D.L.; Chantranuvatana, K.; Danaher, P.; Dunaway, D.; Garrison, R.G.; Geiss, G.; et al. High-plex imaging of RNA and proteins at subcellular resolution in fixed tissue by spatial molecular imaging. Nat. Biotechnol. 2022, 40, 1794–1806. [Google Scholar] [CrossRef]
- Denisenko, E.; de Kock, L.; Tan, A.; Beasley, A.B.; Beilin, M.; Jones, M.E.; Hou, R.; Muiri, D.O.; Bilic, S.; Mohan, G.; et al. Spatial transcriptomics reveals discrete tumour microenvironments and autocrine loops within ovarian cancer subclones. Nat. Commun. 2024, 15, 2860. [Google Scholar] [CrossRef]
- Roland, C.L.; Nassif Haddad, E.F.; Keung, E.Z.; Wang, W.L.; Lazar, A.J.; Lin, H.; Chelvanambi, M.; Parra, E.R.; Wani, K.; Guadagnolo, B.A.; et al. A randomized, non-comparative phase 2 study of neoadjuvant immune-checkpoint blockade in retroperitoneal dedifferentiated liposarcoma and extremity/truncal undifferentiated pleomorphic sarcoma. Nat. Cancer 2024, 5, 625–641. [Google Scholar] [CrossRef] [PubMed]
- Chibon, F.; Lagarde, P.; Salas, S.; Perot, G.; Brouste, V.; Tirode, F.; Lucchesi, C.; de Reynies, A.; Kauffmann, A.; Bui, B.; et al. Validated prediction of clinical outcome in sarcomas and multiple types of cancer on the basis of a gene expression signature related to genome complexity. Nat. Med. 2010, 16, 781–787. [Google Scholar] [CrossRef] [PubMed]
- Ben-Porath, I.; Benvenisty, N. Characterization of a tumor-associated gene, a member of a novel family of genes encoding membrane glycoproteins. Gene 1996, 183, 69–75. [Google Scholar] [CrossRef]
- Taylor, V.; Suter, U. Epithelial membrane protein-2 and epithelial membrane protein-3: Two novel members of the peripheral myelin protein 22 gene family. Gene 1996, 175, 115–120. [Google Scholar] [CrossRef] [PubMed]
- Ernst, A.; Hofmann, S.; Ahmadi, R.; Becker, N.; Korshunov, A.; Engel, F.; Hartmann, C.; Felsberg, J.; Sabel, M.; Peterziel, H.; et al. Genomic and expression profiling of glioblastoma stem cell-like spheroid cultures identifies novel tumor-relevant genes associated with survival. Clin. Cancer Res. 2009, 15, 6541–6550. [Google Scholar] [CrossRef] [PubMed]
- Martija, A.A.; Krauss, A.; Bachle, N.; Doth, L.; Christians, A.; Krunic, D.; Schneider, M.; Helm, D.; Will, R.; Hartmann, C.; et al. EMP3 sustains oncogenic EGFR/CDK2 signaling by restricting receptor degradation in glioblastoma. Acta Neuropathol. Commun. 2023, 11, 177. [Google Scholar] [CrossRef] [PubMed]
- Chen, Q.; Jin, J.; Huang, X.; Wu, F.; Huang, H.; Zhan, R. EMP3 mediates glioblastoma-associated macrophage infiltration to drive T cell exclusion. J. Exp. Clin. Cancer Res. 2021, 40, 160. [Google Scholar] [CrossRef]
- Sievers, P.; Sill, M.; Schrimpf, D.; Abdullaev, Z.; Donson, A.M.; Lake, J.A.; Friedel, D.; Scheie, D.; Tynninen, O.; Rauramaa, T.; et al. Pediatric-type high-grade neuroepithelial tumors with CIC gene fusion share a common DNA methylation signature. npj Precis. Oncol. 2023, 7, 30. [Google Scholar] [CrossRef]
- Zhang, N.; Zhu, H.P.; Huang, W.; Wen, X.; Xie, X.; Jiang, X.; Peng, C.; Han, B.; He, G. Unraveling the structures, functions and mechanisms of epithelial membrane protein family in human cancers. Exp. Hematol. Oncol. 2022, 11, 69, Erratum in Exp. Hematol. Oncol. 2022, 11, 90. https://doi.org/10.1186/s40164-022-00340-8. [Google Scholar] [CrossRef]
- Li, J.; Ni, Y.; Li, Q.; Kantapan, J.; Dechsupa, N.; Wang, L. Emp3 promotes the progression of renal fibrosis in mice with unilateral ureteral obstruction by activating TGF-beta/Smad3 signaling pathway. Tissue Cell 2025, 97, 103055. [Google Scholar] [CrossRef] [PubMed]
- Kim, E.K.; Koo, J.S. Expression of epithelial membrane protein (EMP) 1, EMP 2, and EMP 3 in thyroid cancer. Histol. Histopathol. 2022, 37, 51–61. [Google Scholar] [CrossRef]
- Zheng, Z.; Luan, X.; Zha, J.; Li, Z.; Wu, L.; Yan, Y.; Wang, H.; Hou, D.; Huang, L.; Huang, F.; et al. TNF-alpha inhibits the migration of oral squamous cancer cells mediated by miR-765-EMP3-p66Shc axis. Cell Signal 2017, 34, 102–109. [Google Scholar] [CrossRef]
- Han, M.; Xu, W. EMP3 is induced by TWIST1/2 and regulates epithelial-to-mesenchymal transition of gastric cancer cells. Tumour Biol. 2017, 39, 1010428317718404. [Google Scholar] [CrossRef] [PubMed]
- Shin, E.; Koo, J.S. Protein level of epithelial membrane protein (EMP) 1, EMP 2, and EMP 3 in carcinoma of unknown primary. Neoplasma 2024, 71, 473–481. [Google Scholar] [CrossRef]
- Lee, E.Y.; Kim, Y.H.; Rayhan, M.A.; Kang, H.G.; Kim, J.H.; Park, J.W.; Park, S.Y.; Lee, S.H.; You, H.J. New established cell lines from undifferentiated pleomorphic sarcoma for in vivo study. BMB Rep. 2023, 56, 258–264. [Google Scholar] [CrossRef]
- Kang, J.; Lee, J.H.; Cha, H.; An, J.; Kwon, J.; Lee, S.; Kim, S.; Baykan, M.Y.; Kim, S.Y.; An, D.; et al. Systematic dissection of tumor-normal single-cell ecosystems across a thousand tumors of 30 cancer types. Nat. Commun. 2024, 15, 4067, Correction in Nat. Commun. 2024, 16, 2806. https://doi.org/10.1038/s41467-025-58068-y. [Google Scholar] [CrossRef]
- Zoller, M. CD44: Can a cancer-initiating cell profit from an abundantly expressed molecule? Nat. Rev. Cancer 2011, 11, 254–267. [Google Scholar] [CrossRef]
- Ando, T.; Yamasaki, J.; Saya, H.; Nagano, O. CD44: A key regulator of iron metabolism, redox balance, and therapeutic resistance in cancer stem cells. Stem Cells 2025, 43, sxaf024. [Google Scholar] [CrossRef]
- Thornton, N.; Karamatic Crew, V.; Tilley, L.; Green, C.A.; Tay, C.L.; Griffiths, R.E.; Singleton, B.K.; Spring, F.; Walser, P.; Alattar, A.G.; et al. Disruption of the tumour-associated EMP3 enhances erythroid proliferation and causes the MAM-negative phenotype. Nat. Commun. 2020, 11, 3569. [Google Scholar] [CrossRef]
- Kahm, Y.J.; Kim, R.K.; Jung, U.; Kim, I.G. Epithelial membrane protein 3 regulates lung cancer stem cells via the TGF-beta signaling pathway. Int. J. Oncol. 2021, 59, 80. [Google Scholar] [CrossRef] [PubMed]
- Zhou, K.; Sun, Y.; Dong, D.; Zhao, C.; Wang, W. EMP3 negatively modulates breast cancer cell DNA replication, DNA damage repair, and stem-like properties. Cell Death Dis. 2021, 12, 844. [Google Scholar] [CrossRef] [PubMed]
- Ilsley, M.D.; Storry, J.R.; Olsson, M.L. Yes, MAM: How the cancer-related EMP3 protein became a regulator of erythropoiesis and the key protein underlying a new blood group system. Immunohematology 2022, 38, 130–136. [Google Scholar] [CrossRef]
- Passarelli, M.C.; Pinzaru, A.M.; Asgharian, H.; Liberti, M.V.; Heissel, S.; Molina, H.; Goodarzi, H.; Tavazoie, S.F. Leucyl-tRNA synthetase is a tumour suppressor in breast cancer and regulates codon-dependent translation dynamics. Nat. Cell Biol. 2022, 24, 307–315. [Google Scholar] [CrossRef] [PubMed]
- Lee, E.-Y.; Kim, J.H.; Park, J.W.; Kang, H.G.; Park, S.-Y.; Sun, J.; Kim, S.-Y.; Cho, A.; Lee, B.; You, H.J. Clinical Characteristics of Complex Karyotype Soft Tissue Sarcomas: A Single-Institution Cohort Study. Medicina 2026, 62, 271. [Google Scholar] [CrossRef]
- Thiery, J.P. Epithelial-mesenchymal transitions in tumour progression. Nat. Rev. Cancer 2002, 2, 442–454. [Google Scholar] [CrossRef]
- Debnath, P.; Huirem, R.S.; Dutta, P.; Palchaudhuri, S. Epithelial-mesenchymal transition and its transcription factors. Biosci. Rep. 2022, 42, BSR20211754. [Google Scholar] [CrossRef]
- Thompson, E.W.; Redfern, A.D.; Brabletz, S.; Berx, G.; Agarwal, V.; Ganesh, K.; Huang, R.Y.; Ishay-Ronen, D.; Savagner, P.; Sheng, G.; et al. EMT and cancer: What clinicians should know. Nat. Rev. Clin. Oncol. 2025, 22, 711–733. [Google Scholar] [CrossRef]
- Brabletz, S.; Schuhwerk, H.; Brabletz, T.; Stemmler, M.P. Dynamic EMT: A multi-tool for tumor progression. EMBO J. 2021, 40, e108647. [Google Scholar] [CrossRef]
- Yang, J.; Antin, P.; Berx, G.; Blanpain, C.; Brabletz, T.; Bronner, M.; Campbell, K.; Cano, A.; Casanova, J.; Christofori, G.; et al. Guidelines and definitions for research on epithelial-mesenchymal transition. Nat. Rev. Mol. Cell Biol. 2020, 21, 341–352, Correction in Nat. Rev. Mol. Cell Biol. 2022, 22, 834. https://doi.org/10.1038/s41580-021-00428-9. [Google Scholar] [CrossRef] [PubMed]
- Vasaikar, S.V.; Deshmukh, A.P.; den Hollander, P.; Addanki, S.; Kuburich, N.A.; Kudaravalli, S.; Joseph, R.; Chang, J.T.; Soundararajan, R.; Mani, S.A. EMTome: A resource for pan-cancer analysis of epithelial-mesenchymal transition genes and signatures. Br. J. Cancer 2021, 124, 259–269. [Google Scholar] [CrossRef]
- Prakash, V.; Carson, B.B.; Feenstra, J.M.; Dass, R.A.; Sekyrova, P.; Hoshino, A.; Petersen, J.; Guo, Y.; Parks, M.M.; Kurylo, C.M.; et al. Ribosome biogenesis during cell cycle arrest fuels EMT in development and disease. Nat. Commun. 2019, 10, 2110. [Google Scholar] [CrossRef]
- Saitoh, M. Involvement of partial EMT in cancer progression. J. Biochem. 2018, 164, 257–264. [Google Scholar] [CrossRef] [PubMed]
- Pal, A.; Barrett, T.F.; Paolini, R.; Parikh, A.; Puram, S.V. Partial EMT in head and neck cancer biology: A spectrum instead of a switch. Oncogene 2021, 40, 5049–5065. [Google Scholar] [CrossRef]
- Alisafaei, F.; Mandal, K.; Saldanha, R.; Swoger, M.; Yang, H.; Shi, X.; Guo, M.; Hehnly, H.; Castaneda, C.A.; Janmey, P.A.; et al. Vimentin is a key regulator of cell mechanosensing through opposite actions on actomyosin and microtubule networks. Commun. Biol. 2024, 7, 658. [Google Scholar] [CrossRef]
- Yu, J.; Yang, M.; Peng, T.; Liu, Y.; Cao, Y. Evaluation of cell surface vimentin positive circulating tumor cells as a prognostic biomarker for stage III/IV colorectal cancer. Sci. Rep. 2023, 13, 18791, Correction in Sci. Rep. 2023, 14, 6449. https://doi.org/10.1038/s41598-024-56483-7. [Google Scholar] [CrossRef] [PubMed]
- Wilson, H.L.; Wilson, S.A.; Surprenant, A.; North, R.A. Epithelial membrane proteins induce membrane blebbing and interact with the P2X7 receptor C terminus. J. Biol. Chem. 2002, 277, 34017–34023. [Google Scholar] [CrossRef]
- Glueck, D.H.; Mandel, J.; Karimpour-Fard, A.; Hunter, L.; Muller, K.E. Exact calculations of average power for the Benjamini-Hochberg procedure. Int. J. Biostat. 2008, 4, 11. [Google Scholar] [CrossRef]
- Lee, E.-Y.; Cho, H.S.; Kim, J.H.; Kang, H.G.; Park, J.W.; Cho, A.; You, H.J. Bioinformatical Analysis to Identify Biomarker Candidates of Complex Karyotype Soft Tissue Sarcomas with CDK4-Amplification. Biomol. Ther. 2026, 34, 379–390. [Google Scholar] [CrossRef]
- Kim, H.; Choi, E.; Shim, Y.; Kwon, J. PriorCCI: Interpretable Deep Learning Framework for Identifying Key Ligand-Receptor Interactions Between Specific Cell Types from Single-Cell Transcriptomes. Int. J. Mol. Sci. 2025, 26, 7110. [Google Scholar] [CrossRef]
- Ran, F.A.; Hsu, P.D.; Wright, J.; Agarwala, V.; Scott, D.A.; Zhang, F. Genome engineering using the CRISPR-Cas9 system. Nat. Protoc. 2013, 8, 2281–2308. [Google Scholar] [CrossRef]
- Lee, Y.J.; Lee, E.Y.; Choi, B.H.; Jang, H.; Myung, J.K.; You, H.J. The Role of Nuclear Receptor Subfamily 1 Group H Member 4 (NR1H4) in Colon Cancer Cell Survival through the Regulation of c-Myc Stability. Mol. Cells 2020, 43, 459–468. [Google Scholar] [CrossRef] [PubMed]
- Cong, L.; Ran, F.A.; Cox, D.; Lin, S.; Barretto, R.; Habib, N.; Hsu, P.D.; Wu, X.; Jiang, W.; Marraffini, L.A.; et al. Multiplex genome engineering using CRISPR/Cas systems. Science 2013, 339, 819–823. [Google Scholar] [CrossRef] [PubMed]
- Jo, H.; Lee, E.Y.; Cho, H.S.; Rayhan, M.A.; Cho, A.; Chae, C.S.; You, H.J. THP-1 Monocytic Cells Are Polarized to More Antitumorigenic Macrophages by Serial Treatment with Phorbol-12-Myristate-13-Acetate and PD98059. Medicina 2024, 60, 1009. [Google Scholar] [CrossRef] [PubMed]
- Verma, V.; Paek, A.R.; Choi, B.K.; Hong, E.K.; You, H.J. Loss of zinc-finger protein 143 contributes to tumour progression by interleukin-8-CXCR axis in colon cancer. J. Cell Mol. Med. 2019, 23, 4043–4053. [Google Scholar] [CrossRef] [PubMed]
- Ritchie, M.E.; Phipson, B.; Wu, D.; Hu, Y.; Law, C.W.; Shi, W.; Smyth, G.K. limma powers differential expression analyses for RNA-sequencing and microarray studies. Nucleic Acids Res. 2015, 43, e47. [Google Scholar] [CrossRef] [PubMed]









| Total Number of Individual | 30 |
|---|---|
| Age (years) | 65.0 ± 2.3 (43–89) |
| Sex | |
| Female | 10 (33.3%) |
| Male | 20 (66.7%) |
| FNCLCC Grade | |
| Grade I | 0 (0.0%) |
| Grade II | 4 (13.3%) |
| Grade III | 26 (86.7%) |
| Presentation | |
| Primary | 18 (60.0%) |
| Local recurrence | 7 (23.3%) |
| Metastasis | 5 (16.7%) |
| Subtype | |
| UPS * | 23 (76.7%) |
| USS | 5 (17.9%) |
| UES | 1 (3.3%) |
| US | 1 (3.3%) |
Disclaimer/Publisher’s Note: The statements, opinions and data contained in all publications are solely those of the individual author(s) and contributor(s) and not of MDPI and/or the editor(s). MDPI and/or the editor(s) disclaim responsibility for any injury to people or property resulting from any ideas, methods, instructions or products referred to in the content. |
© 2026 by the authors. Licensee MDPI, Basel, Switzerland. This article is an open access article distributed under the terms and conditions of the Creative Commons Attribution (CC BY) license.
Share and Cite
Lee, E.-Y.; Cho, A.; Park, S.Y.; Kim, J.H.; Kang, H.G.; Park, J.W.; Lim, J.H.; Kwon, J.; You, H.J. Mesenchymal Tissue-Driven Gene Programs Identify EMP3 as a Key Biomarker of Aggressiveness in Undifferentiated Sarcomas. Int. J. Mol. Sci. 2026, 27, 3309. https://doi.org/10.3390/ijms27073309
Lee E-Y, Cho A, Park SY, Kim JH, Kang HG, Park JW, Lim JH, Kwon J, You HJ. Mesenchymal Tissue-Driven Gene Programs Identify EMP3 as a Key Biomarker of Aggressiveness in Undifferentiated Sarcomas. International Journal of Molecular Sciences. 2026; 27(7):3309. https://doi.org/10.3390/ijms27073309
Chicago/Turabian StyleLee, Eun-Young, Ahyoung Cho, Seog Yun Park, June Hyuk Kim, Hyun Guy Kang, Jong Woong Park, Jae Hyang Lim, Joonha Kwon, and Hye Jin You. 2026. "Mesenchymal Tissue-Driven Gene Programs Identify EMP3 as a Key Biomarker of Aggressiveness in Undifferentiated Sarcomas" International Journal of Molecular Sciences 27, no. 7: 3309. https://doi.org/10.3390/ijms27073309
APA StyleLee, E.-Y., Cho, A., Park, S. Y., Kim, J. H., Kang, H. G., Park, J. W., Lim, J. H., Kwon, J., & You, H. J. (2026). Mesenchymal Tissue-Driven Gene Programs Identify EMP3 as a Key Biomarker of Aggressiveness in Undifferentiated Sarcomas. International Journal of Molecular Sciences, 27(7), 3309. https://doi.org/10.3390/ijms27073309

