DPP6 Loss Causes Age-Dependent Sleep Dysregulation and Depression-like Phenotypes Linked to Neurodegeneration
Abstract
1. Introduction
2. Results
2.1. Aging DPP6-KO Mice Show Insomnia and Fragmented Sleep
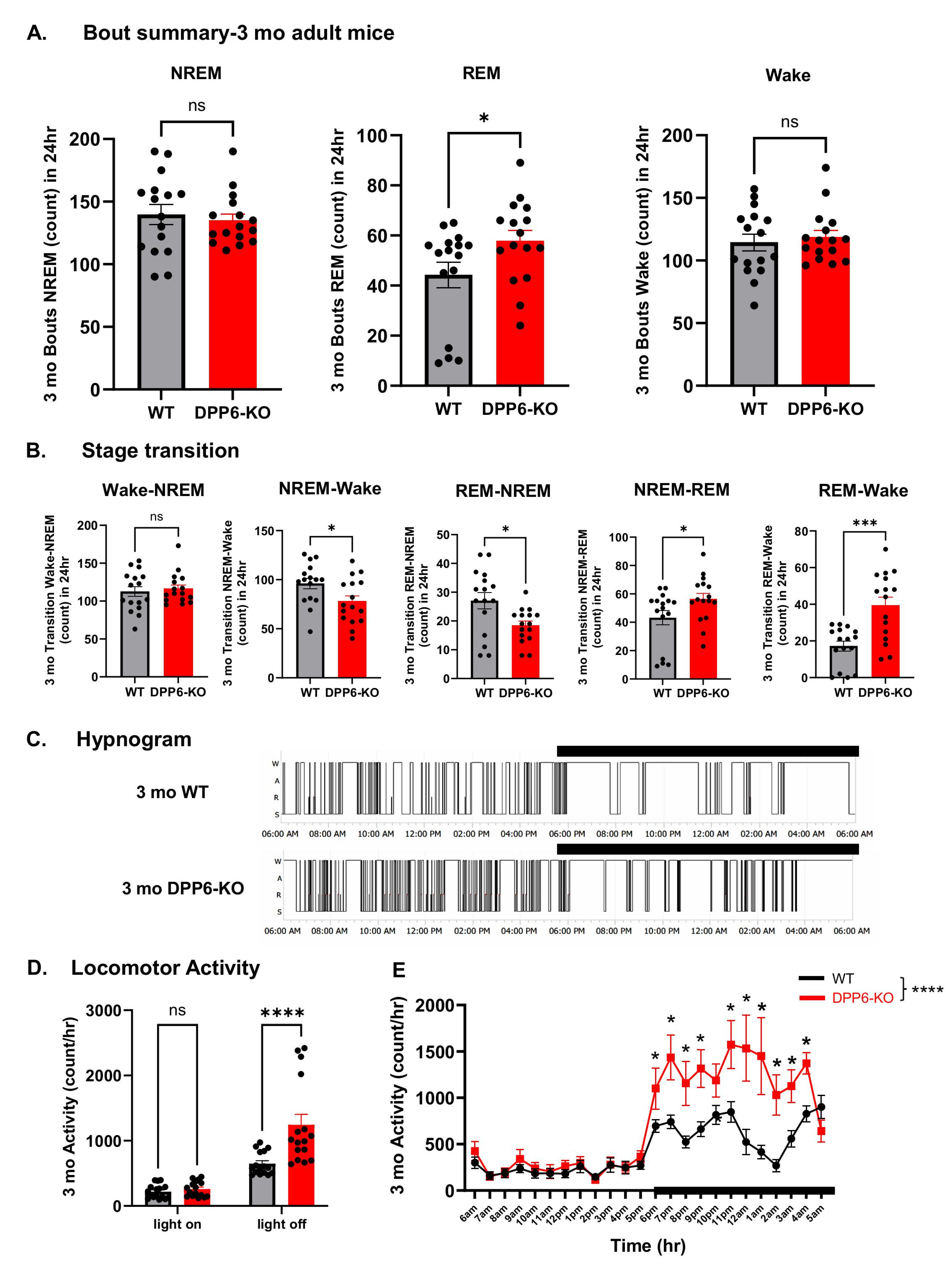
2.2. Three-Month-Old Adult DPP6-KO Mice Have Abnormal Sleep with Increased REM
2.3. Aging DPP6-KO Mice Display Depressive Behavior Related to Increased REM Sleep
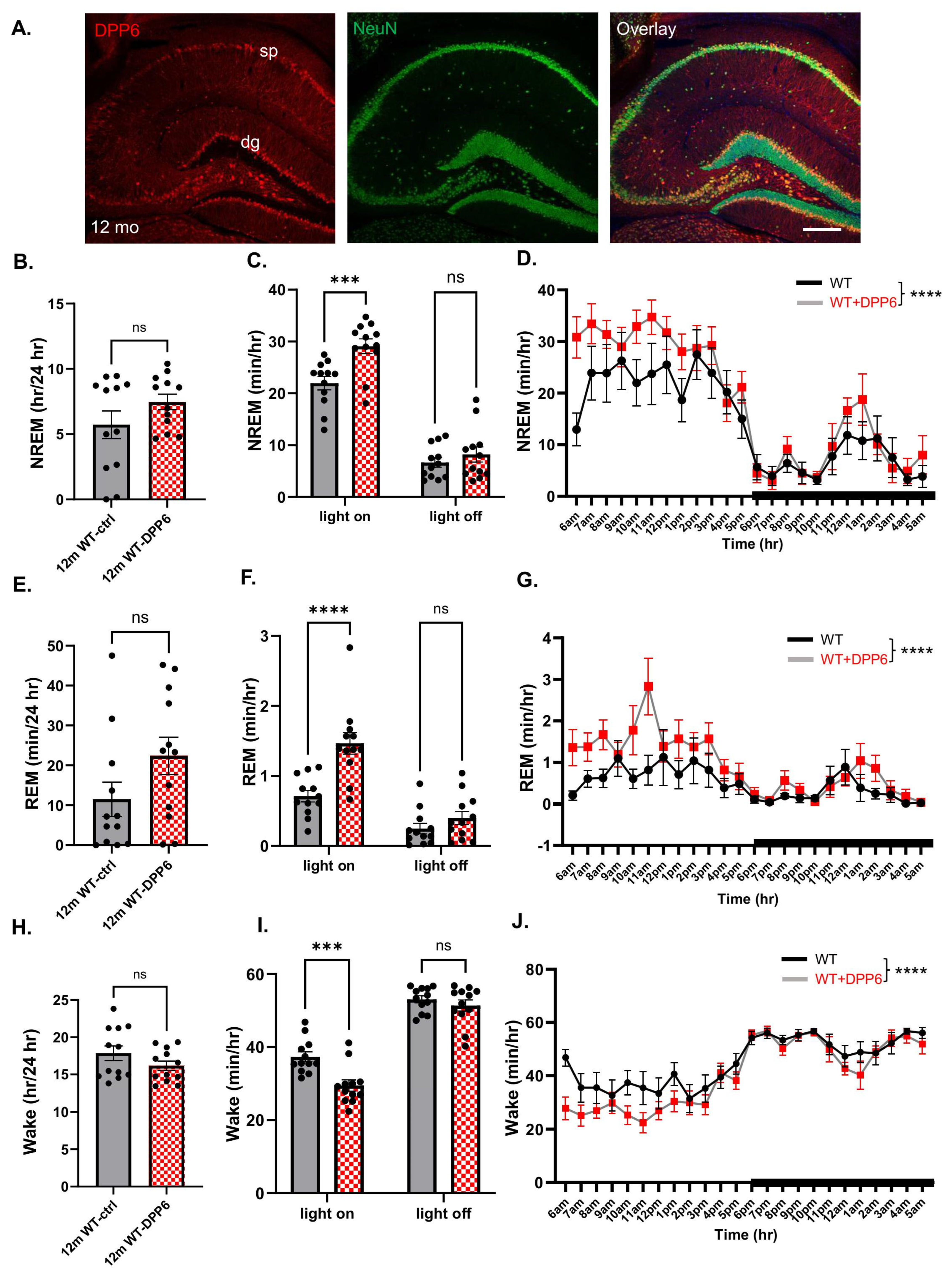
2.4. DPP6 Increases NREM Sleep Time and Quality, and Improves Fragmented Sleep in 12 mo WT Mice with In Vivo Overexpressed DPP6
2.5. DPP6 Affects Body Temperature During Development
3. Discussion
3.1. Sleep Dysfunction in DPP6-KO Mice Parallels Alzheimer’s Disease Progression
3.2. Depression-like Symptoms in Aging DPP6-KO Mice Linked to REM Sleep
3.3. DPP6 Regulates Metabolism and Thermoregulation in Aging
3.4. Future Study Directions
4. Materials and Methods
4.1. Animals
4.2. Surgical Implantation
4.3. In Vivo EEG/EMG/Body Temperature/Locomotion Recording
4.4. EEG Data Analysis
4.5. Neonatal Intracerebroventricular (ICV) Injection
4.6. RNAscope Assay
4.7. Immunofluorescence in Mouse Brain Sections
4.8. Tail Suspension Test
4.9. Sucrose Preference Test (Two-Bottle Choice)
4.10. Statistical Analysis
Author Contributions
Funding
Institutional Review Board Statement
Informed Consent Statement
Data Availability Statement
Acknowledgments
Conflicts of Interest
References
- Besedovsky, L.; Lange, T.; Haack, M. The Sleep-Immune Crosstalk in Health and Disease. Physiol. Rev. 2019, 99, 1325–1380. [Google Scholar] [CrossRef]
- Brodt, S.; Inostroza, M.; Niethard, N.; Born, J. Sleep—A brain-state serving systems memory consolidation. Neuron 2023, 111, 1050–1075. [Google Scholar] [CrossRef]
- Scott, A.J.; Webb, T.L.; James, M.M.-S.; Rowse, G.; Weich, S. Improving sleep quality leads to better mental health: A meta-analysis of randomised controlled trials. Sleep Med. Rev. 2021, 60, 101556. [Google Scholar] [CrossRef]
- Yang, W.; Sun, C.; Huszár, R.; Hainmueller, T.; Kiselev, K.; Buzsáki, G. Selection of experience for memory by hippocampal sharp wave ripples. Science 2024, 383, 1478–1483. [Google Scholar] [CrossRef]
- Johnson, K.P.; Zarrinnegar, P. Autism Spectrum Disorder and Sleep. Child Adolesc. Psychiatr. Clin. N. Am. Johns. 2021, 30, 195–208. [Google Scholar] [CrossRef]
- Baglioni, C.; Nanovska, S.; Regen, W.; Spiegelhalder, K.; Feige, B.; Nissen, C.; Reynolds, C.F.; Riemann, D. Sleep and mental disorders: A meta-analysis of polysomnographic research. Psychol. Bull. 2016, 142, 969–990. [Google Scholar] [CrossRef]
- Peter-Derex, L.; Yammine, P.; Bastuji, H.; Croisile, B. Sleep and Alzheimer’s disease. Sleep Med. Rev. 2015, 19, 29–38. [Google Scholar] [CrossRef] [PubMed]
- Shen, Y.; Lv, Q.-K.; Xie, W.-Y.; Gong, S.-Y.; Zhuang, S.; Liu, J.-Y.; Mao, C.-J.; Liu, C.-F. Circadian disruption and sleep disorders in neurodegeneration. Transl. Neurodegener. 2023, 12, 8. [Google Scholar] [CrossRef]
- Parhizkar, S.; Holtzman, D.M. The night’s watch: Exploring how sleep protects against neurodegeneration. Neuron 2025, 113, 817–837. [Google Scholar] [CrossRef] [PubMed]
- Rajan, K.B.; Weuve, J.; Barnes, L.L.; McAninch, E.A.; Wilson, R.S.; Evans, D.A. Population estimate of people with clinical Alzheimer’s disease and mild cognitive impairment in the United States (2020–2060). Alzheimer’s Dement. 2021, 17, 1966–1975. [Google Scholar] [CrossRef] [PubMed]
- Moran, M.; Lynch, C.; Walsh, C.; Coen, R.; Coakley, D.; Lawlor, B. Sleep disturbance in mild to moderate Alzheimer’s disease. Sleep Med. 2005, 6, 347–352. [Google Scholar] [CrossRef]
- Videnovic, A.; Abbott, S.M. Chronic sleep disturbance and neural injury: Links to neurodegenerative disease. Nat. Sci. Sleep 2016, 8, 55–61. [Google Scholar] [CrossRef]
- Crump, C.; Wei, J.; Vickrey, B.G.; Edwards, A.C.; Schulz, P.E.; Sieh, W.; Sundquist, J.; Sundquist, K. Risk of major depression in partners of people with Alzheimer’s disease: A national cohort study. Age Ageing 2025, 54, afaf283. [Google Scholar] [CrossRef]
- Sun, W.; Maffie, J.K.; Lin, L.; Petralia, R.S.; Rudy, B.; Hoffman, D.A. DPP6 Establishes the A-Type K+ Current Gradient Critical for the Regulation of Dendritic Excitability in CA1 Hippocampal Neurons. Neuron 2011, 71, 1102–1115. [Google Scholar] [CrossRef] [PubMed]
- Lin, L.; Long, L.K.; Hatch, M.M.; Hoffman, D.A. DPP6 Domains Responsible for Its Localization and Function. J. Biol. Chem. 2014, 289, 32153–32165. [Google Scholar] [CrossRef] [PubMed]
- Lin, L.; Sun, W.; Throesch, B.; Kung, F.; Decoster, J.T.; Berner, C.J.; Cheney, R.E.; Rudy, B.; Hoffman, D.A. DPP6 regulation of dendritic morphogenesis impacts hippocampal synaptic development. Nat. Commun. 2013, 4, 2270. [Google Scholar] [CrossRef]
- Lin, J.; Zhu, M.; Mao, X.; Jin, Z.; Zhou, M.; Hong, D. Anti-dipeptidyl-peptidase-like protein 6 encephalitis with pure cerebellar ataxia: A case report. BMC Neurol. 2022, 22, 242. [Google Scholar] [CrossRef] [PubMed]
- Lin, L.; Petralia, R.S.; Lake, R.; Wang, Y.-X.; Hoffman, D.A. A novel structure associated with aging is augmented in the DPP6-KO mouse brain. Acta Neuropathol. Commun. 2020, 8, 197. [Google Scholar] [CrossRef]
- Lin, L.; Petralia, R.S.; Holtzclaw, L.; Wang, Y.X.; Abebe, D.; Hoffman, D.A. Alzheimer’s disease/dementia-associated brain pathology in aging DPP6-KO mice. Neurobiol. Dis. 2022, 174, 105887. [Google Scholar] [CrossRef]
- Hara, M.; Ariño, H.; Petit-Pedrol, M.; Sabater, L.; Titulaer, M.; Martinez-Hernandez, E.; Schreurs, M.; Graus, F.; Dalmau, J. DPPX-antibody associated encephalitis: Main syndrome and antibody effects (P2.106). Neurology 2017, 88, 1340–1348. [Google Scholar] [CrossRef]
- Gadoth, A.; Devine, M.F.; Pittock, S.J.; McKeon, A.; Tobin, W.O.; Gossard, T.R.; Cattaneo, E.F.D.; McCarter, S.J.; Louis, E.K.S. Sleep disturbances associated with DPPX autoantibodies: A case series. J. Neurol. 2023, 270, 3543–3552. [Google Scholar] [CrossRef] [PubMed]
- Li, E.C.; Zhang, T.Y.; Cai, M.T.; Su, S.Y.; Shen, C.H.; Lai, Q.L.; Zhang, Y.X. Clinical and Paraclinical Characterizations, Management, and Prognosis in DPPX Antibody-Associated Encephalitis: A Systematic Review. Neurol. Neuroimmunol. Neuroinflamm. 2025, 12, e200350. [Google Scholar] [CrossRef] [PubMed]
- Blumberg, M.S.; Lesku, J.A.; Libourel, P.A.; Schmidt, M.H.; Rattenborg, N.C. What Is REM Sleep? Curr. Biol. 2020, 30, R38–R49. [Google Scholar] [CrossRef]
- Jin, J.; Chen, J.; Cavaillès, C.; Yaffe, K.; Winer, J.; Stankeviciute, L.; Lucey, B.P.; Zhou, X.; Gao, S.; Peng, D.; et al. Association of rapid eye movement sleep latency with multimodal biomarkers of Alzheimer’s disease. Alzheimer’s Dement. 2025, 21, e14495. [Google Scholar] [CrossRef] [PubMed]
- Mander, B.A.; Winer, J.R.; Walker, M.P. Sleep and Human Aging. Neuron 2017, 94, 19–36. [Google Scholar] [CrossRef]
- Fulda, S.; Romanowski, C.P.; Becker, A.; Wetter, T.C.; Kimura, M.; Fenzl, T. Rapid eye movements during sleep in mice: High trait-like stability qualifies rapid eye movement density for characterization of phenotypic variation in sleep patterns of rodents. BMC Neurosci. 2011, 12, 110. [Google Scholar] [CrossRef]
- Yasugaki, S.; Okamura, H.; Kaneko, A.; Hayashi, Y. Bidirectional relationship between sleep and depression. Neurosci. Res. 2023, 211, 57–64. [Google Scholar] [CrossRef]
- Palagini, L.; Baglioni, C.; Ciapparelli, A.; Gemignani, A.; Riemann, D. REM sleep dysregulation in depression: State of the art. Sleep Med. Rev. 2013, 17, 377–390. [Google Scholar] [CrossRef]
- Riemann, D.; Krone, L.B.; Wulff, K.; Nissen, C. Sleep, insomnia, and depression. Neuropsychopharmacol. Off. Publ. Am. Coll. Neuropsychopharmacol. 2020, 45, 74–89. [Google Scholar] [CrossRef]
- Steiger, A.; Pawlowski, M. Depression and Sleep. Int. J. Mol. Sci. 2019, 20, 607. [Google Scholar] [CrossRef]
- Zhang, Z.; Zhang, W.; Fang, Y.; Wang, N.; Liu, G.; Zou, N.; Song, Z.; Liu, H.; Wang, L.; Xiao, Q.; et al. A potentiation of REM sleep-active neurons in the lateral habenula may be responsible for the sleep disturbance in depression. Curr. Biol. 2024, 34, 3287–3300.e6. [Google Scholar] [CrossRef] [PubMed]
- Hasegawa, E.; Lazarus, M. Mental health: The REM sleep paradox in depression. Curr. Biol. 2024, 34, R739–R741. [Google Scholar] [CrossRef] [PubMed]
- Lin, L.; Murphy, J.G.; Karlsson, R.-M.; Petralia, R.S.; Gutzmann, J.J.; Abebe, D.; Wang, Y.-X.; Cameron, H.A.; Hoffman, D.A. DPP6 Loss Impacts Hippocampal Synaptic Development and Induces Behavioral Impairments in Recognition, Learning and Memory. Front. Cell. Neurosci. 2018, 12, 84. [Google Scholar] [CrossRef]
- Chen, D. Temperature Regulation During Exercise and the Individual Differences. SHS Web Conf. 2023, 174, 03013. [Google Scholar] [CrossRef]
- Ding, X.-Y.; Habimana, J.d.D.; Li, Z.-Y. The role of DPP6 dysregulation in neuropathology: From synaptic regulation to disease mechanisms. Front. Cell. Neurosci. 2025, 19, 1547495. [Google Scholar] [CrossRef]
- Marshall, C.R.; Noor, A.; Vincent, J.B.; Lionel, A.C.; Feuk, L.; Skaug, J.; Shago, M.; Moessner, R.; Pinto, D.; Ren, Y.; et al. Structural Variation of Chromosomes in Autism Spectrum Disorder. Am. J. Hum. Genet. 2008, 82, 477–488. [Google Scholar] [CrossRef]
- Liao, C.; Fu, F.; Li, R.; Yang, W.-Q.; Liao, H.-Y.; Yan, J.-R.; Li, J.; Li, S.-Y.; Yang, X.; Li, D.-Z. Loss-of-function variation in the DPP6 gene is associated with autosomal dominant microcephaly and mental retardation. Eur. J. Med. Genet. 2013, 56, 484–489. [Google Scholar] [CrossRef]
- Egger, G.; Roetzer, K.M.; Noor, A.; Lionel, A.C.; Mahmood, H.; Schwarzbraun, T.; Boright, O.; Mikhailov, A.; Marshall, C.R.; Windpassinger, C.; et al. Identification of risk genes for autism spectrum disorder through copy number variation analysis in Austrian families. Neurogenetics 2014, 15, 117–127. [Google Scholar] [CrossRef]
- Bock, I.; Németh, K.; Pentelényi, K.; Balicza, P.; Balázs, A.; Molnár, M.J.; Román, V.; Nagy, J.; Lévay, G.; Kobolák, J.; et al. Targeted next generation sequencing of a panel of autism-related genes identifies an EHMT1 mutation in a Kleefstra syndrome patient with autism and normal intellectual performance. Gene 2016, 595, 131–141. [Google Scholar] [CrossRef]
- Noor, A.; Lionel, A.C.; Cohen-Woods, S.; Moghimi, N.; Rucker, J.; Fennell, A.; Thiruvahindrapuram, B.; Kaufman, L.; Degagne, B.; Wei, J.; et al. Copy number variant study of bipolar disorder in Canadian and UK populations implicates synaptic genes. Am. J. Med. Genet. Part B Neuropsychiatr. Genet. 2014, 165, 303–313. [Google Scholar] [CrossRef] [PubMed]
- Rahman, M.M.; Uddin, K.F.; Al Jezawi, N.K.; Karuvantevida, N.; Akter, H.; Dity, N.J.; Rahaman, A.; Begum, M.; Rahaman, A.; Baqui, A.; et al. Gonadal mosaicism of large terminal de novo duplication and deletion in siblings with variable intellectual disability phenotypes. Mol. Genet. Genom. Med. 2019, 7, e00954. [Google Scholar] [CrossRef]
- Naujock, M.; Speidel, A.; Fischer, S.; Kizner, V.; Dorner-Ciossek, C.; Gillardon, F. Neuronal Differentiation of Induced Pluripotent Stem Cells from Schizophrenia Patients in Two-Dimensional and in Three-Dimensional Cultures Reveals Increased Expression of the Kv4.2 Subunit DPP6 That Contributes to Decreased Neuronal Activity. Stem Cells Dev. 2020, 29, 1577–1587. [Google Scholar] [CrossRef] [PubMed]
- Liu, H.; Barnes, J.; Pedrosa, E.; Herman, N.S.; Salas, F.; Wang, P.; Zheng, D.; Lachman, H.M. Transcriptome analysis of neural progenitor cells derived from Lowe syndrome induced pluripotent stem cells: Identification of candidate genes for the neurodevelopmental and eye manifestations. J. Neurodev. Disord. 2020, 12, 14. [Google Scholar] [CrossRef] [PubMed]
- Zhang, J.; Qiu, W.; Hu, F.; Zhang, X.; Deng, Y.; Nie, H.; Xu, R. The rs2619566, rs10260404, and rs79609816 Polymorphisms Are Associated with Sporadic Amyotrophic Lateral Sclerosis in Individuals of Han Ancestry From Mainland China. Front. Genet. 2021, 12, 679204. [Google Scholar] [CrossRef]
- The BELNEU Consortium; Cacace, R.; Heeman, B.; Van Mossevelde, S.; De Roeck, A.; Hoogmartens, J.; De Rijk, P.; Gossye, H.; De Vos, K.; De Coster, W.; et al. Loss of DPP6 in neurodegenerative dementia: A genetic player in the dysfunction of neuronal excitability. Acta Neuropathol. 2019, 137, 901–918. [Google Scholar] [CrossRef]
- Kirola, L.; Budde, J.P.; Wang, F.; Norton, J.; Morris, J.C.; Cruchaga, C.; Fernández, M.V. Lack of evidence supporting a role for DPP6 sequence variants in Alzheimer’s disease in the European American population. Acta Neuropathol. 2021, 141, 623–624. [Google Scholar] [CrossRef]
- Cacace, R.; Van Broeckhoven, C. Reply: Lack of evidence supporting a role for DPP6 sequence variants in Alzheimer’s disease in the European American population. Acta Neuropathol. 2021, 141, 625–626. [Google Scholar] [CrossRef]
- Malloy, C.; Ahern, M.; Lin, L.; Hoffman, D.A. Neuronal Roles of the Multifunctional Protein Dipeptidyl Peptidase-like 6 (DPP6). Int. J. Mol. Sci. 2022, 23, 9184. [Google Scholar] [CrossRef]
- Gupta, A.K.; Martin, W.; Pieper, A.A.; Wang, Y.; Saykin, A.J.; Cheng, F. Comprehensive characterization of the RNA editing landscape in the human aging brains with Alzheimer’s disease. Alzheimer’s Dement. 2025, 21, e70452. [Google Scholar] [CrossRef]
- Kaczyński, J.; Pasenkiewicz-Gierula, M. Analysis of variant interactions in families with autism points to genes involved in the development of the central nervous system. PLoS ONE 2025, 20, e0326022. [Google Scholar] [CrossRef] [PubMed]
- Li, C.; Hou, Y.; Ou, R.; Wei, Q.; Zhang, L.; Liu, K.; Lin, J.; Chen, X.; Song, W.; Zhao, B.; et al. GWAS Identifies DPP6 as Risk Gene of Cognitive Decline in Parkinson’s Disease. J. Gerontol. Ser. A 2024, 79, glae155. [Google Scholar] [CrossRef]
- Lu, W.; Kong, Y.; Tang, H.; Cheng, X.-L.; Zhang, W.-R.; Pan, X.-Y.; Guo, H.-Y.; Chen, X.-Z.; Zhang, W.; Zu, J.; et al. Protective Evidence for Alcohol Consumption in Parkinson’s Disease Risk and Associated Genes of DPP6, SLC39A8, MAD1L1, and RBFOX1. 2025. Available online: https://www.researchsquare.com/article/rs-6754726/v1 (accessed on 30 August 2024).
- Diniz, B.S.; Butters, M.A.; Albert, S.M.; Dew, M.A.; Reynolds, C.F., 3rd. Late-life depression and risk of vascular dementia and Alzheimer’s disease: Systematic review and meta-analysis of community-based cohort studies. Br. J. Psychiatry 2013, 202, 329–335. [Google Scholar] [CrossRef]
- Ownby, R.L.; Crocco, E.; Acevedo, A.; John, V.; Loewenstein, D. Depression and risk for Alzheimer disease: Systematic review, meta-analysis, and metaregression analysis. Arch. Gen. Psychiatry 2006, 63, 530–538. [Google Scholar] [CrossRef] [PubMed]
- Diniz, B.S.; Chen, Z.; Steffens, D.C.; Pilling, L.; Nikolova, Y.; Clifford, K.; Fortinsky, R.H.; Kuchel, G.A.; Kuo, C.-L. Proteogenomic signature of Alzheimer’s disease and related dementia risk in individuals with major depressive disorder. Nat. Ment. Health 2025, 3, 879–888. [Google Scholar] [CrossRef]
- Barnes, D.E.; Yaffe, K. The projected effect of risk factor reduction on Alzheimer’s disease prevalence. Lancet Neurol. 2011, 10, 819–828. [Google Scholar] [CrossRef] [PubMed Central]
- Norton, S.; Matthews, F.E.; Barnes, D.E.; Yaffe, K.; Brayne, C. Potential for primary prevention of Alzheimer’s disease: An analysis of population-based data. Lancet Neurol. 2014, 13, 788–794. [Google Scholar] [CrossRef]
- Livingston, G.; Huntley, J.; Liu, K.Y.; Costafreda, S.G.; Selbæk, G.; Alladi, S.; Ames, D.; Banerjee, S.; Burns, A.; Brayne, C.; et al. Dementia prevention, intervention, and care: 2024 report of the Lancet standing Commission. Lancet 2024, 404, 572–628. [Google Scholar] [CrossRef]
- Shiotani, H.; Miyata, M.; Mizutani, K.; Wang, S.; Mizoguchi, A.; Mochizuki, H.; Mandai, K.; Takai, Y. Interaction of nectin-2α with the auxiliary protein of the voltage-gated A-type K+ channel Kv4.2 dipeptidyl aminopeptidase-like protein at the boundary between the adjacent somata of clustered cholinergic neurons in the medial habenula. Mol. Cell. Neurosci. 2019, 94, 32–40. [Google Scholar] [CrossRef] [PubMed]
- Graziane, N.M.; Neumann, P.A.; Dong, Y. A Focus on Reward Prediction and the Lateral Habenula: Functional Alterations and the Behavioral Outcomes Induced by Drugs of Abuse. Front. Synaptic Neurosci. 2018, 10, 12. [Google Scholar] [CrossRef]
- Namboodiri, V.M.; Rodriguez-Romaguera, J.; Stuber, G.D. The habenula. Curr. Biol. 2016, 26, R873–R877. [Google Scholar] [CrossRef] [PubMed]
- Imai, Y.; Patel, H.R.; Doliba, N.M.; Matschinsky, F.M.; Tobias, J.W.; Ahima, R.S. Analysis of gene expression in pancreatic islets from diet-induced obese mice. Physiol. Genom. 2008, 36, 43–51. [Google Scholar] [CrossRef]
- Kon, K.; Ode, K.L.; Mano, T.; Fujishima, H.; Takahashi, R.R.; Tone, D.; Shimizu, C.; Shiono, S.; Yada, S.; Matsuzawa, K.; et al. Cortical parvalbumin neurons are responsible for homeostatic sleep rebound through CaMKII activation. Nat. Commun. 2024, 15, 6054. [Google Scholar] [CrossRef]
- Niethard, N.; Hasegawa, M.; Itokazu, T.; Oyanedel, C.N.; Born, J.; Sato, T.R. Sleep-Stage-Specific Regulation of Cortical Excitation and Inhibition. Curr. Biol. 2016, 26, 2739–2749. [Google Scholar] [CrossRef]
- Spijker, S.; Koskinen, M.-K.; Riga, D. Incubation of depression: ECM assembly and parvalbumin interneurons after stress. Neurosci. Biobehav. Rev. 2020, 118, 65–79. [Google Scholar] [CrossRef] [PubMed]
- Su, X.; Dong, X.; Lu, C.-L.; Zhang, M.; Li, Y.; Xiao, H.; Wang, J.; Sun, Y.; Cong, B.; Wang, S. The mechanism of parvalbumin interneurons regulating glutamatergic neurons involvement in stress induced anxiety in the basolateral amygdala of male mice. Sci. Rep. 2025, 15, 26424. [Google Scholar] [CrossRef] [PubMed]
- Raulin, A.-C.; Doss, S.V.; Trottier, Z.A.; Ikezu, T.C.; Bu, G.; Liu, C.-C. ApoE in Alzheimer’s disease: Pathophysiology and therapeutic strategies. Mol. Neurodegener. 2022, 17, 72. [Google Scholar] [CrossRef]
- Holtzman, D.M.; Bales, K.R.; Tenkova, T.; Fagan, A.M.; Parsadanian, M.; Sartorius, L.J.; Mackey, B.; Olney, J.; McKeel, D.; Wozniak, D.; et al. Apolipoprotein E isoform-dependent amyloid deposition and neuritic degeneration in a mouse model of Alzheimer’s disease. Proc. Natl. Acad. Sci. USA 2000, 97, 2892–2897. [Google Scholar] [CrossRef]
- Lin, P.B.; Holtzman, D.M. Current insights into apolipoprotein E and the immune response in Alzheimer’s disease. Immunol. Rev. 2024, 327, 43–52. [Google Scholar] [CrossRef]
- Chen, Y.; Song, S.; Parhizkar, S.; Lord, J.; Zhu, Y.; Strickland, M.R.; Wang, C.; Park, J.; Tabor, G.T.; Jiang, H.; et al. APOE3ch alters microglial response and suppresses Aβ-induced tau seeding and spread. Cell 2023, 187, 428–445.e20. [Google Scholar] [CrossRef] [PubMed]
- Lundt, A.; Wormuth, C.; Siwek, M.E.; Müller, R.; Ehninger, D.; Henseler, C.; Broich, K.; Papazoglou, A.; Weiergräber, M. EEG Radiotelemetry in Small Laboratory Rodents: A Powerful State-of-the Art Approach in Neuropsychiatric, Neurodegenerative, and Epilepsy Research. Neural Plast. 2015, 2016, 8213878. [Google Scholar] [CrossRef]
- Fischer, D.; Klerman, E.B.; Phillips, A.J.K. Measuring sleep regularity: Theoretical properties and practical usage of existing metrics. Sleep 2021, 44, zsab103. [Google Scholar] [CrossRef]
- Kim, J.Y.; Grunke, S.D.; Levites, Y.; Golde, T.E.; Jankowsky, J.L. Intracerebroventricular viral injection of the neonatal mouse brain for persistent and widespread neuronal transduction. J. Vis. Exp. JoVE 2014, 91, 51863. [Google Scholar] [CrossRef]
- Iyer, K.A.; Alix, K.; Eltit, J.M.; Solis, E.; Pan, X.; Argade, M.D.; Khatri, S.; De Felice, L.J.; Sweet, D.H.; Schulte, M.K.; et al. Multi-modal antidepressant-like action of 6- and 7-chloro-2-aminodihydroquinazolines in the mouse tail suspension test. Psychopharmacology 2019, 236, 2093–2104. [Google Scholar] [CrossRef] [PubMed]
- Zhao, W.; Li, Q.; Ma, Y.; Wang, Z.; Fan, B.; Zhai, X.; Hu, M.; Wang, Q.; Zhang, M.; Zhang, C.; et al. Behaviors Related to Psychiatric Disorders and Pain Perception in C57BL/6J Mice During Different Phases of Estrous Cycle. Front. Neurosci. 2021, 15, 650793. [Google Scholar] [CrossRef] [PubMed]









Disclaimer/Publisher’s Note: The statements, opinions and data contained in all publications are solely those of the individual author(s) and contributor(s) and not of MDPI and/or the editor(s). MDPI and/or the editor(s) disclaim responsibility for any injury to people or property resulting from any ideas, methods, instructions or products referred to in the content. |
© 2026 by the authors. Licensee MDPI, Basel, Switzerland. This article is an open access article distributed under the terms and conditions of the Creative Commons Attribution (CC BY) license.
Share and Cite
Lin, L.; Pratt, A.E.; Hoffman, D.A. DPP6 Loss Causes Age-Dependent Sleep Dysregulation and Depression-like Phenotypes Linked to Neurodegeneration. Int. J. Mol. Sci. 2026, 27, 3224. https://doi.org/10.3390/ijms27073224
Lin L, Pratt AE, Hoffman DA. DPP6 Loss Causes Age-Dependent Sleep Dysregulation and Depression-like Phenotypes Linked to Neurodegeneration. International Journal of Molecular Sciences. 2026; 27(7):3224. https://doi.org/10.3390/ijms27073224
Chicago/Turabian StyleLin, Lin, Ashley E. Pratt, and Dax A. Hoffman. 2026. "DPP6 Loss Causes Age-Dependent Sleep Dysregulation and Depression-like Phenotypes Linked to Neurodegeneration" International Journal of Molecular Sciences 27, no. 7: 3224. https://doi.org/10.3390/ijms27073224
APA StyleLin, L., Pratt, A. E., & Hoffman, D. A. (2026). DPP6 Loss Causes Age-Dependent Sleep Dysregulation and Depression-like Phenotypes Linked to Neurodegeneration. International Journal of Molecular Sciences, 27(7), 3224. https://doi.org/10.3390/ijms27073224

