The ATRXt Protein Represses rDNA Transcription While Mirroring ATRX Interactions and Heterochromatin Localization
Abstract
1. Introduction
2. Results
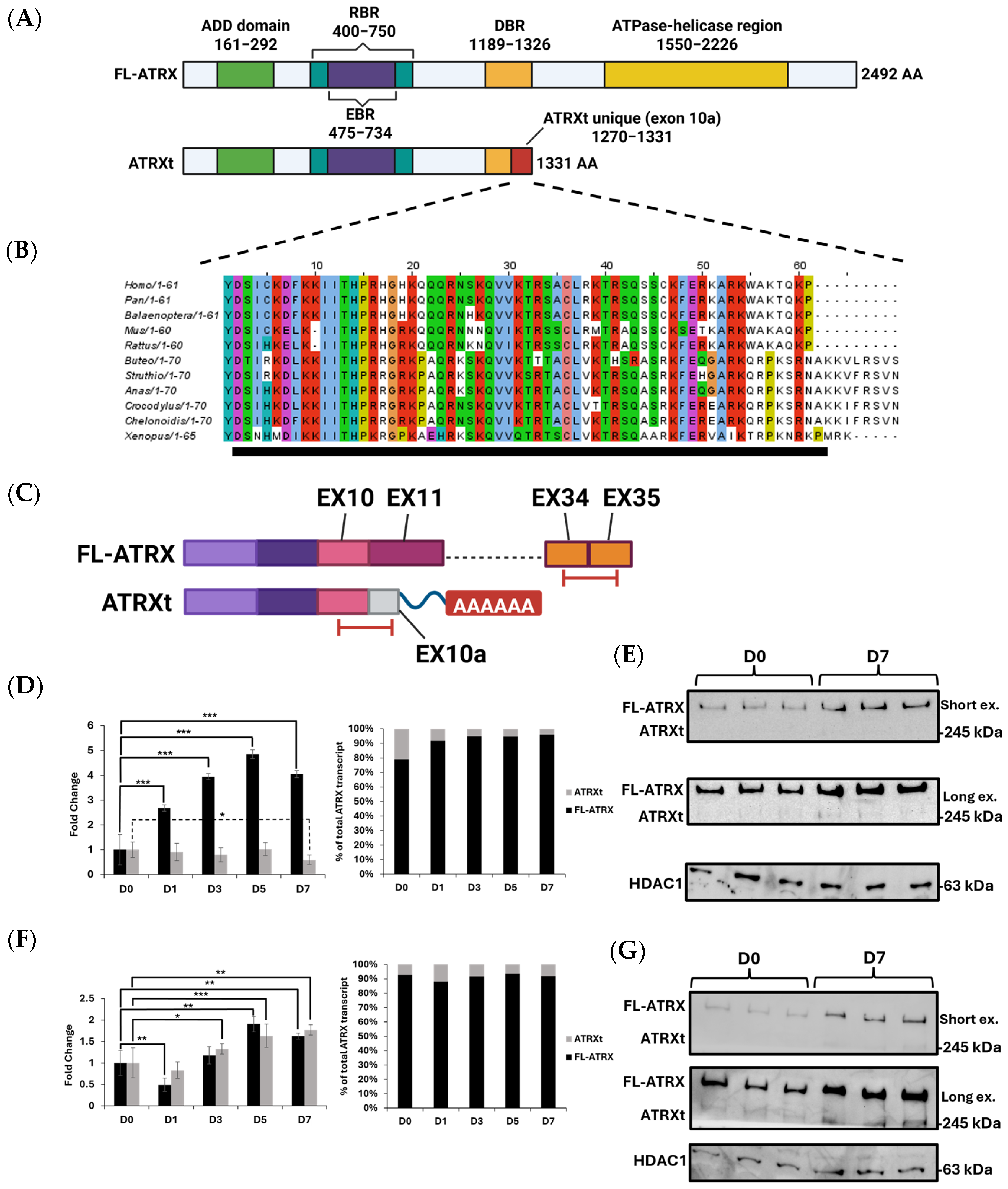
2.1. The Amino Acid Sequence and Expression Profile of ATRXt Compared to FL-ATRX
2.2. ATRXt Has a Subnuclear Localization Distinct from FL-ATRX
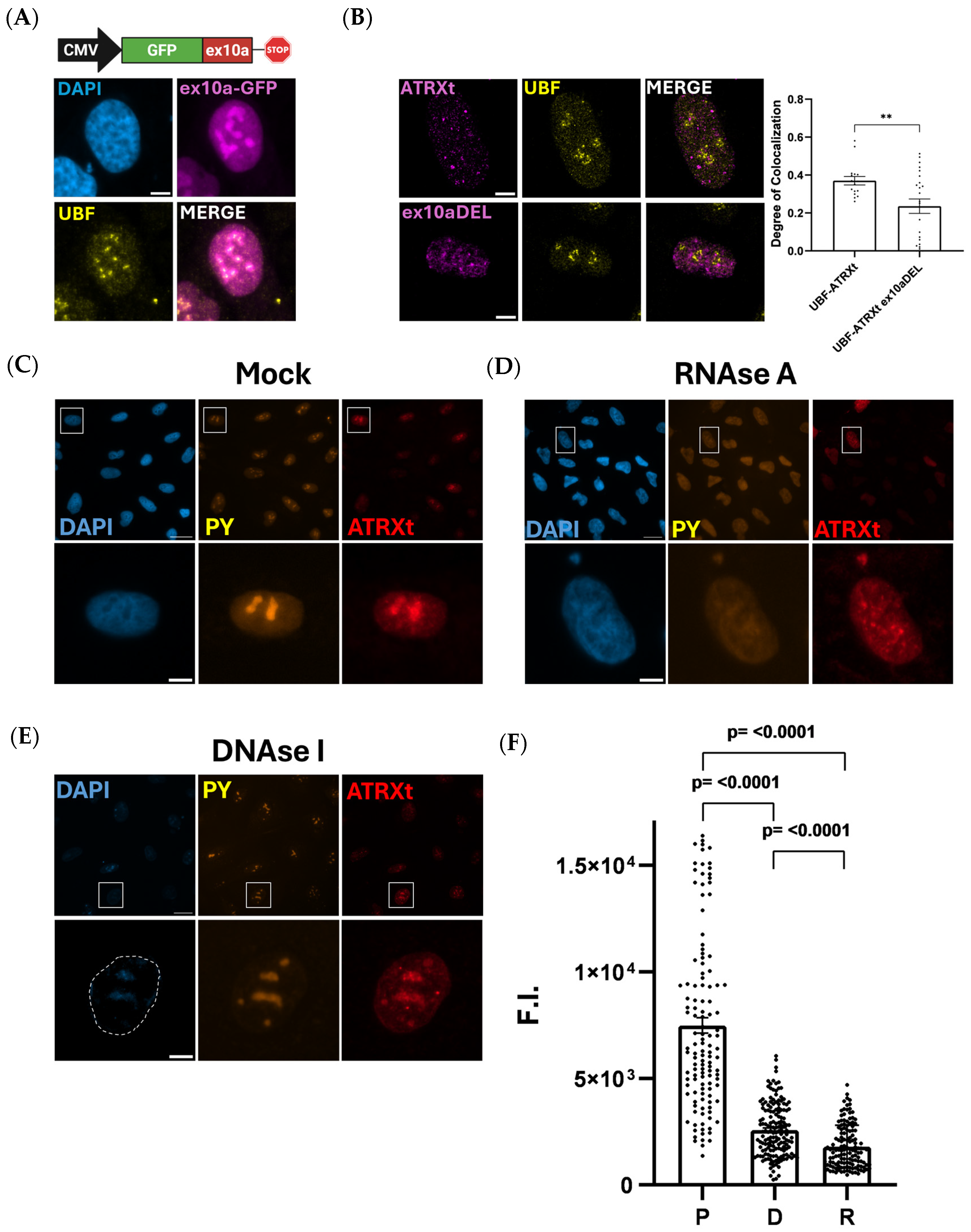
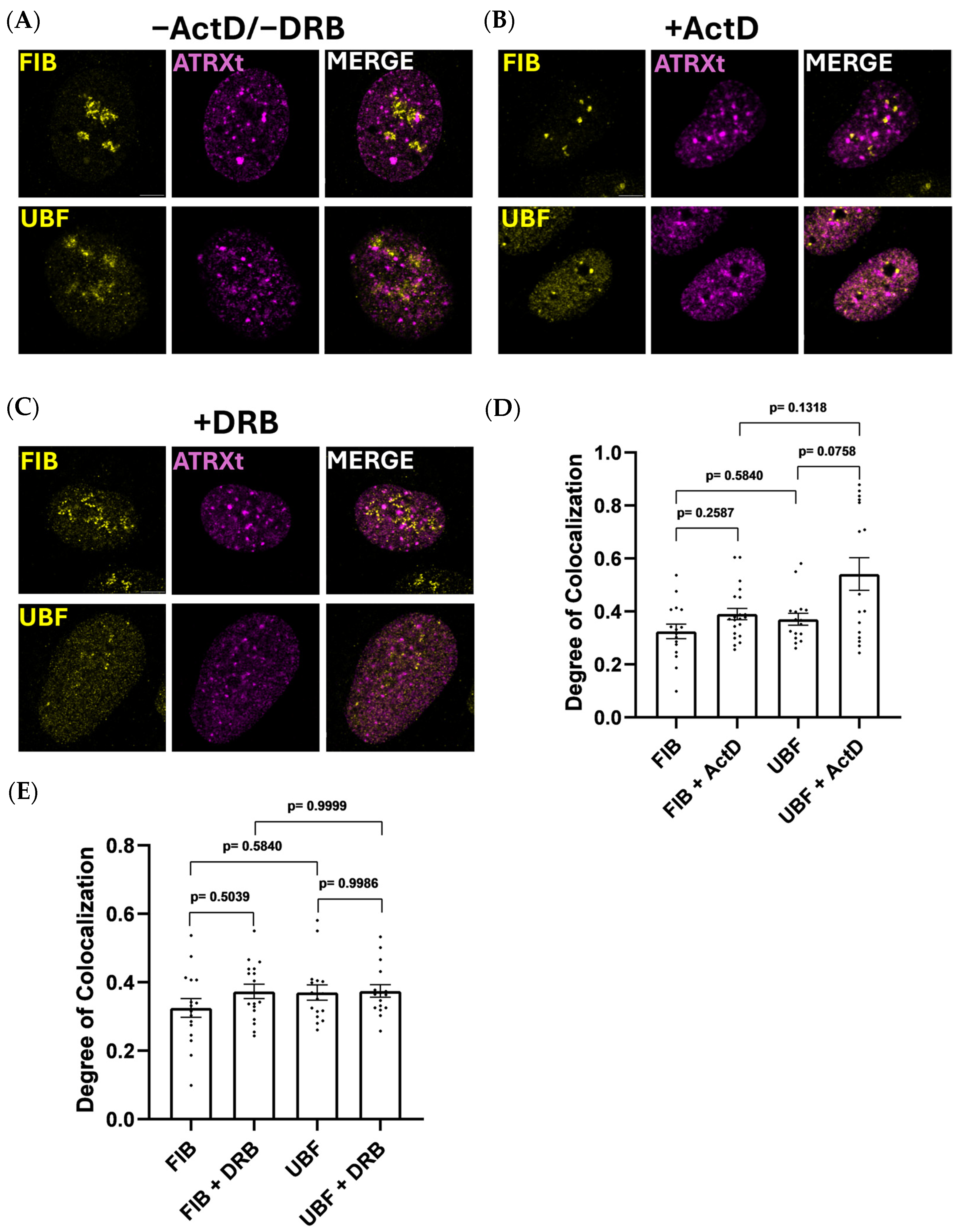
2.3. ATRXt Localizes to the Nucleolus in an RNA-Dependent Manner
2.4. ATRXt Is a Negative Regulator of rRNA Transcription
3. Discussion
4. Materials and Methods
4.1. Antibodies
4.2. Cell Lines and Cell Culture
4.3. Nuclease Treatments
4.4. Immunoprecipitation
4.5. Western Blotting
4.6. Immunofluorescence
4.7. Cloning of Plasmid Constructs
4.8. RNA Extraction and RT-qPCR
4.9. ChIP
4.10. Cell Proliferation Assay
4.11. Chemical Treatment Assays
4.12. Image Acquisition and Processing
Supplementary Materials
Author Contributions
Funding
Institutional Review Board Statement
Informed Consent Statement
Data Availability Statement
Acknowledgments
Conflicts of Interest
References
- Picketts, D.J.; Higgs, D.R.; Bachoo, S.; Blake, D.J.; Quarrell, O.W.J.; Gibbons, R.J. ATRX encodes a novel member of the SNF2 family of proteins: Mutations point to a common mechanism underlying the ATR-X syndrome. Hum. Mol. Genet. 1996, 5, 1899–1907. [Google Scholar] [CrossRef]
- Xu, F.; Yu, D.; Guo, J.; Hu, J.; Zhao, Y.; Jiang, C.; Meng, X.; Cai, J.; Zhao, Y. From pathology to therapy: A comprehensive review of ATRX mutation related molecular functions and disorders. Mutat. Res. Rev. Mutat. Res. 2025, 795, 108537. [Google Scholar] [CrossRef]
- Eustermann, S.; Yang, J.-C.; Law, M.J.; Amos, R.; Chapman, L.M.; Jelinska, C.; Garrick, D.; Clynes, D.; Gibbons, R.J.; Rhodes, D.; et al. Combinatorial readout of histone H3 modifications specifies localization of ATRX to heterochromatin. Nat. Struct. Mol. Biol. 2011, 18, 777–782. [Google Scholar] [CrossRef]
- Bérubé, N.G.; Smeenk, C.A.; Picketts, D.J. Cell cycle-dependent phosphorylation of the ATRX protein correlates with changes in nuclear matrix and chromatin association. Hum. Mol. Genet. 2000, 9, 539–547. [Google Scholar] [CrossRef]
- Cardoso, C.; Timsit, S.; Villard, L.; Khrestchatisky, M.; Fontès, M.; Colleaux, L. Specific interaction between the XNP/ATR-X gene product and the SET domain of the human EZH2 protein. Hum. Mol. Genet. 1998, 7, 679–684. [Google Scholar] [CrossRef]
- Nan, X.; Hou, J.; Maclean, A.; Nasir, J.; Lafuente, M.J.; Shu, X.; Kriaucionis, S.; Bird, A. Interaction between chromatin proteins MECP2 and ATRX is disrupted by mutations that cause inherited mental retardation. Proc. Natl. Acad. Sci. USA 2007, 104, 2709–2714. [Google Scholar] [CrossRef] [PubMed]
- Zhang, E.; Peng, L.; Yuan, K.; Ding, Z.; Yi, Q. HP1 Promotes the Centromeric Localization of ATRX and Protects Cohesion by Interfering Wapl Activity in Mitosis. Front. Biosci. 2025, 30, 26426. [Google Scholar] [CrossRef] [PubMed]
- Ren, W.; Medeiros, N.; Warneford-Thomson, R.; Wulfridge, P.; Yan, Q.; Bian, J.; Sidoli, S.; Garcia, B.A.; Skordalakes, E.; Joyce, E.; et al. Disruption of ATRX-RNA interactions uncovers roles in ATRX localization and PRC2 function. Nat. Commun. 2020, 11, 2219. [Google Scholar] [CrossRef]
- Marano, D.; Fioriniello, S.; Fiorillo, F.; Gibbons, R.J.; D’esposito, M.; Della Ragione, F. ATRX Contributes to MeCP2-Mediated Pericentric Heterochromatin Organization during Neural Differentiation. Int. J. Mol. Sci. 2019, 20, 5371. [Google Scholar] [CrossRef] [PubMed]
- Xue, Y.; Gibbons, R.; Yan, Z.; Yang, D.; McDowell, T.L.; Sechi, S.; Qin, J.; Zhou, S.; Higgs, D.; Wang, W. The ATRX syndrome protein forms a chromatin-remodeling complex with Daxx and localizes in promyelocytic leukemia nuclear bodies. Proc. Natl. Acad. Sci. USA 2003, 100, 10635–10640. [Google Scholar] [CrossRef]
- Goldberg, A.D.; Banaszynski, L.A.; Noh, K.-M.; Lewis, P.W.; Elsaesser, S.J.; Stadler, S.; Dewell, S.; Law, M.; Guo, X.; Li, X.; et al. Distinct Factors Control Histone Variant H3.3 Localization at Specific Genomic Regions. Cell 2010, 140, 678–691. [Google Scholar] [CrossRef]
- Muoio, D.; Fouquerel, E. The alternative lengthening of telomeres pathway through a DNA repair lens: Mechanism and therapeutic opportunities. NAR Cancer 2025, 7, zcaf056. [Google Scholar] [CrossRef] [PubMed]
- Heaphy, C.M.; de Wilde, R.F.; Jiao, Y.; Klein, A.P.; Edil, B.H.; Shi, C.; Bettegowda, C.; Rodriguez, F.J.; Eberhart, C.G.; Hebbar, S.; et al. Altered telomeres in tumors with ATRX and DAXX mutations. Science 2011, 333, 425. [Google Scholar] [CrossRef]
- Lovejoy, C.A.; Li, W.; Reisenweber, S.; Thongthip, S.; Bruno, J.; de Lange, T.; De, S.; Petrini, J.H.J.; Sung, P.A.; Jasin, M.; et al. Loss of ATRX, Genome Instability, and an Altered DNA Damage Response Are Hallmarks of the Alternative Lengthening of Telomeres Pathway. PLoS Genet. 2012, 8, e1002772. [Google Scholar] [CrossRef] [PubMed]
- O’Sullivan, R.J.; Greenberg, R.A. Mechanisms of Alternative Lengthening of Telomeres. Cold Spring Harb. Perspect. Biol. 2025, 17, a041690. [Google Scholar] [CrossRef] [PubMed]
- Clynes, D.; Jelinska, C.; Xella, B.; Ayyub, H.; Scott, C.; Mitson, M.; Taylor, S.; Higgs, D.R.; Gibbons, R.J. Suppression of the alternative lengthening of telomere pathway by the chromatin remodelling factor ATRX. Nat. Commun. 2015, 6, 7538. [Google Scholar] [CrossRef]
- Watson, L.A.; Solomon, L.A.; Li, J.R.; Jiang, Y.; Edwards, M.; Shin-Ya, K.; Beier, F.; Bérubé, N.G. Atrx deficiency induces telomere dysfunction, endocrine defects, and reduced life span. J. Clin. Investig. 2013, 123, 2049–2063. [Google Scholar] [CrossRef]
- Teng, Y.-C.; Sundaresan, A.; O’hAra, R.; Gant, V.U.; Li, M.; Martire, S.; Warshaw, J.N.; Basu, A.; Banaszynski, L.A. ATRX promotes heterochromatin formation to protect cells from G-quadruplex DNA-mediated stress. Nat. Commun. 2021, 12, 3887. [Google Scholar] [CrossRef]
- Huh, M.S.; Ivanochko, D.; Hashem, L.E.; Curtin, M.; Delorme, M.; Goodall, E.; Yan, K.; Picketts, D.J. Stalled replication forks within heterochromatin require ATRX for protection. Cell Death Dis. 2016, 7, e2220. [Google Scholar] [CrossRef]
- Truch, J.; Downes, D.J.; Scott, C.; Gür, E.R.; Telenius, J.M.; Repapi, E.; Schwessinger, R.; Gosden, M.; Brown, J.M.; Taylor, S.; et al. The chromatin remodeller ATRX facilitates diverse nuclear processes, in a stochastic manner, in both heterochromatin and euchromatin. Nat. Commun. 2022, 13, 3485. [Google Scholar] [CrossRef]
- Gibbons, R.J.; Picketts, D.J.; Villard, L.; Higgs, D.R. Mutations in a putative global transcriptional regulator cause X-linked mental retardation with α-thalassemia (ATR-X syndrome). Cell 1995, 80, 837–845. [Google Scholar] [CrossRef] [PubMed]
- León, N.Y.; Harley, V.R. ATR-X syndrome: Genetics, clinical spectrum, and management. Hum. Genet. 2021, 140, 1625–1634. [Google Scholar] [CrossRef]
- Bérubé, N.G.; Mangelsdorf, M.; Jagla, M.; Vanderluit, J.; Garrick, D.; Gibbons, R.J.; Higgs, D.R.; Slack, R.S.; Picketts, D.J. The chromatin-remodeling protein ATRX is critical for neuronal survival during corticogenesis. J. Clin. Investig. 2005, 115, 258–267. [Google Scholar] [CrossRef] [PubMed]
- Ritchie, K.; Watson, L.A.; Davidson, B.; Jiang, Y.; Bérubé, N.G. ATRX is required for maintenance of the neuroprogenitor cell pool in the embryonic mouse brain. Biol. Open 2014, 3, 1158–1163. [Google Scholar] [CrossRef]
- Huh, M.S.; O’dEa, T.P.; Ouazia, D.; McKay, B.C.; Parise, G.; Parks, R.J.; Rudnicki, M.A.; Picketts, D.J. Compromised genomic integrity impedes muscle growth after Atrx inactivation. J. Clin. Investig. 2012, 122, 4412–4423. [Google Scholar] [CrossRef]
- Law, M.J.; Lower, K.M.; Voon, H.P.; Hughes, J.R.; Garrick, D.; Viprakasit, V.; Mitson, M.; De Gobbi, M.; Marra, M.; Morris, A.; et al. ATR-X Syndrome Protein Targets Tandem Repeats and Influences Allele-Specific Expression in a Size-Dependent Manner. Cell 2010, 143, 367–378. [Google Scholar] [CrossRef]
- Udugama, M.; Sanij, E.; Voon, H.P.J.; Son, J.; Hii, L.; Henson, J.D.; Chan, F.L.; Chang, F.T.M.; Liu, Y.; Pearson, R.B.; et al. Ribosomal DNA copy loss and repeat instability in ATRX-mutated cancers. Proc. Natl. Acad. Sci. USA 2018, 115, 4737–4742. [Google Scholar] [CrossRef]
- Scott, W.A.; Dhanji, E.Z.; Dyakov, B.J.A.; Dreseris, E.S.; Asa, J.S.; Grange, L.J.; Mirceta, M.; Pearson, C.E.; Stewart, G.S.; Gingras, A.-C.; et al. ATRX proximal protein associations boast roles beyond histone deposition. PLoS Genet. 2021, 17, e1009909. [Google Scholar] [CrossRef]
- McDowell, T.L.; Gibbons, R.J.; Sutherland, H.; O’Rourke, D.M.; Bickmore, W.A.; Pombo, A.; Turley, H.; Gatter, K.; Picketts, D.J.; Buckle, V.J.; et al. Localization of a putative transcriptional regulator (ATRX) at pericentromeric heterochromatin and the short arms of acrocentric chromosomes. Proc. Natl. Acad. Sci. USA 1999, 96, 13983–13988. [Google Scholar] [CrossRef]
- Garrick, D.; Samara, V.; McDowell, T.L.; Smith, A.J.; Dobbie, L.; Higgs, D.R.; Gibbons, R.J. A conserved truncated isoform of the ATR-X syndrome protein lacking the SWI/SNF-homology domain. Gene 2004, 326, 23–34. [Google Scholar] [CrossRef] [PubMed]
- Larkin, M.A.; Blackshields, G.; Brown, N.P.; Chenna, R.; McGettigan, P.A.; McWilliam, H.; Valentin, F.; Wallace, I.M.; Wilm, A.; Lopez, R.; et al. Clustal W and Clustal X version 2.0. Bioinformatics 2007, 23, 2947–2948. [Google Scholar] [CrossRef]
- Scott, M.S.; Boisvert, F.-M.; McDowall, M.D.; Lamond, A.I.; Barton, G.J. Characterization and prediction of protein nucleolar localization sequences. Nucleic Acids Res. 2010, 38, 7388–7399. [Google Scholar] [CrossRef]
- Tang, J.; Wu, S.; Liu, H.; Stratt, R.; Barak, O.G.; Shiekhattar, R.; Picketts, D.J.; Yang, X. A Novel Transcription Regulatory Complex Containing Death Domain-associated Protein and the ATR-X Syndrome Protein. J. Biol. Chem. 2004, 279, 20369–20377. [Google Scholar] [CrossRef] [PubMed]
- Cardoso, C.; Lutz, Y.; Mignon, C.; Compe, E.; Depetris, D.; Mattei, M.-G.; Fontes, M.; Colleaux, L. ATR-X mutations cause impaired nuclear location and altered DNA binding properties of the XNP/ATR-X protein. J. Med. Genet. 2000, 37, 746–751. [Google Scholar] [CrossRef] [PubMed]
- Boisvert, F.-M.; Van Koningsbruggen, S.; Navascués, J.; Lamond, A. The multifunctional nucleolus. Nat. Rev. Mol. Cell Biol. 2007, 8, 574–585. [Google Scholar] [CrossRef]
- Denissov, S.; Lessard, F.; Mayer, C.; Stefanovsky, V.; van Driel, M.; Grummt, I.; Moss, T.; Stunnenberg, H.G. A model for the topology of active ribosomal RNA genes. Embo Rep. 2011, 12, 231–237. [Google Scholar] [CrossRef] [PubMed]
- Dundr, M.; Misteli, T.; Olson, M.O. The Dynamics of Postmitotic Reassembly of the Nucleolus. J. Cell Biol. 2000, 150, 433–446. [Google Scholar] [CrossRef]
- Chamousset, D.; De Wever, V.; Moorhead, G.B.; Chen, Y.; Boisvert, F.-M.; Lamond, A.I.; Trinkle-Mulcahy, L. RRP1B Targets PP1 to Mammalian Cell Nucleoli and Is Associated with Pre-60S Ribosomal Subunits. Mol. Biol. Cell 2010, 21, 4212–4226. [Google Scholar] [CrossRef]
- Scheer, U.; Thiry, M.; Goessens, G. Structure, function and assembly of the nucleolus. Trends Cell Biol. 1993, 3, 236–241. [Google Scholar] [CrossRef]
- Weisenberger, D.; Scheer, U. A possible mechanism for the inhibition of ribosomal RNA gene transcription during mitosis. J. Cell Biol. 1995, 129, 561–575. [Google Scholar] [CrossRef]
- Ni, C.; Buszczak, M. Ribosome biogenesis and function in development and disease. Development 2023, 150, dev201187. [Google Scholar] [CrossRef]
- Merkin, J.; Russell, C.; Chen, P.; Burge, C.B. Evolutionary Dynamics of Gene and Isoform Regulation in Mammalian Tissues. Science 2012, 338, 1593–1599. [Google Scholar] [CrossRef]
- Barbosa-Morais, N.L.; Irimia, M.; Pan, Q.; Xiong, H.Y.; Gueroussov, S.; Lee, L.J.; Slobodeniuc, V.; Kutter, C.; Watt, S.; Çolak, R.; et al. The Evolutionary Landscape of Alternative Splicing in Vertebrate Species. Science 2012, 338, 1587–1593. [Google Scholar] [CrossRef]
- Monteuuis, G.; Wong, J.J.L.; Bailey, C.G.; Schmitz, U.; Rasko, J.E.J. The changing paradigm of intron retention: Regulation, ramifications and recipes. Nucleic Acids Res. 2019, 47, 11497–11513. [Google Scholar] [CrossRef]
- Nilsen, T.W.; Graveley, B.R. Expansion of the eukaryotic proteome by alternative splicing. Nature 2010, 463, 457–463. [Google Scholar] [CrossRef]
- Mohan, N.; Johnson, G.S.; Perez, J.E.T.; Dashwood, W.M.; Rajendran, P.; Dashwood, R.H. Alternative splicing of BAZ1A in colorectal cancer disrupts the DNA damage response and increases chemosensitization. Cell Death Dis. 2024, 15, 570. [Google Scholar] [CrossRef]
- Barak, O.; Lazzaro, M.A.; Cooch, N.S.; Picketts, D.J.; Shiekhattar, R. A Tissue-specific, Naturally Occurring Human SNF2L Variant Inactivates Chromatin Remodeling. J. Biol. Chem. 2004, 279, 45130–45138. [Google Scholar] [CrossRef] [PubMed]
- Nazim, M.; Lin, C.-H.; Feng, A.-C.; Xiao, W.; Yeom, K.-H.; Li, M.; Daly, A.E.; Tan, X.; Vu, H.; Ernst, J.; et al. Alternative splicing of a chromatin modifier alters the transcriptional regulatory programs of stem cell maintenance and neuronal differentiation. Cell Stem Cell 2024, 31, 754–771.e6. [Google Scholar] [CrossRef] [PubMed]
- Lu, Y.; Loh, Y.-H.; Li, H.; Cesana, M.; Ficarro, S.B.; Parikh, J.R.; Salomonis, N.; Toh, C.-X.D.; Andreadis, S.T.; Luckey, C.J.; et al. Alternative Splicing of MBD2 Supports Self-Renewal in Human Pluripotent Stem Cells. Cell Stem Cell 2014, 15, 92–101. [Google Scholar] [CrossRef] [PubMed]
- Kwon, S.Y.; Xiao, H.; Wu, C.; Badenhorst, P. Alternative Splicing of NURF301 Generates Distinct NURF Chromatin Remodeling Complexes with Altered Modified Histone Binding Specificities. PLoS Genet. 2009, 5, e1000574. [Google Scholar] [CrossRef]
- Lechner, M.S.; Schultz, D.C.; Negorev, D.; Maul, G.G.; Rauscher, F.J., 3rd. The mammalian heterochromatin protein 1 binds diverse nuclear proteins through a common motif that targets the chromoshadow domain. Biochem. Biophys. Res. Commun. 2005, 331, 929–937. [Google Scholar] [CrossRef]
- Bérubé, N.G.; Healy, J.; Medina, C.F.; Wu, S.; Hodgson, T.; Jagla, M.; Picketts, D.J. Patient mutations alter ATRX targeting to PML nuclear bodies. Eur. J. Hum. Genet. 2007, 16, 192–201. [Google Scholar] [CrossRef]
- Tan, W.; Park, J.; Venugopal, H.; Lou, J.; Dias, P.S.; Baldoni, P.L.; Moon, K.-W.; Dite, T.A.; Keenan, C.R.; Gurzau, A.D.; et al. MORC2 is a phosphorylation-dependent DNA compaction machine. Nat. Commun. 2025, 16, 5606. [Google Scholar] [CrossRef]
- Armache, J.P.; Gamarra, N.; Johnson, S.L.; Leonard, J.D.; Wu, S.; Narlikar, G.J.; Cheng, Y. Cryo-EM structures of remodeler-nucleosome intermediates suggest allosteric control through the nucleosome. eLife 2019, 8, e46057. [Google Scholar] [CrossRef]
- Mitson, M.; Kelley, L.A.; Sternberg, M.J.; Higgs, D.R.; Gibbons, R.J. Functional significance of mutations in the Snf2 domain of ATRX. Hum. Mol. Genet. 2011, 20, 2603–2610. [Google Scholar] [CrossRef] [PubMed]
- Sadic, D.; Schmidt, K.; Groh, S.; Kondofersky, I.; Ellwart, J.; Fuchs, C.; Theis, F.J.; Schotta, G. Atrx promotes heterochromatin formation at retrotransposons. Embo Rep. 2015, 16, 836–850. [Google Scholar] [CrossRef] [PubMed]
- Valle-García, D.; Qadeer, Z.A.; McHugh, D.S.; Ghiraldini, F.G.; Chowdhury, A.H.; Hasson, D.; Dyer, M.A.; Recillas-Targa, F.; Bernstein, E. ATRX binds to atypical chromatin domains at the 3′ exons of zinc finger genes to preserve H3K9me3 enrichment. Epigenetics 2016, 11, 398–414. [Google Scholar] [CrossRef]
- Yan, S.; Wang, X.; Ge, K.; Wang, D.; Chen, Y. ATRX ADD domain is a versatile module for recognizing macroH2A, H3, and beyond. Acta Biochim. Biophys. Sin. 2025, 58, 311–321. [Google Scholar] [CrossRef] [PubMed]
- Chen, Y.; Luo, Y.; Sun, J.; Wang, S.; Wan, B. ADD domain added new binding partners for the nuclear hub protein ATRX. Acta Biochim. Biophys. Sin. 2025, 58, 463–465. [Google Scholar] [CrossRef]
- Goncalves, T.; Bhatnagar, H.; Cunniffe, S.; Gibbons, R.J.; Rose, A.M.; Clynes, D. Phosphorylation of ‘SDT-like’ motifs in ATRX mediates its interaction with the MRN complex and is important for ALT pathway suppression. Open Biol. 2024, 14, 240205. [Google Scholar] [CrossRef]





Disclaimer/Publisher’s Note: The statements, opinions and data contained in all publications are solely those of the individual author(s) and contributor(s) and not of MDPI and/or the editor(s). MDPI and/or the editor(s) disclaim responsibility for any injury to people or property resulting from any ideas, methods, instructions or products referred to in the content. |
© 2026 by the authors. Licensee MDPI, Basel, Switzerland. This article is an open access article distributed under the terms and conditions of the Creative Commons Attribution (CC BY) license.
Share and Cite
Levesque, M.G.; Picketts, D.J. The ATRXt Protein Represses rDNA Transcription While Mirroring ATRX Interactions and Heterochromatin Localization. Int. J. Mol. Sci. 2026, 27, 3103. https://doi.org/10.3390/ijms27073103
Levesque MG, Picketts DJ. The ATRXt Protein Represses rDNA Transcription While Mirroring ATRX Interactions and Heterochromatin Localization. International Journal of Molecular Sciences. 2026; 27(7):3103. https://doi.org/10.3390/ijms27073103
Chicago/Turabian StyleLevesque, Mathieu G., and David J. Picketts. 2026. "The ATRXt Protein Represses rDNA Transcription While Mirroring ATRX Interactions and Heterochromatin Localization" International Journal of Molecular Sciences 27, no. 7: 3103. https://doi.org/10.3390/ijms27073103
APA StyleLevesque, M. G., & Picketts, D. J. (2026). The ATRXt Protein Represses rDNA Transcription While Mirroring ATRX Interactions and Heterochromatin Localization. International Journal of Molecular Sciences, 27(7), 3103. https://doi.org/10.3390/ijms27073103

