Integrating Metabolic and MicroRNA Profiling to the Diagnostics of Endometriosis: A Pilot Study
Abstract
1. Introduction
2. Results
2.1. Description of the Cohort
2.2. Overview of the Study Pipeline
2.3. Validation of GC–MS Method
2.3.1. Linearity, LODs, and LOQs
2.3.2. Selectivity and Carry-Over
2.3.3. Within-Run and Between-Run Accuracy and Precision
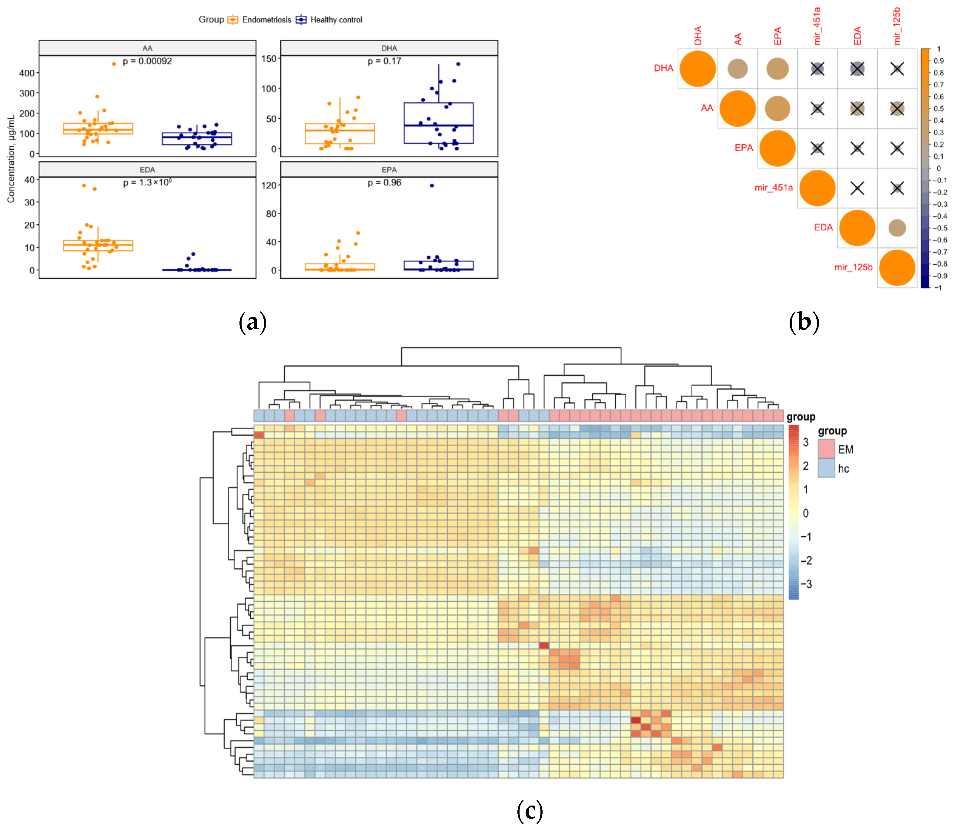
2.4. The Plolyunsaturated Fatty Acids Profile of Blood Serum
2.5. The Levels of miR-125b and miR-451a Differ in Saliva
2.6. Predictive Model of Endometriosis
2.6.1. OPLS-DA Results
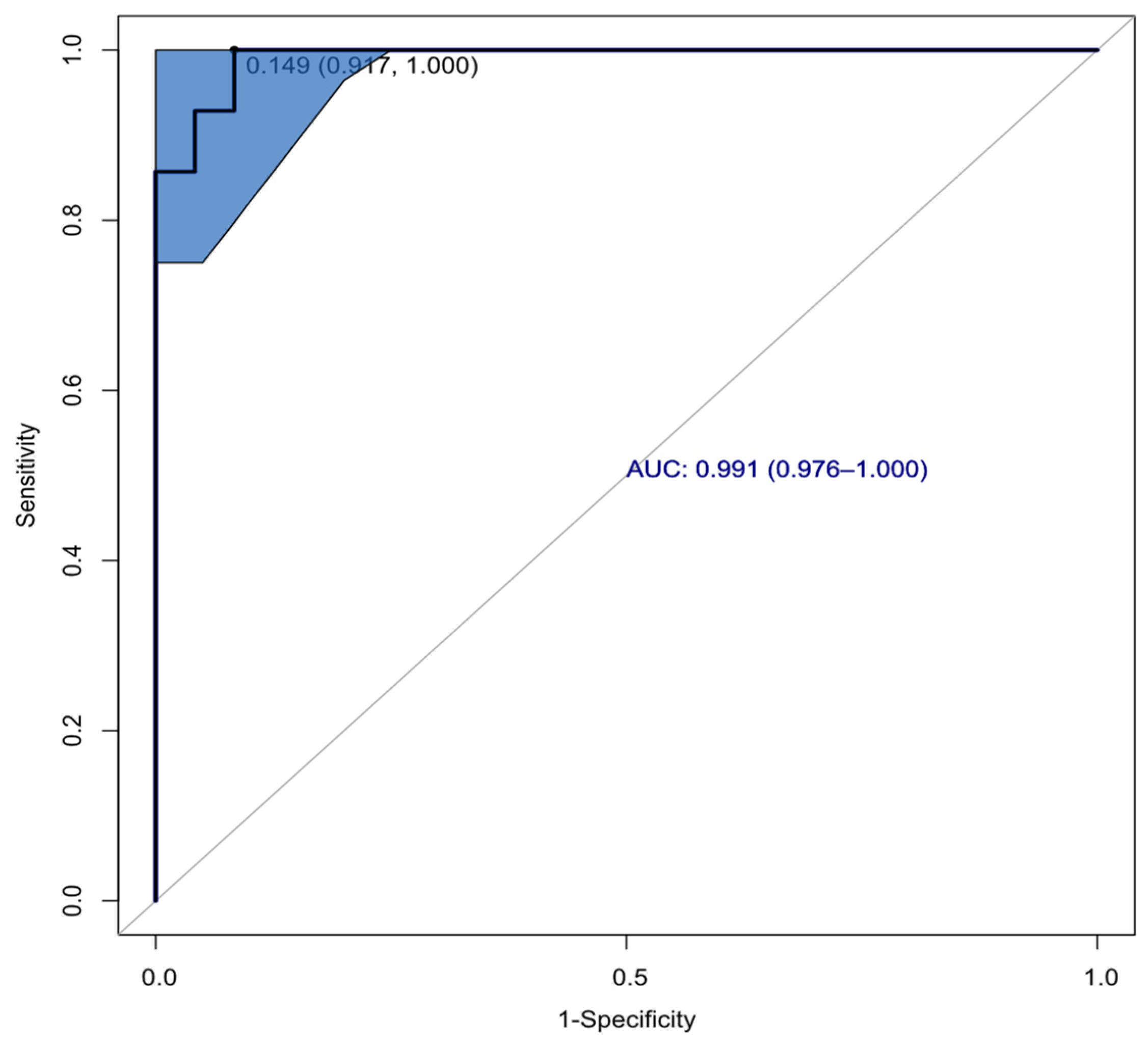
2.6.2. Logistic Binary Regression Results
2.6.3. SVM Results
2.6.4. Random Forest Results
3. Discussion
4. Materials and Methods
4.1. Patients and Study Design
4.2. Materials
4.3. Polyusaturated Fatty Acids Extraction and Derivatization
4.4. GC–MS Analysis
4.5. RNA Sample Extraction and Preparation
4.6. RT-qPCR
4.7. Statistical Analysis
5. Conclusions
Supplementary Materials
Author Contributions
Funding
Institutional Review Board Statement
Informed Consent Statement
Data Availability Statement
Acknowledgments
Conflicts of Interest
Abbreviations
| AA | Arachidonic (all-cis-eicosatetraenoic) acid |
| DHA | all-cis-Docosahexaenoic acid |
| EDA | Cis, cis-11,14-Eicosadienoic acid |
| EPA | all-cis-Eicosapentaenoic acid |
| HEA | Heneicosanoic acid |
| GC–MS | Gas chromatography coupled with mass-spectrometric detection |
| LOQ | Lower limit of quantitation |
| LOD | Limit of detection |
| ML | Machine learning |
| OPLS-DA | Discriminant analysis with orthogonal projection on latent structures |
| PUFAs | Polyunsaturated fatty acids |
| ROC | Receiver operation characteristic |
| RT-qPCR | Quantitative reverse transcription polymerase chain reaction |
| SVM | Support vector machine learning |
Appendix A
| Group | Healthy Control | Endometriosis | Total | Percentage of Corrected |
|---|---|---|---|---|
| Training sample | ||||
| Healthy control | 11 | 1 | 12 | 91.7% |
| Endometriosis | 0 | 14 | 14 | 100.0% |
| Total | 11 | 15 | 26 | 95.8% |
| Test sample | ||||
| Healthy control | 10 | 2 | 12 | 83.3% |
| Endometriosis | 0 | 14 | 14 | 100.0% |
| Total | 10 | 16 | 26 | 91.7% |
References
- Agarwal, S.K.; Chapron, C.; Giudice, L.C.; Laufer, M.R.; Leyland, N.; Missmer, S.A.; Singh, S.S.; Taylor, H.S. Clinical Diagnosis of Endometriosis: A Call to Action. Am. J. Obstet. Gynecol. 2019, 220, 354.e1–354.e12. [Google Scholar] [CrossRef]
- Aredo, J.V.; Heyrana, K.J.; Karp, B.I.; Shah, J.P.; Stratton, P. Relating Chronic Pelvic Pain and Endometriosis to Signs of Sensitization and Myofascial Pain and Dysfunction. Semin. Reprod. Med. 2017, 35, 088–097. [Google Scholar] [CrossRef]
- Nnoaham, K.E.; Hummelshoj, L.; Webster, P.; D’Hooghe, T.; De Cicco Nardone, F.; De Cicco Nardone, C.; Jenkinson, C.; Kennedy, S.H.; Zondervan, K.T. Impact of Endometriosis on Quality of Life and Work Productivity: A Multicenter Study Across Ten Countries. Fertil. Steril. 2011, 96, 366. [Google Scholar] [CrossRef]
- Leone Roberti Maggiore, U.; Chiappa, V.; Ceccaroni, M.; Roviglione, G.; Savelli, L.; Ferrero, S.; Raspagliesi, F.; Spanò Bascio, L. Epidemiology of Infertility in Women with Endometriosis. Best Pract. Res. Clin. Obstet. Gynaecol. 2024, 92, 102454. [Google Scholar] [CrossRef]
- Evans, M.B.; Decherney, A.H. Fertility and Endometriosis. Clin. Obstet. Gynecol. 2017, 60, 497–502. [Google Scholar] [CrossRef]
- Practice Committee of the American Society for Reproductive Medicine. Endometriosis and Infertility: A Committee Opinion. Fertil. Steril. 2012, 98, 591–598. [Google Scholar] [CrossRef]
- Simoens, S.; Dunselman, G.; Dirksen, C.; Hummelshoj, L.; Bokor, A.; Brandes, I.; Brodszky, V.; Canis, M.; Colombo, G.L.; Deleire, T.; et al. The Burden of Endometriosis: Costs and Quality of Life of Women with Endometriosis and Treated in Referral Centres. Hum. Reprod. 2012, 27, 1292–1299. [Google Scholar] [CrossRef] [PubMed]
- Bendifallah, S.; Suisse, S.; Puchar, A.; Delbos, L.; Poilblanc, M.; Descamps, P.; Golfier, F.; Jornea, L.; Bouteiller, D.; Touboul, C.; et al. Salivary MicroRNA Signature for Diagnosis of Endometriosis. J. Clin. Med. 2022, 11, 612. [Google Scholar] [CrossRef] [PubMed]
- Papari, E.; Noruzinia, M.; Kashani, L.; Foster, W.G. Identification of Candidate MicroRNA Markers of Endometriosis with the Use of Next-Generation Sequencing and Quantitative Real-Time Polymerase Chain Reaction. Fertil. Steril. 2020, 113, 1232–1241. [Google Scholar] [CrossRef] [PubMed]
- Bendifallah, S.; Dabi, Y.; Suisse, S.; Jornea, L.; Bouteiller, D.; Touboul, C.; Puchar, A.; Daraï, E. MicroRNome Analysis Generates a Blood-Based Signature for Endometriosis. Sci. Rep. 2022, 12, 4051. [Google Scholar] [CrossRef]
- Bhamidipaty-Pelosi, S. Variation in Endometriosis Aetiology, Potential Impact on Lesion Heterogeneity and the Consequences for Research and Treatment. J. Endometr. Uterine Disord. 2026, 14, 100152. [Google Scholar] [CrossRef]
- Pelosi, E.; Cushing, H.; Hay Whitney, J.; Bhamidipaty-Pelosi, S.; Kyei-Barffour, I.; Volpert, M.; Grimshaw, A.; Eriksson, L.; Vash-Margita, A. Müllerian Anomalies and Endometriosis: Associations and Phenotypic Variations. Reprod. Biol. Endocrinol. 2024, 22, 157. [Google Scholar] [CrossRef]
- Wang, Q.; Lu, Q.; Zhao, H. A Review of Study Designs and Statistical Methods for Genomic Epidemiology Studies Using next Generation Sequencing. Front. Genet. 2015, 6, 149. [Google Scholar] [CrossRef] [PubMed]
- Samare-Najaf, M.; Razavinasab, S.A.; Samareh, A.; Jamali, N. Omics-Based Novel Strategies in the Diagnosis of Endometriosis. Crit. Rev. Clin. Lab. Sci. 2024, 61, 205–225. [Google Scholar] [CrossRef] [PubMed]
- Sasamoto, N.; Ngo, L.H.; Vitonis, A.F.; Dillon, S.T.; Aziz, M.; Shafrir, A.L.; Missmer, S.A.; Libermann, T.A.; Terry, K.L. Prospective Evaluation of Plasma Proteins in Relation to Surgical Endometriosis Diagnosis in the Nurses’ Health Study II. eBioMedicine 2025, 115, 105688. [Google Scholar] [CrossRef] [PubMed]
- Dutta, M.; Singh, B.; Joshi, M.; Das, D.; Subramani, E.; Maan, M.; Jana, S.K.; Sharma, U.; Das, S.; Dasgupta, S.; et al. Metabolomics Reveals Perturbations in Endometrium and Serum of Minimal and Mild Endometriosis. Sci. Rep. 2018, 8, 6466, Erratum in Sci. Rep. 2020, 10, 2790. https://doi.org/10.1038/s41598-020-59776-9. [Google Scholar] [CrossRef] [PubMed] [PubMed Central]
- Loy, S.L.; Zhou, J.; Cui, L.; Tan, T.Y.; Ee, T.X.; Chern, B.S.M.; Chan, J.K.Y.; Lee, Y.H. Discovery and Validation of Peritoneal Endometriosis Biomarkers in Peritoneal Fluid and Serum. Reprod. Biomed. Online 2021, 43, 727–737. [Google Scholar] [CrossRef]
- Ortiz, C.N.; Torres-Reverón, A.; Appleyard, C.B. Metabolomics in Endometriosis: Challenges and Perspectives for Future Studies. Reprod. Fertil. 2021, 2, R35. [Google Scholar] [CrossRef]
- Anastasiu, C.V.; Moga, M.A.; Neculau, A.E.; Bălan, A.; Scârneciu, I.; Dragomir, R.M.; Dull, A.M.; Chicea, L.M. Biomarkers for the Noninvasive Diagnosis of Endometriosis: State of the Art and Future Perspectives. Int. J. Mol. Sci. 2020, 21, 1750. [Google Scholar] [CrossRef] [PubMed]
- Kukes, I.V.; Molchanov, O.L.; Glagovskiy, P.B.; Lifanseva, N.V.; Rovenskaya, E.V. The Possibilities of Predicting and Treating Gynecological Diseases Using Metabolomic Screening. Drugs Ration. Pharmacother. 2022, 3, 18–23. [Google Scholar] [CrossRef]
- Lai, Z.Z.; Yang, H.L.; Ha, S.Y.; Chang, K.K.; Mei, J.; Zhou, W.J.; Qiu, X.M.; Wang, X.Q.; Zhu, R.; Li, D.J.; et al. Cyclooxygenase-2 in Endometriosis. Int. J. Biol. Sci. 2019, 15, 2783–2797. [Google Scholar] [CrossRef]
- Sacco, K.; Portelli, M.; Pollacco, J.; Schembri-Wismayer, P.; Calleja-Agius, J. The Role of Prostaglandin E2 in Endometriosis. Gynecol. Endocrinol. 2012, 28, 134–138. [Google Scholar] [CrossRef] [PubMed]
- Arab, A.; Karimi, E.; Vingrys, K.; Kelishadi, M.R.; Mehrabani, S.; Askari, G. Food Groups and Nutrients Consumption and Risk of Endometriosis: A Systematic Review and Meta-Analysis of Observational Studies. Nutr. J. 2022, 21, 58. [Google Scholar] [CrossRef]
- Parazzini, F.; Viganò, P.; Candiani, M.; Fedele, L. Diet and Endometriosis Risk: A Literature Review. Reprod. Biomed. Online 2013, 26, 323–336. [Google Scholar] [CrossRef]
- Razghonova, Y.; Mika, A.; Czapiewska, M.; Stanczak, A.; Zygowska, P.; Wydra, D.G.; Sledzinski, T.; Abacjew-Chmylko, A. Endometrial Cancer Is Associated with Altered Metabolism and Composition of Fatty Acids. Int. J. Mol. Sci. 2025, 26, 3322. [Google Scholar] [CrossRef] [PubMed]
- Alinafiah, S.M.; Azlan, A.; Ismail, A.; Rashid, N.K.M.A. Method Development and Validation for Omega-3 Fatty Acids (DHA and EPA) in Fish Using Gas Chromatography with Flame Ionization Detection (GC-FID). Molecules 2021, 26, 6592. [Google Scholar] [CrossRef] [PubMed]
- Liu, E.; Wang, Q.; Bai, Y.; Zhang, X.; Wang, J. Effect of Omega-3 Polyunsaturated Fatty Acid on Endometriosis. Clinics 2025, 80, 100654. [Google Scholar] [CrossRef]
- Marcinkowska, A.; Górnicka, M. The Role of Dietary Fats in the Development and Treatment of Endometriosis. Life 2023, 13, 654. [Google Scholar] [CrossRef]
- Garmendia, J.V.; De Sanctis, C.V.; Hajdúch, M.; De Sanctis, J.B. Endometriosis: An Immunologist’s Perspective. Int. J. Mol. Sci. 2025, 26, 5193. [Google Scholar] [CrossRef]
- Makrygiannakis, F.; Vrekoussis, T.; Berdiaki, A.; Makrigiannakis, A. Potential Changes in the Eutopic Endometrium in Endometriosis: A Narrative Review. Cureus 2025, 17, e92932. [Google Scholar] [CrossRef]
- Abu, E.O.; Oluwatowoju, I. Omega-3 Index Determined by Gas Chromatography with Electron Impact Mass Spectrometry. Prostaglandins Leukot. Essent. Fat. Acids 2009, 80, 189–194. [Google Scholar] [CrossRef]
- Ren, S.; Shao, Y.; Zhao, X.; Hong, C.S.; Wang, F.; Lu, X.; Li, J.; Ye, G.; Yan, M.; Zhuang, Z.; et al. Integration of Metabolomics and Transcriptomics Reveals Major Metabolic Pathways and Potential Biomarker Involved in Prostate Cancer. Mol. Cell. Proteomics 2016, 15, 154–163. [Google Scholar] [CrossRef]
- Bjorkman, S.; Taylor, H.S. MicroRNAs in Endometriosis: Biological Function and Emerging Biomarker Candidates. Biol. Reprod. 2019, 100, 1135–1146, Erratum in Biol. Reprod. 2019, 101, 1179. https://doi.org/10.1093/biolre/ioz219. [Google Scholar] [CrossRef] [PubMed] [PubMed Central]
- Bayraktar, R.; Van Roosbroeck, K.; Calin, G.A. Cell-to-Cell Communication: MicroRNAs as Hormones. Mol. Oncol. 2017, 11, 1673–1686. [Google Scholar] [CrossRef]
- Srivastava, S.K.; Ahmad, A.; Zubair, H.; Miree, O.; Singh, S.; Rocconi, R.P.; Scalici, J.; Singh, A.P. MicroRNAs in Gynecological Cancers: Small Molecules with Big Implications. Cancer Lett. 2017, 407, 123–138. [Google Scholar] [CrossRef]
- Moustafa, S.; Burn, M.; Mamillapalli, R.; Nematian, S.; Flores, V.; Taylor, H.S. Accurate Diagnosis of Endometriosis Using Serum MicroRNAs. Am. J. Obstet. Gynecol. 2020, 223, 557.e1–557.e11. [Google Scholar] [CrossRef] [PubMed]
- Cosar, E.; Mamillapalli, R.; Moridi, I.; Duleba, A.; Taylor, H.S. Serum MicroRNA Biomarkers Regulated by Simvastatin in a Primate Model of Endometriosis. Reprod. Sci. 2019, 26, 1343–1350. [Google Scholar] [CrossRef]
- Zhong, L.; Xu, Z.; Jin, X.; He, Y.; Zhang, J.; Jiang, T.; Chen, J. MiR-451a Suppression of IL-6R Can Inhibit Proliferation and Increase Apoptosis through the JAK2/STAT3 Pathway in Multiple Myeloma. Oncol. Lett. 2020, 20, 339. [Google Scholar] [CrossRef]
- Nothnick, W.B.; Falcone, T.; Joshi, N.; Fazleabas, A.T.; Graham, A. Serum MiR-451a Levels Are Significantly Elevated in Women With Endometriosis and Recapitulated in Baboons (Papio Anubis) With Experimentally-Induced Disease. Reprod. Sci. 2017, 24, 1195–1202. [Google Scholar] [CrossRef] [PubMed]
- Nothnick, W.B.; Peterson, R.; Minchella, P.; Falcone, T.; Graham, A.; Findley, A. The Relationship and Expression of MiR-451a, MiR-25-3p and PTEN in Early Peritoneal Endometriotic Lesions and Their Modulation In Vitro. Int. J. Mol. Sci. 2022, 23, 5862. [Google Scholar] [CrossRef] [PubMed]
- Wang, W.T.; Zhao, Y.N.; Han, B.W.; Hong, S.J.; Chen, Y.Q. Circulating MicroRNAs Identified in a Genome-Wide Serum MicroRNA Expression Analysis as Noninvasive Biomarkers for Endometriosis. J. Clin. Endocrinol. Metab. 2013, 98, 281–289. [Google Scholar] [CrossRef]
- Moustafa, S.; Burn, M.; Flores, V.A.; Nematian, S.E.; Cosar, E.; Taylor, H.S. Serum Micrornas Used to Diagnose Endometriosis Prior to Surgical Diagnosis: A Prospective Study. Fertil. Steril. 2017, 108, e44. [Google Scholar] [CrossRef][Green Version]
- Pateisky, P.; Pils, D.; Szabo, L.; Kuessel, L.; Husslein, H.; Schmitz, A.; Wenzl, R.; Yotova, I. Hsa-MiRNA-154-5p Expression in Plasma of Endometriosis Patients Is a Potential Diagnostic Marker for the Disease. Reprod. Biomed. Online 2018, 37, 449–466. [Google Scholar] [CrossRef] [PubMed]
- Agrawal, S.; Tapmeier, T.T.; Rahmioglu, N.; Kirtley, S.; Zondervan, K.T.; Becker, C.M. The MiRNA Mirage: How Close Are We to Finding a Non-Invasive Diagnostic Biomarker in Endometriosis? A Systematic Review. Int. J. Mol. Sci. 2018, 19, 599. [Google Scholar] [CrossRef] [PubMed]
- Angioni, S.; D’alterio, M.N.; Coiana, A.; Anni, F.; Gessa, S.; Deiana, D. Genetic Characterization of Endometriosis Patients: Review of the Literature and a Prospective Cohort Study on a Mediterranean Population. Int. J. Mol. Sci. 2020, 21, 1765. [Google Scholar] [CrossRef]
- Angioni, S.; Saponara, S.; Vitale, S.G. Metabolomics Analysis in Endometriosis Patients: Is It a Step toward the Future? Gynecol. Endocrinol. 2023, 39, 2227276. [Google Scholar] [CrossRef]
- Taylor, H.S.; Kotlyar, A.M.; Flores, V.A. Endometriosis Is a Chronic Systemic Disease: Clinical Challenges and Novel Innovations. Lancet 2021, 397, 839–852. [Google Scholar] [CrossRef]
- Pascoal, E.; Wessels, J.M.; Aas-Eng, M.K.; Abrao, M.S.; Condous, G.; Jurkovic, D.; Espada, M.; Exacoustos, C.; Ferrero, S.; Guerriero, S.; et al. Strengths and Limitations of Diagnostic Tools for Endometriosis and Relevance in Diagnostic Test Accuracy Research. Ultrasound Obstet. Gynecol. 2022, 60, 309–327. [Google Scholar] [CrossRef]
- Bulun, S.E.; Yilmaz, B.D.; Sison, C.; Miyazaki, K.; Bernardi, L.; Liu, S.; Kohlmeier, A.; Yin, P.; Milad, M.; Wei, J.J. Endometriosis. Endocr. Rev. 2019, 40, 1048–1079. [Google Scholar] [CrossRef] [PubMed]
- Angioni, S.; Congiu, F.; Vitale, S.G.; D’Alterio, M.N.; Noto, A.; Monni, G.; Santoru, M.L.; Fanos, V.; Murgia, F.; Atzori, L. Gas Chromatography–Mass Spectrometry (GC–MS) Metabolites Analysis in Endometriosis Patients: A Prospective Observational Translational Study. J. Clin. Med. 2023, 12, 922. [Google Scholar] [CrossRef] [PubMed]
- Murgia, F.; Angioni, S.; D’Alterio, M.N.; Pirarba, S.; Noto, A.; Santoru, M.L.; Tronci, L.; Fanos, V.; Atzori, L.; Congiu, F. Metabolic Profile of Patients with Severe Endometriosis: A Prospective Experimental Study. Reprod. Sci. 2021, 28, 728–735. [Google Scholar] [CrossRef] [PubMed]
- Xu, J.; Zhang, Q.F.; Zheng, J.; Yuan, B.F.; Feng, Y.Q. Mass Spectrometry-Based Fecal Metabolome Analysis. TrAC Trends Anal. Chem. 2019, 112, 161–174. [Google Scholar] [CrossRef]
- Mol, B.W.J.; Bayram, N.; Lijmer, J.G.; Wiegerinck, M.A.H.M.; Bongers, M.Y.; Van Der Veen, F.; Bossuyt, P.M.M. The Performance of CA-125 Measurement in the Detection of Endometriosis: A Meta-Analysis. Fertil. Steril. 1998, 70, 1101–1108. [Google Scholar] [CrossRef]
- Han, Z.; Li, J.; Yi, X.; Zhang, T.; Liao, D.; You, J.; Ai, J. Diagnostic Accuracy of Interleukin-6 in Multiple Diseases: An Umbrella Review of Meta-Analyses. Heliyon 2024, 10, e27769. [Google Scholar] [CrossRef]
- Castiglione Morelli, M.A.; Iuliano, A.; Schettini, S.C.A.; Petruzzi, D.; Ferri, A.; Colucci, P.; Viggiani, L.; Cuviello, F.; Ostuni, A. NMR Metabolic Profiling of Follicular Fluid for Investigating the Different Causes of Female Infertility: A Pilot Study. Metabolomics 2019, 15, 19. [Google Scholar] [CrossRef]
- Li, M.; Starodubtseva, N.; Chagovets, V.; Tokareva, A.; Dumanovskaya, M.; Kukaev, E.; Novoselova, A.; Frankevich, V.; Pavlovich, S.V.; Sukhikh, G. Diagnostic Value of Menstrual Blood Lipidomics in Endometriosis: A Pilot Study. Biomolecules 2024, 14, 899. [Google Scholar] [CrossRef]
- Starodubtseva, N.L.; Tokareva, A.O.; Rodionov, V.V.; Brzhozovskiy, A.G.; Bugrova, A.E.; Chagovets, V.V.; Kometova, V.V.; Kukaev, E.N.; Soares, N.C.; Kovalev, G.I.; et al. Integrating Proteomics and Lipidomics for Evaluating the Risk of Breast Cancer Progression: A Pilot Study. Biomedicines 2023, 11, 1786. [Google Scholar] [CrossRef]
- Molina, N.M.; Jurado-Fasoli, L.; Sola-Leyva, A.; Sevilla-Lorente, R.; Canha-Gouveia, A.; Ruiz-Durán, S.; Fontes, J.; Aguilera, C.M.; Altmäe, S. Endometrial Whole Metabolome Profile at the Receptive Phase: Influence of Mediterranean Diet and Infertility. Front. Endocrinol. 2023, 14, 1120988. [Google Scholar] [CrossRef] [PubMed]
- Signorile, P.G.; Viceconte, R.; Baldi, A. Novel Dietary Supplement Association Reduces Symptoms in Endometriosis Patients. J. Cell. Physiol. 2018, 233, 5920–5925. [Google Scholar] [CrossRef]
- Nodler, J.L.; DiVasta, A.D.; Vitonis, A.F.; Karevicius, S.; Malsch, M.; Sarda, V.; Fadayomi, A.; Harris, H.R.; Missmer, S.A. Supplementation with Vitamin D or ω-3 Fatty Acids in Adolescent Girls and Young Women with Endometriosis (SAGE): A Double-Blind, Randomized, Placebo-Controlled Trial. Am. J. Clin. Nutr. 2020, 112, 229–236. [Google Scholar] [CrossRef]
- Hopeman, M.M.; Riley, J.K.; Frolova, A.I.; Jiang, H.; Jungheim, E.S. Serum Polyunsaturated Fatty Acids and Endometriosis. Reprod. Sci. 2015, 22, 1083–1087. [Google Scholar] [CrossRef] [PubMed]
- Trabert, B.; Peters, U.; De Roos, A.J.; Scholes, D.; Holt, V.L. Diet and Risk of Endometriosis in a Population-Based Case–Control Study. Br. J. Nutr. 2011, 105, 459–467. [Google Scholar] [CrossRef] [PubMed]
- Khanaki, K.; Nouri, M.; Ardekani, A.M.; Ghassemzadeh, A.; Shahnazi, V.; Sadeghi, M.R.; Darabi, M.; Mehdizadeh, A.; Dolatkhah, H.; Saremi, A.; et al. Evaluation of the Relationship between Endometriosis and Omega-3 and Omega-6 Polyunsaturated Fatty Acids. Iran. Biomed. J. 2012, 16, 38–43. [Google Scholar] [CrossRef]
- Adamyan, L.V.; Starodubtseva, N.; Borisova, A.; Stepanian, A.A.; Chagovets, V.; Salimova, D.; Wang, Z.; Kononikhin, A.; Popov, I.; Bugrova, A.; et al. Direct Mass Spectrometry Differentiation of Ectopic and Eutopic Endometrium in Patients with Endometriosis. J. Minim. Invasive Gynecol. 2018, 25, 426–433. [Google Scholar] [CrossRef]
- Lin, C.; Chen, Z.; Wang, C.; Xi, Y. Research Progress on Biomarkers for Endometriosis Based on Lipidomics. J. Zhejiang Univ. (Med. Sci.) 2020, 49, 779–784. [Google Scholar] [CrossRef]
- Wieder, C.; Frainay, C.; Poupin, N.; Rodríguez-Mier, P.; Vinson, F.; Cooke, J.; Lai, R.P.J.; Bundy, J.G.; Jourdan, F.; Ebbels, T. Pathway Analysis in Metabolomics: Recommendations for the Use of over-Representation Analysis. PLoS Comput. Biol. 2021, 17, e1009105. [Google Scholar] [CrossRef]
- Kim, B.-S.; Kim, B.; Yoon, S.; Park, W.; Bae, S.-J.; Joo, J.; Kim, W.; Ha, K.-T. Warburg-like Metabolic Reprogramming in Endometriosis: From Molecular Mechanisms to Therapeutic Approaches. Pharmaceuticals 2025, 18, 813. [Google Scholar] [CrossRef]
- Lee, H.-C.; Lin, S.-C.; Wu, M.-H.; Tsai, S.-J. Induction of Pyruvate Dehydrogenase Kinase 1 by Hypoxia Alters Cellular Metabolism and Inhibits Apoptosis in Endometriotic Stromal Cells. Reprod. Sci. 2019, 26, 734–744. [Google Scholar] [CrossRef]
- Sarsenova, M.; Lawarde, A.; Pathare, A.D.S.; Saare, M.; Modhukur, V.; Soplepmann, P.; Terasmaa, A.; Käämbre, T.; Gemzell-Danielsson, K.; Lalitkumar, P.G.L.; et al. Endometriotic Lesions Exhibit Distinct Metabolic Signature Compared to Paired Eutopic Endometrium at the Single-Cell Level. Commun. Biol. 2024, 7, 1026. [Google Scholar] [CrossRef]
- Joshi, N.R.; Su, R.W.; Chandramouli, G.V.R.; Khoo, S.K.; Jeong, J.W.; Young, S.L.; Lessey, B.A.; Fazleabas, A.T. Altered Expression of MicroRNA-451 in Eutopic Endometrium of Baboons (Papio Anubis) with Endometriosis. Hum. Reprod. 2015, 30, 2881–2891. [Google Scholar] [CrossRef]
- Chauhan, S.; Halder, A.; Sharma, M.; Sharma, J.B.; Pandey, D.; Kumar, N. Circulating MicroRNAs and Endometriosis: A Comprehensive Analysis and Validation of Identified Biomarkers in an Indian Population. Reprod. Fertil. 2025, 6, e250019. [Google Scholar] [CrossRef]
- Nothnick, W.B.; Graham, A. Dissecting the MiR-451a-Mif Pathway in Endometriosis Pathophysiology Using a Syngeneic Mouse Model: Temporal Expression of Lesion Mif Receptors, Cd74 and Cxcr4. Biomed. 2022, 10, 1699. [Google Scholar] [CrossRef]
- Cosar, E.; Mamillapalli, R.; Ersoy, G.S.; Cho, S.Y.; Seifer, B.; Taylor, H.S. Serum MicroRNAs as Diagnostic Markers of Endometriosis: A Comprehensive Array-Based Analysis. Fertil. Steril. 2016, 106, 402–409. [Google Scholar] [CrossRef] [PubMed]
- Vash-Margita, A.; Mamillapalli, R.; Dang, T.C.; Coraluzzi, L.M.; Taylor, H.S. Serum MicroRNA’s as Diagnostic Biomarkers of Endometriosis in Adolescent Females. Fertil. Steril. 2020, 114, e67. [Google Scholar] [CrossRef]
- Hajimaqsoudi, E.; Darbeheshti, F.; Kalantar, S.M.; Javaheri, A.; Mirabutalebi, S.H.; Sheikhha, M.H. Investigating the Expressions of MiRNA-125b and TP53 in Endometriosis. Does It Underlie Cancer-like Features of Endometriosis? A Case-Control Study. Int. J. Reprod. Biomed. 2020, 18, 825. [Google Scholar] [CrossRef] [PubMed]
- Kupec, T.; Wittenborn, J.; Kuo, C.C.; Najjari, L.; Senger, R.; Meyer-Wilmes, P.; Stickeler, E.; Maurer, J. Diagnostic Potential of Serum Circulating MiRNAs for Endometriosis in Patients with Chronic Pelvic Pain. J. Clin. Med. 2025, 14, 5154. [Google Scholar] [CrossRef]
- Kuriki, K.; Wakai, K.; Hirose, K.; Matsuo, K.; Ito, H.; Suzuki, T.; Saito, T.; Kanemitsu, Y.; Hirai, T.; Kato, T.; et al. Risk of Colorectal Cancer Is Linked to Erythrocyte Compositions of Fatty Acids as Biomarkers for Dietary Intakes of Fish, Fat, and Fatty Acids. Cancer Epidemiol. Biomarkers Prev. 2006, 15, 1791–1798. [Google Scholar] [CrossRef]
- Pandey, S. Metabolomics for the Identification of Biomarkers in Endometriosis. Arch. Gynecol. Obstet. 2024, 310, 2823–2827. [Google Scholar] [CrossRef]
- Chen, M.; Wang, L.; Chen, Y.; Wang, T.; Jiang, G.; Chen, Q. Integrated Analysis of Single-Cell and Bulk Transcriptomic Data Reveals Altered Cellular Composition and Predictive Cell Types in Ectopic Endometriosis. Front. Med. 2025, 12, 1641982. [Google Scholar] [CrossRef]
- Du, K.; Xiong, H.; Zhang, X.; Luo, R.; Zhou, B. Bioinformatics Analysis to Identify Environmental Endocrine Chemicals That Target Endometriosis Genes. Ecotoxicol. Environ. Saf. 2025, 295, 118136. [Google Scholar] [CrossRef]
- Folch, J.; Lees, M.; Sloane Stanley, G.H. A Simple Method for the Isolation and Purification of Total Lipides from Animal Tissues. J. Biol. Chem. 1957, 226, 497–509. [Google Scholar] [CrossRef] [PubMed]
- EMA ICH Guideline M10 on Bioanalytical Method Validation and Study Sample. Analysis. Available online: https://www.ema.europa.eu/en/documents/scientific-guideline/ich-guideline-m10-bioanalytical-method-validation-step-5_en.pdf (accessed on 5 November 2025).
- R Core Team. R: A Language and Environment for Statistical Computing; R Core Team: Vienna, Austria, 2025. [Google Scholar]
- Posit Team. RStudio: Integrated Development Environment for R; Posit Team: Boston, MA, USA, 2025. [Google Scholar]
- Pang, Z.; Xu, L.; Viau, C.; Lu, Y.; Salavati, R.; Basu, N.; Xia, J. MetaboAnalystR 4.0: A Unified LC-MS Workflow for Global Metabolomics. Nat. Commun. 2024, 15, 3675. [Google Scholar] [CrossRef]
- Thévenot, E.A.; Roux, A.; Xu, Y.; Ezan, E.; Junot, C. Analysis of the Human Adult Urinary Metabolome Variations with Age, Body Mass Index, and Gender by Implementing a Comprehensive Workflow for Univariate and OPLS Statistical Analyses. J. Proteome Res. 2015, 14, 3322–3335. [Google Scholar] [CrossRef] [PubMed]
- Chambers, M.C.; MacLean, B.; Burke, R.; Amodei, D.; Ruderman, D.L.; Neumann, S.; Gatto, L.; Fischer, B.; Pratt, B.; Egertson, J.; et al. A Cross-Platform Toolkit for Mass Spectrometry and Proteomics. Nat. Biotechnol. 2012, 30, 918–920. [Google Scholar] [CrossRef] [PubMed]
- Smith, C.A.; Want, E.J.; O’Maille, G.; Abagyan, R.; Siuzdak, G. XCMS: Processing Mass Spectrometry Data for Metabolite Profiling Using Nonlinear Peak Alignment, Matching, and Identification. Anal. Chem. 2006, 78, 779–787. [Google Scholar] [CrossRef]
- Gatto, L.; Rainer, J.; Gibbs, S. MsExperiment: Infrastructure for Mass Spectrometry Experiments. 2025. Available online: https://bioconductor.org/packages/MsExperiment (accessed on 19 March 2026).






| Variables | Endometriosis (n = 28) | Healthy (n = 24) | p Value |
|---|---|---|---|
| Age (median, range) | 39 (24–45) | 34 (24–44) | 0.001 |
| Body Mass index (median, range) | 24.0 (19.3–40.4) | 23.5 (18.3–36.3) | |
| Ethnicity | |||
| Caucasian | 28 | 24 | – |
| Age at menarche, mean | 12.9 | 13.4 | 0.321 |
| Cigarette smoking% | 17.9 | 29.2 | 0.335 |
| Pain syndrome | |||
| Chronic pelvic pain% | 82.1 | 45.8 | 0.006 |
| Pain intensity% | |||
| Mild | 52.2 | 88.9 | 0.033 |
| Moderate | 39.1 | 11.0 | 0.124 |
| Severe | 8.7 | 0.0 | 0.361 |
| Dyspareunia% | 87.5 | 59.3 | 0.024 |
| Dysmenorrhea% | 23.1 | 4.2 | 0.054 |
| Menorrhagia% | 57.1 | 12.5 | <0.001 |
| Prolonged menstruations% | 17.9 | 4.2 | 0.123 |
| Vaginal spotting before/after menstruations% | 64.3 | 12.5 | <0.001 |
| Menstrual cycle < 21 days (median, range) | 10.7 | 12.5 | 0.841 |
| Cycle day | 18 (2–27) | 14.5 (0–34) | 0.387 |
| Parity | |||
| Normal% | 71.4 | 41.7 | 0.056 |
| Caesarean% | 21.4 | 16.7 | 0.727 |
| In-time% | 78.6 | 45.8 | 0.031 |
| Premature births% | 3.6 | 0.0 | 0.354 |
| Abortions% | 35.7 | 20.8 | 0.367 |
| Miscarriages% | 42.9 | 16.7 | 0.082 |
| Complications after abortion | 36.4 | 16.7 | 0.378 |
| Pregnancy complications% | 25.0 | 20.8 | 0.689 |
| Myoma% | 42.9 | 16.7 | 0.051 |
| Surgical interventions on uterus% | 35.7 | 16.7 | 0.145 |
| Hyperplasia of endometrium% | 57.1 | 16.7 | 0.003 |
| Discomfort | |||
| Headache% | 32.1 | 8.3 | 0.036 |
| Vertigo% | 25.0 | 16.7 | 0.422 |
| Nervous state% | 64.3 | 45.8 | 0.182 |
| Bad mood% | 46.4 | 45.8 | 0.966 |
| Performance decrement% | 39.3 | 16.7 | 0.073 |
| Sleeping disorders% | 14.3 | 4.2 | 0.217 |
| Comorbidities | |||
| Vegetovascular dystonia% | 35.7 | 12.5 | 0.054 |
| Depression% | 25.0 | 12.5 | 0.254 |
| Gynaecological inflammatory disorders% | 28.6 | 25.0 | 0.772 |
| Psychotherapy% | 7.1 | 0.0 | 0.182 |
| Thyroid disorders% | 14.3 | 4.2 | 0.235 |
| Anaemia% | 53.6 | 37.5 | 0.197 |
| Gastrointestinal disorders% | 53.6 | 25.0 | 0.036 |
| Urinoexcretory disorders% | 35.7 | 25.0 | 0.404 |
| COVID-19% | 60.7 | 75.0 | 0.274 |
| Cardiovascular disorders% | 25.0 | 16.7 | 0.422 |
| Compound | Range (μg/mL) | Linearity (r2) | Slope | Intercept | Limit of Detection (μg/mL) | Limit of Quantitation (μg/mL) |
|---|---|---|---|---|---|---|
| Cis, cis-11,14-Eicosadienoic acid, EDA | 3.0–125.0 | 0.9954 | 0.0026 | 0.0030 | 1.08 | 3.23 |
| Arachidonic (all-cis-eicosatetraenoic) acid, AA | 2.0–125.0 | 0.9973 | 0.0014 | −0.0052 | 0.52 | 2.00 |
| all-cis-Eicosapentaenoic acid, EPA | 1.0–125.0 | 0.9915 | 0.0066 | −0.0197 | 0.27 | 1.00 |
| all-cis-Docosahexaenoic acid, DHA | 7.5–250.0 | 0.9929 | 0.0033 | −0.0953 | 2.37 | 7.50 |
| Compound | Selectivity (%of LOQ Peak Area) | Carry-Over (%of LOQ Peak Area) |
|---|---|---|
| EDA | 7.2% | 14.8% |
| AA | 0.0% | 7.8% |
| EPA | 0.0% | 1.5% |
| DHA | 0.0% | 7.7% |
| HEA | 0.0% | 0.0% |
| Compound | LLOQ | QC Low | QC Medium | QC High | ||||
|---|---|---|---|---|---|---|---|---|
| Accuracy (%) | Precision (RSD%) | Accuracy (%) | Precision (RSD%) | Accuracy (%) | Precision (RSD%) | Accuracy (%) | Precision (RSD%) | |
| Within-run (n = 5) | ||||||||
| EDA | 94.9 | 5.13 | 97.4 | 2.6 | 94.7 | 5.3 | 93.4 | 6.6 |
| AA | 97.9 | 2.1 | 89.9 | 10.1 | 107.4 | 7.4 | 104.1 | 8.9 |
| EPA | 100.9 | 0.9 | 91.6 | 8.4 | 95.6 | 4.4 | 95.6 | 4.3 |
| DHA | 95.0 | 5.0 | 96.1 | 3.9 | 96.9 | 3.1 | 86.5 | 13.5 |
| Between-run (n = 3) | ||||||||
| EDA | 105.5 | 5.5 | 102.7 | 2.7 | 92.7 | 7.3 | 91.0 | 9.0 |
| AA | 93.7 | 6.1 | 90.9 | 9.1 | 108.4 | 8.4 | 102.6 | 2.6 |
| EPA | 96.1 | 3.9 | 91.3 | 1.8 | 95.7 | 4.3 | 95.4 | 4.6 |
| DHA | 87.7 | 12.3 | 100.2 | 4.5 | 94.3 | 5.7 | 89.6 | 10.4 |
| Group | Healthy Control | Endometriosis | Total | Percentage of Corrected |
|---|---|---|---|---|
| OPLS-DA | ||||
| Healthy control | 24 | 0 | 24 | 100.0% |
| Endometriosis | 4 | 24 | 28 | 83.3% |
| Total | 28 | 24 | 52 | 91.6% |
| SVM | ||||
| Healthy control | 23 | 1 | 24 | 95.8% |
| Endometriosis | 1 | 27 | 28 | 96.4% |
| Total | 24 | 28 | 52 | 96.1% |
| Random forest | ||||
| Healthy control | 22 | 2 | 24 | 91.7% |
| Endometriosis | 3 | 25 | 28 | 89.3% |
| Total | 24 | 27 | 52 | 90.4% |
| Group | Sensitivity | Specificity | AUC (CI AUC) | Variables | β | SE β | Z | p |
|---|---|---|---|---|---|---|---|---|
| Endometriosis vs. Healthy control | 0.958 | 0.964 | 0.994 (0.976–1.000) | Intercept | −1.405 | 0.758 | −2.432 | 0.014 |
| EDA | 1.130 | 0.489 | 3.484 | 0.010 | ||||
| AA | 0.008 | 0.005 | 2.510 | 0.048 | ||||
| miR-451a | 2.808 × 10−7 | 2.0 × 10−7 | 1.386 | 0.044 |
Disclaimer/Publisher’s Note: The statements, opinions and data contained in all publications are solely those of the individual author(s) and contributor(s) and not of MDPI and/or the editor(s). MDPI and/or the editor(s) disclaim responsibility for any injury to people or property resulting from any ideas, methods, instructions or products referred to in the content. |
© 2026 by the authors. Licensee MDPI, Basel, Switzerland. This article is an open access article distributed under the terms and conditions of the Creative Commons Attribution (CC BY) license.
Share and Cite
Shansky, Y.D.; Esiev, S.S.; Pokazannikova, U.V.; Kudryavtseva, Y.V.; Chursina, L.A.; Bespyatykh, J.A. Integrating Metabolic and MicroRNA Profiling to the Diagnostics of Endometriosis: A Pilot Study. Int. J. Mol. Sci. 2026, 27, 3052. https://doi.org/10.3390/ijms27073052
Shansky YD, Esiev SS, Pokazannikova UV, Kudryavtseva YV, Chursina LA, Bespyatykh JA. Integrating Metabolic and MicroRNA Profiling to the Diagnostics of Endometriosis: A Pilot Study. International Journal of Molecular Sciences. 2026; 27(7):3052. https://doi.org/10.3390/ijms27073052
Chicago/Turabian StyleShansky, Yaroslav D., Sulejman S. Esiev, Uliana V. Pokazannikova, Yulia V. Kudryavtseva, Lyudmila A. Chursina, and Julia A. Bespyatykh. 2026. "Integrating Metabolic and MicroRNA Profiling to the Diagnostics of Endometriosis: A Pilot Study" International Journal of Molecular Sciences 27, no. 7: 3052. https://doi.org/10.3390/ijms27073052
APA StyleShansky, Y. D., Esiev, S. S., Pokazannikova, U. V., Kudryavtseva, Y. V., Chursina, L. A., & Bespyatykh, J. A. (2026). Integrating Metabolic and MicroRNA Profiling to the Diagnostics of Endometriosis: A Pilot Study. International Journal of Molecular Sciences, 27(7), 3052. https://doi.org/10.3390/ijms27073052

