Fimepinostat Promotes Apoptosis and Decreases Cytokine Secretion in NF2-Related Human Schwannoma Cells
Simple Summary
Abstract
1. Introduction
2. Results
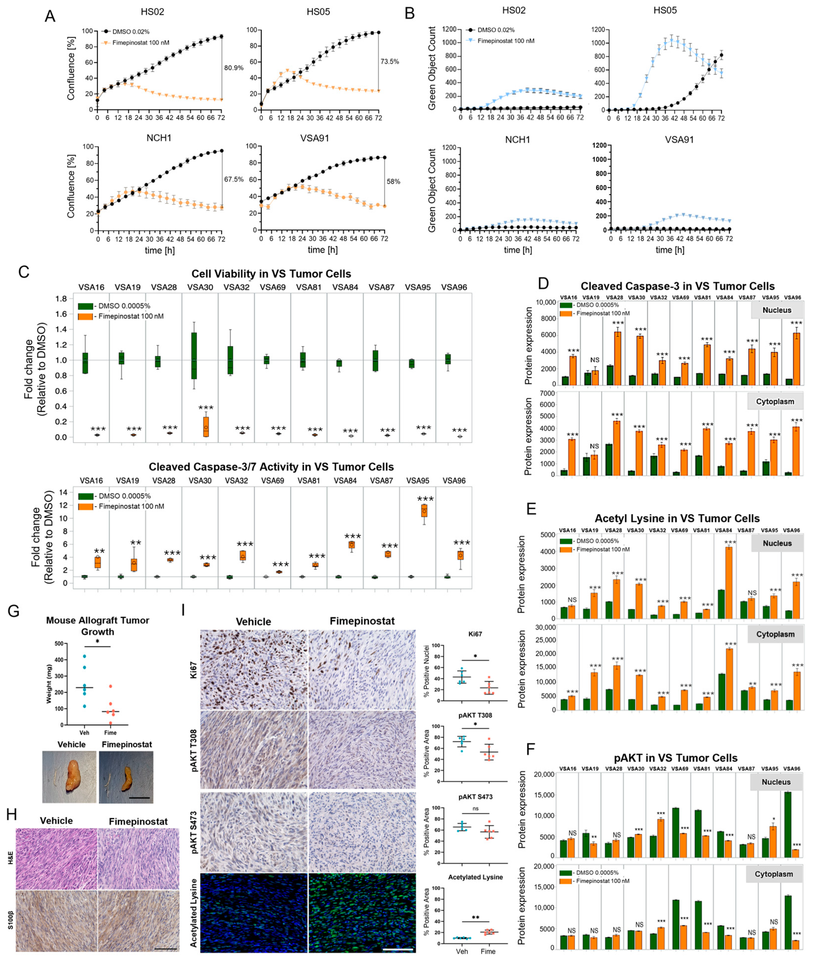
2.1. Fimepinostat Induces Cell Death In Vitro and In Vivo NF2 Schwannomatosis Models
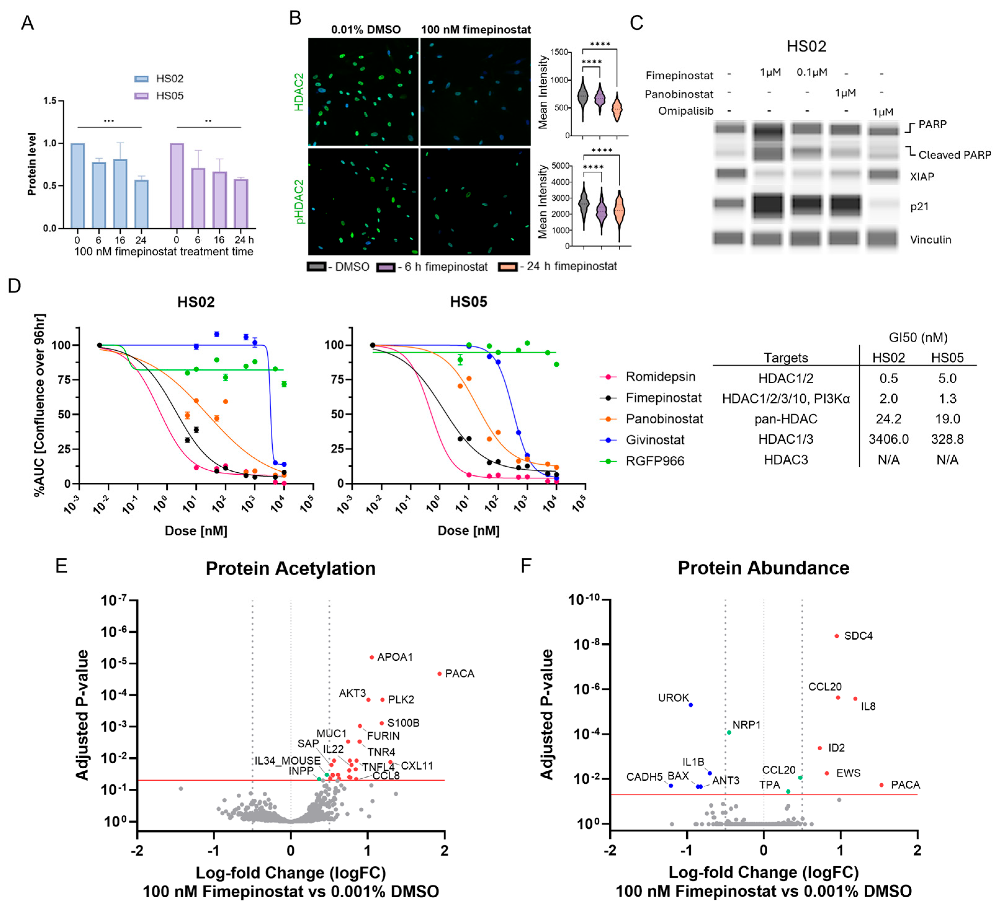
2.2. Fimepinostat Targets HDAC2 and Increases Acetylation of Non-Histone Proteins in Schwannoma Cells
2.3. Fimepinostat Induces Apoptosis by Downregulating Tumor Necrosis Factor Receptor 1 (TNFR1) and Inhibitors of Apoptosis (IAPs)
2.4. Fimepinostat Corrects Merlin Deficiency-Related Cytokine Response and Attenuates MCP-1 Secretion
3. Discussion
3.1. Fimepinostat Targets HDAC2 Activity in Human Schwannoma Cells
3.2. Fimepinostat Downregulates Inhibitors of Apoptosis, TNFR1, and Upregulates TRAIL R2
3.3. Fimepinostat Attenuates the Cytokine Signature of Merlin-Deficient Schwann Cells
3.4. HDAC Inhibitors as Therapies for NF2-Related Schwannomatosis
4. Materials and Methods
4.1. Cell Culture
4.2. Cell Viability and Caspase Cleavage Assays
4.3. Sciatic Nerve Allograft Study
4.4. Histology and Immunohistochemistry
4.5. Immunofluorescence
4.6. Flow Cytometry
4.7. Proteomics Profiling and Post-Translational Modification Analysis
4.8. Protein Arrays
4.9. RT-qPCR
4.10. VS–Monocyte Cocultures
4.11. ELISA
4.12. Western Blot
5. Conclusions
Study Limitations
Supplementary Materials
Author Contributions
Funding
Institutional Review Board Statement
Informed Consent Statement
Data Availability Statement
Acknowledgments
Conflicts of Interest
Abbreviations
| NF2-SWN | Neurofibromatosis Type 2-related schwannomatosis |
| HDAC | Histone deacetylase |
| PI3K | Phosphoinositide 3-kinase |
| p21 | Cyclin-dependent kinase inhibitor p21 |
| TRAIL R2 | TRAIL receptor 2 |
| TNFR1 | Tumor necrosis factor receptor 1 |
| YAP | Yes-associated protein 1 |
| VS | Vestibular schwannoma |
| HS02/HS05 | Human schwannoma 02/05 model cell line |
| HS11 | Human Schwann cell, isogenic for HS02 |
| VSA91 | Vestibular schwannoma cells (patient derived) |
| DMSO | Dimethyl sulfoxide |
| PARP | Poly (ADP-ribose) polymerases |
| XIAP | X-linked inhibitor of apoptosis |
| IAP | Inhibitor of Apoptosis |
| ELISA | Enzyme linked immunosorbant assay |
| MCP | Monocyte chemoattract protein |
| IL | Interleukin |
References
- Plotkin, S.R.; Messiaen, L.; Legius, E.; Pancza, P.; Avery, R.A.; Blakeley, J.O.; Babovic-Vuksanovic, D.; Ferner, R.; Fisher, M.J.; Friedman, J.M.; et al. Updated diagnostic criteria and nomenclature for neurofibromatosis type 2 and schwannomatosis: An international consensus recommendation. Genet. Med. 2022, 24, 1967–1977. [Google Scholar] [CrossRef]
- Trofatter, J.A.; MacCollin, M.M.; Rutter, J.L.; Murrell, J.R.; Duyao, M.P.; Parry, D.M.; Eldridge, R.; Kley, N.; Menon, A.G.; Pulaski, K.; et al. A novel moesin-, ezrin-, radixin-like gene is a candidate for the neurofibromatosis 2 tumor suppressor. Cell 1993, 72, 791–800. [Google Scholar] [CrossRef]
- Rouleau, G.A.; Merel, P.; Lutchman, M.; Sanson, M.; Zucman, J.; Marineau, C.; Hoang-Xuan, K.; Demczuk, S.; Desmaze, C.; Plougastel, B.; et al. Alteration in a new gene encoding a putative membrane-organizing protein causes neuro-fibromatosis type 2. Nature 1993, 363, 515–521. [Google Scholar] [CrossRef] [PubMed]
- Forde, C.; King, A.T.; Rutherford, S.A.; Hammerbeck-Ward, C.; Lloyd, S.K.; Freeman, S.R.; Pathmanaban, O.N.; Stapleton, E.; Thomas, O.M.; Laitt, R.D.; et al. Disease course of neurofibromatosis type 2: A 30-year follow-up study of 353 patients seen at a single institution. Neuro Oncol. 2021, 23, 1113–1124. [Google Scholar] [CrossRef]
- Evans, D.G.; Halliday, D.; Obholzer, R.; Afridi, S.; Forde, C.; Rutherford, S.A.; Hammerbeck-Ward, C.; Lloyd, S.K.; Freeman, S.M.; Pathmanaban, O.N.; et al. Radiation treatment of benign tumors in NF2-related-schwannomatosis: A national study of 266 irradiated patients showing a significant increase in malignancy/malignant progression. Neurooncol. Adv. 2023, 5, vdad025. [Google Scholar] [CrossRef] [PubMed]
- Roman Souza, G.; Abdalla, A.; Mahadevan, D. Clinical trials targeting neurofibromatoses-associated tumors: A systematic review. Neurooncol. Adv. 2022, 4, vdac005. [Google Scholar] [CrossRef]
- Plotkin, S.R.; Yohay, K.H.; Nghiemphu, P.L.; Dinh, C.T.; Babovic-Vuksanovic, D.; Merker, V.L.; Bakker, A.; Fell, G.; Trippa, L.; Blakeley, J.O. Brigatinib in NF2-Related Schwannomatosis with Progressive Tumors. N. Engl. J. Med. 2024, 390, 2284–2294. [Google Scholar] [CrossRef] [PubMed]
- Ghalavand, M.A.; Asghari, A.; Farhadi, M.; Taghizadeh-Hesary, F.; Garshasbi, M.; Falah, M. The genetic landscape and possible therapeutics of neurofibromatosis type 2. Cancer Cell Int. 2023, 23, 99. [Google Scholar] [CrossRef]
- Moore, L.S.; Stankovic, K.M. The Future of Vestibular Schwannoma Management. Otolaryngol. Clin. North. Am. 2023, 56, 611–622. [Google Scholar] [CrossRef]
- Qian, C.; Lai, C.J.; Bao, R.; Wang, D.G.; Wang, J.; Xu, G.X.; Atoyan, R.; Qu, H.; Yin, L.; Samson, M.; et al. Cancer network disruption by a single molecule inhibitor targeting both histone deacetylase activity and phosphatidylinositol 3-kinase signaling. Clin. Cancer Res. 2012, 18, 4104–4113. [Google Scholar] [CrossRef]
- Huegel, J.; Dinh, C.T.; Martinelli, M.; Bracho, O.; Rosario, R.; Hardin, H.; Estivill, M.; Griswold, A.; Gultekin, S.; Liu, X.Z.; et al. CUDC907, a dual phosphoinositide-3 kinase/histone deacetylase inhibitor, promotes apoptosis of NF2 Schwannoma cells. Oncotarget 2022, 13, 890–904. [Google Scholar] [CrossRef]
- Jacob, A.; Lee, T.X.; Neff, B.A.; Miller, S.; Welling, B.; Chang, L.S. Phosphatidylinositol 3-kinase/AKT pathway activation in human vestibular schwannoma. Otol. Neurotol. 2008, 29, 58–68. [Google Scholar] [CrossRef] [PubMed]
- Rong, R.; Tang, X.; Gutmann, D.H.; Ye, K. Neurofibromatosis 2 (NF2) tumor suppressor merlin inhibits phosphatidylinositol 3-kinase through binding to PIKE-L. Proc. Natl. Acad. Sci. USA 2004, 101, 18200–18205. [Google Scholar] [CrossRef] [PubMed]
- The Synodos for NF2 Consortium; Allaway, R.; Angus, S.P.; Beauchamp, R.L.; Blakeley, J.O.; Bott, M.; Burns, S.S.; Carlstedt, A.; Chang, L.S.; Chen, X.; et al. Traditional and systems biology based drug discovery for the rare tumor syndrome neurofibromatosis type 2. PLoS ONE 2018, 13, e0197350. [Google Scholar]
- Petrilli, A.M.; Fuse, M.A.; Donnan, M.S.; Bott, M.; Sparrow, N.A.; Tondera, D.; Huffziger, J.; Frenzel, C.; Malany, C.S.; Echeverri, C.J.; et al. A chemical biology approach identified PI3K as a potential therapeutic target for neurofibromatosis type 2. Am. J. Transl. Res. 2014, 6, 471–493. [Google Scholar]
- Hardin, H.M.; Dinh, C.T.; Huegel, J.; Petrilli, A.M.; Bracho, O.; Allaf, A.M.; Karajannis, M.A.; Griswold, A.J.; Ivan, M.E.; Morcos, J.; et al. Cotargeting Phosphoinositide 3-Kinase and Focal Adhesion Kinase Pathways Inhibits Proliferation of NF2 Schwannoma Cells. Mol. Cancer Ther. 2023, 22, 1280–1289. [Google Scholar] [CrossRef]
- Nagel, A.; Huegel, J.; Petrilli, A.; Rosario, R.; Victoria, B.; Hardin, H.M.; Fernandez-Valle, C. Simultaneous inhibition of PI3K and PAK in preclinical models of neurofibromatosis type 2-related schwannomatosis. Oncogene 2024, 43, 921–930. [Google Scholar] [CrossRef]
- Gallinari, P.; Di Marco, S.; Jones, P.; Pallaoro, M.; Steinkuhler, C. HDACs, histone deacetylation and gene transcription: From molecular biology to cancer therapeutics. Cell Res. 2007, 17, 195–211. [Google Scholar] [CrossRef]
- Jacob, C.; Christen, C.N.; Pereira, J.A.; Somandin, C.; Baggiolini, A.; Lotscher, P.; Özçelik, M.; Tricaud, N.; Meijer, D.; Yamaguchi, T.; et al. HDAC1 and HDAC2 control the transcriptional program of myelination and the survival of Schwann cells. Nat. Neurosci. 2011, 14, 429–436. [Google Scholar] [CrossRef]
- Bush, M.L.; Oblinger, J.; Brendel, V.; Santarelli, G.; Huang, J.; Akhmametyeva, E.M.; Burns, S.S.; Wheeler, J.; Davis, J.; Yates, C.W.; et al. AR42, a novel histone deacetylase inhibitor, as a potential therapy for vestibular schwannomas and meningiomas. Neuro Oncol. 2011, 13, 983–999. [Google Scholar] [CrossRef]
- Welling, D.B.; Collier, K.A.; Burns, S.S.; Oblinger, J.L.; Shu, E.; Miles-Markley, B.A.; Hofmeister, C.C.; Makary, M.S.; Slone, H.W.; Blakeley, J.O.; et al. Early phase clinical studies of AR-42, a histone deacetylase inhibitor, for neurofibromatosis type 2-associated vestibular schwannomas and meningiomas. Laryngoscope Investig. Otolaryngol. 2021, 6, 1008–1019. [Google Scholar] [CrossRef]
- Landsburg, D.J.; Barta, S.K.; Ramchandren, R.; Batlevi, C.; Iyer, S.; Kelly, K.; Micallef, I.N.; Smith, S.M.; Stevens, D.A.; Alvarez, M.; et al. Fimepinostat (CUDC-907) in patients with relapsed/refractory diffuse large B cell and high-grade B-cell lymphoma: Report of a phase 2 trial and exploratory biomarker analyses. Br. J. Haematol. 2021, 195, 201–209. [Google Scholar] [CrossRef]
- Dickinson, M.; Johnstone, R.W.; Prince, H.M. Histone deacetylase inhibitors: Potential targets responsible for their anti-cancer effect. Investig. New Drugs. 2010, 28, S3–S20. [Google Scholar] [CrossRef]
- Sequera, C.; Grattarola, M.; Cannet, F.; Dobric, A.; Michea Veloso, P.; Methia, M.; Richelme, S.; El Kaoutari, A.; Kousteridou, P.; Debayle, D.; et al. The HDAC inhibitor romidepsin renders liver cancer vulnerable to RTK targeting and immunologically active. Nat. Commun. 2025, 16, 7919. [Google Scholar] [CrossRef]
- Chen, S.; Saeed, A.; Liu, Q.; Jiang, Q.; Xu, H.; Xiao, G.G.; Rao, L.; Duo, Y. Macrophages in immunoregulation and therapeutics. Signal Transduct. Target. Ther. 2023, 8, 207. [Google Scholar] [CrossRef]
- Tan, Y.; Zhao, L.; Yang, Y.G.; Liu, W. The Role of Osteopontin in Tumor Progression Through Tumor-Associated Macrophages. Front. Oncol. 2022, 12, 953283. [Google Scholar] [CrossRef] [PubMed]
- Gomez-Sanchez, J.A.; Patel, N.; Martirena, F.; Fazal, S.V.; Mutschler, C.; Cabedo, H. Emerging Role of HDACs in Regeneration and Ageing in the Peripheral Nervous System: Repair Schwann Cells as Pivotal Targets. Int. J. Mol. Sci. 2022, 23, 2996. [Google Scholar] [CrossRef]
- Chen, Y.; Wang, H.; Yoon, S.O.; Xu, X.; Hottiger, M.O.; Svaren, J.; Nave, K.A.; Kim, H.A.; Olson, E.N.; Lu, Q.R. HDAC-mediated deacetylation of NF-kappaB is critical for Schwann cell myelination. Nat. Neurosci. 2011, 14, 437–441. [Google Scholar] [CrossRef]
- Barrett, T.F.; Patel, B.; Khan, S.M.; Mullins, R.D.Z.; Yim, A.K.Y.; Pugazenthi, S.; Mahlokozera, T.; Zipfel, G.J.; Herzog, J.A.; Chicoine, M.R.; et al. Single-cell multi-omic analysis of the vestibular schwannoma ecosystem uncovers a nerve injury-like state. Nat. Commun. 2024, 15, 478. [Google Scholar] [CrossRef]
- Helbing, D.L.; Schulz, A.; Morrison, H. Pathomechanisms in schwannoma development and progression. Oncogene 2020, 39, 5421–5429. [Google Scholar] [CrossRef]
- Hardin, H.M.; Hass, E.W.; Allaway, R.; Morrison, H.; Fernandez-Valle, C. BET Proteins Mediate Survival Mechanisms in Human Schwannoma Model Cells Challenged with Trametinib but Not Brigatinib. Oncogene 2025, in press. [Google Scholar]
- Gartel, A.L.; Tyner, A.L. The role of the cyclin-dependent kinase inhibitor p21 in apoptosis. Mol. Cancer Ther. 2002, 1, 639–649. [Google Scholar]
- Hingorani, R.; Bi, B.; Dao, T.; Bae, Y.; Matsuzawa, A.; Crispe, I.N. CD95/Fas signaling in T lymphocytes induces the cell cycle control protein p21cip-1/WAF-1, which promotes apoptosis. J. Immunol. 2000, 164, 4032–4036. [Google Scholar] [CrossRef]
- Goke, R.; Goke, A.; Goke, B.; El-Deiry, W.S.; Chen, Y. Pioglitazone inhibits growth of carcinoid cells and promotes TRAIL-induced apoptosis by induction of p21waf1/cip1. Digestion 2001, 64, 75–80. [Google Scholar] [CrossRef]
- Gao, Z.; Min, C.; Xie, H.; Qin, J.; He, X.; Zhou, S. TNFR2 knockdown triggers apoptosis-induced proliferation in primarily cultured Schwann cells. Neurosci. Res. 2020, 150, 29–36. [Google Scholar] [CrossRef]
- Laraba, L.; Hillson, L.; de Guibert, J.G.; Hewitt, A.; Jaques, M.R.; Tang, T.T.; Post, L.; Ercolano, E.; Rai, G.; Yang, S.M.; et al. Inhibition of YAP/TAZ-driven TEAD activity prevents growth of NF2-null schwannoma and meningioma. Brain 2023, 146, 1697–1713, Erratum in Brain 2025, 148, e16–e20. [Google Scholar] [PubMed]
- Yap, T.A.; Kwiatkowski, D.J.; Dagogo-Jack, I.; Offin, M.; Zauderer, M.G.; Kratzke, R.; Desai, J.; Body, A.; Millward, M.; Tolcher, A.W.; et al. YAP/TEAD inhibitor VT3989 in solid tumors: A phase 1/2 trial. Nat. Med. 2025, 31, 4281–4290. [Google Scholar] [CrossRef]
- Wu, G.; Wen, X.; Kuang, R.; Lui, K.W.; He, B.; Li, G.; Zhu, Z. Roles of Macrophages and Their Interactions with Schwann Cells After Peripheral Nerve Injury. Cell. Mol. Neurobiol. 2023, 44, 11. [Google Scholar] [CrossRef] [PubMed]
- Schulz, A.; Buttner, R.; Toledo, A.; Baader, S.L.; von Maltzahn, J.; Irintchev, A.; Bauer, R.; Morrison, H. Neuron-Specific Deletion of the Nf2 Tumor Suppressor Impairs Functional Nerve Regeneration. PLoS ONE 2016, 11, e0159718. [Google Scholar] [CrossRef]
- Li, W.; Liu, G.; Liang, J.; Wang, X.; Song, M.; Liu, X.; Wang, L.; Yang, Z.; Zhang, B. The Dance Between Schwann Cells and Macrophages During the Repair of Peripheral Nerve Injury. Neurosci. Bull. 2025, 41, 1448–1462. [Google Scholar] [CrossRef] [PubMed]
- Hannan, C.J.; Lewis, D.; O’Leary, C.; Waqar, M.; Brough, D.; Couper, K.N.; Dyer, D.P.; Vail, A.; Heal, C.; Macarthur, J.; et al. Increased Circulating Chemokines and Macrophage Recruitment in Growing Vestibular Schwannomas. Neurosurgery 2023, 92, 581–589. [Google Scholar] [CrossRef]
- Stankovic, K.M.; Batts, S.; Welling, D.B.; Vasilijic, S. Immune Profiling of Secreted Factors from Human Vestibular Schwannoma Cells and Tumor-associated Macrophages. Laryngoscope 2024, 134, S1–S14. [Google Scholar] [CrossRef]
- Tofaris, G.K.; Patterson, P.H.; Jessen, K.R.; Mirsky, R. Denervated Schwann cells attract macrophages by secretion of leukemia inhibitory factor (LIF) and monocyte chemoattractant protein-1 in a process regulated by interleukin-6 and LIF. J. Neurosci. 2002, 22, 6696–6703. [Google Scholar] [CrossRef]
- Nisenbaum, E.; Wiefels, M.; Telischi, J.; Marasigan, M.; Kanumuri, V.; Pena, S.; Thielhelm, T.; Bracho, O.; Bhatia, R.; Scaglione, T.; et al. Cytokine Profiling of Cyst Fluid and Tumor-Associated Macrophages in Cystic Vestibular Schwannoma. Otol. Neurotol. 2023, 44, 1073–1081. [Google Scholar] [CrossRef] [PubMed]
- Nadeau, S.; Filali, M.; Zhang, J.; Kerr, B.J.; Rivest, S.; Soulet, D.; Iwakura, Y.; de Rivero Vaccari, J.P.; Keane, R.W.; Lacroix, S. Functional recovery after peripheral nerve injury is dependent on the pro-inflammatory cytokines IL-1beta and TNF: Implications for neuropathic pain. J. Neurosci. 2011, 31, 12533–12542. [Google Scholar] [CrossRef]
- Gregory, G.E.; Haley, M.J.; Jones, A.P.; Hannan, C.J.; Evans, D.G.; King, A.T.; Paszek, P.; Pathmanaban, O.N.; Couper, K.N.; Brough, D. Alternatively activated macrophages are associated with faster growth rate in vestibular schwannoma. Brain Commun. 2024, 6, fcae400. [Google Scholar] [CrossRef]
- Nisenbaum, E.; Misztal, C.; Szczupak, M.; Thielhelm, T.; Pena, S.; Mei, C.; Goncalves, S.; Bracho, O.; Ma, R.; Ivan, M.E.; et al. Tumor-Associated Macrophages in Vestibular Schwannoma and Relationship to Hearing. OTO Open 2021, 5. [Google Scholar] [CrossRef]
- Conti, G.; De Pol, A.; Scarpini, E.; Vaccina, F.; De Riz, M.; Baron, P.; Tiriticco, M.; Scarlato, G. Interleukin-1 beta and interferon-gamma induce proliferation and apoptosis in cultured Schwann cells. J. Neuroimmunol. 2002, 124, 29–35. [Google Scholar] [CrossRef] [PubMed]
- Curis. 2025. Available online: https://www.curis.com/pipeline/fimepinostat/ (accessed on 10 October 2025).
- Younes, A.; Berdeja, J.G.; Patel, M.R.; Flinn, I.; Gerecitano, J.F.; Neelapu, S.S.; Kelly, K.R.; Copeland, A.R.; Akins, A.; Clancy, M.S.; et al. Safety, tolerability, and preliminary activity of CUDC-907, a first-in-class, oral, dual inhibitor of HDAC and PI3K, in patients with relapsed or refractory lymphoma or multiple myeloma: An open-label, dose-escalation, phase 1 trial. Lancet Oncol. 2016, 17, 622–631. [Google Scholar] [CrossRef] [PubMed]
- Shulman, D.S.; Vo, K.T.; Balis, F.M.; Lindsay, H.; Bagatell, R.; Place, A.E.; Chi, S.N.; Shusterman, S. A Phase 1 Trial of Fimepinostat in Children and Adolescents With Relapsed and Refractory Solid and CNS Tumors. Cancer Med. 2025, 14, e71417. [Google Scholar] [CrossRef] [PubMed] [PubMed Central]
- Petrilli, A.M.; Garcia, J.; Bott, M.; Klingeman Plati, S.; Dinh, C.T.; Bracho, O.R.; Yan, D.; Zou, B.; Mittal, R.; Telischi, F.F.; et al. Ponatinib promotes a G1 cell-cycle arrest of merlin/NF2-deficient human schwann cells. Oncotarget 2017, 8, 31666–31681. [Google Scholar] [CrossRef] [PubMed]
- Li, H.; Chang, L.J.; Neubauer, D.R.; Muir, D.F.; Wallace, M.R. Immortalization of human normal and NF1 neurofibroma Schwann cells. Lab. Investig. 2016, 96, 1105–1115. [Google Scholar] [CrossRef] [PubMed]




Disclaimer/Publisher’s Note: The statements, opinions and data contained in all publications are solely those of the individual author(s) and contributor(s) and not of MDPI and/or the editor(s). MDPI and/or the editor(s) disclaim responsibility for any injury to people or property resulting from any ideas, methods, instructions or products referred to in the content. |
© 2026 by the authors. Licensee MDPI, Basel, Switzerland. This article is an open access article distributed under the terms and conditions of the Creative Commons Attribution (CC BY) license.
Share and Cite
Nagel, A.; Hass, E.W.; Hayes, H.; Huelbes, L.; Oliveira, S.; Hardin, H.M.; Marasigan, M.; Nisenbaum, E.; Misztal, C.; Telischi, F.F.; et al. Fimepinostat Promotes Apoptosis and Decreases Cytokine Secretion in NF2-Related Human Schwannoma Cells. Int. J. Mol. Sci. 2026, 27, 2636. https://doi.org/10.3390/ijms27062636
Nagel A, Hass EW, Hayes H, Huelbes L, Oliveira S, Hardin HM, Marasigan M, Nisenbaum E, Misztal C, Telischi FF, et al. Fimepinostat Promotes Apoptosis and Decreases Cytokine Secretion in NF2-Related Human Schwannoma Cells. International Journal of Molecular Sciences. 2026; 27(6):2636. https://doi.org/10.3390/ijms27062636
Chicago/Turabian StyleNagel, Anna, Ethan W. Hass, Hollie Hayes, Lenna Huelbes, Sofia Oliveira, Haley M. Hardin, Mikhail Marasigan, Eric Nisenbaum, Carly Misztal, Fred F. Telischi, and et al. 2026. "Fimepinostat Promotes Apoptosis and Decreases Cytokine Secretion in NF2-Related Human Schwannoma Cells" International Journal of Molecular Sciences 27, no. 6: 2636. https://doi.org/10.3390/ijms27062636
APA StyleNagel, A., Hass, E. W., Hayes, H., Huelbes, L., Oliveira, S., Hardin, H. M., Marasigan, M., Nisenbaum, E., Misztal, C., Telischi, F. F., Ivan, M. E., Liu, X.-Z., Bracho, O. R., Dinh, C. T., & Fernandez-Valle, C. (2026). Fimepinostat Promotes Apoptosis and Decreases Cytokine Secretion in NF2-Related Human Schwannoma Cells. International Journal of Molecular Sciences, 27(6), 2636. https://doi.org/10.3390/ijms27062636

