Genotype-Encoded UV Sensitivity in iPSC-Derived Human Melanocytes Reveals MX2 as a Physiological Amplifier of p53/p38-Mediated DNA Damage Signaling
Abstract
1. Introduction
2. Results
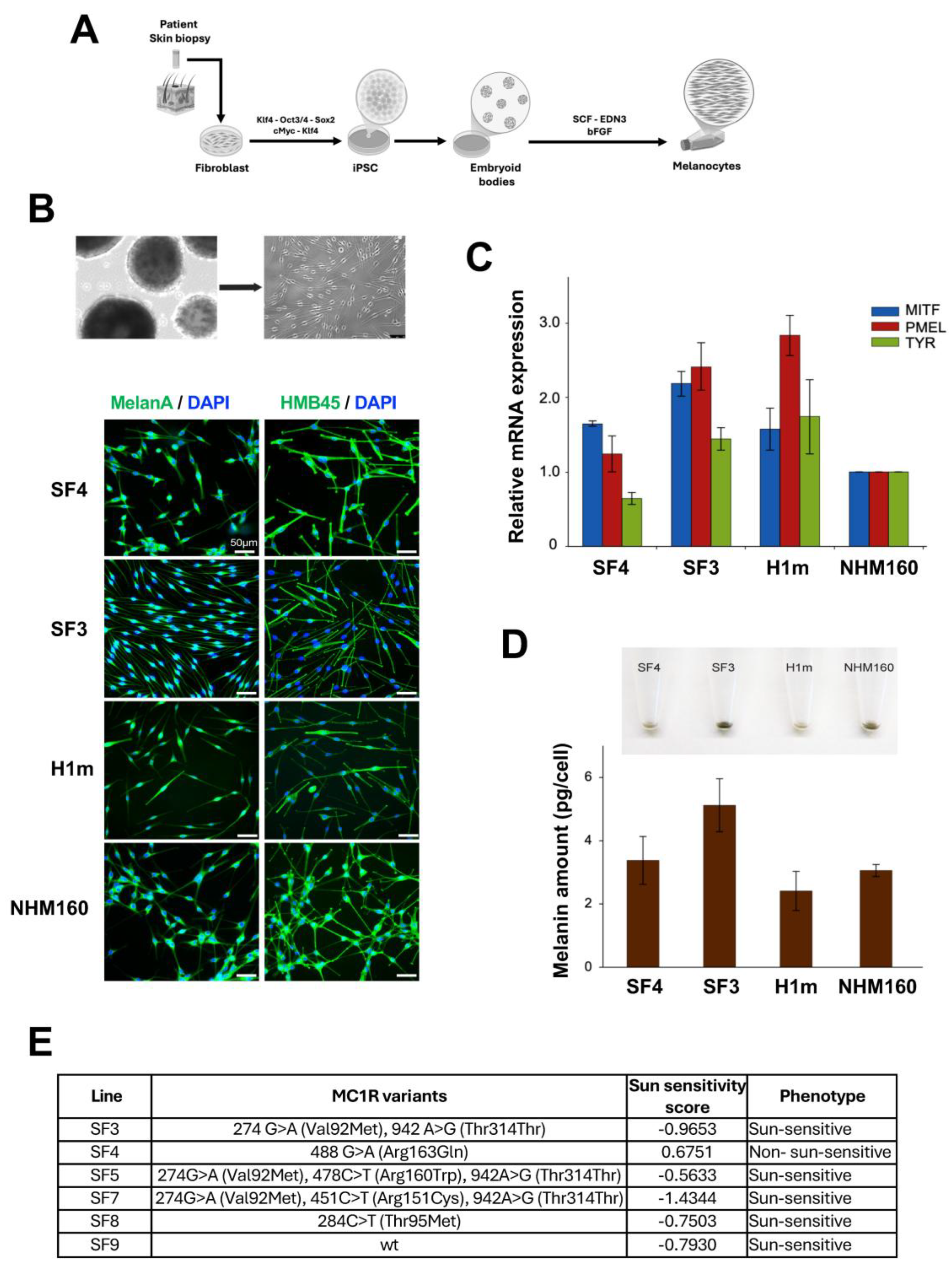
2.1. Generation, Validation, and Selection of Patient-Derived iPSC Lines
2.2. Generation and Characterization of iPSC-Derived Melanocytes with Patient-Specific Pigmentation Genotypes
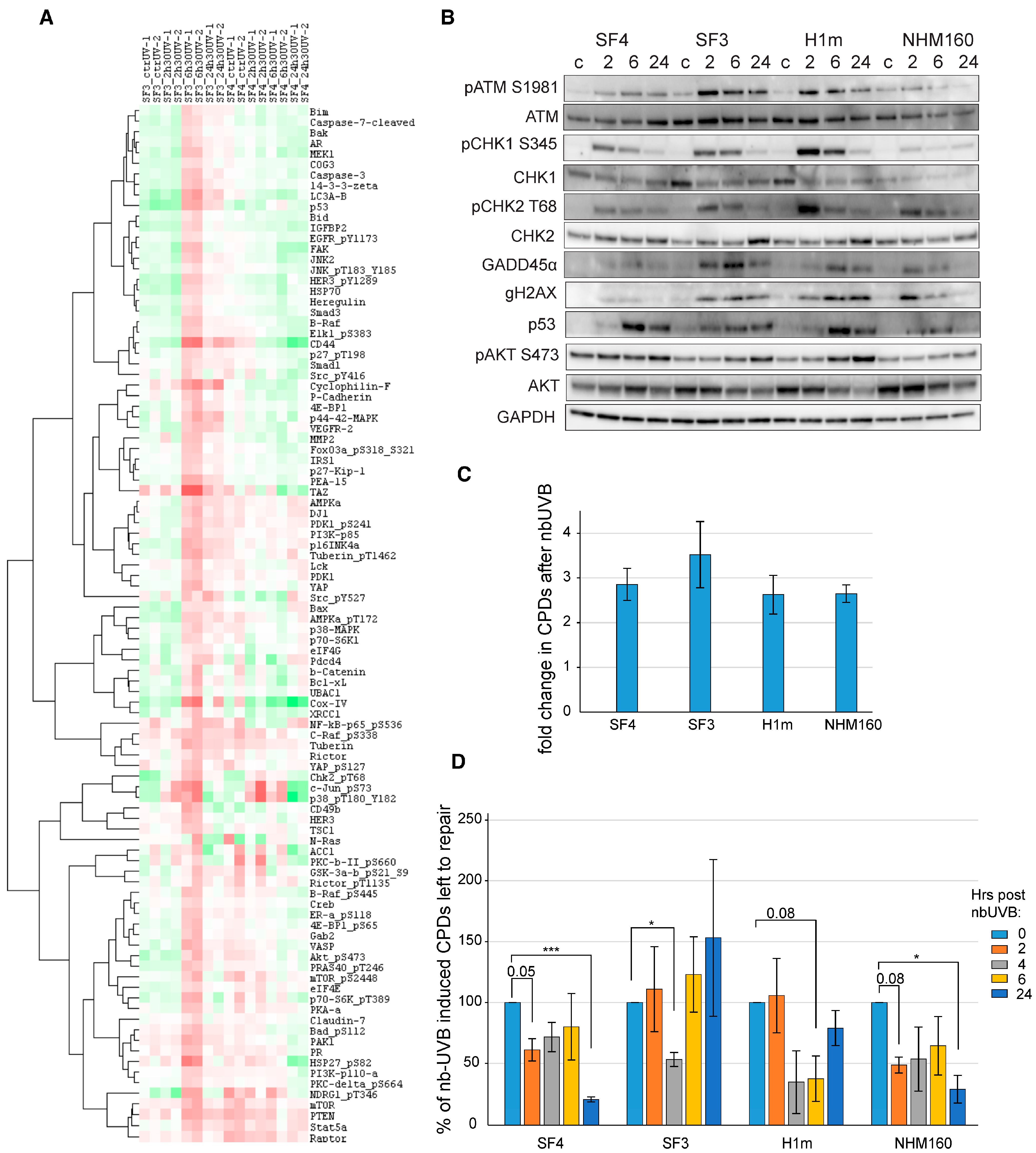
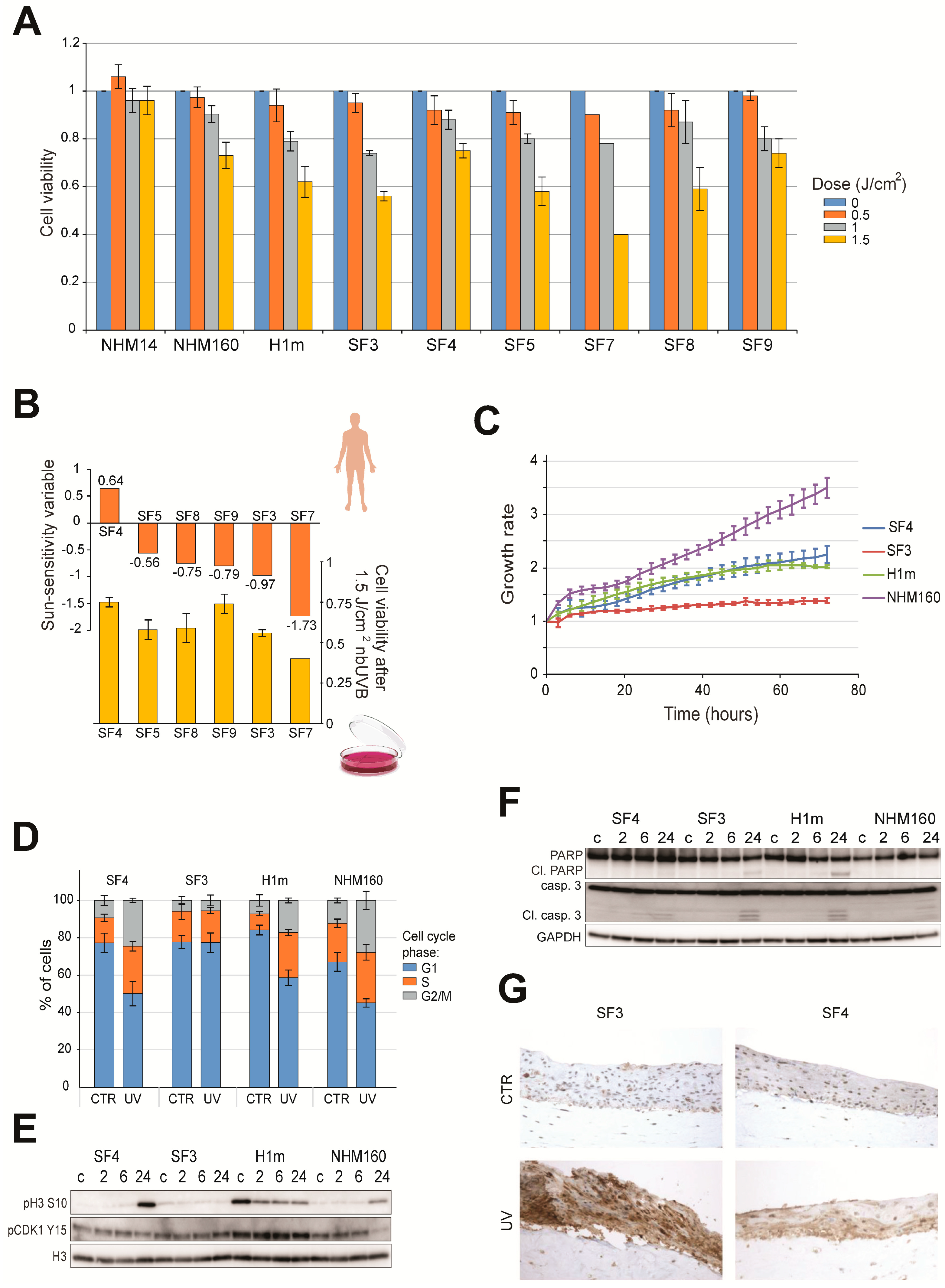
2.3. Donor-Associated UV Sensitivity and Cell-Cycle Checkpoint Activation
2.4. UV-Induced DNA Damage Signaling and Repair Efficiency
2.5. MX2 Expression Is Associated with UV-Induced Stress Signaling in Melanocytes
3. Discussion
4. Materials and Methods
5. Conclusions
Supplementary Materials
Author Contributions
Funding
Institutional Review Board Statement
Informed Consent Statement
Data Availability Statement
Acknowledgments
Conflicts of Interest
Abbreviations
| Abbreviation | Definition |
| α-MSH | Alpha-melanocyte-stimulating hormone |
| AKT | Protein kinase B |
| ATM | Ataxia telangiectasia mutated |
| ATR | Ataxia telangiectasia and Rad3-related |
| bFGF | Basic fibroblast growth factor |
| CDK1 | Cyclin-dependent kinase 1 |
| cAMP | Cyclic adenosine monophosphate |
| CHK1 | Checkpoint kinase 1 |
| CHK2 | Checkpoint kinase 2 |
| CPD | Cyclobutane pyrimidine dimer |
| DDR | DNA damage response |
| DMEM | Dulbecco’s modified Eagle’s medium |
| DPBS | Dulbecco’s phosphate-buffered saline |
| EB | Embryoid body |
| EGF | Epidermal growth factor |
| FACS | Fluorescence-activated cell sorting |
| FBS | Fetal bovine serum |
| GADD45α | Growth arrest and DNA damage-inducible protein alpha |
| GFP | Green fluorescent protein |
| GUSB | Beta-glucuronidase |
| γH2AX | Phosphorylated histone H2AX |
| HRP | Horseradish peroxidase |
| iPSC | Induced pluripotent stem cell |
| IRDS | Interferon-related DNA damage resistance signature |
| MAPK | Mitogen-activated protein kinase |
| MC1R | Melanocortin 1 receptor |
| MITF | Microphthalmia-associated transcription factor |
| MX2 | Myxovirus resistance protein 2 |
| NAMs | New Approach Methodologies |
| nbUVB | Narrowband ultraviolet B |
| NER | Nucleotide excision repair |
| NHM | Normal human melanocytes |
| OSKM | OCT4, SOX2, KLF4, and c-MYC |
| PARP | Poly(ADP-ribose) polymerase |
| PBS | Phosphate-buffered saline |
| PKA | Protein kinase A |
| PMA | Phorbol 12-myristate 13-acetate |
| PMEL | Premelanosome protein |
| QC | Quality control |
| ROS | Reactive oxygen species |
| RPPA | Reverse phase protein array |
| RT-qPCR | Quantitative reverse-transcription polymerase chain reaction |
| SCF | Stem cell factor |
| SSEA-4 | Stage-specific embryonic antigen 4 |
| STAT1 | Signal transducer and activator of transcription 1 |
| TG | Test guideline |
| TYR | Tyrosinase |
| UV | Ultraviolet |
| XAF1 | XIAP-associated factor 1 |
References
- Brash, D.E. UV signature mutations. Photochem. Photobiol. 2015, 91, 15–26. [Google Scholar] [CrossRef] [PubMed]
- Cadet, J.; Douki, T. Oxidatively generated damage to DNA by UVA radiation in cells and human skin. J. Investig. Dermatol. 2011, 131, 1005–1007. [Google Scholar] [CrossRef]
- Bellei, B.; Picardo, M. Premature cell senescence in human skin: Dual face in chronic acquired pigmentary disorders. Ageing Res. Rev. 2020, 57, 100981. [Google Scholar] [CrossRef]
- Jeayeng, S.; Wongkajornsilp, A.; Slominski, A.T.; Jirawatnotai, S.; Sampattavanich, S.; Panich, U. Nrf2 in keratinocytes modulates UVB-induced DNA damage and apoptosis in melanocytes through MAPK signaling. Free Radic. Biol. Med. 2017, 108, 918–928. [Google Scholar] [CrossRef]
- Schafer, M.; Werner, S. Nrf2—A regulator of keratinocyte redox signaling. Free Radic. Biol. Med. 2015, 88, 243–252. [Google Scholar] [CrossRef]
- Garcia-Borron, J.C.; Abdel-Malek, Z.; Jimenez-Cervantes, C. MC1R, the cAMP pathway, and the response to solar UV: Extending the horizon beyond pigmentation. Pigment. Cell Melanoma Res. 2014, 27, 699–720. [Google Scholar] [CrossRef]
- Rees, J.L. The genetics of sun sensitivity in humans. Am. J. Hum. Genet. 2004, 75, 739–751. [Google Scholar] [CrossRef]
- Fargnoli, M.C.; Pike, K.; Pfeiffer, R.M.; Tsang, S.; Rozenblum, E.; Munroe, D.J.; Golubeva, Y.; Calista, D.; Seidenari, S.; Massi, D.; et al. MC1R variants increase risk of melanomas harboring BRAF mutations. J. Investig. Dermatol. 2008, 128, 2485–2490. [Google Scholar] [CrossRef]
- Kadekaro, A.L.; Leachman, S.; Kavanagh, R.J.; Swope, V.; Cassidy, P.; Supp, D.; Sartor, M.; Schwemberger, S.; Babcock, G.; Wakamatsu, K.; et al. Melanocortin 1 receptor genotype: An important determinant of the damage response of melanocytes to ultraviolet radiation. FASEB J. 2010, 24, 3850–3860. [Google Scholar] [CrossRef] [PubMed]
- Cui, D.; Qu, R.; Liu, D.; Xiong, X.; Liang, T.; Zhao, Y. The Cross Talk Between p53 and mTOR Pathways in Response to Physiological and Genotoxic Stresses. Front. Cell Dev. Biol. 2021, 9, 775507. [Google Scholar] [CrossRef] [PubMed]
- Skopelja-Gardner, S.; An, J.; Tai, J.; Tanaka, L.; Sun, X.; Hermanson, P.; Baum, R.; Kawasumi, M.; Green, R.; Gale, M., Jr.; et al. The early local and systemic Type I interferon responses to ultraviolet B light exposure are cGAS dependent. Sci. Rep. 2020, 10, 7908. [Google Scholar] [CrossRef]
- Manganelli, M.; Stabile, G.; Scharf, C.; Podo Brunetti, A.; Paolino, G.; Giuffrida, R.; Bigotto, G.D.; Damiano, G.; Mercuri, S.R.; Sallustio, F.; et al. Skin Photodamage and Melanomagenesis: A Comprehensive Review. Cancers 2025, 17, 1784. [Google Scholar] [CrossRef]
- Hosaka, C.; Kunisada, M.; Koyanagi-Aoi, M.; Masaki, T.; Takemori, C.; Taniguchi-Ikeda, M.; Aoi, T.; Nishigori, C. Induced pluripotent stem cell-derived melanocyte precursor cells undergoing differentiation into melanocytes. Pigment. Cell Melanoma Res. 2019, 32, 623–633. [Google Scholar] [CrossRef]
- Ohta, S.; Imaizumi, Y.; Okada, Y.; Akamatsu, W.; Kuwahara, R.; Ohyama, M.; Amagai, M.; Matsuzaki, Y.; Yamanaka, S.; Okano, H.; et al. Generation of human melanocytes from induced pluripotent stem cells. PLoS ONE 2011, 6, e16182, Correction in PLoS ONE 2025, 20, e0337375. [Google Scholar] [CrossRef] [PubMed]
- Coutant, K.; Magne, B.; Ferland, K.; Fuentes-Rodriguez, A.; Chancy, O.; Mitchell, A.; Germain, L.; Landreville, S. Melanocytes in regenerative medicine applications and disease modeling. J. Transl. Med. 2024, 22, 336. [Google Scholar] [CrossRef]
- Wang, H.T.; Choi, B.; Tang, M.S. Melanocytes are deficient in repair of oxidative DNA damage and UV-induced photoproducts. Proc. Natl. Acad. Sci. USA 2010, 107, 12180–12185. [Google Scholar] [CrossRef] [PubMed]
- Cooper, K.L.; Yager, J.W.; Hudson, L.G. Melanocytes and keratinocytes have distinct and shared responses to ultraviolet radiation and arsenic. Toxicol. Lett. 2014, 224, 407–415. [Google Scholar] [CrossRef]
- Sun, X.; Kim, A.; Nakatani, M.; Shen, Y.; Liu, L. Distinctive molecular responses to ultraviolet radiation between keratinocytes and melanocytes. Exp. Dermatol. 2016, 25, 708–713. [Google Scholar] [CrossRef]
- Wondrak, G.T.; Roberts, M.J.; Cervantes-Laurean, D.; Jacobson, M.K.; Jacobson, E.L. Proteins of the extracellular matrix are sensitizers of photo-oxidative stress in human skin cells. J. Investig. Dermatol. 2003, 121, 578–586. [Google Scholar] [CrossRef]
- Betancor, G. You Shall Not Pass: MX2 Proteins Are Versatile Viral Inhibitors. Vaccines 2023, 11, 930. [Google Scholar] [CrossRef]
- Goujon, C.; Moncorge, O.; Bauby, H.; Doyle, T.; Ward, C.C.; Schaller, T.; Hue, S.; Barclay, W.S.; Schulz, R.; Malim, M.H. Human MX2 is an interferon-induced post-entry inhibitor of HIV-1 infection. Nature 2013, 502, 559–562. [Google Scholar] [CrossRef]
- Juraleviciute, M.; Nsengimana, J.; Newton-Bishop, J.; Hendriks, G.J.; Slipicevic, A. MX2 mediates establishment of interferon response profile, regulates XAF1, and can sensitize melanoma cells to targeted therapy. Cancer Med. 2021, 10, 2840–2854. [Google Scholar] [CrossRef]
- Juraleviciute, M.; Pozniak, J.; Nsengimana, J.; Harland, M.; Randerson-Moor, J.; Wernhoff, P.; Bassarova, A.; Oy, G.F.; Troen, G.; Florenes, V.A.; et al. MX 2 is a novel regulator of cell cycle in melanoma cells. Pigment. Cell Melanoma Res. 2020, 33, 446–457, Correction in Pigment. Cell Melanoma Res. 2021, 34, 994. [Google Scholar] [CrossRef]
- Law, M.H.; Bishop, D.T.; Lee, J.E.; Brossard, M.; Martin, N.G.; Moses, E.K.; Song, F.; Barrett, J.H.; Kumar, R.; Easton, D.F.; et al. Genome-wide meta-analysis identifies five new susceptibility loci for cutaneous malignant melanoma. Nat. Genet. 2015, 47, 987–995. [Google Scholar] [CrossRef]
- Padariya, M.; Sznarkowska, A.; Kote, S.; Gomez-Herranz, M.; Mikac, S.; Pilch, M.; Alfaro, J.; Fahraeus, R.; Hupp, T.; Kalathiya, U. Functional Interfaces, Biological Pathways, and Regulations of Interferon-Related DNA Damage Resistance Signature (IRDS) Genes. Biomolecules 2021, 11, 622. [Google Scholar] [CrossRef] [PubMed]
- Punt, A.; Bouwmeester, H.; Blaauboer, B.J.; Coecke, S.; Hakkert, B.; Hendriks, D.F.G.; Jennings, P.; Kramer, N.I.; Neuhoff, S.; Masereeuw, R.; et al. New approach methodologies (NAMs) for human-relevant biokinetics predictions. Meeting the paradigm shift in toxicology towards an animal-free chemical risk assessment. ALTEX 2020, 37, 607–622. [Google Scholar] [PubMed]
- Svendsen, C.N. Adopting novel alternative methods (NAMs) for biomedical research-What is the right approach? Cell Stem Cell 2025, 32, 1489–1490. [Google Scholar] [CrossRef] [PubMed]
- Takahashi, K.; Tanabe, K.; Ohnuki, M.; Narita, M.; Ichisaka, T.; Tomoda, K.; Yamanaka, S. Induction of pluripotent stem cells from adult human fibroblasts by defined factors. Cell 2007, 131, 861–872. [Google Scholar] [CrossRef]
- Fusaki, N.; Ban, H.; Nishiyama, A.; Saeki, K.; Hasegawa, M. Efficient induction of transgene-free human pluripotent stem cells using a vector based on Sendai virus, an RNA virus that does not integrate into the host genome. Proc. Jpn. Acad. Ser. B Phys. Biol. Sci. 2009, 85, 348–362. [Google Scholar] [CrossRef]
- Duval, C.; Cohen, C.; Chagnoleau, C.; Flouret, V.; Bourreau, E.; Bernerd, F. Key regulatory role of dermal fibroblasts in pigmentation as demonstrated using a reconstructed skin model: Impact of photo-aging. PLoS ONE 2014, 9, e114182. [Google Scholar] [CrossRef]
- Cohen, C.; Flouret, V.; Herlyn, M.; Fukunaga-Kalabis, M.; Li, L.; Bernerd, F. Induced pluripotent stem cells reprogramming overcomes technical limitations for highly pigmented adult melanocyte amplification and integration in 3D skin model. Pigment. Cell Melanoma Res. 2023, 36, 232–245. [Google Scholar] [CrossRef]
- Zhao, N.; Kabotyanski, E.B.; Saltzman, A.B.; Malovannaya, A.; Yuan, X.; Reineke, L.C.; Lieu, N.; Gao, Y.; Pedroza, D.A.; Calderon, S.J.; et al. Targeting eIF4A triggers an interferon response to synergize with chemotherapy and suppress triple-negative breast cancer. J. Clin. Investig. 2023, 133. [Google Scholar] [CrossRef]
- Abdel-Malek, Z.A.; Ruwe, A.; Kavanagh-Starner, R.; Kadekaro, A.L.; Swope, V.; Haskell-Luevano, C.; Koikov, L.; Knittel, J.J. alpha-MSH tripeptide analogs activate the melanocortin 1 receptor and reduce UV-induced DNA damage in human melanocytes. Pigment. Cell Melanoma Res. 2009, 22, 635–644. [Google Scholar] [CrossRef]
- Castejon-Grinan, M.; Cerdido, S.; Sanchez-Beltran, J.; Lambertos, A.; Abrisqueta, M.; Herraiz, C.; Jimenez-Cervantes, C.; Garcia-Borron, J.C. Melanoma-associated melanocortin 1 receptor variants confer redox signaling-dependent protection against oxidative DNA damage. Redox Biol. 2024, 72, 103135. [Google Scholar] [CrossRef]
- Kulkarni, A.; Das, K.C. Differential roles of ATR and ATM in p53, Chk1, and histone H2AX phosphorylation in response to hyperoxia: ATR-dependent ATM activation. Am. J. Physiol. Lung Cell Mol. Physiol. 2008, 294, L998–L1006. [Google Scholar] [CrossRef]
- Mucha, M.; Skrzydlewska, E.; Gegotek, A. Natural protection against oxidative stress in human skin melanocytes. Commun. Biol. 2025, 8, 1283. [Google Scholar] [CrossRef]
- Ma, T.; He, J.; Long, Q.; Wang, Y.; Chen, F.; Chen, S.; Xu, K.; Cao, Y. Orientin attenuates UVB-induced skin photodamage by inhibiting ROS generation via the AMPK/Nrf2 axis. Int. Immunopharmacol. 2025, 155, 114655. [Google Scholar] [CrossRef] [PubMed]
- Manrique-Silva, E.; David, M.E.; Maider, A.M.; Garcia-Casado, Z.; Moro, R.; Requena, C.; Traves, V.; Viros, A.; Kumar, R.; Nagore, E. Clinical, histological, and molecular differences in melanoma due to different TERT promoter mutations subtypes. A retrospective cross-sectional study in 684 melanoma patients. Pigment. Cell Melanoma Res. 2024, 37, 343–351. [Google Scholar] [CrossRef] [PubMed]
- Layish, B.; Goli, R.; Flick, H.; Huang, S.W.; Zhang, R.Z.; Kvaratskhelia, M.; Kane, M. Virus specificity and nucleoporin requirements for MX2 activity are affected by GTPase function and capsid-CypA interactions. PLoS Pathog. 2024, 20, e1011830. [Google Scholar] [CrossRef]
- Meng, X.W.; Cheng, Z.L.; Lu, Z.Y.; Tan, Y.N.; Jia, X.Y.; Zhang, M. MX2: Identification and systematic mechanistic analysis of a novel immune-related biomarker for systemic lupus erythematosus. Front. Immunol. 2022, 13, 978851. [Google Scholar] [CrossRef]
- Erdogan, B.; Webb, D.J. Cancer-associated fibroblasts modulate growth factor signaling and extracellular matrix remodeling to regulate tumor metastasis. Biochem. Soc. Trans. 2017, 45, 229–236. [Google Scholar] [CrossRef]
- Coomans de Brachene, A.; Alvelos, M.I.; Szymczak, F.; Zimath, P.L.; Castela, A.; Marmontel de Souza, B.; Roca Rivada, A.; Marin-Canas, S.; Yi, X.; Op de Beeck, A.; et al. Interferons are key cytokines acting on pancreatic islets in type 1 diabetes. Diabetologia 2024, 67, 908–927. [Google Scholar] [CrossRef]
- Vilas-Boas, V.; Chatterjee, N.; Carvalho, A.; Alfaro-Moreno, E. Particulate matter-induced oxidative stress—Mechanistic insights and antioxidant approaches reported in in vitro studies. Environ. Toxicol. Pharmacol. 2024, 110, 104529. [Google Scholar] [CrossRef]
- Stucki, A.O.; Barton-Maclaren, T.S.; Bhuller, Y.; Henriquez, J.E.; Henry, T.R.; Hirn, C.; Miller-Holt, J.; Nagy, E.G.; Perron, M.M.; Ratzlaff, D.E.; et al. Use of new approach methodologies (NAMs) to meet regulatory requirements for the assessment of industrial chemicals and pesticides for effects on human health. Front. Toxicol. 2022, 4, 964553. [Google Scholar] [CrossRef] [PubMed]
- Singhal, A.; Zhao, X.; Wall, P.; So, E.; Calderini, G.; Partin, A.; Koussa, N.; Vasanthakumari, P.; Narykov, O.; Zhu, Y.; et al. The Hallmarks of Predictive Oncology. Cancer Discov. 2025, 15, 271–285. [Google Scholar] [CrossRef]
- Magnussen, G.I.; Holm, R.; Emilsen, E.; Rosnes, A.K.; Slipicevic, A.; Florenes, V.A. High expression of Wee1 is associated with poor disease-free survival in malignant melanoma: Potential for targeted therapy. PLoS ONE 2012, 7, e38254. [Google Scholar] [CrossRef]
- Vangipuram, M.; Ting, D.; Kim, S.; Diaz, R.; Schule, B. Skin punch biopsy explant culture for derivation of primary human fibroblasts. J. Vis. Exp. 2013, 77, e3779. [Google Scholar] [PubMed]
- Li, L.; Fukunaga-Kalabis, M.; Yu, H.; Xu, X.; Kong, J.; Lee, J.T.; Herlyn, M. Human dermal stem cells differentiate into functional epidermal melanocytes. J. Cell Sci. 2010, 123, 853–860. [Google Scholar] [CrossRef]
- Li, L.; Fukunaga-Kalabis, M.; Herlyn, M. The three-dimensional human skin reconstruct model: A tool to study normal skin and melanoma progression. J. Vis. Exp. 2011, 54, 2937. [Google Scholar]
- Krepler, C.; Xiao, M.; Sproesser, K.; Brafford, P.A.; Shannan, B.; Beqiri, M.; Liu, Q.; Xu, W.; Garman, B.; Nathanson, K.L.; et al. Personalized Preclinical Trials in BRAF Inhibitor-Resistant Patient-Derived Xenograft Models Identify Second-Line Combination Therapies. Clin. Cancer Res. 2016, 22, 1592–1602. [Google Scholar] [CrossRef] [PubMed]
- Tibes, R.; Qiu, Y.; Lu, Y.; Hennessy, B.; Andreeff, M.; Mills, G.B.; Kornblau, S.M. Reverse phase protein array: Validation of a novel proteomic technology and utility for analysis of primary leukemia specimens and hematopoietic stem cells. Mol. Cancer Ther. 2006, 5, 2512–2521. [Google Scholar] [CrossRef] [PubMed]




Disclaimer/Publisher’s Note: The statements, opinions and data contained in all publications are solely those of the individual author(s) and contributor(s) and not of MDPI and/or the editor(s). MDPI and/or the editor(s) disclaim responsibility for any injury to people or property resulting from any ideas, methods, instructions or products referred to in the content. |
© 2026 by the authors. Licensee MDPI, Basel, Switzerland. This article is an open access article distributed under the terms and conditions of the Creative Commons Attribution (CC BY) license.
Share and Cite
Ramirez-Salazar, E.; Slipicevic, A.; Juraleviciute, M.; Li, L.; Harland, M.; O’Shea, S.; Field, S.; Newton-Bishop, J.; Herlyn, M. Genotype-Encoded UV Sensitivity in iPSC-Derived Human Melanocytes Reveals MX2 as a Physiological Amplifier of p53/p38-Mediated DNA Damage Signaling. Int. J. Mol. Sci. 2026, 27, 2617. https://doi.org/10.3390/ijms27062617
Ramirez-Salazar E, Slipicevic A, Juraleviciute M, Li L, Harland M, O’Shea S, Field S, Newton-Bishop J, Herlyn M. Genotype-Encoded UV Sensitivity in iPSC-Derived Human Melanocytes Reveals MX2 as a Physiological Amplifier of p53/p38-Mediated DNA Damage Signaling. International Journal of Molecular Sciences. 2026; 27(6):2617. https://doi.org/10.3390/ijms27062617
Chicago/Turabian StyleRamirez-Salazar, Eric, Ana Slipicevic, Marina Juraleviciute, Ling Li, Mark Harland, Sally O’Shea, Sinead Field, Julia Newton-Bishop, and Meenhard Herlyn. 2026. "Genotype-Encoded UV Sensitivity in iPSC-Derived Human Melanocytes Reveals MX2 as a Physiological Amplifier of p53/p38-Mediated DNA Damage Signaling" International Journal of Molecular Sciences 27, no. 6: 2617. https://doi.org/10.3390/ijms27062617
APA StyleRamirez-Salazar, E., Slipicevic, A., Juraleviciute, M., Li, L., Harland, M., O’Shea, S., Field, S., Newton-Bishop, J., & Herlyn, M. (2026). Genotype-Encoded UV Sensitivity in iPSC-Derived Human Melanocytes Reveals MX2 as a Physiological Amplifier of p53/p38-Mediated DNA Damage Signaling. International Journal of Molecular Sciences, 27(6), 2617. https://doi.org/10.3390/ijms27062617

