Reactive Stroma as a Transversal Prognostic Biomarker for Metastasis in Breast Cancer: Integration of Digital Histopathology and Transcriptomic Profiling
Abstract
1. Introduction
2. Results
2.1. Clinical and Clinicopathological Characteristics of the Breast Cancer Cohort
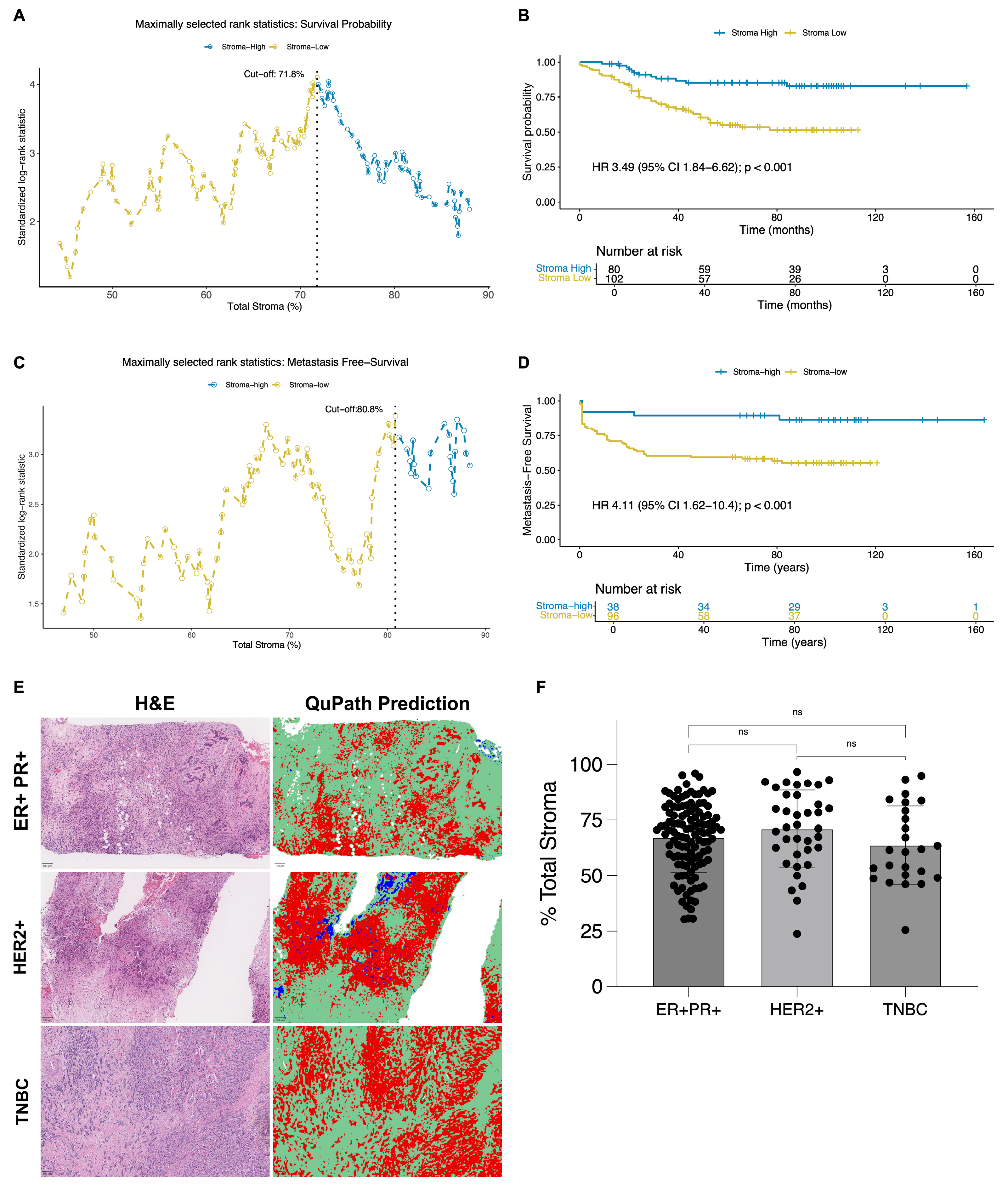
2.2. Quantification of Total Stromal Content in Breast Cancer Tissue
2.3. Association Between Total Stromal Content and Patient Survival
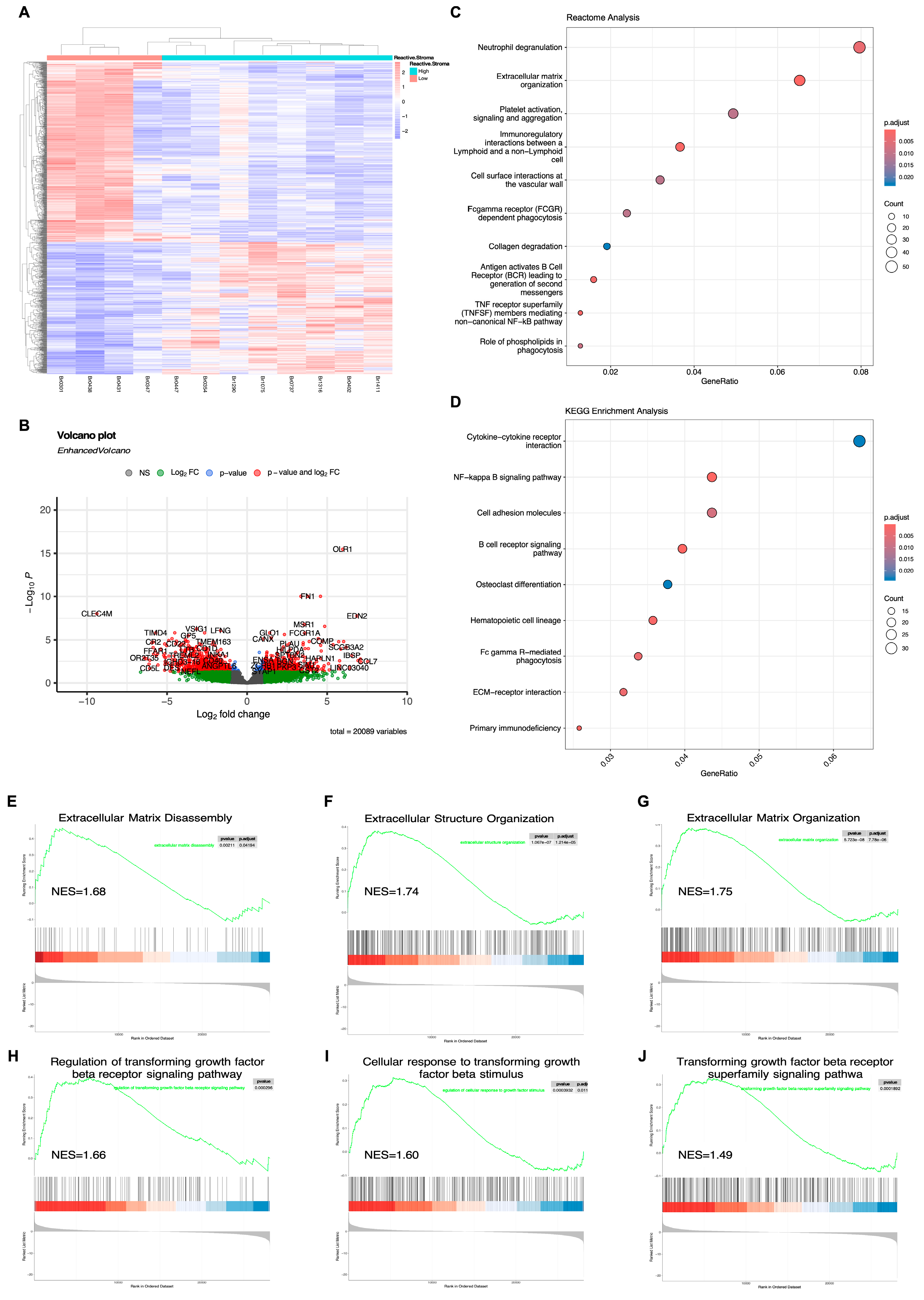
2.4. Transcriptional Features Associated with Total Stromal Content
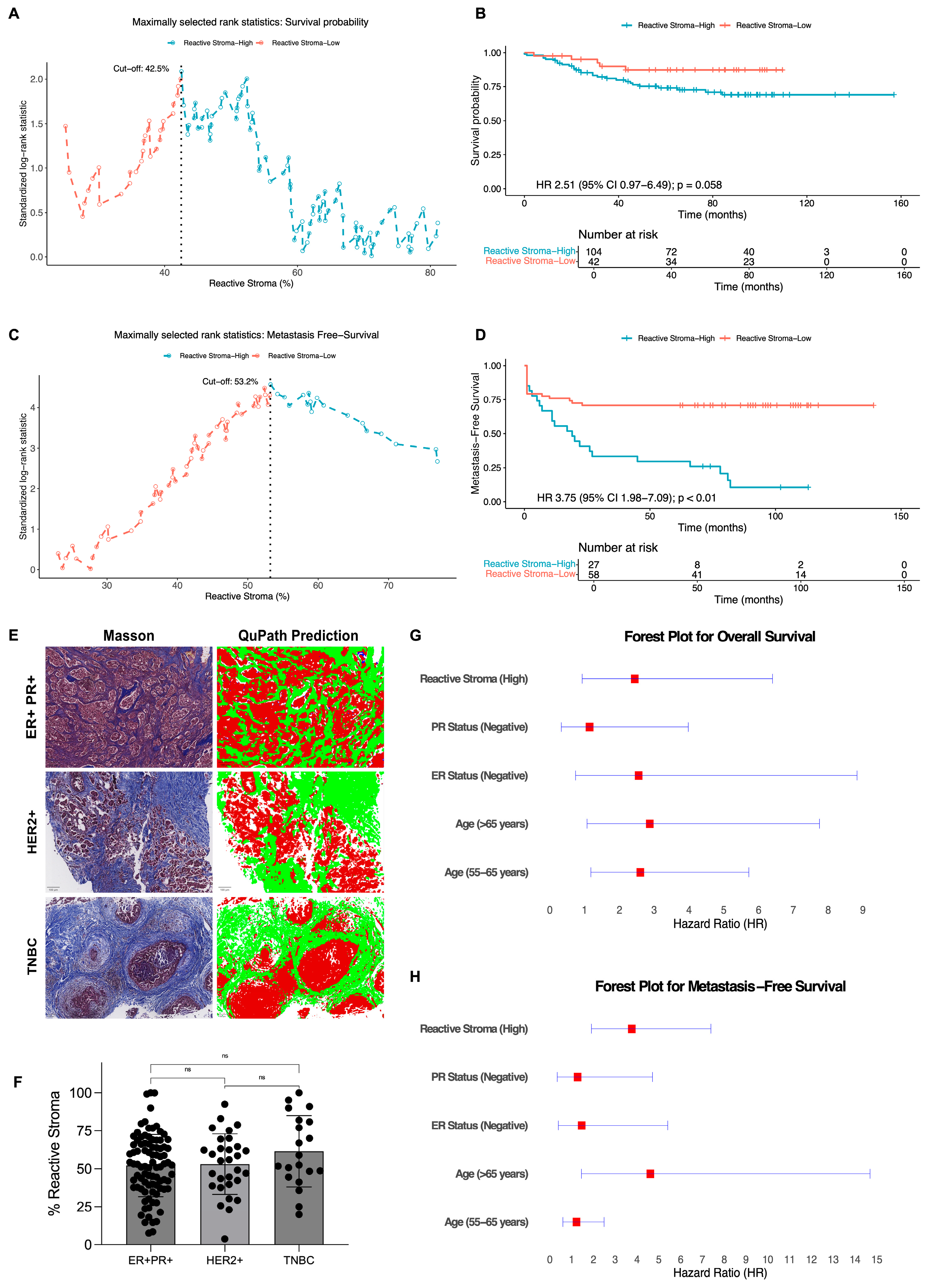
2.5. Quantification of Reactive Stroma as a Functional Stromal Biomarker
2.6. Reactive Stroma Stratification and Its Association with Patient Survival
2.7. Transcriptomic Programs Associated with Reactive Stromal Content
3. Discussion
3.1. Prognostic Value of Reactive Stroma in Breast Cancer
3.2. Histological Characterization and Methodological Strengths
3.3. Biological Mechanisms Linking ECM Remodeling to Metastasis
3.4. Clinical Relevance of Stromal Biomarkers
3.5. Integration with Transcriptomic Profiling
4. Materials and Methods
4.1. Study Design and Patient Characteristics
4.2. The Total and Reactive Stroma Were Quantified Using Open-Source QuPath Software
4.3. Stromal Stratification and Kaplan-Meier Survival Analysis
4.4. RNA Sequencing, Gene Expression Analysis and Stromal Association
4.5. Statistical Analysis
5. Conclusions
Supplementary Materials
Author Contributions
Funding
Institutional Review Board Statement
Informed Consent Statement
Data Availability Statement
Conflicts of Interest
References
- Mani, K.; Deng, D.; Lin, C.; Wang, M.; Hsu, M.L.; Zaorsky, N.G. Causes of death among people living with metastatic cancer. Nat. Commun. 2024, 15, 1519. [Google Scholar] [CrossRef] [PubMed]
- Bray, F.; Laversanne, M.; Sung, H.; Ferlay, J.; Siegel, R.L.; Soerjomataram, I.; Jemal, A. Global cancer statistics 2022: GLOBOCAN estimates of incidence and mortality worldwide for 36 cancers in 185 countries. CA Cancer J. Clin. 2024, 74, 229–263. [Google Scholar] [CrossRef] [PubMed]
- Harbeck, N.; Gnant, M. Breast cancer. Lancet 2017, 389, 1134–1150. [Google Scholar] [CrossRef]
- Weiss, A.; Chavez-Mac Gregor, M.; Lichtensztajn, D.Y.; Yi, M.; Tadros, A.; Hortobagyi, G.N.; Giordano, S.H.; Hunt, K.K.; Mittendorf, E.A. Validation study of the American Joint Committee on Cancer eighth edition prognostic stage compared with the anatomic stage in breast cancer. JAMA Oncol. 2018, 4, 203–209. [Google Scholar] [CrossRef]
- Perou, C.M.; Sørlie, T.; Eisen, M.B.; Van De Rijn, M.; Jeffrey, S.S.; Rees, C.A.; Pollack, J.R.; Ross, D.T.; Johnsen, H.; Akslen, L.A.; et al. Molecular portraits of human breast tumours. Nature 2000, 406, 747–752. [Google Scholar] [CrossRef]
- de Azambuja, E.; Cardoso, F.; de Castro, G.; Colozza, M.; Mano, M.S.; Durbecq, V.; Sotiriou, C.; Larsimont, D.; Piccart-Gebhart, M.J.; Paesmans, M. Ki-67 as prognostic marker in early breast cancer: A meta-analysis of published studies involving 12,155 patients. Br. J. Cancer 2007, 96, 1504–1513. [Google Scholar] [CrossRef]
- Hanahan, D.; Weinberg, R.A. Hallmarks of cancer: The next generation. Cell 2011, 144, 646–674. [Google Scholar] [CrossRef]
- de Visser, K.E.; Joyce, J.A. The evolving tumor microenvironment: From cancer initiation to metastatic outgrowth. Cancer Cell 2023, 41, 374–403. [Google Scholar] [CrossRef]
- Zhang, H.; Yue, X.; Chen, Z.; Liu, C.; Wu, W.; Zhang, N.; Liu, Z.; Yang, L.; Jiang, Q.; Cheng, Q.; et al. Define cancer-associated fibroblasts (CAFs) in the tumor microenvironment: New opportunities in cancer immunotherapy and advances in clinical trials. Mol. Cancer 2023, 22, 159. [Google Scholar] [CrossRef] [PubMed]
- Yang, D.; Liu, J.; Qian, H.; Zhuang, Q. Cancer-associated fibroblasts: From basic science to anticancer therapy. Exp. Mol. Med. 2023, 55, 1322–1332. [Google Scholar] [CrossRef]
- Yang, D.; Guo, P.; He, T.; Powell, C.A. Role of endothelial cells in tumor microenvironment. Clin. Transl. Med. 2021, 11, e450. [Google Scholar] [CrossRef]
- Fang, J.; Lu, Y.; Zheng, J.; Jiang, X.; Shen, H.; Shang, X.; Lu, Y.; Fu, P. Exploring the crosstalk between endothelial cells, immune cells, and immune checkpoints in the tumor microenvironment: New insights and therapeutic implications. Cell Death Dis. 2023, 14, 586. [Google Scholar] [CrossRef]
- Zhang, Q.; Wang, Y.; Liu, F. Cancer-associated fibroblasts: Versatile mediators in remodeling the tumor microenvironment. Cell. Signal. 2023, 103, 110567. [Google Scholar] [CrossRef]
- Barron, D.A.; Rowley, D.R. The reactive stroma microenvironment and prostate cancer progression. Endocr. Relat. Cancer 2012, 19, R187–R204. [Google Scholar] [CrossRef]
- Kalluri, R. The biology and function of fibroblasts in cancer. Nat. Rev. Cancer 2016, 16, 582–598. [Google Scholar] [CrossRef]
- Pickup, M.W.; Mouw, J.K.; Weaver, V.M. The extracellular matrix modulates the hallmarks of cancer. Embo Rep. 2014, 15, 1243–1253. [Google Scholar] [CrossRef] [PubMed]
- Sahai, E.; Astsaturov, I.; Cukierman, E.; DeNardo, D.G.; Egeblad, M.; Evans, R.M.; Fearon, D.; Greten, F.R.; Hingorani, S.R.; Hunter, T.; et al. A framework for advancing our understanding of cancer-associated fibroblasts. Nat. Rev. Cancer 2020, 20, 174–186. [Google Scholar] [CrossRef] [PubMed]
- Kalluri, R.; Zeisberg, M. Fibroblasts in cancer. Nat. Rev. Cancer 2006, 6, 392–401. [Google Scholar] [CrossRef] [PubMed]
- DeClerck, Y.A. Desmoplasia: A response or a niche? Cancer Discov. 2012, 2, 772–774. [Google Scholar] [CrossRef]
- Tuxhorn, J.A.; Ayala, G.E.; Smith, M.J.; Smith, V.C.; Dang, T.D.; Rowley, D.R. Reactive Stroma in Human Prostate Cancer: Induction of Myofibroblast Phenotype and Extracellular Matrix Remodeling. Clin. Cancer Res. 2002, 8, 2912–2923. [Google Scholar]
- Barrón-Gallardo, C.A.; Garcia-Chagollán, M.; Morán-Mendoza, A.J.; Delgadillo-Cristerna, R.; Martínez-Silva, M.G.; Villaseñor-García, M.M.; Aguilar-Lemarroy, A.; Jave-Suárez, L.F. A gene expression signature in HER2+ breast cancer patients related to neoadjuvant chemotherapy resistance, overall survival, and disease-free survival. Front. Genet. 2022, 13, 991706. [Google Scholar] [CrossRef]
- Millar, E.K.; Browne, L.H.; Beretov, J.; Lee, K.; Lynch, J.; Swarbrick, A.; Graham, P.H. Tumour stroma ratio assessment using digital image analysis predicts survival in triple negative and luminal breast cancer. Cancers 2020, 12, 3749. [Google Scholar] [CrossRef]
- Kramer, C.J.H.; Vangangelt, K.M.H.; van Pelt, G.W.; Dekker, T.J.A.; Tollenaar, R.A.E.M.; Mesker, W.E. The prognostic value of tumour–stroma ratio in primary breast cancer with special attention to triple-negative tumours: A review. Breast Cancer Res. Treat. 2019, 173, 55–64. [Google Scholar] [CrossRef] [PubMed]
- Wu, J.; Liang, C.; Chen, M.; Su, W. Association between tumor-stroma ratio and prognosis in solid tumor patients: A systematic review and meta-analysis. Oncotarget 2016, 7, 68954–68965. [Google Scholar] [CrossRef]
- Otranto, M.; Sarrazy, V.; Bonté, F.; Hinz, B.; Gabbiani, G.; Desmouliere, A. The role of the myofibroblast in tumor stroma remodeling. Cell Adhes. Migr. 2012, 6, 203–219. [Google Scholar] [CrossRef] [PubMed]
- Planche, A.; Bacac, M.; Provero, P.; Fusco, C.; Delorenzi, M.; Stehle, J.-C.; Stamenkovic, I. Identification of Prognostic Molecular Features in the Reactive Stroma of Human Breast and Prostate Cancer. PLoS ONE 2011, 6, e18640. [Google Scholar] [CrossRef]
- Öhlund, D.; Elyada, E.; Tuveson, D. Fibroblast heterogeneity in the cancer wound. J. Exp. Med. 2014, 211, 1503–1523. [Google Scholar] [CrossRef]
- Vaziri, N.; Shariati, L.; Zarrabi, A.; Farazmand, A.; Javanmard, S.H. Cancer-Associated Fibroblasts Regulate the Plasticity of Breast Cancer Stemness through the Production of Leukemia Inhibitory Factor. Life 2021, 11, 1298. [Google Scholar] [CrossRef] [PubMed]
- Sabit, H.; Arneth, B.; Abdel-Ghany, S.; Madyan, E.F.; Ghaleb, A.H.; Selvaraj, P.; Shin, D.M.; Bommireddy, R.; Elhashash, A. Beyond Cancer Cells: How the Tumor Microenvironment Drives Cancer Progression. Cells 2024, 13, 1666. [Google Scholar] [CrossRef]
- Mayer, S.; Milo, T.; Isaacson, A.; Halperin, C.; Miyara, S.; Stein, Y.; Lior, C.; Pevsner-Fischer, M.; Tzahor, E.; Mayo, A.; et al. The tumor microenvironment shows a hierarchy of cell-cell interactions dominated by fibroblasts. Nat. Commun. 2023, 14, 5810. [Google Scholar] [CrossRef]
- Zhang, H.; Lei, Z.; Tian, R.; Wang, Z. Polyamidoamine starburst dendrimer-activated chromatography paper-based assay for sensitive detection of telomerase activity. Talanta 2018, 178, 116–121. [Google Scholar] [CrossRef]
- Huang, H.; Brekken, R.A. Beyond Stiffness: Collagen Signaling in Pancreatic Cancer and Pancreas Regeneration. Am. J. Pathol. 2020, 190, 1622–1624. [Google Scholar] [CrossRef]
- Myllyharju, J. Collagens, modifying enzymes and their mutations in humans, flies and worms. Trends Genet. 2004, 20, 33–43. [Google Scholar] [CrossRef]
- Walker, R.A. The complexities of breast cancer desmoplasia. Breast Cancer Res. 2001, 3, 143. [Google Scholar] [CrossRef]
- Lo, A.; Wang, L.-C.S.; Scholler, J.; Monslow, J.; Avery, D.; Newick, K.; O’Brien, S.; Evans, R.A.; Bajor, D.J.; Clendenin, C.; et al. Tumor-promoting desmoplasia is disrupted by depleting FAP-expressing stromal cells. Cancer Res. 2015, 75, 2800–2810. [Google Scholar] [CrossRef] [PubMed]
- Slattery, M.L.; John, E.; Torres-Mejia, G.; Stern, M.; Lundgreen, A.; Hines, L.; Giuliano, A.; Baumgartner, K.; Herrick, J.; Wolff, R.K. Matrix Metalloproteinase Genes Are Associated with Breast Cancer Risk and Survival: The Breast Cancer Health Disparities Study. PLoS ONE 2013, 8, e63165. [Google Scholar] [CrossRef]
- Hanley, C.J.; Noble, F.; Ward, M.; Bullock, M.; Drifka, C.; Mellone, M.; Manousopoulou, A.; Johnston, H.E.; Hayden, A.; Thirdborough, S.; et al. A subset of myofibroblastic cancer-associated fibroblasts regulate collagen fiber elongation, which is prognostic in multiple cancers. Oncotarget 2016, 7, 6159–6174. [Google Scholar] [CrossRef]
- Olsson, L.T.; Williams, L.A.; Midkiff, B.R.; Kirk, E.L.; Troester, M.A.; Calhoun, B.C. Quantitative analysis of breast cancer tissue composition and associations with tumor subtype. Hum. Pathol. 2022, 123, 84–92. [Google Scholar] [CrossRef]
- Sirvent, A.; Espie, K.; Papadopoulou, E.; Naim, D.; Roche, S. New functions of DDR1 collagen receptor in tumor dormancy, immune exclusion and therapeutic resistance. Front. Oncol. 2022, 12, 956926. [Google Scholar] [CrossRef] [PubMed]
- Wei, Z.; Li, J.; Zhong, L.; Yang, D.; Li, W.; Chen, W.; Zhou, H.; He, Y.; Song, W.; Wang, B.; et al. DDR1 drives malignant progression of gastric cancer by suppressing HIF-1α ubiquitination and degradation. Adv. Sci. 2024, 11, e2308395. [Google Scholar] [CrossRef] [PubMed]
- Elkamhawy, A.; Lu, Q.; Nada, H.; Woo, J.; Quan, G.; Lee, K. The Journey of DDR1 and DDR2 Kinase Inhibitors as Rising Stars in the Fight Against Cancer. Int. J. Mol. Sci. 2021, 22, 6535. [Google Scholar] [CrossRef] [PubMed]
- Sun, X.; Wu, B.; Chiang, H.-C.; Deng, H.; Zhang, X.; Xiong, W.; Liu, J.; Rozeboom, A.M.; Harris, B.T.; Blommaert, E.; et al. Tumour DDR1 promotes collagen fibre alignment to instigate immune exclusion. Nature 2021, 599, 673–678. [Google Scholar] [CrossRef]
- Agrawal, A.; Javanmardi, Y.; Watson, S.A.; Serwinski, B.; Djordjevic, B.; Li, W.; Aref, A.R.; Jenkins, R.W.; Moeendarbary, E. Mechanical signatures in cancer metastasis. npj Biol. Phys. Mech. 2025, 2, 3. [Google Scholar] [CrossRef] [PubMed]
- Northcott, J.M.; Dean, I.S.; Mouw, J.K.; Weaver, V.M. Feeling stress: The mechanics of cancer progression and aggression. Front. Cell Dev. Biol. 2018, 6, 17. [Google Scholar] [CrossRef] [PubMed]
- Kumar, S.; Weaver, V.M. Mechanics, malignancy, and metastasis: The force journey of a tumor cell. Cancer Metastasis Rev. 2009, 28, 113–127. [Google Scholar] [CrossRef] [PubMed]
- Montagner, M.; Dupont, S. Mechanical Forces as Determinants of Disseminated Metastatic Cell Fate. Cells 2020, 9, 250. [Google Scholar] [CrossRef]
- Ruder, S.; Gao, Y.; Ding, Y.; Bu, P.; Miles, B.; De Marzo, A.; Wheeler, T.; McKenney, J.K.; Auman, H.; Fazli, L.; et al. Development and validation of a quantitative reactive stroma biomarker (qRS) for prostate cancer prognosis. Hum. Pathol. 2022, 122, 84–91. [Google Scholar] [CrossRef]
- Sharma, A.; Lövgren, S.K.; Eriksson, K.L.; Wang, Y.; Robertson, S.; Hartman, J.; Rantalainen, M. Validation of an AI-based solution for breast cancer risk stratification using routine digital histopathology images. Breast Cancer Res. 2024, 26, 123. [Google Scholar] [CrossRef]
- Li, J.; Chen, C.; Chen, B.; Guo, T. High FN1 expression correlates with gastric cancer progression. Pathol. Res. Pract. 2022, 239, 154179. [Google Scholar] [CrossRef]
- Tunali, G.; Yanik, H.; Ozturk, S.C.; Demirkol-Canli, S.; Efthymiou, G.; Yilmaz, K.B.; Van Obberghen-Schilling, E.; Esendagli, G. A positive feedback loop driven by fibronectin and IL-1β sustains breast cancer progression and pro-inflammatory TAM recruitment. Breast Cancer Res. 2023, 25, 58. [Google Scholar] [CrossRef]
- Zhang, X.-X.; Luo, J.-H.; Wu, L.-Q. FN1 overexpression is correlated with unfavorable prognosis and immune infiltrates in breast cancer. Front. Genet. 2022, 13, 913659. [Google Scholar] [CrossRef]
- Wang, H.; Zhang, J.; Li, H.; Yu, H.; Chen, S.; Liu, S.; Zhang, C.; He, Y. FN1 is a prognostic biomarker and correlated with immune infiltrates in gastric cancers. Front. Oncol. 2022, 12, 918719. [Google Scholar] [CrossRef]
- Pan, H.; Luo, Z.; Lin, F.; Zhang, J.; Xiong, T.; Hong, Y.; Sun, B.; Yang, Y. FN1, a reliable prognostic biomarker for thyroid cancer, is associated with tumor immunity and an unfavorable prognosis. Oncol. Lett. 2024, 28, 510. [Google Scholar] [CrossRef] [PubMed]
- Ashok, G.; Miryala, S.K.; Saju, M.T.; Anbarasu, A.; Ramaiah, S. FN1 encoding fibronectin as a pivotal signaling gene for therapeutic intervention against pancreatic cancer. Mol. Genet. Genom. 2022, 297, 1565–1580. [Google Scholar] [CrossRef] [PubMed]
- Sun, Y.; Ying, K.; Sun, J.; Wang, Y.; Qiu, L.; Ji, M.; Sun, L.; Chen, J. PRRX1-OLR1 axis supports CAFs-mediated lung cancer progression and immune suppression. Cancer Cell Int. 2024, 24, 247. [Google Scholar] [CrossRef] [PubMed]
- Sun, X.; Fu, X.; Xu, S.; Qiu, P.; Lv, Z.; Cui, M.; Zhang, Q.; Xu, Y. OLR1 is a prognostic factor and correlated with immune infiltration in breast cancer. Int. Immunopharmacol. 2021, 101, 108275. [Google Scholar] [CrossRef]
- Wang, X.; Li, C.; Chen, T.; Li, W.; Zhang, H.; Zhang, D.; Liu, Y.; Han, D.; Li, Y.; Li, Z.; et al. Identification and Validation of a Five-Gene Signature Associated With Overall Survival in Breast Cancer Patients. Front. Oncol. 2021, 11, 660242. [Google Scholar] [CrossRef]
- Huang, M.; Fu, M.; Wang, J.; Xia, C.; Zhang, H.; Xiong, Y.; He, J.; Liu, J.; Liu, B.; Pan, S.; et al. TGF-β1-activated cancer-associated fibroblasts promote breast cancer invasion, metastasis and epithelial-mesenchymal transition by autophagy or overexpression of FAP-α. Biochem. Pharmacol. 2021, 188, 114527. [Google Scholar] [CrossRef]
- Ping, Q.; Wang, C.; Cheng, X.; Zhong, Y.; Yan, R.; Yang, M.; Shi, Y.; Li, X.; Li, X.; Huang, W.; et al. TGF-β1 dominates stromal fibroblast-mediated EMT via the FAP/VCAN axis in bladder cancer cells. J. Transl. Med. 2023, 21, 475. [Google Scholar] [CrossRef]
- Chung, J.Y.-F.; Chan, M.K.-K.; Li, J.S.; Chan, A.; Tang, P.; Leung, K.-T.; To, K.-F.; Lan, H.-Y.; Tang, P. TGF-β Signaling: From Tissue Fibrosis to Tumor Microenvironment. Int. J. Mol. Sci. 2021, 22, 7575. [Google Scholar] [CrossRef]
- Yoon, H.; Tang, C.-M.; Banerjee, S.; Delgado, A.L.; Yebra, M.; Davis, J.; Sicklick, J.K. TGF-β1-mediated transition of resident fibroblasts to cancer-associated fibroblasts promotes cancer metastasis in gastrointestinal stromal tumor. Oncogenesis 2021, 10, 13. [Google Scholar] [CrossRef]
- Joshi, R.S.; Kanugula, S.S.; Sudhir, S.; Pereira, M.P.; Jain, S.; Aghi, M.K. The Role of Cancer-Associated Fibroblasts in Tumor Progression. Cancers 2021, 13, 1399. [Google Scholar] [CrossRef]
- Dominguez, C.X.; Müller, S.; Keerthivasan, S.; Koeppen, H.; Hung, J.; Gierke, S.; Breart, B.; Foreman, O.; Bainbridge, T.W.; Castiglioni, A.; et al. Single-cell RNA sequencing reveals stromal evolution into LRRC15+ myofibroblasts as a determinant of patient response to cancer immunotherapy. Cancer Discov. 2020, 10, 232–253. [Google Scholar] [CrossRef] [PubMed]
- Mariathasan, S.; Turley, S.J.; Nickles, D.; Castiglioni, A.; Yuen, K.; Wang, Y.; Kadel, E.E., III; Koeppen, H.; Astarita, J.L.; Cubas, R.; et al. TGFβ attenuates tumour response to PD-L1 blockade by contributing to exclusion of T cells. Nature 2018, 554, 544–548. [Google Scholar] [CrossRef] [PubMed]
- Bankhead, P.; Loughrey, M.B.; Fernández, J.A.; Dombrowski, Y.; McArt, D.G.; Dunne, P.D.; McQuaid, S.; Gray, R.T.; Murray, L.J.; Coleman, H.G.; et al. QuPath: Open source software for digital pathology image analysis. Sci. Rep. 2017, 7, 16878. [Google Scholar] [CrossRef]
- Dobin, A.; Davis, C.A.; Schlesinger, F.; Drenkow, J.; Zaleski, C.; Jha, S.; Batut, P.; Chaisson, M.; Gingeras, T.R. STAR: Ultrafast universal RNA-seq aligner. Bioinformatics 2013, 29, 15–21. [Google Scholar] [CrossRef] [PubMed]
- Liao, Y.; Smyth, G.K.; Shi, W. feature Counts: An efficient general purpose program for assigning sequence reads to genomic features. Bioinformatics 2014, 30, 923–930. [Google Scholar] [CrossRef]
- Love, M.I.; Huber, W.; Anders, S. Moderated estimation of fold change and dispersion for RNA-seq data with DESeq2. Genome Biol. 2014, 15, 550. [Google Scholar] [CrossRef]
- Blighe, K.; Rana, S.; Lewis, M. EnhancedVolcano: Publication-Ready Volcano Plots with Enhanced Colouring and Labeling. 2025. Available online: https://bioconductor.org/packages/EnhancedVolcano (accessed on 24 January 2026).
- Yu, G.; Wang, L.-G.; Han, Y.; He, Q.-Y. clusterProfiler: An R package for comparing biological themes among gene clusters. OMICS J. Integr. Biol. 2012, 16, 284–287. [Google Scholar] [CrossRef]
- Yu, G.; Hu, E. enrichplot: Visualization of Functional Enrichment Result. 2025. Available online: https://bioconductor.org/packages/enrichplot (accessed on 15 April 2025).
- Becht, E.; Giraldo, N.A.; Lacroix, L.; Buttard, B.; Elarouci, N.; Petitprez, F.; Selves, J.; Laurent-Puig, P.; Sautes-Fridman, C.; Fridman, W.H.; et al. Estimating the population abundance of tissue-infiltrating immune and stromal cell populations using gene expression. Genome Biol. 2016, 17, 218, Erratum in Genome Biol. 2016, 17, 249. https://doi.org/10.1186/s13059-016-1113-y. [Google Scholar] [CrossRef]
- Yu, G.; He, Q.-Y. ReactomePA: An R/Bioconductor package for reactome pathway analysis and visualization. Mol. Biosyst. 2016, 12, 477–479. [Google Scholar] [CrossRef] [PubMed]






| Characteristic | n (%) |
|---|---|
| Age | |
| <55 | 97 (53.3%) |
| 55–65 | 52 (28.6%) |
| >65 | 31 (17.0%) |
| Unknown | 2 (1.1%) |
| Menopausal status | |
| Premenopausal | 21 (11.5%) |
| Postmenopausal | 44 (24.2%) |
| Unknown | 117 (64.3%) |
| ER status | |
| Positive | 129 (70.9%) |
| Negative | 52 (28.6%) |
| Unknown | 1 (0.5%) |
| PR status | |
| Positive | 112 (61.5%) |
| Negative | 65 (35.7%) |
| Unknown | 5 (2.7%) |
| HER2 status | |
| Positive | 49 (26.9%) |
| Negative | 98 (53.8%) |
| Unknown | 35 (19.2%) |
| Histological grade | |
| Well differentiated | 19 (19.4%) |
| Moderately differentiated | 51 (28.0%) |
| Poorly differentiated | 50 (27.5%) |
| Unknown | 62 (34.1%) |
| Tumor size (pT) | |
| pT0 | 12 (6.6%) |
| pT1 | 58 (31.9%) |
| pT2 | 26 (14.3%) |
| pT3 | 6 (3.3%) |
| pT4 | 3 (1.6%) |
| Unknown | 77 (42.3%) |
| Nodal Status (pN) | |
| Positive | 32 (17.6%) |
| Negative | 71 (39.0%) |
| Unknown | 79 (43.3%) |
| Variables | Overall Survival | Metastasis-Free Survival | |||
|---|---|---|---|---|---|
| HR (95% CI) | p Value | HR (95% CI) | p Value | ||
| Age | |||||
| <55 years | Reference value | Reference value | |||
| 55–65 years | 2.6 (1.18–5.72) | 0.018 | 1.22 (0.6–2.49) | 0.577 | |
| >65 years | 2.87 (1.07–7.75) | 0.037 | 4.61 (1.45–14.69) | 0.010 | |
| ER Status | |||||
| Positive | Reference value | Reference value | |||
| Negative | 2.55 (0.74–8.83) | 0.140 | 1.46 (0.39–5.41) | 0.575 | |
| PR Status | |||||
| Positive | Reference value | Reference value | |||
| Negative | 1.14 (0.33–3.98) | 0.838 | 1.27 (0.34–4.71) | 0.721 | |
| Reactive Stroma | |||||
| High | 2.44 (0.93–6.4) | 0.069 | 3.76 (1.91–7.39) | <0.001 | |
| Low | Reference value | Reference value | |||
Disclaimer/Publisher’s Note: The statements, opinions and data contained in all publications are solely those of the individual author(s) and contributor(s) and not of MDPI and/or the editor(s). MDPI and/or the editor(s) disclaim responsibility for any injury to people or property resulting from any ideas, methods, instructions or products referred to in the content. |
© 2026 by the authors. Licensee MDPI, Basel, Switzerland. This article is an open access article distributed under the terms and conditions of the Creative Commons Attribution (CC BY) license.
Share and Cite
Barrera, D.P.; Núñez, M.A.; Cerda I., V.; Contreras-Riquelme, J.S.; Henríquez, J.; Carrasco, G.; Pereira, A.; Figueroa, V.; Toledo, V.; Chahuan, B.; et al. Reactive Stroma as a Transversal Prognostic Biomarker for Metastasis in Breast Cancer: Integration of Digital Histopathology and Transcriptomic Profiling. Int. J. Mol. Sci. 2026, 27, 2213. https://doi.org/10.3390/ijms27052213
Barrera DP, Núñez MA, Cerda I. V, Contreras-Riquelme JS, Henríquez J, Carrasco G, Pereira A, Figueroa V, Toledo V, Chahuan B, et al. Reactive Stroma as a Transversal Prognostic Biomarker for Metastasis in Breast Cancer: Integration of Digital Histopathology and Transcriptomic Profiling. International Journal of Molecular Sciences. 2026; 27(5):2213. https://doi.org/10.3390/ijms27052213
Chicago/Turabian StyleBarrera, Daniela P., Muriel A. Núñez, Valentina Cerda I., J. Sebastián Contreras-Riquelme, Jenny Henríquez, Guillermo Carrasco, Alejandra Pereira, Vania Figueroa, Verónica Toledo, Badir Chahuan, and et al. 2026. "Reactive Stroma as a Transversal Prognostic Biomarker for Metastasis in Breast Cancer: Integration of Digital Histopathology and Transcriptomic Profiling" International Journal of Molecular Sciences 27, no. 5: 2213. https://doi.org/10.3390/ijms27052213
APA StyleBarrera, D. P., Núñez, M. A., Cerda I., V., Contreras-Riquelme, J. S., Henríquez, J., Carrasco, G., Pereira, A., Figueroa, V., Toledo, V., Chahuan, B., Sapunar-Zenteno, J., Rodríguez, X., Moreno, D., Larach, J. T., Prieto, B., García, P., Moyano, L., Peña, J., & Cerda-Infante, J. (2026). Reactive Stroma as a Transversal Prognostic Biomarker for Metastasis in Breast Cancer: Integration of Digital Histopathology and Transcriptomic Profiling. International Journal of Molecular Sciences, 27(5), 2213. https://doi.org/10.3390/ijms27052213

