Genome-Wide Identification of the Medicago ruthenica FTIP Gene Family and Expression Profiling Under Salt Stresses
Abstract
1. Introduction
2. Results
2.1. Identification and Distribution of MrFTIP Genes
2.2. Physicochemical Property Analysis, Secondary and Tertiary Structure of MrFTIP Proteins
2.3. Phylogenetic Characterization of MrFTIPs
2.4. Gene Structures and Conserved Motif Analysis of MrFTIP Proteins
2.5. Simple Sequence Repeats Analysis of MrFTIP Genes
2.6. Collinearity and Selection Pressure Analysis of MrFTIPs
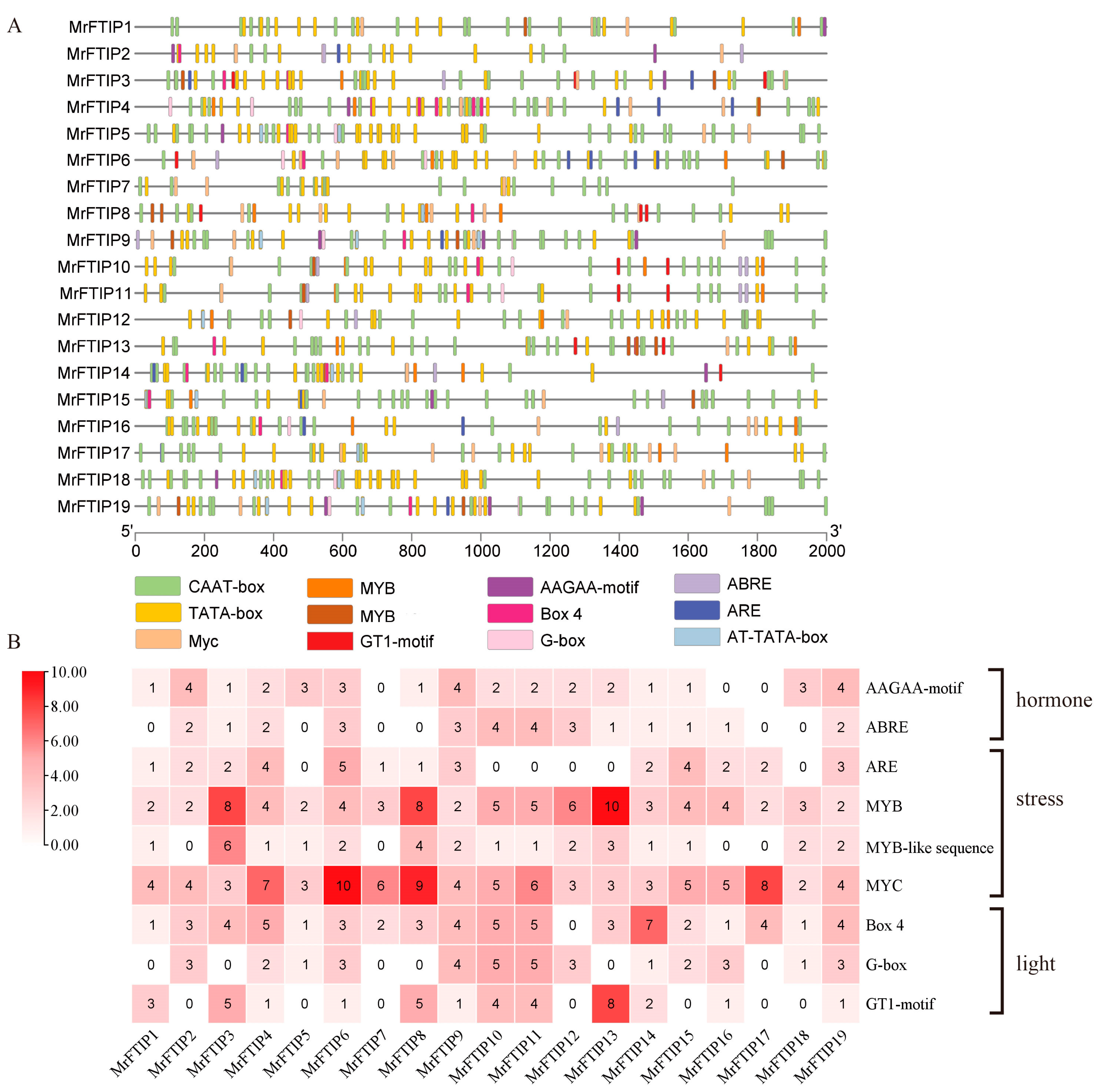
2.7. Promoter Characterization of MrFTIPs
2.8. Expression Profiles of MrFTIPs Across Various Tissues, Genotypes, and Response to Stresses
3. Discussion
4. Materials and Methods
4.1. Identification, Distribution and Sequence Analysis of MrFTIPs
4.2. Structure Prediction, Gene Structure and Conserved Motif Analysis of MrFTIPs
4.3. Simple Sequence Repeat (SSR) Analysis of MrFTIPs
4.4. Phylogenetic Analysis of MrFTIPs
4.5. Gene Duplication, Collinearity and Evolutionary Pressure (Ka/Ks) Analysis
4.6. Promoter Analysis of MrFTIPs
4.7. Plant Material Treatment and Expression Analysis of MrFTIPs
5. Conclusions
Supplementary Materials
Author Contributions
Funding
Institutional Review Board Statement
Informed Consent Statement
Data Availability Statement
Acknowledgments
Conflicts of Interest
References
- Shin, O.H.; Han, W.; Wang, Y.; Südhof, T.C. Evolutionarily conserved multiple C2 domain proteins with two transmembrane regions (MCTPs) and unusual Ca2+ binding properties. J. Biol. Chem. 2005, 280, 1641–1651. [Google Scholar] [CrossRef] [PubMed]
- Giordano, F.; Saheki, Y.; Idevall-Hagren, O.; Colombo, S.F.; Pirruccello, M.; Milosevic, I.; Gracheva, E.O.; Bagriantsev, S.N.; Borgese, N.; De Camilli, P. PI(4,5)P2-dependent and Ca2+-regulated ER-PM interactions mediated by the extended synaptotagmins. Cell 2013, 153, 1494–1509. [Google Scholar] [CrossRef] [PubMed]
- Hao, P.; Wang, H.; Ma, L.; Wu, A.; Chen, P.; Cheng, S.; Wei, H.; Yu, S. Genome-wide identification and characterization of multiple C2 domains and transmembrane region proteins in Gossypium hirsutum. BMC Genom. 2020, 21, 445. [Google Scholar] [CrossRef]
- Brault, M.L.; Petit, J.D.; Immel, F.; Nicolas, W.J.; Glavier, M.; Brocard, L.; Gaston, A.; Fouché, M.; Hawkins, T.J.; Crowet, J.M.; et al. Multiple C2 domains and transmembrane region proteins (MCTPs) tether membranes at plasmodesmata. EMBO Rep. 2019, 20, e47182. [Google Scholar] [CrossRef]
- Liu, L.; Li, C.; Liang, Z.; Yu, H. Characterization of multiple C2 domain and transmembrane region proteins in Arabidopsis. Plant Physiol. 2018, 176, 2119–2132. [Google Scholar] [CrossRef]
- Hu, Q.; Zeng, M.; Wang, M.; Huang, X.; Li, J.; Feng, C.; Xuan, L.; Liu, L.; Huang, G. Family-Wide evaluation of multiple C2 domain and transmembrane region protein in Gossypium hirsutum. Front. Plant Sci. 2021, 12, 767667. [Google Scholar] [CrossRef]
- Zhang, H.; Zeng, Y.; Seo, J.; Kim, Y.J.; Kim, S.T.; Kwon, S.W. Global identification and characterization of C2 domain-containing proteins associated with abiotic stress response in rice (Oryza sativa L.). Int. J. Mol. Sci. 2022, 23, 2221. [Google Scholar] [CrossRef]
- Zhao, Y.; Qin, Q.; Chen, L.; Long, Y.; Song, N.; Jiang, H.; Si, W. Characterization and phylogenetic analysis of multiple C2 domain and transmembrane region proteins in maize. BMC Plant Biol. 2022, 22, 388. [Google Scholar] [CrossRef] [PubMed]
- Li, S.; Ling, R.; Wu, X.; Liu, L.; Zhang, H.; Xuan, L. The role of multiple C2 domain and transmembrane region proteins in mediating tomato development. Plant Sci. 2025, 356, 112511. [Google Scholar] [CrossRef]
- Lv, G.; Li, F.; Chen, J.; Wu, Z.; Wang, T.; Ding, H.; Zhang, Z.; Qiu, F. Genome-wide identification and phylogenetic characterization of the FTIP gene family in maize (Zea mays). Genes 2025, 16, 539. [Google Scholar] [CrossRef]
- Zhu, M.; Yan, B.; Hu, Y.; Cui, Z.; Wang, X. Genome-wide identification and phylogenetic analysis of rice FTIP gene family. Genomics 2020, 112, 3803–3814. [Google Scholar] [CrossRef] [PubMed]
- Azevedo, L.; De Oliveira, R.; Chalfun-Júnior, A. The Role of FT/TFL1 Clades and Their Hormonal Interactions to Modulate Plant Architecture and Flowering Time in Perennial Crops. Plants 2025, 14, 923. [Google Scholar] [CrossRef]
- Liu, L.; Liu, C.; Hou, X.; Xi, W.; Shen, L.; Tao, Z.; Wang, Y.; Yu, H. FTIP1 is an essential regulator required for florigen transport. PLoS Biol. 2012, 10, e1001313. [Google Scholar] [CrossRef]
- Zhang, L.; Zhang, F.; Liu, F.; Shen, J.; Wang, J.; Jiang, M.; Zhang, D.; Yang, P.; Chen, Y.; Song, S. The lotus NnFTIP1 and NnFT1 regulate flowering time in Arabidopsis. Plant Sci. 2021, 302, 110677. [Google Scholar] [CrossRef]
- Zhang, L.; Zhang, F.; Zhou, X.; Poh, T.X.; Xie, L.; Shen, J.; Yang, L.; Song, S.; Yu, H.; Chen, Y. The tetratricopeptide repeat protein OsTPR075 promotes heading by regulating florigen transport in rice. Plant Cell 2022, 34, 3632–3646. [Google Scholar] [CrossRef]
- Song, S.; Chen, Y.; Liu, L.; See, Y.H.B.; Mao, C.; Gan, Y.; Yu, H. OsFTIP7 determines auxin-mediated anther dehiscence in rice. Nat. Plants 2018, 4, 495–504, Erratum in Nat. Plants. 2018, 4, 1124. [Google Scholar] [CrossRef] [PubMed]
- Chen, Y.; Shen, J.; Zhang, L.; Qi, H.; Yang, L.; Wang, H.; Wang, J.; Wang, Y.; Du, H.; Tao, Z.; et al. Nuclear translocation of OsMFT1 that is impeded by OsFTIP1 promotes drought tolerance in rice. Mol. Plant 2021, 14, 1297–1311. [Google Scholar] [CrossRef] [PubMed]
- Jiang, M.; Wang, J.; Rui, M.; Yang, L.; Shen, J.; Chu, H.; Song, S.; Chen, Y. OsFTIP7 determines metallic oxide nanoparticles response and tolerance by regulating auxin biosynthesis in rice. J. Hazard. Mater. 2021, 403, 123946. [Google Scholar] [CrossRef]
- Balabaev, G.A. Yellow lucernes of Siberia, Medicago ruthenica (L.). Ledb. and M. platycarpos (L.) Ledb. Bull. App. Bot. Genet. Plant Breed. Serv. 1934, 7, 113–123. [Google Scholar]
- Campbell, T.A. Molecular analysis of genetic variation among alfalfa (Medicago sativa L.) and Medicago ruthenica clones. Can. J. Plant Sci. 2000, 80, 773–779. [Google Scholar] [CrossRef]
- Yin, M.; Zhang, S.; Du, X.; Mateo, R.G.; Guo, W.; Li, A.; Wang, Z.; Wu, S.; Chen, J.; Liu, J.; et al. Genomic analysis of Medicago ruthenica provides insights into its tolerance to abiotic stress and demographic history. Mol. Ecol. Resour. 2021, 21, 1641–1657. [Google Scholar] [CrossRef] [PubMed]
- Bloemendal, S.; Kück, U. Cell-to-cell communication in plants, animals, and fungi: A comparative review. Naturwissenschaften 2013, 100, 3–19. [Google Scholar] [CrossRef]
- Pérez-Sancho, J.; Smokvarska, M.; Dubois, G.; Glavier, M.; Sritharan, S.; Moraes, T.S.; Moreau, H.; Dietrich, V.; Platre, M.P.; Paterlini, A.; et al. Plasmodesmata act as unconventional membrane contact sites regulating intercellular molecular exchange in plants. Cell 2025, 188, 958–977. [Google Scholar] [CrossRef]
- Genç, Ö.; Dickman, D.K.; Ma, W.; Tong, A.; Fetter, R.D.; Davis, G.W. MCTP is an ER-resident calcium sensor that stabilizes synaptic transmission and homeostatic plasticity. eLife 2017, 6, e22904. [Google Scholar] [CrossRef]
- Corbin, J.A.; Evans, J.H.; Landgraf, K.E.; Falke, J.J. Mechanism of specific membrane targeting by C2 domains: Localized pools of target lipids enhance Ca2+ affinity. Biochemistry 2007, 46, 4322–4336. [Google Scholar] [CrossRef]
- Fu, S.; Huang, J.; Chen, Z.; Xia, J. C2 domain plays critical roles in localization of novel C2 domain-containing protein OsC2DP. Plant Signal. Behav. 2019, 14, 1667208. [Google Scholar] [CrossRef]
- Müller, S.M.; Nelson, N.; Jücker, M. Functional characterization of the SHIP1-domains regarding their contribution to inositol 5-phosphatase activity. Biomolecules 2025, 15, 105. [Google Scholar] [CrossRef] [PubMed]
- Guo, T.; Duan, Z.; Chen, J.; Xie, C.; Wang, Y.; Chen, P.; Wang, X. Pull-down combined with proteomic strategy reveals functional diversity of synaptotagmin I. PeerJ 2017, 5, e2973. [Google Scholar] [CrossRef]
- Jiménez, J.L.; Smith, G.R.; Contreras-Moreira, B.; Sgouros, J.G.; Meunier, F.A.; Bates, P.A.; Schiavo, G. Functional recycling of C2 domains throughout evolution: A comparative study of synaptotagmin, protein kinase C and phospholipase C by sequence, structural and modelling approaches. J. Mol. Biol. 2003, 333, 621–639. [Google Scholar] [CrossRef] [PubMed]
- Nalefski, E.A.; Falke, J.J. The C2 domain calcium-binding motif: Structural and functional diversity. Protein Sci. 1996, 5, 2375–2390. [Google Scholar] [CrossRef]
- Sun, Q.; Emanuelsson, O.; van Wijk, K.J. Analysis of curated and predicted plastid subproteomes of Arabidopsis. Subcellular compartmentalization leads to distinctive proteome properties. Plant Physiol. 2004, 135, 723–734. [Google Scholar] [CrossRef] [PubMed]
- Faiz, M.; Khan, S.J.; Azim, F.; Ejaz, N. Disclosing the locale of transmembrane proteins within cellular alcove by machine learning approach: Systematic review and meta analysis. J. Biomol. Struct. Dyn. 2024, 42, 11133–11148. [Google Scholar] [CrossRef]
- Sharpe, H.J.; Stevens, T.J.; Munro, S. A comprehensive comparison of transmembrane domains reveals organelle-specific properties. Cell 2010, 142, 158–169. [Google Scholar] [CrossRef] [PubMed]
- Laganowsky, A.; Reading, E.; Allison, T.M.; Ulmschneider, M.B.; Degiacomi, M.T.; Baldwin, A.J.; Robinson, C.V. Membrane proteins bind lipids selectively to modulate their structure and function. Nature 2014, 510, 172–175. [Google Scholar] [CrossRef]
- Sarkar, D.; Singh, Y.; Kalia, J. Protein-lipid interfaces can drive the functions of membrane-embedded protein-protein complexes. ACS Chem. Biol. 2018, 13, 2689–2698. [Google Scholar] [CrossRef] [PubMed]
- Nakai, M. New perspectives on chloroplast protein import. Plant Cell Physiol. 2018, 59, 1111–1119, Correction in Plant Cell Physiol. 2018, 59, 1695. [Google Scholar] [CrossRef]
- Santiveri, C.M.; Santoro, J.; Rico, M.; Jiménez, M.A. Factors involved in the stability of isolated beta-sheets: Turn sequence, beta-sheet twisting, and hydrophobic surface burial. Protein Sci. 2004, 13, 1134–1147. [Google Scholar] [CrossRef]
- Doig, A.J.; Andrew, C.D.; Cochran, D.A.; Hughes, E.; Penel, S.; Sun, J.K.; Stapley, B.J.; Clarke, D.T.; Jones, G.R. Structure, stability and folding of the alpha-helix. Biochem. Soc. Symp. 2001, 68, 95–110. [Google Scholar]
- Sivaramakrishnan, S.; Spudich, J.A. Systematic control of protein interaction using a modular ER/K α-helix linker. Proc. Natl. Acad. Sci. USA 2011, 108, 20467–20472. [Google Scholar] [CrossRef]
- Feng, Z.; Xia, F.; Jiang, Z. The effect of β-Sheet secondary structure on all-β proteins by molecular dynamics simulations. Molecules 2024, 29, 2967. [Google Scholar] [CrossRef]
- Rizo, J.; Südhof, T.C. C2-domains, structure and function of a universal Ca2+-binding domain. J. Biol. Chem. 1998, 273, 15879–15882. [Google Scholar] [CrossRef]
- Ubach, J.; Zhang, X.; Shao, X.; Südhof, T.C.; Rizo, J. Ca2+ binding to synaptotagmin: How many Ca2+ ions bind to the tip of a C2-domain? EMBO J. 1998, 17, 3921–3930. [Google Scholar] [CrossRef]
- Morales, K.A.; Yang, Y.; Cole, T.R.; Igumenova, T.I. Dynamic response of the C2 domain of protein kinase Cα to Ca2+ binding. Biophys J. 2016, 111, 1655–1667. [Google Scholar]
- Wright, H.T. Nonenzymatic deamidation of asparaginyl and glutaminyl residues in proteins. Crit. Rev. Biochem. Mol. Biol. 1991, 26, 1–52. [Google Scholar] [CrossRef]
- Robinson, A.B. Evolution and the distribution of glutaminyl and asparaginyl residues in proteins. Proc. Natl. Acad. Sci. USA 1974, 71, 885–888. [Google Scholar] [CrossRef]
- Cannon, S.B.; Mitra, A.; Baumgarten, A.; Young, N.D.; May, G. The roles of segmental and tandem gene duplication in the evolution of large gene families in Arabidopsis thaliana. BMC Plant Biol. 2004, 4, 10. [Google Scholar] [CrossRef]
- Zhao, T.; Holmer, R.; de Bruijn, S.; Angenent, G.C.; van den Burg, H.A.; Schranz, M.E. Phylogenomic synteny network analysis of MADS-Box transcription factor genes reveals lineage-specific transpositions, ancient tandem duplications, and deep positional conservation. Plant Cell 2017, 29, 1278–1292. [Google Scholar] [CrossRef]
- Zhang, Z.B.; Xiong, T.; Wang, X.J.; Chen, Y.R.; Wang, J.L.; Guo, C.L.; Ye, Z.Y. Lineage-specific gene duplication and expansion of DUF1216 gene family in Brassicaceae. PLoS ONE 2024, 19, e0302292. [Google Scholar] [CrossRef]
- Feng, L.Y.; Lin, P.F.; Xu, R.J.; Kang, H.Q.; Gao, L.Z. Comparative genomic analysis of Asian cultivated rice and its wild progenitor (Oryza rufipogon) has revealed evolutionary innovation of the pentatricopeptide repeat gene family through gene duplication. Int. J. Mol. Sci. 2023, 24, 16313. [Google Scholar] [CrossRef]
- Ezoe, A.; Shirai, K.; Hanada, K. Degree of functional divergence in duplicates is associated with distinct roles in plant evolution. Mol. Biol. Evol. 2021, 38, 1447–1459. [Google Scholar] [CrossRef]
- Nei, M.; Rogozin, I.B.; Piontkivska, H. Purifying selection and birth-and-death evolution in the ubiquitin gene family. Proc. Natl. Acad. Sci. USA 2000, 97, 10866–10871. [Google Scholar] [CrossRef]
- Eirín-López, J.M.; González-Tizón, A.M.; Martínez, A.; Méndez, J. Birth-and-death evolution with strong purifying selection in the histone H1 multigene family and the origin of orphon H1 genes. Mol. Biol. Evol. 2004, 21, 1992–2003. [Google Scholar] [CrossRef]
- Qureshi, O.; Cho, H.; Choudhary, M.; Seeling, J.M. A nonsynonymous/synonymous substitution analysis of the B56 Gene Family aids in understanding B56 isoform diversity. PLoS ONE 2015, 10, e0145529. [Google Scholar] [CrossRef]
- Abe, M.; Kaya, H.; Watanabe-Taneda, A.; Shibuta, M.; Yamaguchi, A.; Sakamoto, T.; Kurata, T.; Ausín, I.; Araki, T.; Alonso-Blanco, C. FE, a phloem-specific Myb-related protein, promotes flowering through transcriptional activation of FLOWERING LOCUS T and FLOWERING LOCUS T INTERACTING PROTEIN 1. Plant J. 2015, 83, 1059–1068. [Google Scholar] [CrossRef]
- Wang, C.F.; Han, G.L.; Yang, Z.R.; Li, Y.X.; Wang, B.S. Plant Salinity Sensors: Current understanding and future directions. Front. Plant Sci. 2022, 13, 859224. [Google Scholar] [CrossRef] [PubMed]
- Liu, P.; Gao, C.; Li, S.; Wang, X.; Dong, Y.; Wang, C.; Jiao, Z.; Sun, J. Comparative transcriptome analysis of gene responses of salt-tolerant and salt-sensitive watermelon cultivars’ roots to salt stress. Plants 2025, 14, 1013. [Google Scholar] [CrossRef]
- Liu, H.; Ding, D.; Sun, Y.; Ma, R.; Yang, X.; Liu, J.; Zhang, G. Salt stress leads to morphological and transcriptional changes in roots of Pumpkins (Cucurbita spp.). Plants 2025, 14, 1674. [Google Scholar] [CrossRef]
- Pandey, S.P.; Chen, C.; Singh, S.; Maniar, J.N.; Mishra, A.; Bakshi, S.; Mishra, V.K.; Sharma, S. Transcriptional response of cultivated peanut (Arachis hypogaea L.) roots to salt stress and the role of DNA methylation. Plant Cell Rep. 2025, 44, 124. [Google Scholar] [CrossRef] [PubMed]
- Xu, Y.; Lu, J.H.; Zhang, J.D.; Liu, D.K.; Wang, Y.; Niu, Q.D.; Huang, D.D. Transcriptome revealed the molecular mechanism of Glycyrrhiza inflata root to maintain growth and development, absorb and distribute ions under salt stress. BMC Plant Biol. 2021, 21, 599. [Google Scholar] [CrossRef]
- Pirona, R.; Frugis, G.; Locatelli, F.; Mattana, M.; Genga, A.; Baldoni, E. Transcriptomic analysis reveals the gene regulatory networks involved in leaf and root response to osmotic stress in tomato. Front. Plant Sci. 2023, 14, 1155797. [Google Scholar] [CrossRef] [PubMed]
- Artimo, P.; Jonnalagedda, M.; Arnold, K.; Baratin, D.; Csardi, G.; de Castro, E.; Duvaud, S.; Flegel, V.; Fortier, A.; Gasteiger, E.; et al. ExPASy: SIB bioinformatics resource portal. Nucleic Acids Res. 2012, 40, 597–603. [Google Scholar] [CrossRef]
- Chen, C.; Chen, H.; Zhang, Y.; Thomas, H.R.; Frank, M.H.; He, Y.; Xia, R. TBtools: An integrative toolkit developed for interactive analyses of big biological data. Mol. Plant 2020, 13, 1194–1202. [Google Scholar] [CrossRef] [PubMed]
- Krogh, A.; Larsson, B.; von Heijne, G.; Sonnhammer, E.L. Predicting transmembrane protein topology with a hidden Markov model: Application to complete genomes. J. Mol. Biol. 2001, 305, 567–580. [Google Scholar] [CrossRef]
- Geourjon, C.; Deléage, G. SOPMA: Significant improvements in protein secondary structure prediction by consensus prediction from multiple alignments. Comput. Appl. Biosci. 1995, 11, 681–684. [Google Scholar] [CrossRef] [PubMed]
- Hu, B.; Jin, J.; Guo, A.Y.; Zhang, H.; Luo, J.; Gao, G. GSDS 2.0: An upgraded gene feature visualization server. Bioinformatics 2015, 31, 1296–1297. [Google Scholar] [CrossRef]
- Bailey, T.L.; Boden, M.; Buske, F.A.; Frith, M.; Grant, C.E.; Clementi, L.; Ren, J.; Li, W.W.; Noble, W.S. MEME SUITE: Tools for motif discovery and searching. Nucleic Acids Res. 2009, 37, W202–W208. [Google Scholar] [CrossRef]
- Katoh, K.; Standley, D.M.; Katoh, K.; Standley, D.M. MAFFT multiple sequence alignment software version 7: Improvements in performance and usability. Mol. Biol. Evol. 2013, 30, 772–780. [Google Scholar] [CrossRef] [PubMed]
- Beier, S.; Thiel, T.; Münch, T.; Scholz, U.; Mascher, M. MISA-Web: A web server for microsatellite prediction. Bioinformatics 2017, 33, 2583–2585. [Google Scholar] [CrossRef]
- Tamura, K.; Stecher, G.; Kumar, S. MEGA11: Molecular evolutionary genetics analysis version 11. Mol. Biol. Evol. 2021, 38, 3022–3027. [Google Scholar] [CrossRef]
- Kim, D.; Paggi, J.M.; Park, C.; Bennett, C.; Salzberg, S.L. Graph-based genome alignment and genotyping with HISAT2 and HISAT-genotype. Nat. Biotechnol. 2019, 37, 907–915. [Google Scholar] [CrossRef]
- Lescot, M.; Déhais, P.; Thijs, G.; Marchal, K.; Moreau, Y.; Van de Peer, Y.; Rouzé, P.; Rombauts, S. PlantCARE, a database of plant cis-acting regulatory elements and a portal to tools for in silico analysis of promoter sequences. Nucleic Acids Res. 2002, 30, 325–327. [Google Scholar] [CrossRef] [PubMed]
- Guo, M.W.; Zhu, L.; Li, H.Y.; Wu, Z.N.; Li, Z.Y.; Li, J. Evaluation of reference genes for normalization of mRNA and microRNA expression by RT-qPCR under different experimental conditions in Medicago ruthenica (L.) Ledeb. Genet. Resour. Crop. Evol. 2022, 69, 587–600. [Google Scholar] [CrossRef]
- Wu, R.; Shi, F.L.; Xu, B.; Zhang, Y. Research progress and potential applications for the abioticstress-resistant forage plant Medicago ruthenica. Pratacultural Sci. 2020, 37, 1845–1854. [Google Scholar]
- Yang, J.Y.; Zheng, W.; Tian, Y.; Zhou, D.W. Effects of various mixed salt-alkaline stresses on growth, photosynthesis, and photosynthetic pigment concentrations of Medicago ruthenica seedlings. Photosynthetica 2011, 49, 275–284. [Google Scholar] [CrossRef]
- Guo, M.W.; Zhu, L.; Li, H.Y.; Liu, W.P.; Wu, Z.N.; Wang, C.H.; Liu, L.; Li, Z.Y.; Li, J. Mechanism of pod shattering in the forage legume Medicago ruthenica. Plant Physiol. Biochem. 2022, 185, 260–267. [Google Scholar] [CrossRef] [PubMed]












| Gene Family ID | Gene ID | CDS Length (bp) | Protein Length (AA) | Relative Molecular Weight (Da) | Theoretical Isoelectric Point | Coefficient of Instability | Aliphatic Amino Acid Coefficient | Average Hydrophobic Coefficient | Subcellular Localization | Protein Molecular Formula |
|---|---|---|---|---|---|---|---|---|---|---|
| MrFTIP1 | MruG000634 | 2325 | 774 | 89,283.31 | 7.23 | 41.93 | 85.61 | −0.237 | plas | C4064H6239N1073O1145S26 |
| MrFTIP2 | MruG003292 | 2325 | 774 | 88,994.25 | 9.20 | 47.89 | 90.78 | −0.262 | plas | C4025H6321N1105O1107S34 |
| MrFTIP3 | MruG003300 | 2394 | 797 | 91,382.61 | 9.24 | 40.03 | 83.95 | −0.321 | plas | C4158H6459N1115O1147S30 |
| MrFTIP4 | MruG012825 | 2469 | 822 | 94,545.42 | 9.14 | 47.88 | 84.64 | −0.368 | plas | C4233H6591N1179O1206S39 |
| MrFTIP5 | MruG019489 | 3585 | 1194 | 137,040.37 | 8.89 | 49.68 | 81.73 | −0.488 | plas | C6147H9596N1710O1777S36 |
| MrFTIP6 | MruG019802 | 3120 | 1039 | 119,443.98 | 9.00 | 45.80 | 81.03 | −0.457 | plas | C5369H8369N1489O1524S40 |
| MrFTIP7 | MruG021463 | 2358 | 785 | 89,324.80 | 9.05 | 44.64 | 91.25 | −0.251 | chlo | C4019H6322N1104O1145S28 |
| MrFTIP8 | MruG026005 | 3024 | 1007 | 115,002.28 | 9.06 | 35.58 | 88.30 | −0.268 | plas | C5196H8094N1436O1450S35 |
| MrFTIP9 | MruG031078 | 2292 | 763 | 87,690.47 | 7.26 | 45.79 | 94.01 | −0.070 | plas | C3983H6175N1055O1104S37 |
| MrFTIP10 | MruG032479 | 2991 | 996 | 112,736.69 | 7.54 | 48.34 | 82.33 | −0.372 | plas | C5040H7956N1370O1502S30 |
| MrFTIP11 | MruG032481 | 2955 | 984 | 111,192.97 | 6.89 | 49.95 | 83.04 | −0.378 | plas | C4960H7854N1354O1484S31 |
| MrFTIP12 | MruG032552 | 3048 | 1015 | 114,766.32 | 6.66 | 45.36 | 84.26 | −0.317 | plas | C5176H8073N1399O1494S30 |
| MrFTIP13 | MruG036614 | 3057 | 1018 | 116,048.31 | 9.28 | 43.90 | 81.04 | −0.375 | plas | C5232H8161N1419O1491S39 |
| MrFTIP14 | MruG037754 | 2328 | 775 | 89,451.81 | 9.20 | 45.53 | 90.37 | −0.260 | plas | C4047H6344N1108O1111S36 |
| MrFTIP15 | MruG037790 | 591 | 196 | 22,874.09 | 8.33 | 28.85 | 74.03 | −0.465 | cyto | C1034H1568N284O288S9 |
| MrFTIP16 | MruG040819 | 3018 | 1005 | 114,506.37 | 9.06 | 44.83 | 77.79 | −0.392 | plas | C5139H8001N1407O1471S46 |
| MrFTIP17 | MruG043660 | 3102 | 1033 | 117,962.08 | 6.96 | 49.24 | 79.21 | −0.417 | plas | C5302H8209N1459O1508S45 |
| MrFTIP18 | MruG046048 | 3585 | 1194 | 137,040.37 | 8.89 | 49.68 | 81.73 | −0.488 | plas | C6147H9596N1710O1777S36 |
| MrFTIP19 | MruG047479 | 2292 | 763 | 87,654.48 | 7.26 | 46.62 | 94.90 | −0.061 | plas | C3981H6179N1055O1103S37 |
Disclaimer/Publisher’s Note: The statements, opinions and data contained in all publications are solely those of the individual author(s) and contributor(s) and not of MDPI and/or the editor(s). MDPI and/or the editor(s) disclaim responsibility for any injury to people or property resulting from any ideas, methods, instructions or products referred to in the content. |
© 2026 by the authors. Licensee MDPI, Basel, Switzerland. This article is an open access article distributed under the terms and conditions of the Creative Commons Attribution (CC BY) license.
Share and Cite
Tian, Y.; Zhu, L.; Guo, M.; Li, Z.; Wu, Z.; Li, H.; Li, X.; Wang, X. Genome-Wide Identification of the Medicago ruthenica FTIP Gene Family and Expression Profiling Under Salt Stresses. Int. J. Mol. Sci. 2026, 27, 1633. https://doi.org/10.3390/ijms27041633
Tian Y, Zhu L, Guo M, Li Z, Wu Z, Li H, Li X, Wang X. Genome-Wide Identification of the Medicago ruthenica FTIP Gene Family and Expression Profiling Under Salt Stresses. International Journal of Molecular Sciences. 2026; 27(4):1633. https://doi.org/10.3390/ijms27041633
Chicago/Turabian StyleTian, Yonglei, Lin Zhu, Maowei Guo, Zhiyong Li, Zinian Wu, Hongyan Li, Xingyue Li, and Xiaolong Wang. 2026. "Genome-Wide Identification of the Medicago ruthenica FTIP Gene Family and Expression Profiling Under Salt Stresses" International Journal of Molecular Sciences 27, no. 4: 1633. https://doi.org/10.3390/ijms27041633
APA StyleTian, Y., Zhu, L., Guo, M., Li, Z., Wu, Z., Li, H., Li, X., & Wang, X. (2026). Genome-Wide Identification of the Medicago ruthenica FTIP Gene Family and Expression Profiling Under Salt Stresses. International Journal of Molecular Sciences, 27(4), 1633. https://doi.org/10.3390/ijms27041633

