Panobinostat Potentiates the Antitumor Efficacy of 5-Fluorouracil in Gastric Cancer by Suppressing Thymidylate Synthase Expression
Abstract
1. Introduction
2. Results
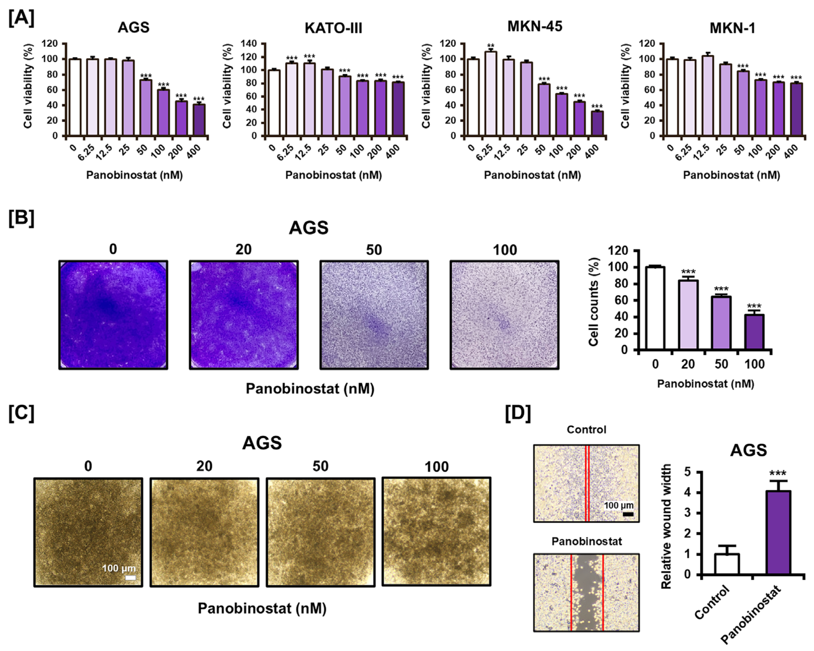
2.1. Panobinostat Exhibits Dose-Dependent Cytotoxic Effects and Inhibits Cell Migration in GC Cell Lines
2.2. Panobinostat Induces G1 Cell Cycle Arrest and Apoptosis in AGS Cells


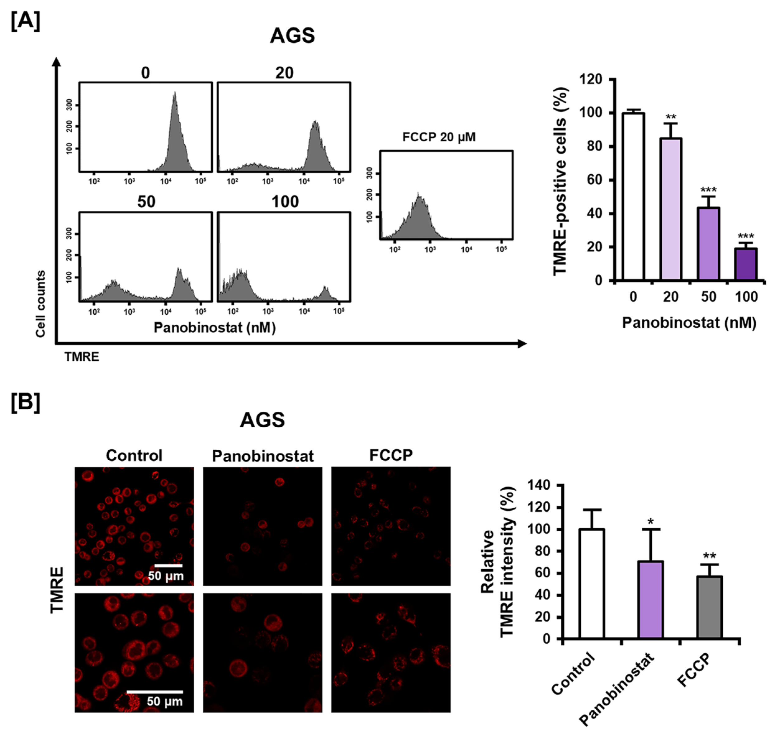
2.3. Panobinostat Disrupts Mitochondrial Membrane Potential (MMP) in AGS Cells
2.4. Panobinostat Enhances 5-FU-Induced Cytotoxicity in AGS Cells
2.5. Panobinostat Enhances 5-FU-Induced Apoptosis in AGS Cells
2.6. Panobinostat Suppresses TS and Modulates Cell Cycle Regulators to Potentiate 5-FU Activity
3. Discussion
4. Materials and Methods
4.1. Cell Culture and Treatment
4.2. CCK8 Assay
4.3. Crystal Violet Staining
4.4. Spheroid Culture
4.5. Wound-Healing Assay
4.6. Cell Cycle Analysis
4.7. Annexin V and PI Staining
4.8. MMP Analysis and Visualization
4.9. Quantitative Real-Time PCR
4.10. Western Blot Analysis
4.11. Statistical Analysis
5. Conclusions
Supplementary Materials
Author Contributions
Funding
Institutional Review Board Statement
Informed Consent Statement
Data Availability Statement
Conflicts of Interest
Abbreviations
| 5-FU | 5-fluorouracil |
| GC | gastric cancer |
| TS | thymidylate synthase |
| HDACi | histone deacetylase inhibitor |
| HDAC | histone deacetylase |
| SAHA | suberoylanilide hydroxamic acid |
| PI | propidium iodide |
| MMP | mitochondrial membrane potential |
| TMRE | tetramethylrhodamine ethyl ester |
| FCCP | carbonyl cyanide 4-(trifluoromethoxy)phenylhydrazone |
| PBS | phosphate-buffered saline |
References
- Bray, F.; Laversanne, M.; Sung, H.; Ferlay, J.; Siegel, R.L.; Soerjomataram, I.; Jemal, A. Global cancer statistics 2022: GLOBOCAN estimates of incidence and mortality worldwide for 36 cancers in 185 countries. CA Cancer J. Clin. 2024, 74, 229–263. [Google Scholar] [CrossRef]
- Thrift, A.P.; Wenker, T.N.; El-Serag, H.B. Global burden of gastric cancer: Epidemiological trends, risk factors, screening and prevention. Nat. Rev. Clin. Oncol. 2023, 20, 338–349. [Google Scholar] [CrossRef]
- Yamashita, K.; Hosoda, K.; Niihara, M.; Hiki, N. History and emerging trends in chemotherapy for gastric cancer. Ann. Gastroenterol. Surg. 2021, 5, 446–456. [Google Scholar] [CrossRef] [PubMed]
- Longley, D.B.; Harkin, D.P.; Johnston, P.G. 5-fluorouracil: Mechanisms of action and clinical strategies. Nat. Rev. Cancer 2003, 3, 330–338. [Google Scholar] [CrossRef]
- Mader, R.M.; Muller, M.; Steger, G.G. Resistance to 5-fluorouracil. Gen. Pharmacol. 1998, 31, 661–666. [Google Scholar] [CrossRef] [PubMed]
- Zhang, N.; Yin, Y.; Xu, S.J.; Chen, W.S. 5-Fluorouracil: Mechanisms of resistance and reversal strategies. Molecules 2008, 13, 1551–1569. [Google Scholar] [CrossRef]
- Peters, G.J.; Backus, H.H.; Freemantle, S.; van Triest, B.; Codacci-Pisanelli, G.; van der Wilt, C.L.; Smid, K.; Lunec, J.; Calvert, A.H.; Marsh, S.; et al. Induction of thymidylate synthase as a 5-fluorouracil resistance mechanism. Biochim. Biophys. Acta 2002, 1587, 194–205. [Google Scholar] [CrossRef]
- Grau, J.J.; Domingo-Domenech, J.; Morente, V.; Pera, M.; Garcia-Valdecasas, J.C.; Fuster, J.; Bombi, A.; Mellado, B.; Albanell, J.; Gascon, P. Low thymidylate synthase expression in the primary tumor predicts favorable clinical outcome in resected gastric cancer patients treated with adjuvant tegafur. Oncology 2004, 66, 226–233. [Google Scholar] [CrossRef] [PubMed]
- Gao, Y.; Cui, J.; Xi, H.; Cai, A.; Shen, W.; Li, J.; Zhang, K.; Wei, B.; Chen, L. Association of thymidylate synthase expression and clinical outcomes of gastric cancer patients treated with fluoropyrimidine-based chemotherapy: A meta-analysis. Onco Targets Ther. 2016, 9, 1339–1350. [Google Scholar] [CrossRef]
- Kumar, A.; Singh, A.K.; Singh, H.; Thareja, S.; Kumar, P. Regulation of thymidylate synthase: An approach to overcome 5-FU resistance in colorectal cancer. Med. Oncol. 2022, 40, 3. [Google Scholar] [CrossRef]
- Shi, M.Q.; Xu, Y.; Fu, X.; Pan, D.S.; Lu, X.P.; Xiao, Y.; Jiang, Y.Z. Advances in targeting histone deacetylase for treatment of solid tumors. J. Hematol. Oncol. 2024, 17, 37. [Google Scholar] [CrossRef]
- Azad, N.S.; El-Khoueiry, A.; Yin, J.; Oberg, A.L.; Flynn, P.; Adkins, D.; Sharma, A.; Weisenberger, D.J.; Brown, T.; Medvari, P.; et al. Combination epigenetic therapy in metastatic colorectal cancer (mCRC) with subcutaneous 5-azacitidine and entinostat: A phase 2 consortium/stand up 2 cancer study. Oncotarget 2017, 8, 35326–35338. [Google Scholar] [CrossRef]
- Glozak, M.A.; Seto, E. Histone deacetylases and cancer. Oncogene 2007, 26, 5420–5432. [Google Scholar] [CrossRef]
- Noro, R.; Miyanaga, A.; Minegishi, Y.; Okano, T.; Seike, M.; Soeno, C.; Kataoka, K.; Matsuda, K.; Yoshimura, A.; Gemma, A. Histone deacetylase inhibitor enhances sensitivity of non-small-cell lung cancer cells to 5-FU/S-1 via down-regulation of thymidylate synthase expression and up-regulation of p21(waf1/cip1) expression. Cancer Sci. 2010, 101, 1424–1430. [Google Scholar] [CrossRef] [PubMed]
- Fazzone, W.; Wilson, P.M.; Labonte, M.J.; Lenz, H.J.; Ladner, R.D. Histone deacetylase inhibitors suppress thymidylate synthase gene expression and synergize with the fluoropyrimidines in colon cancer cells. Int. J. Cancer 2009, 125, 463–473. [Google Scholar] [CrossRef] [PubMed]
- Avallone, A.; Piccirillo, M.C.; Delrio, P.; Pecori, B.; Di Gennaro, E.; Aloj, L.; Tatangelo, F.; D’Angelo, V.; Granata, C.; Cavalcanti, E.; et al. Phase 1/2 study of valproic acid and short-course radiotherapy plus capecitabine as preoperative treatment in low-moderate risk rectal cancer-V-shoRT-R3 (Valproic acid-short Radiotherapy-rectum 3rd trial). BMC Cancer 2014, 14, 875. [Google Scholar] [CrossRef]
- Insinga, A.; Monestiroli, S.; Ronzoni, S.; Gelmetti, V.; Marchesi, F.; Viale, A.; Altucci, L.; Nervi, C.; Minucci, S.; Pelicci, P.G. Inhibitors of histone deacetylases induce tumor-selective apoptosis through activation of the death receptor pathway. Nat. Med. 2005, 11, 71–76, Erratum in Nat. Med. 2005, 11, 233. [Google Scholar] [CrossRef]
- Stahl, M.; Kohrman, N.; Gore, S.D.; Kim, T.K.; Zeidan, A.M.; Prebet, T. Epigenetics in Cancer: A Hematological Perspective. PLoS Genet. 2016, 12, e1006193. [Google Scholar] [CrossRef]
- Zhao, A.; Zhou, H.; Yang, J.; Li, M.; Niu, T. Epigenetic regulation in hematopoiesis and its implications in the targeted therapy of hematologic malignancies. Signal Transduct. Target. Ther. 2023, 8, 71. [Google Scholar] [CrossRef] [PubMed]
- Atadja, P. Development of the pan-DAC inhibitor panobinostat (LBH589): Successes and challenges. Cancer Lett. 2009, 280, 233–241. [Google Scholar] [CrossRef]
- Anne, M.; Sammartino, D.; Barginear, M.F.; Budman, D. Profile of panobinostat and its potential for treatment in solid tumors: An update. Onco Targets Ther. 2013, 6, 1613–1624. [Google Scholar] [CrossRef]
- West, A.C.; Johnstone, R.W. New and emerging HDAC inhibitors for cancer treatment. J. Clin. Investig. 2014, 124, 30–39. [Google Scholar] [CrossRef] [PubMed]
- Li, Y.; Seto, E. HDACs and HDAC Inhibitors in Cancer Development and Therapy. Cold Spring Harb. Perspect. Med. 2016, 6, a026831. [Google Scholar] [CrossRef]
- Bernhart, E.; Stuendl, N.; Kaltenegger, H.; Windpassinger, C.; Donohue, N.; Leithner, A.; Lohberger, B. Histone deacetylase inhibitors vorinostat and panobinostat induce G1 cell cycle arrest and apoptosis in multidrug resistant sarcoma cell lines. Oncotarget 2017, 8, 77254–77267. [Google Scholar] [CrossRef]
- Wasim, L.; Chopra, M. Panobinostat induces apoptosis via production of reactive oxygen species and synergizes with topoisomerase inhibitors in cervical cancer cells. Biomed. Pharmacother. 2016, 84, 1393–1405. [Google Scholar] [CrossRef]
- Dong, Y.; Tu, R.; Liu, H.; Qing, G. Regulation of cancer cell metabolism: Oncogenic MYC in the driver’s seat. Signal Transduct. Target. Ther. 2020, 5, 124. [Google Scholar] [CrossRef]
- Munster, P.N.; Troso-Sandoval, T.; Rosen, N.; Rifkind, R.; Marks, P.A.; Richon, V.M. The histone deacetylase inhibitor suberoylanilide hydroxamic acid induces differentiation of human breast cancer cells. Cancer Res. 2001, 61, 8492–8497. [Google Scholar]
- Eot-Houllier, G.; Fulcrand, G.; Magnaghi-Jaulin, L.; Jaulin, C. Histone deacetylase inhibitors and genomic instability. Cancer Lett. 2009, 274, 169–176. [Google Scholar] [CrossRef] [PubMed]
- Kim, N.; Yang, C. Sodium Butyrate Enhances 5-Fluorouracil Sensitivity Through Thymidylate Synthase Regulation and Cell-Cycle Modulation in Gastric Cancer. Mol. Nutr. Food Res. 2025, 69, e70152. [Google Scholar] [CrossRef] [PubMed]
- Li, T.; Gao, F.; Zhang, X.P. miR-203 enhances chemosensitivity to 5-fluorouracil by targeting thymidylate synthase in colorectal cancer. Oncol. Rep. 2015, 33, 607–614. [Google Scholar] [CrossRef]
- Xu, F.; Ye, M.L.; Zhang, Y.P.; Li, W.J.; Li, M.T.; Wang, H.Z.; Qiu, X.; Xu, Y.; Yin, J.W.; Hu, Q.; et al. MicroRNA-375-3p enhances chemosensitivity to 5-fluorouracil by targeting thymidylate synthase in colorectal cancer. Cancer Sci. 2020, 111, 1528–1541. [Google Scholar] [CrossRef]
- Van Triest, B.; Pinedo, H.M.; Giaccone, G.; Peters, G.J. Downstream molecular determinants of response to 5-fluorouracil and antifolate thymidylate synthase inhibitors. Ann. Oncol. 2000, 11, 385–391. [Google Scholar] [CrossRef]
- Raychaudhuri, P.; Park, H.J. FoxM1: A master regulator of tumor metastasis. Cancer Res. 2011, 71, 4329–4333. [Google Scholar] [CrossRef]
- Bostick, M.; Kim, J.K.; Esteve, P.O.; Clark, A.; Pradhan, S.; Jacobsen, S.E. UHRF1 plays a role in maintaining DNA methylation in mammalian cells. Science 2007, 317, 1760–1764. [Google Scholar] [CrossRef]
- Marks, P.A. The clinical development of histone deacetylase inhibitors as targeted anticancer drugs. Expert Opin. Investig. Drugs 2010, 19, 1049–1066. [Google Scholar] [CrossRef]
- Johnston, P.G.; Lenz, H.J.; Leichman, C.G.; Danenberg, K.D.; Allegra, C.J.; Danenberg, P.V.; Leichman, L. Thymidylate synthase gene and protein expression correlate and are associated with response to 5-fluorouracil in human colorectal and gastric tumors. Cancer Res. 1995, 55, 1407–1412. [Google Scholar] [PubMed]
- Popat, S.; Matakidou, A.; Houlston, R.S. Thymidylate synthase expression and prognosis in colorectal cancer: A systematic review and meta-analysis. J. Clin. Oncol. 2004, 22, 529–536. [Google Scholar] [CrossRef] [PubMed]
- van Kuilenburg, A.B. Dihydropyrimidine dehydrogenase and the efficacy and toxicity of 5-fluorouracil. Eur. J. Cancer 2004, 40, 939–950. [Google Scholar] [CrossRef]
- Loganayagam, A.; Arenas Hernandez, M.; Corrigan, A.; Fairbanks, L.; Lewis, C.M.; Harper, P.; Maisey, N.; Ross, P.; Sanderson, J.D.; Marinaki, A.M. Pharmacogenetic variants in the DPYD, TYMS, CDA and MTHFR genes are clinically significant predictors of fluoropyrimidine toxicity. Br. J. Cancer 2013, 108, 2505–2515. [Google Scholar] [CrossRef] [PubMed]





| Gene | Forward Primer | Reverse Primer |
|---|---|---|
| GAPDH | 5′-TCGTGGAAGGACTCATGACC-3′ | 5′-ATGATGTTCTGGAGAGCCCC-3′ |
| TYMS | 5′-CCAAAGCTCAGGATTCTTCG-3′ | 5′-AGTTGGATGCGGATTGTACC-3′ |
| TYMP | 5′-CAATGATCAGCGGACGTGG-3′ | 5′-ACTCTGACCCACGATACAGC-3′ |
| FOXM1 | 5′-GGTACCTATCCAGTTCCCGG-3′ | 5′-TCTGAGCTCATGAGGGAAGC-3′ |
| UHRF1 | 5′-GGTTGTGAAATACTGGCCCG-3′ | 5′-TTCTTGATCCGGTCCTTCCC-3′ |
| c-Myc | 5′-CCCTCAACGTTAGCTTCACC-3′ | 5′-CAGCAGCTCGAATTTCTTCC-3′ |
| CCND1 | 5′-TGCTGGTTTTCTACCCAACG-3′ | 5′-AGTGCTTGGAAATGGAATGG-3′ |
| CCNE1 | 5′-GGGGAGCTCAAAACTGAAGC-3′ | 5′-ACATGGCTTTCTTTGCTCGG-3′ |
| MCM4 | 5′-GTTCACCACTGACATACGGC-3′ | 5′-CAGACTGCAGATCCACTTGC-3′ |
Disclaimer/Publisher’s Note: The statements, opinions and data contained in all publications are solely those of the individual author(s) and contributor(s) and not of MDPI and/or the editor(s). MDPI and/or the editor(s) disclaim responsibility for any injury to people or property resulting from any ideas, methods, instructions or products referred to in the content. |
© 2026 by the authors. Licensee MDPI, Basel, Switzerland. This article is an open access article distributed under the terms and conditions of the Creative Commons Attribution (CC BY) license.
Share and Cite
Park, S.; Kim, N.; Yang, C. Panobinostat Potentiates the Antitumor Efficacy of 5-Fluorouracil in Gastric Cancer by Suppressing Thymidylate Synthase Expression. Int. J. Mol. Sci. 2026, 27, 1516. https://doi.org/10.3390/ijms27031516
Park S, Kim N, Yang C. Panobinostat Potentiates the Antitumor Efficacy of 5-Fluorouracil in Gastric Cancer by Suppressing Thymidylate Synthase Expression. International Journal of Molecular Sciences. 2026; 27(3):1516. https://doi.org/10.3390/ijms27031516
Chicago/Turabian StylePark, Sooyeon, Nayeon Kim, and Changwon Yang. 2026. "Panobinostat Potentiates the Antitumor Efficacy of 5-Fluorouracil in Gastric Cancer by Suppressing Thymidylate Synthase Expression" International Journal of Molecular Sciences 27, no. 3: 1516. https://doi.org/10.3390/ijms27031516
APA StylePark, S., Kim, N., & Yang, C. (2026). Panobinostat Potentiates the Antitumor Efficacy of 5-Fluorouracil in Gastric Cancer by Suppressing Thymidylate Synthase Expression. International Journal of Molecular Sciences, 27(3), 1516. https://doi.org/10.3390/ijms27031516

