Lymphoid Organ Architecture and Hematopoiesis Disruption in Spinal Muscular Atrophy: Therapeutic Rescue by SMN Restoration
Abstract
1. Introduction
2. Results
2.1. Central or Systemic Delivery of SMN-ASO Improves Disease Outcome in SMA Mice
2.2. Intracerebroventricular or Subcutaneous SMN-ASO Enhances SMN2 Exon 7 Inclusion in CNS and Peripheral Tissues
2.3. SMA Mice Display Thymic and Splenic Abnormalities That Are Prevented by SMN-ASO Treatment
2.4. SMA Thymus Exhibits T-Cell Maturation Defects, Which Are Prevented by SMN-ASO Treatments
2.5. SMN-ASO Treatments Prevent Immune Cell Mislocation and Imbalance in the Spleen of SMNΔ7 Mice
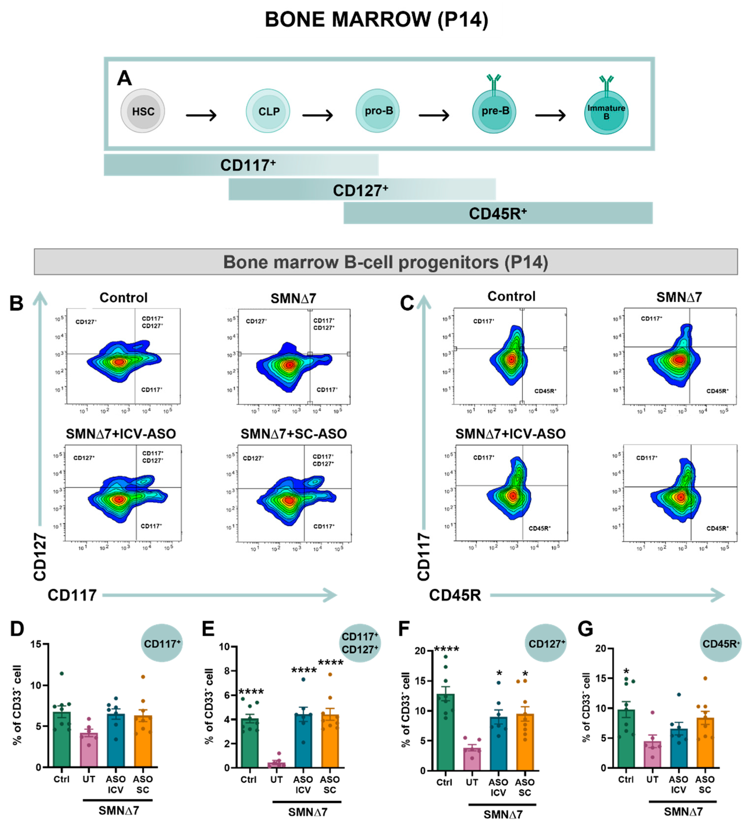
2.6. Bone Marrow B-Cell Development Is Impaired in SMA and Prevented by SMN-ASO Treatment
2.7. Apoptosis Does Not Appear to Drive Cellular Depletion in Lymphoid Organs of SMN∆7 Mice
2.8. Thymic, but Not Splenic, Vascular Density Is Altered in SMN∆7 Mice
2.9. SMN-ASO Treatment Prevents IL-6–Mediated Inflammation Induced by SMN Deficiency in Lymphoid Organs
2.10. Thymic and Splenic Pathology in SMA Fetuses and Patients with One or Two SMN2 Copies Predicted to Develop Severe Disease
3. Discussion
3.1. Potential Mechanisms Underlying Lymphoid Tissue Abnormalities and Disease Progression in SMA
3.2. Human SMA Immune Pathology: Molecular and Structural Parallels with Mouse Models
3.3. Systemic and CNS-Directed SMN-ASO Delivery Prevents Immune and Inflammatory Defects in SMA
3.4. Future Directions and Limitations
4. Methods
4.1. Animals and ASO Treatments
4.2. Mouse Motor Behavioral Analysis
4.3. Mouse Tissue Sample Collection
4.4. SMA Patient Tissue Samples
4.5. Histological and Immunohistochemical Analyses of Mouse Tissue Samples
4.6. Histological and Immunohistochemical Analyses of Human Tissue Samples
4.7. Flow Cytometry
4.8. Reverse Transcription-Quantitative Polymerase Chain Reaction (RT-qPCR)
4.9. Statistical Analysis
5. Conclusions
Supplementary Materials
Author Contributions
Funding
Institutional Review Board Statement
Informed Consent Statement
Data Availability Statement
Acknowledgments
Conflicts of Interest
Abbreviations
| 7-AAD | 7-aminoactinomycin D |
| AnxV | annexin V |
| ASO | antisense oligonucleotide |
| BBB | blood–brain barrier |
| BSA | bovine serum albumin |
| CNS | central nervous system |
| DN | double negative |
| DP | double positive |
| EMA | European Medicines Agency |
| FACS | fluorescence-activated cell sorting |
| FBS | fetal bovine serum |
| FDA | Food and Drug Administration |
| FL | full-length |
| H&E | hematoxylin and eosin |
| HSC | hematopoietic stem cell |
| ICV | intracerebroventricular |
| IL-6 | interleukin-6 |
| MN | motor neuron |
| P | postnatal day |
| PALS | periarteriolar lymphoid sheath |
| PB | phosphate buffer |
| PBS | phosphate-buffered saline |
| PCR | polymerase chain reaction |
| PFA | paraformaldehyde |
| RT | room temperature |
| RT-qPCR | reverse transcription-quantitative polymerase chain reaction |
| SC | subcutaneous |
| SEM | standard error of the mean |
| SMA | spinal muscular atrophy |
| SMN | survival motor neuron |
| SP | single positive |
| TNF-α | tumor necrosis factor-α |
References
- Verhaart, I.E.C.; Robertson, A.; Wilson, I.J.; Aartsma-Rus, A.; Cameron, S.; Jones, C.C.; Cook, S.F.; Lochmüller, H. Prevalence, Incidence and Carrier Frequency of 5q–Linked Spinal Muscular Atrophy—A Literature Review. Orphanet J. Rare Dis. 2017, 12, 124. [Google Scholar] [CrossRef] [PubMed]
- Lunn, M.R.; Wang, C.H. Spinal Muscular Atrophy. Lancet 2008, 371, 2120–2133. [Google Scholar] [CrossRef]
- Chaytow, H.; Huang, Y.-T.; Gillingwater, T.H.; Faller, K.M.E. The Role of Survival Motor Neuron Protein (SMN) in Protein Homeostasis. Cell. Mol. Life Sci. 2018, 75, 3877–3894. [Google Scholar] [CrossRef]
- Lefebvre, S.; Bürglen, L.; Reboullet, S.; Clermont, O.; Burlet, P.; Viollet, L.; Benichou, B.; Cruaud, C.; Millasseau, P.; Zeviani, M.; et al. Identification and Characterization of a Spinal Muscular Atrophy-Determining Gene. Cell 1995, 80, 155–165. [Google Scholar] [CrossRef]
- Kolb, S.J.; Kissel, J.T. Spinal Muscular Atrophy. Neurol. Clin. 2015, 33, 831–846. [Google Scholar] [CrossRef]
- Crawford, T.O.; Pardo, C.A. The Neurobiology of Childhood Spinal Muscular Atrophy. Neurobiol. Dis. 1996, 3, 97–110. [Google Scholar] [CrossRef]
- Cho, S.; Dreyfuss, G. A Degron Created by SMN2 Exon 7 Skipping Is a Principal Contributor to Spinal Muscular Atrophy Severity. Genes Dev. 2010, 24, 438–442. [Google Scholar] [CrossRef]
- Lorson, C.L.; Androphy, E.J. An Exonic Enhancer Is Required for Inclusion of an Essential Exon in the SMA-Determining Gene SMN. Human. Mol. Genet. 2000, 9, 259–265. [Google Scholar] [CrossRef]
- Wirth, B.; Brichta, L.; Hahnen, E. Spinal Muscular Atrophy: From Gene to Therapy. Semin. Pediatr. Neurol. 2006, 13, 121–131. [Google Scholar] [CrossRef]
- Arnold, W.D.; Kassar, D.; Kissel, J.T. Spinal Muscular Atrophy: Diagnosis and Management in a New Therapeutic Era. Muscle Nerve 2015, 51, 157–167. [Google Scholar] [CrossRef] [PubMed]
- Cuscó, I.; Bernal, S.; Blasco-Pérez, L.; Calucho, M.; Alias, L.; Fuentes-Prior, P.; Tizzano, E.F. Practical Guidelines to Manage Discordant Situations of SMN2 Copy Number in Patients with Spinal Muscular Atrophy. Neurol. Genet. 2020, 6, e530. [Google Scholar] [CrossRef]
- Wirth, B. Spinal Muscular Atrophy: In the Challenge Lies a Solution. Trends Neurosci. 2021, 44, 306–322. [Google Scholar] [CrossRef]
- Singh, R.N.; Howell, M.D.; Ottesen, E.W.; Singh, N.N. Diverse Role of Survival Motor Neuron Protein. Biochim. Biophys. Acta (BBA)-Gene Regul. Mech. 2017, 1860, 299–315. [Google Scholar] [CrossRef]
- Sleigh, J.N.; Buckingham, S.D.; Esmaeili, B.; Viswanathan, M.; Cuppen, E.; Westlund, B.M.; Sattelle, D.B. A Novel Caenorhabditis Elegans Allele, Smn-1(Cb131), Mimicking a Mild Form of Spinal Muscular Atrophy, Provides a Convenient Drug Screening Platform Highlighting New and Pre-Approved Compounds. Hum. Mol. Genet. 2011, 20, 245–260. [Google Scholar] [CrossRef] [PubMed]
- Tarabal, O.; Caraballo-Miralles, V.; Cardona-Rossinyol, A.; Correa, F.J.; Olmos, G.; Lladó, J.; Esquerda, J.E.; Calderó, J. Mechanisms Involved in Spinal Cord Central Synapse Loss in a Mouse Model of Spinal Muscular Atrophy. J. Neuropathol. Exp. Neurol. 2014, 73, 519–535. [Google Scholar] [CrossRef] [PubMed][Green Version]
- Dachs, E.; Hereu, M.; Piedrafita, L.; Casanovas, A.; Calderó, J.; Esquerda, J.E. Defective Neuromuscular Junction Organization and Postnatal Myogenesis in Mice With Severe Spinal Muscular Atrophy. J. Neuropathol. Exp. Neurol. 2011, 70, 444–461. [Google Scholar] [CrossRef]
- Martinez, T.L.; Kong, L.; Wang, X.; Osborne, M.A.; Crowder, M.E.; Van Meerbeke, J.P.; Xu, X.; Davis, C.; Wooley, J.; Goldhamer, D.J.; et al. Survival Motor Neuron Protein in Motor Neurons Determines Synaptic Integrity in Spinal Muscular Atrophy. J. Neurosci. 2012, 32, 8703–8715. [Google Scholar] [CrossRef] [PubMed]
- Gogliotti, R.G.; Quinlan, K.A.; Barlow, C.B.; Heier, C.R.; Heckman, C.J.; DiDonato, C.J. Motor Neuron Rescue in Spinal Muscular Atrophy Mice Demonstrates That Sensory-Motor Defects Are a Consequence, Not a Cause, of Motor Neuron Dysfunction. J. Neurosci. 2012, 32, 3818–3829. [Google Scholar] [CrossRef]
- Lee, A.J.-H.; Awano, T.; Park, G.-H.; Monani, U.R. Limited Phenotypic Effects of Selectively Augmenting the SMN Protein in the Neurons of a Mouse Model of Severe Spinal Muscular Atrophy. PLoS ONE 2012, 7, e46353. [Google Scholar] [CrossRef][Green Version]
- Park, G.-H.; Maeno-Hikichi, Y.; Awano, T.; Landmesser, L.T.; Monani, U.R. Reduced Survival of Motor Neuron (SMN) Protein in Motor Neuronal Progenitors Functions Cell Autonomously to Cause Spinal Muscular Atrophy in Model Mice Expressing the Human Centromeric (SMN2) Gene. J. Neurosci. 2010, 30, 12005–12019. [Google Scholar] [CrossRef]
- Yeo, C.J.J.; Darras, B.T. Overturning the Paradigm of Spinal Muscular Atrophy as Just a Motor Neuron Disease. Pediatr. Neurol. 2020, 109, 12–19. [Google Scholar] [CrossRef]
- Singh, N.N.; Hoffman, S.; Reddi, P.P.; Singh, R.N. Spinal Muscular Atrophy: Broad Disease Spectrum and Sex-Specific Phenotypes. Biochim. Biophys. Acta (BBA)-Mol. Basis Dis. 2021, 1867, 166063. [Google Scholar] [CrossRef]
- Shababi, M.; Lorson, C.L.; Rudnik-Schöneborn, S.S. Spinal Muscular Atrophy: A Motor Neuron Disorder or a Multi-organ Disease? J. Anat. 2014, 224, 15–28. [Google Scholar] [CrossRef]
- Hamilton, G.; Gillingwater, T.H. Spinal Muscular Atrophy: Going beyond the Motor Neuron. Trends Mol. Med. 2013, 19, 40–50. [Google Scholar] [CrossRef]
- Nishio, H.; Niba, E.T.E.; Saito, T.; Okamoto, K.; Takeshima, Y.; Awano, H. Spinal Muscular Atrophy: The Past, Present, and Future of Diagnosis and Treatment. Int. J. Mol. Sci. 2023, 24, 11939. [Google Scholar] [CrossRef]
- Thomson, A.K.; Somers, E.; Powis, R.A.; Shorrock, H.K.; Murphy, K.; Swoboda, K.J.; Gillingwater, T.H.; Parson, S.H. Survival of Motor Neurone Protein Is Required for Normal Postnatal Development of the Spleen. J. Anat. 2017, 230, 337–346. [Google Scholar] [CrossRef] [PubMed]
- Khairallah, M.-T.; Astroski, J.; Custer, S.K.; Androphy, E.J.; Franklin, C.L.; Lorson, C.L. SMN Deficiency Negatively Impacts Red Pulp Macrophages and Spleen Development in Mouse Models of Spinal Muscular Atrophy. Hum. Mol. Genet. 2017, 26, 932–941. [Google Scholar] [CrossRef]
- Deguise, M.-O.; De Repentigny, Y.; McFall, E.; Auclair, N.; Sad, S.; Kothary, R. Immune Dysregulation May Contribute to Disease Pathogenesis in Spinal Muscular Atrophy Mice. Hum. Mol. Genet. 2017, 26, 801–819. [Google Scholar] [CrossRef] [PubMed]
- Deguise, M.; Kothary, R. New Insights into SMA Pathogenesis: Immune Dysfunction and Neuroinflammation. Ann. Clin. Transl. Neurol. 2017, 4, 522–530. [Google Scholar] [CrossRef]
- Pearse, G. Normal Structure, Function and Histology of the Thymus. Toxicol. Pathol. 2006, 34, 504–514. [Google Scholar] [CrossRef] [PubMed]
- Andryukhova, E.S.; Tashireva, L.A.; Vtorushin, S.V.; Zavyalova, M.V.; Perelmuter, V.M. Spleen Macrophages: Population Composition and Functions. Cell Tiss. Biol. 2022, 16, 291–301. [Google Scholar] [CrossRef]
- Cesta, M.F. Normal Structure, Function, and Histology of the Spleen. Toxicol. Pathol. 2006, 34, 455–465. [Google Scholar] [CrossRef] [PubMed]
- Lewis, S.M.; Williams, A.; Eisenbarth, S.C. Structure and Function of the Immune System in the Spleen. Sci. Immunol. 2019, 4, eaau6085. [Google Scholar] [CrossRef]
- Thapa, P.; Farber, D.L. The Role of the Thymus in the Immune Response. Thorac. Surg. Clin. 2019, 29, 123–131. [Google Scholar] [CrossRef]
- Schmid, I.; Krall, W.J.; Uittenbogaart, C.H.; Braun, J.; Giorgi, J.V. Dead Cell Discrimination with 7-amino-actinomcin D in Combination with Dual Color Immunofluorescence in Single Laser Flow Cytometry. Cytometry 1992, 13, 204–208. [Google Scholar] [CrossRef]
- Vermes, I.; Haanen, C.; Steffens-Nakken, H.; Reutellingsperger, C. A Novel Assay for Apoptosis Flow Cytometric Detection of Phosphatidylserine Expression on Early Apoptotic Cells Using Fluorescein Labelled Annexin V. J. Immunol. Methods 1995, 184, 39–51. [Google Scholar] [CrossRef]
- Rock, K.L.; Reits, E.; Neefjes, J. Present Yourself! By MHC Class I and MHC Class II Molecules. Trends Immunol. 2016, 37, 724–737. [Google Scholar] [CrossRef]
- Klein, L.; Kyewski, B.; Allen, P.M.; Hogquist, K.A. Positive and Negative Selection of the T Cell Repertoire: What Thymocytes See (and Don’t See). Nat. Rev. Immunol. 2014, 14, 377–391. [Google Scholar] [CrossRef] [PubMed]
- Rodewald, H.-R. Thymus Organogenesis. Annu. Rev. Immunol. 2008, 26, 355–388. [Google Scholar] [CrossRef] [PubMed]
- Mebius, R.E.; Kraal, G. Structure and Function of the Spleen. Nat. Rev. Immunol. 2005, 5, 606–616. [Google Scholar] [CrossRef]
- Orkin, S.H.; Zon, L.I. Hematopoiesis: An Evolving Paradigm for Stem Cell Biology. Cell 2008, 132, 631–644. [Google Scholar] [CrossRef] [PubMed]
- Garcia, E.L.; Steiner, R.E.; Raimer, A.C.; Herring, L.E.; Matera, A.G.; Spring, A.M. Dysregulation of Innate Immune Signaling in Animal Models of Spinal Muscular Atrophy. BMC Biol. 2024, 22, 94. [Google Scholar] [CrossRef] [PubMed]
- Galluzzi, L.; Vitale, I.; Aaronson, S.A.; Abrams, J.M.; Adam, D.; Agostinis, P.; Alnemri, E.S.; Altucci, L.; Amelio, I.; Andrews, D.W.; et al. Molecular Mechanisms of Cell Death: Recommendations of the Nomenclature Committee on Cell Death 2018. Cell Death Differ. 2018, 25, 486–541. [Google Scholar] [CrossRef] [PubMed]
- Berghe, T.V.; Linkermann, A.; Jouan-Lanhouet, S.; Walczak, H.; Vandenabeele, P. Regulated Necrosis: The Expanding Network of Non-Apoptotic Cell Death Pathways. Nat. Rev. Mol. Cell Biol. 2014, 15, 135–147. [Google Scholar] [CrossRef]
- Matera, A.G.; Steiner, R.E.; Mills, C.A.; McMichael, B.D.; Herring, L.E.; Garcia, E.L. Proteomic Analysis of the SMN Complex Reveals Conserved and Etiologic Connections to the Proteostasis Network. Front. RNA Res. 2024, 2, 1448194. [Google Scholar] [CrossRef]
- Matera, A.G. Chaperone Dysfunction in Motor Neuron Disease: New Insights from Studies of the SMN Complex. Genetics 2025, 229, iyae223. [Google Scholar] [CrossRef]
- Maita, H.; Nakagawa, S. Balancing RNA Processing and Innate Immune Response: Possible Roles for SMN Condensates in snRNP Biogenesis. Biochim. Biophys. Acta (BBA)-General. Subj. 2025, 1869, 130764. [Google Scholar] [CrossRef]
- Zhou, H.; Hong, Y.; Scoto, M.; Thomson, A.; Pead, E.; MacGillivray, T.; Hernandez-Gerez, E.; Catapano, F.; Meng, J.; Zhang, Q.; et al. Microvasculopathy in Spinal Muscular Atrophy Is Driven by a Reversible Autonomous Endothelial Cell Defect. J. Clin. Investig. 2022, 132, e153430. [Google Scholar] [CrossRef]
- Somers, E.; Lees, R.D.; Hoban, K.; Sleigh, J.N.; Zhou, H.; Muntoni, F.; Talbot, K.; Gillingwater, T.H.; Parson, S.H. Vascular Defects and Spinal Cord Hypoxia in Spinal Muscular Atrophy. Ann. Neurol. 2016, 79, 217–230. [Google Scholar] [CrossRef]
- Somers, E.; Stencel, Z.; Wishart, T.M.; Gillingwater, T.H.; Parson, S.H. Density, Calibre and Ramification of Muscle Capillaries Are Altered in a Mouse Model of Severe Spinal Muscular Atrophy. Neuromuscul. Disord. 2012, 22, 435–442. [Google Scholar] [CrossRef]
- Itkin, T.; Gur-Cohen, S.; Spencer, J.A.; Schajnovitz, A.; Ramasamy, S.K.; Kusumbe, A.P.; Ledergor, G.; Jung, Y.; Milo, I.; Poulos, M.G.; et al. Distinct Bone Marrow Blood Vessels Differentially Regulate Haematopoiesis. Nature 2016, 532, 323–328, Correction in Nature 2016, 538, 274. [Google Scholar] [CrossRef]
- Hua, Y.; Sahashi, K.; Hung, G.; Rigo, F.; Passini, M.A.; Bennett, C.F.; Krainer, A.R. Antisense Correction of SMN2 Splicing in the CNS Rescues Necrosis in a Type III SMA Mouse Model. Genes Dev. 2010, 24, 1634–1644. [Google Scholar] [CrossRef] [PubMed]
- Narver, H.L.; Kong, L.; Burnett, B.G.; Choe, D.W.; Bosch-Marcé, M.; Taye, A.A.; Eckhaus, M.A.; Sumner, C.J. Sustained Improvement of Spinal Muscular Atrophy Mice Treated with Trichostatin a plus Nutrition. Ann. Neurol. 2008, 64, 465–470. [Google Scholar] [CrossRef] [PubMed]
- Deguise, M.-O.; De Repentigny, Y.; Tierney, A.; Beauvais, A.; Michaud, J.; Chehade, L.; Thabet, M.; Paul, B.; Reilly, A.; Gagnon, S.; et al. Motor Transmission Defects with Sex Differences in a New Mouse Model of Mild Spinal Muscular Atrophy. eBioMedicine 2020, 55, 102750, Erratum in eBioMedicine 2021, 66, 103295. [Google Scholar] [CrossRef]
- Wieczorek, M.; Abualrous, E.T.; Sticht, J.; Álvaro-Benito, M.; Stolzenberg, S.; Noé, F.; Freund, C. Major Histocompatibility Complex (MHC) Class I and MHC Class II Proteins: Conformational Plasticity in Antigen Presentation. Front. Immunol. 2017, 8, 292. [Google Scholar] [CrossRef]
- Perera, J.; Huang, H. The Development and Function of Thymic B Cells. Cell. Mol. Life Sci. 2015, 72, 2657–2663. [Google Scholar] [CrossRef] [PubMed]
- Yamano, T.; Steinert, M.; Klein, L. Thymic B Cells and Central T Cell Tolerance. Front. Immunol. 2015, 6, 376. [Google Scholar] [CrossRef]
- Perera, J.; Meng, L.; Meng, F.; Huang, H. Autoreactive Thymic B Cells Are Efficient Antigen-Presenting Cells of Cognate Self-Antigens for T Cell Negative Selection. Proc. Natl. Acad. Sci. USA 2013, 110, 17011–17016. [Google Scholar] [CrossRef]
- Tarbox, J.A.; Keppel, M.P.; Topcagic, N.; Mackin, C.; Ben Abdallah, M.; Baszis, K.W.; White, A.J.; French, A.R.; Cooper, M.A. Elevated Double Negative T Cells in Pediatric Autoimmunity. J. Clin. Immunol. 2014, 34, 594–599. [Google Scholar] [CrossRef]
- Mestas, J.; Hughes, C.C.W. Of Mice and Not Men: Differences between Mouse and Human Immunology. J. Immunol. 2004, 172, 2731–2738. [Google Scholar] [CrossRef]
- Kolb, S.J.; Coffey, C.S.; Yankey, J.W.; Krosschell, K.; Arnold, W.D.; Rutkove, S.B.; Swoboda, K.J.; Reyna, S.P.; Sakonju, A.; Darras, B.T.; et al. Natural History of Infantile-onset Spinal Muscular Atrophy. Ann. Neurol. 2017, 82, 883–891. [Google Scholar] [CrossRef]
- Tizzano, E.F.; Zafeiriou, D. Prenatal Aspects in Spinal Muscular Atrophy: From Early Detection to Early Presymptomatic Intervention. Eur. J. Paediatr. Neurol. 2018, 22, 944–950. [Google Scholar] [CrossRef]
- Dorshkind, K.; Crooks, G. Layered Immune System Development in Mice and Humans. Immunol. Rev. 2023, 315, 5–10. [Google Scholar] [CrossRef]
- Ygberg, S.; Nilsson, A. The Developing Immune System—From Foetus to Toddler. Acta Paediatr. 2012, 101, 120–127. [Google Scholar] [CrossRef] [PubMed]
- Cerveró, C.; Blasco, A.; Tarabal, O.; Casanovas, A.; Piedrafita, L.; Navarro, X.; Esquerda, J.E.; Calderó, J. Glial Activation and Central Synapse Loss, but Not Motoneuron Degeneration, Are Prevented by the Sigma-1 Receptor Agonist PRE-084 in the Smn2B/− Mouse Model of Spinal Muscular Atrophy. J. Neuropathol. Exp. Neurol. 2018, 77, 577–597. [Google Scholar] [CrossRef]
- Côté, I.; Hodgkinson, V.; Nury, M.; Bastenier-Boutin, L.; Rodrigue, X. A Real-World Study of Nusinersen Effects in Adults with Spinal Muscular Atrophy Type 2 and 3. Can. J. Neurol. Sci. 2025, 52, 119–128. [Google Scholar] [CrossRef] [PubMed]
- Yeo, C.J.J.; Tizzano, E.F.; Darras, B.T. Challenges and Opportunities in Spinal Muscular Atrophy Therapeutics. Lancet Neurol. 2024, 23, 205–218, Erratum in Lancet Neurol. 2024, 23, e7. [Google Scholar] [CrossRef]
- Daneman, R.; Zhou, L.; Kebede, A.A.; Barres, B.A. Pericytes Are Required for Blood–Brain Barrier Integrity during Embryogenesis. Nature 2010, 468, 562–566. [Google Scholar] [CrossRef]
- Vexler, Z.S.; Yenari, M.A. Does Inflammation after Stroke Affect the Developing Brain Differently than Adult Brain? Dev. Neurosci. 2009, 31, 378–393. [Google Scholar] [CrossRef]
- Daneman, R.; Prat, A. The Blood–Brain Barrier. Cold Spring Harb. Perspect. Biol. 2015, 7, a020412. [Google Scholar] [CrossRef]
- Bonanno, S.; Cavalcante, P.; Salvi, E.; Giagnorio, E.; Malacarne, C.; Cattaneo, M.; Andreetta, F.; Venerando, A.; Pensato, V.; Gellera, C.; et al. Identification of a Cytokine Profile in Serum and Cerebrospinal Fluid of Pediatric and Adult Spinal Muscular Atrophy Patients and Its Modulation upon Nusinersen Treatment. Front. Cell. Neurosci. 2022, 16, 982760. [Google Scholar] [CrossRef]
- Mendell, J.R.; Al-Zaidy, S.; Shell, R.; Arnold, W.D.; Rodino-Klapac, L.R.; Prior, T.W.; Lowes, L.; Alfano, L.; Berry, K.; Church, K.; et al. Single-Dose Gene-Replacement Therapy for Spinal Muscular Atrophy. N. Engl. J. Med. 2017, 377, 1713–1722. [Google Scholar] [CrossRef]
- Finkel, R.S.; Mercuri, E.; Darras, B.T.; Connolly, A.M.; Kuntz, N.L.; Kirschner, J.; Chiriboga, C.A.; Saito, K.; Servais, L.; Tizzano, E.; et al. Nusinersen versus Sham Control in Infantile-Onset Spinal Muscular Atrophy. N. Engl. J. Med. 2017, 377, 1723–1732. [Google Scholar] [CrossRef]
- Baranello, G.; Darras, B.T.; Day, J.W.; Deconinck, N.; Klein, A.; Masson, R.; Mercuri, E.; Rose, K.; El-Khairi, M.; Gerber, M.; et al. Risdiplam in Type 1 Spinal Muscular Atrophy. N. Engl. J. Med. 2021, 384, 915–923. [Google Scholar] [CrossRef] [PubMed]
- Darras, B.T.; Masson, R.; Mazurkiewicz-Bełdzińska, M.; Rose, K.; Xiong, H.; Zanoteli, E.; Baranello, G.; Bruno, C.; Vlodavets, D.; Wang, Y.; et al. Risdiplam-Treated Infants with Type 1 Spinal Muscular Atrophy versus Historical Controls. N. Engl. J. Med. 2021, 385, 427–435. [Google Scholar] [CrossRef]
- Hua, Y.; Sahashi, K.; Rigo, F.; Hung, G.; Horev, G.; Bennett, C.F.; Krainer, A.R. Peripheral SMN Restoration Is Essential for Long-Term Rescue of a Severe Spinal Muscular Atrophy Mouse Model. Nature 2011, 478, 123–126. [Google Scholar] [CrossRef] [PubMed]
- Banks, W.A. From Blood–Brain Barrier to Blood–Brain Interface: New Opportunities for CNS Drug Delivery. Nat. Rev. Drug Discov. 2016, 15, 275–292. [Google Scholar] [CrossRef] [PubMed]
- Le, T.T.; Pham, L.T.; Butchbach, M.E.R.; Zhang, H.L.; Monani, U.R.; Coovert, D.D.; Gavrilina, T.O.; Xing, L.; Bassell, G.J.; Burghes, A.H.M. SMNΔ7, the Major Product of the Centromeric Survival Motor Neuron (SMN2) Gene, Extends Survival in Mice with Spinal Muscular Atrophy and Associates with Full-Length SMN. Hum. Mol. Genet. 2005, 14, 845–857. [Google Scholar] [CrossRef]
- Cottam, N.C.; Harrington, M.A.; Schork, P.M.; Sun, J. No Significant Sex Differences in Incidence or Phenotype for the SMNΔ7 Mouse Model of Spinal Muscular Atrophy. Neuromuscul. Disord. 2024, 37, 13–22. [Google Scholar] [CrossRef]
- Hua, Y.; Vickers, T.A.; Okunola, H.L.; Bennett, C.F.; Krainer, A.R. Antisense Masking of an hnRNP A1/A2 Intronic Splicing Silencer Corrects SMN2 Splicing in Transgenic Mice. Am. J. Hum. Genet. 2008, 82, 834–848. [Google Scholar] [CrossRef]
- Berciano, M.T.; Puente-Bedia, A.; Medina-Samamé, A.; Rodríguez-Rey, J.C.; Calderó, J.; Lafarga, M.; Tapia, O. Nusinersen Ameliorates Motor Function and Prevents Motoneuron Cajal Body Disassembly and Abnormal Poly(A) RNA Distribution in a SMA Mouse Model. Sci. Rep. 2020, 10, 10738. [Google Scholar] [CrossRef] [PubMed]
- El-Khodor, B.F.; Edgar, N.; Chen, A.; Winberg, M.L.; Joyce, C.; Brunner, D.; Suárez-Fariñas, M.; Heyes, M.P. Identification of a Battery of Tests for Drug Candidate Evaluation in the SMNΔ7 Neonate Model of Spinal Muscular Atrophy. Exp. Neurol. 2008, 212, 29–43. [Google Scholar] [CrossRef] [PubMed]
- Calucho, M.; Bernal, S.; Alías, L.; March, F.; Venceslá, A.; Rodríguez-Álvarez, F.J.; Aller, E.; Fernández, R.M.; Borrego, S.; Millán, J.M.; et al. Correlation between SMA Type and SMN2 Copy Number Revisited: An Analysis of 625 Unrelated Spanish Patients and a Compilation of 2834 Reported Cases. Neuromuscul. Disord. 2018, 28, 208–215. [Google Scholar] [CrossRef] [PubMed]










Disclaimer/Publisher’s Note: The statements, opinions and data contained in all publications are solely those of the individual author(s) and contributor(s) and not of MDPI and/or the editor(s). MDPI and/or the editor(s) disclaim responsibility for any injury to people or property resulting from any ideas, methods, instructions or products referred to in the content. |
© 2026 by the authors. Licensee MDPI, Basel, Switzerland. This article is an open access article distributed under the terms and conditions of the Creative Commons Attribution (CC BY) license.
Share and Cite
Guillamón, P.; Lindner, G.; Guillen, J.; Gatius, A.; Gras, S.; Martínez-España, L.; Piedrafita, L.; Panosa, A.; Tapia, O.; Mora, C.; et al. Lymphoid Organ Architecture and Hematopoiesis Disruption in Spinal Muscular Atrophy: Therapeutic Rescue by SMN Restoration. Int. J. Mol. Sci. 2026, 27, 1274. https://doi.org/10.3390/ijms27031274
Guillamón P, Lindner G, Guillen J, Gatius A, Gras S, Martínez-España L, Piedrafita L, Panosa A, Tapia O, Mora C, et al. Lymphoid Organ Architecture and Hematopoiesis Disruption in Spinal Muscular Atrophy: Therapeutic Rescue by SMN Restoration. International Journal of Molecular Sciences. 2026; 27(3):1274. https://doi.org/10.3390/ijms27031274
Chicago/Turabian StyleGuillamón, Paula, Georg Lindner, Joel Guillen, Alaó Gatius, Sílvia Gras, Laura Martínez-España, Lídia Piedrafita, Anaïs Panosa, Olga Tapia, Conchi Mora, and et al. 2026. "Lymphoid Organ Architecture and Hematopoiesis Disruption in Spinal Muscular Atrophy: Therapeutic Rescue by SMN Restoration" International Journal of Molecular Sciences 27, no. 3: 1274. https://doi.org/10.3390/ijms27031274
APA StyleGuillamón, P., Lindner, G., Guillen, J., Gatius, A., Gras, S., Martínez-España, L., Piedrafita, L., Panosa, A., Tapia, O., Mora, C., Esquerda, J. E., Tizzano, E. F., Tarabal, O., & Calderó, J. (2026). Lymphoid Organ Architecture and Hematopoiesis Disruption in Spinal Muscular Atrophy: Therapeutic Rescue by SMN Restoration. International Journal of Molecular Sciences, 27(3), 1274. https://doi.org/10.3390/ijms27031274

