Temperature Dependence of a Thermosensitive Nanogel: A Dissipative Particle Dynamics Simulation of PNIPAM in Water
Abstract
1. Introduction
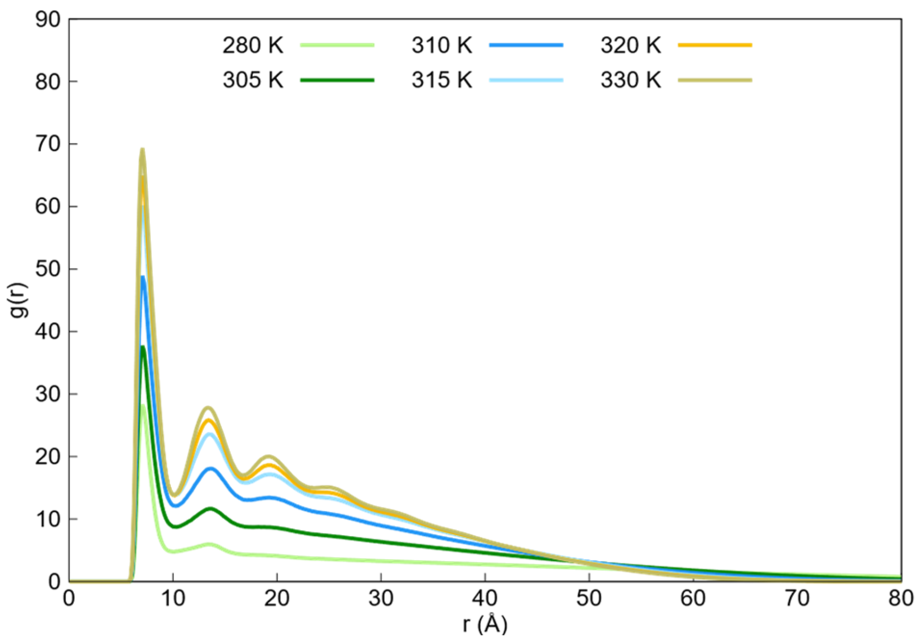
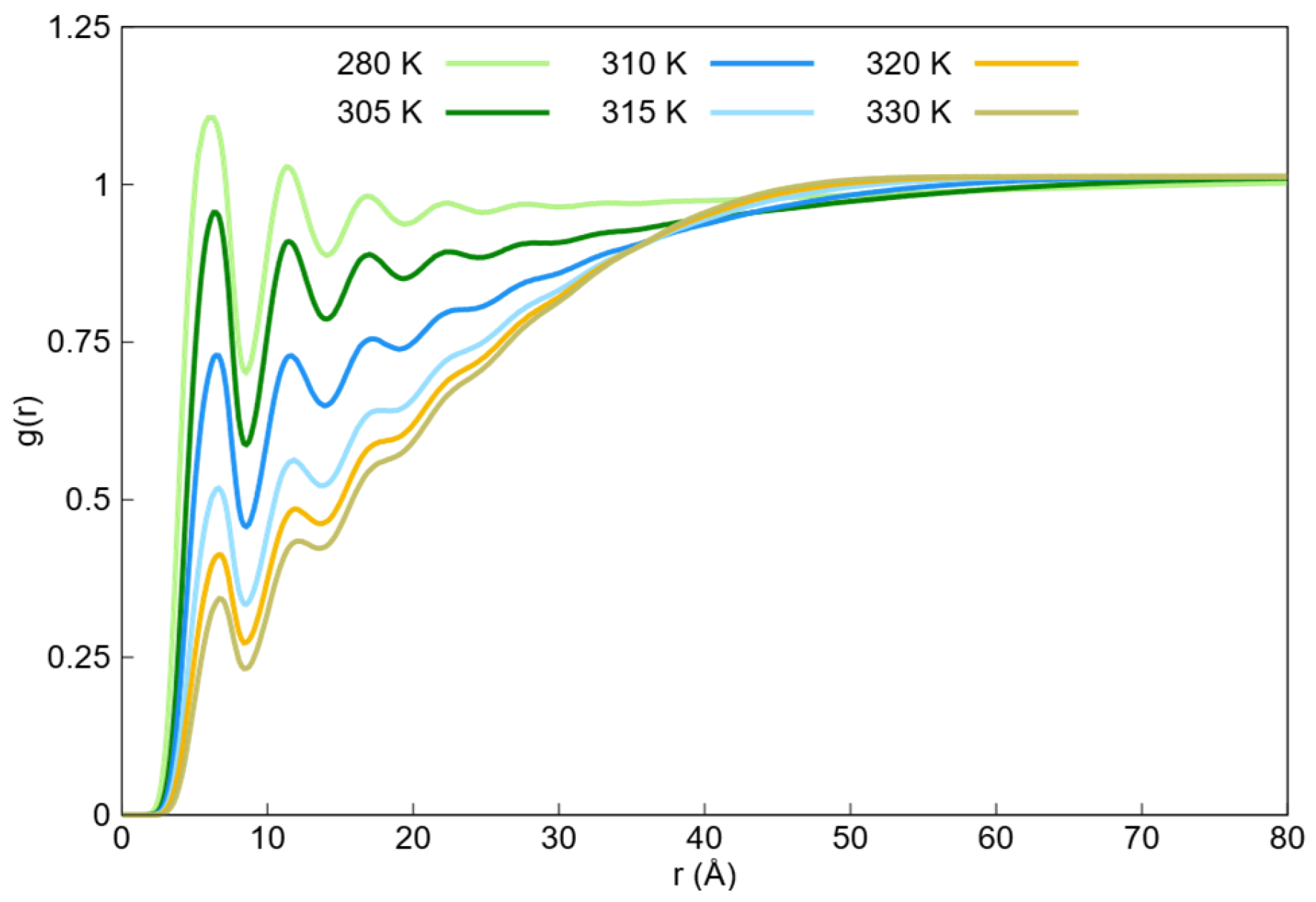
2. Results and Discussion
3. Materials and Methods
3.1. DPD Theoretical Background
3.2. Volume Bead Dependence Parametrization
3.3. The Nanogel Model
3.4. Reduced Units
3.5. Computational Details
4. Conclusions
Supplementary Materials
Author Contributions
Funding
Institutional Review Board Statement
Informed Consent Statement
Data Availability Statement
Conflicts of Interest
References
- Quesada-Pérez, M.; Maroto-Centeno, J.A.; Forcada, J.; Hidalgo-Alvarez, R. Gel swelling theories: The classical formalism and recent approaches. Soft Matter 2011, 7, 10536–10547. [Google Scholar] [CrossRef]
- Yao, Z.L.; Grishkewich, N.; Tam, K.C. Swelling and shear viscosity of stimuli-responsive colloidal systems. Soft Matter 2013, 9, 5319–5335. [Google Scholar] [CrossRef]
- Aseyev, V.; Tenhu, H.; Winnik, F.M. Non-ionic thermoresponsive polymers in water. In Self Organized Nanostructures of Amphiphilic Block Copolymers II; Advances in Polymer Science; Springer: Berlin/Heidelberg, Germany, 2010; Volume 242, pp. 29–89. [Google Scholar] [CrossRef]
- Tanaka, F.; Koga, T.; Kaneda, I.; Winnik, F.M. Hydration, phase separation and nonlinear rheology of temperature-sensitive water-soluble polymers. J. Phys. Condens. Matter 2011, 23, 284105. [Google Scholar] [CrossRef] [PubMed]
- Kojima, H. Studies on the phase transition of hydrogels and aqueous solutions of thermosensitive polymers. Polym. J. 2018, 50, 411–418. [Google Scholar] [CrossRef]
- Martín-Molina, A.; Quesada-Pérez, M. A review of coarse-grained simulations of nanogel and microgel particles. J. Mol. Liq. 2019, 280, 374–381. [Google Scholar] [CrossRef]
- Yuan, Y.; Raheja, K.; Milbrandt, N.B.; Beilharz, S.; Tene, S.; Oshabaheebwa, S.; Gurkan, U.A.; Samia, A.C.S.; Karayilan, M. Thermoresponsive polymers with LCST transition: Synthesis, characterization, and their impact on biomedical frontiers. RSC Appl. Polym. 2023, 1, 158–189. [Google Scholar] [CrossRef]
- Kumar, A.; Srivastava, A.; Galaev, I.Y.; Mattiasson, B. Smart polymers: Physical forms and bioengineering applications. Prog. Polym. Sci. 2007, 32, 1205–1237. [Google Scholar] [CrossRef]
- Wang, Y.; Wei, T.; Qu, Y.; Zhou, Y.; Zheng, Y.; Huang, C.; Zhang, Y.; Yu, Q.; Chen, H. Smart, Photothermally Activated, Antibacterial Surfaces with Thermally Triggered Bacteria-Releasing Properties. ACS Appl. Mater. Interfaces 2020, 12, 21283–21291. [Google Scholar] [CrossRef]
- Loo, S.-L.; Vásquez, L.; Athanassiou, A.; Fragouli, D. Polymeric Hydrogels. A Promising Platform in Enhancing Water Security for a Sustainable Future. Adv. Mater. Interfaces 2021, 8, 2100580. [Google Scholar] [CrossRef]
- Lopez, V.C.; Hadgraft, J.; Snowden, M.J. The use of colloidal microgels as a (trans)dermal drug delivery system. Int. J. Pharm. 2005, 292, 137–147. [Google Scholar] [CrossRef]
- Zhu, M.L.; Lu, Q.L.; Ma, K.Z.; Meng, Y.F.; Jiang, Y. Preparation and properties of controllable amphiphilic P(NIPAM-co-LMA) gel for drug delivery. J. Drug Deliv. Sci. Technol. 2015, 29, 245–250. [Google Scholar] [CrossRef]
- Maleki, R.; Afrouzi, H.H.; Hosseini, M.; Toghraie, D.; Rostami, S. Molecular dynamics simulation of Doxorubicin loading with N-isopropyl acrylamide carbon nanotube in a drug delivery system. Comput. Methods Programs Biomed. 2020, 184, 105303. [Google Scholar] [CrossRef] [PubMed]
- Keskin, D.; Zu, G.; Forson, A.M.; Tromp, L.; Sjollema, J.; van Rijn, P. Nanogels: A novel approach in antimicrobial delivery systems and antimicrobial coatings. Bioact. Mater. 2021, 6, 3634–3657. [Google Scholar] [CrossRef] [PubMed]
- Tucker, A.K.; Stevens, M.J. Study of the polymer length dependence of the single chain transition temperature in syndiotactic poly(N-isopropylacrylamide) oligomers in water. Macromolecules 2012, 45, 6697–6703. [Google Scholar] [CrossRef]
- Deshmukh, S.A.; Sankaranarayanan, S.K.R.S.; Suthar, K.; Mancini, D.C. Role of solvation dynamics and local ordering of water in inducing conformational transitions in poly(N-isopropylacrylamide) oligomers through the LCST. J. Phys. Chem. B 2012, 116, 2651–2663. [Google Scholar] [CrossRef]
- De Oliveira, T.E.; Mukherji, D.; Kremer, K.; Netz, P.A. Effects of stereochemistry and copolymerization on the LCST of PNIPAm. J. Chem. Phys. 2017, 146, 034904. [Google Scholar] [CrossRef]
- De Oliveira, T.E.; Marques, C.M.; Netz, P.A. Molecular dynamics study of the LCST transition in aqueous poly(N-n-propylacrylamide). Phys. Chem. Chem. Phys. 2018, 20, 10100–10107. [Google Scholar] [CrossRef]
- Zhelavskyi, O.S.; Kyrychenko, A. Atomistic molecular dynamics simulations of the LCST conformational transition in poly(N-vinylcaprolactam) in water. J. Mol. Graph. Model. 2019, 90, 51–58. [Google Scholar] [CrossRef]
- Dalgakiran, E.; Tatlipinar, H. A Computational Study on the LCST Phase Transition of a POEGMA Type Thermoresponsive Block Copolymer: Effect of Water Ordering and Individual Behavior of Blocks. J. Phys. Chem. B 2019, 123, 1283–1293. [Google Scholar] [CrossRef]
- Ninarello, A.; Crassous, J.J.; Paloli, D.; Camerin, F.; Gnan, N.; Rovigatti, L.; Schurtenberger, P.; Zaccarelli, E. Modeling Microgels with a Controlled Structure across the Volume Phase Transition. Macromolecules 2019, 52, 7584–7592, Correction in Macromolecules 2025, 58, 2780. [Google Scholar] [CrossRef]
- Gobeze, H.B.; Ma, J.; Leonik, F.M.; Kuroda, D.G. Bottom-up approach to assess the molecular structure of aqueous poly(N-isopropylacrylamide) at room temperature via infrared spectroscopy. J. Phys. Chem. B 2020, 124, 11699–11710. [Google Scholar] [CrossRef] [PubMed]
- Tavagnacco, L.; Zaccarelli, E.; Chiessi, E. Modeling Solution Behavior of Poly(N-isopropylacrylamide): A Comparison between Water Models. J. Phys. Chem. B 2022, 126, 3778–3788. [Google Scholar] [CrossRef] [PubMed]
- Xie, Y.; Li, N.K.; Singh, A.; Deshmukh, S.A.; Yingling, Y.G. A Comparison between the Lower Critical Solution Temperature Behavior of Polymers and Biomacromolecules. Physchem 2022, 2, 52–71. [Google Scholar] [CrossRef]
- Quoika, P.K.; Kamenik, A.S.; Fernández-Quintero, M.L.; Zacharias, M.; Liedl, K.R. Water model determines thermosensitive and physicochemical properties of poly(N-isopropylacrylamide) in molecular simulations. Front. Mater. 2023, 10, 1005781. [Google Scholar] [CrossRef]
- Escobedo, F.A.; De Pablo, J.J. Monte Carlo simulation of branched and crosslinked polymers. J. Chem. Phys. 1996, 104, 4788–4801. [Google Scholar] [CrossRef]
- Kolomeisky, A.B.; Widom, B. Model of the hydrophobic interaction. Faraday Discuss 1999, 112, 81–89. [Google Scholar] [CrossRef]
- Barkema, G.T.; Widom, B. Model of hydrophobic attraction in two and three dimensions. J. Chem. Phys. 2000, 113, 2349–2353. [Google Scholar] [CrossRef]
- Mann, B.A.; Everaers, R.; Holm, C.; Kremer, K. Scaling in polyelectrolyte networks. Europhys. Lett. 2004, 67, 786. [Google Scholar] [CrossRef]
- Mann, B.A.; Holm, C.; Kremer, K. Swelling of polyelectrolyte networks. J. Chem. Phys. 2005, 122, 154903. [Google Scholar] [CrossRef]
- Lang, X.; Patrick, A.D.; Hammouda, B.; Hore, M.J.A. Chain terminal group leads to distinct thermoresponsive behaviors of linear PNIPAM and polymer analogs. Polymer 2018, 145, 137–147. [Google Scholar] [CrossRef]
- Quesada-Pérez, M.; Ibarra-Armenta, J.G.; Martín-Molina, A. Computer simulations of thermo-shrinking polyelectrolyte gels. J. Chem. Phys. 2011, 135, 094109. [Google Scholar] [CrossRef] [PubMed]
- Quesada-Pérez, M.; Ramos, J.; Forcada, J.; Martín-Molina, A. Computer simulations of thermo-sensitive microgels: Quantitative comparison with experimental swelling data. J. Chem. Phys. 2012, 136, 244903. [Google Scholar] [CrossRef] [PubMed]
- Yaremchuk, D.; Kalyuzhnyi, O.; Ilnytskyi, J. Modelling thermoresponsive polymer brush by mesoscale computer simulations. Condens. Matter. Phys. 2023, 26, 33302. [Google Scholar] [CrossRef]
- Quesada-Pérez, M.; Ahualli, S.; Martín-Molina, A. Temperature-sensitive nanogels in the presence of salt: Explicit coarse-grained simulations. J. Chem. Phys. 2014, 141, 124903. [Google Scholar] [CrossRef]
- Rodríguez-Hidalgo, M.D.R.; Soto-Figueroa, C.; Vicente, L. Mesoscopic study of micellar inversion pathways of the thermoresponsive PMEMA-PSBMA copolymer via applied stimulus intensity. Comput. Mater. Sci. 2016, 114, 121–127. [Google Scholar] [CrossRef]
- Camerin, F.; Gnan, N.; Rovigatti, L.; Zaccarelli, E. Modelling realistic microgels in an explicit solvent. Sci. Rep. 2018, 8, 14426. [Google Scholar] [CrossRef]
- Hofzumahaus, C.; Hebbeker, P.; Schneider, S. Monte Carlo simulations of weak polyelectrolyte microgels: pH-dependence of conformation and ionization. Soft Matter 2018, 14, 4087–4100. [Google Scholar] [CrossRef]
- Nikolov, S.; Fernandez-Nieves, A.; Alexeev, A. Mesoscale modeling of microgel mechanics and kinetics through the swelling transition. Appl. Math. Mech. 2018, 39, 47–62. [Google Scholar] [CrossRef]
- Sean, D.; Landsgesell, J.; Holm, C. Computer simulations of static and dynamical properties of weak polyelectrolyte nanogels in salty solutions. Gels 2018, 4, 2. [Google Scholar] [CrossRef]
- Rodríguez-Hidalgo, M.D.R.; Soto-Figueroa, C.; Vicente, L. Study of structural morphologies of thermoresponsive diblock AB and triblock BAB copolymers (A = poly(N-isopropylacrylamide), B = polystyrene). Chem. Phys. Lett. 2018, 695, 170–175. [Google Scholar] [CrossRef]
- Rodríguez-Hidalgo, M.D.R.; Soto-Figueroa, C.; Ruiz Guzmán, J.L.; Castaño Meneses, V.M.; Vicente, L. Mesoscopic study of polymeric micelles with multiple lower critical solution temperatures: Micellar phase control by temperature effect. Chem. Phys. Lett. 2018, 706, 722–728. [Google Scholar] [CrossRef]
- Gumerov, R.A.; Gau, E.; Xu, W.; Melle, A.; Filippov, S.A.; Sorokina, A.S.; Wolter, N.A.; Pich, A.; Potemkin, I.I. Amphiphilic PVCL/TBCHA microgels: From synthesis to characterization in a highly selective solvent. J. Colloid Interface Sci. 2020, 564, 344–356. [Google Scholar] [CrossRef] [PubMed]
- Nikolov, S.V.; Fernandez-Nieves, A.; Alexeev, A. Behavior and mechanics of dense microgel suspensions. Proc. Natl. Acad. Sci. USA 2020, 117, 27096–27103. [Google Scholar] [CrossRef] [PubMed]
- Hofzumahaus, C.; Strauch, C.; Schneider, S. Monte Carlo simulations of weak polyampholyte microgels: pH-dependence of conformation and ionization. Soft Matter 2021, 17, 6029–6043. [Google Scholar] [CrossRef]
- Hoogerbrugge, P.J.; Koelman, J.M.V.A. Simulating microscopic hydrodynamic phenomena with dissipative particle dynamics. EPL Europhys. Lett. 1992, 19, 155. [Google Scholar] [CrossRef]
- Espanol, P.; Warren, P. Statistical mechanics of dissipative particle dynamics. EPL Europhys. Lett. 1995, 30, 191. [Google Scholar] [CrossRef]
- Groot, R.D.; Warren, P.B. Dissipative particle dynamics: Bridging the gap between atomistic and mesoscopic simulation. J. Chem. Phys. 1997, 107, 4423–4435. [Google Scholar] [CrossRef]
- Soddemann, T.; Dünweg, B.; Kremer, K. Dissipative particle dynamics: A useful thermostat for equilibrium and nonequilibrium molecular dynamics simulations. Phys. Rev. E 2003, 68, 046702. [Google Scholar] [CrossRef]
- Santo, K.P.; Neimark, A.V. Dissipative particle dynamics simulations in colloid and Interface science: A review. Adv. Colloid Interface Sci. 2021, 298, 102545. [Google Scholar] [CrossRef]
- Anderson, R.L.; Bray, D.J.; Del Regno, A.; Seaton, M.A.; Ferrante, A.S.; Warren, P.B. Micelle Formation in Alkyl Sulfate Surfactants Using Dissipative Particle Dynamics. J. Chem. Theory Comput. 2018, 14, 2633–2643. [Google Scholar] [CrossRef]
- Yamamoto, S.; Maruyama, Y.; Hyodo, S.A. Dissipative particle dynamics study of spontaneous vesicle formation of amphiphilic molecules. J. Chem. Phys. 2002, 116, 5842–5849, Erratum in J. Chem. Phys. 2002, 117, 2990. [Google Scholar] [CrossRef]
- Camerin, F.; Fernández-Rodríguez, M.Á.; Rovigatti, L.; Antonopoulou, M.N.; Gnan, N.; Ninarello, A.; Isa, L.; Zaccarelli, E. Microgels adsorbed at liquid–liquid interfaces: A joint numerical and experimental study. ACS Nano 2019, 13, 4548–4559. [Google Scholar] [CrossRef] [PubMed]
- Posel, Z.; Limpouchová, Z.; Šindelka, K.; Lísal, M.; Procházka, K. Dissipative particle dynamics study of the pH-dependent behavior of poly(2-vinylpyridine)-block-poly(ethylene oxide) diblock copolymer in aqueous buffers. Macromolecules 2014, 47, 2503–2514. [Google Scholar] [CrossRef]
- Sgouros, A.P.; Knippenberg, S.; Guillaume, M.; Theodorou, D.N. Multiscale simulations of polyzwitterions in aqueous bulk solutions and brush array configurations. Soft Matter 2021, 17, 10873–10890. [Google Scholar] [CrossRef] [PubMed]
- Groot, R.D.; Rabone, K.L. Mesoscopic simulation of cell membrane damage, morphology change and rupture by nonionic surfactants. Biophys. J. 2001, 81, 725–736. [Google Scholar] [CrossRef]
- Doi, H.; Okuwaki, K.; Mochizuki, Y.; Mochizuki, Y.; Ozawa, T.; Yasuoka, K. Dissipative particle dynamics (DPD) simulations with fragment molecular orbital (FMO) based effective parameters for 1-Palmitoyl-2-oleoyl phosphatidyl choline (POPC) membrane. Chem. Phys. Lett. 2017, 684, 427–432. [Google Scholar] [CrossRef]
- Yamamoto, S.; Hyodo, S.-A. A Computer Simulation Study of the Mesoscopic Structure of the Polyelectrolyte Membrane Nafion. Polym. J. 2003, 35, 519–527. [Google Scholar] [CrossRef]
- Shillcock, J.C.; Lipowsky, R. Equilibrium structure and lateral stress distribution of amphiphilic bilayers from dissipative particle dynamics simulations. J. Chem. Phys. 2002, 117, 5048–5061. [Google Scholar] [CrossRef]
- Kacar, G.; Peters, E.A.J.F.; De With, G. A generalized method for parameterization of dissipative particle dynamics for variable bead volumes. EPL Europhys. Lett. 2013, 102, 40009. [Google Scholar] [CrossRef]
- Anderson, R.L.; Bray, D.J.; Ferrante, A.S.; Noro, M.G.; Stott, I.P.; Warren, P.B. Dissipative particle dynamics: Systematic parametrization using water-octanol partition coefficients. J. Chem. Phys. 2017, 147, 094503. [Google Scholar] [CrossRef]
- Cowie, J.M.G.; Arrighi, V. Polymers: Chemistry and Physics of Modern Materials, 3rd ed.; CRC Press: Boca Raton, FL, USA, 2008; ISBN 9780849398131. [Google Scholar]
- Lopez, C.G.; Richtering, W. Does Flory–Rehner theory quantitatively describe the swelling of thermoresponsive microgels? Soft Matter 2017, 13, 8271–8280. [Google Scholar] [CrossRef]
- Friesen, S.; Hannappel, Y.; Kakorin, S.; Hellweg, T. Comparison of different approaches to describe the thermotropic volume phase transition of smart microgels. Colloid Polym. Sci. 2022, 300, 1235–1245. [Google Scholar] [CrossRef]
- González-Melchor, M.; Mayoral, E.; Velázquez, M.E.; Alejandre, J. Electrostatic interactions in dissipative particle dynamics using the Ewald sums. J. Chem. Phys. 2006, 125, 224107. [Google Scholar] [CrossRef] [PubMed]
- Warren, P.B.; Vlasov, A.; Anton, L.; Masters, A.J. Screening properties of Gaussian electrolyte models, with application to dissipative particle dynamics. J. Chem. Phys. 2013, 138, 204907. [Google Scholar] [CrossRef] [PubMed]
- Tang, L.; Wang, L.; Yang, X.; Feng, Y.; Li, Y.; Feng, W. Poly(N-isopropylacrylamide)-based smart hydrogels: Design, properties and applications. Prog. Mater. Sci. 2021, 115, 100702. [Google Scholar] [CrossRef]
- Ray, B.; Okamoto, Y.; Kamigaito, M.; Sawamoto, M.; Seno, K.I.; Kanaoka, S.; Aoshima, S. Effect of tacticity of poly(N-isopropylacrylamide) on the phase separation temperature of its aqueous solutions. Polym. J. 2005, 37, 234–237. [Google Scholar] [CrossRef]
- Shan, J.; Zhao, Y.; Granqvist, N.; Tenhu, H. Thermoresponsive properties of N-isopropylacrylamide oligomer brushes grafted to gold nanoparticles: Effects of molar mass and gold core size. Macromolecules 2009, 42, 2696–2701. [Google Scholar] [CrossRef]
- Ahmed, Z.; Gooding, E.A.; Pimenov, K.V.; Wang, L.; Asher, S.A. UV Resonance raman determination of molecular mechanism of poly(n-isopropylacrylamide) volume phase transition. J. Phys. Chem. B 2009, 113, 4248–4256. [Google Scholar] [CrossRef]
- Futscher, M.H.; Philipp, M.; Müller-Buschbaum, P.; Schulte, A. The Role of Backbone Hydration of Poly(N-isopropyl acrylamide) Across the Volume Phase Transition Compared to its Monomer. Sci. Rep. 2017, 7, 17012. [Google Scholar] [CrossRef]
- Town, A.; Niezabitowska, E.; Kavanagh, J.; Barrow, M.; Kearns, V.R.; García-Tuñón, E.; McDonald, T.O. Understanding the Phase and Morphological Behavior of Dispersions of Synergistic Dual-Stimuli-Responsive Poly(N-isopropylacrylamide) Nanogels. J. Phys. Chem. B 2019, 123, 6303–6313. [Google Scholar] [CrossRef]
- Weik, F.; Weeber, R.; Szuttor, K.; Breitsprecher, K.; de Graaf, J.; Kuron, M.; Landsgesell, J.; Menke, H.; Sean, D.; Holm, C. ESPResSo 4.0—An extensible software package for simulating soft matter systems. Eur. Phys. J. Spec. Top. 2019, 227, 1789–1816. [Google Scholar] [CrossRef]
- Weeber, R.; Grad, J.-N.; Beyer, D.; Blanco, P.M.; Kreissl, P.; Reinauer, A.; Tischler, I.; Košovan, P.; Holm, C. ESPResSo, a Versatile Open-Source Software Package for Simulating Soft Matter Systems. In Comprehensive Computational Chemistry, 1st ed.; Yáñez, M., Boyd, R.J., Eds.; Elsevier: Oxford, UK, 2024; pp. 578–601. [Google Scholar] [CrossRef]
- Kawagoe, Y.; Kikugawa, G.; Shirasu, K.; Kinugawa, Y.; Okabe, T. Dissipative Particle Dynamics Simulation for Reaction-Induced Phase Separation of Thermoset/Thermoplastic Blends. J. Phys. Chem. B 2024, 128, 2018–2027. [Google Scholar] [CrossRef] [PubMed]
- Elancheliyan, R.; del Monte, G.; Chauveau, E.; Sennato, S.; Zaccarelli, E.; Truzzolillo, D. Role of Charge Content in the Two-Step Deswelling of Poly(N-isopropylacrylamide)-Based Microgels. Macromolecules 2022, 55, 7526–7539. [Google Scholar] [CrossRef]
- Vishnyakov, A.; Talaga, D.S.; Neimark, A.V. DPD simulation of protein conformations: From α-helices to β-structures. J. Phys. Chem. Lett. 2012, 3, 3081–3087. [Google Scholar] [CrossRef]
- Okuwaki, K.; Mochizuki, Y.; Doi, H.; Ozawa, T. Fragment Molecular Orbital Based Parametrization Procedure for Mesoscopic Structure Prediction of Polymeric Materials. J. Phys. Chem. B 2018, 122, 338–347. [Google Scholar] [CrossRef]
- Jawalkar, S.S.; Adoor, S.G.; Sairam, M.; Nadagouda, M.N.; Aminabhavi, T.M. Molecular modeling on the binary blend compatibility of poly (vinyl alcohol) and poly (methyl methacrylate): An atomistic simulation and thermodynamic approach. J. Phys. Chem. B 2005, 109, 15611–15620. [Google Scholar] [CrossRef]
- Prathab, B.; Subramanian, V.; Aminabhavi, T.M. Molecular dynamics simulations to investigate polymer-polymer and polymer-metal oxide interactions. Polymer 2007, 48, 409–416. [Google Scholar] [CrossRef]
- Fine, R.A.; Millero, F.J. Compressibility of water as a function of temperature and pressure. J. Chem. Phys. 1973, 59, 5529–5536. [Google Scholar] [CrossRef]
- Füchslin, R.M.; Fellermann, H.; Eriksson, A.; Ziock, H.J. Coarse graining and scaling in dissipative particle dynamics. J. Chem. Phys. 2009, 130, 214102. [Google Scholar] [CrossRef]
- Khedr, A.; Striolo, A. DPD Parameters Estimation for Simultaneously Simulating Water-Oil Interfaces and Aqueous Nonionic Surfactants. J. Chem. Theory Comput. 2018, 14, 6460–6471. [Google Scholar] [CrossRef]
- Weeks, J.D.; Chandler, D.; Andersen, H.C. Role of repulsive forces in determining the equilibrium structure of simple liquids. J. Chem. Phys. 1971, 54, 5237–5247. [Google Scholar] [CrossRef]









| Temperature (K) | Langevin Dynamics Mean Radius of Gyration (Å) | DPD Mean Radius of Gyration (Å) |
|---|---|---|
| 280 | 48.87 ± 0.23 | 44.00 ± 0.34 |
| 290 | 47.79 ± 0.21 | 42.45 ± 0.38 |
| 295 | 46.20 ± 0.23 | 39.89 ± 0.27 |
| 300 | 43.30 ± 0.19 | 37.59 ± 0.36 |
| 305 | 37.75 ± 0.20 | 33.15 ± 0.22 |
| 310 | 31.43 ± 0.14 | 26.13 ± 0.14 |
| 315 | 28.41 ± 0.04 | 22.37 ± 0.07 |
| 320 | 27.38 ± 0.04 | 20.88 ± 0.04 |
| 330 | 26.78 ± 0.03 | 19.98 ± 0.02 |
| Quantities | Equation to Reduce the Quantities | Definition of Parameters |
|---|---|---|
| Mass | ||
| Length | ||
| Energy | ||
| Density | ||
| Time | ||
| Friction coefficient |
Disclaimer/Publisher’s Note: The statements, opinions and data contained in all publications are solely those of the individual author(s) and contributor(s) and not of MDPI and/or the editor(s). MDPI and/or the editor(s) disclaim responsibility for any injury to people or property resulting from any ideas, methods, instructions or products referred to in the content. |
© 2026 by the authors. Licensee MDPI, Basel, Switzerland. This article is an open access article distributed under the terms and conditions of the Creative Commons Attribution (CC BY) license.
Share and Cite
Valero, D.; Mas, F.; Madurga, S. Temperature Dependence of a Thermosensitive Nanogel: A Dissipative Particle Dynamics Simulation of PNIPAM in Water. Int. J. Mol. Sci. 2026, 27, 1241. https://doi.org/10.3390/ijms27031241
Valero D, Mas F, Madurga S. Temperature Dependence of a Thermosensitive Nanogel: A Dissipative Particle Dynamics Simulation of PNIPAM in Water. International Journal of Molecular Sciences. 2026; 27(3):1241. https://doi.org/10.3390/ijms27031241
Chicago/Turabian StyleValero, Daniel, Francesc Mas, and Sergio Madurga. 2026. "Temperature Dependence of a Thermosensitive Nanogel: A Dissipative Particle Dynamics Simulation of PNIPAM in Water" International Journal of Molecular Sciences 27, no. 3: 1241. https://doi.org/10.3390/ijms27031241
APA StyleValero, D., Mas, F., & Madurga, S. (2026). Temperature Dependence of a Thermosensitive Nanogel: A Dissipative Particle Dynamics Simulation of PNIPAM in Water. International Journal of Molecular Sciences, 27(3), 1241. https://doi.org/10.3390/ijms27031241

