Characterization of the Crustacean Methyl Farnesoate Transcriptional Signaling Genes
Abstract
1. Introduction
2. Results
2.1. Taxonomic Distribution of the MEKRE93 Signaling and Co-Regulator Genes
2.2. Characterization of the MEKRE93 Signaling Genes
2.2.1. Methoprene-Tolerant (Met)
2.2.2. Steroid Receptor Coactivator (Src)
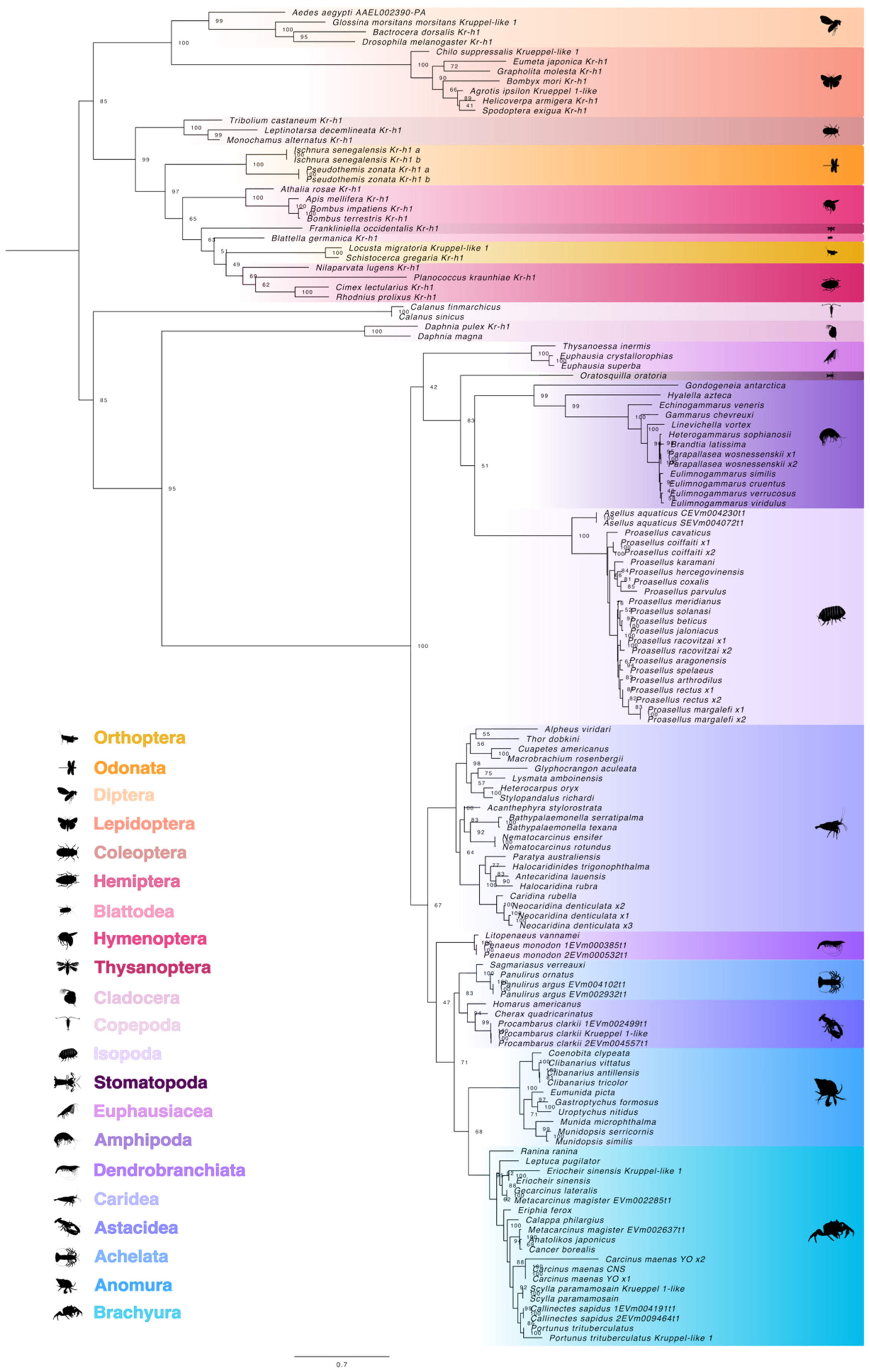
2.2.3. Krüppel Homolog 1 (Kr-h1)
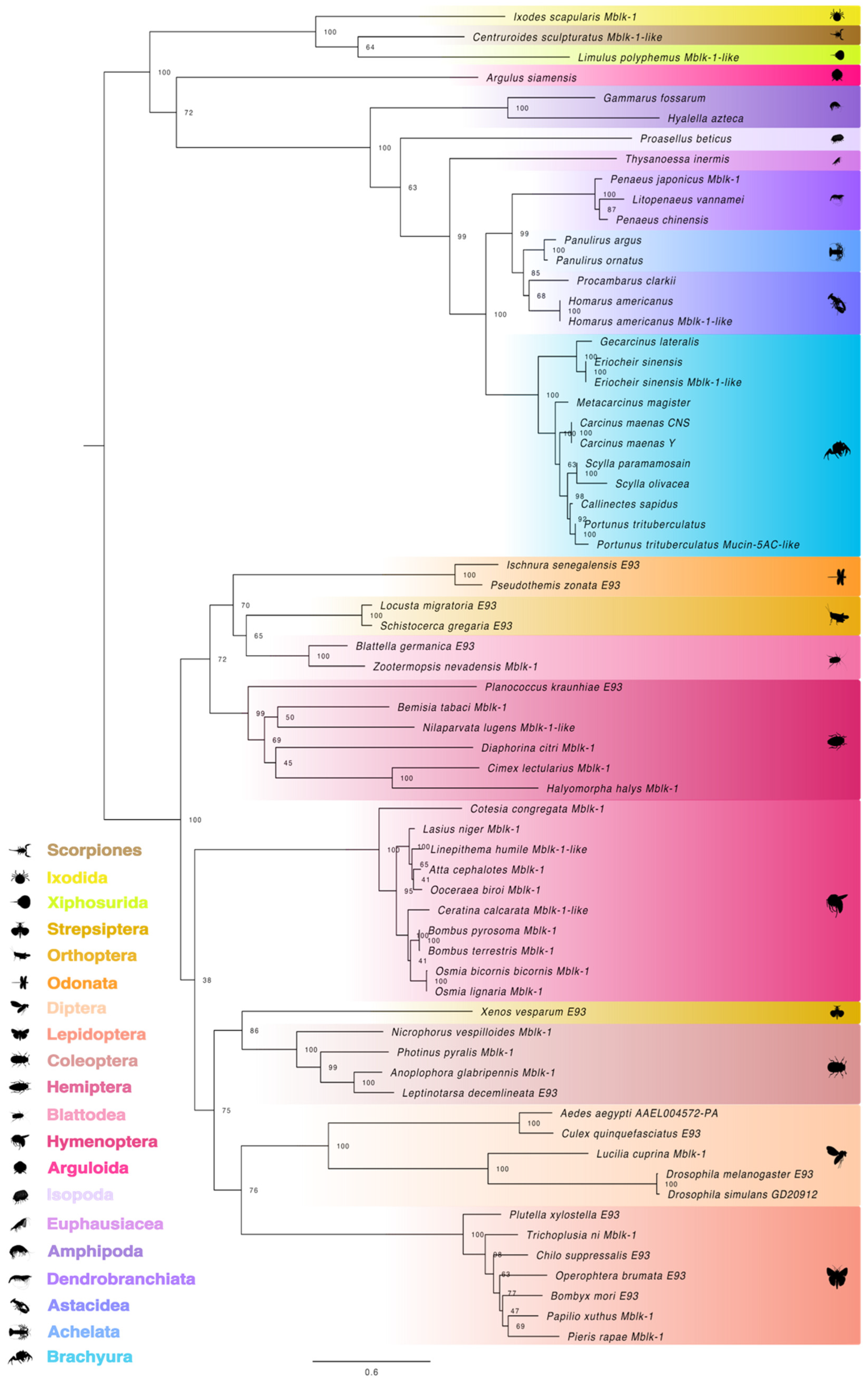
2.2.4. E93
2.3. Transcriptional Co-Regulators
2.3.1. CREB-Binding Protein (CBP)
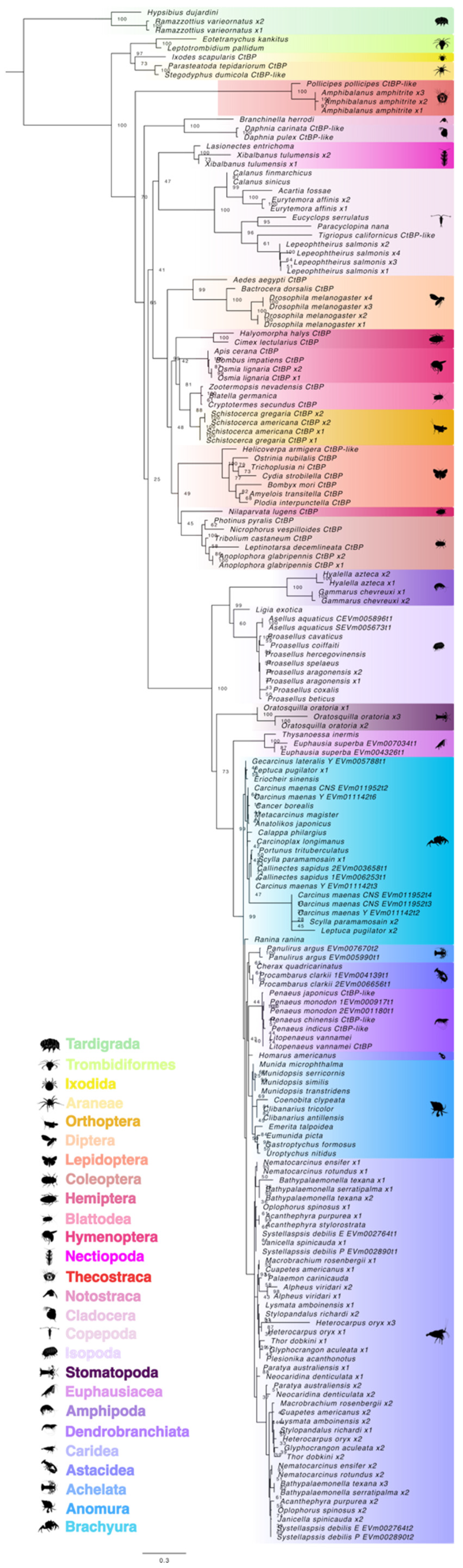
2.3.2. C-Terminal-Binding Protein (CtBP)
3. Discussion
4. Materials and Methods
5. Conclusions
Supplementary Materials
Author Contributions
Funding
Institutional Review Board Statement
Informed Consent Statement
Data Availability Statement
Acknowledgments
Conflicts of Interest
References
- Campli, G.; Volovych, O.; Kim, K.; Veldsman, W.P.; Drage, H.B.; Sheizaf, I.; Lynch, S.; Chipman, A.D.; Daley, A.C.; Robinson-Rechavi, M.; et al. The moulting arthropod: A complete genetic toolkit review. Biol. Rev. 2024, 2024, 2338–2375. [Google Scholar] [CrossRef] [PubMed]
- Hyde, C.J.; Elizur, A.; Ventura, T. The crustacean ecdysone cassette: A gatekeeper for molt and metamorphosis. J. Steroid Biochem. Mol. Biol. 2019, 185, 172–183. [Google Scholar] [CrossRef]
- Leyria, J. Endocrine factors modulating vitellogenesis and oogenesis in insects: An update. Mol. Cell. Endocrinol. 2024, 587, 112211. [Google Scholar] [CrossRef]
- Palli, S.R. Juvenile hormone receptor Methoprene tolerant: Functions and applications. In Hormone Receptors: Structures and Functions; Litwack, G., Ed.; Elsevier Academic Press Inc.: San Diego, CA, USA, 2023; pp. 619–644. [Google Scholar]
- Toyota, K. Crustacean endocrinology: Sexual differentiation and potential application for aquaculture. Gen. Comp. Endocrinol. 2024, 356, 114578. [Google Scholar] [CrossRef] [PubMed]
- Zhang, X.S.; Li, S.; Liu, S.N. Juvenile hormone studies in Drosophila melanogaster. Front. Physiol. 2022, 12, 785320. [Google Scholar] [CrossRef] [PubMed]
- Mykles, D.L.; Musgrove, L.; Ventura, T. Crustacean endocrinology. In Comprehensive Molecular Insect Science, 2nd ed.; Yamanaka, N., Atkinson, P.W., Eds.; Elsevier: Amsterdam, The Netherlands, 2026; pp. 359–413. [Google Scholar]
- Belles, X. Krüppel homolog 1 and E93: The doorkeeper and the key to insect metamorphosis. Arch. Insect Biochem. Physiol. 2019, 2019, e21609. [Google Scholar] [CrossRef]
- Jindra, M.; Bellés, X.; Shinoda, T. Molecular basis of juvenile hormone signaling. Curr. Opin. Insect Sci. 2015, 11, 39–46. [Google Scholar] [CrossRef]
- Belles, X.; Santos, C.G. The MEKRE93 (Methoprene tolerant-Kruppel homolog 1-E93) pathway in the regulation of insect metamorphosis, and the homology of the pupal stage. Insect Biochem. Mol. Biol. 2014, 52, 60–68. [Google Scholar] [CrossRef]
- Martin, D.; Chafino, S.; Franch-Marro, X. How stage identity is established in insects: The role of the metamorphic gene network. Curr. Opin. Insect Sci. 2021, 43, 29–38. [Google Scholar] [CrossRef]
- Zhu, S.; Liu, F.; Chen, X.; Xia, S.; Wu, Y.; Tang, W.; Ren, C.; Wang, J.; Li, S. Inter-organelle communication dynamically orchestrates juvenile hormone biosynthesis and female reproduction. Natl. Sci. Rev. 2025, 12, nwaf022. [Google Scholar] [CrossRef]
- Wu, Z.; Yang, L.; Li, H.; Zhou, S. Krüppel-homolog 1 exerts anti-metamorphic and vitellogenic functions in insects via phosphorylation-mediated recruitment of specific cofactors. BMC Biol. 2021, 19, 222. [Google Scholar]
- Tumova, S.; Dolezel, D.; Jindra, M. Conserved and unique roles of bHLH-PAS transcription factors in insects—From clock to hormone reception. J. Mol. Biol. 2024, 436, 168332. [Google Scholar]
- Jindra, M.; Palli, S.R.; Riddiford, L.M. The juvenile hormone signaling pathway in insect development. Ann. Rev. Entomol. 2013, 58, 181–204. [Google Scholar]
- Miura, K.; Oda, M.; Makita, S.; Chinzei, Y. Characterization of the Drosophila Methoprene-tolerant gene product: Juvenile hormone binding and ligand-dependent gene regulation. FEBS J. 2005, 272, 1169–1178. [Google Scholar] [CrossRef]
- Charles, J.P.; Iwema, T.; Epa, V.C.; Takaki, K.; Rynes, J.; Jindra, M. Ligand-binding properties of a juvenile hormone receptor, Methoprene-tolerant. Proc. Natl. Acad. Sci. USA 2011, 108, 21128–21133. [Google Scholar]
- Bernardo, T.J.; Dubrovsky, E.B. The Drosophila juvenile hormone receptor candidates methoprene-tolerant (MET) and germ cell-expressed (GCE) utilize a conserved LIXXL motif to bnd the FTZ-F1 nuclear receptor. J. Biol. Chem. 2012, 287, 7821–7833. [Google Scholar] [PubMed]
- Zou, Z.; Saha, T.T.; Roy, S.; Shin, S.W.; Backman, T.W.H.; Girke, T.; White, K.P.; Raikhel, A.S. Juvenile hormone and its receptor, methoprene-tolerant, control the dynamics of mosquito gene expression. Proc. Natl. Acad. Sci. USA 2013, 110, E2173–E2181. [Google Scholar]
- Dubrovsky, E.B.; Bernardo, T.J. The juvenile hormone receptor and molecular mechanisms of juvenile hormone action. In Target Receptors in the Control of Insect Pests: Pt Ii; Cohen, E., Ed.; Academic Press Ltd.-Elsevier Science Ltd.: London, UK, 2014; pp. 305–388. [Google Scholar]
- Chang, W.H.; Lai, A.G. Genome-wide analyses of the bHLH superfamily in crustaceans: Reappraisal of higher-order groupings and evidence for lineage-specific duplications. R. Soc. Open Sci. 2018, 5, 172433. [Google Scholar]
- Atchley, W.R.; Fitch, W.M. A natural classification of the basic helix-loop-helix class of transcription factors. Proc. Natl. Acad. Sci. USA 1997, 94, 5172–5176. [Google Scholar]
- Ledent, V.; Vervoort, M. The basic helix-loop-helix protein family: Comparative genomics and phylogenetic analysis. Genome Res. 2001, 11, 754–770. [Google Scholar] [PubMed]
- Jones, S. An overview of the basic helix-loop-helix proteins. Genome Biol. 2004, 5, 226. [Google Scholar] [CrossRef]
- Massari, M.E.; Murre, C. Helix-loop-helix proteins: Regulators of transcription in eucaryotic organisms. Mol. Cell. Biol. 2000, 20, 429–440. [Google Scholar]
- Daffern, N.; Radhakrishnan, I. Per-ARNT-Sim (PAS) domains in basic helix-loop-helix (bHLH)-PAS transcription factors and coactivators: Structures and mechanisms. J. Mol. Biol. 2024, 436, 168370. [Google Scholar] [CrossRef] [PubMed]
- Jindra, M.; Tumova, S.; Bittova, L.; Tuma, R.; Sedlak, D. Agonist-dependent action of the juvenile hormone receptor. Curr. Opin. Insect Sci. 2024, 65, 101234. [Google Scholar] [CrossRef]
- Miyakawa, H.; Toyota, K.; Hirakawa, I.; Ogino, Y.; Miyagawa, S.; Oda, S.; Tatarazako, N.; Miura, T.; Colbourne, J.K.; Iguchi, T. A mutation in the receptor Methoprene-tolerant alters juvenile hormone response in insects and crustaceans. Nat. Commun. 2013, 4, 1856. [Google Scholar] [CrossRef]
- Kolonko, M.; Greb-Markiewicz, B. bHLH-PAS proteins: Their structure and intrinsic disorder. Int. J. Mol. Sci. 2019, 20, 3653. [Google Scholar] [PubMed]
- Kolonko, M.; Ozga, K.; Holubowicz, R.; Taube, M.; Kozak, M.; Ozyhar, A.; Greb-Markiewicz, B. Intrinsic disorder of the C-terminal domain of Drosophila methoprene-tolerant protein. PLoS ONE 2016, 11, e0162950. [Google Scholar]
- Shin, S.W.; Zou, Z.; Saha, T.T.; Raikhel, A.S. bHLH-PAS heterodimer of methoprene-tolerant and Cycle mediates circadian expression of juvenile hormone-induced mosquito genes. Proc. Natl. Acad. Sci. USA 2012, 109, 16576–16581. [Google Scholar]
- Zhang, Z.; Xu, J.; Sheng, Z.; Sui, Y.; Palli, S.R. Steroid receptor co-activator Is required for juvenile hormone signal transduction through a bHLH-PAS transcription factor, Methoprene tolerant. J. Biol. Chem. 2011, 286, 8437–8447. [Google Scholar] [CrossRef] [PubMed]
- Li, M.; Liu, P.C.; Wiley, J.D.; Ojani, R.; Bevan, D.R.; Li, J.Y.; Zhu, J.S. A steroid receptor coactivator acts as the DNA-binding partner of the methoprene-tolerant protein in regulating juvenile hormone response genes. Mol. Cell. Endocrinol. 2014, 394, 47–58. [Google Scholar] [CrossRef]
- Kayukawa, T.; Minakuchi, C.; Namiki, T.; Togawa, T.; Yoshiyama, M.; Kamimura, M.; Mita, K.; Imanishi, S.; Kiuchi, M.; Ishikawa, Y.; et al. Transcriptional regulation of juvenile hormone-mediated induction of Kruppel homolog 1, a repressor of insect metamorphosis. Proc. Natl. Acad. Sci. USA 2012, 109, 11729–11734. [Google Scholar] [CrossRef]
- Leo, C.; Chen, J.D. The SRC family of nuclear receptor coactivators. Gene 2000, 245, 1–11. [Google Scholar] [CrossRef]
- He, Q.; Zhang, Y. Kr-h1, a cornerstone gene in insect life hstory. Front. Physiol. 2022, 13, 905441. [Google Scholar] [CrossRef]
- Fedotova, A.A.; Bonchuk, A.N.; Mogila, V.A.; Georgiev, P.G. C2H2 zinc finger proteins: The largest but poorly explored family of higher eukaryotic transcription factors. Acta Naturae 2017, 9, 47–58. [Google Scholar] [CrossRef] [PubMed]
- Bonchuk, A.N.; Georgiev, P.G. C2H2 proteins: Evolutionary aspects of domain architecture and diversification. Bioessays 2024, 46, e2400052. [Google Scholar] [CrossRef] [PubMed]
- Laity, J.H.; Lee, B.M.; Wright, P.E. Zinc finger proteins: New insights into structural and functional diversity. Curr. Opin. Struct. Biol. 2001, 11, 39–46. [Google Scholar] [CrossRef]
- Ojani, R.; Fu, X.; Ahmed, T.; Liu, P.; Zhu, J. Kruppel homologue 1 acts as a repressor and an activator in the transcriptional response to juvenile hormone in adult mosquitoes. Insect Mol. Biol. 2018, 27, 268–278. [Google Scholar] [CrossRef]
- Li, X.; Chen, T.; Jiang, H.; Huang, J.; Huang, M.; Xu, R.; Xie, Q.; Zhu, H.; Su, S. Effects of methyl farnesoate on Krüppel homolog 1 (Kr-h1) during vitellogenesis in the Chinese mitten crab (Eriocheir sinensis). Anim. Reprod. Sci. 2021, 224, 106653. [Google Scholar] [CrossRef] [PubMed]
- Lai, Y.; Lu, L.; Gong, S.; Liu, F.; Ye, H. Krüppel homolog 1 is required for the role of methyl farnesoate in vitellogenesis in the mud crab Scylla paramamosain. Fishes 2025, 10, 103. [Google Scholar] [CrossRef]
- Nystrom, S.L.; Niederhuber, M.J.; McKay, D.J. Expression of E93 provides an instructive cue to control dynamic enhancer activity and chromatin accessibility during development. Development 2020, 147, dev181909. [Google Scholar] [CrossRef]
- Liu, X.; Dai, F.Y.; Guo, E.; Li, K.; Ma, L.; Tian, L.; Cao, Y.; Zhang, G.Z.; Palli, S.R.; Li, S. 20-Hydroxyecdysone (20E) primary response gene E93 modulates 20E sgnaling to promote Bombyx larval-pupal metamorphosis. J. Biol. Chem. 2015, 290, 27370–27383. [Google Scholar] [CrossRef] [PubMed]
- Ling, L.; Mühling, B.; Jaenichen, R.; Gompel, N. Increased chromatin accessibility promotes the evolution of a transcriptional silencer in Drosophila. Sci. Adv. 2023, 9, eade6529. [Google Scholar] [CrossRef]
- Siegmund, T.; Lehmann, M. The Drosophila Pipsqueak protein defines a new family of helix-turn-helix DNA-binding proteins. Dev. Genes Evol. 2002, 212, 152–157. [Google Scholar] [CrossRef]
- Uyehara, C.M.; Nystrom, S.L.; Niederhuber, M.J.; Leatham-Jensen, M.; Ma, Y.Q.; Buttitta, L.A.; McKay, D.J. Hormone-dependent control of developmental timing through regulation of chromatin accessibility. Genes Dev. 2017, 31, 862–875. [Google Scholar] [CrossRef]
- Zeng, M.; Yan, Z.Y.; Lv, Y.N.; Zeng, J.M.; Ban, N.; Yuan, D.W.; Li, S.; Luan, Y.X.; Bai, Y. Molecular basis of E93-dependent tissue morphogenesis and histolysis during insect metamorphosis. Insect Biochem. Mol. Biol. 2025, 177, 104249. [Google Scholar] [CrossRef] [PubMed]
- Liu, H.; Wang, J.; Li, S. E93 predominantly transduces 20-hydroxyecdysone signaling to induce autophagy and caspase activity in Drosophila fat body. Insect Biochem. Mol. Biol. 2014, 45, 30–39. [Google Scholar] [CrossRef]
- Pahl, M.C.; Doyle, S.E.; Siegrist, S.E. E93 integrates neuroblast intrinsic state with developmental time to terminate MB neurogenesis via autophagy. Curr. Biol. 2019, 29, 750–762. [Google Scholar] [CrossRef] [PubMed]
- Mané-Padrós, D.; Cruz, J.; Vilaplana, L.; Nieva, C.; Urena, E.; Belles, X.; Martin, D. The hormonal pathway controlling cell death during metamorphosis in a hemimetabolous insect. Dev. Biol. 2010, 346, 150–160. [Google Scholar] [CrossRef] [PubMed]
- Mou, X.; Duncan, D.M.; Baehrecke, E.H.; Duncan, I. Control of target gene specificity during metamorphosis by the steroid response gene E93. Proc. Natl. Acad. Sci. USA 2012, 109, 2949–2954. [Google Scholar] [CrossRef]
- Kamsoi, O.; Belles, X. E93-depleted adult insects preserve the prothoracic gland and molt again. Development 2020, 147, dev190066. [Google Scholar] [CrossRef]
- Wang, X.L.; Ding, Y.K.; Lu, X.Y.; Geng, D.Q.; Li, S.; Raikhel, A.S.; Zou, Z. The ecdysone-induced protein 93 is a key factor regulating gonadotrophic cycles in the adult female mosquito Aedes aegypti. Proc. Natl. Acad. Sci. USA 2021, 118, e2021910118. [Google Scholar] [CrossRef]
- Ureña, E.; Manjón, C.; Franch-Marro, X.; Martín, D. Transcription factor E93 specifies adult metamorphosis in hemimetabolous and holometabolous insects. Proc. Natl. Acad. Sci. USA 2014, 111, 7024–7029. [Google Scholar] [CrossRef]
- McManus, K.J.; Hendzel, M.J. CBP, a transcriptional coactivator and acetyltransferase. Biochem. Cell Biol. 2001, 79, 253–266. [Google Scholar] [CrossRef] [PubMed]
- Shaywitz, A.J.; Dove, S.L.; Kornhauser, J.M.; Hochschild, A.; Greenberg, M.E. Magnitude of the CREB-dependent transcriptional response is determined by the strength of the interaction between the kinase-inducible domain of CREB and the KIX domain of CREB-binding protein. Mol. Cell. Biol. 2000, 20, 9409–9422. [Google Scholar] [CrossRef] [PubMed]
- Dyson, H.J.; Wright, P.E. Role of intrinsic protein disorder in the function and interactions of the transcriptional coactivators CREB-binding protein (CBP) and p300. J. Biol. Chem. 2016, 291, 6714–6722. [Google Scholar] [CrossRef] [PubMed]
- Legge, G.B.; Martinez-Yamout, M.A.; Hambly, D.M.; Trinh, T.; Lee, B.M.; Dyson, H.J.; Wright, P.E. ZZ domain of CBP: An unusual zinc finger fold in a protein interaction module. J. Mol. Biol. 2004, 343, 1081–1093. [Google Scholar] [CrossRef]
- Dancy, B.M.; Cole, P.A. Protein lysine acetylation by p300/CBP. Chem. Rev. 2015, 115, 2419–2452, Correction in Chem. Rev. 2016, 116, 7727–8314. https://pubs.acs.org/doi/10.1021/acs.chemrev.6b00351. [Google Scholar] [CrossRef]
- Nibu, Y.; Zhang, H.L.; Bajor, E.; Barolo, S.; Small, S.; Levine, M. dCtBP mediates transcriptional repression by Knirps, Kruppel and Snail in the Drosophila embryo. EMBO J. 1998, 17, 7009–7020. [Google Scholar] [CrossRef]
- Chinnadurai, G. Transcriptional regulation by C-terminal binding proteins. Int. J. Biochem. Cell Biol. 2007, 39, 1593–1607. [Google Scholar] [CrossRef]
- Kumar, V.; Carlson, J.E.; Ohgi, K.A.; Edwards, T.A.; Rose, D.W.; Escalante, C.R.; Rosenfeld, M.G.; Aggarwal, A.K. Transcription corepressor CtBP is an NAD+-regulated dehydrogenase. Mol. Cell 2002, 10, 857–869. [Google Scholar] [CrossRef]
- Raicu, A.M.; Kadiyala, D.; Niblock, M.; Jain, A.; Yang, Y.H.; Bird, K.M.; Bertholf, K.; Seenivasan, A.; Siddiq, M.; Arnosti, D.N. The cynosure of CtBP: Evolution of a bilaterian transcriptional corepressor. Mol. Biol. Evol. 2023, 40, msad003. [Google Scholar] [CrossRef]
- Raicu, A.M.; Suresh, M.; Arnosti, D.N. A regulatory role for the unstructured C-terminal domain of the CtBP transcriptional corepressor. J. Biol. Chem. 2024, 300, 105490. [Google Scholar] [CrossRef]
- Nardini, M.; Svergun, D.; Konarev, P.V.; Spanò, S.; Fasano, M.; Bracco, C.; Pesce, A.; Donadini, A.; Cericola, C.; Secundo, F.; et al. The C-terminal domain of the transcriptional corepressor CtBP is intrinsically unstructured. Protein Sci. 2006, 15, 1042–1050. [Google Scholar] [CrossRef]
- Fehsenfeld, S.; Weihrauch, D.; McGaw, I.J. (Eds.) Ecophysiology of the European Green Crab (Carcinus maenas) and Related Species: Mechanisms Behind the Success of a Global Invader; Academic Press: London, UK, 2024; pp. 159–178. [Google Scholar]
- Jayasankar, V.; Tomy, S.; Wilder, M.N. Insights on molecular mechanisms of ovarian development in decapod Crustacea: Focus on vitellogenesis-stimulating factors and pathways. Front. Endocrinol. 2020, 11, 577925. [Google Scholar] [CrossRef]
- Liu, M.X.; Xie, X.; Tao, T.; Jiang, Q.H.; Shao, J.; Zhu, D.F. Molecular characterization of methoprene-tolerant gene (Met) in the swimming crab Portunus trituberculatus: Its putative role in methyl farnesoate-mediated vitellogenin transcriptional activation. Anim. Reprod. Sci. 2016, 174, 132–142. [Google Scholar] [CrossRef] [PubMed]
- Li, X.L.; Chen, T.T.; Han, Y.; Huang, M.T.; Jiang, H.C.; Huang, J.W.; Tao, M.H.; Xu, R.H.; Xie, Q.M.; Su, S.P. Potential role of Methoprene-tolerant (Met) in methyl farnesoate-mediated vitellogenesis in the Chinese mitten crab (Eriocheir sinensis). Comp. Biochem. Physiol. B Biochem. Mol. Biol. 2021, 252, 110524. [Google Scholar] [CrossRef] [PubMed]
- Xie, X.; Liu, M.X.; Jiang, Q.H.; Zheng, H.K.; Zheng, L.; Zhu, D.F. Role of Krüppel homolog 1 (Kr-h1) in methyl farnesoate-mediated vitellogenesis in the swimming crab Portunus trituberculatus. Gene 2018, 679, 260–265. [Google Scholar] [CrossRef]
- Zhao, M.; Wang, W.; Jin, X.; Liu, Z.Q.; Luo, M.H.; Fu, Y.; Zhan, T.Y.; Ma, K.Y.; Zhang, F.Y.; Ma, L.B. Methoprene-tolerant (Met) acts as methyl farnesoate receptor to regulate larva metamorphosis in mud crab, Scylla paramamosain. Int. J. Mol. Sci. 2024, 25, 12746. [Google Scholar] [CrossRef] [PubMed]
- Liu, J.; Hu, Z.; Guo, X.; Zhao, L.; Su, C.; Wang, W. Identification of three genes in the methyl farnesoate signaling pathway from the Pacific whiteleg shrimp Litopenaeus vannamei and their roles in methyl farnesoate-mediated ovarian development. Aquac. Rep. 2025, 43, 102914. [Google Scholar] [CrossRef]
- Tamone, S.L.; Chang, E.S. Methyl farnesoate stimulates ecdysteroid secretion from crab Y-organs in vitro. Gen. Comp. Endocrinol. 1993, 89, 425–432. [Google Scholar] [CrossRef]
- Laufer, H.; Demir, N.; Pan, X.J.; Stuart, J.D.; Ahl, J.S.B. Methyl farnesoate controls adult male morphogenesis in the crayfish, Procambarus clarkii. J. Insect Physiol. 2005, 51, 379–384. [Google Scholar] [CrossRef]
- Reddy, P.R.; Nagaraju, G.P.C.; Reddy, P.S. Involvement of methyl farnesoate in the regulation of molting and reproduction in the freshwater crab Oziotelphusa senex senex. J. Crustac. Biol. 2004, 24, 511–515. [Google Scholar] [CrossRef]
- Hui, J.H.L.; Tobe, S.S.; Chan, S.M. Characterization of the putative farnesoic acid O-methyltransferase (LvFAMeT) cDNA from white shrimp, Litopenaeus vannamei: Evidence for its role in molting. Peptides 2008, 29, 252–260. [Google Scholar] [CrossRef]
- Ge, F.Q.; Yu, Q.L.; Zhang, J.; Han, Y.Y.; Zhu, D.F.; Xie, X. E93 gene in the swimming crab, Portunus trituberculatus: Responsiveness to 20-hydroxyecdysone and methyl farnesoate and role on regulating ecdysteroid synthesis. Comp. Biochem. Physiol. B Biochem. Mol. Biol. 2024, 270, 110910. [Google Scholar] [CrossRef] [PubMed]
- Pérez-Moreno, J.L.; Kozma, M.T.; DeLeo, D.M.; Bracken-Grissom, H.D.; Durica, D.S.; Mykles, D.L. CrusTome: A transcriptome database resource for large-scale analyses across Crustacea. G3-Genes Genomes Genet. 2023, 13, jkad098. [Google Scholar] [CrossRef]
- Hyde, C.J.; Fitzgibbon, Q.P.; Elizur, A.; Smith, G.G.; Ventura, T. CrustyBase: An interactive online database for crustacean transcriptomes. BMC Genom. 2020, 21, 637. [Google Scholar] [CrossRef]
- Hyde, C.J.; Ventura, T. CrustyBase v.2.0: New features and enhanced utilities to support open science. BMC Genom. 2024, 25, 121. [Google Scholar] [CrossRef]
- Qin, J.; Hu, Y.H.; Ma, K.Y.; Jiang, X.S.; Ho, C.H.; Tsang, L.M.; Yi, L.F.; Leung, R.W.T.; Chu, K.H. CrusTF: A comprehensive resource of transcriptomes for evolutionary and functional studies of crustacean transcription factors. BMC Genom. 2017, 18, 908. [Google Scholar] [CrossRef]
- Nong, W.; Chai, Z.Y.H.; Jiang, X.; Qin, J.; Ma, K.Y.; Chan, K.M.; Chan, T.F.; Chow, B.K.C.; Kwan, H.S.; Wong, C.K.C.; et al. A crustacean annotated transcriptome (CAT) database. BMC Genom. 2020, 21, 32. [Google Scholar] [CrossRef] [PubMed]
- Kozma, M.T.; Pérez-Moreno, J.L.; Gandhi, N.S.; Jeppesen, L.H.; Durica, D.S.; Ventura, T.; Mykles, D.L. In silico analysis of crustacean hyperglycemic hormone family G protein-coupled receptor candidates. Front. Endocrinol. 2024, 14, 1322800. [Google Scholar] [CrossRef] [PubMed]
- Flores, K.A.; Pérez-Moreno, J.L.; Durica, D.S.; Mykles, D.L. Phylogenetic and transcriptomic characterization of insulin and growth factor receptor tyrosine kinases in crustaceans. Front. Endocrinol. 2024, 15, 1379231. [Google Scholar] [CrossRef]
- Head, T.B.; Pérez-Moreno, J.L.; Ventura, T.; Durica, D.S.; Mykles, D.L. Two cGMP-dependent protein kinases have opposing effects on molt-inhibiting hormone regulation of Y-organ ecdysteroidogenesis. J. Exp. Biol. 2025, 228, JEB249739. [Google Scholar] [CrossRef]
- Head, T.B.; Pérez-Moreno, J.L.; Antizzo, L.E.; Durica, D.S.; Mykles, D.L. Crustacean protein kinases A and C: Bioinformatic characterization in decapods and other non-model organisms. Int. J. Mol. Sci. 2025, 26, 10585. [Google Scholar] [CrossRef]
- Green, B.S.; Gardner, C.; Hochmuth, J.D.; Linnane, A. Environmental effects on fished lobsters and crabs. Rev. Fish Biol. Fish. 2014, 24, 613–638. [Google Scholar] [CrossRef]
- Fong, C.R.; Gonzales, C.M.; Rennick, M.; Gardner, L.D.; Halpern, B.S.; Froehlich, H.E. Global yield from aquaculture systems. Rev. Aquac. 2024, 16, 1021–1029. [Google Scholar] [CrossRef]
- Tacon, A.G.J.; Metian, M.; Parsons, G.J.; Shumway, S.E. A global aquaculture and aquafeed production update: 2010 to 2023. Rev. Fish. Sci. Aquac. 2025, 2025, 1–10. [Google Scholar] [CrossRef]
- Kim, K.; Albishi, N.M.; Palli, S.R. Identification of juvenile hormone-induced posttranslational modifications of methoprene tolerant and krüppel homolog 1 in the yellow fever mosquito, Aedes aegypti. J. Proteom. 2021, 242, 104257. [Google Scholar] [CrossRef]
- Gao, Y.; Chen, N.; Zhang, X.L.; Li, E.Y.; Luo, W.; Zhang, J.; Zhang, W.Q.; Li, S.; Wang, J.; Liu, S.N. Juvenile hormone membrane signaling enhances its intracellular signaling through phosphorylation of Met and Hsp83. Front. Physiol. 2022, 13, 872889. [Google Scholar] [CrossRef]
- Li, Y.X.; Wang, D.; Zhao, W.L.; Zhang, J.Y.; Kang, X.L.; Li, Y.L.; Zhao, X.F. Juvenile hormone induces methoprene-tolerant 1 phosphorylation to increase interaction with Taiman in Helicoverpa armigera. Insect Biochem. Mol. Biol. 2021, 130, 103519. [Google Scholar] [CrossRef] [PubMed]
- Takeuchi, H.; Kage, E.; Sawata, M.; Kamikouchi, A.; Ohashi, K.; Ohara, M.; Fujiyuki, T.; Kunieda, T.; Sekimizu, K.; Natori, S.; et al. Identification of a novel gene, Mblk-1, that encodes a putative transcription factor expressed preferentially in the large-type Kenyon cells of the honeybee brain. Insect Molec. Biol. 2001, 10, 487–494. [Google Scholar] [CrossRef] [PubMed]
- Heery, D.M.; Kalkhoven, E.; Hoare, S.; Parker, M.G. A signature motif in transcriptional co-activators mediates binding to nuclear receptors. Nature 1997, 387, 733–736. [Google Scholar] [CrossRef]
- Vo, N.; Fjeld, C.; Goodman, R.H. Acetylation of nuclear hormone receptor-interacting protein RIP140 regulates binding of the transcriptional corepressor CtBP. Mol. Cell. Biol. 2001, 21, 6181–6188. [Google Scholar] [CrossRef]
- Hirano, M.; Toyota, K.; Ishibashi, H.; Tominaga, N.; Sato, T.; Tatarazako, N.; Iguchi, T. Molecular insights into structural and ligand binding features of methoprene-tolerant in daphnids. Chem. Res. Toxicol. 2020, 33, 2785–2792. [Google Scholar] [CrossRef]
- Kakaley, E.K.M.; Wang, H.Y.; LeBlanc, G.A. Agonist-mediated assembly of the crustacean methyl farnesoate receptor. Sci. Rep. 2017, 7, 45071. [Google Scholar] [CrossRef]
- Li, K.; Jia, Q.Q.; Li, S. Juvenile hormone signaling—A mini review. Insect Sci. 2019, 26, 600–606. [Google Scholar] [CrossRef]
- Truman, J.W.; Riddiford, L.M. The evolution of insect metamorphosis: A developmental and endocrine view. Phil. Trans. R. Soc. B Biol. Sci. 2019, 374, 20190070. [Google Scholar] [CrossRef]
- Mykles, D.L. Signaling pathways that regulate the crustacean molting gland. Front. Endocrinol. 2021, 12, 674711. [Google Scholar] [CrossRef]
- Neelima, H.; Srinivasa, R.B.; Reddy, P.R. Crustacean molting: Regulation and effects of environmental toxicants. J. Marine Sci. Res. Dev. 2017, 7, 1000236. [Google Scholar]
- Raghavan, S.D.A.; Ayanath, A. Effect of 20-OH ecdysone and methyl farnesoate on moulting in the freshwater crab Travancoriana schirnerae. Invert. Reprod. Dev. 2019, 63, 309–318. [Google Scholar] [CrossRef]
- Yudin, A.I.; Diener, R.A.; Clark, W.H.; Chang, E.S. Mandibular gland of the blue crab, Callinectes sapidus. Biol. Bull. 1980, 159, 760–772. [Google Scholar] [CrossRef]
- Taketomi, T.; Motono, M.; Miyawaki, M. On the biological function of the mandibular gland of decapod Crustacea. Cell Biol. Int. Rep. 1989, 13, 463–469. [Google Scholar] [CrossRef]
- Benrabaa, S.A.M.; Chang, S.A.; Chang, E.S.; Mykles, D.L. Effects of molting on the expression of ecdysteroid biosynthesis genes in the Y-organ of the blackback land crab, Gecarcinus lateralis. Gen. Comp. Endocrinol. 2023, 340, 114304. [Google Scholar] [CrossRef]
- Shyamal, S.; Das, S.; Guruacharya, A.; Mykles, D.L.; Durica, D.S. Transcriptomic analysis of crustacean molting gland (Y-organ) regulation via the mTOR signaling pathway. Sci. Rep. 2018, 8, 7307. [Google Scholar] [CrossRef]
- Mu, X.Y.; Leblanc, G.A. Cross communication between signaling pathways: Juvenoid hormones modulate ecdysteroid activity in a crustacean. J. Exp. Zool. Part A Comp. Exp. Biol. 2004, 301, 793–801. [Google Scholar] [CrossRef]
- Kamiyama, T.; Niwa, R. Transcriptional regulators of ecdysteroid biosynthetic enzymes and their roles in insect development. Front. Physiol. 2022, 13, 823418. [Google Scholar] [CrossRef]
- Liu, S.N.; Li, K.; Gao, Y.; Liu, X.; Chen, W.T.; Ge, W.; Feng, Q.L.; Palli, S.R.; Li, S. Antagonistic actions of juvenile hormone and 20-hydroxyecdysone within the ring gland determine developmental transitions in Drosophila. Proc. Natl. Acad. Sci. USA 2018, 115, 139–144. [Google Scholar] [CrossRef]
- Adhitama, N.; Kato, Y.; Matsuura, T.; Watanabe, H. Roles of and cross-talk between ecdysteroid and sesquiterpenoid pathways in embryogenesis of branchiopod crustacean Daphnia magna. PLoS ONE 2020, 15, e0239893. [Google Scholar] [CrossRef]
- Benrabaa, S.A.M.; Chang, S.A.; Chang, E.S.; Mykles, D.L. Effects of molting on the expression of ecdysteroid responsive genes in the crustacean molting gland (Y-organ). Gen. Comp. Endocrinol. 2024, 355, 114548. [Google Scholar] [CrossRef]
- Techa, S.; Chung, J.S. Ecdysone and retinoid-X receptors of the blue crab, Callinectes sapidus: Cloning and their expression patterns in eyestalks and Y-organs during the molt cycle. Gene 2013, 527, 139–153. [Google Scholar] [CrossRef]
- Xie, X.; Zhou, Y.Q.; Liu, M.X.; Tao, T.; Jiang, Q.H.; Zhu, D.F. The nuclear receptor E75 from the swimming crab, Portunus trituberculatus: cDNA cloning, transcriptional analysis, and putative roles on expression of ecdysteroid-related genes. Comp. Biochem. Physiol. Part B Biochem. Mol. Biol. 2016, 200, 69–77. [Google Scholar] [CrossRef]
- Pates, G.; Maceren-Pates, M.; Quinitio, E.; Parado-Estepa, F.; Caballero, P. Advances in reproduction and broodstock management of mangrove crabs (Scylla spp.): A review. Fish. Sci. 2025, 91, 1089–1101. [Google Scholar] [CrossRef]
- Nagaraju, G.P.C. Reproductive regulators in decapod crustaceans: An overview. J. Exp. Biol. 2011, 214, 3–16. [Google Scholar] [CrossRef]
- Kawasaki, H. Background of insect metamorphosis: Numerous functions of ecdysteroid. Arch. Insect Biochem. Physiol. 2025, 118, e70064. [Google Scholar] [CrossRef]
- Belles, X.; Maestro, J.L.; Piulachs, M.D. The German cockroach as a model in insect development and reproduction in an endocrine context. In Advances in Insect Physiology; Jurenka, R., Ed.; Academic Press Ltd.-Elsevier Science Ltd.: London, UK, 2024; Volume 66, pp. 1–47. [Google Scholar]
- Zhao, M.; Zhang, F.Y.; Wang, W.; Liu, Z.Q.; Ma, L. Effect of methyl farnesoate and farnesoic acid during 5th zoea and megalopa metamorphosis in the mud crab Scylla paramamosain Estampador, 1950 (Decapoda, Brachyura, Portunidae). Crustaceana 2021, 94, 855–863. [Google Scholar] [CrossRef]
- Geens, B.; Goossens, S.; Li, J.; Peer, Y.V.; Broeck, J.V. Untangling the gordian knot: The intertwining interactions between developmental hormone signaling and epigenetic mechanisms in insects. Mol. Cell. Endocrinol. 2024, 585, 112178. [Google Scholar] [CrossRef]
- George, S.; Gaddelapati, S.C.; Palli, S.R. Histone deacetylase 1 suppresses Kruppel homolog 1 gene expression and influences juvenile hormone action in Tribolium castaneum. Proc. Natl. Acad. Sci. USA 2019, 116, 17759–17764. [Google Scholar] [CrossRef]
- Liu, P.C.; Peng, H.J.; Zhu, J.S. Juvenile hormone-activated phospholipase C pathway enhances transcriptional activation by the methoprene-tolerant protein. Proc. Natl. Acad. Sci. USA 2015, 112, E1871–E1879. [Google Scholar] [CrossRef]
- Ojani, R.; Liu, P.C.; Fu, X.N.; Zhu, J.S. Protein kinase C modulates transcriptional activation by the juvenile hormone receptor methoprene-tolerant. Insect Biochem. Mol. Biol. 2016, 70, 44–52. [Google Scholar] [CrossRef]
- Jindra, M.; McKinstry, W.J.; Nebl, T.; Bittova, L.; Ren, B.; Shaw, J.; Phan, T.; Lu, L.; Low, J.K.; Mackay, J.P.; et al. Purification of an insect juvenile hormone receptor complex enables insights into its post-translational phosphorylation. J. Biol. Chem. 2021, 297, 101387. [Google Scholar] [CrossRef]
- Gao, Y.; Liu, S.N.; Jia, Q.Q.; Wu, L.X.; Yuan, D.W.; Li, E.Y.; Feng, Q.L.; Wang, G.R.; Palli, S.R.; Wang, J.; et al. Juvenile hormone membrane signaling phosphorylates USP and thus potentiates 20-hydroxyecdysone action in Drosophila. Sci. Bull. 2022, 67, 186–197. [Google Scholar] [CrossRef]
- He, Q.Y.; Zhang, Y.X.; Zhang, X.; Xu, D.D.; Dong, W.T.; Li, S.; Wu, R. Nucleoporin Nup358 facilitates nuclear import of Methoprene-tolerant (Met) in an importin β- and Hsp83-dependent manner. Insect Biochem. Mol. Biol. 2017, 81, 10–18. [Google Scholar] [CrossRef] [PubMed]
- He, Q.Y.; Wen, D.; Jia, Q.Q.; Cui, C.L.; Wang, J.; Palli, S.R.; Li, S. Heat shock protein 83 (Hsp83) facilitates methoprene-tolerant (Met) nuclear import to modulate juvenile hormone signaling. J. Biol. Chem. 2014, 289, 27874–27885. [Google Scholar] [CrossRef]
- Kalderon, D.; Roberts, B.L.; Richardson, W.D.; Smith, A.E. A short amino acid sequence able to specify nuclear location. Cell 1984, 39, 499–509. [Google Scholar] [CrossRef]
- Kumagai, H.; Kunieda, T.; Nakamura, K.; Matsumura, Y.; Namiki, M.; Kohno, H.; Kubo, T. Developmental stage-specific distribution and phosphorylation of Mblk-1, a transcription factor involved in ecdysteroid-signaling in the honey bee brain. Sci. Rep. 2020, 10, 8735, Correction in Sci. Rep. 2020, 10, 11577. https://doi.org/10.1038/s41598-020-68540-y. [Google Scholar] [CrossRef]
- Vea, I.M.; Tanaka, S.; Tsuji, T.; Shiotsuki, T.; Jouraku, A.; Minakuchi, C. E93 expression and links to the juvenile hormone in hemipteran mealybugs with insights on female neoteny. Insect Biochem. Mol. Biol. 2019, 104, 65–72. [Google Scholar] [CrossRef]
- Suzuki, Y.; Shiotsuki, T.; Jouraku, A.; Miura, K.; Minakuchi, C. Characterization of E93 in neometabolous thrips Frankliniella occidentalis and Haplothrips brevitubus. PLoS ONE 2021, 16, e0254963. [Google Scholar] [CrossRef]
- Gaddelapati, S.C.; Dhandapani, R.K.; Palli, S.R. CREB-binding protein regulates metamorphosis and compound eye development in the yellow fever mosquito, Aedes aegypti. Biochim. Biophys. Acta Gene Regul. Mech. 2020, 1863, 194576. [Google Scholar] [CrossRef]
- Xu, J.J.; Roy, A.; Palli, S.R. CREB-binding protein plays key roles in juvenile hormone action in the red flour beetle, Tribolium castaneum. Sci. Rep. 2018, 8, 1426, Correction in Sci. Rep. 2018, 8, 11855.. [Google Scholar] [CrossRef]
- Roy, A.; George, S.; Palli, S.R. Multiple functions of CREB-binding protein during postembryonic development: Identification of target genes. BMC Genom. 2017, 18, 996, Correction in BMC Genom. 2018, 19, 584. https://doi.org/10.1186/s12864-018-4939-8. [Google Scholar] [CrossRef] [PubMed]
- Fernandez-Nicolas, A.; Belles, X. CREB-binding protein contributes to the regulation of endocrine and developmental pathways in insect hemimetabolan pre-metamorphosis. Biochim. Biophys. Acta 2016, 1860, 508–515. [Google Scholar] [CrossRef] [PubMed]
- Zhang, X.J.; Yuan, J.B.; Sun, Y.M.; Li, S.H.; Gao, Y.; Yu, Y.; Liu, C.Z.; Wang, Q.C.; Lv, X.J.; Zhang, X.X.; et al. Penaeid shrimp genome provides insights into benthic adaptation and frequent molting. Nature Commun. 2019, 10, 356. [Google Scholar]
- Rozewicki, J.; Li, S.L.; Amada, K.M.; Standley, D.M.; Katoh, K. MAFFT-DASH: Integrated protein sequence and structural alignment. Nucleic Acids Res. 2019, 47, W5–W10. [Google Scholar] [CrossRef]
- Yamada, K.D.; Tomii, K.; Katoh, K. Application of the MAFFT sequence alignment program to large data-reexamination of the usefulness of chained guide trees. Bioinformatics 2016, 32, 3246–3251. [Google Scholar] [CrossRef] [PubMed]
- Steenwyk, J.L.; Buida, T.J.; Li, Y.N.; Shen, X.X.; Rokas, A. ClipKIT: A multiple sequence alignment trimming software for accurate phylogenomic inference. PLoS Biol. 2020, 18, e3001007. [Google Scholar] [CrossRef] [PubMed]
- Kalyaanamoorthy, S.; Minh, B.Q.; Wong, T.K.F.; von Haeseler, A.; Jermiin, L.S. ModelFinder: Fast model selection for accurate phylogenetic estimates. Nature Meth. 2017, 14, 587–589. [Google Scholar] [CrossRef]
- Guindon, S.; Dufayard, J.F.; Lefort, V.; Anisimova, M.; Hordijk, W.; Gascuel, O. New algorithms and methods to estimate maximum-likelihood phylogenies: Assessing the performance of PhyML 3.0. Syst. Biol. 2010, 59, 307–321. [Google Scholar] [CrossRef]
- Hoang, D.T.; Chernomor, O.; von Haeseler, A.; Minh, B.Q.; Vinh, L.S. UFBoot2: Improving the Ultrafast Bootstrap Approximation. Mol. Biol. Evol. 2018, 35, 518–522. [Google Scholar] [CrossRef]
- Minh, B.Q.; Schmidt, H.A.; Chernomor, O.; Schrempf, D.; Woodhams, M.D.; von Haeseler, A.; Lanfear, R. IQ-TREE 2: New models and efficient methods for phylogenetic inference in the genomic era. Mol. Biol. Evol. 2020, 37, 1530–1534, Correction in Mol. Biol. Evol. 2020, 37, 2461. https://doi.org/10.1093/molbev/msaa131. [Google Scholar] [CrossRef]
- Clamp, M.; Cuff, J.; Searle, S.M.; Barton, G.J. The Jalview Java alignment editor. Bioinformatics 2004, 20, 426–427. [Google Scholar] [CrossRef] [PubMed]
- Waterhouse, A.M.; Procter, J.B.; Martin, D.M.A.; Clamp, M.; Barton, G.J. Jalview Version 2-a multiple sequence alignment editor and analysis workbench. Bioinformatics 2009, 25, 1189–1191. [Google Scholar] [CrossRef]
- Katoh, K.; Toh, H. Recent developments in the MAFFT multiple sequence alignment program. Brief. Bioinform. 2008, 9, 286–298. [Google Scholar] [CrossRef]
- Xie, Y.; Li, H.; Luo, X.; Li, H.; Gao, Q.; Zhang, L.; Teng, Y.; Zhao, Q.; Zuo, Z.; Ren, J. IBS 2.0: An upgraded illustrator for the visualization of biological sequences. Nucleic Acids Res. 2022, 50, W420–W426. [Google Scholar] [CrossRef]
- Blom, N.; Sicheritz-Pontén, T.; Gupta, R.; Gammeltoft, S.; Brunak, S. Prediction of post-translational glycosylation and phosphorylation of proteins from the amino acid sequence. Proteomics 2004, 4, 1633–1649. [Google Scholar] [CrossRef]
- Blom, N.; Gammeltoft, S.; Brunak, S. Sequence and structure-based prediction of eukaryotic protein phosphorylation sites. J. Mol. Biol. 1999, 294, 1351–1362. [Google Scholar] [CrossRef]
- Giribet, G.; Edgecombe, G.D. The phylogeny and evolutionary history of arthropods. Curr. Biol. 2019, 29, R592–R602. [Google Scholar] [CrossRef]
- Legrand, E.; Bachvaroff, T.; Schock, T.B.; Chung, J.S. Understanding molt control switches: Transcriptomic and expression analysis of the genes involved in ecdysteroidogenesis and cholesterol uptake pathways in the Y-organ of the blue crab, Callinectes sapidus. PLoS ONE 2021, 16, e0256735. [Google Scholar] [CrossRef]
- Zhou, K.M.; Zhou, F.L.; Jiang, S.; Huang, J.H.; Yang, Q.B.; Yang, L.S.; Jiang, S.G. Ecdysone inducible gene E75 from black tiger shrimp Penaeus monodon: Characterization and elucidation of its role in molting. Mol. Reprod. Devel. 2019, 86, 265–277. [Google Scholar] [CrossRef]
- Yamanaka, N. Ecdysteroid signalling in insects-From biosynthesis to gene expression regulation. In Genes and Endocrine Signaling in Development and Homeostasis; Adams, M.E., Ed.; Academic Press Ltd.-Elsevier Science Ltd.: London, UK, 2021; pp. 1–36. [Google Scholar]
- Pan, X.Y.; Connacher, R.P.; O’Connor, M.B. Control of the insect metamorphic transition by ecdysteroid production and secretion. Curr. Opin. Insect Sci. 2021, 43, 11–20. [Google Scholar] [CrossRef]
- Belles, X. Molecular mechanisms regulating hormone production and action. In Insect Metamorphosis: From Natural History to Regulation of Development and Evolution; Elsevier: Amsterdam, The Netherlands, 2020; pp. 131–176. [Google Scholar]
- Niwa, R.; Niwa, Y.S. Molecular mechanisms of ecdysteroid biosynthesis. In Comprehensive Molecular Insect Science; Yamanaka, N., Atkinson, P.W., Eds.; Elsevier: Amsterdam, The Netherlands, 2025; pp. 1–32. [Google Scholar]



















| Gene | Class | Contig # | Length (bp) | ORF (aa) | UTR (bp) | GenBank Accession |
|---|---|---|---|---|---|---|
| Gl-Met | bHLH-PAS | Y EVm001315t1 | 3511 | 1001 | 5′: 177 3′: 327 | PQ306373 |
| Gl-Src | bHLH-PAS | Y EVm002648t2 | 3179 | 707 * | 5′: 1056 3′: − | PQ308086 |
| Gl-Kr-h1 | C2H2 Znf | Y EVm003411t1 | 2476 | 616 | 5′: 345 3′: 279 | PQ306361 |
| Gl-E93 | HTH_Psq | Y EVm001885t1 | 3114 | 854 * | 5′: − 3′: 548 | PQ306469 |
| Gl-CBP | Transcriptional co-activator | Y EVm000165t1 | 7188 | 2197 | 5′: 54 3′: 540 | PQ306374 |
| Gl-CtBP | Transcriptional co-repressor | Y EVm005788t1 | 1905 | 454 | 5′: 427 3′: 113 | PQ306376 |
| Gene | Class | Contig # | Length (bp) | ORF (aa) | UTR (bp) | GenBank Accession |
|---|---|---|---|---|---|---|
| Cm-Met | bHLH-PAS | Y EVm001443t1 | 3677 | 998 * | 5′: 682 3′: − | PQ306465 |
| CNS EVm002019t1 | 2986 | 921 * | 5′: 223 3′: − | PQ321205 | ||
| Cm-Src | bHLH-PAS | Y EVm000958t2 | 4878 | 1185 * | 5′: 1323 3′: − | PQ327774 |
| CNS EVm001140t3 | 5299 | 1174 * | 5′: 1777 3′: − | PQ327775 | ||
| Cm-Kr-h1 | C2H2 Znf | Y EVm004068t1 | 3842 | 603 | 5′: 1425 3′: 603 | PQ306239 |
| CNS EVm004576t1 | 3418 | 603 | 5′: 1020 3′: 586 | PQ317097 | ||
| Cm-E93 | HTH_Psq | Y EVm001380t1 | 4185 | 1016 | 5′: 158 3′: 975 | PQ306467 |
| CNS EVm001710t1 | 3880 | 989 | 5′: 35 3′: 875 | PQ317110 | ||
| Cm-CBP | Transcriptional co-activator | Y EVm000144t1 | 7455 | 2321 * | 5′: 490 3′: − | PQ306466 |
| CNS EVm000162t1 | 7435 | 2321 * | 5′: 470 3′: − | PQ327773 | ||
| Cm-CtBP | Transcriptional co-repressor | Y EVm011142t2 | 1100 | 278 * | 5′: − 3′: 198 | PQ327771 |
| CNS EVm011952t2 | 1008 | 326 * | 5′: 28 3′: − | PQ327772 |
| Taxon | Motif Consensus Sequences | |||
|---|---|---|---|---|
| Motif #1 | Motif #2 | Motif #3 | Motif #4 | |
| Brachyura | CVNKEY | GVNG–YY | VHSTT | |
| Anomura | CVNKEY | GVNG–YY or GVNG–YF | VHSTT | |
| Achelata | CVNKEY | GVNG–YY | VHSTT | |
| Astacidea | CVNKEY | GVNG–YY | VHSTT | |
| Dendrobranchiata | CVNKEY | GVNG–YY | VHSTT | |
| Caridea | CVNKEY | GVNG–YY or SVNG–YY | VHSTT | |
| Amphipoda | CVNKEY | GVNG–YF | VHSTT/VHSTA | |
| Isopoda | CVNKEY | GVNG–YY | VHSTT | |
| Copepoda | CVNKEY or CINKEY | GMNG–YY or GLNG–YY/GPNS–YY | AHSTT | |
| Euphausiacea | CVNKEY | GVNG–YY | VHSTT | |
| Cladocera | CVNKEY | GLNG–YY | AHSSA | |
| Stomatopoda | CVNKEY | GVNG–YY | VHSTT | |
| Notostraca | CVNKEY | GLNG–YY | AHNSA | |
| Thecostraca | CVNKEY | GLNG–YY | AHSTS | SDIH |
Disclaimer/Publisher’s Note: The statements, opinions and data contained in all publications are solely those of the individual author(s) and contributor(s) and not of MDPI and/or the editor(s). MDPI and/or the editor(s) disclaim responsibility for any injury to people or property resulting from any ideas, methods, instructions or products referred to in the content. |
© 2026 by the authors. Licensee MDPI, Basel, Switzerland. This article is an open access article distributed under the terms and conditions of the Creative Commons Attribution (CC BY) license.
Share and Cite
Bentley, V.L.; Pérez-Moreno, J.L.; Durica, D.S.; Mykles, D.L. Characterization of the Crustacean Methyl Farnesoate Transcriptional Signaling Genes. Int. J. Mol. Sci. 2026, 27, 1215. https://doi.org/10.3390/ijms27031215
Bentley VL, Pérez-Moreno JL, Durica DS, Mykles DL. Characterization of the Crustacean Methyl Farnesoate Transcriptional Signaling Genes. International Journal of Molecular Sciences. 2026; 27(3):1215. https://doi.org/10.3390/ijms27031215
Chicago/Turabian StyleBentley, Vanessa L., Jorge L. Pérez-Moreno, David S. Durica, and Donald L. Mykles. 2026. "Characterization of the Crustacean Methyl Farnesoate Transcriptional Signaling Genes" International Journal of Molecular Sciences 27, no. 3: 1215. https://doi.org/10.3390/ijms27031215
APA StyleBentley, V. L., Pérez-Moreno, J. L., Durica, D. S., & Mykles, D. L. (2026). Characterization of the Crustacean Methyl Farnesoate Transcriptional Signaling Genes. International Journal of Molecular Sciences, 27(3), 1215. https://doi.org/10.3390/ijms27031215

