Spatial Imbalance of Innate-like T-Cell Niches Underlies Clinical Trajectories in Psoriasis
Abstract
1. Introduction
2. Results
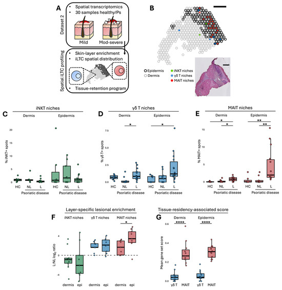
2.1. Psoriatic Lesions Exhibit Enriched γδT and MAIT Niches with Signs of Divergent Tissue Programmes
2.2. Compartmentalised Epidermal–Dermal Organisation Distinguishes γδT from MAIT Niches in Psoriatic Lesions
2.3. Loss of Dermal γδT and Accumulation of Epidermal MAIT Niches Correlate with Psoriasis Severity
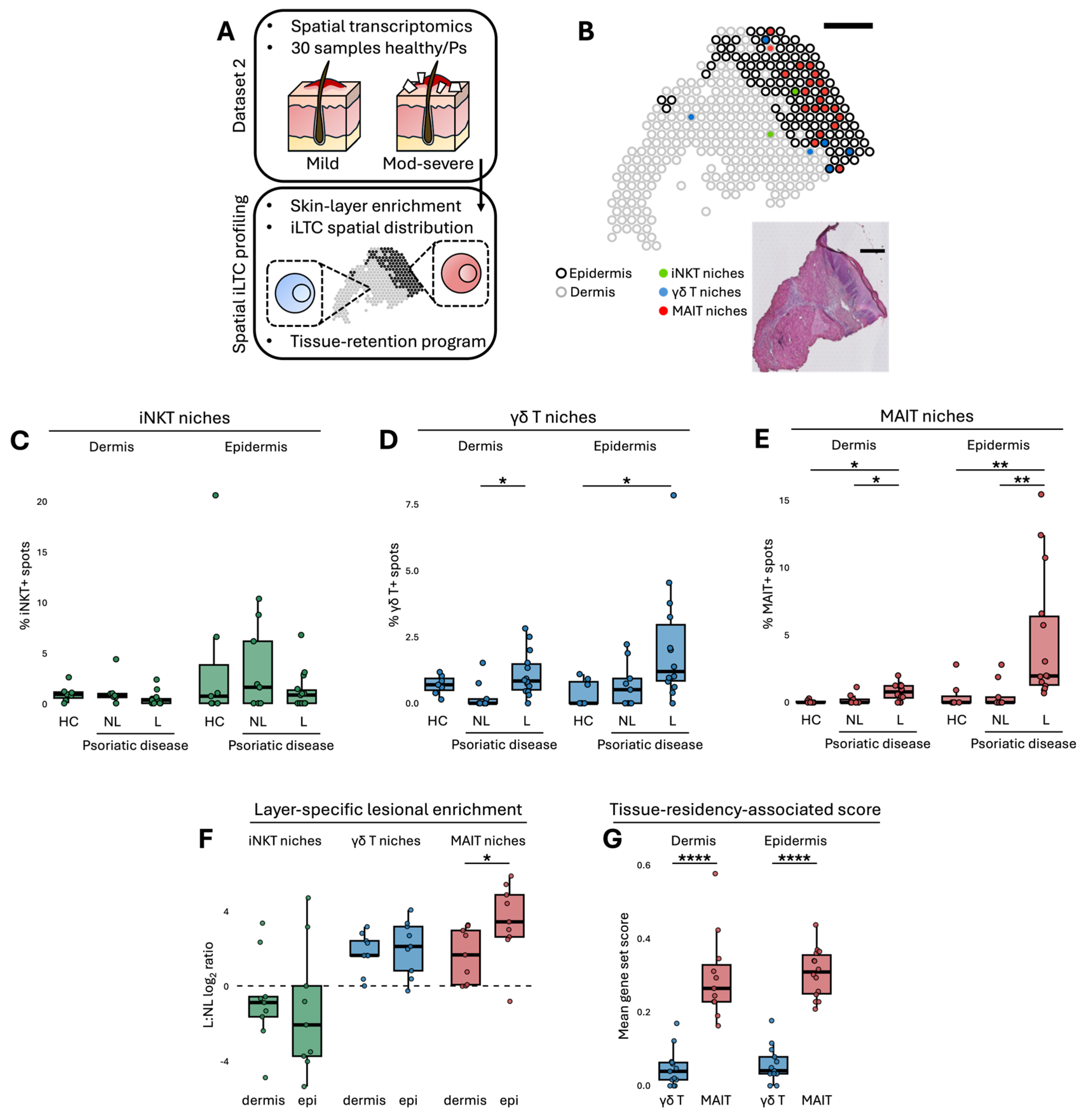
2.4. Circulating γδT and MAIT Features Show Parallel Patterns Across the Psoriatic Spectrum
3. Discussion
4. Materials and Methods
4.1. Data Sources
4.2. Spatial Transcriptomics
4.2.1. Data Curation
4.2.2. iLTC Niche Classification
4.2.3. Layer Compartment Classification
4.2.4. Differential Expression and Pathway Scoring
4.2.5. Severity Associations, Imbalance Index and Spatial Autocorrelation
4.3. CITE-Seq
4.4. Statistics
Declaration of AI Use
Supplementary Materials
Funding
Institutional Review Board Statement
Informed Consent Statement
Data Availability Statement
Conflicts of Interest
Abbreviations
| AD | atopic dermatitis |
| ADT | antibody-derived tag |
| B2M | β2-microglobulin |
| CCR4 | C-C motif chemokine receptor 4 |
| CITE-seq | cellular indexing of transcriptomes and epitopes by sequencing |
| CXCR6 | C-X-C motif chemokine receptor 6 |
| GEO | Gene Expression Omnibus |
| GO:BP | Gene Ontology Biological Process |
| HC | healthy control |
| iLTC | innate-like T cell |
| iNKT | invariant natural killer T cell |
| IL | interleukin |
| KLRB1 | killer cell lectin-like receptor subfamily B member 1 |
| KLRD1 | killer cell lectin-like receptor subfamily D member 1 |
| KLRG1 | killer cell lectin-like receptor subfamily G member 1 |
| L | lesional |
| MAIT | mucosal-associated invariant T cell |
| NL | non-lesional |
| OX40 | tumour necrosis factor receptor superfamily member 4 |
| PASI | Psoriasis Area and Severity Index |
| PBMC | peripheral blood mononuclear cell |
| PIM1 | proviral integration site for Moloney murine leukaemia virus 1 |
| Ps | psoriatic disease |
| PsA | psoriatic arthritis |
| PsO | psoriasis |
| RORA | RAR-related orphan receptor alpha |
| RPL10 | ribosomal protein L10 |
| RPL13 | ribosomal protein L13 |
| RNF222 | ring finger protein 222 |
| scRNA-seq | single-cell RNA sequencing |
| TNF | tumour necrosis factor |
| TNFR | tumour necrosis factor receptor |
| TRDC | T-cell receptor delta constant |
| TRGC1 | T-cell receptor gamma constant 1 |
| TRGC2 | T-cell receptor gamma constant 2 |
References
- Armstrong, A.W.; Blauvelt, A.; Callis Duffin, K.; Huang, Y.H.; Savage, L.J.; Guo, L.; Merola, J.F. Psoriasis. Nat. Rev. Dis. Primers 2025, 11, 45. [Google Scholar] [CrossRef]
- Sieminska, I.; Pieniawska, M.; Grzywa, T.M. The Immunology of Psoriasis—Current Concepts in Pathogenesis. Clin. Rev. Allergy Immunol. 2024, 66, 164–191. [Google Scholar] [CrossRef] [PubMed]
- Masopust, D.; Awasthi, A.; Bosselut, R.; Brooks, D.G.; Buggert, M.; Chamoto, K.; Cui, W.; Dong, C.; Farber, D.L.; Gebhardt, T.; et al. Guidelines for T Cell Nomenclature. Nat. Rev. Immunol. 2025. [Google Scholar] [CrossRef] [PubMed]
- Kumaran, G.; Carroll, L.; Muirhead, N.; Bottomley, M.J. How Can Spatial Transcriptomic Profiling Advance Our Understanding of Skin Diseases? J. Investig. Dermatol. 2025, 145, 522–535. [Google Scholar] [CrossRef] [PubMed]
- Zhang, H.; Patrick, M.T.; Zhao, J.; Zhai, X.; Liu, J.; Li, Z.; Gu, Y.; Welch, J.; Zhou, X.; Modlin, R.L.; et al. Techniques and Analytic Workflow for Spatial Transcriptomics and Its Application to Allergy and Inflammation. J. Allergy Clin. Immunol. 2025, 155, 678–687. [Google Scholar] [CrossRef]
- Uchida, Y.; Gherardini, J.; Pappelbaum, K.; Chéret, J.; Schulte-Mecklenbeck, A.; Gross, C.C.; Strbo, N.; Gilhar, A.; Rossi, A.; Funk, W.; et al. Resident Human Dermal ΓδT-Cells Operate as Stress-Sentinels: Lessons from the Hair Follicle. J. Autoimmun. 2021, 124, 102711. [Google Scholar] [CrossRef]
- Biffo, S.; Ruggero, D.; Santoro, M.M. The Crosstalk between Metabolism and Translation. Cell Metab. 2024, 36, 1945–1962. [Google Scholar] [CrossRef]
- Genshaft, A.S.; Subudhi, S.; Keo, A.; Vasquez, J.D.S.; Conceição-Neto, N.; Mahamed, D.; Boeijen, L.L.; Alatrakchi, N.; Oetheimer, C.; Vilme, M.; et al. Single-Cell RNA Sequencing of Liver Fine-Needle Aspirates Captures Immune Diversity in the Blood and Liver in Chronic Hepatitis B Patients. Hepatology 2023, 78, 1525–1541. [Google Scholar] [CrossRef]
- Parrot, T.; Gorin, J.-B.; Ponzetta, A.; Maleki, K.T.; Kammann, T.; Emgård, J.; Perez-Potti, A.; Sekine, T.; Rivera-Ballesteros, O.; Karolinska COVID-19 Study Group; et al. MAIT Cell Activation and Dynamics Associated with COVID-19 Disease Severity. Sci. Immunol. 2020, 5, 1670. [Google Scholar] [CrossRef]
- Sharma, M.; Zhang, S.; Niu, L.; Lewinsohn, D.M.; Zhang, X.; Huang, S. Mucosal-Associated Invariant T Cells Develop an Innate-Like Transcriptomic Program in Anti-Mycobacterial Responses. Front. Immunol. 2020, 11, 1136. [Google Scholar] [CrossRef]
- Garner, L.C.; Amini, A.; FitzPatrick, M.E.B.; Lett, M.J.; Hess, G.F.; Filipowicz Sinnreich, M.; Provine, N.M.; Klenerman, P. Single-Cell Analysis of Human MAIT Cell Transcriptional, Functional and Clonal Diversity. Nat. Immunol. 2023, 24, 1565–1578. [Google Scholar] [CrossRef] [PubMed]
- Vorkas, C.K.; Krishna, C.; Li, K.; Aubé, J.; Fitzgerald, D.W.; Mazutis, L.; Leslie, C.S.; Glickman, M.S. Single-Cell Transcriptional Profiling Reveals Signatures of Helper, Effector, and Regulatory MAIT Cells during Homeostasis and Activation. J. Immunol. 2022, 208, 1042–1056. [Google Scholar] [CrossRef] [PubMed]
- Fox, C.J.; Hammerman, P.S.; Thompson, C.B. The Pim Kinases Control Rapamycin-Resistant T Cell Survival and Activation. J. Exp. Med. 2005, 201, 259–266. [Google Scholar] [CrossRef] [PubMed]
- Castillo, R.L.; Sidhu, I.; Dolgalev, I.; Chu, T.; Prystupa, A.; Subudhi, I.; Yan, D.; Konieczny, P.; Hsieh, B.; Haberman, R.H.; et al. Spatial Transcriptomics Stratifies Psoriatic Disease Severity by Emergent Cellular Ecosystems. Sci. Immunol. 2023, 8, eabq7991. [Google Scholar] [CrossRef]
- Subudhi, I.; Konieczny, P.; Prystupa, A.; Castillo, R.L.; Sze-Tu, E.; Xing, Y.; Rosenblum, D.; Reznikov, I.; Sidhu, I.; Loomis, C.; et al. Metabolic Coordination between Skin Epithelium and Type 17 Immunity Sustains Chronic Skin Inflammation. Immunity 2024, 57, 1665–1680.e7. [Google Scholar] [CrossRef]
- Liu, J.; Kumar, S.; Hong, J.; Huang, Z.M.; Paez, D.; Castillo, M.; Calvo, M.; Chang, H.W.; Cummins, D.D.; Chung, M.; et al. Combined Single Cell Transcriptome and Surface Epitope Profiling Identifies Potential Biomarkers of Psoriatic Arthritis and Facilitates Diagnosis via Machine Learning. Front. Immunol. 2022, 13, 835760. [Google Scholar] [CrossRef]
- Skornicki, M.; Prince, P.; Suruki, R.; Lee, E.; Louder, A. Clinical Burden of Concomitant Joint Disease in Psoriasis: A US-Linked Claims and Electronic Health Records Database Analysis. Adv. Ther. 2021, 38, 2458–2471. [Google Scholar] [CrossRef]
- Sahu, S.; Jain, P.; Deshmukh, R.; Samal, P.K.; Satapathy, T.; Ajazuddin. Psoriatic Arthritis in Transition: Cytokine Signaling, Immune Dysregulation, and Therapeutic Innovation. Inflammopharmacology 2025, 33, 4275–4290. [Google Scholar] [CrossRef]
- Moreira, T.P.; de Sousa, C.D.F.; de Melo Costa, V.R.; Queiroz-Junior, C.M.; Santos, F.M.; Bonilha, C.S.; Ésper, L.M.; Nogueira, M.L.; Cunha, T.M.; Teixeira, M.M.; et al. Tumour Necrosis Factor Plays a Deleterious Role in the Pathogenesis of Chikungunya Virus Infection. Immunology 2022, 168, 444–458. [Google Scholar] [CrossRef]
- Jiang, X.; Park, C.O.; Sweeney, J.G.; Yoo, M.J.; Gaide, O.; Kupper, T.S. Dermal Γδ T Cells Do Not Freely Re-Circulate out of Skin and Produce IL-17 to Promote Neutrophil Infiltration during Primary Contact Hypersensitivity. PLoS ONE 2017, 12, e0169397. [Google Scholar] [CrossRef]
- Hu, Y.; Hu, Q.; Li, Y.; Lu, L.; Xiang, Z.; Yin, Z.; Kabelitz, D.; Wu, Y. Γδ T Cells: Origin and Fate, Subsets, Diseases and Immunotherapy. Signal Transduct. Target. Ther. 2023, 8, 434. [Google Scholar] [CrossRef]
- Jiang, Q.; Wang, F.; Zhou, G. Keratinocytes Stimulate MAIT Cells to Produce Granzyme B via MR1 and Cytokines in Oral Lichen Planus. Oral. Dis. 2025, 31, 148–159. [Google Scholar] [CrossRef]
- Hinks, T.S.C.; Marchi, E.; Jabeen, M.; Olshansky, M.; Kurioka, A.; Pediongco, T.J.; Meehan, B.S.; Kostenko, L.; Turner, S.J.; Corbett, A.J.; et al. Activation and In Vivo Evolution of the MAIT Cell Transcriptome in Mice and Humans Reveals Tissue Repair Functionality. Cell Rep. 2019, 28, 3249–3262.e5. [Google Scholar] [CrossRef] [PubMed]
- Cai, Y.; Shen, X.; Ding, C.; Qi, C.; Li, K.; Li, X.; Jala, V.R.; Zhang, H.g.; Wang, T.; Zheng, J.; et al. Pivotal Role of Dermal IL-17-Producing Γδ T Cells in Skin Inflammation. Immunity 2011, 35, 596–610, Erratum in Immunity 2011, 35, 649. [Google Scholar] [CrossRef] [PubMed]
- Bonilha, C.S.; Veras, F.P.; Cunha, F.d.Q. NET-Targeted Therapy: Effects, Limitations, and Potential Strategies to Enhance Treatment Efficacy. Trends Pharmacol. Sci. 2023, 44, 622–634. [Google Scholar] [CrossRef] [PubMed]
- Teunissen, M.B.M.; Yeremenko, N.G.; Baeten, D.L.P.; Chielie, S.; Spuls, P.I.; De Rie, M.A.; Lantz, O.; Res, P.C.M. The IL-17A-Producing CD8 + T-Cell Population in Psoriatic Lesional Skin Comprises Mucosa-Associated Invariant t Cells and Conventional t Cells. J. Investig. Dermatol. 2014, 134, 2898–2907. [Google Scholar] [CrossRef]
- Plužarić, V.; Štefanić, M.; Mihalj, M.; Tolušić Levak, M.; Muršić, I.; Glavaš-Obrovac, L.; Petrek, M.; Balogh, P.; Tokić, S. Differential Skewing of Circulating MR1-Restricted and Γδ T Cells in Human Psoriasis Vulgaris. Front. Immunol. 2020, 11, 572924. [Google Scholar] [CrossRef]
- Wang, N.I.; Ninkov, M.; Haeryfar, S.M.M. Classic Costimulatory Interactions in MAIT Cell Responses: From Gene Expression to Immune Regulation. Clin. Exp. Immunol. 2023, 213, 50–66. [Google Scholar] [CrossRef]
- Bonilha, C.S. The Synapse Revisited: Molecular Networks of CD4 T Cell–DC Interactions. Int. Immunopharmacol. 2025, 167, 115715. [Google Scholar] [CrossRef]
- Bengsch, B.; Seigel, B.; Ruhl, M.; Timm, J.; Kuntz, M.; Blum, H.E.; Pircher, H.; Thimme, R. Coexpression of PD-1, 2B4, CD160 and KLRG1 on Exhausted HCV-Specific CD8+ T Cells Is Linked to Antigen Recognition and T Cell Differentiation. PLoS Pathog. 2010, 6, e1000947. [Google Scholar] [CrossRef]
- Yu, H.; Yang, A.; Liu, L.; Mak, J.Y.W.; Fairlie, D.P.; Cowley, S. CXCL16 Stimulates Antigen-Induced MAIT Cell Accumulation but Trafficking During Lung Infection Is CXCR6-Independent. Front. Immunol. 2020, 11, 1773. [Google Scholar] [CrossRef]
- de Oliveira, M.F.; Romero, J.P.; Chung, M.; Williams, S.R.; Gottscho, A.D.; Gupta, A.; Pilipauskas, S.E.; Mohabbat, S.; Raman, N.; Sukovich, D.J.; et al. High-Definition Spatial Transcriptomic Profiling of Immune Cell Populations in Colorectal Cancer. Nat. Genet. 2025, 57, 1512–1523. [Google Scholar] [CrossRef]
- Hao, Y.; Stuart, T.; Kowalski, M.H.; Choudhary, S.; Hoffman, P.; Hartman, A.; Srivastava, A.; Molla, G.; Madad, S.; Fernandez-Granda, C.; et al. Dictionary Learning for Integrative, Multimodal and Scalable Single-Cell Analysis. Nat. Biotechnol. 2024, 42, 293–304. [Google Scholar] [CrossRef]
- Schäbitz, A.; Hillig, C.; Mubarak, M.; Jargosch, M.; Farnoud, A.; Scala, E.; Kurzen, N.; Pilz, A.C.; Bhalla, N.; Thomas, J.; et al. Spatial Transcriptomics Landscape of Lesions from Non-Communicable Inflammatory Skin Diseases. Nat. Commun. 2022, 13, 7729. [Google Scholar] [CrossRef]
- Gao, Y.; Yao, X.; Zhai, Y.; Li, L.; Li, H.; Sun, X.; Yu, P.; Xue, T.; Li, Y.; Hu, Y. Single Cell Transcriptional Zonation of Human Psoriasis Skin Identifies an Alternative Immunoregulatory Axis Conducted by Skin Resident Cells. Cell Death Dis. 2021, 12, 450. [Google Scholar] [CrossRef]
- Bonilha, C.S. BCyto: A Shiny App for Flow Cytometry Data Analysis. Mol. Cell. Probes 2022, 65, 101848. [Google Scholar] [CrossRef]




Disclaimer/Publisher’s Note: The statements, opinions and data contained in all publications are solely those of the individual author(s) and contributor(s) and not of MDPI and/or the editor(s). MDPI and/or the editor(s) disclaim responsibility for any injury to people or property resulting from any ideas, methods, instructions or products referred to in the content. |
© 2026 by the author. Licensee MDPI, Basel, Switzerland. This article is an open access article distributed under the terms and conditions of the Creative Commons Attribution (CC BY) license.
Share and Cite
Bonilha, C.S. Spatial Imbalance of Innate-like T-Cell Niches Underlies Clinical Trajectories in Psoriasis. Int. J. Mol. Sci. 2026, 27, 715. https://doi.org/10.3390/ijms27020715
Bonilha CS. Spatial Imbalance of Innate-like T-Cell Niches Underlies Clinical Trajectories in Psoriasis. International Journal of Molecular Sciences. 2026; 27(2):715. https://doi.org/10.3390/ijms27020715
Chicago/Turabian StyleBonilha, Caio Santos. 2026. "Spatial Imbalance of Innate-like T-Cell Niches Underlies Clinical Trajectories in Psoriasis" International Journal of Molecular Sciences 27, no. 2: 715. https://doi.org/10.3390/ijms27020715
APA StyleBonilha, C. S. (2026). Spatial Imbalance of Innate-like T-Cell Niches Underlies Clinical Trajectories in Psoriasis. International Journal of Molecular Sciences, 27(2), 715. https://doi.org/10.3390/ijms27020715

