Development of a High-Hydrostatic-Pressure-Treated Recombinant Vaccine Targeting the Major Capsid Protein of Red Sea Bream Iridovirus
Abstract
1. Introduction
2. Results
2.1. Preparation of RSIV-rMCP via High-Hydrostatic-Pressure Refolding
2.2. Evaluation of HHP–RSIV-rMCP Vaccine Efficacy
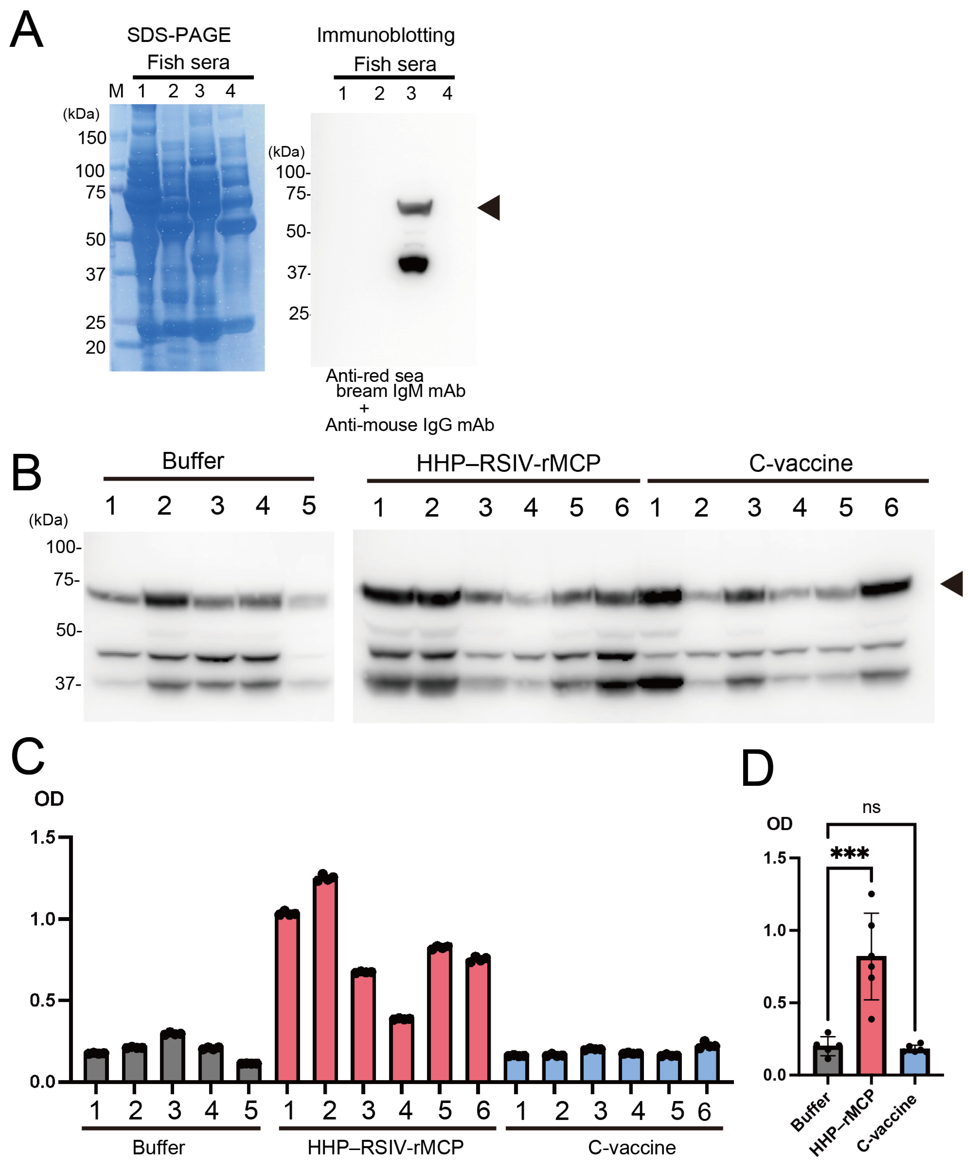
2.3. Evaluation of HHP–RSIV-rMCP Immunogenic Activity
2.4. Effect of Formalin Treatment on HHP–RSIV-rMCP Immunogenicity
3. Discussion
4. Materials and Methods
4.1. Recombinant RSIV-MCP Preparation
4.2. HHP Refolding
4.3. Fish
4.4. Vaccination, RSIV Infection, and Serum Preparation
4.5. Monoclonalisation of Anti-Red Sea Bream IgM Antibody
4.6. Immunoblotting
4.7. Enzyme-Linked Immunosorbent Assay (ELISA)
4.8. Statistical Analysis
5. Conclusions
Author Contributions
Funding
Institutional Review Board Statement
Informed Consent Statement
Data Availability Statement
Acknowledgments
Conflicts of Interest
Abbreviations
References
- Boyd, C.E.; McNevin, A.A.; Davis, R.P. The contribution of fisheries and aquaculture to the global protein supply. Food Secur. 2022, 14, 805–827. [Google Scholar] [CrossRef]
- Tidwell, J.H.; Allan, G.L. Fish as food: Aquaculture’s contribution. Ecological and economic impacts and contributions of fish farming and capture fisheries. EMBO Rep. 2001, 2, 958–963. [Google Scholar] [CrossRef]
- Bondad-Reantaso, M.G.; Subasinghe, R.P.; Arthur, J.R.; Ogawa, K.; Chinabut, S.; Adlard, R.; Tan, Z.; Shariff, M. Disease and health management in Asian aquaculture. Vet. Parasitol. 2005, 132, 249–272. [Google Scholar] [CrossRef]
- Subasinghe, R.P.; Delamare-Deboutteville, J.; Mohan, C.V.; Phillips, M.J. Vulnerabilities in aquatic animal production. Rev. Sci. Tech. 2019, 38, 423–436. [Google Scholar] [CrossRef]
- Ma, J.; Bruce, T.J.; Jones, E.M.; Cain, K.D. A Review of Fish Vaccine Development Strategies: Conventional Methods and Modern Biotechnological Approaches. Microorganisms 2019, 7, 569. [Google Scholar] [CrossRef]
- Rathor, G.S.; Swain, B. Advancements in Fish Vaccination: Current Innovations and Future Horizons in Aquaculture Health Management. Appl. Sci. 2024, 14, 5672. [Google Scholar] [CrossRef]
- Inouye, K.; Yamano, K.; Maeno, Y.; Nakajima, K.; Matsuoka, M.; Wada, Y.; Sorimachi, M. Iridovirus infection of cultured red sea bream, Pagrus major. Fish Pathol. 1992, 27, 19–27. [Google Scholar] [CrossRef]
- Kurita, J.; Nakajima, K. Megalocytiviruses. Viruses 2012, 4, 521–538. [Google Scholar] [CrossRef]
- Gudding, R.; Van Muiswinkel, W.B. A history of fish vaccination: Science-based disease prevention in aquaculture. Fish Shellfish Immunol. 2013, 35, 1683–1688. [Google Scholar] [CrossRef]
- Magnadottir, B. Immunological control of fish diseases. Mar. Biotechnol. 2010, 12, 361–379. [Google Scholar] [CrossRef]
- Plotkin, S. History of vaccination. Proc. Natl. Acad. Sci. USA 2014, 111, 12283–12287. [Google Scholar] [CrossRef]
- Mascola, J.R.; Fauci, A.S. Novel vaccine technologies for the 21st century. Nat. Rev. Immunol. 2020, 20, 87–88. [Google Scholar] [CrossRef]
- Adams, A. Progress, challenges and opportunities in fish vaccine development. Fish Shellfish Immunol. 2019, 90, 210–214. [Google Scholar] [CrossRef]
- Balny, C.; Masson, P. Effects of high pressure on proteins. Food Rev. Int. 1993, 9, 611–628. [Google Scholar] [CrossRef]
- Mozhaev, V.V.; Heremans, K.; Frank, J.; Masson, P.; Balny, C. High pressure effects on protein structure and function. Proteins 1996, 24, 81–91. [Google Scholar] [CrossRef]
- Silva, J.L.; Foguel, D.; Royer, C.A. Pressure provides new insights into protein folding, dynamics and structure. Trends Biochem. Sci. 2001, 26, 612–618. [Google Scholar] [CrossRef]
- Silva, J.L.; Luan, P.; Glaser, M.; Voss, E.W.; Weber, G. Effects of hydrostatic pressure on a membrane-enveloped virus: High immunogenicity of the pressure-inactivated virus. J. Virol. 1992, 66, 2111–2117. [Google Scholar] [CrossRef]
- Zou, J.; Secombes, C.J. Teleost fish interferons and their role in immunity. Dev. Comp. Immunol. 2011, 35, 1376–1387. [Google Scholar] [CrossRef]
- Workenhe, S.T.; Rise, M.L.; Kibenge, M.J.K.; Kibenge, F.S.B. The fight between the teleost fish immune response and aquatic viruses. Mol. Immunol. 2010, 47, 2525–2536. [Google Scholar] [CrossRef]
- Magnadóttir, B. Innate immunity of fish. Fish Shellfish Immunol. 2006, 20, 137–151. [Google Scholar] [CrossRef]
- Kawato, Y.; Yamashita, H.; Yuasa, K.; Miwa, S.; Nakajima, K. Development of a highly permissive cell line from spotted knifejaw (Oplegnathus punctatus) for red sea bream iridovirus. Aquaculture 2017, 473, 291–298. [Google Scholar] [CrossRef]
- Watanabe, K.; Takahashi, M.; Nakagawa, M.; Ohta, K.; Satoh, J.; Hotta, T. Effectiveness of 2-phenoxyethanol Anesthesia of Fish Cultured in Japan. Aquac. Sci. 2006, 54, 255–263. [Google Scholar] [CrossRef]
- Nakahira, Y.; Mizuno, K.; Yamashita, H.; Tsuchikura, M.; Takeuchi, K.; Shiina, T.; Kawakami, H. Mass production of virus-like particles using chloroplast genetic engineering for highly immunogenic oral vaccine against fish disease. Front. Plant Sci. 2021, 23, 717952. [Google Scholar] [CrossRef]
- Yamada, K.; Yamanaka, S.; Yamakoshi, H.; Kohyama, A.; Iwabuchi, Y.; Kosako, H.; Sawasaki, T. In-cell proximity target validation methods for heterobifunctional molecules with CRBN- or VHL-binder using AirID. Commun. Biol. 2025, 8, 1323. [Google Scholar] [CrossRef] [PubMed]




Disclaimer/Publisher’s Note: The statements, opinions and data contained in all publications are solely those of the individual author(s) and contributor(s) and not of MDPI and/or the editor(s). MDPI and/or the editor(s) disclaim responsibility for any injury to people or property resulting from any ideas, methods, instructions or products referred to in the content. |
© 2026 by the authors. Licensee MDPI, Basel, Switzerland. This article is an open access article distributed under the terms and conditions of the Creative Commons Attribution (CC BY) license.
Share and Cite
Sawasaki, Y.; Harakawa, S.; Kitamura, S.-I.; Terawaki, N.; Zhu, Z.; Yamada, K.; Fujisaki, H.; Hirano, S.; Hamada, M.; Miyakawa, T.; et al. Development of a High-Hydrostatic-Pressure-Treated Recombinant Vaccine Targeting the Major Capsid Protein of Red Sea Bream Iridovirus. Int. J. Mol. Sci. 2026, 27, 675. https://doi.org/10.3390/ijms27020675
Sawasaki Y, Harakawa S, Kitamura S-I, Terawaki N, Zhu Z, Yamada K, Fujisaki H, Hirano S, Hamada M, Miyakawa T, et al. Development of a High-Hydrostatic-Pressure-Treated Recombinant Vaccine Targeting the Major Capsid Protein of Red Sea Bream Iridovirus. International Journal of Molecular Sciences. 2026; 27(2):675. https://doi.org/10.3390/ijms27020675
Chicago/Turabian StyleSawasaki, Yuta, Shogo Harakawa, Shin-Ichi Kitamura, Naomi Terawaki, Zhangliang Zhu, Kohdai Yamada, Hinako Fujisaki, Suzuno Hirano, Mana Hamada, Takuya Miyakawa, and et al. 2026. "Development of a High-Hydrostatic-Pressure-Treated Recombinant Vaccine Targeting the Major Capsid Protein of Red Sea Bream Iridovirus" International Journal of Molecular Sciences 27, no. 2: 675. https://doi.org/10.3390/ijms27020675
APA StyleSawasaki, Y., Harakawa, S., Kitamura, S.-I., Terawaki, N., Zhu, Z., Yamada, K., Fujisaki, H., Hirano, S., Hamada, M., Miyakawa, T., Matsuyama, T., Matsuura, Y., Ozawa, T., Itano, T., Sawasaki, T., & Nozawa, A. (2026). Development of a High-Hydrostatic-Pressure-Treated Recombinant Vaccine Targeting the Major Capsid Protein of Red Sea Bream Iridovirus. International Journal of Molecular Sciences, 27(2), 675. https://doi.org/10.3390/ijms27020675

