A Novel MICB-Targeting CAR-NK Cells for the Treatment of Pancreatic Cancer
Abstract
1. Introduction
2. Results
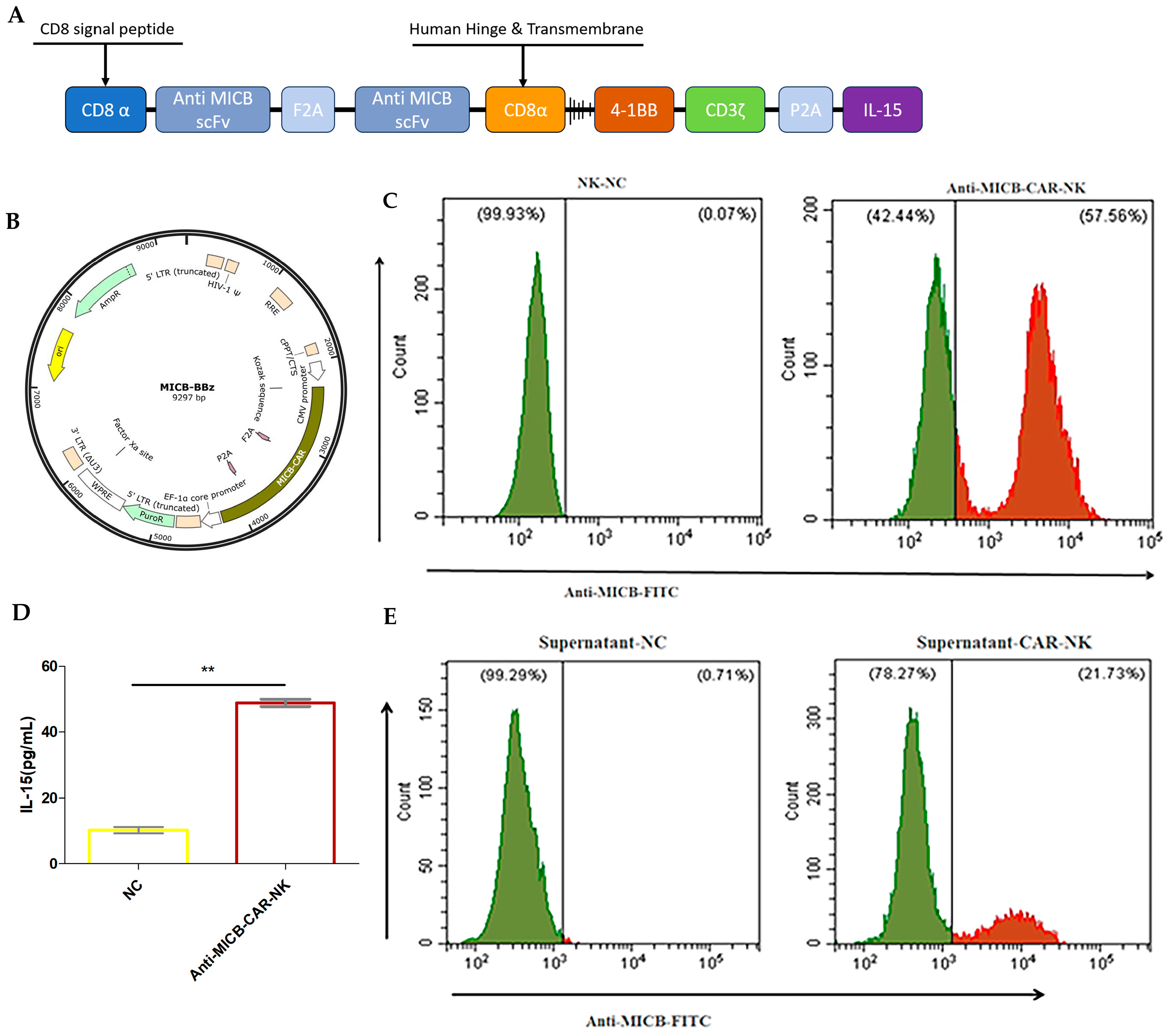
2.1. Rational Design and Construction of the Anti-MICB-CAR
2.2. Anti-MICB-CAR-NK Cells Demonstrate Potent in Vitro Activity Against Tumors with High Expression of MICB
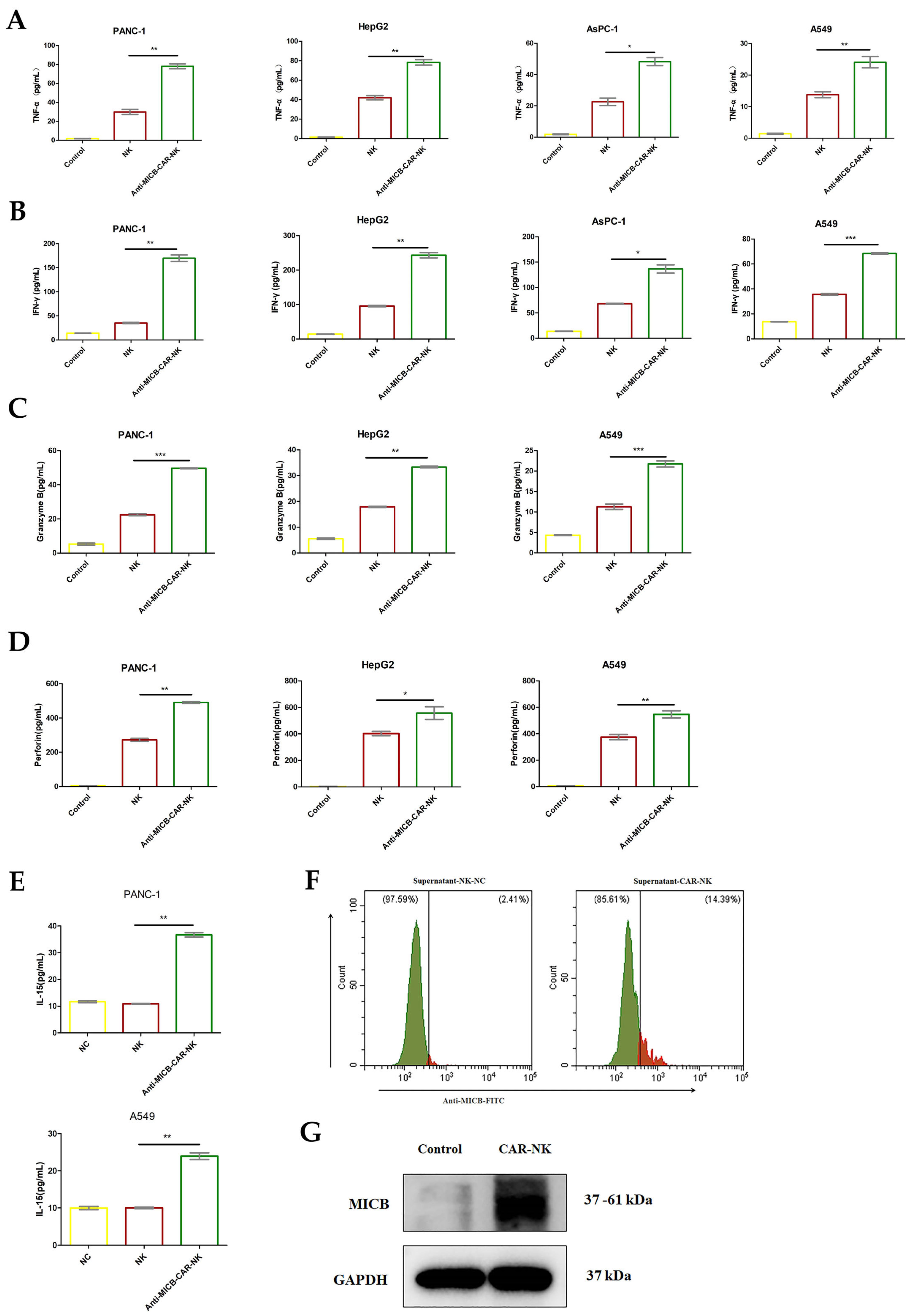
2.3. Anti-Tumor Mechanism Induced by Anti-MICB-CAR-NK Cells
2.4. Anti-MICB-CAR-NK Cells Exhibit Tumor Regression in the PANC-1 Xenograft Model
3. Discussion
4. Materials and Methods
4.1. Cell Lines and Cell Culture
4.2. Preparation and Sequence Analysis of Anti-MICB α 3 Monoclonal Antibody
4.3. CAR Construction, Lentivirus Production
4.4. Transduction of NK Cells
4.5. Western Blot Analysis
4.6. Cell Counting Kit-8
4.7. ELISA
4.8. Immunohistochemistry Analysis of CD56 and MICB
4.9. Xenograft Tumor Models
4.10. Statistical Analysis
5. Conclusions
Supplementary Materials
Author Contributions
Funding
Institutional Review Board Statement
Informed Consent Statement
Data Availability Statement
Acknowledgments
Conflicts of Interest
References
- Strati, P. CAR T-cell therapy: Which product for which patient? Blood 2022, 139, 3673–3674. [Google Scholar] [CrossRef] [PubMed]
- Amini, L.; Silbert, S.K.; Maude, S.L.; Nastoupil, L.J.; Ramos, C.A.; Brentjens, R.J.; Sauter, C.S.; Shah, N.N.; Abou-El-Enein, M. Preparing for CAR T cell therapy: Patient selection, bridging therapies and lymphodepletion. Nat. Rev. Clin. Oncol. 2022, 19, 342–355. [Google Scholar] [CrossRef] [PubMed]
- Qi, Y.; Zhao, M.; Hu, Y.; Wang, Y.; Li, P.; Cao, J.; Shi, M.; Tan, J.; Zhang, M.; Xiao, X.; et al. Efficacy and safety of CD19-specific CAR T cell-based therapy in B-cell acute lymphoblastic leukemia patients with CNSL. Blood 2022, 139, 3376–3386. [Google Scholar] [CrossRef] [PubMed]
- Sterner, R.C.; Sterner, R.M. CAR-T cell therapy: Current limitations and potential strategies. Blood Cancer J. 2021, 11, 69. [Google Scholar] [CrossRef]
- Du, B.; Qin, J.; Lin, B.; Zhang, J.; Li, D.; Liu, M. CAR-T therapy in solid tumors. Cancer Cell 2025, 43, 665–679. [Google Scholar] [CrossRef]
- Zhao, Y.; Chen, J.; Andreatta, M.; Feng, B.; Xie, Y.-Q.; Wenes, M.; Wang, Y.; Gao, M.; Hu, X.; Romero, P.; et al. IL-10-expressing CAR T cells resist dysfunction and mediate durable clearance of solid tumors and metastases. Nat. Biotechnol. 2024, 42, 1693–1704. [Google Scholar] [CrossRef]
- Peng, L.; Sferruzza, G.; Yang, L.; Zhou, L.; Chen, S. CAR-T and CAR-NK as cellular cancer immunotherapy for solid tumors. Cell. Mol. Immunol. 2024, 21, 1089–1108. [Google Scholar] [CrossRef]
- Wang, W.; Liu, Y.; He, Z.; Li, L.; Liu, S.; Jiang, M.; Zhao, B.; Deng, M.; Wang, W.; Mi, X.; et al. Breakthrough of solid tumor treatment: CAR-NK immunotherapy. Cell Death Discov. 2024, 10, 40. [Google Scholar] [CrossRef]
- Maia, A.; Tarannum, M.; Lérias, J.R.; Piccinelli, S.; Borrego, L.M.; Maeurer, M.; Romee, R.; Castillo-Martin, M. Building a Better Defense: Expanding and Improving Natural Killer Cells for Adoptive Cell Therapy. Cells 2024, 13, 451. [Google Scholar] [CrossRef]
- Lamers-Kok, N.; Panella, D.; Georgoudaki, A.M.; Liu, H.; Özkazanc, D.; Kučerová, L.; Duru, A.D.; Spanholtz, J.; Raimo, M. Natural killer cells in clinical development as non-engineered, engineered, and combination therapies. J. Hematol. Oncol. 2022, 15, 164. [Google Scholar] [CrossRef]
- Liu, E.; Tong, Y.; Dotti, G.; Shaim, H.; Savoldo, B.; Mukherjee, M.; Orange, J.; Wan, X.; Lu, X.; Reynolds, A.; et al. Cord blood NK cells engineered to express IL-15 and a CD19-targeted CAR show long-term persistence and potent antitumor activity. Leukemia 2018, 32, 520–531. [Google Scholar] [CrossRef] [PubMed]
- Prager, I.; Watzl, C. Mechanisms of natural killer cell-mediated cellular cytotoxicity. J. Leukoc. Biol. 2019, 105, 1319–1329. [Google Scholar] [CrossRef] [PubMed]
- Jhunjhunwala, S.; Hammer, C.; Delamarre, L. Antigen presentation in cancer: Insights into tumour immunogenicity and immune evasion. Nat. Rev. Cancer 2021, 21, 298–312. [Google Scholar] [CrossRef] [PubMed]
- Mahr, A.R.; Bennett-Boehm, M.M.C.; Rothemejer, F.H.; Weber, I.S.; Regan, A.K.; Franzen, J.Q.; Bisson, C.R.; Truong, A.N.; Olesen, R.; Schleimann, M.H.; et al. TLR9 agonism differentially impacts human NK cell-mediated direct killing and antibody-dependent cell-mediated cytotoxicity. Sci. Rep. 2024, 14, 14595. [Google Scholar] [CrossRef]
- Wang, D.; Dou, L.; Sui, L.; Xue, Y.; Xu, S. Natural killer cells in cancer immunotherapy. MedComm 2024, 5, e626. [Google Scholar] [CrossRef]
- Xie, G.; Dong, H.; Liang, Y.; Ham, J.D.; Rizwan, R.; Chen, J. CAR-NK cells: A promising cellular immunotherapy for cancer. EBioMedicine 2020, 59, 102975. [Google Scholar] [CrossRef]
- Li, T.; Niu, M.; Zhang, W.; Qin, S.; Zhou, J.; Yi, M. CAR-NK cells for cancer immunotherapy: Recent advances and future directions. Front. Immunol. 2024, 15, 1361194. [Google Scholar] [CrossRef]
- Zhang, L.; Meng, Y.; Feng, X.; Han, Z. CAR-NK cells for cancer immunotherapy: From bench to bedside. Biomark. Res. 2022, 10, 12. [Google Scholar] [CrossRef]
- Gong, Y.; Klein Wolterink, R.G.J.; Wang, J.; Bos, G.M.J.; Germeraad, W.T.V. Chimeric antigen receptor natural killer (CAR-NK) cell design and engineering for cancer therapy. J. Hematol. Oncol. 2021, 14, 73. [Google Scholar] [CrossRef]
- Khawar, M.B.; Sun, H. CAR-NK Cells: From Natural Basis to Design for Kill. Front. Immunol. 2021, 12, 707542. [Google Scholar] [CrossRef]
- Chong, C.; Coukos, G.; Bassani-Sternberg, M. Identification of tumor antigens with immunopeptidomics. Nat. Biotechnol. 2022, 40, 175–188. [Google Scholar] [CrossRef] [PubMed]
- Moravec, Z.; Zhao, Y.; Voogd, R.; Cook, D.R.; Kinrot, S.; Capra, B.; Yang, H.; Raud, B.; Ou, J.; Xuan, J.; et al. Discovery of tumor-reactive T cell receptors by massively parallel library synthesis and screening. Nat. Biotechnol. 2025, 43, 214–222. [Google Scholar] [CrossRef] [PubMed]
- Qi, C.; Xie, T.; Zhou, J.; Wang, X.; Gong, J.; Zhang, X.; Li, J.; Yuan, J.; Liu, C.; Shen, L. CT041 CAR T cell therapy for Claudin18.2-positive metastatic pancreatic cancer. J. Hematol. Oncol. 2023, 16, 102. [Google Scholar] [CrossRef] [PubMed]
- Qi, C.; Gong, J.; Li, J.; Liu, D.; Qin, Y.; Ge, S.; Zhang, M.; Peng, Z.; Zhou, J.; Cao, Y.; et al. Claudin18.2-specific CAR T cells in gastrointestinal cancers: Phase 1 trial interim results. Nat. Med. 2022, 28, 1189–1198. [Google Scholar] [CrossRef]
- Lv, J.; Zhao, R.; Wu, D.; Zheng, D.; Wu, Z.; Shi, J.; Wei, X.; Wu, Q.; Long, Y.; Lin, S.; et al. Mesothelin is a target of chimeric antigen receptor T cells for treating gastric cancer. J. Hematol. Oncol. 2019, 12, 18. [Google Scholar] [CrossRef]
- Thokala, R.; Binder, Z.A.; Yin, Y.; Zhang, L.; Zhang, J.V.; Zhang, D.Y.; Milone, M.C.; Ming, G.-L.; Song, H.; O’rourke, D.M. High-Affinity Chimeric Antigen Receptor With Cross-Reactive scFv to Clinically Relevant EGFR Oncogenic Isoforms. Front. Oncol. 2021, 11, 664236. [Google Scholar] [CrossRef]
- Vitanza, N.A.; Johnson, A.J.; Wilson, A.L.; Brown, C.; Yokoyama, J.K.; Künkele, A.; Chang, C.A.; Rawlings-Rhea, S.; Huang, W.; Seidel, K.; et al. Locoregional infusion of HER2-specific CAR T cells in children and young adults with recurrent or refractory CNS tumors: An interim analysis. Nat. Med. 2021, 27, 1544–1552. [Google Scholar] [CrossRef]
- Ciccone, R.; Quintarelli, C.; Camera, A.; Pezzella, M.; Caruso, S.; Manni, S.; Ottaviani, A.; Guercio, M.; Del Bufalo, F.; Quadraccia, M.C.; et al. GD2-Targeting CAR T-cell Therapy for Patients with GD2+ Medulloblastoma. Clin. Cancer Res. 2024, 30, 2545–2557. [Google Scholar] [CrossRef]
- Chouhan, S.; Kumar, A.; Muhammad, N.; Usmani, D.; Khan, T.H. Sirtuins as Key Regulators in Pancreatic Cancer: Insights into Signaling Mechanisms and Therapeutic Implications. Cancers 2024, 16, 4095. [Google Scholar] [CrossRef]
- Yi, F.; Zhang, Y.; Wang, Z.; Wang, Z.; Li, Z.; Zhou, T.; Xu, H.; Liu, J.; Jiang, B.; Li, X.; et al. The deacetylation-phosphorylation regulation of SIRT2-SMC1A axis as a mechanism of antimitotic catastrophe in early tumorigenesis. Sci. Adv. 2021, 7, eabe5518. [Google Scholar] [CrossRef]
- Chouhan, S.; Muhammad, N.; Usmani, D.; Khan, T.H.; Kumar, A. Molecular Sentinels: Unveiling the Role of Sirtuins in Prostate Cancer Progression. Int. J. Mol. Sci. 2024, 26, 183. [Google Scholar] [CrossRef] [PubMed]
- Petersdorf, E.W.; Shuler, K.B.; Longton, G.M.; Spies, T.; Hansen, J.A. Population study of allelic diversity in the human MHC class I-related MIC-A gene. Immunogenetics 1999, 49, 605–612. [Google Scholar] [CrossRef] [PubMed]
- Fuertes, M.B.; Domaica, C.I.; Zwirner, N.W. Leveraging NKG2D Ligands in Immuno-Oncology. Front Immunol. 2021, 12, 713158. [Google Scholar] [CrossRef] [PubMed]
- Badrinath, S.; Dellacherie, M.O.; Li, A.; Zheng, S.; Zhang, X.; Sobral, M.; Pyrdol, J.W.; Smith, K.L.; Lu, Y.; Haag, S.; et al. A vaccine targeting resistant tumours by dual T cell plus NK cell attack. Nature 2022, 606, 992–998. [Google Scholar] [CrossRef]
- Whalen, K.A.; Henry, C.C.; Mehta, N.K.; Rakhra, K.; Yalcin, S.; Meetze, K.; Gibson, N.W.; Baeuerle, P.A.; Michaelson, J.S. CLN-619, a MICA/B monoclonal antibody that promotes innate immune cell-mediated antitumor activity. J. Immunother. Cancer 2025, 13, e008987. [Google Scholar] [CrossRef]
- Bléry, M.; Mrabet-Kraiem, M.; Morel, A.; Lhospice, F.; Bregeon, D.; Bonnafous, C.; Gauthier, L.; Rossi, B.; Remark, R.; Cornen, S.; et al. Targeting MICA/B with cytotoxic therapeutic antibodies leads to tumor control. Open Res. Eur. 2021, 1, 107. [Google Scholar] [CrossRef]
- Wang, R.; Wu, J.; Lin, Y.; Xiao, Y.; Yang, B.; Yao, S.; Pan, T.; Fu, Z.; Li, S.; Wang, C.; et al. An epitope-directed mRNA vaccine inhibits tumor metastasis through the blockade of MICA/B α1/2 shedding. Cell Rep. Med. 2025, 6, 101981. [Google Scholar] [CrossRef]
- Goulding, J.; Yeh, W.I.; Hancock, B.; Blum, R.; Xu, T.; Yang, B.-H.; Chang, C.-W.; Groff, B.; Avramis, E.; Pribadi, M.; et al. A chimeric antigen receptor uniquely recognizing MICA/B stress proteins provides an effective approach to target solid tumors. Med 2023, 4, 457–477.e8. [Google Scholar] [CrossRef]
- Guo, C.; Dong, M.; Wang, X.; Yu, J.; Jin, X.; Cheng, S.; Cui, F.; Qian, Y.; Bao, Q.; Zhi, L.; et al. A novel MICA/B-targeted chimeric antigen receptor augments the cytotoxicity of NK cells against tumor cells. Biochem. Biophys. Res. Commun. 2024, 710, 149918. [Google Scholar] [CrossRef]
- Zhang, C.; Röder, J.; Scherer, A.; Bodden, M.; Serrahima, J.P.; Bhatti, A.; Waldmann, A.; Müller, N.; Oberoi, P.; Wels, W.S. Bispecific antibody-mediated redirection of NKG2D-CAR natural killer cells facilitates dual targeting and enhances antitumor activity. J. Immunother. Cancer 2021, 9, e002980. [Google Scholar] [CrossRef]
- Silvestre, R.N.; Eitler, J.; de Azevedo, J.T.C.; Tirapelle, M.C.; Fantacini, D.M.C.; de Souza, L.E.B.; Swiech, K.; Covas, D.T.; Calado, R.T.; Montero, P.O.; et al. Engineering NK-CAR.19 cells with the IL-15/IL-15Rα complex improved proliferation and anti-tumor effect in vivo. Front. Immunol. 2023, 14, 1226518. [Google Scholar] [CrossRef]
- Zhang, Y.; Zhao, Z.; Huang, L.A.; Liu, Y.; Yao, J.; Sun, C.; Li, Y.; Zhang, Z.; Ye, Y.; Yuan, F.; et al. Molecular mechanisms of snoRNA-IL-15 crosstalk in adipocyte lipolysis and NK cell rejuvenation. Cell Metab. 2023, 35, 1457–1473.e13. [Google Scholar] [CrossRef]
- Ma, S.; Caligiuri, M.A.; Yu, J. Harnessing IL-15 signaling to potentiate NK cell-mediated cancer immunotherapy. Trends Immunol. 2022, 43, 833–847. [Google Scholar] [CrossRef]
- Egli, L.; Kaulfuss, M.; Mietz, J.; Picozzi, A.; Verhoeyen, E.; Münz, C.; Chijioke, O. CAR T cells outperform CAR NK cells in CAR-mediated effector functions in head-to-head comparison. Exp. Hematol. Oncol. 2024, 13, 51. [Google Scholar] [CrossRef]




Disclaimer/Publisher’s Note: The statements, opinions and data contained in all publications are solely those of the individual author(s) and contributor(s) and not of MDPI and/or the editor(s). MDPI and/or the editor(s) disclaim responsibility for any injury to people or property resulting from any ideas, methods, instructions or products referred to in the content. |
© 2026 by the authors. Licensee MDPI, Basel, Switzerland. This article is an open access article distributed under the terms and conditions of the Creative Commons Attribution (CC BY) license.
Share and Cite
Jin, W.; Wang, M.; Wang, J.; Fan, J.; Fang, J.; Yang, G. A Novel MICB-Targeting CAR-NK Cells for the Treatment of Pancreatic Cancer. Int. J. Mol. Sci. 2026, 27, 500. https://doi.org/10.3390/ijms27010500
Jin W, Wang M, Wang J, Fan J, Fang J, Yang G. A Novel MICB-Targeting CAR-NK Cells for the Treatment of Pancreatic Cancer. International Journal of Molecular Sciences. 2026; 27(1):500. https://doi.org/10.3390/ijms27010500
Chicago/Turabian StyleJin, Weiyang, Mengying Wang, Jingwei Wang, Jinyi Fan, Jie Fang, and Guanghua Yang. 2026. "A Novel MICB-Targeting CAR-NK Cells for the Treatment of Pancreatic Cancer" International Journal of Molecular Sciences 27, no. 1: 500. https://doi.org/10.3390/ijms27010500
APA StyleJin, W., Wang, M., Wang, J., Fan, J., Fang, J., & Yang, G. (2026). A Novel MICB-Targeting CAR-NK Cells for the Treatment of Pancreatic Cancer. International Journal of Molecular Sciences, 27(1), 500. https://doi.org/10.3390/ijms27010500
