Calorie Restriction Suppresses Premature Ageing in Pro-Apoptotic Yeast Mutants Through an Autophagy-Independent Mechanism
Abstract
1. Introduction
2. Results
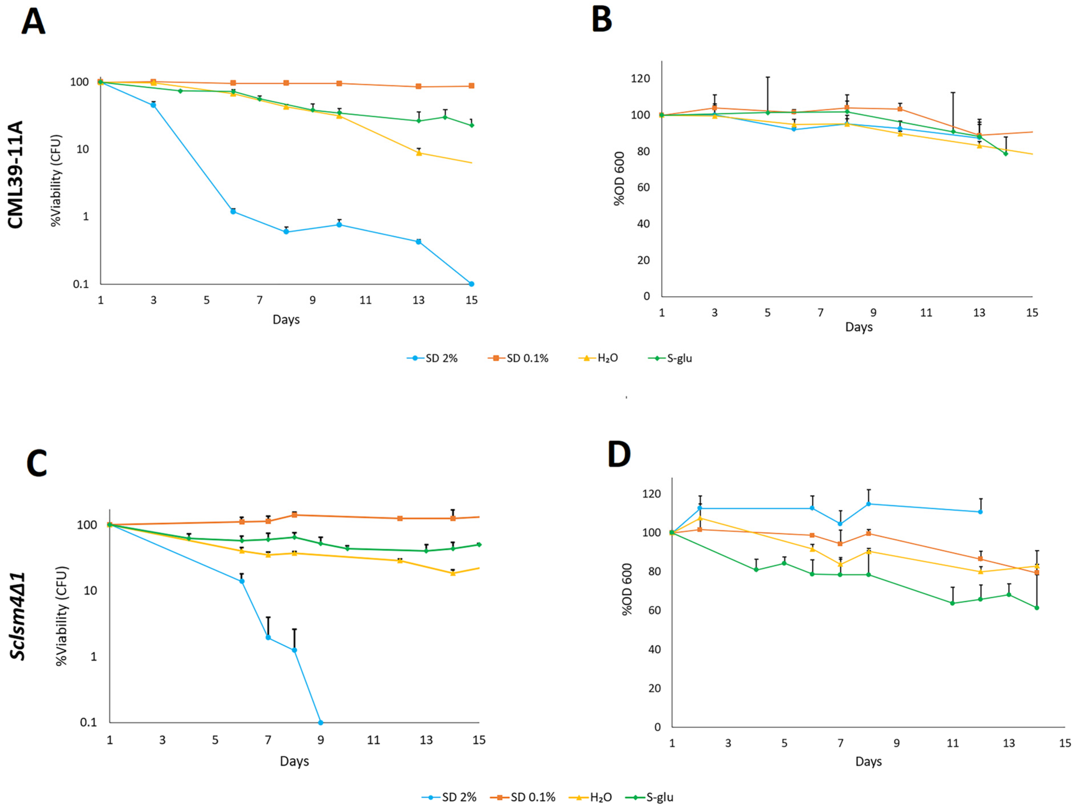
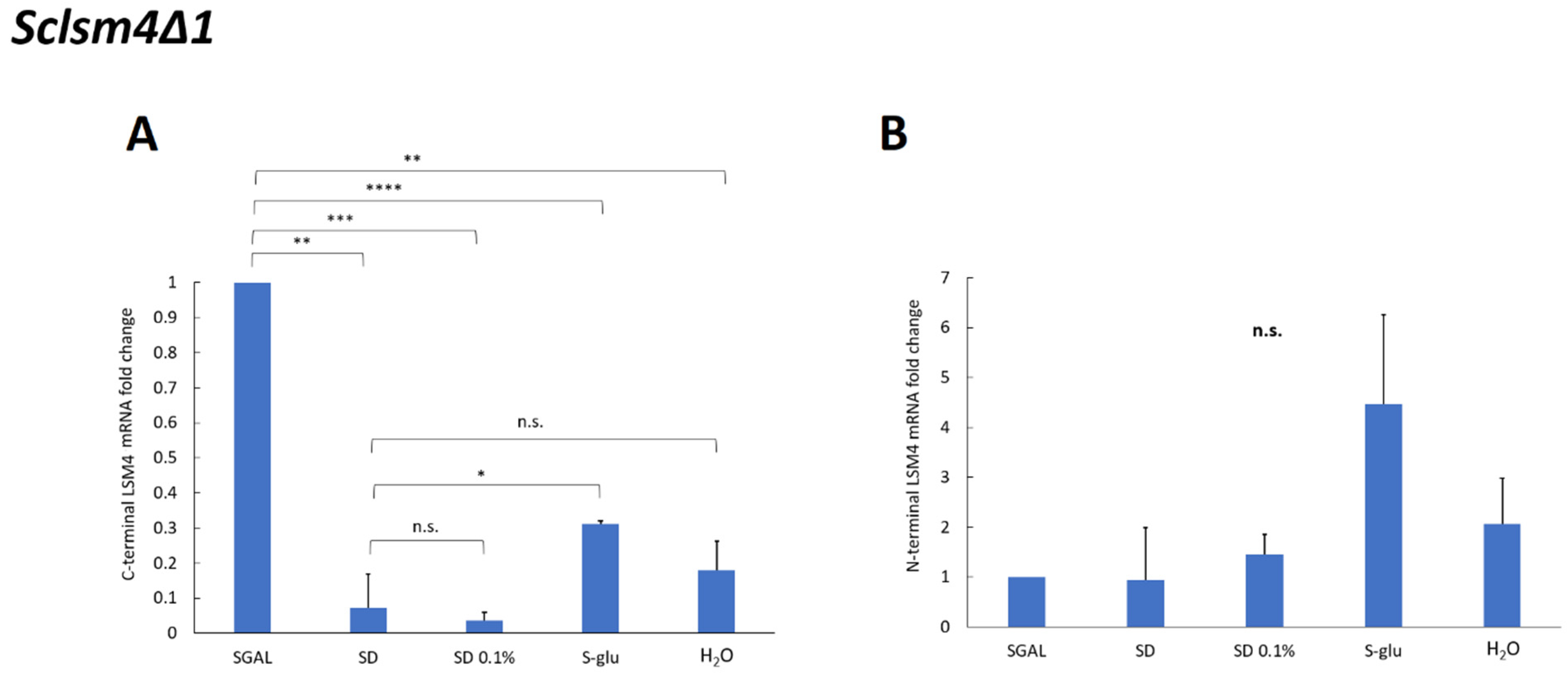
2.1. Calorie Restriction Elongates Chronological Lifespan and Reduces ROS Accumulation of Sclsm4Δ1 Mutant Strain Without Altering Its Gene Expression
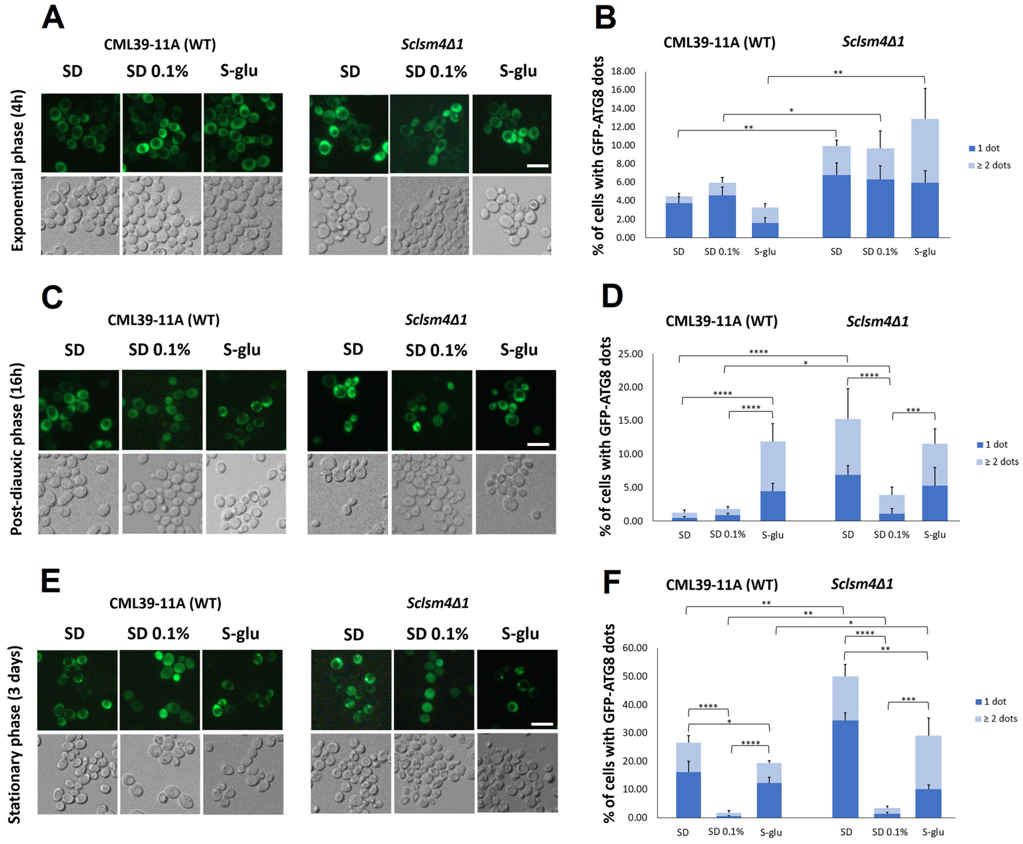
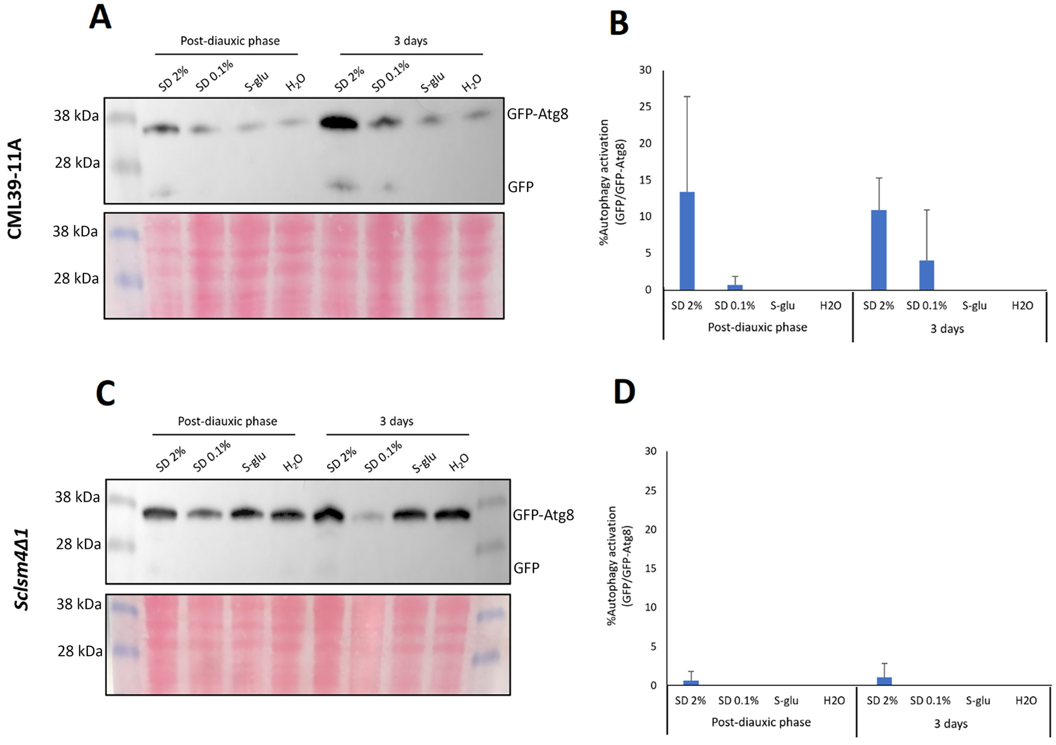
2.2. Calorie Restriction Does Not Induce the Accumulation of Autophagosomal Structures
2.3. Calorie Restriction Elongates the Chronological Lifespan of the Genomic lsm4Δ1 Mutant Strain
3. Discussion
3.1. Calorie Restriction Mitigates Oxidative Stress and Extends Lifespan in the Sclsm4Δ1 Mutant
3.2. Calorie Restriction Does Not Activate Autophagy in Either Wild-Type or Mutant Strains
3.3. Calorie Restriction Restores Lifespan in the Genomic Sclsm4Δ1 Mutant
3.4. Concluding Remarks
4. Materials and Methods
4.1. Yeast Strains, Growth Conditions and Plasmids Construction
| Strain | Genotype | Source |
|---|---|---|
| MCY4 | MATα, ade1-101, his3-Δ1, trp1-289, ura3, LEU-GAL1-SDB23 | [48] |
| MCY4/Sclsm4Δ1 | MATα, ade1-101, his3-Δ1, trp1-289, ura3, LEU-GAL1-SDB23 pRS313/Sclsm4Δ1 | [6] |
| CML39-11A | MATa, ade1-101, his3-Δ1, leu2, ura3, trp1-289 | [43] |
| MCY4/ScLSM4 | MATα, ade1-101, his3-Δ1, trp1-289, ura3, LEU-GAL1-SDB23 pRS313/ScLSM4 | [6] |
| MCY4/Sclsm4Δ1 pUG36/ATG8 | MATα, ade1-101, his3-Δ1, trp1-289, ura3, LEU-GAL1-SDB23 pRS313/Sclsm4Δ1, pUG36/ATG8 | [6] |
| CML39-11A pUG36/ATG8 | MATa, ade1-101, his3-Δ1, leu2, ura3, trp1-289 pUG36/ATG8 | [6] |
| BY4741 | Mat a, his3-Δ1, leu2-Δ0, met15-Δ0, ura3-Δ0 | [49] |
| BY4741 pUG36/ATG8 | Mat a, his3-Δ1, leu2-Δ0, met15-Δ0, ura3-Δ0 pUG36/ATG8 | [44] |
| BY4741 LSM4-GFP | Mat a, his3-Δ1, leu2-Δ0, met15-Δ0, ura3-Δ0 | Thermo-Fisher Yeast GFP Clone Collection [50] |
| BY4741 lsm4Δ1-GFP | Mat a, his3-Δ1, leu2-Δ0, met15-Δ0, ura3-Δ0, lsm4Δ1::GFP | This work |
| Strain | Genotype | Source |
|---|---|---|
| DH5α | dlacZ Δ M15 Δ(lacZYA-argF) U169 recA1 endA1 hsdR17(rK-mK+) supE44 thi-1 gyrA96 relA1 | [51] |
4.2. Viability Assays
4.3. Extraction of Total RNA, Synthesis of cDNA, and Real-Time qPCR for Analyzing mRNA Expression of ScLSM4
| Primer Name | Oligonucleotide Sequence |
|---|---|
| ScLSM4 C-term Fw | 5′-CCG CCG TCC ATA CTC TCA AA-3′ |
| ScLSM4 C-term Rv | 5′-TTG GAC GGA CCC ACC TAA AC-3′ |
| ScLSM4 N-term Fw | 5′-ATT GAC CAA CGT AGA TAA CTG GA-3′ |
| ScLSM4 N-term Rv | 5′-TAC GGC TTT ACT GCT CTC AG-3′ |
| TDH3 Fw | 5′-CGG TAG ATA CGC TGG TGA AGT TTC-3′ |
| TDH3 Rv | 5′-TGG AAG ATG GAG CAG TGA TAA CAA C-3′ |
4.4. Fluorescence Microscopy
4.5. Assessment of Growth on Glycerol, and Sensitivity to Caffeine, Acetic Acid, and Rapamycin
4.6. Protein Extraction and Western Blot Analysis
4.7. Construction of lsm4Δ1-GFP Genome Mutant Using the CRISPR/Cas9 Editing System
4.8. DNA Extraction and PCR Analysis
4.9. Statistical Analysis
Supplementary Materials
Author Contributions
Funding
Institutional Review Board Statement
Informed Consent Statement
Data Availability Statement
Acknowledgments
Conflicts of Interest
References
- Kvitek, D.J.; Will, J.L.; Gasch, A.P. Variations in stress sensitivity and genomic expression in diverse S. cerevisiae isolates. PLoS Genet. 2008, 4, e1000223. [Google Scholar] [CrossRef] [PubMed]
- van Dijken, J.P.; Bauer, J.; Brambilla, L.; Duboc, P.; Francois, J.M.; Gancedo, C.; Giuseppin, M.L.; Heijnen, J.J.; Hoare, M.; Lange, H.C.; et al. An interlaboratory comparison of physiological and genetic properties of four Saccharomyces cerevisiae strains. Enzym. Microb. Technol. 2000, 26, 706–714. [Google Scholar] [CrossRef]
- Galardini, M.; Busby, B.P.; Vieitez, C.; Dunham, A.S.; Typas, A.; Beltrao, P. The impact of the genetic background on gene deletion phenotypes in Saccharomyces cerevisiae. Mol. Syst. Biol. 2019, 15, e8831. [Google Scholar] [CrossRef] [PubMed]
- Mazzoni, C.; Mancini, P.; Verdone, L.; Madeo, F.; Serafini, A.; Herker, E.; Falcone, C. A Truncated Form of KlLsm4p and the Absence of Factors Involved in mRNA Decapping Trigger Apoptosis in Yeast. Mol. Biol. Cell 2003, 14, 721–729. [Google Scholar] [CrossRef] [PubMed]
- Mazzoni, C.; Mancini, P.; Madeo, F.; Palermo, V.; Falcone, C. A Kluyveromyces lactis mutant in the essential gene KlLSM4 shows phenotypic markers of apoptosis. FEMS Yeast Res. 2003, 4, 29–35. [Google Scholar] [CrossRef]
- Caraba, B.; Stirpe, M.; Palermo, V.; Vaccher, U.; Bianchi, M.M.; Falcone, C.; Mazzoni, C. Yeast Lsm Pro-Apoptotic Mutants Show Defects in Autophagy. Int. J. Mol. Sci. 2023, 24, 13708. [Google Scholar] [CrossRef]
- He, W.; Parker, R. Functions of Lsm proteins in mRNA degradation and splicing. Curr. Opin. Cell Biol. 2000, 12, 346–350. [Google Scholar] [CrossRef]
- Mazzoni, C.; D’Addario, I.; Falcone, C. The C-terminus of the yeast Lsm4p is required for the association to P-bodies. FEBS Lett. 2007, 581, 4836–4840. [Google Scholar] [CrossRef]
- Palermo, V.; Mangiapelo, E.; Piloto, C.; Pieri, L.; Muscolini, M.; Tuosto, L.; Mazzoni, C. p53 death signal is mainly mediated by Nuc1(EndoG) in the yeast Saccharomyces cerevisiae. FEMS Yeast Res. 2013, 13, 682–688. [Google Scholar] [CrossRef]
- Vapore, V.; Mazzaglia, C.; Sibilia, D.; Del Vecchio, M.; Fruhmann, G.; Valenti, M.; Miranda, E.; Rinaldi, T.; Winderickx, J.; Mazzoni, C. Neuroserpin Inclusion Bodies in a FENIB Yeast Model. Microorganisms 2021, 9, 1498. [Google Scholar] [CrossRef]
- Palermo, V.; Mattivi, F.; Silvestri, R.; La Regina, G.; Falcone, C.; Mazzoni, C. Apple Can Act as Anti-Aging on Yeast Cells. Oxid. Med. Cell Longev. 2012, 2012, 491759. [Google Scholar] [CrossRef] [PubMed]
- Stirpe, M.; Palermo, V.; Bianchi, M.M.; Silvestri, R.; Falcone, C.; Tenore, G.; Novellino, E.; Mazzoni, C. Annurca apple (M. pumila Miller cv Annurca) extracts act against stress and ageing in S. cerevisiae yeast cells. BMC Complement. Altern. Med. 2017, 17, 200. [Google Scholar] [CrossRef] [PubMed]
- Palermo, V.; Falcone, C.; Calvani, M.; Mazzoni, C. Acetyl-L-carnitine protects yeast cells from apoptosis and aging and inhibits mitochondrial fission. Aging Cell 2010, 9, 570–579. [Google Scholar] [CrossRef] [PubMed]
- Mazzoni, C.; Palermo, V.; Torella, M.; Falcone, C. HIR1, the co-repressor of histone gene transcription of Saccharomyces cerevisiae, acts as a multicopy suppressor of the apoptotic phenotypes of the LSM4 mRNA degradation mutant. FEMS Yeast Res. 2005, 5, 1229–1235. [Google Scholar] [CrossRef]
- Mazzoni, C.; Torella, M.; Petrera, A.; Palermo, V.; Falcone, C. PGK1, the gene encoding the glycolitic enzyme phosphoglycerate kinase, acts as a multicopy suppressor of apoptotic phenotypes in S. cerevisiae. Yeast 2009, 26, 31–37. [Google Scholar] [CrossRef]
- Palermo, V.; Stirpe, M.; Torella, M.; Falcone, C.; Mazzoni, C. NEM1 acts as a suppressor of apoptotic phenotypes in LSM4 yeast mutants. FEMS Yeast Res. 2015, 15, fov074. [Google Scholar] [CrossRef][Green Version]
- Hu, G.; McQuiston, T.; Bernard, A.; Park, Y.-D.; Qiu, J.; Vural, A.; Zhang, N.; Waterman, S.R.; Blewett, N.H.; Myers, T.G.; et al. A conserved mechanism of TOR-dependent RCK-mediated mRNA degradation regulates autophagy. Nat. Cell Biol. 2015, 17, 930–942. [Google Scholar] [CrossRef]
- González, A.; Hall, M.N. Nutrient sensing and TOR signaling in yeast and mammals. EMBO J. 2017, 36, 397. [Google Scholar] [CrossRef]
- Foltman, M.; Sanchez-Diaz, A. TOR Complex 1: Orchestrating Nutrient Signaling and Cell Cycle Progression. Int. J. Mol. Sci. 2023, 24, 15745. [Google Scholar] [CrossRef]
- Gatica, D.; Hu, G.; Zhang, N.; Williamson, P.R.; Klionsky, D.J. The Pat1-Lsm complex prevents 3′ to 5′ degradation of a specific subset of ATG mRNAs during nitrogen starvation-induced autophagy. Autophagy 2019, 15, 750–751. [Google Scholar] [CrossRef]
- Kira, S.; Kumano, Y.; Ukai, H.; Takeda, E.; Matsuura, A.; Noda, T. Dynamic relocation of the TORC1–Gtr1/2–Ego1/2/3 complex is regulated by Gtr1 and Gtr2. Mol. Biol. Cell 2016, 27, 382. [Google Scholar] [CrossRef] [PubMed]
- Sullivan, A.; Wallace, R.L.; Wellington, R.; Luo, X.; Capaldi, A.P. Multilayered regulation of TORC1-body formation in budding yeast. Mol. Biol. Cell 2019, 30, 400–410. [Google Scholar] [CrossRef] [PubMed]
- Hallett, J.E.H.; Luo, X.; Capaldi, A.P. Snf1/AMPK promotes the formation of Kog1/Raptor-bodies to increase the activation threshold of TORC1 in budding yeast. eLife 2015, 4, e09181. [Google Scholar] [CrossRef] [PubMed]
- Caligaris, M.; Sampaio-Marques, B.; Hatakeyama, R.; Pillet, B.; Ludovico, P.; De Virgilio, C.; Winderickx, J.; Nicastro, R. The Yeast Protein Kinase Sch9 Functions as a Central Nutrient-Responsive Hub That Calibrates Metabolic and Stress-Related Responses. J. Fungi 2023, 9, 787. [Google Scholar] [CrossRef]
- Alao, J.P.; Legon, L.; Dabrowska, A.; Tricolici, A.M.; Kumar, J.; Rallis, C. Interplays of AMPK and TOR in Autophagy Regulation in Yeast. Cells 2023, 12, 519. [Google Scholar] [CrossRef]
- Bjedov, I.; Rallis, C. The Target of Rapamycin Signalling Pathway in Ageing and Lifespan Regulation. Genes 2020, 11, 1043. [Google Scholar] [CrossRef]
- Dabrowska, A.; Kumar, J.; Rallis, C. Nutrient-Response Pathways in Healthspan and Lifespan Regulation. Cells 2022, 11, 1568. [Google Scholar] [CrossRef]
- Kaeberlein, M.; McVey, M.; Guarente, L. The SIR2/3/4 complex and SIR2 alone promote longevity in Saccharomyces cerevisiae by two different mechanisms. Genes. Dev. 1999, 13, 2570–2580. [Google Scholar] [CrossRef]
- Campos, S.E.; DeLuna, A. Functional genomics of dietary restriction and longevity in yeast. Mech. Ageing Dev. 2019, 179, 36–43. [Google Scholar] [CrossRef]
- Mohammad, K.; Baratang Junio, J.A.; Tafakori, T.; Orfanos, E.; Titorenko, V.I. Mechanisms that Link Chronological Aging to Cellular Quiescence in Budding Yeast. Int. J. Mol. Sci. 2020, 21, 4717. [Google Scholar] [CrossRef]
- Rogina, B.; Tissenbaum, H.A. SIRT1, resveratrol and aging. Front. Genet. 2024, 15, 1393181. [Google Scholar] [CrossRef] [PubMed]
- Stirpe, M.; Palermo, V.; Ferrari, M.; Mroczek, S.; Kufel, J.; Falcone, C.; Mazzoni, C. Increased levels of RNA oxidation enhance the reversion frequency in aging pro-apoptotic yeast mutants. Apoptosis 2017, 22, 200–206. [Google Scholar] [CrossRef] [PubMed]
- Büttner, S.; Eisenberg, T.; Herker, E.; Carmona-Gutierrez, D.; Kroemer, G.; Madeo, F. Why yeast cells can undergo apoptosis: Death in times of peace, love, and war. J. Cell Biol. 2006, 175, 521–525. [Google Scholar] [CrossRef] [PubMed]
- Ocampo, A.; Liu, J.; Schroeder, E.A.; Shadel, G.S.; Barrientos, A. Mitochondrial respiratory thresholds regulate yeast chronological life span and its extension by caloric restriction. Cell Metab. 2012, 16, 55–67. [Google Scholar] [CrossRef]
- Mallick, S.; Shormi, A.S.; Jahan, H.; Alam, M.S.; Begum, R.A.; Sarker, R.H.; Muid, K.A. Yeast cells experience chronological life span extension under prolonged glucose starvation. Heliyon 2025, 11, e42898. [Google Scholar] [CrossRef]
- Zhang, Y.; Naaz, A.; Cheng, T.Y.N.; Lin, J.J.; Gao, M.; Dorajoo, R.; Alfatah, M. Systematic transcriptomics analysis of calorie restriction and rapamycin unveils their synergistic interaction in prolonging cellular lifespan. Commun. Biol. 2025, 8, 753. [Google Scholar] [CrossRef]
- Oliveira, N.K.; Yoo, K.; Bhattacharya, S.; Gambhir, R.; Kirgizbaeva, N.; García, P.A.; Prados, I.P.; Fernandes, C.M.; Del Poeta, M.; Fries, B.C. Distinct effect of calorie restriction between congenic mating types of Cryptococcus neoformans. Sci. Rep. 2024, 14, 18187. [Google Scholar] [CrossRef]
- Altin, S.; Simões, T.; Behrendt, C.; Anton, V.; Domke, D.; Völtzke, K.M.; Kumar, R.; Nolte, H.; Hermanns, T.; Brocke-Ahmadinejad, N.; et al. Ubiquitin precursor with C-terminal extension promotes proteostasis and longevity. Mol. Cell 2025, 85, 3677–3693.e7. [Google Scholar] [CrossRef]
- Gröger, A.; Martínez-Albo, I.; Albà, M.M.; Ayté, J.; Vega, M.; Hidalgo, E. Comparing Mitochondrial Activity, Oxidative Stress Tolerance, and Longevity of Thirteen Ascomycota Yeast Species. Antioxidants 2023, 12, 1810. [Google Scholar] [CrossRef]
- Das, J.K.; Banskota, N.; Candia, J.; Griswold, M.E.; Orenduff, M.; de Cabo, R.; Corcoran, D.L.; Das, S.K.; De, S.; Huffman, K.M.; et al. Calorie restriction modulates the transcription of genes related to stress response and longevity in human muscle: The CALERIE study. Aging Cell 2023, 22, e13963. [Google Scholar] [CrossRef]
- Wiley, C.D.; Campisi, J. From Ancient Pathways to Aging Cells-Connecting Metabolism and Cellular Senescence. Cell Metab. 2016, 23, 1013–1021. [Google Scholar] [CrossRef] [PubMed]
- Vindry, C.; Marnef, A.; Broomhead, H.; Twyffels, L.; Ozgur, S.; Stoecklin, G.; Llorian, M.; Smith, C.W.; Mata, J.; Weil, D.; et al. Dual RNA Processing Roles of Pat1b via Cytoplasmic Lsm1-7 and Nuclear Lsm2-8 Complexes. Cell Rep. 2017, 20, 1187–1200. [Google Scholar] [CrossRef] [PubMed]
- Mazzoni, C.; Herker, E.; Palermo, V.; Jungwirth, H.; Eisenberg, T.; Madeo, F.; Falcone, C. Yeast caspase 1 links messenger RNA stability to apoptosis in yeast. EMBO Rep. 2005, 6, 1076–1081. [Google Scholar] [CrossRef] [PubMed]
- Eisenberg, T.; Knauer, H.; Schauer, A.; Büttner, S.; Ruckenstuhl, C.; Carmona-Gutierrez, D.; Ring, J.; Schroeder, S.; Magnes, C.; Antonacci, L.; et al. Induction of autophagy by spermidine promotes longevity. Nat. Cell Biol. 2009, 11, 1305–1314. [Google Scholar] [CrossRef]
- Stovicek, V.; Borodina, I.; Forster, J. CRISPR–Cas system enables fast and simple genome editing of industrial Saccharomyces cerevisiae strains. Metab. Eng. Commun. 2015, 2, 13–22. [Google Scholar] [CrossRef]
- Gietz, R.D.; Woods, R.A. Yeast Transformation by the LiAc/SS Carrier DNA/PEG Method. In Yeast Protocol; Methods in Molecular Biology; Xiao, W., Ed.; Humana Press: Totowa, NJ, USA, 2006; pp. 107–120. ISBN 978-1-59259-958-5. [Google Scholar]
- Chen, D.-C.; Yang, B.-C.; Kuo, T.-T. One-step transformation of yeast in stationary phase. Curr. Genet. 1992, 21, 83–84. [Google Scholar] [CrossRef]
- Cooper, M.; Johnston, L.H.; Beggs, J.D. Identification and characterization of Uss1p (Sdb23p): A novel U6 snRNA-associated protein with significant similarity to core proteins of small nuclear ribonucleoproteins. EMBO J. 1995, 14, 2066–2075. [Google Scholar] [CrossRef]
- Brachmann, C.B.; Davies, A.; Cost, G.J.; Caputo, E.; Li, J.; Hieter, P.; Boeke, J.D. Designer deletion strains derived from Saccharomyces cerevisiae S288C: A useful set of strains and plasmids for PCR-mediated gene disruption and other applications. Yeast 1998, 14, 115–132. [Google Scholar] [CrossRef]
- Huh, W.-K.; Falvo, J.V.; Gerke, L.C.; Carroll, A.S.; Howson, R.W.; Weissman, J.S.; O’Shea, E.K. Global analysis of protein localization in budding yeast. Nature 2003, 425, 686–691. [Google Scholar] [CrossRef]
- Taylor, R.G.; Walker, D.C.; McInnes, R.R. E. coli host strains significantly affect the quality of small scale plasmid DNA preparations used for sequencing. Nucleic Acids Res. 1993, 21, 1677–1678. [Google Scholar] [CrossRef]
- Palermo, V.; Falcone, C.; Mazzoni, C. Apoptosis and aging in mitochondrial morphology mutants of S. cerevisiae. Folia Microbiol. 2007, 52, 479–483. [Google Scholar] [CrossRef]






| Primer Name | Oligonucleotide Sequence | Function |
|---|---|---|
| gRNAlsm4For-P | 5′-P-GCA AGA TAA TAT AAT TGA CAG TTT TAG AGC TAG AAA TAG CAA GTA AAA TAA GGC-3′ | Cloning of LSM4 gRNA in pCfB2311 plasmid—Forward |
| SNR52Rev-P | 5′-P-GAT CAT TTA TCT TTC ACT GCG GCG AAG-3′ | Cloning of LSM4 gRNA in pCfB2311 plasmid—Reverse |
| gRNAlsm4contr for | 5′-GAA AGA TAA ATG ATC GCA AGA TAA TAT AAT TGA CA-3′ | Screening of transformed E. coli—Forward |
| Sup4rev1 | 5′-CCC CCG CTA GCG CGT TGT AAA ACG ACG GCC AGT G-3′ | Screening of transformed E. coli—Reverse Primer used for plasmid sequencing |
| SNR52for | 5′-CCC CCG AAT TCG AGC GGA TAA CAA TTT CAC ACA GG-3′ | Primer used for plasmid sequencing |
| Lsm4-GFP For | 5′-GGG ACT TTT ATC ATC AAG TTT ATC AAA TTG CAA GAT AAT ATA ATC GAT ACC GTC GAC CTC GAC-3′ | Production of donor Lsm4-GFP cassette—Forward |
| Lsm4-GFP Rev | 5′-GGG CCG TTA CTA TTA GAG TTA TTG TTG GAG TTA ATT TGC TGA CGT TGT AAA ACG ACG GCC-3′ | Production of donor Lsm4-GFP cassette—Reverse |
| ScLSM4 for | 5′-AAA AAA GGA TCC GTA CGC AGT CAC AAT GCG G-3′ | Screening of transformed yeast colonies—Forward |
| ScLSM4 rev | 5′-TTG GAC GGA CCC ACC TAA AC-3′ | Screening of transformed yeast colonies—Reverse |
Disclaimer/Publisher’s Note: The statements, opinions and data contained in all publications are solely those of the individual author(s) and contributor(s) and not of MDPI and/or the editor(s). MDPI and/or the editor(s) disclaim responsibility for any injury to people or property resulting from any ideas, methods, instructions or products referred to in the content. |
© 2026 by the authors. Licensee MDPI, Basel, Switzerland. This article is an open access article distributed under the terms and conditions of the Creative Commons Attribution (CC BY) license.
Share and Cite
Caraba, B.; Stirpe, M.; Palermo, V.; Ayala Alban, A.; Montanari, A.; Bianchi, M.M.; Falcone, C.; Mazzoni, C. Calorie Restriction Suppresses Premature Ageing in Pro-Apoptotic Yeast Mutants Through an Autophagy-Independent Mechanism. Int. J. Mol. Sci. 2026, 27, 464. https://doi.org/10.3390/ijms27010464
Caraba B, Stirpe M, Palermo V, Ayala Alban A, Montanari A, Bianchi MM, Falcone C, Mazzoni C. Calorie Restriction Suppresses Premature Ageing in Pro-Apoptotic Yeast Mutants Through an Autophagy-Independent Mechanism. International Journal of Molecular Sciences. 2026; 27(1):464. https://doi.org/10.3390/ijms27010464
Chicago/Turabian StyleCaraba, Benedetta, Mariarita Stirpe, Vanessa Palermo, Alessia Ayala Alban, Arianna Montanari, Michele Maria Bianchi, Claudio Falcone, and Cristina Mazzoni. 2026. "Calorie Restriction Suppresses Premature Ageing in Pro-Apoptotic Yeast Mutants Through an Autophagy-Independent Mechanism" International Journal of Molecular Sciences 27, no. 1: 464. https://doi.org/10.3390/ijms27010464
APA StyleCaraba, B., Stirpe, M., Palermo, V., Ayala Alban, A., Montanari, A., Bianchi, M. M., Falcone, C., & Mazzoni, C. (2026). Calorie Restriction Suppresses Premature Ageing in Pro-Apoptotic Yeast Mutants Through an Autophagy-Independent Mechanism. International Journal of Molecular Sciences, 27(1), 464. https://doi.org/10.3390/ijms27010464

