Genome-Wide Association Studies of Body Weight and Average Daily Gain in Chinese Dongliao Black Pigs
Abstract
1. Introduction
2. Results
2.1. The Descriptive Statistics of the BW, ADG, and BMI Traits for DLB Pigs
2.2. Relationship Among the Traits of the BW, ADG, and BMI
2.3. Genome-Wide Association Study of BW, ADG, and BMI in DLB Pigs
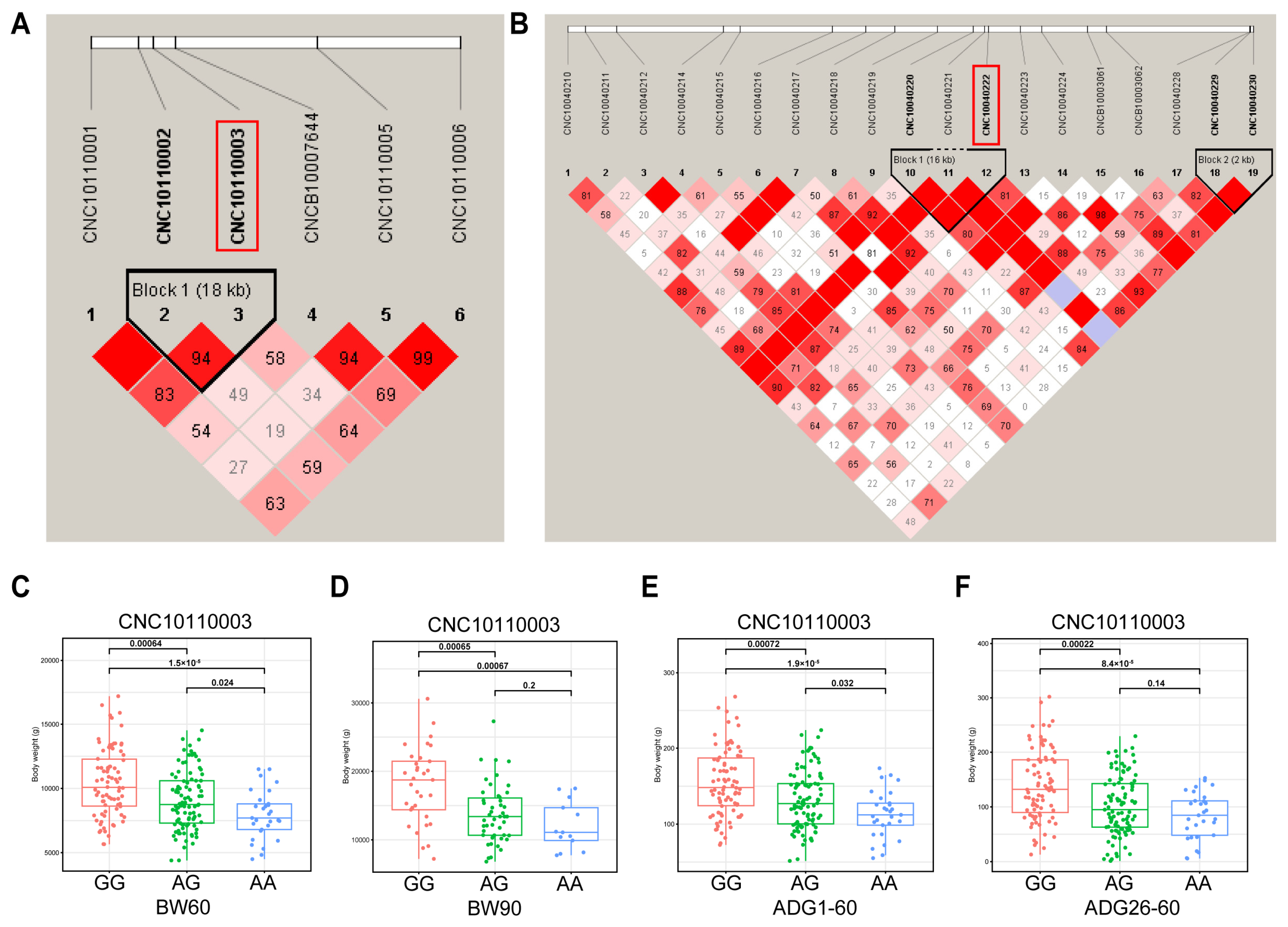
2.4. Linkage Disequilibrium Block Analysis
3. Discussion
3.1. Trait Analysis of BW, ADG, and BMI of DLB Pigs
3.2. Significant Loci and Quantitative Train Loci for BW, ADG, and BMI
3.3. Candidate Genes Identified According to the GWAS Results
4. Materials and Methods
4.1. Animals and Phenotype
4.2. Descriptive Statistical Analysis
4.3. Genotyping and Quality Control
4.4. Genome-Wide Association Studies
4.5. Linkage Disequilibrium Analysis
4.6. Candidate Genes Identification
5. Conclusions
Supplementary Materials
Author Contributions
Funding
Institutional Review Board Statement
Informed Consent Statement
Data Availability Statement
Acknowledgments
Conflicts of Interest
References
- Lebret, B.; Čandek-Potokar, M. Pork Quality Attributes from Farm to Fork. Part I. Carcass and Fresh Meat. Animal 2022, 16, 100402. [Google Scholar] [PubMed]
- Ramos, A.M.; Crooijmans, R.P.M.; Affara, N.A.; Amaral, A.J.; Archibald, A.L.; Beever, J.E.; Bendixen, C.; Churcher, C.; Clark, R.; Dehais, P. Design of a High Density Snp Genotyping Assay in the Pig Using Snps Identified and Characterized by Next Generation Sequencing Technology. PLoS ONE 2009, 8, e6524. [Google Scholar]
- Zhou, L.; Zhao, W.; Fu, Y.; Fang, X.; Ren, S.; Ren, J. Genome-Wide Detection of Genetic Loci and Candidate Genes for Teat Number and Body Conformation Traits at Birth in Chinese Sushan Pigs. Anim. Genet. 2019, 6, 753–756. [Google Scholar]
- Kapell, D.N.R.G.; Ashworth, C.J.; Knap, P.W.; Roehe, R. Genetic Parameters for Piglet Survival, Litter Size and Birth Weight or Its Variation within Litter in Sire and Dam Lines Using Bayesian Analysis. Livest. Sci. 2011, 135, 215–224. [Google Scholar]
- Fontanesi, L.; Schiavo, G.; Galimberti, G.; Calo, D.G.; Russo, V. A Genomewide Association Study for Average Daily Gain in Italian Large White Pigs. J. Anim. Sci. 2014, 4, 1385–1394. [Google Scholar]
- Johnson, Z.B.; Nugent, R.A., III. Heritability of Body Length and Measures of Body Density and Their Relationship to Backfat Thickness and Loin Muscle Area in Swine. J. Anim. Sci. 2003, 8, 1943–1949. [Google Scholar]
- Andersson, L.; Haley, C.S.; Ellegren, H.; Knott, S.A.; Johansson, M.; Andersson, K.; Andersson-Eklund, L.; Edfors-Lilja, I.; Fredholm, M.; Hansson, I. Genetic Mapping of Quantitative Trait Loci for Growth and Fatness in Pigs. Science 1994, 5154, 1771–1774. [Google Scholar]
- Yoo, C.K.; Park, H.B.; Lee, J.B.; Jung, E.J.; Kim, B.M.; Kim, H.I.; Ahn, S.J.; Ko, M.S.; Cho, I.C.; Lim, H.T. Qtl Analysis of Body Weight and Carcass Body Length Traits in an F2 Intercross between L Andrace and K Orean Native Pigs. Anim. Genet. 2014, 4, 589–592. [Google Scholar]
- Maurano, M.T.; Humbert, R.; Rynes, E.; Thurman, R.E.; Haugen, E.; Wang, H.; Reynolds, A.P.; Sandstrom, R.; Qu, H.; Brody, J. Systematic Localization of Common Disease-Associated Variation in Regulatory DNA. Science 2012, 6099, 1190–1195. [Google Scholar]
- Visscher, P.M.; Wray, N.R.; Zhang, Q.; Sklar, P.; McCarthy, M.I.; Brown, M.A.; Yang, J. 10 Years of Gwas Discovery: Biology, Function, and Translation. Am. J. Hum. Genet. 2017, 1, 5–22. [Google Scholar]
- Yang, M.; Lu, K.; Zhao, F.-J.; Xie, W.; Ramakrishna, P.; Wang, G.; Du, Q.; Liang, L.; Sun, C.; Zhao, H. Genome-Wide Association Studies Reveal the Genetic Basis of Ionomic Variation in Rice. Plant Cell 2018, 11, 2720–2740. [Google Scholar]
- Goddard, M.E.; Hayes, B.J. Mapping Genes for Complex Traits in Domestic Animals and Their Use in Breeding Programmes. Nat. Rev. Genet. 2009, 6, 381–391. [Google Scholar] [CrossRef] [PubMed]
- Sahana, G.; Guldbrandtsen, B.; Janss, L.; Lund, M.S. Comparison of Association Mapping Methods in a Complex Pedigreed Population. Genet. Epidemiol. 2010, 5, 455–462. [Google Scholar] [CrossRef] [PubMed]
- Zhang, H.; Zhuang, Z.; Yang, M.; Ding, R.; Quan, J.; Zhou, S.; Gu, T.; Xu, Z.; Zheng, E.; Cai, G. Genome-Wide Detection of Genetic Loci and Candidate Genes for Body Conformation Traits in Duroc× Landrace× Yorkshire Crossbred Pigs. Front. Genet. 2021, 12, 664343. [Google Scholar]
- Ji, J.; Ji, J.; Yan, G.; Yan, G.; Chen, D.; Chen, D.; Xiao, S.; Xiao, S.; Gao, J.; Gao, J.; et al. An Association Study Using Imputed Whole-Genome Sequence Data Identifies Novel Significant Loci for Growth-Related Traits in a Duroc× Erhualian F2 Population. J. Anim. Breed. Genet. 2019, 136, 217–228. [Google Scholar] [CrossRef] [PubMed]
- Schinckel, A.P.; Einstein, M.E.; Jungst, S.; Booher, C.; Newman, S. Evaluation of Different Mixed Model Nonlinear Functions to Describe the Body Weight Growth of Pigs of Different Sire and Dam Lines. Prof. Anim. Sci. 2009, 3, 307–324. [Google Scholar]
- Yang, Q.; Wu, P.; Wang, K.; Chen, D.; Zhou, J.; Ma, J.; Li, M.; Xiao, W.; Jiang, A.; Jiang, Y.; et al. Snps Associated with Body Weight and Backfat Thickness in Two Pig Breeds Identified by a Genome-Wide Association Study. Genomics 2019, 6, 1583–1589. [Google Scholar]
- Wang, H.; Wang, X.; Li, M.; Sun, H.; Chen, Q.; Yan, D.; Dong, X.; Pan, Y.; Lu, S. Genome-Wide Association Study of Growth Traits in a Four-Way Crossbred Pig Population. Genes 2022, 13, 1990. [Google Scholar] [CrossRef]
- Ruan, D.; Zhuang, Z.; Ding, R.; Qiu, Y.; Zhou, S.; Wu, J.; Xu, C.; Hong, L.; Huang, S.; Zheng, E. Weighted Single-Step Gwas Identified Candidate Genes Associated with Growth Traits in a Duroc Pig Population. Genes 2021, 12, 117. [Google Scholar] [CrossRef]
- Zhou, S.; Ding, R.; Meng, F.; Wang, X.; Zhuang, Z.; Quan, J.; Geng, Q.; Wu, J.; Zheng, E.; Wu, Z. A Meta-Analysis of Genome-Wide Association Studies for Average Daily Gain and Lean Meat Percentage in Two Duroc Pig Populations. BMC Genom. 2021, 22, 12. [Google Scholar] [CrossRef]
- Deng, Z.; Huang, T.; Yan, G.; Yang, B.; Zhang, Z.; Xiao, S.; Ai, H.; Huang, L. A Further Look at Quantitative Trait Loci for Growth and Fatness Traits in a White Duroc× Erhualian F3 Intercross Population. Anim. Biotechnol. 2022, 6, 1205–1216. [Google Scholar] [CrossRef] [PubMed]
- Blaj, I.; Tetens, J.; Preuß, S.; Bennewitz, J.; Thaller, G. Genome-Wide Association Studies and Meta-Analysis Uncovers New Candidate Genes for Growth and Carcass Traits in Pigs. PLoS ONE 2018, 10, e0205576. [Google Scholar]
- Park, J. Genome-Wide Association Study to Reveal New Candidate Genes Using Single-Step Approaches for Productive Traits of Yorkshire Pig in Korea. Anim. Biosci. 2024, 3, 451. [Google Scholar]
- Keys, A.; Fidanza, F.; Karvonen, M.J.; Kimura, N.; Taylor, H.L. Indices of Relative Weight and Obesity. Int. J. Epidemiol. 2014, 3, 655–665. [Google Scholar]
- Zhou, L.; Ji, J.; Peng, S.; Zhang, Z.; Fang, S.; Li, L.; Zhu, Y.; Huang, L.; Chen, C.; Ma, J. A Gwa Study Reveals Genetic Loci for Body Conformation Traits in Chinese Laiwu Pigs and Its Implications for Human Bmi. Mamm. Genome 2016, 27, 610–621. [Google Scholar]
- Gong, H.; Xiao, S.; Li, W.; Huang, T.; Huang, X.; Yan, G.; Huang, Y.; Qiu, H.; Jiang, K.; Wang, X. Unravelling the Genetic Loci for Growth and Carcass Traits in Chinese Bamaxiang Pigs Based on a 1.4 Million Snp Array. J. Anim. Breed. Genet. 2019, 1, 3–14. [Google Scholar]
- Locke, A.E.; Kahali, B.; Berndt, S.I.; Justice, A.E.; Pers, T.H.; Day, F.R.; Powell, C.; Vedantam, S.; Buchkovich, M.L.; Yang, J. Genetic Studies of Body Mass Index Yield New Insights for Obesity Biology. Nature 2015, 7538, 197–206. [Google Scholar]
- Kogelman, L.J.A.; Kadarmideen, H.N.; Mark, T.; Karlskov-Mortensen, P.; Bruun, C.S.; Cirera, S.; Jacobsen, M.J.; Jørgensen, C.B.; Fredholm, M. An F2 Pig Resource Population as a Model for Genetic Studies of Obesity and Obesity-Related Diseases in Humans: Design and Genetic Parameters. Front. Genet. 2013, 4, 29. [Google Scholar]
- Vahedi, S.M.; Ardestani, S.S.; Karimi, K.; Banabazi, M.H. Weighted Single-Step Gwas for Body Mass Index and Scans for Recent Signatures of Selection in Yorkshire Pigs. J. Hered. 2022, 3, 325–335. [Google Scholar]
- Kim, H.-R.; Jin, H.-S.; Eom, Y.-B. Association of Macrod2 Gene Variants with Obesity and Physical Activity in a Korean Population. Mol. Genet. Genom. Med. 2021, 4, e1635. [Google Scholar]
- Fan, H.; Wang, X.; Li, W.; Shen, M.; Wei, Y.; Zheng, H.; Kang, Y. Asb13 Inhibits Breast Cancer Metastasis through Promoting Snai2 Degradation and Relieving Its Transcriptional Repression of Yap. Genes Dev. 2020, 34, 1359–1372. [Google Scholar] [CrossRef] [PubMed]
- Yang, J.; Ouyang, X.; Yang, M.; Xie, G.; Cao, Q. Identification of Key Programmed Cell Death-Related Genes and Immune Infiltration in Extracorporeal Membrane Oxygenation Treatment for Acute Myocardial Infarction Based on Bioinformatics Analysis. Front. Cardiovasc. Med. 2022, 9, 1018662. [Google Scholar] [CrossRef]
- Huang, J.; Li, S.; Wang, Q.; Guan, X.; Qian, L.; Li, J.; Zheng, Y.; Lin, B. Pediococcus Pentosaceus B49 from Human Colostrum Ameliorates Constipation in Mice. Food Funct. 2020, 6, 5607–5620. [Google Scholar] [CrossRef]
- Rodrigues, D.; van Kampen, R.; van Bodegraven, A.A.; Kleinjans, J.C.S.; Jennen, D.G.J.; de Kok, T.M. Gene Expression Responses Reflecting 5-Fu-Induced Toxicity: Comparison between Patient Colon Tissue and 3d Human Colon Organoids. Toxicol. Lett. 2022, 371, 17–24. [Google Scholar] [CrossRef] [PubMed]
- Kim, K.; Kang, J.K.; Jung, Y.H.; Lee, S.B.; Rametta, R.; Dongiovanni, P.; Valenti, L.; Pajvani, U.B. Adipocyte Phlpp2 Inhibition Prevents Obesity-Induced Fatty Liver. Nat. Commun. 2021, 1, 1822. [Google Scholar] [CrossRef]
- Lyu, W.; Xiang, Y.; Wang, X.; Li, J.; Yang, C.; Yang, H.; Xiao, Y. Differentially Expressed Hepatic Genes Revealed by Transcriptomics in Pigs with Different Liver Lipid Contents. Oxidative Med. Cell. Longev. 2022, 2022, 2315575. [Google Scholar] [CrossRef] [PubMed]
- Liu, Z.; Tan, X.; Jin, Q.; Zhan, W.; Liu, G.; Cui, X.; Wang, J.; Meng, X.; Zhu, R.; Wang, K. Multiomics Analyses of Jining Grey Goat and Boer Goat Reveal Genomic Regions Associated with Fatty Acid and Amino Acid Metabolism and Muscle Development. Anim. Biosci. 2023, 37, 982. [Google Scholar]
- Wang, L.; Wang, D.; Yang, L.; Zeng, X.; Zhang, Q.; Liu, G.; Pan, Y. Cuproptosis Related Genes Associated with Jab1 Shapes Tumor Microenvironment and Pharmacological Profile in Nasopharyngeal Carcinoma. Front. Immunol. 2022, 13, 989286. [Google Scholar]
- Lee, S.H.; Yang, J.; Goddard, M.E.; Visscher, P.M.; Wray, N.R. Estimation of Pleiotropy between Complex Diseases Using Snp-Derived Genomic Relationships and Restricted Maximum Likelihood. Bioinformatics 2012, 19, 2540–2542. [Google Scholar] [CrossRef]
- Chang, C.C.; Chow, C.C.; Tellier, L.C.A.; Vattikuti, S.; Purcell, S.M.; Lee, J.J. Second-Generation Plink: Rising to the Challenge of Larger and Richer Datasets. Gigascience 2015, 1, s13742–s14015. [Google Scholar] [CrossRef]
- Zhou, X.; Stephens, M. Genome-Wide Efficient Mixed-Model Analysis for Association Studies. Nat. Genet. 2012, 7, 821–824. [Google Scholar]
- Barrett, J.C.; Fry, B.; Maller, J.D.J.; Daly, M.J. Haploview: Analysis and Visualization of Ld and Haplotype Maps. Bioinformatics 2005, 2, 263–265. [Google Scholar]
- Martin, F.J.; Amode, M.R.; Aneja, A.; Austine-Orimoloye, O.; Azov, A.G.; Barnes, I.; Becker, A.; Bennett, R.; Berry, A.; Bhai, J. Ensembl 2023. Nucleic Acids Res. 2023, 51, D933–D941. [Google Scholar] [PubMed]



| Trait | N | Mean | SD | Min | Max | CV (%) | h2 ± SE |
|---|---|---|---|---|---|---|---|
| BW1 (g) | 358 | 1279.66 | 228.01 | 730 | 1860 | 17.86 | 0.37 ± 0.26 |
| BW26 (g) | 358 | 5486.26 | 1193.97 | 2190 | 8635 | 21.76 | 0.22 ± 0.21 |
| BW60 (g) | 208 | 9461.76 | 2529.21 | 4400 | 17,200 | 26.73 | 0.83 ± 0.19 |
| BW90 (g) | 92 | 15,046.12 | 5146.90 | 6830 | 30,615 | 34.21 | 0.68 ± 0.22 |
| ADG1–26 (g) | 358 | 168.26 | 44.80 | 55.00 | 276.40 | 26.62 | 0.72 ± 0.22 |
| ADG1–60 (g) | 208 | 138.31 | 42.41 | 51.53 | 268.31 | 30.66 | 0.96 ± 0.17 |
| ADG1–90 (g) | 92 | 154.89 | 57.78 | 66.01 | 325.45 | 37.30 | 0.97 ± 0.17 |
| ADG26–60 (g) | 208 | 114.09 | 60.85 | 1.18 | 302.06 | 53.34 | 0.83 ± 0.19 |
| ADG26–90 (g) | 92 | 146.20 | 73.69 | 15.25 | 354.14 | 50.41 | 0.94 ± 0.18 |
| ADG60–90 (g) | 92 | 189.65 | 100.08 | 8.33 | 503.83 | 52.77 | 0.81 ± 0.22 |
| BMI1-BL (kg/m2) | 358 | 25.74 | 3.22 | 18.51 | 40.59 | 12.52 | 0.01 ± 0.18 |
| BMI26-BL (kg/m2) | 358 | 35.24 | 5.38 | 20.23 | 55.85 | 15.28 | 0.24 ± 0.23 |
| BMI60-BL (kg/m2) | 208 | 36.42 | 5.34 | 21.53 | 52.48 | 14.66 | 0.19 ± 0.21 |
| BMI90-BL (kg/m2) | 92 | 39.81 | 8.07 | 27.32 | 93.97 | 20.27 | 0.49 ± 0.21 |
| BMI1-BH (kg/m2) | 358 | 44.10 | 8.84 | 24.03 | 79.56 | 20.03 | 0.79 ± 0.20 |
| BMI26-BH (kg/m2) | 358 | 79.30 | 14.35 | 48.21 | 122.31 | 18.10 | 0.03 ± 0.18 |
| BMI60-BH (kg/m2) | 208 | 95.51 | 15.46 | 38.25 | 138.67 | 16.19 | 0.62 ± 0.21 |
| BMI90-BH (kg/m2) | 92 | 105.56 | 23.61 | 55.75 | 154.79 | 22.37 | 0.99 ± 0.16 |
| Trait | Chr | Nsnpsuggest | Pos (bp) | p-Value | CI (Mb) | Alleles | Effect | Gene | Distance (bp) |
|---|---|---|---|---|---|---|---|---|---|
| BW26 | 10 | 1 | 65,273,844 | 9.05 × 10−6 | 59.27–65.27 | A/G | −946.24 | ASB13 | −1688 |
| BW60 | 3 | 1 | 137,139,318 | 1.85 × 10−5 | 131.14–138.55 | A/G | 1220.47 | FAM110C | 4,322,417 |
| BW60 | 11 | 3 | 100,808 | 1.16 × 10−6 | 0.10–1.11 | A/G | −1254.58 | ATP12A | −13,517 |
| BW60 | 17 | 1 | 23,852,682 | 8.35 × 10−6 | 23.85–29.85 | C/T | 1972.73 | MACROD2 | 0 |
| ADG1–26 | 10 | 1 | 65,273,844 | 1.54 × 10−5 | 59.27–65.27 | A/G | −34.45 | ASB13 | −1688 |
| ADG1–60 | 11 | 2 | 100,808 | 2.10 × 10−6 | 0.10–1.11 | A/G | −20.67 | ATP12A | −13,517 |
| ADG1–60 | 17 | 1 | 23,852,682 | 3.33 × 10−6 | 23.85–23.85 | C/T | 34.54 | MACROD2 | 0 |
| ADG26–60 | 7 | 1 | 5,822,223 | 5.14 × 10−6 | 1.10–11.82 | C/T | 48.78 | SLC35B3 | 215,692 |
| ADG26–60 | 11 | 2 | 129,686 | 2.80 × 10−6 | 0.10–6.13 | A/G | 30.14 | ATP12A | 0 |
| ADG26–60 | 17 | 1 | 23,852,682 | 1.88 × 10−5 | 23.85–29.85 | C/T | 45.72 | MACROD2 | 0 |
| ADG26–90 | 17 | 3 | 33,471,951 | 1.44 × 10−5 | 27.47–39.47 | A/G | 46.25 | PDYN | −33,128 |
| ADG26–90 | 17 | 3 | 33,497,319 | 1.44 × 10−5 | 27.50–39.50 | C/T | 46.25 | PDYN | −7760 |
| ADG26–90 | 17 | 3 | 33,737,738 | 1.44 × 10−5 | 27.74–39.74 | A/G | 46.25 | SIRPB2 | −120,582 |
| BMI26-BL | X | 2 | 136,625,261 | 1.65 × 10−5 | 130.63–137.33 | A/G | 1.78 | - | - |
| BMI26-BL | X | 2 | 136,628,078 | 1.65 × 10−5 | 130.63–137.33 | G/T | 1.78 | - | - |
| BMI60-BL | 18 | 1 | 12,824,362 | 3.27 × 10−6 | 6.82–12.82 | C/T | −5.30 | CHRM2 | 224,176 |
| BMI90-BL | 4 | 5 | 101,009,461 | 9.82 × 10−7 | 95.01–104.03 | A/G | 19.47 | NOTCH2 | 0 |
| BMI90-BL | 6 | 1 | 14,648,172 | 1.43 × 10−5 | 8.65–20.65 | A/G | 9.74 | PHLPP2 | 0 |
| BMI90-BL | 9 | 1 | 45,103,299 | 8.85 × 10−8 | 45.10–45.10 | G/T | 28.91 | DSCAML1 | 0 |
| BMI90-BL | 11 | 7 | 7,065,106 | 3.57 × 10−7 | 7.07–13.07 | C/T | 26.76 | KATNAL1 | 667 |
| BMI90-BL | 11 | 7 | 8,057,101 | 3.57 × 10−7 | 7.07–14.06 | G/T | 26.76 | B3GLCT | 150,052 |
| BMI90-BL | 11 | 7 | 8,577,181 | 3.57 × 10−7 | 7.07–14.58 | C/T | 26.76 | ZAR1L | −218,306 |
| BMI90-BL | 14 | 2 | 53,641,877 | 1.56 × 10−5 | 53.64–53.67 | A/T | 19.74 | RYR2 | −10,608 |
| BMI90-BL | 14 | 2 | 53,669,348 | 1.56 × 10−5 | 53.64–53.67 | G/T | 19.74 | RYR2 | 0 |
| BMI90-BL | 15 | 2 | 137,743,389 | 3.28 × 10−6 | 137.04–143.74 | G/T | 15.68 | ILKAP | 0 |
| BMI90-BL | 17 | 3 | 51,463,521 | 5.16 × 10−8 | 45.46–51.46 | A/G | 13.56 | SLC9A8 | 0 |
| BMI90-BL | 18 | 1 | 1,401,569 | 5.28 × 10−7 | 1.40–1.40 | C/T | 19.58 | PTPRN2 | 11,962 |
| BMI26-BH | 14 | 1 | 142,385,942 | 1.13 × 10−5 | 136.39–146.61 | A/G | 6.82 | CYP2E1 | 649,125 |
| BMI60-BH | 4 | 3 | 10,703,277 | 1.26 × 10−6 | 6.15–13.89 | C/T | 9.41 | ASAP1 | 251,348 |
| BMI60-BH | 8 | 1 | 42,799,214 | 5.62 × 10−6 | 42.80–48.80 | G/T | 10.41 | TLL1 | −57,255 |
| BMI60-BH | 9 | 1 | 39,683,032 | 1.29 × 10−6 | 39.68–43.94 | A/G | −7.56 | C11orf52 | 27,809 |
| BMI90-BH | 13 | 2 | 17,568,893 | 3.27 × 10−6 | 1.40–1.40 | A/G | 17.07 | STT3B | 0 |
Disclaimer/Publisher’s Note: The statements, opinions and data contained in all publications are solely those of the individual author(s) and contributor(s) and not of MDPI and/or the editor(s). MDPI and/or the editor(s) disclaim responsibility for any injury to people or property resulting from any ideas, methods, instructions or products referred to in the content. |
© 2025 by the authors. Licensee MDPI, Basel, Switzerland. This article is an open access article distributed under the terms and conditions of the Creative Commons Attribution (CC BY) license (https://creativecommons.org/licenses/by/4.0/).
Share and Cite
Huang, M.; Zhang, W.; Dong, J.; Hu, Z.; Tan, X.; Li, H.; Sun, K.; Zhao, A.; Huang, T. Genome-Wide Association Studies of Body Weight and Average Daily Gain in Chinese Dongliao Black Pigs. Int. J. Mol. Sci. 2025, 26, 3453. https://doi.org/10.3390/ijms26073453
Huang M, Zhang W, Dong J, Hu Z, Tan X, Li H, Sun K, Zhao A, Huang T. Genome-Wide Association Studies of Body Weight and Average Daily Gain in Chinese Dongliao Black Pigs. International Journal of Molecular Sciences. 2025; 26(7):3453. https://doi.org/10.3390/ijms26073453
Chicago/Turabian StyleHuang, Min, Wenyu Zhang, Jiangpeng Dong, Zhengyu Hu, Xuhui Tan, Hao Li, Kailing Sun, Ayong Zhao, and Tao Huang. 2025. "Genome-Wide Association Studies of Body Weight and Average Daily Gain in Chinese Dongliao Black Pigs" International Journal of Molecular Sciences 26, no. 7: 3453. https://doi.org/10.3390/ijms26073453
APA StyleHuang, M., Zhang, W., Dong, J., Hu, Z., Tan, X., Li, H., Sun, K., Zhao, A., & Huang, T. (2025). Genome-Wide Association Studies of Body Weight and Average Daily Gain in Chinese Dongliao Black Pigs. International Journal of Molecular Sciences, 26(7), 3453. https://doi.org/10.3390/ijms26073453

