Elite Cacao Clonal Cultivars with Diverse Genetic Structure, High Potential of Production, and Good Organoleptic Quality Are Helping to Rebuild the Cocoa Industry in Brazil
Abstract
1. Introduction
2. Results
2.1. Genetic Structure and Ancestry
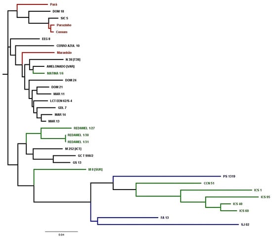
2.2. Genetic Relationship
2.3. Agronomic Characteristics of Elite Cacao Clones in Three Production Systems
2.4. Physical, Chemical, and Sensory Characteristics of the Cocoa Beans from Clonal Cultivars
3. Discussion
3.1. Genetic Structure and Diversity
3.2. Agronomic Characteristics
3.3. Physical, Chemical, and Sensory Characteristics of Cocoa Beans
4. Materials and Methods
4.1. Plant Material and Genotyping
4.2. Genetic Structure and Ancestry
4.3. Phylogenetic Analysis
4.4. Production Systems
4.4.1. Experimental Areas, Plant Material, and Cultivation Conditions
4.4.2. Potential Cacao Production
4.4.3. Disease Incidence and Pod Damage
4.4.4. Experimental Design
4.5. Chemical, Physical, and Sensory Analysis
4.6. Statistical Analysis
5. Conclusions
Supplementary Materials
Author Contributions
Funding
Institutional Review Board Statement
Informed Consent Statement
Data Availability Statement
Acknowledgments
Conflicts of Interest
References
- Lopes, U.V.; Monteiro, W.R.; Pires, J.L.; Clement, D.; Yamada, M.M.; Gramacho, K.P. Cacao Breeding in Bahia, Brazil: Strategies and Results. Crop Breed. Appl. Biotechnol. 2011, 11, 73–81. [Google Scholar] [CrossRef]
- Ahnert, D.; Eskes, A.B. Developments in Cacao Breeding Programmes in Africa and the Americas. Achiev. Sustain. Cultiv. Cocoa 2018, 111–154. [Google Scholar] [CrossRef]
- Ahnert, D.; Mello, H.L.; Santos, F.F.J.; Lima, L.S.; Baligar, V.C. Melhoramento Genético e Produtividade Do Cacaueiro No Brasil. In Cacau: Cultivo, Pesquisa e Inovação; de Souza Júnior, J.O., Ed.; Editus: Kayl, Luxembourg, 2018; pp. 151–181. [Google Scholar] [CrossRef]
- Oliveira, M.L.; Chepote, R.E.S.; Marrocos, P.C.L.; Leite, J.B.V.; Maia, V.B.; Santos, D.M. Cultivo do Cacaueiro no Estado da Bahia; George Andrade Sodré: Ilhéus, Brazil, 2017; ISBN 978-85-99169-07-0. [Google Scholar]
- Sodré, G.A.; Leite, J.B.V. “Candlestick System”: Suggestion for Intensive Cocoa Cultivation. Agrotrópica 2018, 30, 135–146. [Google Scholar]
- Monteiro, W.R.; Silva, S.D.V.M. Cocoa Germplasm Utilisation and Conservation: A Global Approach; CEPEC: Curitiba, Brazil, 1998. [Google Scholar]
- ICCO—International Cocoa Organization. ICCO Quarterly Bulletin of Cocoa Statistics (QBCS); ICCO: Abidjan, Côte d’Ivoire, 2024. [Google Scholar]
- Motamayor, J.C.; Lachenaud, P.; da Silva e Mota, J.W.; Loor, R.; Kuhn, D.N.; Brown, J.S.; Schnell, R.J. Geographic and Genetic Population Differentiation of the Amazonian Chocolate Tree (Theobroma cacao L). PLoS ONE 2008, 3, e3311. [Google Scholar] [CrossRef]
- Zarrillo, S.; Gaikwad, N.; Lanaud, C.; Powis, T.; Viot, C.; Lesur, I.; Fouet, O.; Argout, X.; Guichoux, E.; Salin, F.; et al. The Use and Domestication of Theobroma cacao during the Mid-Holocene in the Upper Amazon. Nat. Ecol. Evol. 2018, 2, 1879–1888. [Google Scholar] [CrossRef]
- Scharf, A.; Lang, C.; Fischer, M. Genetic Authentication: Differentiation of Fine and Bulk Cocoa (Theobroma cacao L.) by a New CRISPR/Cas9-Based in Vitro Method. Food Control 2020, 114, 107219. [Google Scholar] [CrossRef]
- Argout, X.; Droc, G.; Fouet, O.; Rouard, M.; Labadie, K.; Rhoné, B.; Loor, G.R.; Lanaud, C. Pangenomic Exploration of Theobroma cacao: New Insights into Gene Content Diversity and Selection During Domestication. BioRxiv 2023. [Google Scholar] [CrossRef]
- De Oliveira, I.B.; Alves, S.D.S.; Ferreira, M.M.; Santos, A.S.; Farias, K.S.; Assis, E.T.C.D.M.; Mora-Ocampo, I.Y.; Muñoz, J.J.M.; Costa, E.A.; Gramacho, K.P.; et al. Apoplastomes of Contrasting Cacao Genotypes to Witches’ Broom Disease Reveals Differential Accumulation of PR Proteins. Front. Plant Sci. 2024, 15, 1387153. [Google Scholar] [CrossRef]
- Nousias, O.; Zheng, J.; Li, T.; Meinhardt, L.W.; Bailey, B.; Gutierrez, O.; Baruah, I.K.; Cohen, S.P.; Zhang, D.; Yin, Y. Three de Novo Assembled Wild Cacao Genomes from the Upper Amazon. Sci. Data 2024, 11, 369. [Google Scholar] [CrossRef]
- Takrama, J.; Kun, J.; Meinhardt, L.; Mischke, S.; Opuku, S.Y.; Padi, F.K.; Zhang, D. Verification of Genetic Identity of Introduced Cacao Germplasm in Ghana Using Single Nucleotide Polymorphism (SNP) Markers. Afr. J. Biotechnol. 2014, 13, 2127–2136. [Google Scholar] [CrossRef]
- Padi, F.K.; Ofori, A.; Takrama, J.; Djan, E.; Opoku, S.Y.; Dadzie, A.M.; Bhattacharjee, R.; Motamayor, J.C.; Zhang, D. The Impact of SNP Fingerprinting and Parentage Analysis on the Effectiveness of Variety Recommendations in Cacao. Tree Genet. Genomes 2015, 11, 44. [Google Scholar] [CrossRef]
- Nieves-Orduña, H.E.; Müller, M.; Krutovsky, K.V.; Gailing, O. Genotyping of Cacao (Theobroma cacao L.) Germplasm Resources with SNP Markers Linked to Agronomic Traits Reveals Signs of Selection. Tree Genet. Genomes 2024, 20, 13. [Google Scholar] [CrossRef]
- Phillips-Mora, W.; Mora, A.; Johnson, E.; Astorga, C. Recent Efforts to Improve the Genetic and Physical Conditions of the International Cacao Collection at CATIE. In Proceedings of the International Cocoa Research Conference, San José, Costa Rica, 15–17 October 2006. [Google Scholar]
- Phillips Mora, W.; Arciniegas Leal, A.; Mata Quirós, A.; Motamayor Arias, J.C. Catálogo de Clones de Cacao Seleccionados por el CATIE Para Siembras Comerciales; Centro Agronómico Tropical de Investigación y Enseñanza (CATIE): Turrialba, Costa Rica, 2013; ISBN 978-9977-57-590-2. [Google Scholar]
- Del Campo, R.C.; Crespo Andia, F. Cultivo y Beneficio del Cacao CCN 51; Editorial El Conejo: Quito, Ecuador, 1997. [Google Scholar]
- Bartley, B.G. The nomenclature of the accessions derived from Dr. F.J. Pound’s collections in Ecuador in 1937. INGENIC Newsl. 2000, 5, 4–6. [Google Scholar]
- Lanaud, C.; Motamayor, J.C.; Risterucci, A.M. Implications of new insight into the genetic structure of Theobroma cacao L. for breeding strategies. In Proceedings of the International Workshop on New Technologies for Cocoa Breeding, Kota Kinabalu, Malaysia, 16–17 October 2000; INGENIC Press: London, UK, 2001; pp. 89–107. [Google Scholar]
- Pritchard, J.K.; Stephens, M.; Donnelly, P. Inference of Population Structure Using Multilocus Genotype Data. Genetics 2000, 155, 945–959. [Google Scholar] [CrossRef]
- Boza, E.J.; Motamayor, J.C.; Amores, F.M.; Cedeño-Amador, S.; Tondo, C.L.; Livingstone, D.S.; Schnell, R.J.; Gutiérrez, O.A. Genetic Characterization of the Cacao Cultivar CCN 51: Its Impact and Significance on Global Cacao Improvement and Production. J. Am. Soc. Hortic. Sci. 2014, 139, 219–229. [Google Scholar] [CrossRef]
- Yamada, M.M.; Faleiro, F.G.; Lopes, U.V.; Bahia, R.C.; Pires, J.L.; Gomes, L.M.; Melo, G.R. Genetic Variability in Cultivated Cacao Populations in Bahia, Brazil, Detected by Isozymes and RAPD Markers. Crop Breed. Appl. Biotechnol. 2001, 1, 377–384. [Google Scholar] [CrossRef]
- Bartley, B.G.D. The Genetic Diversity of Cacao and Its Utilization; CABI: Wallingford, UK, 2005; ISBN 978-1-84593-024-0. [Google Scholar] [CrossRef]
- Santos, E.S.L.; Cerqueira-Silva, C.B.M.; Mori, G.M.; Ahnert, D.; Mello, D.L.N.; Pires, J.L.; Corrêa, R.X.; de Souza, A.P. Genetic Structure and Molecular Diversity of Cacao Plants Established as Local Varieties for More than Two Centuries: The Genetic History of Cacao Plantations in Bahia, Brazil. PLoS ONE 2015, 10, e0145276. [Google Scholar] [CrossRef]
- Leite, J.B.V.; Fonseca, V.E.; Sodré, A.G.; Valle, R.R.; Nascimento, N.M.; Marrocos, L.P.C. Comportamento Produtivo de Cacau No Semiárido Do Brasil. Agrotropica 2012, 24, 85–90. [Google Scholar] [CrossRef]
- Loureiro, G.A.H.A.; Dantas, P.A.S.; Araujo, Q.R. Manejo e conservação do solo para cacaueiro. In Cacau: Cultivo, Pesquisa e Inovação; de Souza Júnior, J.O., Ed.; Editus: Kayl, Luxembourg, 2018; pp. 618–680. [Google Scholar] [CrossRef]
- Souza Jr, J.O.; Mello, J.W.V.; Alvarez V, V.H.; Neves, J.C.L. Produtividade Do Cacaueiro Em Função de Características Do Solo: I. Características Químicas. Rev. Bras. Ciênc. Solo 1999, 23, 863–872. [Google Scholar] [CrossRef]
- Almeida, C.M.; Corrêa, F.L.; Lima, A.; Virgulino, A.; Xavier, I. Sistema Agroflorestal Com Cacaueiros E Essências Florestais: Desempenho Agronômico, Clonagem E Análise Econômica. Agrotrópica 2020, 32, 177–188. [Google Scholar] [CrossRef]
- Porto, B.H.C. Produtividade de Cultivares Clonais de Cacaueiro (Theobroma cacao L.) em Função de Métodos de Renovação das Lavouras e de Atributos Edáficos e Fisiográficos. 2024. Available online: https://ppgpv.uesc.br/uploads/site/material/2405141140965.pdf (accessed on 20 April 2024).
- Sánchez-Mora, F.D.; Medina-Jara, S.M.; Díaz-Coronel, G.T.; Ramos-Remache, R.A.; Vera-Chang, J.F.; Vásquez-Morán, V.F.; Troya-Mera, F.A.; Garcés-Fiallos, F.R.; Onofre-Nodari, R. Potencial Sanitario y Productivo de 12 Clones de Cacao En Ecuador. Rev. Fitotec. Mex. 2015, 38, 265–274. [Google Scholar] [CrossRef]
- Reges, B.M.; Maia, A.M.; Sarmento, D.H.A.; Silva, M.S.; dos Santos, S.M.L.; Damaceno, M.N. Variáveis de qualidade para aplicação tecnológica de clones de cacau do semiárido brasileiro. Rev. Bras. Eng. Agríc. Ambient. 2021, 25, 203–208. [Google Scholar] [CrossRef]
- Jaimez, R.E.; Barragan, L.; Fernández-Niño, M.; Wessjohann, L.A.; Cedeño-Garcia, G.; Sotomayor Cantos, I.; Arteaga, F. Theobroma cacao L. Cultivar CCN 51: A Comprehensive Review on Origin, Genetics, Sensory Properties, Production Dynamics, and Physiological Aspects. PeerJ 2022, 10, e12676. [Google Scholar] [CrossRef] [PubMed]
- Jaimez, R.E.; Barragan, L.; Fernández-Niño, M.; Larreal B, O.J.; Flores, B. Pod Production Dynamics and Pod Size Distribution of Theobroma cacao L. Clone CCN 51 in Full Sunlight. Int. J. Agron. 2024, 2024, 4242270. [Google Scholar] [CrossRef]
- De Almeida, A.-A.F.; Valle, R.R. Ecophysiology of the Cacao Tree. Braz. J. Plant Physiol. 2007, 19, 425–448. [Google Scholar] [CrossRef]
- Martínez-Guerrero, N.C.; Ligarreto-Moreno, G.A. Sensory Analysis of Cacao Liquor (Theobroma cacao L.) in Cultivars with Different Origins Grown in the Colombian Tropics. Rev. Colomb. Cienc. Hortíc. 2023, 17, e15876. [Google Scholar] [CrossRef]
- Martins, L.M.; de Santana, L.R.R.; Maciel, L.F.; Soares, S.E.; Ferreira, A.C.R.; Biasoto, A.C.T.; da Silva Bispo, E. Phenolic compounds, methylxanthines, and preference drivers of dark chocolate made with hybrid cocoa beans. Res. Soc. Dev. 2023, 12, e22912440782. [Google Scholar] [CrossRef]
- Nascimento, M.B.; Amorim, L.R.; Nonato, M.A.; Roselino, M.N.; Santana, L.R.; Ferreira, A.C.; Rodrigues, F.M.; Mesquita, P.R.; Soares, S.E. Optimization of HS-SPME/GC-MS Method for Determining Volatile Organic Compounds and Sensory Profile in Cocoa Honey from Different Cocoa Varieties (Theobroma cacao L.). Molecules 2024, 29, 3194. [Google Scholar] [CrossRef]
- Afoakwa, E.O.; Paterson, A.; Fowler, M.; Ryan, A. Flavor Formation and Character in Cocoa and Chocolate: A Critical Review. Crit. Rev. Food Sci. Nutr. 2008, 48, 840–857. [Google Scholar] [CrossRef]
- Oracz, J.; Zyzelewicz, D.; Nebesny, E. The Content of Polyphenolic Compounds in Cocoa Beans (Theobroma cacao L.), Depending on Variety, Growing Region, and Processing Operations: A Review. Crit. Rev. Food Sci. Nutr. 2015, 55, 1176–1192. [Google Scholar] [CrossRef]
- Jimenez, J.C.; Amores, F.M.; Solórzano, E.G.; Rodríguez, G.A.; La Mantia, A.; Blasi, P.; Loor, R.G. Differentiation of Ecuadorian National and CCN-51 Cocoa Beans and Their Mixtures by Computer Vision. J. Sci. Food Agric. 2018, 98, 2824–2829. [Google Scholar] [CrossRef] [PubMed]
- Guzmán-Armenteros, T.M.; Ramos-Guerrero, L.A.; Guerra, L.S.; Ruales, J. Optimization of Cacao Beans Fermentation by Native Species and Electromagnetic Fields. Heliyon 2023, 9, e15065. [Google Scholar] [CrossRef] [PubMed]
- Das Virgens, I.A.; Pires, T.C.; De Santana, L.R.R.; Soares, S.E.; Maciel, L.F.; Ferreira, A.C.R.; Biasoto, A.C.T.; Bispo, E.D.S. Relationship between Bioactive Compounds and Sensory Properties of Dark Chocolate Produced from Brazilian Hybrid Cocoa. Int. J. Food Sci. Technol. 2021, 56, 1905–1917. [Google Scholar] [CrossRef]
- Cacao of Excellence Programme (CoEx). International Cocoa Awards Results Editions. Available online: https://www.cacaoofexcellence.org (accessed on 20 April 2024).
- Fowler, M.S.; Coutel, F. Cocoa Beans: From Tree to Factory. In Beckett’s Industrial Chocolate Manufacture and Use; John Wiley & Sons, Ltd.: Hoboken, NJ, USA, 2017; pp. 9–49. ISBN 978-1-118-92359-7. [Google Scholar] [CrossRef]
- Rusconi, M.; Conti, A. Theobroma cacao L., the Food of the Gods: A Scientific Approach beyond Myths and Claims. Pharmacol. Res. 2010, 61, 5–13. [Google Scholar] [CrossRef]
- Castro-Alayo, E.M.; Idrogo-Vásquez, G.; Siche, R.; Cardenas-Toro, F.P. Formation of Aromatic Compounds Precursors during Fermentation of Criollo and Forastero Cocoa. Heliyon 2019, 5, e01157. [Google Scholar] [CrossRef]
- Santander Muñoz, M.; Rodríguez Cortina, J.; Vaillant, F.E.; Escobar Parra, S. An Overview of the Physical and Biochemical Transformation of Cocoa Seeds to Beans and to Chocolate: Flavor Formation. Crit. Rev. Food Sci. Nutr. 2020, 60, 1593–1613. [Google Scholar] [CrossRef]
- Becerra, L.D.; Ruíz, R.Y.; Rodríguez Cortina, J.; Quintanilla-Carvajal, M.X.; Coy-Barrera, E.; Escobar Parra, S. Chemical Characterization of Quality-Related Compounds in Cocoa Matrices: An Overview of Analytical Methods Applied for Their Analysis. Crit. Rev. Anal. Chem. 2023, 53, 689–717. [Google Scholar] [CrossRef]
- Aprotosoaie, A.C.; Luca, S.V.; Miron, A. Flavor Chemistry of Cocoa and Cocoa Products—An Overview. Compr. Rev. Food Sci. Food Saf. 2016, 15, 73–91. [Google Scholar] [CrossRef]
- Deus, V.L.; Bispo, E.S.; Franca, A.S.; Gloria, M.B.A. Influence of Cocoa Clones on the Quality and Functional Properties of Chocolate—Nitrogenous Compounds. LWT 2020, 134, 110202. [Google Scholar] [CrossRef]
- Sukha, D.; Seguine, E.; Assemat, S.; Butler, D.R.; Cilas, C.; Ribeyre, F.; Seni, G.; Cros, E.; Davrieux, F.; Eskes, A.B. Comparative Organoleptic Evaluations of Cocoa (Theobroma cacao L.) Accessions from the International Clone Trial by Three Sensory Panels over Two Years. In Collaborative and Participatory Approaches to Cocoa Variety Improvement; CFC: Amsterdam, The Netherlands; ICCO: London, UK; Bioversity International: Rome, Italy, 2011; p. 128. [Google Scholar]
- Argout, X.; Fouet, O.; Wincker, P.; Gramacho, K.; Legavre, T.; Sabau, X.; Risterucci, A.M.; Da Silva, C.; Cascardo, J.; Allegre, M.; et al. Towards the Understanding of the Cocoa Transcriptome: Production and Analysis of an Exhaustive Dataset of ESTs of Theobroma cacao L. Generated from Various Tissues and under Various Conditions. BMC Genom. 2008, 9, 512. [Google Scholar] [CrossRef]
- Argout, X.; Salse, J.; Aury, J.-M.; Guiltinan, M.J.; Droc, G.; Gouzy, J.; Allegre, M.; Chaparro, C.; Legavre, T.; Maximova, S.N. The Genome of Theobroma cacao. Nat. Genet. 2011, 43, 101–108. [Google Scholar] [PubMed]
- Gopaulchan, D.; Motilal, L.A.; Kalloo, R.K.; Mahabir, A.; Moses, M.; Joseph, F.; Umaharan, P. Genetic diversity and ancestry of cacao (Theobroma cacao L.) in Dominica revealed by single nucleotide polymorphism markers. Genome 2020, 63, 583–595. [Google Scholar] [CrossRef] [PubMed]
- Mahabir, A.; Motilal, L.A.; Gopaulchan, D.; Ramkissoon, S.; Sankar, A.; Umaharan, P. Development of a core SNP panel for cacao (Theobroma cacao L.) identity analysis. Genome 2020, 63, 103–114. [Google Scholar] [PubMed]
- Silva, G.S.; de Santana Souza, J.; de Souza Junior, J.O.; Villela-Dias, C.; Corrêa, R.X.; Calle-Bellido, J.; Jia, H.; Ahnert, D. Mass Selection of Drought Tolerant Cacao in Bahia, Brazil: Morphological, Genetic Structure, and Diversity Analysis. Trop. Plant Biol. 2023, 16, 53–66. [Google Scholar] [CrossRef]
- Perrier, X.; Jacquemoud-Collet, J.P. DARwin Software; CIRAD: Paris, France, 2006. [Google Scholar]
- de Souza Júnior, J.O. Cacau: Cultivo, Pesquisa e Inovação; SciELO-Editus-Editora da UESC: Kayl, Luxembourg, 2018. [Google Scholar] [CrossRef]
- Cacao of Excellence Programme (CoEx). Guide for the Assessment of Cacao Quality and Flavour; Compiled by the Alliance of Bioversity International and CIAT, in Collaboration with the Working Group on the Development of the International Standards for the Assessment of Cocoa Quality and Flavour (ISCQF); Bioversity International: Rome, Italy, 2023; p. 216. [Google Scholar]
- ISO 2451:2017; Cocoa Beans—Specification and Quality Requirements. International Organization for Standardization: Geneva, Switzerland, 2017.
- R Core Team. A Language and Environment for Statistical Computing; R Foundation for Statistical Computing: Vienna, Austria, 2021. [Google Scholar]





| Local Cultivars | Clonal Cultivars | ||||||
|---|---|---|---|---|---|---|---|
| Genetic Group | Comum | Pará | Parazinho | Maranhão | PS 1319 | SJ 02 | FA 13 |
| Amelonado | 0.9980 | 0.9550 | 0.9980 | 0.9740 | 0.6790 | 0.2350 | 0.5350 |
| Contamana | 0.0001 | 0.0010 | 0.0001 | 0.0004 | 0.1560 | 0.4070 | 0.0052 |
| Criollo | 0.0001 | 0.0004 | 0.0001 | 0.0004 | 0.1570 | 0.0007 | 0.0011 |
| Curaray | 0.0001 | 0.0005 | 0.0001 | 0.0008 | 0.0011 | 0.0021 | 0.0043 |
| Guiana | 0.0004 | 0.0057 | 0.0004 | 0.0077 | 0.0007 | 0.0013 | 0.0011 |
| Iquitos | 0.0002 | 0.0102 | 0.0002 | 0.0010 | 0.0012 | 0.3450 | 0.4410 |
| Marañon | 0.0005 | 0.0186 | 0.0005 | 0.0138 | 0.0017 | 0.0024 | 0.0064 |
| Nacional | 0.0000 | 0.0006 | 0.0001 | 0.0005 | 0.0009 | 0.0047 | 0.0013 |
| Nanay | 0.0000 | 0.0068 | 0.0004 | 0.0009 | 0.0009 | 0.0009 | 0.0015 |
| Purús | 0.0000 | 0.0013 | 0.0002 | 0.0004 | 0.0015 | 0.0010 | 0.0031 |
| Production System | Clonal Cultivar | Healthy Pods Plant−1 | Dry Bean (kg Plant−1) | ||
|---|---|---|---|---|---|
| Full sun | CCN 51 | 37.6 | c | 2.6 | b |
| FA 13 | 88.6 | a | 4.0 | a | |
| PS 1319 | 54.4 | bc | 3.0 | b | |
| SJ 02 | 68.2 | ab | 3.9 | a | |
| Thin cabruca | CCN 51 | 53.1 | ab | 3.7 | a |
| FA 13 | 71.3 | ab | 3.2 | a | |
| PS 1319 | 85.5 | a | 4.7 | a | |
| SJ 02 | 37.2 | b | 2.1 | a | |
| Dense cabruca | CCN 51 | 19.3 | b | 1.3 | b |
| FA 13 | 62.9 | a | 2.8 | a | |
| PS 1319 | 22.7 | b | 1.2 | b | |
| SJ 02 | 29.1 | b | 1.7 | b | |
| Source of variation | F value | Pr (>F) | F value | Pr (>F) | |
| Full sun | Clonal cultivar | 30.61 | 0.009 ** | 10.35 | 0.043 * |
| Block | 0.11 | 0.761 | 0.01 | 0.938 | |
| Thin cabruca | Clonal cultivar | 11.01 | 0.040 * | 9.02 | 0.052 |
| Block | 7.85 | 0.068 | 7.80 | 0.068 | |
| Dense cabruca | Clonal cultivar | 35.02 | 0.008 ** | 19.30 | 0.018 * |
| Block | 17.63 | 0.025 * | 21.90 | 0.018 * | |
| Production System | Clonal Cultivar | Witches’ Broom | Black Pod Rot | Damage | |||
|---|---|---|---|---|---|---|---|
| (% Plant−1) | |||||||
| Full sun | CCN 51 | 2.98 | 0.44 | 18.59 | |||
| FA 13 | 7.26 | 0.29 | 8.68 | ||||
| PS 1319 | 8.11 | 2.86 | 10.74 | ||||
| SJ 02 | 7.91 | 1.84 | 13.13 | ||||
| Thin cabruca | CCN 51 | 4.87 | 4.14 | 10.80 | |||
| FA 13 | 4.34 | 0.66 | 14.19 | ||||
| PS 1319 | 2.38 | 1.50 | 7.27 | ||||
| SJ 02 | 4.34 | 0.55 | 11.18 | ||||
| Dense cabruca | CCN 51 | 5.75 | 10.49 | 8.84 | |||
| FA 13 | 6.26 | 3.21 | 11.47 | ||||
| PS 1319 | 7.38 | 7.58 | 16.44 | ||||
| SJ 02 | 7.62 | 2.01 | 13.74 | ||||
| Source of variation | F value | Pr (>F) | F value | Pr (>F) | F value | Pr (>F) | |
| Full sun | Clonal cultivar | 3.59 | 0.16 | 8.95 | 0.05 | 4.15 | 0.14 |
| Block | 0.84 | 0.43 | 0.17 | 0.71 | 0.09 | 0.78 | |
| Thin cabruca | Clonal cultivar | 0.40 | 0.76 | 2.58 | 0.23 | 0.57 | 0.67 |
| Block | 1.64 | 0.29 | 1.76 | 0.28 | 0.09 | 0.79 | |
| Dense cabruca | Clonal cultivar | 0.40 | 0.77 | 1.40 | 0.39 | 0.64 | 0.64 |
| Block | 17.33 | 0.03 * | 6.46 | 0.08 | 0.35 | 0.59 | |
| Attributes | BN 34 | Catongo | CCN 51 | FA 13 | PS 1319 | SJ 02 |
|---|---|---|---|---|---|---|
| Physical | ||||||
| Beans (no./100 g) | 61.00 | 96.00 | 65.00 | 104.00 | 76.00 | 81.00 |
| Avg bean mass (g) | 1.64 | 1.04 | 1.54 | 0.96 | 1.31 | 1.23 |
| pH (a 25 °C) | 5.27 | 5.18 | 4.92 | 5.12 | 5.20 | 5.07 |
| Humidity of bean (%) | 6.50 | 5.50 | 4.90 | 7.00 | 8.10 | 7.90 |
| Chemical | ||||||
| Total purine (g/100 g) | 1.23 | 1.14 | 1.18 | 1.23 | 1.13 | 0.97 |
| Caffeine (g/100 g) | 0.19 | 0.07 | 0.15 | 0.24 | 0.20 | 0.19 |
| Theobromine (g/100 g) | 1.04 | 1.07 | 1.02 | 0.99 | 0.93 | 0.79 |
| Fat (g/100 g) | 56.52 | 55.34 | 54.26 | 55.13 | 52.61 | 55.51 |
| Total Polyphenols (g/100 g) | 3.19 | 2.69 | 2.03 | 2.26 | 1.64 | 1.03 |
| T/C * | 5.36 | 15.18 | 6.75 | 4.07 | 4.58 | 4.18 |
| Organoleptic | ||||||
| Cocoa | 4.10 | 4.29 | 4.71 | 4.88 | 4.98 | 4.60 |
| Bitter | 4.60 | 4.67 | 5.17 | 4.79 | 5.02 | 4.50 |
| Acid | 4.60 | 5.08 | 4.92 | 5.17 | 4.96 | 5.54 |
| Astringency | 5.05 | 4.79 | 4.81 | 4.60 | 4.98 | 4.54 |
| Sweet | 0.67 | 0.21 | 0.04 | 0.29 | 0.08 | 0.67 |
| Fresh Fruits | 3.25 | 3.02 | 2.69 | 3.42 | 2.92 | 3.58 |
| Brown Fruits | 2.60 | 2.65 | 2.52 | 3.08 | 2.77 | 3.52 |
| Nutty | 2.46 | 2.67 | 2.75 | 2.58 | 2.58 | 2.62 |
| Floral | 3.66 | 2.71 | 2.56 | 2.46 | 2.27 | 2.96 |
| Spice | 2.09 | 1.65 | 1.25 | 1.98 | 1.54 | 2.27 |
| Wood | 2.71 | 2.65 | 2.60 | 2.54 | 2.31 | 2.46 |
| Attributes | PC 1 | PC 2 |
|---|---|---|
| Chemical | ||
| Purine | 0.69 | 0.67 |
| Caffeine | −0.58 | 0.80 |
| Theobromine | 0.96 | 0.17 |
| Fat | 0.38 | 0.09 |
| Polyphenols | 0.92 | 0.32 |
| T/C * | 0.71 | −0.69 |
| Eigenvalue | 3.12 | 1.70 |
| % Total variance | 53.63 | 28.35 |
| Cumulative % | 53.63 | 81.98 |
| Organoleptic | ||
| Cocoa | −0.47 | 0.82 |
| Bitter | −0.96 | 0.11 |
| Acid | 0.38 | 0.83 |
| Sweet | 0.94 | −0.21 |
| Fresh fruits | 0.93 | 0.31 |
| Spice | 0.98 | 0.09 |
| Eigenvalue | 3.99 | 1.53 |
| % Total variance | 66.41 | 25.45 |
| Cumulative % | 66.41 | 91.86 |
Disclaimer/Publisher’s Note: The statements, opinions and data contained in all publications are solely those of the individual author(s) and contributor(s) and not of MDPI and/or the editor(s). MDPI and/or the editor(s) disclaim responsibility for any injury to people or property resulting from any ideas, methods, instructions or products referred to in the content. |
© 2025 by the authors. Licensee MDPI, Basel, Switzerland. This article is an open access article distributed under the terms and conditions of the Creative Commons Attribution (CC BY) license (https://creativecommons.org/licenses/by/4.0/).
Share and Cite
Freitas, L.S.; Silva, G.S.; Santos, I.C.d.; Ferreira, A.C.R.; Santos, L.E.S.; Umaharan, P.; Motilal, L.A.; Calle-Bellido, J.; Zhang, D.; Corrêa, R.X.; et al. Elite Cacao Clonal Cultivars with Diverse Genetic Structure, High Potential of Production, and Good Organoleptic Quality Are Helping to Rebuild the Cocoa Industry in Brazil. Int. J. Mol. Sci. 2025, 26, 3386. https://doi.org/10.3390/ijms26073386
Freitas LS, Silva GS, Santos ICd, Ferreira ACR, Santos LES, Umaharan P, Motilal LA, Calle-Bellido J, Zhang D, Corrêa RX, et al. Elite Cacao Clonal Cultivars with Diverse Genetic Structure, High Potential of Production, and Good Organoleptic Quality Are Helping to Rebuild the Cocoa Industry in Brazil. International Journal of Molecular Sciences. 2025; 26(7):3386. https://doi.org/10.3390/ijms26073386
Chicago/Turabian StyleFreitas, Lívia Souza, Gonçalo Santos Silva, Ivanildes Conceição dos Santos, Adriana C. Reis Ferreira, Laysa Evelin Silva Santos, Pathmanthan Umaharan, Lambert A. Motilal, Juan Calle-Bellido, Dapeng Zhang, Ronan Xavier Corrêa, and et al. 2025. "Elite Cacao Clonal Cultivars with Diverse Genetic Structure, High Potential of Production, and Good Organoleptic Quality Are Helping to Rebuild the Cocoa Industry in Brazil" International Journal of Molecular Sciences 26, no. 7: 3386. https://doi.org/10.3390/ijms26073386
APA StyleFreitas, L. S., Silva, G. S., Santos, I. C. d., Ferreira, A. C. R., Santos, L. E. S., Umaharan, P., Motilal, L. A., Calle-Bellido, J., Zhang, D., Corrêa, R. X., & Ahnert, D. (2025). Elite Cacao Clonal Cultivars with Diverse Genetic Structure, High Potential of Production, and Good Organoleptic Quality Are Helping to Rebuild the Cocoa Industry in Brazil. International Journal of Molecular Sciences, 26(7), 3386. https://doi.org/10.3390/ijms26073386

