Belt Electrode-Skeletal Muscle Electrical Stimulation Prevents Muscle Atrophy in the Soleus of Collagen-Induced Arthritis Rats
Abstract
1. Introduction
2. Results
2.1. Chronological Changes in Body Weight and Paw Volume
2.2. Effect of B-SES on Relative Muscle Weight
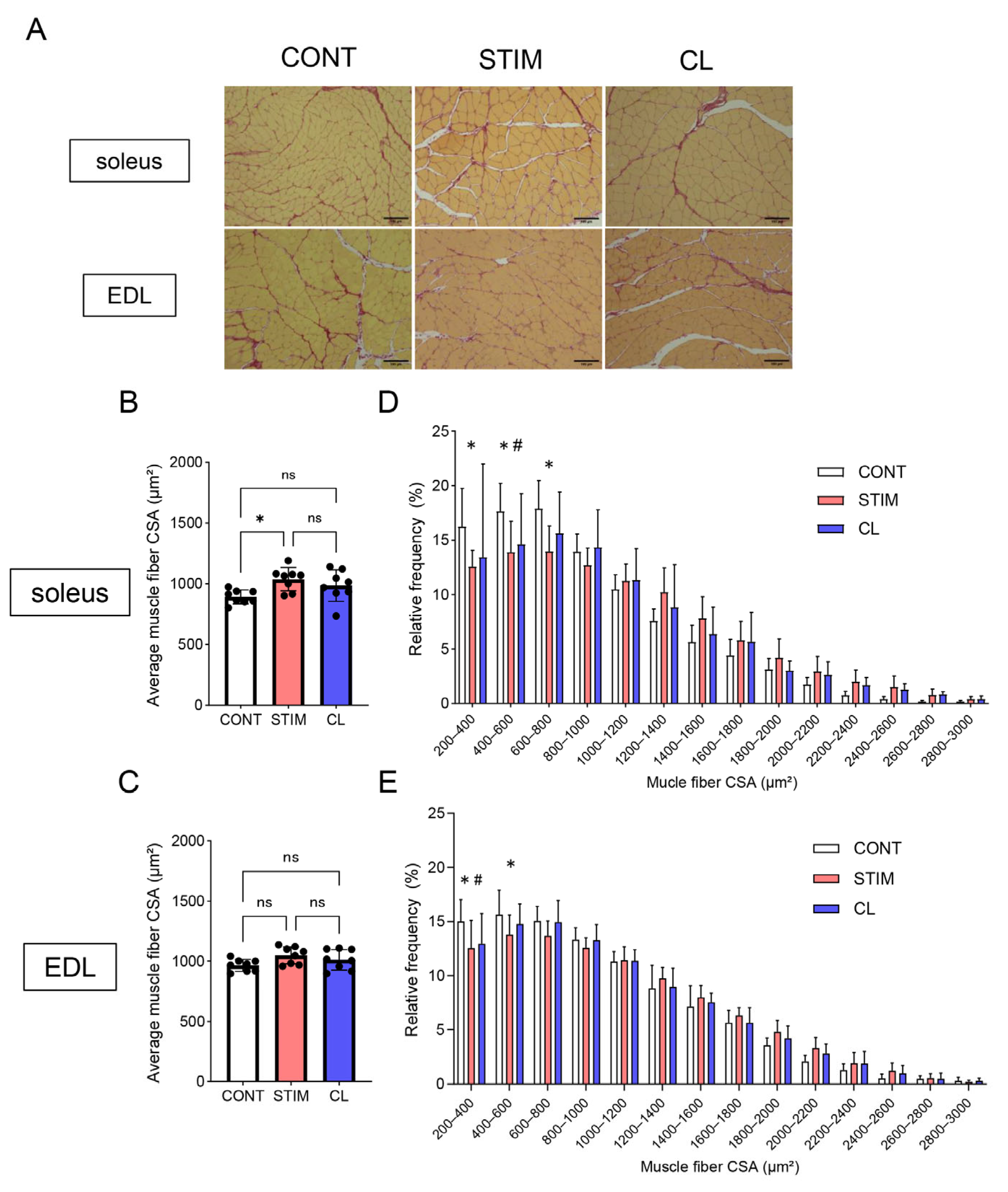
2.3. Analysis of the Muscle Fiber Cross-Sectional Area (CSA) in the Soleus and EDL
2.4. mRNA Expression in the Soleus and EDL on Day 28
3. Discussion
4. Materials and Methods
4.1. Animals
4.2. Experimental Design
4.2.1. Collagen-Induced Arthritis Model
4.2.2. B-SES Protocol
4.2.3. Experimental Group of CIA Rats
4.3. Body Weight and Paw Volume
4.4. Muscle Preparation
4.5. Histological Analysis
4.6. RT-PCR
4.7. Statistical Analysis
5. Conclusions
Author Contributions
Funding
Institutional Review Board Statement
Informed Consent Statement
Data Availability Statement
Conflicts of Interest
References
- Aletaha, D.; Neogi, T.; Silman, A.J.; Funovits, J.; Felson, D.T.; Bingham, C.O., 3rd; Birnbaum, N.S.; Burmester, G.R.; Bykerk, V.P.; Cohen, M.D.; et al. 2010 rheumatoid arthritis classification criteria: An American College of Rheumatology/European League Against Rheumatism collaborative initiative. Ann. Rheum. Dis. 2010, 69, 1580–1588. [Google Scholar] [CrossRef] [PubMed]
- Terashima, A.; Ono, K.; Omata, Y.; Tanaka, S.; Saito, T. Inflammatory diseases causing joint and bone destruction: Rheumatoid arthritis and hemophilic arthropathy. J. Bone Miner. Metab. 2024, 42, 455–462. [Google Scholar] [CrossRef]
- Tekgoz, E.; Colak, S.; Ozalp Ates, F.S.; Sonaeren, I.; Yilmaz, S.; Cinar, M. Sarcopenia in rheumatoid arthritis: Is it a common manifestation? Int. J. Rheum. Dis. 2020, 23, 1685–1691. [Google Scholar] [CrossRef] [PubMed]
- Moschou, D.; Krikelis, M.; Georgakopoulos, C.; Mole, E.; Chronopoulos, E.; Tournis, S.; Mavragani, C.; Makris, K.; Dontas, I.; Gazi, S. Sarcopenia in Rheumatoid arthritis. A narrative review. J. Frailty Sarcopenia Falls 2023, 8, 44–52. [Google Scholar] [CrossRef]
- Yekini, A.; Grace, J.M. Effects of Exercise on Body Composition and Physical Function in Rheumatoid Arthritis Patients: Scoping Review. Open Access Rheumatol. 2023, 15, 113–123. [Google Scholar] [CrossRef]
- Shi, H.; Li, F.; Zhang, F.; Wei, X.; Liu, C.; Duan, R. An electrical stimulation intervention protocol to prevent disuse atrophy and muscle strength decline: An experimental study in rat. J. Neuroeng. Rehabil. 2023, 20, 84. [Google Scholar] [CrossRef]
- Addinsall, A.B.; Cacciani, N.; Backéus, A.; Hedström, Y.; Shevchenko, G.; Bergquist, J.; Larsson, L. Electrical stimulated GLUT4 signalling attenuates critical illness-associated muscle wasting. J. Cachexia Sarcopenia Muscle 2022, 13, 2162–2174. [Google Scholar] [CrossRef]
- Tomida, K.; Nakae, H. Efficacy of belt electrode skeletal muscle electrical stimulation on muscle flexibility of lower limbs: A randomized controlled pilot trial. Medicine 2020, 99, e23156. [Google Scholar] [CrossRef] [PubMed]
- Hishikawa, N.; Sawada, K.; Kubo, M.; Kakita, M.; Kawasaki, T.; Ohashi, S.; Mikami, Y. Kinesiophysiological analysis associated with changes in subjective intensities in belt electrode-skeletal muscle electrical stimulation: A prospective exploratory study. J. Phys. Ther. Sci. 2024, 36, 284–289. [Google Scholar] [CrossRef]
- Homma, M.; Miura, M.; Hirayama, Y.; Takahashi, T.; Miura, T.; Yoshida, N.; Miyata, S.; Kohzuki, M.; Ebihara, S. Belt Electrode-Skeletal Muscle Electrical Stimulation in Older Hemodialysis Patients with Reduced Physical Activity: A Randomized Controlled Pilot Study. J. Clin. Med. 2022, 11, 6170. [Google Scholar] [CrossRef]
- Tanaka, S.; Kamiya, K.; Matsue, Y.; Yonezawa, R.; Saito, H.; Hamazaki, N.; Matsuzawa, R.; Nozaki, K.; Yamashita, M.; Wakaume, K.; et al. Efficacy and Safety of Acute Phase Intensive Electrical Muscle Stimulation in Frail Older Patients with Acute Heart Failure: Results from the ACTIVE-EMS Trial. J. Cardiovasc. Dev. Dis. 2022, 9, 99. [Google Scholar] [CrossRef]
- Hau, H.A.; Kelu, J.J.; Ochala, J.; Hughes, S.M. Slow myosin heavy chain 1 is required for slow myofibril and muscle fibre growth but not for myofibril initiation. Dev. Biol. 2023, 499, 47–58. [Google Scholar] [CrossRef] [PubMed]
- Zumbaugh, M.D.; Johnson, S.E.; Shi, T.H.; Gerrard, D.E. Molecular and biochemical regulation of skeletal muscle metabolism. J. Anim. Sci. 2022, 100, skac035. [Google Scholar] [CrossRef]
- Alabarse, P.V.G.; Lora, P.S.; Silva, J.M.S.; Santo, R.C.E.; Freitas, E.C.; de Oliveira, M.S.; Almeida, A.S.; Immig, M.; Teixeira, V.O.N.; Filippin, L.I.; et al. Collagen-induced arthritis as an animal model of rheumatoid cachexia. J. Cachexia Sarcopenia Muscle 2018, 9, 603–612. [Google Scholar] [CrossRef] [PubMed]
- Casanova-Vallve, N.; Constantin-Teodosiu, D.; Filer, A.; Hardy, R.S.; Greenhaff, P.L.; Chapman, V. Skeletal muscle dysregulation in rheumatoid arthritis: Metabolic and molecular markers in a rodent model and patients. PLoS ONE 2020, 15, e0235702. [Google Scholar] [CrossRef]
- Tyganov, S.A.; Belova, S.P.; Turtikova, O.V.; Vikhlyantsev, I.M.; Nemirovskaya, T.L.; Shenkman, B.S. Changes in the Mechanical Properties of Fast and Slow Skeletal Muscle after 7 and 21 Days of Restricted Activity in Rats. Int. J. Mol. Sci. 2023, 24, 4141. [Google Scholar] [CrossRef]
- Hitomi, Y.; Kizaki, T.; Watanabe, S.; Matsumura, G.; Fujioka, Y.; Haga, S.; Izawa, T.; Taniguchi, N.; Ohno, H. Seven skeletal muscles rich in slow muscle fibers may function to sustain neutral position in the rodent hindlimb. Comp. Biochem. Physiol. B Biochem. Mol. Biol. 2005, 140, 45–50. [Google Scholar] [CrossRef]
- Kamada, Y.; Toyama, S.; Arai, Y.; Inoue, H.; Nakagawa, S.; Fujii, Y.; Kaihara, K.; Kishida, T.; Mazda, O.; Takahashi, K. Treadmill running prevents atrophy differently in fast- versus slow-twitch muscles in a rat model of rheumatoid arthritis. J. Muscle Res. Cell Motil. 2021, 42, 429–441. [Google Scholar] [CrossRef]
- Honda, Y.; Tanaka, N.; Kajiwara, Y.; Kondo, Y.; Kataoka, H.; Sakamoto, J.; Akimoto, R.; Nawata, A.; Okita, M. Effect of belt electrode-skeletal muscle electrical stimulation on immobilization-induced muscle fibrosis. PLoS ONE 2021, 16, e0244120. [Google Scholar] [CrossRef]
- Schiaffino, S.; Dyar, K.A.; Ciciliot, S.; Blaauw, B.; Sandri, M. Mechanisms regulating skeletal muscle growth and atrophy. FEBS J. 2013, 280, 4294–4314. [Google Scholar] [CrossRef]
- Kotani, T.; Takegaki, J.; Tamura, Y.; Kouzaki, K.; Nakazato, K.; Ishii, N. The effect of repeated bouts of electrical stimulation-induced muscle contractions on proteolytic signaling in rat skeletal muscle. Physiol. Rep. 2021, 9, e14842. [Google Scholar] [CrossRef]
- Takahashi, A.; Honda, Y.; Tanaka, N.; Miyake, J.; Maeda, S.; Kataoka, H.; Sakamoto, J.; Okita, M. Skeletal Muscle Electrical Stimulation Prevents Progression of Disuse Muscle Atrophy via Forkhead Box O Dynamics Mediated by Phosphorylated Protein Kinase B and Peroxisome Proliferator-Activated Receptor gamma Coactivator-1alpha. Physiol. Res. 2024, 73, 105–115. [Google Scholar] [CrossRef] [PubMed]
- Uno, H.; Kamiya, S.; Akimoto, R.; Hosoki, K.; Tadano, S.; Isemura, M.; Kouzaki, K.; Tamura, Y.; Kotani, T.; Nakazato, K. Belt electrode tetanus muscle stimulation reduces denervation-induced atrophy of rat multiple skeletal muscle groups. Sci. Rep. 2024, 14, 5848. [Google Scholar] [CrossRef]
- Honda, Y.; Takahashi, A.; Tanaka, N.; Kajiwara, Y.; Sasaki, R.; Okita, S.; Sakamoto, J.; Okita, M. Muscle contractile exercise through a belt electrode device prevents myofiber atrophy, muscle contracture, and muscular pain in immobilized rat gastrocnemius muscle. PLoS ONE 2022, 17, e0275175. [Google Scholar] [CrossRef]
- Tsutaki, A.; Ogasawara, R.; Kobayashi, K.; Lee, K.; Kouzaki, K.; Nakazato, K. Effect of intermittent low-frequency electrical stimulation on the rat gastrocnemius muscle. BioMed Res. Int. 2013, 2013, 480620. [Google Scholar] [CrossRef] [PubMed]
- Kim, M.S.; Lee, S.H.; Kim, J.H.; Kim, O.K.; Yu, A.R.; Baik, H.H. Anti-Inflammatory Effects of Step Electrical Stimulation on Complete Freund’s Adjuvant (CFA) Induced Rheumatoid Arthritis Rats. J. Nanosci. Nanotechnol. 2019, 19, 6546–6553. [Google Scholar] [CrossRef] [PubMed]
- Aletaha, D.; Bingham, C.O., 3rd; Tanaka, Y.; Agarwal, P.; Kurrasch, R.; Tak, P.P.; Popik, S. Efficacy and safety of sirukumab in patients with active rheumatoid arthritis refractory to anti-TNF therapy (SIRROUND-T): A randomised, double-blind, placebo-controlled, parallel-group, multinational, phase 3 study. Lancet 2017, 389, 1206–1217. [Google Scholar] [CrossRef]
- Bennett, J.L.; Pratt, A.G.; Dodds, R.; Sayer, A.A.; Isaacs, J.D. Rheumatoid sarcopenia: Loss of skeletal muscle strength and mass in rheumatoid arthritis. Nat. Rev. Rheumatol. 2023, 19, 239–251. [Google Scholar] [CrossRef]
- Bakharevski, O.; Stein-Oakley, A.N.; Thomson, N.M.; Ryan, P.F. Collagen induced arthritis in rats. Contrasting effect of subcutaneous versus intradermal inoculation of type II collagen. J. Rheumatol. 1998, 25, 1945–1952. [Google Scholar]
- Livak, K.J.; Schmittgen, T.D. Analysis of relative gene expression data using real-time quantitative PCR and the 2(-Delta Delta C(T)) Method. Methods 2001, 25, 402–408. [Google Scholar] [CrossRef]
- Kanda, Y. Investigation of the freely available easy-to-use software ’EZR’ for medical statistics. Bone Marrow Transpl. 2013, 48, 452–458. [Google Scholar] [CrossRef] [PubMed]






Disclaimer/Publisher’s Note: The statements, opinions and data contained in all publications are solely those of the individual author(s) and contributor(s) and not of MDPI and/or the editor(s). MDPI and/or the editor(s) disclaim responsibility for any injury to people or property resulting from any ideas, methods, instructions or products referred to in the content. |
© 2025 by the authors. Licensee MDPI, Basel, Switzerland. This article is an open access article distributed under the terms and conditions of the Creative Commons Attribution (CC BY) license (https://creativecommons.org/licenses/by/4.0/).
Share and Cite
Hisamoto, K.; Toyama, S.; Okubo, N.; Kamada, Y.; Nakagawa, S.; Arai, Y.; Inoue, A.; Mazda, O.; Takahashi, K. Belt Electrode-Skeletal Muscle Electrical Stimulation Prevents Muscle Atrophy in the Soleus of Collagen-Induced Arthritis Rats. Int. J. Mol. Sci. 2025, 26, 3294. https://doi.org/10.3390/ijms26073294
Hisamoto K, Toyama S, Okubo N, Kamada Y, Nakagawa S, Arai Y, Inoue A, Mazda O, Takahashi K. Belt Electrode-Skeletal Muscle Electrical Stimulation Prevents Muscle Atrophy in the Soleus of Collagen-Induced Arthritis Rats. International Journal of Molecular Sciences. 2025; 26(7):3294. https://doi.org/10.3390/ijms26073294
Chicago/Turabian StyleHisamoto, Kazufumi, Shogo Toyama, Naoki Okubo, Yoichiro Kamada, Shuji Nakagawa, Yuji Arai, Atsuo Inoue, Osam Mazda, and Kenji Takahashi. 2025. "Belt Electrode-Skeletal Muscle Electrical Stimulation Prevents Muscle Atrophy in the Soleus of Collagen-Induced Arthritis Rats" International Journal of Molecular Sciences 26, no. 7: 3294. https://doi.org/10.3390/ijms26073294
APA StyleHisamoto, K., Toyama, S., Okubo, N., Kamada, Y., Nakagawa, S., Arai, Y., Inoue, A., Mazda, O., & Takahashi, K. (2025). Belt Electrode-Skeletal Muscle Electrical Stimulation Prevents Muscle Atrophy in the Soleus of Collagen-Induced Arthritis Rats. International Journal of Molecular Sciences, 26(7), 3294. https://doi.org/10.3390/ijms26073294

