Next Article in Journal
The Role of Killer Ig-like Receptors in Diseases from A to Z
Next Article in Special Issue
Exploring Genetic Diversity and Inter-/Intraspecific Polymorphism in Rheum sp. (Polygonaceae) Using the iPBS Retrotransposon Marker System
Previous Article in Journal
Structure–Property Relationships in Novel Series of Photoswitchable Local Anesthetic Ethercaine Derivatives: Emphasis on Biological and Photophysical Properties
Previous Article in Special Issue
AcMYB176-Regulated AcCHS5 Enhances Salt Tolerance in Areca catechu by Modulating Flavonoid Biosynthesis and Reactive Oxygen Species Scavenging
 
 
Font Type:
Arial Georgia Verdana
Font Size:
Aa Aa Aa
Line Spacing:
Column Width:
Background:
Article

The Apple Mitogen-Activated Protein Kinase MdMAPK6 Increases Drought, Salt, and Disease Resistance in Plants

State Key Laboratory of Wheat Improvement, Shandong Collaborative Innovation, Center of Fruit & Vegetable Quality and Efficient Production, National Research, Center for Apple Engineering and Technology, College of Horticulture Science and Engineering, Shandong Agricultural University, Taian 271018, China
*
Authors to whom correspondence should be addressed.
Int. J. Mol. Sci. 2025, 26(7), 3245; https://doi.org/10.3390/ijms26073245
Submission received: 25 February 2025 / Revised: 26 March 2025 / Accepted: 27 March 2025 / Published: 31 March 2025

Abstract

As sessile organisms, plants are exposed to a variety of environmental stresses caused by biotic and abiotic factors during their life cycle; as a result, plants have evolved complex defense mechanisms to cope with these stresses, among which the mitogen-activated protein kinase cascade signaling pathway is particularly critical. This study focused on MdMAPK6, a specific mitogen-activated protein kinase gene in Malus domestica, to illuminate its functions in stress responses. MdMAPK6 was successfully cloned from apple and shown to respond to various stressors, including drought, salt, and abscisic acid. Overexpressing MdMAPK6 in apple calli resulted in enhanced resistance to drought, salt, and Botryosphaeria dothidea. Ectopic expression of MdMAPK6 in Arabidopsis thaliana enhanced the resistance to drought, salt, and Pseudomonas syringae pathovar tomato DC3000. These results indicated that MdMAPK6 in apples is a traditional mitogen-activated protein kinase, which plays an important role in both biotic and abiotic stresses.

1. Introduction

As sessile organisms, plants encounter a variety of survival stresses throughout their life cycle [1]. These include abiotic stresses such as drought, salinity, and weather extremes, as well as biotic stresses such as pathogen infection, insect pests, and weed competition [2]. Exposure of plants to these stresses can have serious negative effects on their growth and development, such as reduced yields and overall quality of produce. Therefore, plants have gradually evolved complex adaptive mechanisms, including physiological changes and biochemical responses, to improve their resilience under stress conditions. A thorough understanding of how plants respond to various stresses is essential for improving plant resilience through breeding and biotechnological approaches, as well as for developing sustainable agriculture to mitigate the effects of environmental stresses [3].
External stress signals are first perceived by various types of receptors on plant organs, and subsequently, signaling pathways transmit these molecular signals from the outside of the cell through the plasma membrane to the inside of the cell, enabling the molecular signals inside the cell to act accordingly. This process enables plants to respond quickly and efficiently to changes in the external environment. The mitogen-activated protein kinase (MAPK) cascade is an important pathway for plants responding to adversity stress. The MAPK cascade, a highly conserved signaling module, is ubiquitous in eukaryotes [4]. A typical MAPK cascade consists mainly of MAPK, MAPK kinase (MAPKK), and MAPKK kinase (MAPKKK) [5,6,7]. When plants perceive external stimuli, MAPKKKs are first activated, and phosphorylated MAPKKKs activate directly downstream MAPKKs by phosphorylation of serine and/or threonine residues in the S/T-X3-5-S/T motif. The MAPKKs then activate downstream MAPKs by phosphorylating threonine and tyrosine residues in TXY motifs and activated MAPKs can phosphorylate a variety of downstream substrates, including transcription factors, protein kinases and structural proteins, which ultimately triggers a cellular response and enables plants to make adaptive responses to external stimuli [8,9].
The role of MAPKs in plant resistance to external abiotic stresses has been demonstrated in many plants [10,11,12,13]. For example, in A. thaliana, point mutations in AtMAPK9 and AtMAPK12 lead to increased transpirational water loss from leaves, which reduces plant drought tolerance [14]; in rice, OsMPKK10.2 positively regulates drought resistance by phosphorylation and activation of two different MAPKs, OsMAPK6 and OsMAPK3 [15]; in potato, overexpression of StMAPK11 can better maintain plant growth and photosynthesis under drought conditions [16]; in tomato, overexpression of SlMAPK3 can enhance the drought resistance of plants [17]; in cotton, overexpression of GhMAPK2 can positively regulate the drought and salt resistance of the plant [18]; in maize, overexpression of ZmMAPK1 enhances drought resistance, and overexpression of ZmMAPK5 enhances salt resistance in plants [19,20].
Apple ring rot, caused by Botryosphaeria dothidea, has emerged as a significant disease in apple production across China, posing a serious threat to the fruit tree industry [21]. This pathogen primarily targets apple branches and fruit tissues. Notably, its infection cycle exhibits distinct overwintering characteristics: B. dothidea survives the winter in infested branch tissues, manifesting as mycelium, conidiophores, and ascospores. As spring temperatures rise, the pathogen initiates the primary infection process through two main avenues: first, it directly infects the host tissue using the overwintering mycelium; second, it is spread by conidia carried by rain [22,23,24]. The MAPK signaling cascade pathway plays a crucial regulatory role in plant defense responses to biotic stresses, particularly during pathogen infections. This complex signaling network is essential for how plants perceive and respond to various threats, enabling them to activate their defense mechanisms effectively and enhance their resilience against harmful microorganisms. This cascade of reactions is primarily activated by PAMPs, which are recognized by plant receptors, triggering a series of signaling responses that ultimately lead to the activation of defense mechanisms [25]. For example, in A. thaliana, AtMAPK3 and AtMAPK6 activated by B. cinerea can regulate the biosynthesis of plant phytoalexin by phosphorylating the downstream transcription factor AtWRKY33 [26]. In addition, they regulate the expression of defense genes by phosphorylating the downstream transcription factor AtERF6, thereby enhancing plant resistance to B. cinerea. [27]; in tobacco, NtMEK2 enhances plant resistance to tobacco mosaic virus by phosphorylating NtSIPK and NtWIPK [28]; in soybean, GmMPK6, which is phosphorylated and activated by GmMKK4, significantly enhances the expression of defense related genes GmPR1 and GmPR10-1 through the phosphorylation of GmERF113. This process ultimately increases the resistance of transgenic soybean to P. sojae [29]; in cotton, the signaling module GhMPK9-GhRAF39-GhWRKY40a regulates the defense responses mediated by GhERF1b and GhABF2, thereby initiating plant defense mechanisms against Verticillium wilt [30]; in apple, the phosphorylation of MdMAPKK1 mediated by MdBSK1 enhances the resistance of apple calli and fruit to B. dothidea. [31].
In summary, MAPKs involved in plant resistance to abiotic and biotic stresses were mostly isolated and identified from model crops such as A. thaliana and soybean [32,33]. Despite the increasing importance of MAPKs in plant resistance to abiotic and biotic stresses, there is still a relative paucity of relevant reports on MAPKs in apples in these respects. In this study, an MAPK gene named MdMAPK6 was successfully isolated from an apple, and its biological characteristics and functions were comprehensively and meticulously analyzed to explore the functional properties of MdMAPK6 in depth. The results showed that when MdMAPK6 was overexpressed in apple calli or A. thaliana, it was able to significantly enhance the drought and salt tolerance, and disease resistance of these plants. This finding not only provides a new research perspective and theoretical basis for the improvement of apple resistance but also provides valuable clues to unravel the operation of the MAPK cascade signaling pathway in response to external abiotic and biotic stresses in apples.

2. Results

2.1. Bioinformatics Analysis of the MdMAPK6 Gene in Apple

After searching in the apple genome database, we identified the homolog of A. thaliana AtMAPK6 (AT2G43790) in the apple as MD15G1147300 and named it MdMAPK6 as the target gene for the subsequent study (Supplementary Figure S1). Firstly, we carried out a bioinformatics analysis. We learned that the coding sequence of MdMAPK6 is 1221 base pairs long, the protein generated from this coding sequence contains 406 amino acids, and the predicted molecular weight of this protein is 46.28 kDa. The protein structural domains of MdMAPK6 and AtMAPK6 were analyzed by using the SMART online tool, and the results showed that both of them contain, at the same or similar positions, a serine/threonine kinase (S-TKc) structural domain at the same or similar position (Figure 1A). The amino acids are mainly composed of four categories: small nonpolar, hydrophobic, polar, and aromatics plus cysteine (Figure 1B). The secondary structure is mainly composed of four different conformational forms: alpha helices with a share of 41.87%, random coil structures with a share of 38.92%, extended strands with a share of 13.05%, and beta turns with a share of 6.16% (Figure 1C and Supplementary Figure S2). The prediction results of the tertiary structure of the MdMAPK6 protein and AtMAPK6 protein obtained through the SWISS-MODEL website showed that the tertiary structure of the two proteins was highly similar, indicating that they may have similar functions (Figure 1D). According to the analysis of cis-acting elements on the MdMAPK6 promoter predicted by the PlantCARE website, it mainly includes defense, stress, low temperature, gibberellic acid, abscisic acid, jasmonic acid, auxin, light, and other relevant response elements (Figure 2A). To explore the relationship between MdMAPK6 and MAPK6 of other species, we found the protein sequences of MAPK6 of 16 other species on the NCBI website and constructed a phylogenetic tree through MEGA-64 software; the results showed that MAPK6 in Pyrus x bretschneideri was the closest relative to MAPK6 in M. domestica (Figure 2B, Supplementary Table S3). The multiple sequence alignment on MAPK6 of A. thaliana, Prunus avium, Prunus mume, Prunus persica, P. x bretschneideri, and M. domestica showed that MAPK6 has high protein sequence homology among species, indicating that the MAPK6 protein is evolutionarily conserved and plays critical functional roles across species (Figure 2C).

2.2. Expression Profiles of MdMAPK6 in Different Apple Tissues

To study the specific expression of MdMAPK6 in different tissues of apple, we detected the expression levels of MdMAPK6 in the roots, stems, leaves, flowers, and fruits of ’Royal Gala’ apple by qRT-PCR, and the results showed that MdMAPK6 was expressed in all the above five kinds of apple tissues, with higher expression in the leaves, flowers, and fruits of apple (Figure 3A).

2.3. Responses of MdMAPK6 to PEG 6000, NaCl, and ABA Treatments

To verify the response of MdMAPK6 to abiotic stresses, we subjected apple seedlings to PEG 6000, NaCl, and ABA treatments and subsequently analyzed MdMAPK6 expression. Our results showed a transient increase in the expression of MdMAPK6 under all three treatments (Figure 3B–D). Notably, the expression of MdMAPK6 showed a biphasic rise after ABA treatment (Figure 3D). In conclusion, MdMAPK6 may be involved in plant response to abiotic stress.

2.4. Overexpression of MdMAPK6 Enhances Drought Salt Tolerance While Decreasing the Sensitivity of Apple Calli to ABA

To investigate the biological function of MdMAPK6 in apple calli in response to PEG 6000, NaCl, and ABA treatments, we successfully cloned the MdMAPK6 gene from the cDNA template of the ‘Royal Gala’ apple. Subsequently, using an Agrobacterium-mediated genetic transformation system, we created an MdMAPK6 overexpression line (MdMAPK6-OE) and a corresponding silencing line (Mdmapk6) driven by the 35S promoter in apple calli. The expression level of MdMAPK6 in MdMAPK6-OE is 5.77 times that of the WT, while in Mdmapk6, it is only 0.27 times that of the WT (Supplementary Figure S3). We selected a 15-day-old wild-type apple calli as a control and treated it with the following four media conditions: MS medium, MS medium with 30 µM ABA, MS medium with 4% PEG 6000 to simulate drought stress, and MS medium with 100 mM NaCl to simulate salt stress. Concurrently, the aforementioned stress treatments were applied to the wild-type calli and to MdMAPK6-OE and Mdmapk6 transgenic lines, to conduct a detailed analysis of the specific mechanism of action of MdMAPK6 under these stress conditions. The results showed that all three treatments significantly inhibited the growth of WT calli. In contrast, the MdMAPK6-OE line exhibited growth restriction only under NaCl stress, yet its biomass accumulation remained significantly higher than that of the WT. Notably, the Mdmapk6 mutant displayed a more pronounced growth inhibition phenotype across all three treatment conditions (Figure 4A). By analyzing the effect of treatments, we found that the fresh weight of WT calli was lower in all treatments than in the absence of any stimuli. This loss of weight caused by the different stresses was more dramatic for Mdmapk6 calli, while the fresh weight of MdMAPK6-OE calli was like that of the control, except for those under NaCl stress (Figure 4B). Subsequently, the MDA content and relative conductivity were also analyzed. The experimental results showed that MdMAPK6-OE exhibited significantly lower MDA content and relative conductivity after stress treatment compared to the WT, whereas Mdmapk6 showed the opposite response pattern, with significantly higher MDA content and relative conductivity than the WT (Figure 4C,D). MDA, a byproduct of membrane lipid peroxidation, serves as a critical marker for the extent of oxidative damage inflicted upon cellular membranes, while the relative conductivity reflects the integrity and permeability of cell membranes. Altogether, these results revealed that MdMAPK6 enhances the tolerance to all tested treatments by negatively regulating oxidative stress and cell death.

2.5. Overexpression of MdMAPK6 Enhances Drought and Salt Tolerance and Decreases the Sensitivity of A. thaliana to ABA

To further investigate the mechanism of MdMAPK6 in enhancing drought and salt tolerance in plants, we employed Agrobacterium-mediated genetic transformation to successfully construct overexpression transgenic lines carrying GFP tags in the model plant A. thaliana. On this basis, we screened three overexpression transgenic lines, MdMAPK6-OE#5, MdMAPK6-OE#11, and MdMAPK6-OE#20, for subsequent detailed experimental studies (Figure 5A and Supplementary Figure S4). We used four different medium conditions, including standard 1/2 MS medium, 1/2 MS medium containing 4% PEG 6000, 1/2 MS medium containing 100 mM NaCl, and 1/2 MS medium containing 30 µM ABA, for Col-0 and MdMAPK6-overexpressing transgenic lines. The experimental results showed that these three lines did not exhibit significant differences in growth conditions compared to the WT. However, after treatment, the three overexpression transgenic lines grew significantly better than the Col-0, and showed stronger stress tolerance (Figure 5B). Then, we quantified the root length and fresh weight of Col-0 and overexpression transgenic lines. The results showed that the root length of the overexpression transgenic lines was significantly increased compared to Col-0 (Figure 5C), and the fresh weight was also obviously increased (Figure 5D). In conclusion, the overexpression of MdMAPK6 enhances tolerance to drought and salinity and decreases sensitivity to ABA in A. thaliana as observed in apple calli.

2.6. Overexpression of MdMAPK6 Enhances Resistance of Apple Calli to B. dothidea

To determine whether MdMAPK6 is involved in apple calli defense against B. dothidea, we inoculated a 15-day-old WT, an MdMAPK6 overexpression line (MdMAPK6-OE), and an MdMAPK6-silencing line (Mdmapk6) with B. dothidea and observed the growth of B. dothidea. The radial elongation diameter of mycelia was used as one of the indexes to evaluate apple calli resistance. After 7 days of inoculation, MdMAPK6-OE showed significantly lower mycelial diameter and mycelial growth rate compared to the WT, whereas Mdmapk6 showed no significant differences in mycelial diameter and growth compared to the WT (Figure 6A,B). According to the detection of MDA content in apple calli after inoculation, the MDA content in apple calli of MdMAPK6-OE was significantly reduced compared with the WT, while the MDA content in apple calli of Mdmapk6 was significantly increased compared with the WT (Figure 6C). In the process of disease resistance, the accumulation of H2O2 will not only cause plant defense reactions to trigger plant immunity but also cause direct damage to pathogenic organisms. Therefore, we also tested the H2O2 content and found that the H2O2 content in the apple calli of MdMAPK6-OE was significantly increased, while the H2O2 content in the apple calli of Mdmapk6 had no significant change compared with the WT (Figure 6D). In addition, we further detected the expression levels of the salicylic acid-responsive genes MdPR1, MdPR5, MdEDS1, MdPAD4, and MdPAL by qRT-PCR in the apple calli of WT, MdMAPK6-OE, and Mdmapk6 after fungal inoculation. The results showed that the expressions of all tested genes in the apple calli of MdMAPK6-OE were significantly higher than those in WT, contrary to the expression in the apple calli of Mdmapk6 (Figure 6E–I), indicating that MdMAPK6 enhances the resistance of apple calli to B. dothidea.
Given that the susceptibility of Mdmapk6 to B. dothidea was similar to infected WT calli, we speculated the presence of redundant MdMAPK6 activity in apple calli. Previously, Zipeng Yu et al. (2023) showed redundant activity between AtMAPK3 and AtMAPK6 [34]. Therefore, we studied the expression of MdMAPK3 in the WT and Mdmapk6 apple calli after inoculation with B. dothidea by qRT-PCR. The results showed that the expression level of MdMAPK3 in the apple calli of Mdmapk6 was significantly higher than that in the WT (Figure 6J), supporting the hypothesis.

2.7. Overexpression of MdMAPK6 Enhances the Resistance of Apple Fruit to B. dothidea

We also performed transient transfection of apple fruit and inoculation experiments with B. dothidea. In this study, we utilized the IL-60 viral plasmid vector to achieve overexpression of MdMAPK6 in apple fruit, while applying the TRV viral vector to achieve silencing of MdMAPK6 in apple fruit. The expression of MdMAPK6 in IL60, MdMAPK6-IL60, TRV, and MdMAPK6-TRV was quantitatively detected after apple fruit was placed in darkness for 3 days after transient transfection. The results showed that MdMAPK6-IL60 significantly elevated the expression of MdMAPK6 compared with IL60. Meanwhile, MdMAPK6-TRV significantly decreased the expression of MdMAPK6 compared with TRV (Supplementary Figure S5). The phenotypes were observed 7 days after the inoculation of B. dothidea. The plaque necrosis area of MdMAPK6-IL60 apple fruit was significantly smaller than that of IL60 (Figure 7A,B). The detection results of H2O2 content in apple fruit of IL60 and MdMAPK6-IL60 showed that the H2O2 content of MdMAPK6-IL60 was significantly higher than that of IL60 (Figure 7C). We also quantified the expression of the disease-resistant genes MdPR1, MdPR5, MdPAL, and MdNPR1, and showed that the expression of all the genes evaluated was significantly higher in MdMAPK6-IL60 compared with IL60 (Figure 7D–G). The above results indicate that the overexpression of MdMAPK6 enhances apple fruit resistance to B. dothidea. However, we found that the phenotypes of TRV and MdMAPK6-TRV did not change significantly 7 days after inoculation (Figure 7H). The results of the quantification of the plaque necrotic area (Figure 7I), H2O2 content (Figure 7J), and expression levels of the disease-resistant genes MdPR1, MdPR5, MdPAL, and MdNPR1 (Figure 7K–N) were all consistent with the phenotypes. The results were the same as those of the inoculation of the silencing lines of apple calli. Subsequently, we quantitatively detected the expression of MdMAPK3 in TRV and MdMAPK6-TRV apple fruit after inoculation for 7 days, and the results showed that the expression of MdMAPK3 in MdMAPK6-TRV was significantly higher compared with TRV (Figure 7O). These results provide new evidence for our conjecture that MdMAPK3 and MdMAPK6 are a pair of redundant genes in the process of apple resistance against B. dothidea.

2.8. Overexpression of MdMAPK6 Enhances Resistance to Pst DC3000 in A. thaliana

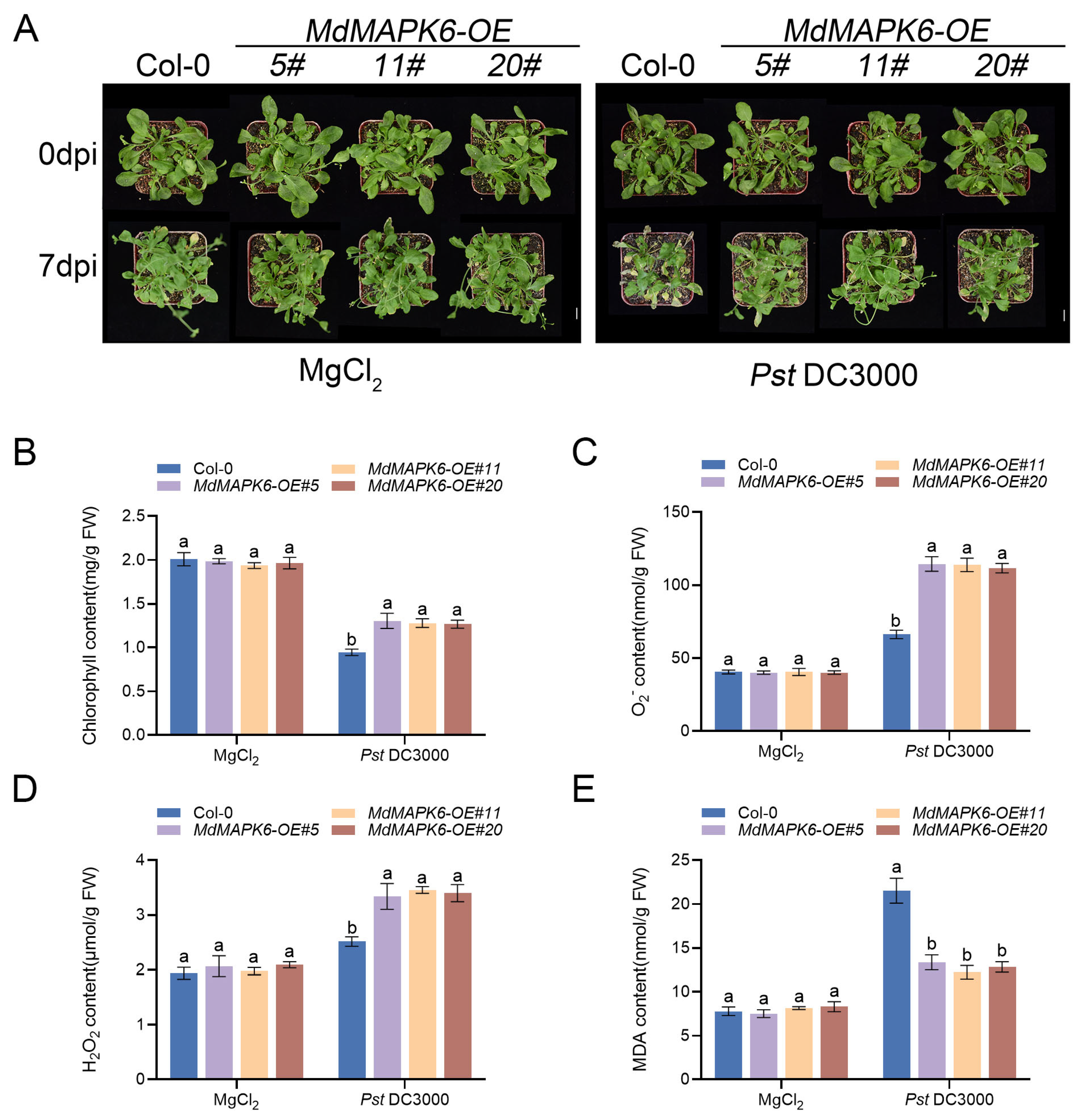
In order to further explore the role of MdMAPK6 in plant resistance to pathogenic bacteria, we selected Pst DC3000 as the model pathogen and systematically compared the phenotypic differences in disease resistance between Col-0 and three MdMAPK6-overexpressing lines (MdMAPK6-OE#5, MdMAPK6-OE#11, and MdMAPK6-OE#20) in the pathogen inoculation experiment. At the same time, an equal dose of 10 mM MgCl2 was injected as a control. It was later observed that there was no significant difference in growth between Col-0 and the three MdMAPK6 overexpression lines at 0 dpi and 7 dpi in the control group. After inoculation with 0 dpi, there was no significant difference in the growth of Col-0 and the three MdMAPK6 overexpression lines. With time, the leaves of Col-0 showed obvious yellowing, drying, and necrosis than before at 7 dpi. The three MdMAPK6 overexpression lines showed only slight leaf yellowing at 7 dpi, showing milder disease than Col-0 (Figure 8A). Subsequently, the chlorophyll, MDA, H2O2, and O2 contents of Col-0 and the three MdMAPK6 overexpression lines were detected at 7 dpi. The results showed that there was no significant difference in chlorophyll, MDA, H2O2, and O2 content between Col-0 and the three MdMAPK6 overexpression lines in the control group. After inoculation with Pst DC3000, the chlorophyll, O2, and H2O2 contents of the three MdMAPK6 overexpression lines were significantly higher than those of Col-0 (Figure 8B–D), while the MDA content was significantly lower than that of Col-0 (Figure 8E). These results indicate that overexpression of MdMAPK6 can enhance the resistance of A. thaliana to Pst DC3000.

2.9. MdMAPKK4 and MdMAPKK5 Interact with MdMAPK6

Previous studies have shown that AtMAPKK4 and AtMAPKK5 are upstream MAPKKs of AtMAPK6 in A. thaliana. To explore whether the interaction between MAPKK4/MAPKK5 and MAPK6 still exists in apple, we first constructed recombinant plasmids MdMKK4-BD, MdMKK5-BD, and MdMAPK6-AD, and then verified it by a yeast two-hybrid (Y2H) experiment. The results show that MdMAPKK4 and MdMAPKK5 interact with MdMAPK6 in apples (Figure 9A,B).

3. Discussion

In plants, the MAPK cascade signaling module exhibits a high degree of conservation, a property that confers its ability to efficiently transmit extracellular signals to the cell, thus enabling the cell to rapidly sense and respond to external stimuli, and then to take adaptive measures in response to environmental changes [35]. It has been shown that the MAPK cascade pathway, through its modular structure, plays a central regulatory role in a number of biological processes, among which are the response mechanisms to biotic and abiotic stresses [36].
It has been shown that GmMAPK6 is involved in the drought stress response of soybean seedlings through a positive regulatory mechanism [37]. In Arabidopsis, it was reported that transgenic A. thaliana plants overexpressing MnMAPK1 showed significantly increased root length compared with the wild type after 10 days of treatment with 250 mM NaCl, confirming its function in enhancing plant salt tolerance [38]. This study reveals the universal drought resistance function of MdMAPK6 across species and developmental stages using apple calli, Arabidopsis seedlings, and mature Arabidopsis plants. The experimental data showed that both MDA content and the relative conductivity of MdMAPK6 overexpression lines were significantly reduced compared with the WT, suggesting that MdMAPK6 may enhance plant tolerance to drought and salt by regulating redox homeostasis and cell membrane stability.
The study conducted by Jinggeng Zhou et al. (2022) offers valuable insights into the mechanisms through which the MAPK pathway enhances plant defense against pathogenic invaders. The results showed that in A. thaliana, the increased susceptibility to B. cinerea in Atmapk3 mutants compared to Col-0 suggests that AtMAPK3 can enhance plant resistance to B. cinerea [39]. In this study, we revealed that MdMAPK6 enhances plant resistance to bacteria or fungi through apple calli, apple fruits, and A. thaliana. The experimental data showed that MdMAPK6 overexpression lines triggered a specific H2O2 burst accumulation under B. dothidea infection, a phenomenon coupled with the regulatory mechanism of MAPK-ROS signaling in plant immunity [40,41]. We also observed that MDA content in MdMAPK6-OE did not accumulate despite the ROS burst. We hypothesize that this phenomenon may be attributed to the plant’s simultaneous enhancement of antioxidant enzyme activities and non-enzymatic antioxidant substances upon pathogen infection, which efficiently scavenged excessive ROS and thereby blocked lipid peroxidation chain reactions [42]. Further investigations demonstrated systematic activation of key regulatory nodes (MdEDS1, MdPAD4, etc.) in the SA biosynthesis pathway within MdMAPK6 overexpression lines, which aligns with the canonical MAPK-SA signaling axis in disease resistance [43,44,45,46]. These findings collectively indicate that MdMAPK6 likely participates in pathogen defense through dual regulatory mechanisms: establishing an oxidative defense barrier by precisely modulating ROS homeostasis, while simultaneously activating core components of the SA signaling pathway to implement systemic resistance. Our pathogen infection assays in apple calli and transient expression systems demonstrated that the MdMAPK6-silencing line exhibited susceptibility to B. dothidea that was comparable to the WT. Because the functional redundancy of MAPK3 and MAPK6 in coordinating pathogen defense in different plant species has been well documented [47,48,49], we hypothesized that this compensatory mechanism might be evolutionarily conserved in apple. To test this hypothesis, a comparative analysis of MdMAPK3 expression was conducted between the WT and the MdMAPK6-silencing line at 7 days post-B. dothidea inoculation. Quantitative analysis revealed significant compensatory upregulation of MdMAPK3 transcript levels in the silencing line, providing preliminary evidence for functional redundancy between MdMAPK3 and MdMAPK6 in mediating apple’s resistance to pathogenic bacterial infection.
Emerging evidence from model plant systems (A. thaliana, O. sativa, etc.) has established that MAPKK4/5-MAPK6 phosphorylation partnerships constitute evolutionarily conserved signaling modules [50,51,52,53,54]. Our study extends this paradigm to apple through systematic validation using in planta protein–protein interaction assays. Yeast two-hybrid analysis conclusively demonstrated the formation of canonical phosphorylation relays between MdMAPKK4/MdMAPKK5 and MdMAPK6, confirming the phylogenetic preservation of this kinase cascade architecture in apple.
In summary, MdMAPK6 in apple is a typical MAPK protein family member. In response to drought, salt stress, and ABA stress, MdMAPK6 may activate the expression of abiotic stress-related genes through phosphorylation of specific transcription factors, which could reduce lipid peroxidation and cell death, thereby enhancing plant tolerance to drought, salt, and ABA stress. During bacterial/fungal infection, MdMAPK6 may work together with MdMAPK3 to activate disease resistance-related genes in the SA biosynthesis pathway by coordinating ROS homeostasis and phosphorylation, thereby significantly upregulating the expression of these genes and enhancing plant disease resistance. These findings highlight the central role of MdMAPK6 in the regulatory network of plant resistance and provide important molecular targets for breeding more resistant apple varieties. In addition, the interaction of MdMAPK6 with MdMAPKK4 and MdMAPKK5 revealed its evolutionary conservation in apples with other species (Figure 10).

4. Materials and Methods

4.1. Plant Materials and Growth Conditions

The experimental materials were obtained from the Royal Gala apple trees at the Experimental Station of Shandong Agricultural University, which were used to detect the expression of the MdMAPK6 gene in apple roots, stems, leaves, flowers, and fruits.
Apple group seedlings of Royal Gala were grown on Murashige and Skoog (MS) medium containing sucrose, 6-benzylaminopurine, Indole-3-acetic acid, Gibberellin A3, and agar. They were incubated for 30 days in an incubation room at 23 °C, 60% relative humidity, and a photoperiod of 16 h light/8 h darkness. Apple seedlings of Royal Gala were treated with 10% polyethylene glycol 6000 (PEG 6000), 100 mmol·L−1 NaCl, and 100 µmol·L−1 abscisic acid (ABA) for 0 h, 1 h, 3 h, 6 h, 12 h, 24 h, and 48 h [55,56].
Wild-type apple calli (Orin) and MdMAPK6 transgenic lines (MdMAPK6-OE, Mdmapk6) were cultured on MS medium containing sucrose, 6-benzylaminopurine, 2, 4-dichlorophenoxyacetic acid, and agar for 15 days at 23 °C under dark conditions. The “Orin” apple calli used in this experiment were obtained from the original material kept in our laboratory.
A. thaliana seedlings, including Col-0 and ectopic expression transgenic lines of MdMAPK6 (MdMAPK6-OE#5, MdMAPK6-OE#11, MdMAPK6-OE#20), were grown on 1/2 MS medium containing sucrose and agar. A. thaliana seeds were vernalized and incubated in a light incubator with a photoperiod of 16 h of light/8 h of darkness, 60% relative humidity, and a room temperature of 23 °C.

4.2. Bioinformatics Analysis of the MdMAPK6

The basic information about the MdMAPK6 gene mainly comes from the apple genome (https://iris.angers.inra.fr/gddh13/) accessed on 11 February 2023 for example, the number of base pairs and the number of amino acids. The protein-conserved domains of MdMAPK6 and AtMAPK6 were identified using SMART (http://smart.embl-heidelberg.de/) accessed on 8 March 2023. The amino acid properties of MdMAPK6 are derived from PSIPRED (http://bioinf.cs.ucl.ac.uk/psipred/) accessed on 8 March 2023. MdMAPK6 amino acid secondary structure information was obtained from PSIPRED (http://bioinf.cs.ucl.ac.uk/psipred/) accessed on 8 March 2023 and SOPMA (https://npsa.lyon.inserm.fr/cgi-bin/secpred_sopma.pl) accessed on 8 March 2023. The protein tertiary structure of MdMAPK6 and AtMAPK6 and their comparative analysis were visualized by SWISS-MODEL (https://swissmodel.expasy.org/) accessed on 8 March 2023.

4.3. Cis-Acting Element Analysis, Phylogenetic Tree, and Multiple Sequence Alignment

The cis-acting elements in the MdMAPK6 promoter (2000 bp upstream of the transcription start site) were identified using the PlantCARE (https://bioinformatics.psb.ugent.be/webtools/plantcare/html/) accessed on 9 March 2023website and visualized using TBtools-II (Toolbox for Biologists) v2.067. The National Center for Biotechnology Information (https://www.ncbi.nlm.nih.gov/) accessed on 9 March 2023 identified 17 different MAPK6 proteins, and then the phylogenetic tree was constructed and visualized with MEGA-64 software. The protein sequences required for conserved structural domain comparison were obtained from the National Center for Biotechnology Information (https://www.ncbi.nlm.nih.gov/) accessed on 9 March 2023, and then Jalview 2.11.4.1 software was used to visualize the conserved structural domain images.

4.4. Construction of MdMAPK6 Expression Vector and Genetic Transformation of Transgenic Materials

To construct the MdMAPK6 overexpression vector and antisense vector, we first cloned the full-length cDNA sequence of MdMAPK6 from tissue culture seedlings of Gala apples by using specific amplification primers and connected it to the pRI-101 plant expression vector [57]. The specific primers are shown in Supplementary Table S1. The MdMAPK6 overexpression vector and antisense vector were transferred into Agrobacterium. MdMAPK6 transgenic material was obtained using Agrobacterium-mediated methods.

4.5. Plant Total RNA Extraction and Quantitative Real-Time PCR (qRT-PCR) Analysis

Total RNA from the root, stem, leaf, flower, and fruit tissues of apple, apple tissue culture seedling leaves, apple calli, and A. thaliana leaves was extracted using an OminiPlant RNA Kit (CWBIO, Beijing, China). RNA reverse transcription to cDNA was completed using a HiScript II 1st Strand cDNA Synthesis Kit (Vazyme, Nanjing, China). The quantitative real-time polymerase chain reaction was used for analysis using an UltraSYBR Mixture (Low ROX) (CWBIO, Beijing, China) and the 2−ΔΔCT calculation method. Md18S rRNA was used as an internal control. Specific information on the fluorescence quantitative primers is shown in Supplementary Table S2.

4.6. DNA Extraction

The leaves of Col-0 and ectopic expression transgenic lines of MdMAPK6 were ground with liquid nitrogen and extracted by a plant genomic DNA extraction kit (TIANGEN, Beijing, China).

4.7. Protein Extraction

The leaves of Col-0 and ectopic expression transgenic lines of MdMAPK6 were ground with liquid nitrogen. Then, an appropriate amount of protein extract was added (including 1 M Tris-HCl, 0.5 M Na2EDTA, 1% PVPK30, β-mercaptoethanol, and sucrose) and the mixture was incubated on ice for 20 min. Finally, it was centrifuged for 15 min, and the supernatant was retained.

4.8. Western Blot

The protein extract was separated on 10% SDS-PAGE gel and then transferred to polyvinylidene difluoride membranes using an electrotransfer device. The membrane was incubated successively in the sealing solution, the primary diluent, and the secondary diluent. The membrane was then immersed in a Western blot developer and developed using a protein imaging device.

4.9. The 30 µM ABA, 4% PEG 6000, and 100 mM NaCl Treatments in Apple Calli and A. thaliana

After growing the WT apple calli and the MdMAPK6 transgenic lines on MS medium for 15 days, they were clumped into spherules of similar sizes using tweezers. They were transferred to MS medium, MS + 30 µM ABA, MS + 4% PEG 6000, and MS + 100 mM NaCl for 15 days to observe the phenotype. And the relevant physiological indexes were detected.
A. thaliana seeds were sterilized with 90% ddH2O and 10% NaClO, then spread on 1/2 MS medium, vernalized at 4 °C for 3 days, and placed in an incubator at 23 °C for germination. After 3 days, selected Col-0 and MdMAPK6 transgenic A. thaliana plants with a similar growth status were transferred to 1/2 MS medium, 1/2 MS + 4% PEG 6000, 1/2 MS + 100 mM NaCl, and 1/2 MS + 30 µM ABA for 14 days to observe the phenotype. The root length was measured using Digimizer 4.3.4.0 software, and the fresh weight was measured using a 1/10,000 balance.

4.10. The Apple Calli and A. thaliana Pathogen Inoculation

The apple calli were grown on the MS medium for 15 days and then flattened onto the new MS medium for treatment. After 3 days, B. dothidea cultured on potato dextrose agar (PDA) medium was inoculated into the center of apple calli and placed in an incubator at 28 °C. The phenotype was observed 7 days after inoculation. And the relevant physiological indexes were detected. Then, the expression of physiological indexes and genes related to the course of disease was detected.
The A. thaliana was transplanted into the substrate after germination and continued to grow for about 30 days before inoculation with Pst DC3000. Pst DC3000 was cultured in LB liquid medium at 28 °C until OD600 = 1. Finally, Pst DC3000 was diluted to OD600 = 0.1 with 10 mM MgCl2, and the dorsal side of A. thaliana rosette leaves was inoculated with a 1 mL needle. Meanwhile, A. thaliana with the same number of seeds was selected, and the same dose of 10 mM MgCl2 was injected from the back of the rosette leaves of A. thaliana as the control [58].

4.11. Transient Transfection of Apple Fruit and Inoculation of B. dothidea

First, MdMAPK6-IL60 was constructed, the auxiliary plasmid and the plasmid of MdMAPK6-IL60 were diluted to 5–10 ng·uL−1 with 10 mM MgCl2, the diluted auxiliary plasmid and the plasmid of MdMAPK6-IL60 were mixed in a certain proportion, and quantitative injection was carried out on apple fruits with a 1 mL syringe. At the same time, the same amount of IL60 plasmid mixture was injected into the other side of the same apple using the same process as MdMAPK6-IL60. The MdMAPK6-TRV was constructed, the auxiliary plasmid and the plasmid of MdMAPK6-TRV were transformed into Agrobacterium, and the Agrobacterium was diluted to OD600 = 0.4–0.6 with 10 mM MgCl2. The diluted bacterial solution was mixed in a certain proportion, and quantitative injection was carried out on apple fruits with a 1 mL syringe. At the same time, on the other side of the same apple, an equal amount of TRV bacterial liquid mixture treated with the same steps as MdMAPK6-TRV was injected. The injected apple fruit was inoculated with B. dothidea after 3 days of dark treatment. The apple fruit was placed in an environment with a temperature of 28 °C and a humidity of 80%.

4.12. Relevant Physiological Indicator Detection

Malondialdehyde (MDA) content: We weighed about 0.1 g of plant material into a mortar using a 1/10,000 balance, added 2 mL of phosphate buffer to grind it into a homogenate, transferred it to a test tube, and added 5 mL of 2-thiobarbituric acid. It was heated for 10–15 min in boiling water. After the test tube was cooled, the absorbance at 450 nm, 532 nm, and 600 nm was measured by an ultraviolet spectrophotometer with 2-thiobarbituric acid as the blank. The calculation formula is as follows: MDA content = [6.452 × (OD532−OD600)−0.59 × OD450] × Vt/(Vs × W), where ‘Vt’ represents the total volume of the extracted liquid, ‘Vs’ represents the volume of the measured extracted liquid, and ‘W’ represents the fresh weight of the sample.
Relative conductivity: We weighed about 0.1 g of plant material into a mortar using a 1/10,000 balance, ground it with a mortar, transferred it to a test tube, and added 10 mL ddH2O; after standing for 2 h, the initial conductance value (S1) was detected with a conductance meter; after testing, the sample was placed in a boiling water bath for 30 min; then, the final conductance (S2) was measured after the sample was cooled to room temperature. The relative conductivity is S1/S2.
Chlorophyll content: We weighed about 0.1 g of leaves from the plant to be tested using a 1/10,000 balance, then added anhydrous ethanol to it and soaked it in the dark at room temperature overnight. The absorbance at 649 nm, 655 nm, and 665 nm was measured by an ultraviolet spectrophotometer with anhydrous ethanol as the blank. The calculation formula is as follows: Chlorophyll content = [(13.95 OD655−6.88 OD649) × Vt/W] + [(24.96 OD649−7.32 OD665) × Vt/W], where ‘Vt’ represents the total volume of the extracted liquid and ‘W’ represents the fresh weight of the sample.
H2O2 content was detected using a H2O2 content kit (COMINBIO, Suzhou, China); O2 content was detected using an O2 content kit (COMINBIO, Suzhou, China).

4.13. Yeast Two-Hybrid (Y2H) Assays

Recombinant plasmids were constructed by inserting the open reading frame of MdMAPK6, MdMMAPKK4, and MdMAPKK5 into pGAD424 and pGBT9 vectors. The appropriate combinations of these recombinant plasmids were cotransformed into Saccharomyces cerevisiae strain Y2H, plated on medium without Trp and Leu (SD/−Trp/−Leu), and incubated for 2 days at 28 °C. To detect interactions, the yeast cells were diluted to 1, 10−1,10−2, and 10−3 with ddH2O, and then transformants were plated on a medium without Trp, Leu, His, and Ade (SD/−Trp/−Leu/−His/−Ade) and incubated for 2 days at 28 °C [59]. The specific primers are shown in Supplementary Table S1.

4.14. Data Presentation and Statistical Analysis

Three replicates were set for each experiment, and the data were the analysis results of three parallel experiments. The significant differences in all data were analyzed by the LSD method in the DPS data processing system. The same lowercase letter markers represent non-significant differences, different lowercase letter markers represent significant differences, and the significance level is taken as 0.05.

5. Conclusions

MdMAPK3 and MdMAPK6 exhibit significant functional redundancy in response to pathogen infection in plants. Further studies revealed that MdMAPK6 interacts with the upstream kinases MdMAPKK4 and MdMAPKK5, which reinforces its central position in the signaling network. Particularly strikingly, MdMAPK6 not only effectively promoted plant resistance to pathogen infection but also significantly enhanced plant tolerance to salt and drought stress, a finding that broadened our understanding of the multifunctionality of MdMAPK6 in plant adversity responses.

Supplementary Materials

The following supporting information can be downloaded at: https://www.mdpi.com/article/10.3390/ijms26073245/s1.

Author Contributions

M.L.: investigation, data curation, methodology, writing—original draft, writing—review and editing. H.G.: methodology, investigation. M.Z.: methodology, investigation. Y.Z.: methodology, investigation. H.J.: conceptualization, supervision, writing—review and editing. Y.L.: conceptualization, supervision, writing—review and editing, Funding acquisition. All authors have read and agreed to the published version of the manuscript.

Funding

This work was supported by the National Key Research and Development Program of China (2023YFD2301000), the National Key Research and Development Program of Shandong Province (2024CXGC010903), the National Natural Science Foundation of China (32472705, 32302513), Young Talent of Lifting engineering for Science and Technology in Shandong (SDAST2024QTA083) and the Natural Science Foundation of Shandong Province (ZR2022JQ14, ZR2022QC112).

Data Availability Statement

All data presented in this study can be found in the article or in the Supplementary Materials.

Conflicts of Interest

The authors declare that they have no known competing financial interests or personal relationships that could have appeared to influence the work reported in this paper.

Abbreviations

The following abbreviations are used in this manuscript:
MAPKmitogen-activated protein kinase
MAPKKmitogen-activated protein kinase kinase
MAPKKKmitogen-activated protein kinase kinase kinase
B. dothideaBotryosphaeria dothidea
Pst DC3000Pseudomonas syringae pv. tomato DC3000
PAMPspathogen-associated molecular patterns
Col-0Columbia-0
WTwild type
MSMurashige and Skoog
PEG 6000polyethylene glycol 6000
ABAabscisic acid
PDApotato dextrose agar
MDAmalondialdehyde
FWfresh weight
PALphenylalanine ammonia lyase
PR1pathogenesis-related 1
PR5pathogenesis-related 5
EDS1enhanced disease susceptibility 1
PAD4peptidylarginine deiminase 4
qRT-PCRquantitative reverse transcription polymerase chain reaction
Y2Hyeast two-hybrid

References

  1. Kissoudis, C.; van de Wiel, C.; Visser, R.G.; van der Linden, G. Enhancing crop resilience to combined abiotic and biotic stress through the dissection of physiological and molecular crosstalk. Front. Plant Sci. 2014, 5, 207. [Google Scholar] [CrossRef]
  2. Dresselhaus, T.; Hückelhoven, R. Biotic and Abiotic Stress Responses in Crop Plants. Agronomy 2018, 8, 267. [Google Scholar] [CrossRef]
  3. Manna, M.; Rengasamy, B.; Sinha, A.K. Revisiting the role of MAPK signalling pathway in plants and its manipulation for crop improvement. Plant Cell Environ. 2023, 46, 2277–2295. [Google Scholar] [CrossRef] [PubMed]
  4. He, X.; Wang, C.; Wang, H.; Li, L.; Wang, C. The Function of MAPK Cascades in Response to Various Stresses in Horticultural Plants. Front. Plant Sci. 2020, 11, 952. [Google Scholar] [CrossRef]
  5. Zhang, M.; Zhang, S. Mitogen-activated protein kinase cascades in plant signaling. J. Integr. Plant Biol. 2022, 64, 301–341. [Google Scholar] [CrossRef] [PubMed]
  6. Jonak, C.; Okrész, L.; Bögre, L.; Hirt, H. Complexity, cross talk and integration of plant MAP kinase signalling. Curr. Opin. Plant Biol. 2002, 5, 415–424. [Google Scholar] [CrossRef]
  7. Tena, G.; Asai, T.; Chiu, W.L.; Sheen, J. Plant mitogen-activated protein kinase signaling cascades. Curr. Opin. Plant Biol. 2001, 4, 392–400. [Google Scholar] [CrossRef]
  8. Bigeard, J.; Hirt, H. Nuclear Signaling of Plant MAPKs. Front. Plant Sci. 2018, 9, 469. [Google Scholar] [CrossRef]
  9. Ichimura, K.; Shinozaki, K.; Tena, G.; Sheen, J.; Henry, Y.; Champion, A.; Kreis, M.; Zhang, S.; Hirt, H.; Wilson, C.; et al. Mitogen-activated protein kinase cascades in plants: A new nomenclature. Trends Plant Sci. 2002, 7, 301–308. [Google Scholar] [CrossRef]
  10. Moustafa, K.; AbuQamar, S.; Jarrar, M.; Al-Rajab, A.J.; Trémouillaux-Guiller, J. MAPK cascades and major abiotic stresses. Plant Cell Rep. 2014, 33, 1217–1225. [Google Scholar] [CrossRef]
  11. Danquah, A.; de Zelicourt, A.; Colcombet, J.; Hirt, H. The role of ABA and MAPK signaling pathways in plant abiotic stress responses. Biotechnol. Adv. 2014, 32, 40–52. [Google Scholar] [CrossRef] [PubMed]
  12. Smékalová, V.; Doskočilová, A.; Komis, G.; Samaj, J. Crosstalk between secondary messengers, hormones and MAPK modules during abiotic stress signalling in plants. Biotechnol. Adv. 2014, 32, 2–11. [Google Scholar] [CrossRef]
  13. Zhang, H.; Zhu, J.; Gong, Z.; Zhu, J.-K. Abiotic stress responses in plants. Nat. Rev. Genet. 2021, 23, 104–119. [Google Scholar] [CrossRef] [PubMed]
  14. Jammes, F.; Song, C.; Shin, D.; Munemasa, S.; Takeda, K.; Gu, D.; Kwak, J.M. MAP kinases MPK9 and MPK12 are preferentially expressed in guard cells and positively regulate ROS-mediated ABA signaling. Proc. Natl. Acad. Sci. USA 2009, 106, 20520–20525. [Google Scholar]
  15. Ma, H.; Chen, J.; Zhang, Z.; Ma, L.; Yang, Z.; Zhang, Q.; Li, X.; Xiao, J.; Wang, S. MAPK kinase 10.2 promotes disease resistance and drought tolerance by activating different MAPKs in rice. Plant J. 2017, 92, 557–570. [Google Scholar] [CrossRef]
  16. Zhu, X.; Zhang, N.; Liu, X.; Li, S.; Yang, J.; Hong, X.; Wang, F.; Si, H. Mitogen-activated protein kinase 11 (MAPK11) maintains growth and photosynthesis of potato plant under drought condition. Plant Cell Rep. 2021, 40, 491–506. [Google Scholar] [CrossRef] [PubMed]
  17. Huang, X.; Wei, J.-M.; Feng, W.-Z.; Luo, Q.; Tan, G.-F.; Li, Y.-Z. Interaction between SlMAPK3 and SlASR4 regulates drought resistance in tomato (Solanum lycopersicum L.). Mol. Breed. 2023, 43, 73. [Google Scholar] [CrossRef]
  18. Zhang, L.; Xi, D.; Li, S.; Gao, Z.; Zhao, S.; Shi, J.; Wu, C.; Guo, X. A cotton group C MAP kinase gene, GhMPK2, positively regulates salt and drought tolerance in tobacco. Plant Mol. Biol. 2011, 77, 17–31. [Google Scholar] [CrossRef]
  19. Zhang, D.; Jiang, S.; Pan, J.; Kong, X.; Zhou, Y.; Liu, Y.; Li, D.; Mendel, R. The overexpression of a maize mitogen-activated protein kinase gene (ZmMPK5) confers salt stress tolerance and induces defence responses in tobacco. Plant Biol. 2013, 16, 558–570. [Google Scholar] [CrossRef]
  20. Wu, L.; Zu, X.; Zhang, H.; Wu, L.; Xi, Z.; Chen, Y. Overexpression of ZmMAPK1 enhances drought and heat stress in transgenic Arabidopsis thaliana. Plant Mol. Biol. 2015, 88, 429–443. [Google Scholar] [CrossRef]
  21. Hong, K.; Zhao, Y.; Yin, X.; Xi, H.; Liu, C.; Wen, C.; Rui, Z. Pathogenic function analysis of pectin lyase gene Bdpl1 of Botryosphaeria dothidea in apple tree. Acta Phytopathol. Sin. 2019, 49, 314–325. [Google Scholar] [CrossRef]
  22. Copes, W.E.; Hendrix, F.F., Jr. Effect of Temperature on Sporulation of Botryosphaeria dothidea, B. obtusa, and B. rhodina. Plant Dis. 2004, 88, 292–296. [Google Scholar] [CrossRef]
  23. Du, H.F.; Zhang, Y.H.; Li, W.; Zhu, H.; Pang, S.; Song, D.B.; Liu, Z.; Pittman, C.U., Jr.; Cao, F. Antifungal Activity and Mechanism of Diaporthein B against Botryosphaeria dothidea in Prevention of Apple Ring Rot. J. Agric. Food Chem. 2024, 72, 20892–20904. [Google Scholar] [CrossRef] [PubMed]
  24. Marsberg, A.; Kemler, M.; Jami, F.; Nagel, J.H.; Postma-Smidt, A.; Naidoo, S.; Wingfield, M.J.; Crous, P.W.; Spatafora, J.W.; Hesse, C.N.; et al. Botryosphaeria dothidea: A latent pathogen of global importance to woody plant health. Mol. Plant Pathol. 2017, 18, 477–488. [Google Scholar] [CrossRef] [PubMed]
  25. Andersen, E.J.; Ali, S.; Byamukama, E.; Yen, Y.; Nepal, M.P. Disease Resistance Mechanisms in Plants. Genes 2018, 9, 339. [Google Scholar] [CrossRef]
  26. Mao, G.; Meng, X.; Liu, Y.; Zheng, Z.; Chen, Z.; Zhang, S. Phosphorylation of a WRKY transcription factor by two pathogen-responsive MAPKs drives phytoalexin biosynthesis in Arabidopsis. Plant Cell 2011, 23, 1639–1653. [Google Scholar] [CrossRef]
  27. Meng, X.; Xu, J.; He, Y.; Yang, K.-Y.; Mordorski, B.; Liu, Y.; Zhang, S. Phosphorylation of an ERF Transcription Factor by Arabidopsis MPK3/MPK6 Regulates Plant Defense Gene Induction and Fungal Resistance. Plant Cell 2013, 25, 1126–1142. [Google Scholar] [CrossRef] [PubMed]
  28. Yang, K.Y.; Liu, Y.; Zhang, S. Activation of a mitogen-activated protein kinase pathway is involved in disease resistance in tobacco. Proc. Natl. Acad. Sci. USA 2001, 98, 741–746. [Google Scholar] [CrossRef]
  29. Gao, H.; Jiang, L.; Du, B.; Ning, B.; Ding, X.; Zhang, C.; Song, B.; Liu, S.; Zhao, M.; Zhao, Y.; et al. GmMKK4-activated GmMPK6 stimulates GmERF113 to trigger resistance to Phytophthora sojae in soybean. Plant J. 2022, 111, 473–495. [Google Scholar] [CrossRef]
  30. Mi, X.; Li, W.; Chen, C.; Xu, H.; Wang, G.; Jin, X.; Zhang, D.; Guo, W. GhMPK9-GhRAF39_1-GhWRKY40a Regulates the GhERF1b- and GhABF2-Mediated Pathways to Increase Cotton Disease Resistance. Adv. Sci. 2024, 11, 2404400. [Google Scholar] [CrossRef]
  31. Wang, N.; Liu, Y.; Dong, C.; Zhang, Y.; Bai, S. MdMAPKKK1 Regulates Apple Resistance to Botryosphaeria dothidea by Interacting with MdBSK1. Int. J. Mol. Sci. 2022, 23, 4415. [Google Scholar] [CrossRef]
  32. Colcombet, J.; Hirt, H. Arabidopsis MAPKs: A complex signalling network involved in multiple biological processes. Biochem. J. 2008, 413, 217–226. [Google Scholar] [CrossRef]
  33. Zhang, M.; Su, J.; Zhang, Y.; Xu, J.; Zhang, S. Conveying endogenous and exogenous signals: MAPK cascades in plant growth and defense. Curr. Opin. Plant Biol. 2018, 45, 1–10. [Google Scholar] [CrossRef] [PubMed]
  34. Yu, Z.; Ma, J.; Zhang, M.; Li, X.; Sun, Y.; Zhang, M.; Ding, Z. Auxin promotes hypocotyl elongation by enhancing BZR1 nuclear accumulation in Arabidopsis. Sci. Adv. 2023, 9, eade2493. [Google Scholar] [CrossRef]
  35. Meng, X.; Zhang, S. MAPK Cascades in Plant Disease Resistance Signaling. Annu. Rev. Phytopathol. 2013, 51, 245–266. [Google Scholar] [CrossRef] [PubMed]
  36. Khan, A.; Shah, S.T.; Basit, A.; Mohamed, H.I.; Li, Y. Mitogen-Activated Protein Kinase: A Potent Signaling Protein that Combats Biotic and Abiotic Stress in Plants. J. Plant Growth Regul. 2024, 43, 1762–1786. [Google Scholar] [CrossRef]
  37. Son, S.; An, C.S.; Yoon, W.-J.; Jeong, Y.; Han, S.-C.; Kim, Y.B.; Lee, J.-D.; Oh, E.; Choi, H.; Kwon, M.; et al. Soybean mitogen-activated protein kinase GmMPK6 enhances drought tolerance. Biochem. Biophys. Res. Commun. 2025, 745, 151170. [Google Scholar] [CrossRef]
  38. Liu, C.; Wei, C.; Zhang, M.; Xu, Y.; Xiang, Z.; Zhao, A. Mulberry MnMAPK1, a group C mitogen-activated protein kinase gene, endowed transgenic Arabidopsis with novel responses to various abiotic stresses. Plant Cell Tissue Organ Cult. (PCTOC) 2017, 131, 151–162. [Google Scholar] [CrossRef]
  39. Zhou, J.; Mu, Q.; Wang, X.; Zhang, J.; Yu, H.; Huang, T.; He, Y.; Dai, S.; Meng, X. Multilayered synergistic regulation of phytoalexin biosynthesis by ethylene, jasmonate, and MAPK signaling pathways in Arabidopsis. Plant Cell 2022, 34, 3066–3087. [Google Scholar] [CrossRef] [PubMed]
  40. Jalmi, S.K.; Sinha, A.K. ROS mediated MAPK signaling in abiotic and biotic stress- striking similarities and differences. Front. Plant Sci. 2015, 6, 769. [Google Scholar] [CrossRef]
  41. Chakraborty, J. Microbiota and the plant immune system work together to defend against pathogens. Arch. Microbiol. 2023, 205, 347. [Google Scholar] [CrossRef] [PubMed]
  42. Wang, Q.; Chen, H.; Zhu, L.; Feng, P.; Fan, M.; Wang, J. WSL214 negatively regulates ROS accumulation and pathogen defense response in rice. Plant Cell Rep. 2023, 42, 449–460. [Google Scholar] [CrossRef]
  43. Liu, Y.; Wang, X.; Lv, H.; Cao, M.; Li, Y.; Yuan, X.; Zhang, X.; Guo, Y.D.; Zhang, N. Anabolism and signaling pathways of phytomelatonin. J. Exp. Bot. 2022, 73, 5801–5817. [Google Scholar] [CrossRef]
  44. Schweighofer, A.; Meskiene, I. Regulation of stress hormones jasmonates and ethylene by MAPK pathways in plants. Mol. Biosyst. 2008, 4, 799–803. [Google Scholar] [CrossRef] [PubMed]
  45. Taj, G.; Agarwal, P.; Grant, M.; Kumar, A. MAPK machinery in plants: Recognition and response to different stresses through multiple signal transduction pathways. Plant Signal Behav. 2010, 5, 1370–1378. [Google Scholar] [CrossRef]
  46. Zhang, T.; Liu, Y.; Yang, T.; Zhang, L.; Xu, S.; Xue, L.; An, L. Diverse signals converge at MAPK cascades in plant. Plant Physiol. Biochem. 2006, 44, 274–283. [Google Scholar] [CrossRef] [PubMed]
  47. Asano, T.; Nguyen, T.H.; Yasuda, M.; Sidiq, Y.; Nishimura, K.; Nakashita, H.; Nishiuchi, T. Arabidopsis MAPKKK δ-1 is required for full immunity against bacterial and fungal infection. J. Exp. Bot. 2020, 71, 2085–2097. [Google Scholar] [CrossRef]
  48. Wang, C.; Wang, G.; Zhang, C.; Zhu, P.; Dai, H.; Yu, N.; He, Z.; Xu, L.; Wang, E. OsCERK1-Mediated Chitin Perception and Immune Signaling Requires Receptor-like Cytoplasmic Kinase 185 to Activate an MAPK Cascade in Rice. Mol. Plant 2017, 10, 619–633. [Google Scholar] [CrossRef]
  49. Tena, G.; Boudsocq, M.; Sheen, J. Protein kinase signaling networks in plant innate immunity. Curr. Opin. Plant Biol. 2011, 14, 519–529. [Google Scholar] [CrossRef]
  50. Shao, Y.; Yu, X.; Xu, X.; Li, Y.; Yuan, W.; Xu, Y.; Mao, C.; Zhang, S.; Xu, J. The YDA-MKK4/MKK5-MPK3/MPK6 Cascade Functions Downstream of the RGF1-RGI Ligand-Receptor Pair in Regulating Mitotic Activity in Root Apical Meristem. Mol. Plant 2020, 13, 1608–1623. [Google Scholar] [CrossRef]
  51. Liu, S.; Hua, L.; Dong, S.; Chen, H.; Zhu, X.; Jiang, J.; Zhang, F.; Li, Y.; Fang, X.; Chen, F. OsMAPK6, a mitogen-activated protein kinase, influences rice grain size and biomass production. Plant J. 2015, 84, 672–681. [Google Scholar] [CrossRef] [PubMed]
  52. Gaur, M.; Tiwari, A.; Chauhan, R.P.; Pandey, D.; Kumar, A. Molecular modeling, docking and protein-protein interaction analysis of MAPK signalling cascade involved in Camalexin biosynthesis in Brassica rapa. Bioinformation 2018, 14, 145–152. [Google Scholar] [CrossRef] [PubMed]
  53. Su, J.; Zhang, M.; Zhang, L.; Sun, T.; Liu, Y.; Lukowitz, W.; Xu, J.; Zhang, S. Regulation of Stomatal Immunity by Interdependent Functions of a Pathogen-Responsive MPK3/MPK6 Cascade and Abscisic Acid. Plant Cell 2017, 29, 526–542. [Google Scholar] [CrossRef] [PubMed]
  54. Tian, X.; He, M.; Mei, E.; Zhang, B.; Tang, J.; Xu, M.; Liu, J.; Li, X.; Wang, Z.; Tang, W.; et al. WRKY53 integrates classic brassinosteroid signaling and the mitogen-activated protein kinase pathway to regulate rice architecture and seed size. Plant Cell 2021, 33, 2753–2775. [Google Scholar] [CrossRef]
  55. Man, Y.-Y.; Lv, Y.-H.; Lv, H.-M.; Jiang, H.; Wang, T.; Zhang, Y.-L.; Li, Y.-Y. MdDEWAX decreases plant drought resistance by regulating wax biosynthesis. Plant Physiol. Biochem. 2024, 206, 108288. [Google Scholar] [CrossRef]
  56. Zhang, C.; Mao, K.; Zhou, L.; Wang, G.; Zhang, Y.; Li, Y.; Hao, Y. Genome-wide identification and characterization of apple long-chain Acyl-CoA synthetases and expression analysis under different stresses. Plant Physiol. Biochem. 2018, 132, 320–332. [Google Scholar] [CrossRef]
  57. Zhang, C.; Wang, Y.; Hu, X.; Zhang, Y.; Wang, G.; You, C.; Li, Y.; Hao, Y. An apple AP2/EREBP-type transcription factor, MdWRI4, enhances plant resistance to abiotic stress by increasing cuticular wax load. Environ. Exp. Bot. 2020, 180, 104206. [Google Scholar] [CrossRef]
  58. Fang, X.; Meng, X.; Zhang, J.; Xia, M.; Cao, S.; Tang, X.; Fan, T. AtWRKY1 negatively regulates the response of Arabidopsis thaliana to Pst. DC3000. Plant Physiol. Biochem. 2021, 166, 799–806. [Google Scholar] [CrossRef]
  59. Han, P.L.; Wang, C.K.; Liu, X.J.; Dong, Y.H.; Jiang, H.; Hu, D.G.; Hao, Y.J. BTB-BACK Domain E3 Ligase MdPOB1 Suppresses Plant Pathogen Defense against Botryosphaeria dothidea by Ubiquitinating and Degrading MdPUB29 Protein in Apple. Plant Cell Physiol. 2019, 60, 2129–2140. [Google Scholar] [CrossRef]
Figure 1. Bioinformatics analysis of MdMAPK6 and AtMAPK6. (A) Location of AMP-binding domains in MdMAPK6 and AtMAPK6. (B) The amino acid characterization of the MdMAPK6 protein; orange refers to small nonpolar, green refers to hydrophobic, red refers to polar, and blue refers to aromatics plus cysteine. (C) The prediction of the MdMAPK6 protein’s secondary structure; yellow refers to strands, pink refers to helices, and gray refers to coils. (D) The prediction of the tertiary structure of the MdMAPK6 protein, AtMAPK6 protein, and their overlap.
Figure 1. Bioinformatics analysis of MdMAPK6 and AtMAPK6. (A) Location of AMP-binding domains in MdMAPK6 and AtMAPK6. (B) The amino acid characterization of the MdMAPK6 protein; orange refers to small nonpolar, green refers to hydrophobic, red refers to polar, and blue refers to aromatics plus cysteine. (C) The prediction of the MdMAPK6 protein’s secondary structure; yellow refers to strands, pink refers to helices, and gray refers to coils. (D) The prediction of the tertiary structure of the MdMAPK6 protein, AtMAPK6 protein, and their overlap.
Ijms 26 03245 g001
Figure 2. Cis-acting element analysis of the MdMAPK6 promoter region, phylogenetic tree, and amino acid multiple sequence alignment of the MAPK6 protein. (A) The promoter components were analyzed by PlantCARE and then visualized using TBtools-II (Toolbox for Biologists) v2.067, which included nine different cis-acting elements. (B) The phylogenetic tree constructed from MAPK6 proteins of 17 different species: P. persica, P. avium, P. mume, P. x bretschneideri, M. domestica, A. anserina, R. rugosa, R. chinensis, M. notabilis, M. charantia, Z. jujuba, G. max, G. soja, V. angularis, V. mungo, V. radiata var. radiata, and A. thaliana. (C) Multiple sequence alignment of the MAPK6 protein from different species: NP_181907.1 (A. thaliana), XP_021814026.1 (P. avium), XP_008243044.1 (P. mume), XP_007202173.1 (P. persica), XP_009358393.2 (P. x bretschneideri), and XP_008384112.2(M. domestica).
Figure 2. Cis-acting element analysis of the MdMAPK6 promoter region, phylogenetic tree, and amino acid multiple sequence alignment of the MAPK6 protein. (A) The promoter components were analyzed by PlantCARE and then visualized using TBtools-II (Toolbox for Biologists) v2.067, which included nine different cis-acting elements. (B) The phylogenetic tree constructed from MAPK6 proteins of 17 different species: P. persica, P. avium, P. mume, P. x bretschneideri, M. domestica, A. anserina, R. rugosa, R. chinensis, M. notabilis, M. charantia, Z. jujuba, G. max, G. soja, V. angularis, V. mungo, V. radiata var. radiata, and A. thaliana. (C) Multiple sequence alignment of the MAPK6 protein from different species: NP_181907.1 (A. thaliana), XP_021814026.1 (P. avium), XP_008243044.1 (P. mume), XP_007202173.1 (P. persica), XP_009358393.2 (P. x bretschneideri), and XP_008384112.2(M. domestica).
Ijms 26 03245 g002
Figure 3. The relative expression analysis of MdMAPK6. (A) The relative expression levels of MdMAPK6 in the roots, stems, leaves, flowers, and fruits of apple detected by qRT-PCR. The relative expression levels of MdMAPK6 after (B) PEG 6000, (C) NaCl, and (D) ABA detected by qRT-PCR. Data were obtained from three independent biological replicates. Different lowercase letter markers represent significant differences, and the significance level is taken as 0.05.
Figure 3. The relative expression analysis of MdMAPK6. (A) The relative expression levels of MdMAPK6 in the roots, stems, leaves, flowers, and fruits of apple detected by qRT-PCR. The relative expression levels of MdMAPK6 after (B) PEG 6000, (C) NaCl, and (D) ABA detected by qRT-PCR. Data were obtained from three independent biological replicates. Different lowercase letter markers represent significant differences, and the significance level is taken as 0.05.
Ijms 26 03245 g003
Figure 4. Phenotypes of the WT and MdMAPK6 transgenic lines under different abiotic stress conditions. (A) Phenotypes of the WT and MdMAPK6 lines treated with MS, MS + 30 µM ABA, MS + 4% PEG 6000, and MS + 100 mM NaCl. Bars = 1 cm. (B) Fresh weight, (C) MDA content, and (D) relative conductivity of the WT and MdMAPK6 transgenic lines’ apple calli after treatments. FW stands for fresh weight. Data were obtained from three independent biological replicates. The different lowercase letter markers represent significant differences, and the significance level is taken as 0.05.
Figure 4. Phenotypes of the WT and MdMAPK6 transgenic lines under different abiotic stress conditions. (A) Phenotypes of the WT and MdMAPK6 lines treated with MS, MS + 30 µM ABA, MS + 4% PEG 6000, and MS + 100 mM NaCl. Bars = 1 cm. (B) Fresh weight, (C) MDA content, and (D) relative conductivity of the WT and MdMAPK6 transgenic lines’ apple calli after treatments. FW stands for fresh weight. Data were obtained from three independent biological replicates. The different lowercase letter markers represent significant differences, and the significance level is taken as 0.05.
Ijms 26 03245 g004
Figure 5. Phenotypes of Col-0 and MdMAPK6 transgenic lines of A. thaliana seedlings under different abiotic stress conditions. (A) MdMAPK6-GFP protein abundance in different 35S::MdMAPK6-GFP lines, as determined by an immunoblot with an anti-GFP antibody. (B) Phenotypes of Col-0 and MdMAPK6 transgenic lines of A. thaliana seedlings treated with 1/2 MS, 1/2 MS + 4% PEG 6000, 1/2 MS + 100 mM NaCl, and 1/2 MS + 30 µM ABA. Bars = 1 cm. (C) Root length and (D) fresh weight of Col-0 and MdMAPK6 transgenic lines of A. thaliana seedlings. Data were obtained from three independent biological replicates. The different lowercase letter markers represent significant differences, and the significance level is taken as 0.05.
Figure 5. Phenotypes of Col-0 and MdMAPK6 transgenic lines of A. thaliana seedlings under different abiotic stress conditions. (A) MdMAPK6-GFP protein abundance in different 35S::MdMAPK6-GFP lines, as determined by an immunoblot with an anti-GFP antibody. (B) Phenotypes of Col-0 and MdMAPK6 transgenic lines of A. thaliana seedlings treated with 1/2 MS, 1/2 MS + 4% PEG 6000, 1/2 MS + 100 mM NaCl, and 1/2 MS + 30 µM ABA. Bars = 1 cm. (C) Root length and (D) fresh weight of Col-0 and MdMAPK6 transgenic lines of A. thaliana seedlings. Data were obtained from three independent biological replicates. The different lowercase letter markers represent significant differences, and the significance level is taken as 0.05.
Ijms 26 03245 g005
Figure 6. Overexpression of MdMAPK6 enhances the resistance of apple calli to B. dothidea. (A) Phenotypes of WT apple calli and MdMAPK6 transgenic lines after inoculation with B. dothidea for 7 days. Bars = 1 cm. (B) The area of fungal plaque, (C) MDA content, and (D) H2O2 content of WT apple calli and MdMAPK6 transgenic lines after infection with B. dothidea for 7 days. (EI) Relative expression of disease-resistant genes of WT apple calli and MdMAPK6 transgenic lines 7 days after infection with B. dothidea detected by qRT-PCR. (J) Relative expression levels of MdMAPK3 in WT apple calli and MdMAPK6-silencing lines detected by qRT-PCR. Data were obtained from three independent biological replicates. The different lowercase letter markers represent significant differences, and the significance level is taken as 0.05.
Figure 6. Overexpression of MdMAPK6 enhances the resistance of apple calli to B. dothidea. (A) Phenotypes of WT apple calli and MdMAPK6 transgenic lines after inoculation with B. dothidea for 7 days. Bars = 1 cm. (B) The area of fungal plaque, (C) MDA content, and (D) H2O2 content of WT apple calli and MdMAPK6 transgenic lines after infection with B. dothidea for 7 days. (EI) Relative expression of disease-resistant genes of WT apple calli and MdMAPK6 transgenic lines 7 days after infection with B. dothidea detected by qRT-PCR. (J) Relative expression levels of MdMAPK3 in WT apple calli and MdMAPK6-silencing lines detected by qRT-PCR. Data were obtained from three independent biological replicates. The different lowercase letter markers represent significant differences, and the significance level is taken as 0.05.
Ijms 26 03245 g006
Figure 7. Overexpression of MdMAPK6 enhances the resistance of apple fruit to B. dothidea. (A) Phenotypes of IL60 and MdMAPK6-IL60 in apple fruit 7 days after inoculation with B. dothidea. Bars = 1 cm. (B) The area of fungal plaque and (C) H2O2 content in apple fruit of IL60 and MdMAPK6-IL60 after inoculation with B. dothidea for 7 days. (DG) Relative expression of disease-resistant genes in apple fruit of IL60 and MdMAPK6-IL60 after inoculation with B. dothidea for 7 days detected by qRT-PCR. (H) Phenotypes of TRV and MdMAPK6-TRV in apple fruit 7 days after inoculation with B. dothidea. Bars = 1 cm. (I) The area of fungal plaque and (J) H2O2 content in apple fruit of TRV and MdMAPK6-TRV after inoculation with B. dothidea for 7 days. (KN) Relative expression of disease-resistant genes in apple fruit of TRV and MdMAPK6-TRV after inoculation with B. dothidea for 7 days detected by qRT-PCR. (O) The relative expression of MdMAPK3 in apple fruit of TRV and MdMAPK6-TRV after inoculation with B. dothidea for 7 days detected by qRT-PCR. Data were obtained from three independent biological replicates. The different lowercase letter markers represent significant differences, and the significance level is taken as 0.05.
Figure 7. Overexpression of MdMAPK6 enhances the resistance of apple fruit to B. dothidea. (A) Phenotypes of IL60 and MdMAPK6-IL60 in apple fruit 7 days after inoculation with B. dothidea. Bars = 1 cm. (B) The area of fungal plaque and (C) H2O2 content in apple fruit of IL60 and MdMAPK6-IL60 after inoculation with B. dothidea for 7 days. (DG) Relative expression of disease-resistant genes in apple fruit of IL60 and MdMAPK6-IL60 after inoculation with B. dothidea for 7 days detected by qRT-PCR. (H) Phenotypes of TRV and MdMAPK6-TRV in apple fruit 7 days after inoculation with B. dothidea. Bars = 1 cm. (I) The area of fungal plaque and (J) H2O2 content in apple fruit of TRV and MdMAPK6-TRV after inoculation with B. dothidea for 7 days. (KN) Relative expression of disease-resistant genes in apple fruit of TRV and MdMAPK6-TRV after inoculation with B. dothidea for 7 days detected by qRT-PCR. (O) The relative expression of MdMAPK3 in apple fruit of TRV and MdMAPK6-TRV after inoculation with B. dothidea for 7 days detected by qRT-PCR. Data were obtained from three independent biological replicates. The different lowercase letter markers represent significant differences, and the significance level is taken as 0.05.
Ijms 26 03245 g007
Figure 8. Overexpression of MdMAPK6 enhances the resistance of A. thaliana to Pst DC3000. (A) Phenotypes of Col-0 and MdMAPK6 transgenic lines of A. thaliana after inoculation with Pst DC3000 for 3 h (0 dpi) and 7 days (7 dpi). (B) Chlorophyll content, (C) O2 content, (D) H2O2 content, and (E) MDA content of Col-0 and MdMAPK6 transgenic lines A. thaliana after inoculation with Pst DC3000 for 7 dpi. Bars = 1 cm. Data were obtained from three independent biological replicates. The different lowercase letter markers represent significant differences, and the significance level is taken as 0.05.
Figure 8. Overexpression of MdMAPK6 enhances the resistance of A. thaliana to Pst DC3000. (A) Phenotypes of Col-0 and MdMAPK6 transgenic lines of A. thaliana after inoculation with Pst DC3000 for 3 h (0 dpi) and 7 days (7 dpi). (B) Chlorophyll content, (C) O2 content, (D) H2O2 content, and (E) MDA content of Col-0 and MdMAPK6 transgenic lines A. thaliana after inoculation with Pst DC3000 for 7 dpi. Bars = 1 cm. Data were obtained from three independent biological replicates. The different lowercase letter markers represent significant differences, and the significance level is taken as 0.05.
Ijms 26 03245 g008
Figure 9. MdMAPKK4 and MdMAPKK5 interact with MdMAPK6. (A) A Y2H assay demonstrated the interaction of MdMAPKK4 and MdMAPK6 in the yeast system. (B) A Y2H assay demonstrated the interaction of MdMAPKK5 and MdMAPK6 in the yeast system.
Figure 9. MdMAPKK4 and MdMAPKK5 interact with MdMAPK6. (A) A Y2H assay demonstrated the interaction of MdMAPKK4 and MdMAPK6 in the yeast system. (B) A Y2H assay demonstrated the interaction of MdMAPKK5 and MdMAPK6 in the yeast system.
Ijms 26 03245 g009
Figure 10. A model for the involvement of MdMAPK6 in drought, salt, ABA, and pathogen stress in plants. In response to drought, salt, and ABA stress, MdMAPK6 may activate abiotic stress-related genes by phosphorylation, reducing MDA and H2O2 content and relative conductance to attenuate cellular oxidative damage, and modulating the ROS signaling pathway, thereby enhancing plant tolerance to drought, salt, and ABA stress. During bacterial/fungal infection, MdMAPK6 may work together with MdMAPK3 to activate disease resistance-related genes in the SA biosynthesis pathway by coordinating ROS homeostasis and phosphorylation, thereby significantly upregulating the expression of these genes and enhancing plant disease resistance. And MdMAPK6 interacts with MdMAPKK4 and MdMAPKK5.
Figure 10. A model for the involvement of MdMAPK6 in drought, salt, ABA, and pathogen stress in plants. In response to drought, salt, and ABA stress, MdMAPK6 may activate abiotic stress-related genes by phosphorylation, reducing MDA and H2O2 content and relative conductance to attenuate cellular oxidative damage, and modulating the ROS signaling pathway, thereby enhancing plant tolerance to drought, salt, and ABA stress. During bacterial/fungal infection, MdMAPK6 may work together with MdMAPK3 to activate disease resistance-related genes in the SA biosynthesis pathway by coordinating ROS homeostasis and phosphorylation, thereby significantly upregulating the expression of these genes and enhancing plant disease resistance. And MdMAPK6 interacts with MdMAPKK4 and MdMAPKK5.
Ijms 26 03245 g010
Disclaimer/Publisher’s Note: The statements, opinions and data contained in all publications are solely those of the individual author(s) and contributor(s) and not of MDPI and/or the editor(s). MDPI and/or the editor(s) disclaim responsibility for any injury to people or property resulting from any ideas, methods, instructions or products referred to in the content.

Share and Cite

MDPI and ACS Style

Li, M.; Gao, H.; Zhou, M.; Zhang, Y.; Jiang, H.; Li, Y. The Apple Mitogen-Activated Protein Kinase MdMAPK6 Increases Drought, Salt, and Disease Resistance in Plants. Int. J. Mol. Sci. 2025, 26, 3245. https://doi.org/10.3390/ijms26073245

AMA Style

Li M, Gao H, Zhou M, Zhang Y, Jiang H, Li Y. The Apple Mitogen-Activated Protein Kinase MdMAPK6 Increases Drought, Salt, and Disease Resistance in Plants. International Journal of Molecular Sciences. 2025; 26(7):3245. https://doi.org/10.3390/ijms26073245

Chicago/Turabian Style

Li, Mengru, Huaina Gao, Minmin Zhou, Yali Zhang, Han Jiang, and Yuanyuan Li. 2025. "The Apple Mitogen-Activated Protein Kinase MdMAPK6 Increases Drought, Salt, and Disease Resistance in Plants" International Journal of Molecular Sciences 26, no. 7: 3245. https://doi.org/10.3390/ijms26073245

APA Style

Li, M., Gao, H., Zhou, M., Zhang, Y., Jiang, H., & Li, Y. (2025). The Apple Mitogen-Activated Protein Kinase MdMAPK6 Increases Drought, Salt, and Disease Resistance in Plants. International Journal of Molecular Sciences, 26(7), 3245. https://doi.org/10.3390/ijms26073245

Note that from the first issue of 2016, this journal uses article numbers instead of page numbers. See further details here.

Article Metrics

Back to TopTop