Unveiling FAM111B: A Pan-Cancer Biomarker for DNA Repair and Immune Infiltration
Abstract
1. Introduction
2. Results
2.1. Elevated Expression of FAM111B Is Correlated with Aggressive Clinicopathological Features and Poor Prognosis in Pan-Cancers
2.2. FAM111B Is Integral to the DNA Replication Process Across Various Cancer Types
2.3. FAM111B Plays a Crucial Role in Facilitating DNA Damage Repair Across Various Cancer Types
2.4. Multiplex Immunofluorescence Analysis Demonstrates That Pan-Cancer FAM111B Expression Is Positively Correlated with DNA Damage Repair Pathways and BRCA1 Expression
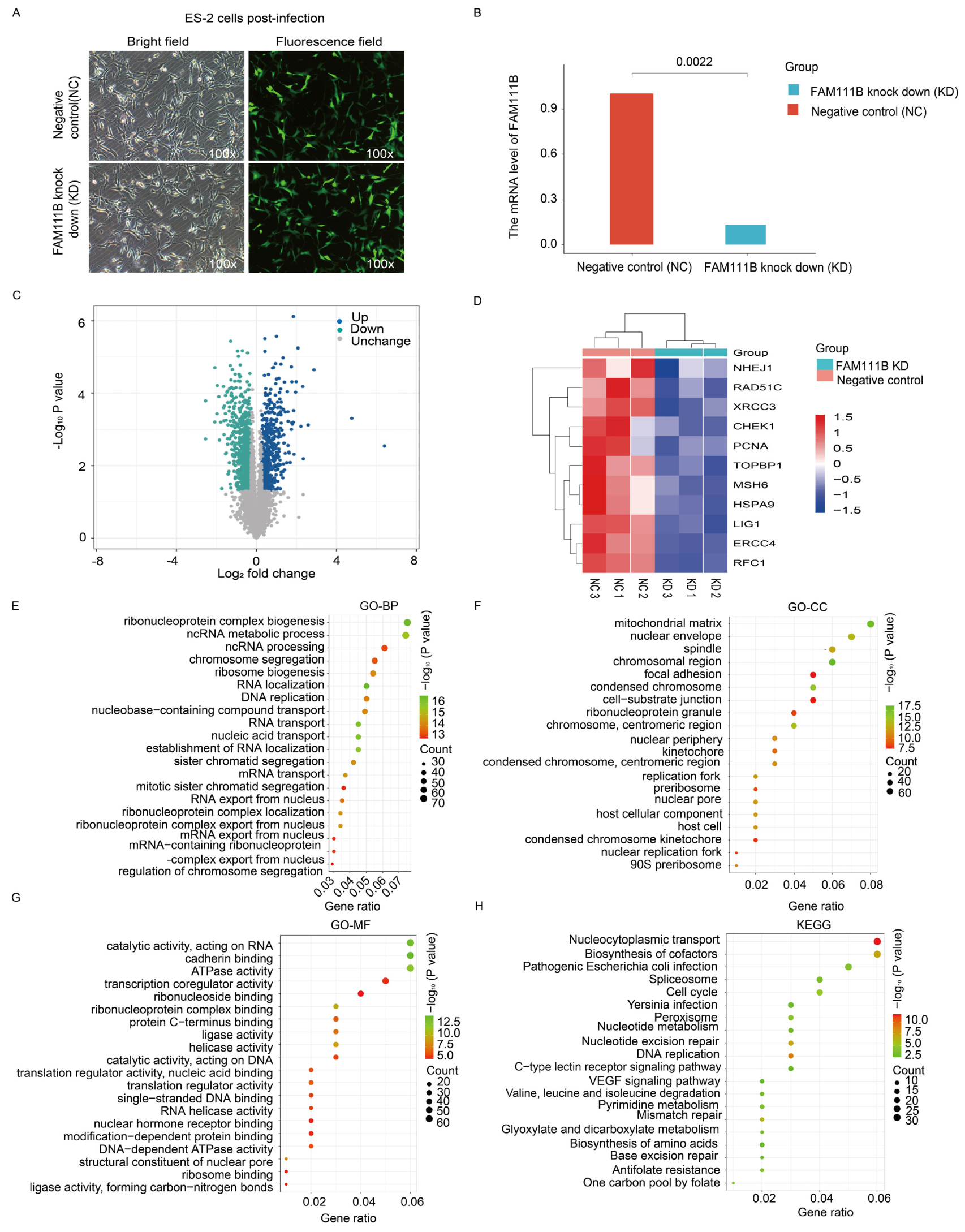
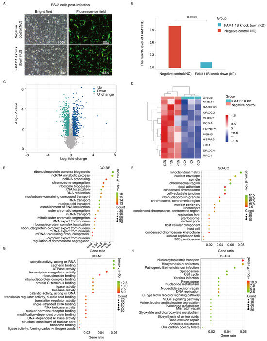
2.5. FAM111B Knockdown Modulates DNA Repair Processes
2.6. FAM111B Modulates the Anti-Tumor Immune Microenvironment Across Various Cancer Types
3. Discussion
4. Materials and Methods
4.1. Patient Cohorts
4.2. Differential Expression and Prognostic Evaluation of FAM111B in Pan-Cancers
4.3. Functional Enrichment Analysis of FAM111B in Various Cancers
4.4. Correlation Analysis of FAM111B Within the DNA Repair Pathway in Four Types of Cancers
4.5. Immunoassay Investigation of the Role of FAM111B in the Immune Microenvironment
4.6. Tissue Microarrays
4.7. Multiplex Immunohistochemistry
4.8. Cell Culture and FAM111B Gene Knockdown
4.9. Real-Time Quantitative PCR
4.10. Protein Extraction and Transcriptomic Analysis
4.11. Statistical Analysis
5. Conclusions
Author Contributions
Funding
Institutional Review Board Statement
Informed Consent Statement
Data Availability Statement
Conflicts of Interest
Abbreviations
| FAM111B | the FAM111 trypsin like peptidase B |
| POIKTMP | hereditary fibrosing poikiloderma with tendon contractures, myopathy, and pulmonary fibrosis; |
| PC | pancreatic cancer |
| OV | ovarian cancer |
| DPC | DNA-protein crosslinking complexes |
| TCGA | the cancer genome atlas database |
| mIF | multiple immunofluorescence |
| GTEx | the genotype-tissue expression |
| DNAss | DNA expression-based stemness scores |
| RNAss | RNA expression-based stemness scores |
| TMB | tumor mutation burden; |
| HR | homologous recombination |
| MMR | mismatch repair; |
| NER | nucleotide excision repair; |
| BER | base excision repair; |
| NHEJ | non-homologous end joining repair; |
| PPI | protein-protein interaction; |
| GO | gene ontology; |
| KEGG | kyoto encyclopedia of genes and genomes; |
| GSEA | gene set enrichment; |
| CAPNS1 | calpain small subunit 1; |
| DDR | DNA damage repair; |
| HRD | HR deficiency; |
| TME | tumor microenvironment; |
| LAML | acute myeloid leukemia; |
| ACC | adrenocortical carcinoma; |
| BLCA | bladder urothelial carcinoma; |
| LGG | brain lower grade glioma; |
| BRCA | breast invasive carcinoma; |
| CESC | cervical squamous cell carcinoma and endocervical adenocarcinoma; |
| CHOL | cholangiocarcinoma; |
| COAD | colon adenocarcinoma; |
| GBM | glioblastoma multiforme; |
| HNSC | head and neck squamous cell carcinoma; |
| KICH | kidney chromophobe; |
| KIRC | kidney renal clear cell carcinoma; |
| KIRP | kidney renal papillary cell carcinoma; |
| LIHC | liver hepatocellular carcinoma; |
| LUAD | lung adenocarcinoma; |
| LUSC | lung squamous cell carcinoma; |
| DLBC | lymphoid neoplasm diffuse large B-cell lymphoma; |
| MESO | mesothelioma; |
| PAAD | pancreatic adenocarcinoma; |
| PCPG | pheochromocytoma and paraganglioma; |
| PRAD | prostate adenocarcinoma; |
| READ | rectum adenocarcinoma; |
| SARC | sarcoma |
| SKCM | skin cutaneous melanoma |
| STAD | stomach adenocarcinoma |
| TGCT | testicular germ cell tumors; |
| THYM | thymoma; |
| THCA | thyroid carcinoma; |
| UCS | uterine carcinosarcoma; |
| UCEC | uterine corpus endometrial carcinoma; |
| UVM | uveal melanoma. |
References
- Hoffmann, S.; Pentakota, S.; Mund, A.; Haahr, P.; Coscia, F.; Gallo, M.; Mann, M.; Taylor, N.M.; Mailand, N. FAM111 protease activity undermines cellular fitness and is amplified by gain-of-function mutations in human disease. EMBO Rep. 2020, 21, e50662. [Google Scholar]
- Mercier, S.; Küry, S.; Shaboodien, G.; Houniet, D.T.; Khumalo, N.P.; Bou-Hanna, C.; Bodak, N.; Cormier-Daire, V.; David, A.; Faivre, L.; et al. Mutations in FAM111B cause hereditary fibrosing poikiloderma with tendon contracture, myopathy, and pulmonary fibrosis. Am. J. Hum. Genet. 2013, 93, 1100–1107. [Google Scholar] [CrossRef]
- Akamatsu, S.; Takata, R.; Haiman, C.A.; Takahashi, A.; Inoue, T.; Kubo, M.; Furihata, M.; Kamatani, N.; Inazawa, J.; Chen, G.K.; et al. Common variants at 11q12, 10q26 and 3p11.2 are associated with prostate cancer susceptibility in Japanese. Nat. Genet. 2012, 44, 426–429, s1. [Google Scholar] [PubMed]
- Kawasaki, K.; Nojima, S.; Hijiki, S.; Tahara, S.; Ohshima, K.; Matsui, T.; Hori, Y.; Kurashige, M.; Umeda, D.; Kiyokawa, H.; et al. FAM111B enhances proliferation of KRAS-driven lung adenocarcinoma by degrading p16. Cancer Sci. 2020, 111, 2635–2646. [Google Scholar] [PubMed]
- Li, W.; Hu, S.; Han, Z.; Jiang, X. YY1-Induced Transcriptional Activation of FAM111B Contributes to the Malignancy of Breast Cancer. Clin. Breast Cancer. 2022, 22, e417–e425. [Google Scholar]
- Mercier, S.; Küry, S.; Nahon, S.; Salort-Campana, E.; Barbarot, S.; Bézieau, S. FAM111B Mutation Is Associated with Pancreatic Cancer Predisposition. Pancreas 2019, 48, e41–e42. [Google Scholar] [PubMed]
- Gupta, S.; Silveira, D.A.; Hashimoto, R.F. A Boolean model of the oncogene role of FAM111B in lung adenocarcinoma. Comput Biol Chem. 2023, 106, 107926. [Google Scholar]
- Wu, H.; Liang, C. Pan-Cancer Analysis of the Tumorigenic Effect and Prognostic Diagnostic Value of FAM111B in Human Carcinomas. Int. J. Gen. Med. 2023, 16, 1845–1865. [Google Scholar]
- Zhu, X.; Xue, C.; Kang, X.; Jia, X.; Wang, L.; Younis, M.H.; Liu, D.; Huo, N.; Han, Y.; Chen, Z.; et al. DNMT3B-mediated FAM111B methylation promotes papillary thyroid tumor glycolysis, growth and metastasis. Int. J. Biol. Sci. 2022, 18, 4372–4387. [Google Scholar]
- Wei, F.; Yu, G.; Si, C.; Chao, T.; Xiong, H.; Zhang, L. High FAM111B expression predicts aggressive clinicopathologic features and poor prognosis in ovarian cancer. Transl. Oncol. 2023, 32, 101659. [Google Scholar]
- Gong, Q.; Dong, Q.; Zhong, B.; Zhang, T.; Cao, D.; Zhang, Y.; Ma, D.; Cai, X.; Li, Z. Clinicopathological features, prognostic significance, and associated tumor cell functions of family with sequence similarity 111 member B in pancreatic adenocarcinoma. J. Clin. Lab. Anal. 2022, 36, e24784. [Google Scholar] [CrossRef] [PubMed]
- Sun, H.; Liu, K.; Huang, J.; Sun, Q.; Shao, C.; Luo, J.; Xu, L.; Shen, Y.; Ren, B. FAM111B, a direct target of p53, promotes the malignant process of lung adenocarcinoma. Onco Targets Ther. 2019, 12, 2829–2842. [Google Scholar] [CrossRef] [PubMed]
- Wang, W.; Gu, Y.; Ni, H.; Quan, Q.; Guo, L. Silencing of FAM111B inhibits tumor growth and promotes apoptosis by decreasing AKT activity in ovarian cancer. Exp. Biol. Med. 2023, 248, 1043–1055. [Google Scholar] [CrossRef] [PubMed]
- Arowolo, A.; Malebana, M.; Sunda, F.; Rhoda, C. Proposed Cellular Function of the Human FAM111B Protein and Dysregulation in Fibrosis and Cancer. Front. Oncol. 2022, 12, 932167. [Google Scholar] [CrossRef]
- Wang, H.; Wang, H.; Chen, J.; Liu, P.; Xiao, X. Overexpressed FAM111B degrades GSDMA to promote esophageal cancer tumorigenesis and cisplatin resistance. Cell Oncol. 2024, 47, 343–359. [Google Scholar] [CrossRef]
- Hong, K.; Cen, K.; Chen, Q.; Dai, Y.; Mai, Y.; Guo, Y. Identification and validation of a novel senescence-related biomarker for thyroid cancer to predict the prognosis and immunotherapy. Front. Immunol. 2023, 14, 1128390. [Google Scholar]
- Lao, Y.; Li, T.; Xie, X.; Chen, K.; Li, M.; Huang, L. MiR-195-3p is a Novel Prognostic Biomarker Associated with Immune Infiltrates of Lung Adenocarcinoma. Int. J. Gen. Med. 2022, 15, 191–203. [Google Scholar] [CrossRef]
- Banerji, R.; Skibbens, R.V.; Iovine, M.K. Cohesin mediates Esco2-dependent transcriptional regulation in a zebrafish regenerating fin model of Roberts Syndrome. Biol. Open 2017, 6, 1802–1813. [Google Scholar] [CrossRef]
- Murayama, Y.; Endo, S.; Kurokawa, Y.; Kurita, A.; Iwasaki, S.; Araki, H. Coordination of cohesin and DNA replication observed with purified proteins. Nature 2024, 626, 653–660. [Google Scholar] [CrossRef]
- Hassin, O.; Oren, M. Drugging p53 in cancer: One protein, many targets. Nat. Rev. Drug Discov. 2023, 22, 127–144. [Google Scholar] [CrossRef]
- Alcón, P.; Kaczmarczyk, A.P.; Ray, K.K.; Liolios, T.; Guilbaud, G.; Sijacki, T.; Shen, Y.; McLaughlin, S.H.; Sale, J.E.; Knipscheer, P.; et al. FANCD2-FANCI surveys DNA and recognizes double- to single-stranded junctions. Nature 2024, 632, 1165–1173. [Google Scholar] [PubMed]
- Roversi, G.; Colombo, E.A.; Magnani, I.; Gervasini, C.; Maggiore, G.; Paradisi, M.; Larizza, L. Spontaneous chromosomal instability in peripheral blood lymphocytes from two molecularly confirmed Italian patients with Hereditary Fibrosis Poikiloderma: Insights into cancer predisposition. Genet. Mol. Biol. 2021, 44, e20200332. [Google Scholar]
- Zhang, D.; Yang, S.; Li, Y.; Yao, J.; Ruan, J.; Zheng, Y.; Deng, Y.; Li, N.; Wei, B.; Wu, Y.; et al. Prediction of Overall Survival Among Female Patients With Breast Cancer Using a Prognostic Signature Based on 8 DNA Repair-Related Genes. JAMA Netw. Open. 2020, 3, e2014622. [Google Scholar]
- Hoppe, M.M.; Jaynes, P.; Wardyn, J.D.; Upadhyayula, S.S.; Tan, T.Z.; Lie, S.; Lim, D.G.Z.; Pang, B.N.K.; Lim, S.; Yeong, J.P.S.; et al. Quantitative imaging of RAD51 expression as a marker of platinum resistance in ovarian cancer. EMBO Mol. Med. 2021, 13, e13366. [Google Scholar] [PubMed]
- Achar, Y.J.; Foiani, M. An Error-Prone Polymerase in the Fight against Cancer. Cell 2019, 176, 1241–1243. [Google Scholar]
- Lodovichi, S.; Cervelli, T.; Pellicioli, A.; Galli, A. Inhibition of DNA Repair in Cancer Therapy: Toward a Multi-Target Approach. Int. J. Mol. Sci. 2020, 21, 6684. [Google Scholar] [CrossRef]
- McGranahan, N.; Swanton, C. Clonal Heterogeneity and Tumor Evolution: Past, Present, and the Future. Cell 2017, 168, 613–628. [Google Scholar]
- Li, S.; Wang, L.; Wang, Y.; Zhang, C.; Hong, Z.; Han, Z. The synthetic lethality of targeting cell cycle checkpoints and PARPs in cancer treatment. J. Hematol. Oncol. 2022, 15, 147. [Google Scholar] [CrossRef]
- Murai, J.; Pommier, Y. BRCAness, Homologous Recombination Deficiencies, and Synthetic Lethality. Cancer Res. 2023, 83, 1173–1174. [Google Scholar]
- Kojima, Y.; Machida, Y.; Palani, S.; Caulfield, T.R.; Radisky, E.S.; Kaufmann, S.H.; Machida, Y.J. FAM111A protects replication forks from protein obstacles via its trypsin-like domain. Nat. Commun. 2020, 11, 1318. [Google Scholar] [CrossRef]
- Fine, D.A.; Rozenblatt-Rosen, O.; Padi, M.; Korkhin, A.; James, R.L.; Adelmant, G.; Yoon, R.; Guo, L.; Berrios, C.; Zhang, Y.; et al. Identification of FAM111A as an SV40 host range restriction and adenovirus helper factor. PLoS Pathog. 2012, 8, e1002949. [Google Scholar]
- Li, W.; Feng, S.S.; Wu, H.; Deng, J.; Zhou, W.Y.; Jia, M.X.; Shi, Y.; Ma, L.; Zeng, X.X.; Zuberi, Z.; et al. Comprehensive Analysis of CDK1-Associated ceRNA Network Revealing the Key Pathways LINC00460/LINC00525-Hsa-Mir-338-FAM111/ZWINT as Prognostic Biomarkers in Lung Adenocarcinoma Combined with Experiments. Cells 2022, 11, 1220. [Google Scholar] [CrossRef] [PubMed]
- Venkatesh, H.; Tracy, S.I.; Farrar, M.A. Cytotoxic CD4 T cells in the mucosa and in cancer. Front. Immunol. 2023, 14, 1233261. [Google Scholar]
- Basu, A.; Ramamoorthi, G.; Albert, G.; Gallen, C.; Beyer, A.; Snyder, C.; Koski, G.; Disis, M.L.; Czerniecki, B.J.; Kodumudi, K. Differentiation and Regulation of T(H) Cells: A Balancing Act for Cancer Immunotherapy. Front. Immunol. 2021, 12, 669474. [Google Scholar]
- Lee, Y.H.; Tsai, K.W.; Lu, K.C.; Shih, L.J.; Hu, W.C. Cancer as a Dysfunctional Immune Disorder: Pro-Tumor TH1-like Immune Response and Anti-Tumor THαβ Immune Response Based on the Complete Updated Framework of Host Immunological Pathways. Biomedicines 2022, 10, 2497. [Google Scholar] [CrossRef]
- Hu, X.; Luo, B.; Wu, Q.; Chen, Q.; Lu, P.; Huang, J.; Liang, X.; Ling, C.; Li, Y. Effects of Dezocine and Sufentanil on Th1/Th2 Balance in Breast Cancer Patients Undergoing Surgery. Drug Des. Devel Ther. 2021, 15, 4925–4938. [Google Scholar]
- Shang, Q.; Yu, X.; Sun, Q.; Li, H.; Sun, C.; Liu, L. Polysaccharides regulate Th1/Th2 balance: A new strategy for tumor immunotherapy. Biomed. Pharmacother. 2024, 170, 115976. [Google Scholar]
- Zeng, D.; Ye, Z.; Shen, R.; Yu, G.; Wu, J.; Xiong, Y.; Zhou, R.; Qiu, W.; Huang, N.; Sun, L.; et al. IOBR: Multi-Omics Immuno-Oncology Biological Research to Decode Tumor Microenvironment and Signatures. Front. Immunol. 2021, 12, 687975. [Google Scholar]








Disclaimer/Publisher’s Note: The statements, opinions and data contained in all publications are solely those of the individual author(s) and contributor(s) and not of MDPI and/or the editor(s). MDPI and/or the editor(s) disclaim responsibility for any injury to people or property resulting from any ideas, methods, instructions or products referred to in the content. |
© 2025 by the authors. Licensee MDPI, Basel, Switzerland. This article is an open access article distributed under the terms and conditions of the Creative Commons Attribution (CC BY) license (https://creativecommons.org/licenses/by/4.0/).
Share and Cite
Wei, F.; Li, W.; Zhou, T.; Yuan, X.; Zhang, L. Unveiling FAM111B: A Pan-Cancer Biomarker for DNA Repair and Immune Infiltration. Int. J. Mol. Sci. 2025, 26, 3151. https://doi.org/10.3390/ijms26073151
Wei F, Li W, Zhou T, Yuan X, Zhang L. Unveiling FAM111B: A Pan-Cancer Biomarker for DNA Repair and Immune Infiltration. International Journal of Molecular Sciences. 2025; 26(7):3151. https://doi.org/10.3390/ijms26073151
Chicago/Turabian StyleWei, Fang, Wanying Li, Ting Zhou, Xianglin Yuan, and Lihong Zhang. 2025. "Unveiling FAM111B: A Pan-Cancer Biomarker for DNA Repair and Immune Infiltration" International Journal of Molecular Sciences 26, no. 7: 3151. https://doi.org/10.3390/ijms26073151
APA StyleWei, F., Li, W., Zhou, T., Yuan, X., & Zhang, L. (2025). Unveiling FAM111B: A Pan-Cancer Biomarker for DNA Repair and Immune Infiltration. International Journal of Molecular Sciences, 26(7), 3151. https://doi.org/10.3390/ijms26073151

