Enhancing Arthropod Diversity and Sorghum Quality in Northern Jiangsu, China: The Benefits of Green Pest Management Revealed Through Metabarcoding
Abstract
1. Introduction
2. Results
2.1. Arthropods Dominate Across Different Years
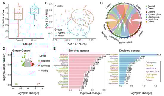
2.2. Increased Arthropod Diversity and Hymenoptera Dominance in Green Groups
2.3. Green Groups Show Higher Sorghum Yield and Improved Grain Quality Trends
3. Discussion
4. Materials and Methods
4.1. Basic Information of Sampling Places
4.2. Green and Non-Green Pest Control
4.2.1. Green Pest Control Methods
4.2.2. Non-Green Pest Control Methods
4.3. Collection of Arthropods
4.3.1. Sampling and Field Experiment Design
4.3.2. DNA Extraction, PCR Amplification, High-Throughput Sequencing
4.3.3. Metagenomic Data Processing
4.3.4. BOLD System MOTUs Division
4.3.5. Downstream Analysis of Metagenomic Data
4.4. Sorghum Yield and Quality Calculations
4.4.1. Sample Collection
4.4.2. Data Analysis
5. Conclusions
Supplementary Materials
Author Contributions
Funding
Data Availability Statement
Acknowledgments
Conflicts of Interest
References
- Mundia, C.W.; Secchi, S.; Akamani, K.; Wang, G. A regional comparison of factors affecting global sorghum production: The case of North America, Asia and Africa’s Sahel. Sustainability 2019, 11, 2135. [Google Scholar] [CrossRef]
- Ganapathy, K.N.; Rao, B.D.; Rakshit, S.; Gnanesh, B.N.; Patil, J.V. Sorghum for health and business. Sustain. Agric. Rev. Cereals 2015, 16, 173–196. [Google Scholar]
- Tamhane, V.A.; Sant, S.S.; Jadhav, A.R.; War, A.R.; Sharma, H.C.; Jaleel, A.; Kashikar, A.S. Label-free quantitative proteomics of Sorghum bicolor reveals the proteins strengthening plant defense against insect pest Chilo partellus. Proteome Sci. 2021, 19, 6. [Google Scholar] [CrossRef]
- Han, X.L.; Wang, D.L.; Zhang, W.J.; Jia, S.R. The production of the Chinese baijiu from sorghum and other cereals. J. Inst. Brew. 2017, 123, 600–604. [Google Scholar] [CrossRef]
- Dabija, A.; Ciocan, M.E.; Chetrariu, A.; Codină, G.G. Maize and sorghum as raw materials for brewing, a review. Appl. Sci. 2021, 11, 3139. [Google Scholar] [CrossRef]
- Guo, C.; Cui, W.; Feng, X.; Zhao, J.; Lu, G. Sorghum insect problems and Managementf. J. Integr. Plant Biol. 2011, 53, 178–192. [Google Scholar] [CrossRef] [PubMed]
- Poudel, S.; Poudel, B.; Acharya, B.; Poudel, P. Pesticide use and its impacts on human health and environment. Environ. Ecosyst Sci 2020, 4, 47–51. [Google Scholar]
- Harris-Shultz, K.; Knoll, J.; Punnuri, S.; Niland, E.; Ni, X. Evaluation of strains of Beauveria bassiana and Isaria fumosorosea to control sugarcane aphids on grain sorghum. Agrosyst. Geosci. Environ. 2020, 3, e20047. [Google Scholar] [CrossRef]
- Baker, B.P.; Green, T.A.; Loker, A.J. Biological control and integrated pest management in organic and conventional systems. Biol. Control 2020, 140, 104095. [Google Scholar]
- Alyokhin, A.; Nault, B.; Brown, B. Soil conservation practices for insect pest management in highly disturbed agroecosystems—A review. Entomol. Exp. Et Appl. 2020, 168, 7–27. [Google Scholar]
- Stenberg, J.A. A conceptual framework for integrated pest management. Trends Plant Sci. 2017, 22, 759–769. [Google Scholar] [CrossRef] [PubMed]
- Lichtenberg, E.M.; Kennedy, C.M.; Kremen, C.; Batary, P.; Berendse, F.; Bommarco, R.; Bosque-Pérez, N.A.; Carvalheiro, L.G.; Snyder, W.E.; Williams, N.M. A global synthesis of the effects of diversified farming systems on arthropod diversity within fields and across agricultural landscapes. Glob. Change Biol. 2017, 23, 4946–4957. [Google Scholar] [CrossRef] [PubMed]
- Neumann, C.; Behling, R.; Weiss, G.J.E. Biodiversity Change in Cultural Landscapes—The Rural Hotspot Hypothesis. Ecol. Evol. 2025, 15, e70811. [Google Scholar] [CrossRef]
- Bik, H.M. Just keep it simple? Benchmarking the accuracy of taxonomy assignment software in metabarcoding studies. Mol. Ecol. Resour. 2021, 21, 2187–2189. [Google Scholar] [CrossRef]
- Eitzinger, B.; Abrego, N.; Gravel, D.; Huotari, T.; Vesterinen, E.J.; Roslin, T. Assessing changes in arthropod predator–prey interactions through DNA-based gut content analysis—Variable environment, stable diet. Mol. Ecol. 2019, 28, 266–280. [Google Scholar]
- Hebert, P.D.; Cywinska, A.; Ball, S.L.; DeWaard, J.R. Biological identifications through DNA barcodes. Proc. R. Soc. Lond. Ser. B Biol. Sci. 2003, 270, 313–321. [Google Scholar]
- Suchan, T.; Talavera, G.; Sáez, L.; Ronikier, M.; Vila, R. Pollen metabarcoding as a tool for tracking long-distance insect migrations. Mol. Ecol. Resour. 2019, 19, 149–162. [Google Scholar] [CrossRef]
- Xia, H.; Zhang, Z.; Luo, C.; Wei, K.; Li, X.; Mu, X.; Duan, M.; Zhu, C.; Jin, L.; He, X. MultiPrime: A reliable and efficient tool for targeted next-generation sequencing. iMeta 2023, 2, e143. [Google Scholar] [CrossRef]
- Skvarla, M.J.; Larson, J.L.; Fisher, J.R.; Dowling, A.P. A review of terrestrial and canopy Malaise traps. Ann. Entomol. Soc. Am. 2021, 114, 27–47. [Google Scholar]
- Fei, M.; Gols, R.; Harvey, J.A. The biology and ecology of parasitoid wasps of predatory arthropods. Annu. Rev. Entomol. 2023, 68, 109–128. [Google Scholar]
- Zhou, W.; Arcot, Y.; Medina, R.F.; Bernal, J.; Cisneros-Zevallos, L.; Akbulut, M.E. Integrated Pest Management: An Update on the Sustainability Approach to Crop Protection. ACS Omega 2024, 9, 41130–41147. [Google Scholar] [CrossRef] [PubMed]
- Ji, S.; Gong, J.; Cui, K.; Zhang, Y.; Mostafa, K. Performance test and parameter optimization of trichogramma delivery system. Micromachines 2022, 13, 1996. [Google Scholar] [CrossRef]
- Cortez-Madrigal, H.; Gutiérrez-Cárdenas, O.G. Enhancing biological control: Conservation of alternative hosts of natural enemies. Egypt. J. Biol. Pest Control 2023, 33, 25. [Google Scholar]
- Jaworski, C.C.; Thomine, E.; Rusch, A.; Lavoir, A.-V.; Wang, S.; Desneux, N.J.A.C. Crop diversification to promote arthropod pest management: A review. Agric. Commun. 2023, 1, 100004. [Google Scholar] [CrossRef]
- Fountain, M.T. Impacts of wildflower interventions on beneficial insects in fruit crops: A review. Insects 2022, 13, 304. [Google Scholar] [CrossRef]
- N’Woueni, D.K.; Gaoue, O.G. Plant diversity increased arthropod diversity and crop yield in traditional agroforestry systems but has no effect on herbivory. Sustainability 2022, 14, 2942. [Google Scholar] [CrossRef]
- Flomer, O. DNA primers for amplification of mitochondrial cytochrome c oxidase subunit I from diverse metazoan invertebrates. Mol. Mar. Biol. Biotechnol. 1994, 3, 294–299. [Google Scholar]
- Bolger, A.M.; Lohse, M.; Usadel, B. Trimmomatic: A flexible trimmer for Illumina sequence data. Bioinformatics 2014, 30, 2114–2120. [Google Scholar] [CrossRef]
- de Sena, B.G.; Smith, A.D. Falco: High-speed FastQC emulation for quality control of sequencing data. F1000Research 2019, 8, 1874. [Google Scholar] [CrossRef]
- Magoč, T.; Salzberg, S.L. FLASH: Fast length adjustment of short reads to improve genome assemblies. Bioinformatics 2011, 27, 2957–2963. [Google Scholar]
- Rognes, T.; Flouri, T.; Nichols, B.; Quince, C.; Mahé, F. VSEARCH: A versatile open source tool for metagenomics. PeerJ 2016, 4, e2584. [Google Scholar] [CrossRef]
- Ratnasingham, S.; Hebert, P.D. BOLD: The Barcode of Life Data System. Mol. Ecol. Notes 2007, 7, 355–364. [Google Scholar] [PubMed]
- Elbrecht, V.; Taberlet, P.; Dejean, T.; Valentini, A.; Usseglio-Polatera, P.; Beisel, J.-N.; Coissac, E.; Boyer, F.; Leese, F. Testing the potential of a ribosomal 16S marker for DNA metabarcoding of insects. PeerJ 2016, 4, e1966. [Google Scholar] [PubMed]
- McMurdie, P.J.; Holmes, S. phyloseq: An R package for reproducible interactive analysis and graphics of microbiome census data. PLoS ONE 2013, 8, e61217. [Google Scholar]
- Gao, Y.; Zhang, G.; Jiang, S.; Liu, Y.X.J.I. Wekemo Bioincloud: A user-friendly platform for meta-omics data analyses. Imeta 2024, 3, e175. [Google Scholar]
- Shannon, C.E. A mathematical theory of communication. ACM SIGMOBILE Mob. Comput. Commun. Rev. 2001, 5, 3–55. [Google Scholar] [CrossRef]
- Magurran, A.E. Measuring biological diversity. Curr. Biol. 2021, 31, R1174–R1177. [Google Scholar] [CrossRef]
- Liu, Y.-X.; Chen, L.; Ma, T.; Li, X.; Zheng, M.; Zhou, X.; Chen, L.; Qian, X.; Xi, J.; Lu, H.; et al. EasyAmplicon: An easy-to-use, open-source, reproducible, and community-based pipeline for amplicon data analysis in microbiome research. iMeta 2023, 2, e83. [Google Scholar] [CrossRef]
- Wickham, H. ggplot2. In Wiley Interdisciplinary Reviews: Computational Statistics; Wiley: Hoboken, NJ, USA, 2011; Volume 3, pp. 180–185. [Google Scholar]
- Neuwirth, E.; Neuwirth, M.E. Package ‘RColorBrewer’. Color. Palettes 2014, 991, 1296. [Google Scholar]




| Year | Field | Month | Accumulated Rainfall (mm) | Average Maximum Temperature (°C) | Average Minimum Temperature (°C) | Average Temperature (°C) |
|---|---|---|---|---|---|---|
| 2021 | Yanghe Agricultural High-tech Zone (LP + LX) | Jul. | 612.4 | 32.2 | 24.5 | 27.5 |
| Aug. | 111.9 | 31.7 | 23.7 | 26.9 | ||
| Sep. | 178.7 | 30.2 | 21.6 | 24.8 | ||
| Oct. | 81.8 | 23.6 | 13.8 | 17.6 | ||
| 2021 | Siyang County in Suqian City (SZ + PW) | Jul. | 867.6 | 31.4 | 24.6 | 27.5 |
| Aug. | 117.5 | 30.7 | 23.6 | 26.8 | ||
| Sep. | 203.4 | 29.2 | 21.3 | 24.6 | ||
| Oct. | 97.5 | 22.7 | 13.3 | 17.3 | ||
| 2022 | Yanghe Agricultural High-tech Zone (YH) | Jul. | 287.9 | 33 | 25.2 | 28.5 |
| Aug. | 90.8 | 33.4 | 25.6 | 29 | ||
| Sep. | 3.9 | 27.8 | 18.9 | 22.9 | ||
| Oct. | 49.4 | 22.2 | 11.9 | 16.3 |
| Frequency | Time | Pesticide | Dosage of Pesticide |
|---|---|---|---|
| First time | Seedling stage | 0.5% Emamectin benzoate | 450 mL/ha |
| Second time | Jointing stage | 10% Imidacloprid, 20% Chlorantraniliprole | 225 g/h, 120 mL/ha |
| Third time | Booting stage | 21% Thiamethoxam, 20% Chlorantraniliprole | 120 mL/ha each |
| Fourth time | Earing stage | 21% Thiamethoxam, 20% Chlorantraniliprole | 120 mL/ha, 150 mL/ha |
| Fifth time | Ear stage | 20% Chlorantraniliprole | 150 mL/ha |
Disclaimer/Publisher’s Note: The statements, opinions and data contained in all publications are solely those of the individual author(s) and contributor(s) and not of MDPI and/or the editor(s). MDPI and/or the editor(s) disclaim responsibility for any injury to people or property resulting from any ideas, methods, instructions or products referred to in the content. |
© 2025 by the authors. Licensee MDPI, Basel, Switzerland. This article is an open access article distributed under the terms and conditions of the Creative Commons Attribution (CC BY) license (https://creativecommons.org/licenses/by/4.0/).
Share and Cite
Jin, Q.; Zheng, Y.; Pan, M.; Zhang, X.; Zhang, A.; Lai, S. Enhancing Arthropod Diversity and Sorghum Quality in Northern Jiangsu, China: The Benefits of Green Pest Management Revealed Through Metabarcoding. Int. J. Mol. Sci. 2025, 26, 2977. https://doi.org/10.3390/ijms26072977
Jin Q, Zheng Y, Pan M, Zhang X, Zhang A, Lai S. Enhancing Arthropod Diversity and Sorghum Quality in Northern Jiangsu, China: The Benefits of Green Pest Management Revealed Through Metabarcoding. International Journal of Molecular Sciences. 2025; 26(7):2977. https://doi.org/10.3390/ijms26072977
Chicago/Turabian StyleJin, Qian, Yuxuan Zheng, Mingquan Pan, Xiaoman Zhang, Aibing Zhang, and Shangkun Lai. 2025. "Enhancing Arthropod Diversity and Sorghum Quality in Northern Jiangsu, China: The Benefits of Green Pest Management Revealed Through Metabarcoding" International Journal of Molecular Sciences 26, no. 7: 2977. https://doi.org/10.3390/ijms26072977
APA StyleJin, Q., Zheng, Y., Pan, M., Zhang, X., Zhang, A., & Lai, S. (2025). Enhancing Arthropod Diversity and Sorghum Quality in Northern Jiangsu, China: The Benefits of Green Pest Management Revealed Through Metabarcoding. International Journal of Molecular Sciences, 26(7), 2977. https://doi.org/10.3390/ijms26072977

