PD1+ T Regulatory Cells Are Not Sufficient to Protect from Gestational Hypertension
Abstract
1. Introduction
2. Results
2.1. Major Findings
2.2. Missing KIR Ligands Correlation with the Frequency of Treg Subpopulations
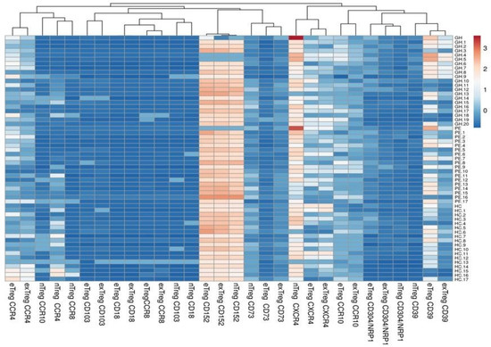
2.3. Treg Phenotype
2.4. Receiver Operating Characteristics
3. Discussion
4. Materials and Methods
4.1. Study Design
4.2. Patients
4.3. Sampling
4.4. Regulatory T Cell Phenotype-Flow Cytometry
4.5. HLA and KIR Assessment
4.6. Statistics
4.7. Study Limitations
Supplementary Materials
Author Contributions
Funding
Institutional Review Board Statement
Informed Consent Statement
Data Availability Statement
Conflicts of Interest
Abbreviations
References
- Sakaguchi, S.; Mikami, N.; Wing, J.B.; Tanaka, A.; Ichiyama, K.; Ohkura, N. Regulatory T Cells and Human Disease. Annu. Rev. Immunol. 2020, 38, 541–566. [Google Scholar] [PubMed]
- Wang, W.; Sung, N.; Gilman-Sachs, A.; Kwak-Kim, J. T Helper (Th) Cell Profiles in Pregnancy and Recurrent Pregnancy Losses: Th1/Th2/Th9/Th17/Th22/Tfh Cells. Front. Immunol. 2020, 11, 2025. [Google Scholar]
- Zhang, Y.H.; Sun, H.X. Immune checkpoint molecules in pregnancy: Focus on regulatory T cells. Eur. J. Immunol. 2020, 50, 160–169. [Google Scholar] [CrossRef] [PubMed]
- Saito, S. Reconsideration of the Role of Regulatory T Cells during Pregnancy: Differential Characteristics of Regulatory T Cells between the Maternal-Fetal Interface and Peripheral Sites and between Early and Late Pregnancy. Med. Princ. Pract. 2022, 31, 403. [Google Scholar] [CrossRef]
- Nguyen, T.A.; Kahn, D.A.; Loewendorf, A.I. Maternal—Fetal rejection reactions are unconstrained in preeclamptic women. PLoS ONE 2017, 12, e0188250. [Google Scholar]
- Miyara, M.; Yoshioka, Y.; Kitoh, A.; Shima, T.; Wing, K.; Niwa, A.; Parizot, C.; Taflin, C.; Heike, T.; Valeyre, D.; et al. Functional Delineation and Differentiation Dynamics of Human CD4+ T Cells Expressing the Foxp3 Transcription Factor. Immunity 2009, 30, 899–911. [Google Scholar] [CrossRef] [PubMed]
- Sharpe, A.H.; Pauken, K.E. The diverse functions of the PD1 inhibitory pathway. Nat. Rev. Immunol. 2017, 18, 153–167. [Google Scholar]
- Pardoll, D.M. The blockade of immune checkpoints in cancer immunotherapy. Nat. Rev. Cancer 2012, 12, 252–264. [Google Scholar]
- Zieliński, M.; Sakowska, J.; Iwaszkiewicz-Grześ, D.; Gliwiński, M.; Hennig, M.; Żalińska, M.; Wołoszyn-Durkiewicz, A.; Jaźwińska-Curyłło, A.; Kamińska, H.; Owczuk, R.; et al. PD-1 Receptor (+) T cells are associated with the efficacy of the combined treatment with regulatory t cells and rituximab in type 1 diabetes children via regulatory t cells suppressive activity amelioration. Int. Immunopharmacol. 2024, 132, 111919. [Google Scholar]
- Guller, S. Role of the syncytium in placenta-mediated complications of preeclampsia. Thromb. Res. 2009, 124, 389–392. [Google Scholar] [CrossRef][Green Version]
- Tian, Y.; Peng, X.; Yang, X.; Street, N.N. Decreased PD-L1 contributes to preeclampsia by suppressing GM-CSF via the JAK2/STAT5 signal pathway. Sci. Rep. 2025, 15, 3124. [Google Scholar] [CrossRef] [PubMed]
- Mittelberger, J.; Seefried, M.; Löb, S.; Kuhn, C.; Franitza, M.; Garrido, F.; Wild, C.M.; Ditsch, N.; Jeschke, U.; Dannecker, C. The programmed cell death protein 1 (PD1) and the programmed cell death ligand 1 (PD-L1) are significantly downregulated on macrophages and Hofbauer cells in the placenta of preeclampsia patients. J. Reprod. Immunol. 2023, 157, 103949. [Google Scholar] [CrossRef]
- Daraei, N.; Ghafourian, M.; Ghadiri, A.; Amari, A.; Najafian, M.; Rokhafrooz, S. Evaluation of Exhausted Regulatory T Cells in Preeclampsia. Iran. J. Immunol. 2019, 16, 163–169. [Google Scholar]
- Zare, M.; Namavar, J.B.; Gharesi-Fard, B. Analysis of the frequencies and functions of CD4+CD25+CD127low/neg, CD4+HLA-G+, and CD8+HLA-G+ regulatory T cells in pre-eclampsia. J. Reprod. Immunol. 2019, 133, 43–51. [Google Scholar] [CrossRef]
- Saito, S.; Nakashima, A.; Shima, T.; Ito, M. REVIEW ARTICLE: Th1/Th2/Th17 and Regulatory T-Cell Paradigm in Pregnancy. Am. J. Reprod. Immunol. 2010, 63, 601–610. [Google Scholar] [CrossRef] [PubMed]
- Piccinni, M.-P.; Raghupathy, R.; Saito, S.; Szekeres-Bartho, J. Cytokines, Hormones and Cellular Regulatory Mechanisms Favoring Successful Reproduction. Front. Immunol. 2021, 12, 717808. [Google Scholar] [CrossRef] [PubMed]
- Teran, E.; Hernández, I.; Tana, L.; Teran, S.; Galaviz-Hernandez, C.; Sosa-Macías, M.; Molina, G.; Calle, A. Mitochondria and Coenzyme Q10 in the Pathogenesis of Preeclampsia. Front. Physiol. 2018, 9, 1561. [Google Scholar] [CrossRef]
- Peng, X.; Hou, R.; Yang, Y.; Luo, Z.; Cao, Y. Current Studies of Mitochondrial Quality Control in the Preeclampsia. Front. Cardiovasc. Med. 2022, 9, 836111. [Google Scholar] [CrossRef]
- Alcedo, K.P.; Bowser, J.L.; Snider, N.T. The elegant complexity of mammalian ecto-5′-nucleotidase (CD73). Trends Cell Biol. 2021, 31, 829–842. [Google Scholar] [CrossRef]
- Fodor, P.; White, B.; Khan, R. Inflammation—The role of ATP in pre-eclampsia. Microcirculation 2020, 27, e12585. [Google Scholar] [CrossRef]
- Spaans, F. Hemopexin Activity and Extracellular ATP in the Pathogenesis of Preeclampsia. Ph.D. Thesis, University of Groningen, Groningen, The Netherlands, 2014. [Google Scholar]
- Langston, H.P.; Ke, Y.; Gewirtz, A.T.; Dombrowski, K.E.; Kapp, J.A. Secretion of IL-2 and IFN-γ, But Not IL-4, by Anti-gen-Specific T Cells Requires Extracellular ATP1. J. Immunol. 2003, 170, 2962–2970. [Google Scholar] [PubMed]
- Spaans, F.; de Vos, P.; Bakker, W.W.; van Goor, H.; Faas, M.M. Danger Signals From ATP and Adenosine in Pregnancy and Preeclampsia. Hypertension 2014, 63, 1154–1160. [Google Scholar] [CrossRef] [PubMed]
- Stefańska, K.; Tomaszewicz, M.; Dębska-Zielkowska, J.; Zamkowska, D.; Piekarska, K.; Sakowska, J.; Studziński, M.; Tymoniuk, B.; Adamski, P.; Jassem-Bobowicz, J.; et al. KIR-Ligand Interactions in Hypertensive Disorders in Pregnancy. Front. Immunol. 2022, 13, 868175. [Google Scholar]
- Aisagbonhi, O.; Morris, G.P. Human Leukocyte Antigens in Pregnancy and Preeclampsia. Front. Genet. 2022, 13, 884275. [Google Scholar]
- Bhalla, A.; Stone, P.R.; Liddell, H.S.; Zanderigo, A.; Chamley, L.W. Comparison of the expression of human leukocyte antigen (HLA)-G and HLA-E in women with normal pregnancy and those with recurrent miscarriage. Reproduction 2006, 131, 583–589. [Google Scholar] [CrossRef] [PubMed]
- Ishitani, A.; Sageshima, N.; Lee, N.; Dorofeeva, N.; Hatake, K.; Marquardt, H.; Geraghty, D.E. Protein Expression and Peptide Binding Suggest Unique and Interacting Functional Roles for HLA-E, F, and G in Maternal-Placental Immune Recognition 1. J. Immunol. 2003, 171, 1376–1384. [Google Scholar]
- Tersigni, C.; Redman, C.; Dragovic, R.; Tannetta, D.; Scambia, G.; Di Simone, N.; Sargent, I.; Vatish, M. HLA-DR is aberrantly expressed at feto-maternal interface in pre-eclampsia. J. Reprod. Immunol. 2018, 129, 48–52. [Google Scholar] [CrossRef]
- Meggyes, M.; Miko, E.; Szigeti, B.; Farkas, N.; Szereday, L. The importance of the PD-1/PD-L1 pathway at the maternal-fetal interface. BMC Pregnancy Childbirth 2019, 19, 74. [Google Scholar] [CrossRef]
- Stefańska, K.; Kurkowiak, M.; Piekarska, K.; Chruściel, E.; Zamkowska, D.; Jassem-Bobowicz, J.; Adamski, P.; Świątkowska-Stodulska, R.; Abacjew-Chmyłko, A.; Leszczyńska, K.; et al. High maternal-fetal HLA eplet compatibility is associated with severe manifestation of preeclampsia. Front. Immunol. 2023, 14, 1272021. [Google Scholar]
- Toldi, G.; Vásárhelyi, Z.E.; Rigó, J.; Orbán, C.; Tamássy, Z.; Bajnok, A.; Shima, T.; Saito, S.; Molvarec, A. Prevalence of Regulatory T-Cell Subtypes in Preeclampsia. Am. J. Reprod. Immunol. (1989) 2015, 74, 110–115. [Google Scholar] [CrossRef]
- Brown, M.A.; Magee, L.A.; Kenny, L.C.; Karumanchi, S.A.; McCarthy, F.P.; Saito, S.; Hall, D.R.; Warren, C.E.; Adoyi, G.; Ishaku, S. The hypertensive disorders of pregnancy: ISSHP classification, diagnosis & management recommendations for international practice. Pregnancy Hypertens 2018, 13, 291–310. [Google Scholar] [PubMed]
- Metsalu, T.; Vilo, J. ClustVis: A web tool for visualizing clustering of multivariate data using Principal Component Analysis and heatmap. Nucleic Acids Res. 2015, 43, W566–W570. [Google Scholar] [CrossRef] [PubMed]
- Stefańska, K.; Zieliński, M.; Zamkowska, D.; Adamski, P.; Jassem-Bobowicz, J.; Piekarska, K.; Jankowiak, M.; Leszczyńska, K.; Świątkowska-Stodulska, R.; Preis, K.; et al. Comparisons of Dipstick Test, Urine Protein-to-Creatine Ratio, and Total Protein Measurement for the Diagnosis of Preeclampsia. Int. J. Environ. Res. Public Health 2020, 17, 4195. [Google Scholar] [CrossRef] [PubMed]
- Gordijn, S.J.; Beune, I.M.; Thilaganathan, B.; Papageorghiou, A.; Baschat, A.A.; Baker, P.N.; Silver, R.M.; Wynia, K.; Ganzevoort, W. Consensus definition of fetal growth restriction: A Delphi procedure. Ultrasound Obstet. Gynecol. 2016, 48, 333–339. [Google Scholar] [CrossRef]
- Stefańska, K.; Zieliński, M.; Jankowiak, M.; Zamkowska, D.; Sakowska, J.; Adamski, P.; Jassem-Bobowicz, J.; Piekarska, K.; Leszczyńska, K.; Świątkowska-Stodulska, R.; et al. Cytokine Imprint in Preeclampsia. Front. Immunol. 2021, 12, 667841. [Google Scholar] [CrossRef]







| AUC (95% CI) | p | Cut-Off (%) | Sensitivity (95% CI) | Specificity (95% CI) | |
|---|---|---|---|---|---|
| PE vs. HC | |||||
| Foxp3+ Helios- CD279+ | 0.7386 [0.5645, 0.9126] | 0.016 | >10.12 | 52.94 (36.96–73.83) | 88.89 (67.2–98.03) |
| Foxp3+ Helios+ CD279+ | 0.7593 [0.5978, 0.9208] | 0.0079 | >3.24 | 55.56 (33.72–75.44) | 88.89 (67.2–98.03) |
| GH vs. HC | |||||
| eTreg CD279+ | 0.7011 [0.5362, 0.8659] | 0.0323 | >7.445 | 57.14 (36.55–75.53) | 77.78 (54.79–91.0) |
| Foxp3+ Helios- CD279+ | 0.8056 [0.6560, 0.9551] | 0.0013 | >6.075 | 80 (58.4–91.93) | 77.78 (54.79–91.0) |
| Foxp3+ Helios+ CD279+ | 0.7963 [0.6537, 0.9389] | 0.0016 | >2 | 85.71 (65.36–95.02) | 66.67 (43.75–83.72) |
| Tconv CD279+ | 0.6958 [0.5280, 0.8635] | 0.0371 | >7.410 | 61.9 (40.88–79.25) | 72.22 (49.13–87.5) |
| Parameter | PE (n = 18) | GH (n = 21) | C (n = 18) | p (Kruskal–Wallis Test) |
|---|---|---|---|---|
| Age [years]; mean ± SD | 30.2 ± 5.1 | 30.7 ± 5.,1 | 31.1 ± 3.8 | 0.617 |
| Length of gestation [weeks]; mean ± SD | 34.6 ± 3.8 | 38.4 ± 2 | 39.8 ± 1.3 | <0.0001 |
| Body mass index [kg/m2]; median, min/max | 30, 23/38 | 31, 24/41 | 26, 22/36 | 0.0007 |
| Parity | ||||
| 0 | 9 | 14 | 10 | |
| 1 | 6 | 2 | 6 | |
| >1 | 3 | 5 | 2 |
| Tube 1—Control | Tube 2—Basic Treg Phenotype | Tube 3—Chemokine Expression | Tube 4—Metabolome Analysis | Tube 5—Checkpoints |
|---|---|---|---|---|
| CD3 V500 | CD3 V500 | CD3 V500 | CD3 V500 | CD3 V500 |
| CD4 PerCP | CD4 PerCP | CD4 Alexa700 | CD4 PerCP | CD4 PerCP |
| CD25 PE | CD25 PE | CD25 BV786 | CD25 PE | CD25 PE |
| CD127 FITC | CD127 FITC | CD127 BUV737 | CD127 FITC | CD127 FITC |
| CD45RA PECy7 | CD45RA PECy7 | CD45RA PECy7 | CD45RA PECy7 | |
| CD62L Alexa700 | CD62L Alexa700 | CD62L Alexa700 | CD62L Alexa700 | |
| Foxp3 APC | Foxp3 APC | Foxp3 APC | Foxp3 APC | |
| Helios eFluor450 | Helios eFluor450 | Helios eFluor450 | Helios eFluor450 | |
| CCR10 PE | CD73 BUV786 | CD134/OX40 BV711 | ||
| CCR4 BV605 | CD152 BV786 | CD137/41BB BV650 | ||
| CCR8 PerCP | CD304/NRP1 Alexa700 | CD274 | ||
| CD103 BUV395 | CD39 BV650 | CD279 BV605 | ||
| CD18 FITC | CD39 BUV737 | |||
| CXCR4 PE-CF594 |
Disclaimer/Publisher’s Note: The statements, opinions and data contained in all publications are solely those of the individual author(s) and contributor(s) and not of MDPI and/or the editor(s). MDPI and/or the editor(s) disclaim responsibility for any injury to people or property resulting from any ideas, methods, instructions or products referred to in the content. |
© 2025 by the authors. Licensee MDPI, Basel, Switzerland. This article is an open access article distributed under the terms and conditions of the Creative Commons Attribution (CC BY) license (https://creativecommons.org/licenses/by/4.0/).
Share and Cite
Tomaszewicz, M.; Stefańska, K.; Dębska-Zielkowska, J.; Zamkowska, D.; Piekarska, K.; Tymoniuk, B.; Adamski, P.; Jassem-Bobowicz, J.; Madej, D.; Trzonkowski, P.; et al. PD1+ T Regulatory Cells Are Not Sufficient to Protect from Gestational Hypertension. Int. J. Mol. Sci. 2025, 26, 2860. https://doi.org/10.3390/ijms26072860
Tomaszewicz M, Stefańska K, Dębska-Zielkowska J, Zamkowska D, Piekarska K, Tymoniuk B, Adamski P, Jassem-Bobowicz J, Madej D, Trzonkowski P, et al. PD1+ T Regulatory Cells Are Not Sufficient to Protect from Gestational Hypertension. International Journal of Molecular Sciences. 2025; 26(7):2860. https://doi.org/10.3390/ijms26072860
Chicago/Turabian StyleTomaszewicz, Martyna, Katarzyna Stefańska, Joanna Dębska-Zielkowska, Dorota Zamkowska, Karolina Piekarska, Bogusław Tymoniuk, Przemysław Adamski, Joanna Jassem-Bobowicz, Dorota Madej, Piotr Trzonkowski, and et al. 2025. "PD1+ T Regulatory Cells Are Not Sufficient to Protect from Gestational Hypertension" International Journal of Molecular Sciences 26, no. 7: 2860. https://doi.org/10.3390/ijms26072860
APA StyleTomaszewicz, M., Stefańska, K., Dębska-Zielkowska, J., Zamkowska, D., Piekarska, K., Tymoniuk, B., Adamski, P., Jassem-Bobowicz, J., Madej, D., Trzonkowski, P., Marek-Trzonkowska, N. M., & Zieliński, M. (2025). PD1+ T Regulatory Cells Are Not Sufficient to Protect from Gestational Hypertension. International Journal of Molecular Sciences, 26(7), 2860. https://doi.org/10.3390/ijms26072860

