Physiological and Transcriptional Responses of Sesame (Sesamum indicum L.) to Waterlogging Stress
Abstract
1. Introduction
2. Results
2.1. Effects of Waterlogging Stress on Sesame Physiological and Biochemical Parameters
2.2. Identification of Differentially Expressed Genes Under Waterlogging Treatment
2.3. GO (Gene Ontology) and KEGG (Kyoto Encyclopedia of Genes and Genomes) Enrichment Analysis of Core DEGs in Group C177_vs_0 h and C185_vs_0 h
2.4. GO (Gene Ontology) and KEGG (Kyoto Encyclopedia of Genes and Genomes) Enrichment Analysis of Common DEGs in Group C177_vs_C185
2.5. Identification of Differentially Expressed Transcription Factors
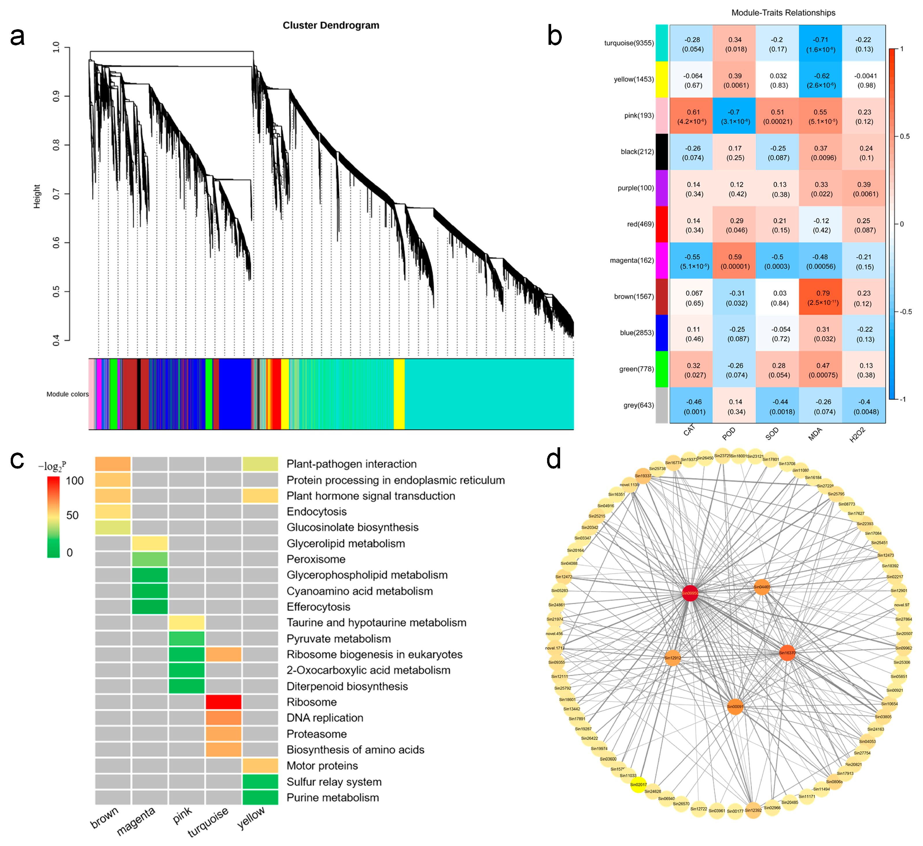
2.6. Weighted Gene Co-Expression Network Analysis
2.7. K-Means Clustering
2.8. Quantitative Real-Time PCR Validation
3. Discussion
4. Materials and Methods
4.1. Plant Materials and Growth Conditions
4.2. Plant Treatment and Sampling
4.3. Physiological Index Measurement
4.4. Transcriptome Analysis
4.5. RNA Extraction and qRT-PCR Validation
4.6. Statistical Analysis
5. Conclusions
Supplementary Materials
Author Contributions
Funding
Institutional Review Board Statement
Informed Consent Statement
Data Availability Statement
Conflicts of Interest
References
- FAO. Integrated Flood Management for Resilient Agrifood Systems and Rural Development; FAO: Rome, Italy, 2023; 75p. [Google Scholar]
- FAO. The Impact of Disasters and Crises on Agriculture and Food Security: 2021; FAO: Rome, Italy, 2021; 211p. [Google Scholar]
- FAO. The Impact of Disasters on Agriculture and Food Security 2023—Avoiding and Reducing Losses Through Investment in Resilience; FAO: Rome, Italy, 2023; 168p. [Google Scholar]
- Sasidharan, R.; Bailey-Serres, J.; Ashikari, M.; Atwell, B.J.; Colmer, T.D.; Fagerstedt, K.; Fukao, T.; Geigenberger, P.; Hebelstrup, K.H.; Hill, R.D.; et al. Community recommendations on terminology and procedures used in flooding and low oxygen stress research. New Phytol. 2017, 214, 1403–1407. [Google Scholar] [CrossRef] [PubMed]
- Ahmed, F.; Rafii, M.Y.; Ismail, M.R.; Juraimi, A.S.; Rahim, H.A.; Asfaliza, R.; Latif, M.A. Waterlogging tolerance of crops: Breeding, mechanism of tolerance, molecular approaches, and future prospects. Biomed. Res. Int. 2013, 2013, 963525. [Google Scholar] [CrossRef] [PubMed]
- Bailey-Serres, J.; Fukao, T.; Ronald, P.; Ismail, A.; Heuer, S.; Mackill, D. Submergence Tolerant Rice: SUB1’s Journey from Landrace to Modern Cultivar. Rice 2010, 3, 138–147. [Google Scholar] [CrossRef]
- Zhang, L.; Wang, S.; Yang, X.; He, L.; Hu, L.; Tang, R.; Li, J.; Liu, Z. Physiological and Multi-Omics Integrative Analysis Provides New Insights into Tolerance to Waterlogging Stress in Sesame (Sesamum indicum L.). Int. J. Mol. Sci. 2025, 26, 351. [Google Scholar] [CrossRef]
- Voesenek, L.; Bailey-Serres, J. Flood adaptive traits and processes: An overview. New Phytol. 2015, 206, 57–73. [Google Scholar] [CrossRef]
- Vidoz, M.L.; Loreti, E.; Mensuali, A.; Alpi, A.; Perata, P. Hormonal interplay during adventitious root formation in flooded tomato plants. Plant J. 2010, 63, 551–562. [Google Scholar] [CrossRef]
- Bailey-Serres, J.; Voesenek, L.A. Life in the balance: A signaling network controlling survival of flooding. Curr. Opin. Plant Biol. 2010, 13, 489–494. [Google Scholar] [CrossRef]
- Bailey-Serres, J.; Voesenek, L.A. Flooding stress: Acclimations and genetic diversity. Annu. Rev. Plant Biol. 2008, 59, 313–339. [Google Scholar] [CrossRef]
- Savvides, A.; Ali, S.; Tester, M.; Fotopoulos, V. Chemical Priming of Plants Against Multiple Abiotic Stresses: Mission Possible? Trends Plant Sci. 2016, 21, 329–340. [Google Scholar] [CrossRef]
- Herzog, M.; Striker, G.G.; Colmer, T.D.; Pedersen, O. Mechanisms of waterlogging tolerance in wheat—A review of root and shoot physiology. Plant Cell Environ. 2016, 39, 1068–1086. [Google Scholar] [CrossRef]
- Steffens, B.; Steffen-Heins, A.; Sauter, M. Reactive oxygen species mediate growth and death in submerged plants. Front. Plant Sci. 2013, 4, 179. [Google Scholar] [CrossRef]
- Shao, D.; Abubakar, A.S.; Chen, J.; Zhao, H.; Chen, P.; Chen, K.; Wang, X.; Shawai, R.S.; Chen, Y.; Zhu, A.; et al. Physiological, molecular, and morphological adjustment to waterlogging stress in ramie and selection of waterlogging-tolerant varieties. Plant Physiol. Biochem. 2024, 216, 109101. [Google Scholar] [CrossRef] [PubMed]
- Liu, A.; Wang, L.; Li, D.; Zhou, R.; Jiang, S.; Zhang, X. Study on Physiological Response Mechanism of Different Waterlogging-tolerant Sesame Genotypes. J. Nucl. Agric. Sci. 2019, 33, 372–378. [Google Scholar]
- Sami, F.; Yusuf, M.; Faizan, M.; Faraz, A.; Hayat, S. Role of sugars under abiotic stress. Plant Physiol. Biochem. 2016, 109, 54–61. [Google Scholar] [CrossRef]
- He, W.; Luo, L.; Xie, R.; Chai, J.; Wang, H.; Wang, Y.; Chen, Q.; Wu, Z.; Yang, S.; Li, M.; et al. Transcriptome sequencing analyses uncover mechanisms of citrus rootstock seedlings under waterlogging stress. Front. Plant Sci. 2023, 14, 1198930. [Google Scholar] [CrossRef]
- Yan, D.; Gao, Y.; Zhang, Y.; Li, D.; Dirk, L.M.A.; Downie, A.B.; Zhao, T. Raffinose catabolism enhances maize waterlogging tolerance by stimulating adventitious root growth and development. J. Exp. Bot. 2024, 75, 5955–5970. [Google Scholar] [CrossRef]
- Wang, L.; Dossa, K.; You, J.; Zhang, Y.; Li, D.; Zhou, R.; Yu, J.; Wei, X.; Zhu, X.; Jiang, S.; et al. High-resolution temporal transcriptome sequencing unravels ERF and WRKY as the master players in the regulatory networks underlying sesame responses to waterlogging and recovery. Genomics 2021, 113 Pt 1, 276–290. [Google Scholar] [CrossRef]
- Dossa, K.; You, J.; Wang, L.; Zhang, Y.; Li, D.; Zhou, R.; Yu, J.; Wei, X.; Zhu, X.; Jiang, S.; et al. Transcriptomic profiling of sesame during waterlogging and recovery. Sci. Data 2019, 6, 204. [Google Scholar] [CrossRef]
- Dossa, K.; Wei, X.; Niang, M.; Liu, P.; Zhang, Y.; Wang, L.; Liao, B.; Cisse, N.; Zhang, X.; Diouf, D.J. Near-infrared reflectance spectroscopy reveals wide variation in major components of sesame seeds from Africa and Asia. Crop J. 2017, 6, 202–206. [Google Scholar] [CrossRef]
- Langyan, S.; Yadava, P.; Sharma, S.; Gupta, N.C.; Bansal, R.; Yadav, R.; Kalia, S.; Kumar, A. Food and nutraceutical functions of sesame oil: An underutilized crop for nutritional and health benefits. Food Chem. 2022, 389, 132990. [Google Scholar] [CrossRef]
- FAO. Crops and Livestock Products. Available online: https://www.fao.org/faostat/en/#data/QCL/visualize (accessed on 8 October 2024).
- Witcombe, J.R.; Hollington, P.A.; Howarth, C.J.; Reader, S.; Steele, K.A. Breeding for abiotic stresses for sustainable agriculture. Philos. Trans. R. Soc. London. Ser. B Biol. Sci. 2008, 363, 703–716. [Google Scholar] [CrossRef] [PubMed]
- Wei, P.; Zhao, F.; Wang, Z.; Wang, Q.; Chai, X.; Hou, G.; Meng, Q. Sesame (Sesamum indicum L.): A Comprehensive Review of Nutritional Value, Phytochemical Composition, Health Benefits, Development of Food, and Industrial Applications. Nutrients 2022, 14, 4079. [Google Scholar] [CrossRef]
- Sarkar, P.K.; Khatun, A.; Singha, A. Effect of Duration of Water-logging on Crop Stand and Yield of Sesame. Int. J. Innov. Appl. Stud. 2016, 14, 1–6. [Google Scholar]
- Anee, T.I.; Nahar, K.; Rahman, A.; Mahmud, J.A.; Bhuiyan, T.F.; Alam, M.U.; Fujita, M.; Hasanuzzaman, M. Oxidative Damage and Antioxidant Defense in Sesamum indicum after Different Waterlogging Durations. Plants 2019, 8, 196. [Google Scholar] [CrossRef]
- Sun, J.; Zhang, X.; Zhang, Y.; Wang, L.; Huang, B. Effects of waterlogging on leaf protective enzyme activities and seed yield of sesame at different growth stages. Chin. J. Appl. Environ. Biol. 2009, 15, 790–795. [Google Scholar] [CrossRef]
- Shah, A.; Gadol, N.; Priya, G.; Mishra, P.; Rao, M.; Singh, N.K.; Kumar, R.; Kalia, S.; Rai, V. Morpho-physiological and metabolites alteration in the susceptible and tolerant genotypes of sesame under waterlogging stress and post-waterlogging recovery. Plant Stress 2024, 11, 100361. [Google Scholar] [CrossRef]
- Cui, C. Genome-Wide Association Study of Main Agronomic Traits in Sesame. Ph.D. Thesis, Nanjing Agricultural University, Nanjing, China, 2017. [Google Scholar]
- Saha Ray, P.K.; HilleRisLambers, D.; Tepora, N.M. Combination of stem elongation ability with submergence tolerance in rice. Euphytica 1993, 68, 11–16. [Google Scholar] [CrossRef]
- Jackson, M. Ethylene and Responses of Plants to Soil Waterlogging and Submergence. Annu. Rev. Plant Physiol. 2003, 36, 145–174. [Google Scholar] [CrossRef]
- Kornyeyev, D.; Logan, B.A.; Payton, P.; Allen, R.D.; Holaday, A.S. Enhanced photochemical light utilization and decreased chilling-induced photoinhibition of photosystem II in cotton overexpressing genes encoding chloroplast-targeted antioxidant enzymes. Physiol. Plant 2001, 113, 323–331. [Google Scholar] [CrossRef]
- Bailey-Serres, J.; Colmer, T.D. Plant tolerance of flooding stress--recent advances. Plant Cell Environ. 2014, 37, 2211–2215. [Google Scholar] [CrossRef]
- HilleRisLambers, D.; Vergara, B.S. Summary results of an international collaboration and screening methods for flood tolerance. In Proceedings of the 1981 International Deepwater Rice Workshop, Bangkhen, Thailand, 2–6 November 1981; IRRI: Los Banos, Philippines, 1982; pp. 347–353. [Google Scholar]
- Mackill, D.; Amante, M.; Vergara, B.; Sarkarung, S. Improved Semidwarf Rice Lines with Tolerance to Submergence of Seedlings. Crop Sci. 1993, 33, 749–753. [Google Scholar] [CrossRef]
- Liu, J.; Tu, L.; Xu, R.; Zheng, Y. The relationship between the waterlogging resistance and the genotypes and the vigor of root system in sesame. Acta Agric. Boreali-Sin. 1993, 8, 82–86. [Google Scholar]
- Yang, H.; Bai, C.; Ai, X.; Yu, H.; Xu, Z.; Wang, J.; Kuai, J.; Zhao, J.; Wang, B.; Zhou, G. Conversion of lipids into carbohydrates rescues energy insufficiency in rapeseed germination under waterlogging stress. Physiol. Plant 2024, 176, e14576. [Google Scholar] [CrossRef]
- Wu, J.; Zheng, H.; Dong, Y.; Zhao, F.; Zhai, Y.; Yang, H.; Gong, W.; Hui, W.; Urano, D.; Wang, J. The conserved transcriptional regulation mechanism of ADH1 gene in Zanthoxylum armatum to waterlogging stress. Plant Physiol. Biochem. 2024, 216, 109133. [Google Scholar] [CrossRef]
- Chen, Y.; Su, W.Y.; Ren, C.J.; Lin, Y.L.; Wang, W.Q.; Zhang, H.Q.; Yin, X.R.; Liu, X.F. Restricted responses of AcMYB68 and AcERF74/75 enhanced waterlogging tolerance in kiwifruit. Plant J. 2024, 119, 1059–1072. [Google Scholar] [CrossRef]
- Zeng, R.; Chen, T.; Li, X.; Cao, J.; Li, J.; Xu, X.; Zhang, L.; Chen, Y. Integrated physiological, transcriptomic and metabolomic analyses reveal the mechanism of peanut kernel weight reduction under waterlogging stress. Plant Cell Environ. 2024, 47, 3198–3214. [Google Scholar] [CrossRef]
- Fukao, T.; Xu, K.; Ronald, P.C.; Bailey-Serres, J. A variable cluster of ethylene response factor-like genes regulates metabolic and developmental acclimation responses to submergence in rice. Plant Cell 2006, 18, 2021–2034. [Google Scholar] [CrossRef]
- Hattori, Y.; Nagai, K.; Furukawa, S.; Song, X.J.; Kawano, R.; Sakakibara, H.; Wu, J.; Matsumoto, T.; Yoshimura, A.; Kitano, H.; et al. The ethylene response factors SNORKEL1 and SNORKEL2 allow rice to adapt to deep water. Nature 2009, 460, 1026–1030. [Google Scholar] [CrossRef]
- Yu, F.; Liang, K.; Fang, T.; Zhao, H.; Han, X.; Cai, M.; Qiu, F. A group VII ethylene response factor gene, ZmEREB180, coordinates waterlogging tolerance in maize seedlings. Plant Biotechnol. J. 2019, 17, 2286–2298. [Google Scholar] [CrossRef]
- Meng, X.; Li, L.; Narsai, R.; De Clercq, I.; Whelan, J.; Berkowitz, O. Mitochondrial signalling is critical for acclimation and adaptation to flooding in Arabidopsis thaliana. Plant J. 2020, 103, 227–247. [Google Scholar] [CrossRef]
- Wang, L.; Zhang, Y.; Qi, X.; Li, D.; Wei, W.; Zhang, X. Global gene expression responses to waterlogging in roots of sesame (Sesamum indicum L.). Acta Physiol. Plant. 2012, 34, 2241–2249. [Google Scholar] [CrossRef]
- Zhu, J.; Yin, H.; Cao, C.; Sun, C.; Zhang, M.; Hong, Y.; Zhang, Y.; Lv, C.; Guo, B.; Wang, F.; et al. Comparative Transcriptome Analyses Reveal the Mechanisms Underlying Waterlogging Tolerance in Barley. Plants 2024, 14, 28. [Google Scholar] [CrossRef] [PubMed]
- Kendrick, M.D.; Chang, C. Ethylene signaling: New levels of complexity and regulation. Curr. Opin. Plant Biol. 2008, 11, 479–485. [Google Scholar] [CrossRef]
- Bailey-Serres, J.; Lee, S.C.; Brinton, E. Waterproofing crops: Effective flooding survival strategies. Plant Physiol. 2012, 160, 1698–1709. [Google Scholar] [CrossRef]
- Greenway, H.; Armstrong, W.; Colmer, T.D. Conditions leading to high CO2 (>5 kPa) in waterlogged-flooded soils and possible effects on root growth and metabolism. Ann. Bot. 2006, 98, 9–32. [Google Scholar] [CrossRef]
- Foyer, C.H.; Ruban, A.V.; Noctor, G. Viewing oxidative stress through the lens of oxidative signalling rather than damage. Biochem. J. 2017, 474, 877–883. [Google Scholar] [CrossRef]
- Saxena, H.; Negi, H.; Sharma, B. Role of F-box E3-ubiquitin ligases in plant development and stress responses. Plant Cell Rep. 2023, 42, 1133–1146. [Google Scholar] [CrossRef]
- Zhang, Q.; Yuan, W.; Wang, Q.; Cao, Y.; Xu, F.; Dodd, I.C.; Xu, W. ABA regulation of root growth during soil drying and recovery can involve auxin response. Plant Cell Environ. 2022, 45, 871–883. [Google Scholar] [CrossRef]
- Chen, Y.; Zhang, H.; Chen, W.; Gao, Y.; Xu, K.; Sun, X.; Huo, L. The role of ethylene in the regulation of plant response mechanisms to waterlogging stress. Plant Cell Rep. 2024, 43, 278. [Google Scholar] [CrossRef]
- Seo, P.J.; Xiang, F.; Qiao, M.; Park, J.Y.; Lee, Y.N.; Kim, S.G.; Lee, Y.H.; Park, W.J.; Park, C.M. The MYB96 transcription factor mediates abscisic acid signaling during drought stress response in Arabidopsis. Plant Physiol. 2009, 151, 275–289. [Google Scholar] [CrossRef]
- Pizzio, G.A.; Rodriguez, L.; Antoni, R.; Gonzalez-Guzman, M.; Yunta, C.; Merilo, E.; Kollist, H.; Albert, A.; Rodriguez, P.L. The PYL4 A194T mutant uncovers a key role of PYR1-LIKE4/PROTEIN PHOSPHATASE 2CA interaction for abscisic acid signaling and plant drought resistance. Plant Physiol. 2013, 163, 441–455. [Google Scholar] [CrossRef] [PubMed]
- Zhang, H.; Zhu, J.; Gong, Z.; Zhu, J.K. Abiotic stress responses in plants. Nat. Rev. Genet. 2022, 23, 104–119. [Google Scholar] [CrossRef] [PubMed]
- Zhu, C.; Yang, X.; Chen, W.; Xia, X.; Zhang, Z.; Qing, D.; Nong, B.; Li, J.; Liang, S.; Luo, S.; et al. WD40 protein OsTTG1 promotes anthocyanin accumulation and CBF transcription factor-dependent pathways for rice cold tolerance. Plant Physiol. 2024, 197, kiae604. [Google Scholar] [CrossRef] [PubMed]
- Zhang, Y.; Ma, C.; Li, X.; Hou, X.; Wang, Z.; Zhang, J.; Zhang, C.; Shi, X.; Duan, W.; Guo, C.; et al. Wheat Tae-MIR1118 Constitutes a Functional Module with Calmodulin TaCaM2-1 and MYB Member TaMYB44 to Modulate Plant Low-N Stress Response. Plant Cell Environ. 2024, 48, 2178–2199. [Google Scholar] [CrossRef]
- Huang, C.F.; Ma, Y. Aluminum resistance in plants: A critical review focusing on STOP1. Plant Commun. 2024, 6, 101200. [Google Scholar] [CrossRef]
- He, J.; Hao, Y.; He, Y.; Li, W.; Shi, Y.; Khurshid, M.; Lai, D.; Ma, C.; Wang, X.; Li, J.; et al. Genome-wide associated study identifies FtPMEI13 gene conferring drought resistance in Tartary buckwheat. Plant J. 2024, 120, 2398–2419. [Google Scholar] [CrossRef]
- Li, C.; Wang, L.; Su, J.; Li, W.; Tang, Y.; Zhao, N.; Lou, L.; Ou, X.; Jia, D.; Jiang, J.; et al. A group VIIIa ethylene-responsive factor, CmERF4, negatively regulates waterlogging tolerance in chrysanthemum. J. Exp. Bot. 2024, 75, 1479–1492. [Google Scholar] [CrossRef]
- Liang, R.; Tan, L.; Guo, X.; Lou, S.; Dan, X.; Han, Y.; Zeng, C.; Zhang, H.; Yang, K.; Chen, L.; et al. Allelic variation in the promoter of WRKY22 enhances humid adaptation of Arabidopsis thaliana. Mol. Plant 2025, 18, 42–58. [Google Scholar] [CrossRef]
- Liu, B.; Jiang, Y.; Tang, H.; Tong, S.; Lou, S.; Shao, C.; Zhang, J.; Song, Y.; Chen, N.; Bi, H.; et al. The ubiquitin E3 ligase SR1 modulates the submergence response by degrading phosphorylated WRKY33 in Arabidopsis. Plant Cell 2021, 33, 1771–1789. [Google Scholar] [CrossRef]
- Pertea, M.; Pertea, G.M.; Antonescu, C.M.; Chang, T.C.; Mendell, J.T.; Salzberg, S.L. StringTie enables improved reconstruction of a transcriptome from RNA-seq reads. Nat. Biotechnol. 2015, 33, 290–295. [Google Scholar] [CrossRef]
- Liao, Y.; Smyth, G.K.; Shi, W. featureCounts: An efficient general purpose program for assigning sequence reads to genomic features. Bioinformatics 2014, 30, 923–930. [Google Scholar] [CrossRef]
- Love, M.I.; Huber, W.; Anders, S. Moderated estimation of fold change and dispersion for RNA-seq data with DESeq2. Genome Biol. 2014, 15, 550. [Google Scholar] [CrossRef] [PubMed]
- Varet, H.; Brillet-Gueguen, L.; Coppee, J.Y.; Dillies, M.A. SARTools: A DESeq2- and EdgeR-Based R Pipeline for Comprehensive Differential Analysis of RNA-Seq Data. PLoS ONE 2016, 11, e0157022. [Google Scholar] [CrossRef] [PubMed]
- Ashburner, M.; Ball, C.A.; Blake, J.A.; Botstein, D.; Butler, H.; Cherry, J.M.; Davis, A.P.; Dolinski, K.; Dwight, S.S.; Eppig, J.T.; et al. Gene ontology: Tool for the unification of biology. The Gene Ontology Consortium. Nat. Genet. 2000, 25, 25–29. [Google Scholar] [CrossRef] [PubMed]
- Kanehisa, M.; Araki, M.; Goto, S.; Hattori, M.; Hirakawa, M.; Itoh, M.; Katayama, T.; Kawashima, S.; Okuda, S.; Tokimatsu, T.; et al. KEGG for linking genomes to life and the environment. Nucleic Acids Res. 2008, 36, D480–D484. [Google Scholar] [CrossRef]
- Wei, L.; Miao, H.; Zhao, R.; Han, X.; Zhang, T.; Zhang, H. Identification and testing of reference genes for Sesame gene expression analysis by quantitative real-time PCR. Planta 2013, 237, 873–889. [Google Scholar] [CrossRef]






Disclaimer/Publisher’s Note: The statements, opinions and data contained in all publications are solely those of the individual author(s) and contributor(s) and not of MDPI and/or the editor(s). MDPI and/or the editor(s) disclaim responsibility for any injury to people or property resulting from any ideas, methods, instructions or products referred to in the content. |
© 2025 by the authors. Licensee MDPI, Basel, Switzerland. This article is an open access article distributed under the terms and conditions of the Creative Commons Attribution (CC BY) license (https://creativecommons.org/licenses/by/4.0/).
Share and Cite
Fan, Y.; Cui, C.; Liu, Y.; Wu, K.; Du, Z.; Jiang, X.; Zhao, F.; Zhang, R.; Wang, J.; Mei, H.; et al. Physiological and Transcriptional Responses of Sesame (Sesamum indicum L.) to Waterlogging Stress. Int. J. Mol. Sci. 2025, 26, 2603. https://doi.org/10.3390/ijms26062603
Fan Y, Cui C, Liu Y, Wu K, Du Z, Jiang X, Zhao F, Zhang R, Wang J, Mei H, et al. Physiological and Transcriptional Responses of Sesame (Sesamum indicum L.) to Waterlogging Stress. International Journal of Molecular Sciences. 2025; 26(6):2603. https://doi.org/10.3390/ijms26062603
Chicago/Turabian StyleFan, Yadong, Chengqi Cui, Yanyang Liu, Ke Wu, Zhenwei Du, Xiaolin Jiang, Fengli Zhao, Ruping Zhang, Jingjing Wang, Hongxian Mei, and et al. 2025. "Physiological and Transcriptional Responses of Sesame (Sesamum indicum L.) to Waterlogging Stress" International Journal of Molecular Sciences 26, no. 6: 2603. https://doi.org/10.3390/ijms26062603
APA StyleFan, Y., Cui, C., Liu, Y., Wu, K., Du, Z., Jiang, X., Zhao, F., Zhang, R., Wang, J., Mei, H., & Zhang, H. (2025). Physiological and Transcriptional Responses of Sesame (Sesamum indicum L.) to Waterlogging Stress. International Journal of Molecular Sciences, 26(6), 2603. https://doi.org/10.3390/ijms26062603

