Smilax glabra Flavonoids Inhibit AMPK Activation and Induce Ferroptosis in Obesity-Associated Colorectal Cancer
Abstract
1. Introduction
2. Results
2.1. SGF Exhibited Cytotoxic Effects Towards Obesity-Associated Colorectal Cancer
2.2. SGF Inhibited the Growth of MC38 Allografts in Obese Mice
2.3. Transcripome Analysis Suggested the Involvement of the AMPK and Ferroptosis Pathways in Tumors Treated with SGF
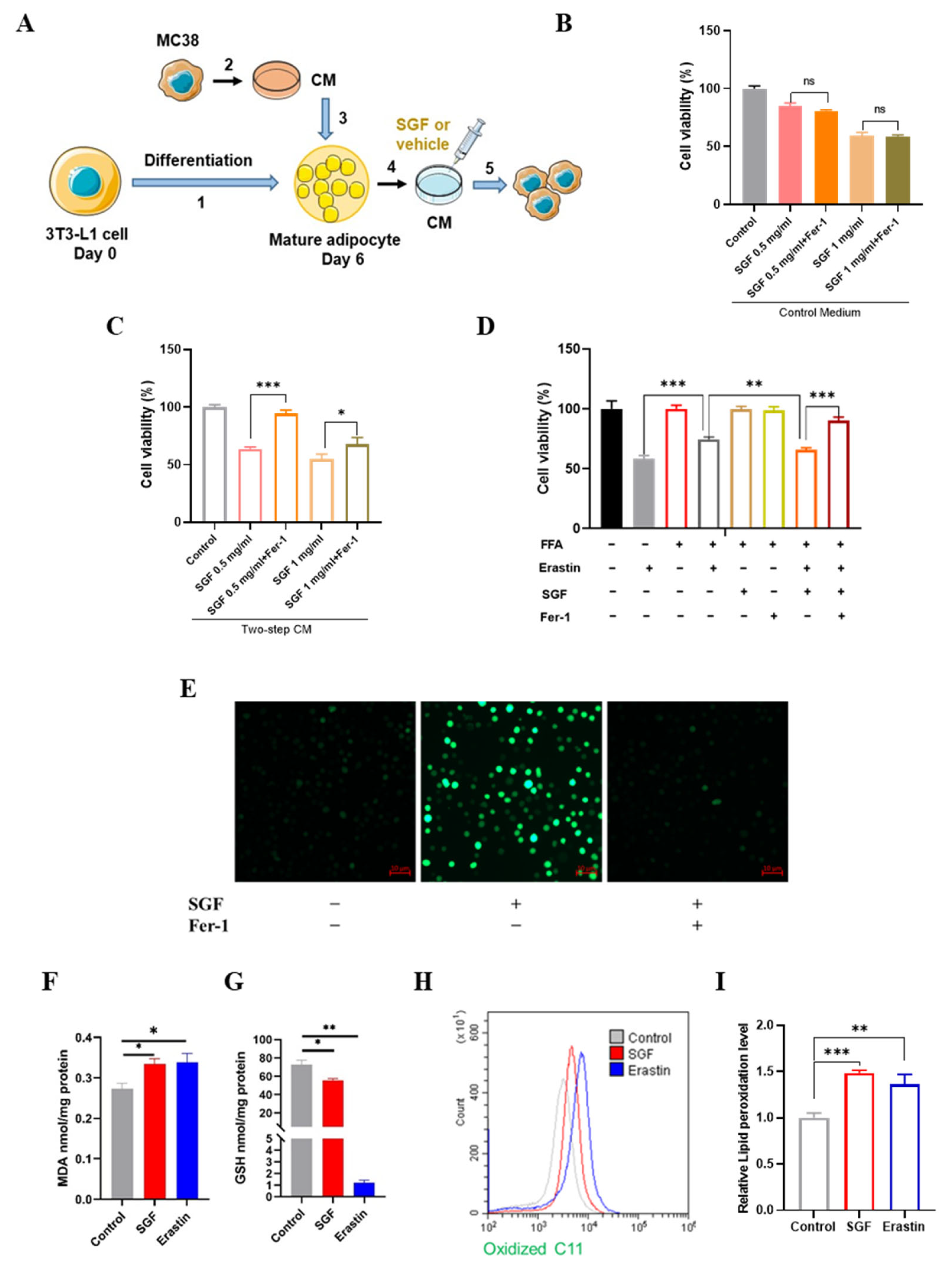
2.4. SGF Induced Ferroptosis and Dictated Ferroptosis Sensitivity in MC38 Cells in a High-Fat Environment
2.5. SGF Suppressed AMPK Activation, Contributing to Ferroptosis in Obesity-Associated CRC
3. Discussion
4. Materials and Methods
4.1. Regents
4.2. Smilax glabra Flavonoid Preparation
4.3. Cell Culture and Differentiation
4.4. Mice and Dietary Treatment
4.5. Oil Red O Lipid Staining
4.6. Conditioned Medium (CM) Collection and Transwell Coculture
4.7. Cell Viability Assay
4.8. Cell Migration Assay
4.9. RNA Sequencing and Data Analysis
4.10. Fatty Acid-Dependent Sensitization of Ferroptosis
4.11. ROS and Lipid Peroxidation Staining
4.12. Malondialdehyde (MDA) Assay
4.13. Glutathione Assay
4.14. Tumor Xenograft Model
4.15. Western Blotting
4.16. Statistical Analyses
Supplementary Materials
Author Contributions
Funding
Institutional Review Board Statement
Informed Consent Statement
Data Availability Statement
Conflicts of Interest
References
- Siegel, R.L.; Miller, K.D.; Fuchs, H.E.; Jemal, A. Cancer statistics, 2023. CA Cancer J. Clin. 2023, 73, 17–48. [Google Scholar] [CrossRef] [PubMed]
- Arnold, M.; Sierra, M.S.; Laversanne, M.; Soerjomataram, I.; Jemal, A.; Bray, F. Global Patterns and Trends in Colorectal Cancer Incidence and Mortality. Gut 2017, 66, 683–691. [Google Scholar] [CrossRef] [PubMed]
- Siegel, R.L.; Wagle, N.S.; Cercek, A.; Smith, R.A.; Jemal, A. Colorectal cancer statistics, 2023. CA Cancer J. Clin. 2023, 73, 233–254. [Google Scholar] [CrossRef] [PubMed]
- Avgerinos, K.I.; Spyrou, N.; Mantzoros, C.S.; Dalamaga, M. Obesity and cancer risk: Emerging biological mechanisms and perspectives. Metab. Clin. Exp. 2019, 92, 121–135. [Google Scholar] [CrossRef]
- Dai, Z.; Xu, Y.C.; Niu, L. Obesity and colorectal cancer risk: A meta-analysis of cohort studies. World J. Gastroenterol. 2007, 13, 4199–4206. [Google Scholar] [CrossRef]
- Hidayat, K.; Yang, C.M.; Shi, B.M. Body fatness at an early age and risk of colorectal cancer. Int. J. Cancer 2018, 142, 729–740. [Google Scholar] [CrossRef]
- Calle, E.E.; Kaaks, R. Overweight, obesity and cancer: Epidemiological evidence and proposed mechanisms. Nat. Rev. Cancer 2004, 4, 579–591. [Google Scholar] [CrossRef]
- Bardou, M.; Roulan, A.; Martel, M.; Loffroy, R.; Barkun, A.N.; Chapelle, N. Review article: Obesity and colorectal cancer. Aliment. Pharmacol. Ther. 2022, 56, 407–418. [Google Scholar] [CrossRef]
- Cao, Y.H. Adipocyte and lipid metabolism in cancer drug resistance. J. Clin. Investig. 2019, 129, 3006–3017. [Google Scholar] [CrossRef]
- Kolb, R.; Sutterwala, F.S.; Zhang, W. Obesity and cancer: Inflammation bridges the two. Curr. Opin. Pharmacol. 2016, 29, 77–89. [Google Scholar] [CrossRef]
- Iyengar, N.M.; Hudis, C.A.; Dannenberg, A.J. Obesity and cancer: Local and systemic mechanisms. Annu. Rev. Med. 2015, 66, 297–309. [Google Scholar] [CrossRef]
- Mishra, A.K.; Dubey, V.; Ghosh, A.R. Obesity: An overview of possible role(s) of gut hormones, lipid sensing and gut microbiota. Metabolism 2016, 65, 48–65. [Google Scholar] [CrossRef] [PubMed]
- Nenkov, M.; Ma, Y.X.; Gaßler, N.; Chen, Y. Metabolic Reprogramming of Colorectal Cancer Cells and the Microenvironment: Implication for Therapy. Int. J. Mol. Sci. 2021, 22, 6262. [Google Scholar] [CrossRef] [PubMed]
- Wen, Y.A.; Xing, X.P.; Harris, J.W.; Zaytseva, Y.Y.; Mitov, M.I.; Napier, D.L.; Weiss, H.L.; Evers, B.M.; Gao, T. Adipocytes activate mitochondrial fatty acid oxidation and autophagy to promote tumor growth in colon cancer. Cell Death Dis. 2017, 8, e2593. [Google Scholar] [CrossRef] [PubMed]
- Nimri, L.L.; Peri, I.; Yehuda-Shnaidman, E.; Schwartz, B. Adipocytes isolated from visceral and subcutaneous depots of donors differing in BMI crosstalk with colon cancer cells and modulate their invasive phenotype. Transl. Oncol. 2019, 12, 1404–1415. [Google Scholar] [CrossRef] [PubMed]
- Nieman, K.M.; Kenny, H.A.; Penicka, C.V.; Ladanyi, A.; Buell-Gutbrod, R.; Zillhardt, M.R.; Romero, I.L.; Carey, M.S.; Mills, G.B.; Hotamisligil, G.S.; et al. Adipocytes promote ovarian cancer metastasis and provide energy for rapid tumor growth. Nat. Med. 2011, 17, 1498–1503. [Google Scholar] [CrossRef]
- Wang, Y.Y.; Attané, C.; Milhas, D.; Dirat, B.; Dauvillier, S.; Guerard, A.; Gilhodes, J.; Lazar, I.; Alet, N.; Laurent, V.; et al. Mammary adipocytes stimulate breast cancer invasion through metabolic remodeling of tumor cells. JCI Insight 2017, 2, e87489. [Google Scholar] [CrossRef]
- Zhang, M.; Di Martino, J.S.; Bowman, R.L.; Campbell, N.R.; Baksh, S.C.; Simon-Vermot, T.; Kim, I.S.; Haldeman, P.; Mondal, C.; Yong-Gonzales, V.; et al. Adipocyte-derived lipids mediate melanoma progression via FATP proteins. Cancer Discov. 2018, 8, 1006–1025. [Google Scholar] [CrossRef]
- Wu, H.; Wang, Y.; Zhang, B.; Li, Y.L.; Ren, Z.X.; Huang, J.J.; Zhang, Z.Q.; Lin, Z.J.; Zhang, X.M. Smilax glabra Roxb.: A Review of Its Traditional Usages, Phytochemical Constituents, Pharmacological Properties, and Clinical Application. Drug Des. Devel. Ther. 2022, 16, 3621–3643. [Google Scholar] [CrossRef]
- Willy, S.; Jadhav, R.N.; Pimpliskar, M.; Vaidya, V. Study of bactericidal potency of Smilax glabra rhizome. Int. J. Pharmacogn. Phytochem. Res. 2015, 1, 117–118. [Google Scholar]
- Di, T.T.; Ruan, Z.T.; Zhao, J.X.; Wang, Y.; Liu, X.; Wang, Y.; Li, P. Astilbin inhibits Th17 cell differentiation and ameliorates imiquimod-induced psoriasis-like skin lesions in BALB/c mice via Jak3/Stat3 signaling pathway. Int. Immunopharmacol. 2016, 32, 32–38. [Google Scholar] [CrossRef] [PubMed]
- Zhao, X.; Chen, R.; Shi, Y.; Zhang, X.; Xia, D. Antioxidant and anti-inflammatory activities of six flavonoids from Smilax glabra Roxb. Molecules 2020, 25, 5295. [Google Scholar] [CrossRef] [PubMed]
- Chen, T.; Li, J.; Cao, J.; Xu, Q.; Komatsu, K.; Namba, T. A new flavanone isolated from rhizoma Smilacis glabrae and the structural requirements of its derivatives for preventing immunological hepatocyte damage. Planta Med. 1999, 65, 56–59. [Google Scholar] [CrossRef] [PubMed]
- Sa, F.; Gao, J.L.; Fung, K.P.; Zheng, Y.; Lee, S.M.-Y.; Wang, Y.-T. Anti-proliferative and pro-apoptotic effect of Smilax glabra Roxb. extract on hepatoma cell lines. Chem. Biol. Interact. 2008, 171, 1–14. [Google Scholar] [CrossRef]
- She, T.; Zhao, C.; Feng, J.; Wang, L.; Qu, L.; Fang, K.; Cai, S.; Shou, C. Sarsaparilla (Smilax glabra rhizome) extract inhibits migration and invasion of cancer cells by suppressing TGF-β1 pathway. PLoS ONE 2015, 10, e118287. [Google Scholar] [CrossRef]
- Kwon, O.Y.; Ryu, S.; Choi, J.K. Smilax glabra Roxb. inhibits collagen induced adhesion and migration of PC3 and LNCaP prostate cancer cells through the inhibition of beta 1 integrin expression. Molecules 2020, 25, 3006. [Google Scholar] [CrossRef]
- Shou, Q.; Pan, S.; Tu, J.; Jiang, J.; Ling, Y.; Cai, Y.; Chen, M.; Wang, D. Modulation effect of Smilax glabra flavonoids on ryanodine receptor mediated intracellular Ca2+ release in cardiomyoblast cells. J. Ethnopharmacol. 2013, 150, 389–392. [Google Scholar] [CrossRef]
- Fu, D.T.; Zhou, J.F.; Xu, S.C.; Tu, J.; Cai, Y.; Liu, J.; Cai, Z.; Wang, D. Smilax glabra Roxb. flavonoids protect against pathological cardiac hypertrophy by inhibiting the Raf/MEK/ERK pathway: In vivo and in vitro studies. J. Ethnopharmacol. 2022, 292, 115213. [Google Scholar] [CrossRef]
- Luo, Q.; Cai, Z.; Tu, J.; Ling, Y.; Wang, D.; Cai, Y. Total flavonoids from Smilax glabra Roxb blocks epithelial-mesenchymal transition inhibits renal interstitial fibrosis by targeting miR-21/PTEN signaling. J. Cell. Biochem. 2019, 120, 3861–3873. [Google Scholar] [CrossRef]
- Guo, Y.; Mao, W.; Jin, L.; Xia, L.; Huang, J.; Liu, X.; Ni, P.; Shou, Q.; Fu, H. Flavonoid Group of Smilax glabra Roxb. Regulates the Anti-Tumor Immune Response Through the STAT3/HIF-1 Signaling Pathway. Front. Pharmacol. 2022, 13, 918975. [Google Scholar] [CrossRef]
- Tu, J.; Deng, L.Q.; Ling, Y.; Zhu, K.; Cai, Y.; Wang, D.; Cai, Z. Transcriptome profiling reveals multiple pathways responsible for the beneficial metabolic effects of Smilax glabra flavonoids in mouse 3T3-L1 adipocytes. Biomed. Pharmacother. 2020, 125, 110011. [Google Scholar] [CrossRef] [PubMed]
- Zhao, L.; Qi, Z.Y.; Yi, L.; Li, J.; Cui, Y.; Rehman, F.U.; Yang, J.; Liu, J.; Li, Y.; Zhang, J. The interaction between gut microbiota and flavonoid extract from Smilax glabra Roxb. and its potent alleviation of fatty liver. Food Funct. 2021, 12, 7836–7850. [Google Scholar] [CrossRef] [PubMed]
- Wei, G.; Sun, H.L.; Dong, K.; Hu, L.; Wang, Q.; Zhuang, Q.; Zhu, Y.; Zhang, X.; Shao, Y.; Tang, H.; et al. The thermogenic activity of adjacent adipocytes fuels the progression of ccRCC and compromises anti-tumor therapeutic efficacy. Cell Metab. 2021, 33, 2021–2039. [Google Scholar] [CrossRef] [PubMed]
- Zhang, X.L.; Li, W.W.; Ma, Y.M.; Zhao, X.; He, L.; Sun, P.; Wang, H. High-fat diet aggravates colitis-associated carcinogenesis by evading ferroptosis in the ER stress-mediated pathway. Free Radic. Biol. Med. 2021, 177, 156–166. [Google Scholar] [CrossRef]
- Dixon, S.J.; Lemberg, K.M.; Lamprecht, M.R.; Skouta, R.; Zaitsev, E.M.; Gleason, C.E.; Patel, D.N.; Bauer, A.J.; Cantley, A.M.; Yang, W.S.; et al. Ferroptosis: An iron-dependent form of nonapoptotic cell death. Cell 2012, 149, 1060–1072. [Google Scholar] [CrossRef]
- Lee, H.; Zandkarimi, F.; Zhang, Y.L.; Meena, J.K.; Kim, J.; Zhuang, L.; Tyagi, S.; Ma, L.; Westbrook, T.F.; Steinberg, G.R.; et al. Energy-stress-mediated AMPK activation inhibits ferroptosis. Nat. Cell Biol. 2020, 22, 225–234. [Google Scholar] [CrossRef]
- Yang, W.S.; Stockwell, B.R. Ferroptosis: Death by lipid peroxidation. Trends Cell Biol. 2016, 26, 165–176. [Google Scholar] [CrossRef]
- Stockwell, B.R.; Angeli, J.P.F.; Bayir, H.; Bush, A.I.; Conrad, M.; Dixon, S.J.; Fulda, S.; Gascón, S.; Hatzios, S.K.; Kagan, V.E.; et al. Ferroptosis: A regulated cell death nexus linking metabolism, redox biology, and disease. Cell 2017, 171, 273–285. [Google Scholar] [CrossRef]
- Yan, H.; Talty, R.; Johnson, C.H. Targeting ferroptosis to treat colorectal cancer. Trends Cell Biol. 2023, 33, 185–188. [Google Scholar] [CrossRef]
- Su, Y.W.; Zhao, B.; Zhou, L.F.; Zhang, Z.Y.; Shen, Y.; Lv, H.H.; AlQudsy, L.H.H.; Shang, P. Ferroptosis, a novel pharmacological mechanism of anti-cancer drugs. Cancer Lett. 2020, 483, 127–136. [Google Scholar] [CrossRef]
- Sun, J.; Esplugues, E.; Bort, A.; Cardelo, M.P.; Ruz-Maldonado, I.; Fernández-Tussy, P.; Wong, C.; Wang, H.; Ojima, I.; Kaczocha, M.; et al. Fatty acid binding protein 5 suppression attenuates obesity-induced hepatocellular carcinoma by promoting ferroptosis and intratumoral immune rewiring. Nat. Metab. 2024, 6, 741–763. [Google Scholar] [CrossRef] [PubMed]
- Ruze, R.; Chen, Y.; Song, J.L.; Xu, R.; Yin, X.; Xu, Q.; Wang, C.; Zhao, Y. Enhanced cytokine signaling and ferroptosis defense interplay initiates obesity-associated pancreatic ductal adenocarcinoma. Cancer Lett. 2024, 601, 217162. [Google Scholar] [CrossRef] [PubMed]
- Hardie, D.G. Molecular pathways: Is AMPK a friend or a foe in cancer? Clin. Cancer Res. 2015, 21, 3836–3840. [Google Scholar] [CrossRef] [PubMed]
- Shackelford, D.B.; Shaw, R.J. The LKB1-AMPK pathway: Metabolism and growth control in tumor suppression. Nat. Rev. Cancer 2009, 9, 563–575. [Google Scholar] [CrossRef]
- Chhipa, R.R.; Fan, Q.; Anderson, J.; Muraleedharan, R.; Huang, Y.; Ciraolo, G.; Chen, X.; Waclaw, R.; Chow, L.M.; Khuchua, Z.; et al. AMP kinase promotes glioblastoma bioenergetics and tumor growth. Nat. Cell Biol. 2018, 20, 823–835. [Google Scholar] [CrossRef]
- Kishton, R.J.; Barnes, C.E.; Nichols, A.G.; Cohen, S.; Gerriets, V.A.; Siska, P.J.; Macintyre, A.N.; Goraksha-Hicks, P.; de Cubas, A.A.; Liu, T.; et al. AMPK is essential to balance glycolysis and mitochondrial metabolism to control T-ALL cell stress and survival. Cell Metab. 2016, 23, 649–662. [Google Scholar] [CrossRef]
- Eichner, L.J.; Brun, S.N.; Herzig, S.; Young, N.P.; Curtis, S.D.; Shackelford, D.B.; Shokhirev, M.N.; Leblanc, M.; Vera, L.I.; Hutchins, A.; et al. Genetic analysis reveals AMPK is required to support tumor growth in murine Kras-dependent lung cancer models. Cell Metab. 2018, 29, 285–302. [Google Scholar] [CrossRef]
- Jeon, S.M.; Chandel, N.S.; Hay, N. AMPK regulates NADPH homeostasis to promote tumour cell survival during energy stress. Nature 2012, 485, 661–665. [Google Scholar] [CrossRef]
- Guo, T.L.; Yan, W.H.; Cui, X.; Liu, N.; Wei, X.; Sun, Y.; Fan, K.; Liu, J.; Zhu, Y.; Wang, Z.; et al. Liraglutide attenuates type 2 diabetes mellitus-associated non-alcoholic fatty liver disease by activating AMPK/ACC signaling and inhibiting ferroptosis. Mol. Med. 2023, 29, 132. [Google Scholar] [CrossRef]
- Li, C.; Dong, X.; Du, W.; Shi, X.; Chen, K.; Zhang, W.; Gao, M. LKB1-AMPK axis negatively regulates ferroptosis by inhibiting fatty acid synthesis. Signal Transduct. Target. Ther. 2020, 5, 1. [Google Scholar] [CrossRef]
- Li, F.; Hao, S.Y.; Gao, J.; Jiang, P. EGCG alleviates obesity-exacerbated lung cancer progression by STAT1/SLC7A11 pathway and gut microbiota. J. Nutr. Biochem. 2023, 120, 109416. [Google Scholar] [CrossRef] [PubMed]
- Yang, W.S.; Kim, K.J.; Gaschler, M.M.; Patel, M.; Shchepinov, M.S.; Stockwell, B.R. Peroxidation of polyunsaturated fatty acids by lipoxygenases drives ferroptosis. Proc. Natl. Acad. Sci. USA 2016, 113, E4966–E4975. [Google Scholar] [CrossRef] [PubMed]
- Zhang, Y.X.; Li, S.Y.; Li, F.Z.; Lv, C.S.; Yang, Q.K. High-fat diet impairs ferroptosis and promotes cancer invasiveness via downregulating tumor suppressor ACSL4 in lung adenocarcinoma. Biol. Direct. 2021, 16, 10. [Google Scholar] [CrossRef] [PubMed]
- Matthews, D.R.; Hosker, J.P.; Rudenski, A.S.; Naylor, B.A.; Treacher, D.F.; Turner, R.C. Homeostasis model assessment: Insulin resistance and beta-cell function from fasting plasma glucose and insulin concentrations in man. Diabetologia 1985, 28, 412–419. [Google Scholar] [CrossRef]
- Du, X.H.; Ke, S.B.; Liang, X.Y.; Gao, J.; Xie, X.-X.; Qi, L.-Z.; Liu, X.-Y.; Xu, G.-Y.; Zhang, X.-D.; Du, R.-L.; et al. USP14 promotes colorectal cancer progression by targeting JNK for stabilization. Cell Death Dis. 2023, 14, 56. [Google Scholar] [CrossRef]
- Cai, Z.W.; Deng, L.Q.; Fan, Y.Y.; Ren, Y.J.; Ling, Y.; Tu, J.; Cai, Y.Q.; Xu, X.P.; Chen, M.L. Dysregulation of ceramide metabolism is linked toiron deposition and activation of related pathways in the aorta of atherosclerotic miniature pigs. Antioxidants 2023, 13, 4. [Google Scholar] [CrossRef]
- Ringel, A.E.; Drijvers, J.M.; Baker, G.J.; Catozzi, A.; Garcia-Canaveras, J.C.; Gassaway, B.M.; Miller, B.C.; Juneja, V.R.; Nguyen, T.H.; Joshi, S.; et al. Obesity shapes metabolism in the tumor microenvironment to suppress anti-tumor immunity. Cell 2020, 183, 1848–1866. [Google Scholar] [CrossRef]






Disclaimer/Publisher’s Note: The statements, opinions and data contained in all publications are solely those of the individual author(s) and contributor(s) and not of MDPI and/or the editor(s). MDPI and/or the editor(s) disclaim responsibility for any injury to people or property resulting from any ideas, methods, instructions or products referred to in the content. |
© 2025 by the authors. Licensee MDPI, Basel, Switzerland. This article is an open access article distributed under the terms and conditions of the Creative Commons Attribution (CC BY) license (https://creativecommons.org/licenses/by/4.0/).
Share and Cite
Xu, J.; Cai, Z.; Pang, Z.; Chen, J.; Zhu, K.; Wang, D.; Tu, J. Smilax glabra Flavonoids Inhibit AMPK Activation and Induce Ferroptosis in Obesity-Associated Colorectal Cancer. Int. J. Mol. Sci. 2025, 26, 2476. https://doi.org/10.3390/ijms26062476
Xu J, Cai Z, Pang Z, Chen J, Zhu K, Wang D, Tu J. Smilax glabra Flavonoids Inhibit AMPK Activation and Induce Ferroptosis in Obesity-Associated Colorectal Cancer. International Journal of Molecular Sciences. 2025; 26(6):2476. https://doi.org/10.3390/ijms26062476
Chicago/Turabian StyleXu, Jianqin, Zhaowei Cai, Ziyao Pang, Jiayan Chen, Keyan Zhu, Dejun Wang, and Jue Tu. 2025. "Smilax glabra Flavonoids Inhibit AMPK Activation and Induce Ferroptosis in Obesity-Associated Colorectal Cancer" International Journal of Molecular Sciences 26, no. 6: 2476. https://doi.org/10.3390/ijms26062476
APA StyleXu, J., Cai, Z., Pang, Z., Chen, J., Zhu, K., Wang, D., & Tu, J. (2025). Smilax glabra Flavonoids Inhibit AMPK Activation and Induce Ferroptosis in Obesity-Associated Colorectal Cancer. International Journal of Molecular Sciences, 26(6), 2476. https://doi.org/10.3390/ijms26062476

