Inhibition of LncRNA H19 Attenuates Testicular Torsion-Induced Apoptosis and Preserves Blood–Testis Barrier Integrity
Abstract
1. Introduction
2. Results
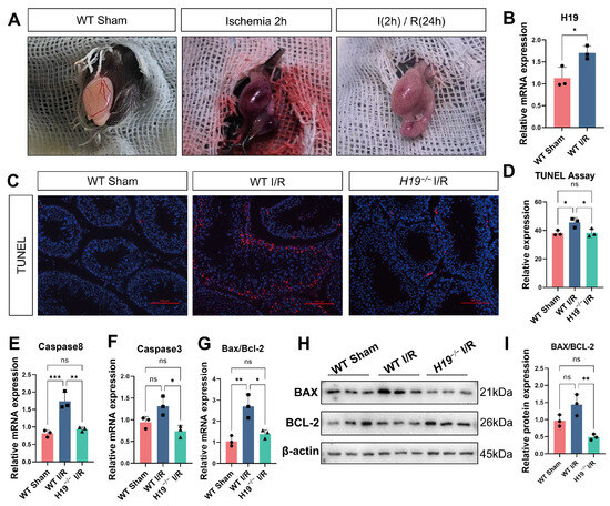
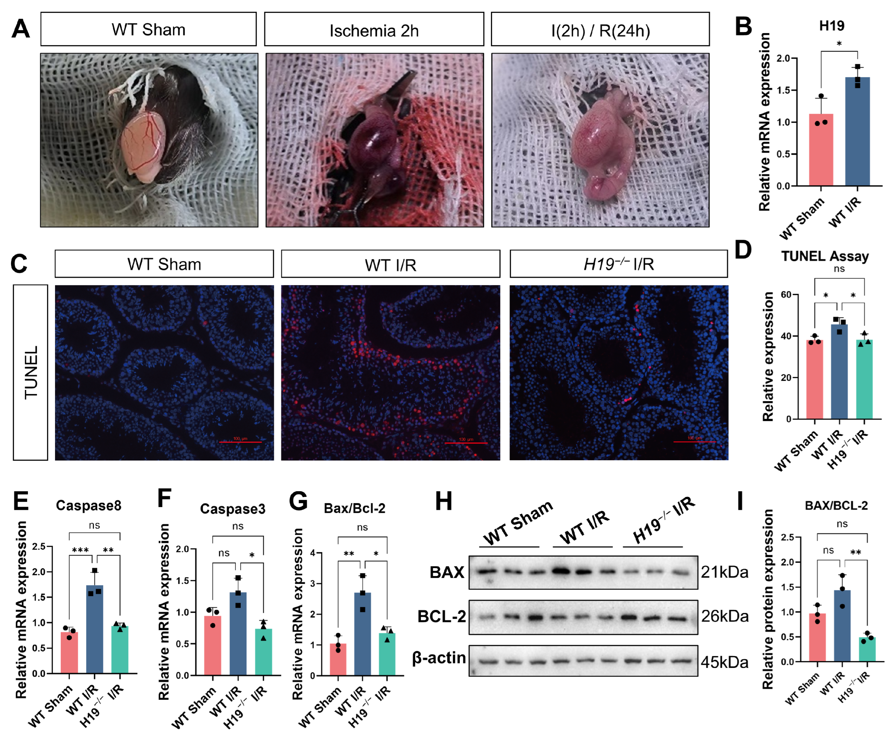
2.1. H19 Knockout Alleviated Inflammation and Apoptosis Damage Caused by Testicular IRI
2.2. H19 Knockout Diminished the Apoptotic Cell Quantities, and Improved the Sperm Motility and Organizational Structure of Testicular IRI
2.3. H19 Knockout Maintained the Integrity of the BTB
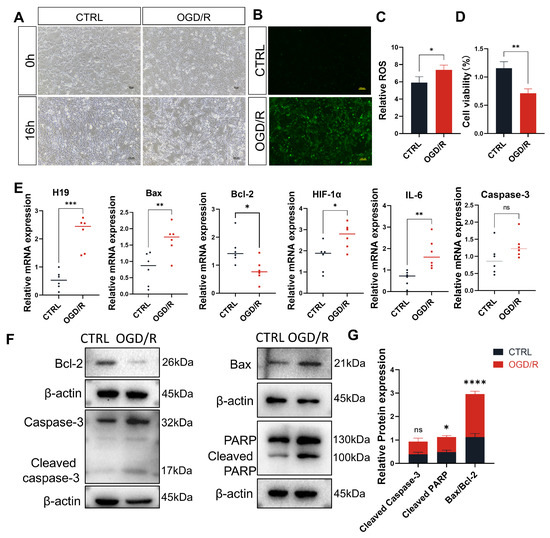
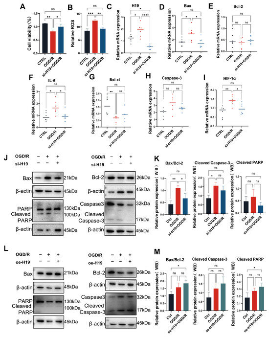
2.4. Treatment with OGD/R-Induced Inflammation Response, Apoptosis, and Peroxidation in TM4 Cells
2.5. The Inhibition of H19 Contributed to Easing Inflammation, Apoptosis, and Oxidative Stress in OGD/R TM4 Cells
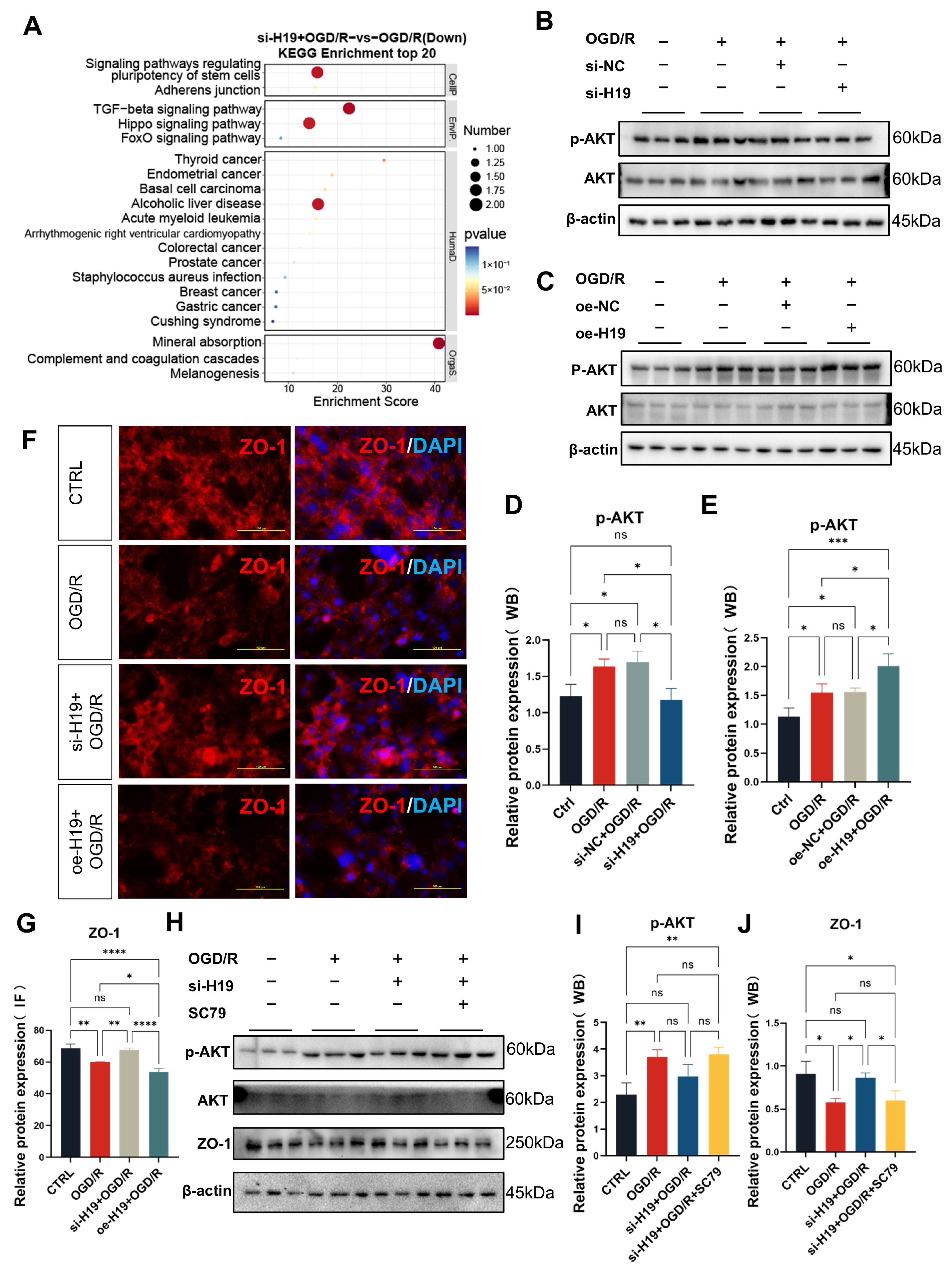
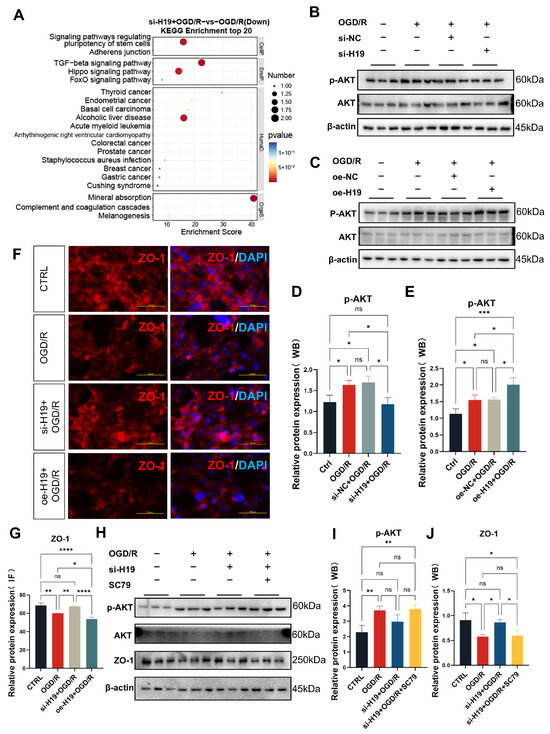
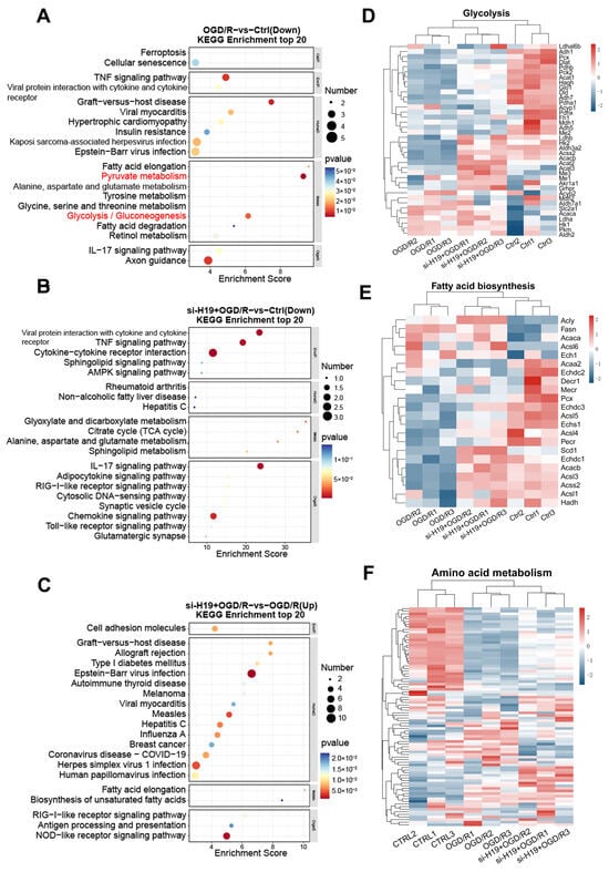
2.6. The RNA Sequencing Showed That the Elevation of H19 Was Accompanied by Excessive Phosphorylation of AKT
2.7. Inhibition of H19 Preserves ZO-1 Expression Possibly by Preventing AKT Excessive Phosphorylation in OGD/R TM4 Cells
2.8. Inhibition of H19 May Help Maintain Energy Metabolism in TM4 Cells
3. Materials and Methods
3.1. Animals
3.2. Generation of H19−/− Mice
3.3. Establishment of the Testis I/R Model
3.4. HE Staining and Cell Counting
3.5. Johnsen’s Score
3.6. Immunofluorescence Staining
3.7. Immunohistochemical Staining
3.8. Sperm Counting and Motility Assay
3.9. TUNEL Assay
3.10. Cell Culture and Viability Assay
3.11. Establishment of the OGD/R Model
3.12. siRNA and Transfection
3.13. Transfection of H19 Overexpression Plasmid
3.14. Activation of AKT Pathway
3.15. Quantitative Real-Time PCR Analysis
3.16. Western Blotting
3.17. ROS Levels
3.18. RNA-Seq
3.19. Statistics
4. Discussion
Supplementary Materials
Author Contributions
Funding
Institutional Review Board Statement
Informed Consent Statement
Data Availability Statement
Conflicts of Interest
References
- Zhang, M.; Liu, Q.; Meng, H.; Duan, H.; Liu, X.; Wu, J.; Gao, F.; Wang, S.; Tan, R.; Yuan, J. Ischemia-reperfusion injury: Molecular mechanisms and therapeutic targets. Signal Transduct. Target. Ther. 2024, 9, 12. [Google Scholar] [CrossRef] [PubMed]
- Eltzschig, H.K.; Eckle, T. Ischemia and reperfusion–from mechanism to translation. Nat. Med. 2011, 17, 1391–1401. [Google Scholar] [CrossRef] [PubMed]
- Shunmugam, M.; Goldman, R.D. Testicular torsion in children. Can. Fam. Physician Med. Fam. Can. 2021, 67, 669–671. [Google Scholar] [CrossRef] [PubMed]
- Minas, A.; Mahmoudabadi, S.; Gamchi, N.S.; Antoniassi, M.P.; Alizadeh, A.; Bertolla, R.P. Testicular torsion in vivo models: Mechanisms and treatments. Andrology 2023, 11, 1267–1285. [Google Scholar] [CrossRef] [PubMed]
- Oyedokun, P.A.; Akhigbe, R.E.; Ajayi, L.O.; Ajayi, A.F. Impact of hypoxia on male reproductive functions. Mol. Cell. Biochem. 2023, 478, 875–885. [Google Scholar] [CrossRef] [PubMed]
- Antonuccio, P.; Pallio, G.; Marini, H.R.; Irrera, N.; Romeo, C.; Puzzolo, D.; Freni, J.; Santoro, G.; Pirrotta, I.; Squadrito, F.; et al. Involvement of Hypoxia-Inducible Factor 1 − α in Experimental Testicular Ischemia and Reperfusion: Effects of Polydeoxyribonucleotide and Selenium. Int. J. Mol. Sci. 2022, 23, 13144. [Google Scholar] [CrossRef] [PubMed]
- Cuzzocrea, S.; Riley, D.P.; Caputi, A.P.; Salvemini, D. Antioxidant therapy: A new pharmacological approach in shock, inflammation, and ischemia/reperfusion injury. Pharmacol. Rev. 2001, 53, 135–159. [Google Scholar] [CrossRef] [PubMed]
- Talebi, H.; Farahpour, M.R. Testicular torsion and reperfusion: Germ cell DNA damage and development. Andrologia 2019, 51, e13243. [Google Scholar] [CrossRef]
- Akhigbe, R.E.; Odetayo, A.F.; Akhigbe, T.M.; Hamed, M.A.; Ashonibare, P.J. Pathophysiology and management of testicular ischemia/reperfusion injury: Lessons from animal models. Heliyon 2024, 10, e27760. [Google Scholar] [CrossRef] [PubMed]
- Li, L.; Hao, Y.; Zhao, Y.; Wang, H.; Zhao, X.; Jiang, Y.; Gao, F. Ferroptosis is associated with oxygen-glucose deprivation/reoxygenation-induced Sertoli cell death. Int. J. Mol. Med. 2018, 41, 3051–3062. [Google Scholar] [CrossRef]
- Dogan, C.; Halici, Z.; Topcu, A.; Cadirci, E.; Karakus, E.; Bayir, Y.; Selli, J. Effects of amlodipine on ischaemia/reperfusion injury in the rat testis. Andrologia 2016, 48, 441–452. [Google Scholar] [CrossRef]
- Turkmen, S.; Mentese, A.; Karaguzel, E.; Karaca, Y.; Kucuk, A.; Uzun, A.; Yulug, E.; Turedi, S. A comparison of the effects of N-acetylcysteine and ethyl pyruvate on experimental testicular ischemia-reperfusion injury. Fertil. Steril. 2012, 98, 626–631. [Google Scholar] [CrossRef] [PubMed]
- Erol, B.; Sari, U.; Amasyali, A.S.; Ozkanli, S.; Sogut, S.; Hanci, V.O.; Efiloglu, O.; Danacioglu, Y.O.; Engin, P.; Yencilek, F.; et al. Comparison of combined antioxidants and thymoquinone in the prevention of testis ischemia-reperfusion injury. Andrology 2017, 5, 119–124. [Google Scholar] [CrossRef]
- Liu, D.Q.; Chen, S.P.; Sun, J.; Wang, X.M.; Chen, N.; Zhou, Y.Q.; Tian, Y.K.; Ye, D.W. Berberine protects against ischemia-reperfusion injury: A review of evidence from animal models and clinical studies. Pharmacol. Res. 2019, 148, 104385. [Google Scholar] [CrossRef] [PubMed]
- Azarabadi, M.; Heidari, F.; Khaki, A.A.; Kaka, G.; Ghadian, A. Minocycline attenuates testicular damages in a rat model of ischaemia/reperfusion (I/R) injury. Andrologia 2020, 52, e13704. [Google Scholar] [CrossRef]
- Doğan, G.; İpek, H. The protective effect of Ganoderma lucidum on testicular torsion/detorsion-induced ischemia-reperfusion (I/R) injury. Acta Cir. Bras. 2020, 35, e202000103. [Google Scholar] [CrossRef] [PubMed]
- Dursun, R.; Zengin, Y.; Gündüz, E.; İçer, M.; Durgun, H.M.; Dağgulli, M.; Kaplan, İ.; Alabalık, U.; Güloğlu, C. The protective effect of goji berry extract in ischemic reperfusion in testis torsion. Int. J. Clin. Exp. Med. 2015, 8, 2727–2733. [Google Scholar]
- Bayatli, F.; Akkuş, D.; Kilic, E.; Saraymen, R.; Sönmez, M.F. The protective effects of grape seed extract on MDA, AOPP, apoptosis and eNOS expression in testicular torsion: An experimental study. World J. Urol. 2013, 31, 615–622. [Google Scholar] [CrossRef] [PubMed]
- Ruthig, V.A.; Lamb, D.J. Updates in Sertoli Cell-Mediated Signaling During Spermatogenesis and Advances in Restoring Sertoli Cell Function. Front. Endocrinol. 2022, 13, 897196. [Google Scholar] [CrossRef] [PubMed]
- Meroni, S.B.; Galardo, M.N.; Rindone, G.; Gorga, A.; Riera, M.F.; Cigorraga, S.B. Molecular Mechanisms and Signaling Pathways Involved in Sertoli Cell Proliferation. Front. Endocrinol. 2019, 10, 224. [Google Scholar] [CrossRef]
- Yi, X.-D.; Zhang, Y.-N.; Xiao, S.; Lei, X.-C. Role and regulatory mechanism of glycometabolism of Sertoli cells in spermatogenesis. Zhonghua Nan Ke Xue = Natl. J. Androl. 2019, 25, 923–927. [Google Scholar]
- Xu, X.; Luo, D.; Xuan, Q.; Lu, P.; Yu, C.; Guan, Q. Atlas of metabolism reveals palmitic acid results in mitochondrial dysfunction and cell apoptosis by inhibiting fatty acid β-oxidation in Sertoli cells. Front. Endocrinol. 2022, 13, 1021263. [Google Scholar] [CrossRef] [PubMed]
- Gabory, A.; Jammes, H.; Dandolo, L. The H19 locus: Role of an imprinted non-coding RNA in growth and development. Bioessays News Rev. Mol. Cell. Dev. Biol. 2010, 32, 473–480. [Google Scholar] [CrossRef] [PubMed]
- Wang, B.; Suen, C.W.; Ma, H.; Wang, Y.; Kong, L.; Qin, D.; Wayne Lee, Y.W.; Li, G. The Roles of H19 in Regulating Inflammation and Aging. Front. Immunol. 2020, 11, 579687. [Google Scholar] [CrossRef]
- Wakeling, E.L.; Brioude, F.; Lokulo-Sodipe, O.; O’Connell, S.M.; Salem, J.; Bliek, J.; Canton, A.P.; Chrzanowska, K.H.; Davies, J.H.; Dias, R.P.; et al. Diagnosis and management of Silver-Russell syndrome: First international consensus statement. Nat. Rev. Endocrinol. 2017, 13, 105–124. [Google Scholar] [CrossRef]
- Haddad, G.; Kölling, M.; Wegmann, U.A.; Dettling, A.; Seeger, H.; Schmitt, R.; Soerensen-Zender, I.; Haller, H.; Kistler, A.D.; Dueck, A.; et al. Renal AAV2-Mediated Overexpression of Long Non-Coding RNA H19 Attenuates Ischemic Acute Kidney Injury Through Sponging of microRNA-30a-5p. J. Am. Soc. Nephrol. JASN 2021, 32, 323–341. [Google Scholar] [CrossRef]
- Cui, C.; Li, Z.; Wu, D. The long non-coding RNA H19 induces hypoxia/reoxygenation injury by up-regulating autophagy in the hepatoma carcinoma cells. Biol. Res. 2019, 52, 32. [Google Scholar] [CrossRef]
- Wang, J.; Cao, B.; Han, D.; Sun, M.; Feng, J. Long Non-coding RNA H19 Induces Cerebral Ischemia Reperfusion Injury via Activation of Autophagy. Aging Dis. 2017, 8, 71–84. [Google Scholar] [CrossRef] [PubMed]
- Wan, P.; Su, W.; Zhang, Y.; Li, Z.; Deng, C.; Li, J.; Jiang, N.; Huang, S.; Long, E.; Zhuo, Y. LncRNA H19 initiates microglial pyroptosis and neuronal death in retinal ischemia/reperfusion injury. Cell Death Differ. 2020, 27, 176–191. [Google Scholar] [CrossRef]
- Zhang, Z.; Cheng, J.; Yang, L.; Li, X.; Hua, R.; Xu, D.; Jiang, Z.; Li, Q. The role of ferroptosis mediated by Bmal1/Nrf2 in nicotine -induce injury of BTB integrity. Free Radic. Biol. Med. 2023, 200, 26–35. [Google Scholar] [CrossRef]
- Li, Z.; Zhang, H. Reprogramming of glucose, fatty acid and amino acid metabolism for cancer progression. Cell. Mol. Life Sci. CMLS 2016, 73, 377–392. [Google Scholar] [CrossRef] [PubMed]
- Alves, M.G.; Martins, A.D.; Vaz, C.V.; Correia, S.; Moreira, P.I.; Oliveira, P.F.; Socorro, S. Metformin and male reproduction: Effects on Sertoli cell metabolism. Br. J. Pharmacol. 2014, 171, 1033–1042. [Google Scholar] [CrossRef]
- Gorga, A.; Rindone, G.M.; Regueira, M.; Pellizzari, E.H.; Camberos, M.C.; Cigorraga, S.B.; Riera, M.F.; Galardo, M.N.; Meroni, S.B. PPARγ activation regulates lipid droplet formation and lactate production in rat Sertoli cells. Cell Tissue Res 2017, 369, 611–624. [Google Scholar] [CrossRef]
- Geada, A.; Jivanji, D.; Tennenbaum, D.M.; Ghomeshi, A.; Reddy, R.; Sencaj, M.; Thomas, J.; Nassau, D.E.; Ramasamy, R. Long-term impact of commonly performed operations in pediatric urology on reproductive and sexual health. Ther. Adv. Urol. 2024, 16, 17562872241249083. [Google Scholar] [CrossRef] [PubMed]
- Mital, P.; Hinton, B.T.; Dufour, J.M. The blood-testis and blood-epididymis barriers are more than just their tight junctions. Biol. Reprod. 2011, 84, 851–858. [Google Scholar] [CrossRef]
- Hashemi, M.; Moosavi, M.S.; Abed, H.M.; Dehghani, M.; Aalipour, M.; Heydari, E.A.; Behroozaghdam, M.; Entezari, M.; Salimimoghadam, S.; Gunduz, E.S.; et al. Long non-coding RNA (lncRNA) H19 in human cancer: From proliferation and metastasis to therapy. Pharmacol. Res. 2022, 184, 106418. [Google Scholar] [CrossRef] [PubMed]
- Li, X.; Luo, S.; Zhang, J.; Yuan, Y.; Jiang, W.; Zhu, H.; Ding, X.; Zhan, L.; Wu, H.; Xie, Y.; et al. lncRNA H19 Alleviated Myocardial I/RI via Suppressing miR-877-3p/Bcl-2-Mediated Mitochondrial Apoptosis. Mol. Ther. Nucleic Acids 2019, 17, 297–309. [Google Scholar] [CrossRef]
- Luo, H.; Wang, J.; Liu, D.; Zang, S.; Ma, N.; Zhao, L.; Zhang, L.; Zhang, X.; Qiao, C. The lncRNA H19/miR-675 axis regulates myocardial ischemic and reperfusion injury by targeting PPARα. Mol. Immunol. 2019, 105, 46–54. [Google Scholar] [CrossRef]
- Gao, N.; Tang, H.; Gao, L.; Tu, G.-L.; Luo, H.; Xia, Y. LncRNA H19 Aggravates Cerebral Ischemia/Reperfusion Injury by Functioning as a ceRNA for miR-19a-3p to Target PTEN. Neuroscience 2020, 437, 117–129. [Google Scholar] [CrossRef] [PubMed]
- Chen, K.-Q.; Wei, B.-H.; Hao, S.-L.; Yang, W.-X. The PI3K/AKT signaling pathway: How does it regulate development of Sertoli cells and spermatogenic cells? Histol. Histopathol. 2022, 37, 621–636. [Google Scholar] [PubMed]
- Xu, J.; Xia, Y.; Zhang, H.; Guo, H.; Feng, K.; Zhang, C. Overexpression of long non-coding RNA H19 promotes invasion and autophagy via the PI3K/AKT/mTOR pathways in trophoblast cells. Biomed. Pharmacother. 2018, 101, 691–697. [Google Scholar] [CrossRef] [PubMed]
- Zou, T.; Jaladanki, S.K.; Liu, L.; Xiao, L.; Chung, H.K.; Wang, J.-Y.; Xu, Y.; Gorospe, M.; Wang, J.-Y. H19 Long Noncoding RNA Regulates Intestinal Epithelial Barrier Function via MicroRNA 675 by Interacting with RNA-Binding Protein HuR. Mol. Cell. Biol. 2016, 36, 1332–1341. [Google Scholar] [CrossRef] [PubMed]
- He, R.; Li, Y.; He, Y.; Wang, Q.; Zhang, S.; Chen, S. Berberine mitigates diclofenac-induced intestinal mucosal mechanical barrier dysfunction through the restoration of autophagy by inhibiting exosome-mediated lncRNA H19. Inflammopharmacology 2024, 32, 2525–2540. [Google Scholar] [CrossRef] [PubMed]
- Li, N.; Cheng, C.Y. Mammalian target of rapamycin complex (mTOR) pathway modulates blood-testis barrier (BTB) function through F-actin organization and gap junction. Histol. Histopathol. 2016, 31, 961–968. [Google Scholar] [PubMed]
- Deng, C.-Y.; Lv, M.; Luo, B.-H.; Zhao, S.-Z.; Mo, Z.-C.; Xie, Y.-J. The Role of the PI3K/AKT/mTOR Signalling Pathway in Male Reproduction. Curr. Mol. Med. 2021, 21, 539–548. [Google Scholar]








Disclaimer/Publisher’s Note: The statements, opinions and data contained in all publications are solely those of the individual author(s) and contributor(s) and not of MDPI and/or the editor(s). MDPI and/or the editor(s) disclaim responsibility for any injury to people or property resulting from any ideas, methods, instructions or products referred to in the content. |
© 2025 by the authors. Licensee MDPI, Basel, Switzerland. This article is an open access article distributed under the terms and conditions of the Creative Commons Attribution (CC BY) license (https://creativecommons.org/licenses/by/4.0/).
Share and Cite
Cheng, L.; Yin, Z.; Liu, H.; Shi, S.; Lv, L.; Wang, Y.; Zhou, M.; Li, M.; Guo, T.; Guo, X.; et al. Inhibition of LncRNA H19 Attenuates Testicular Torsion-Induced Apoptosis and Preserves Blood–Testis Barrier Integrity. Int. J. Mol. Sci. 2025, 26, 2134. https://doi.org/10.3390/ijms26052134
Cheng L, Yin Z, Liu H, Shi S, Lv L, Wang Y, Zhou M, Li M, Guo T, Guo X, et al. Inhibition of LncRNA H19 Attenuates Testicular Torsion-Induced Apoptosis and Preserves Blood–Testis Barrier Integrity. International Journal of Molecular Sciences. 2025; 26(5):2134. https://doi.org/10.3390/ijms26052134
Chicago/Turabian StyleCheng, Linxin, Zhibao Yin, Han Liu, Sijing Shi, Limin Lv, Yixi Wang, Meng Zhou, Meishuang Li, Tianxu Guo, Xiyun Guo, and et al. 2025. "Inhibition of LncRNA H19 Attenuates Testicular Torsion-Induced Apoptosis and Preserves Blood–Testis Barrier Integrity" International Journal of Molecular Sciences 26, no. 5: 2134. https://doi.org/10.3390/ijms26052134
APA StyleCheng, L., Yin, Z., Liu, H., Shi, S., Lv, L., Wang, Y., Zhou, M., Li, M., Guo, T., Guo, X., Yang, G., Ma, J., Yu, J., Zhang, Y., Duo, S., Zhao, L., & Li, R. (2025). Inhibition of LncRNA H19 Attenuates Testicular Torsion-Induced Apoptosis and Preserves Blood–Testis Barrier Integrity. International Journal of Molecular Sciences, 26(5), 2134. https://doi.org/10.3390/ijms26052134

