TRPA1-Activated Peptides from Saiga Antelope Horn: Screening, Interaction Mechanism, and Bioactivity
Abstract
1. Introduction
2. Results
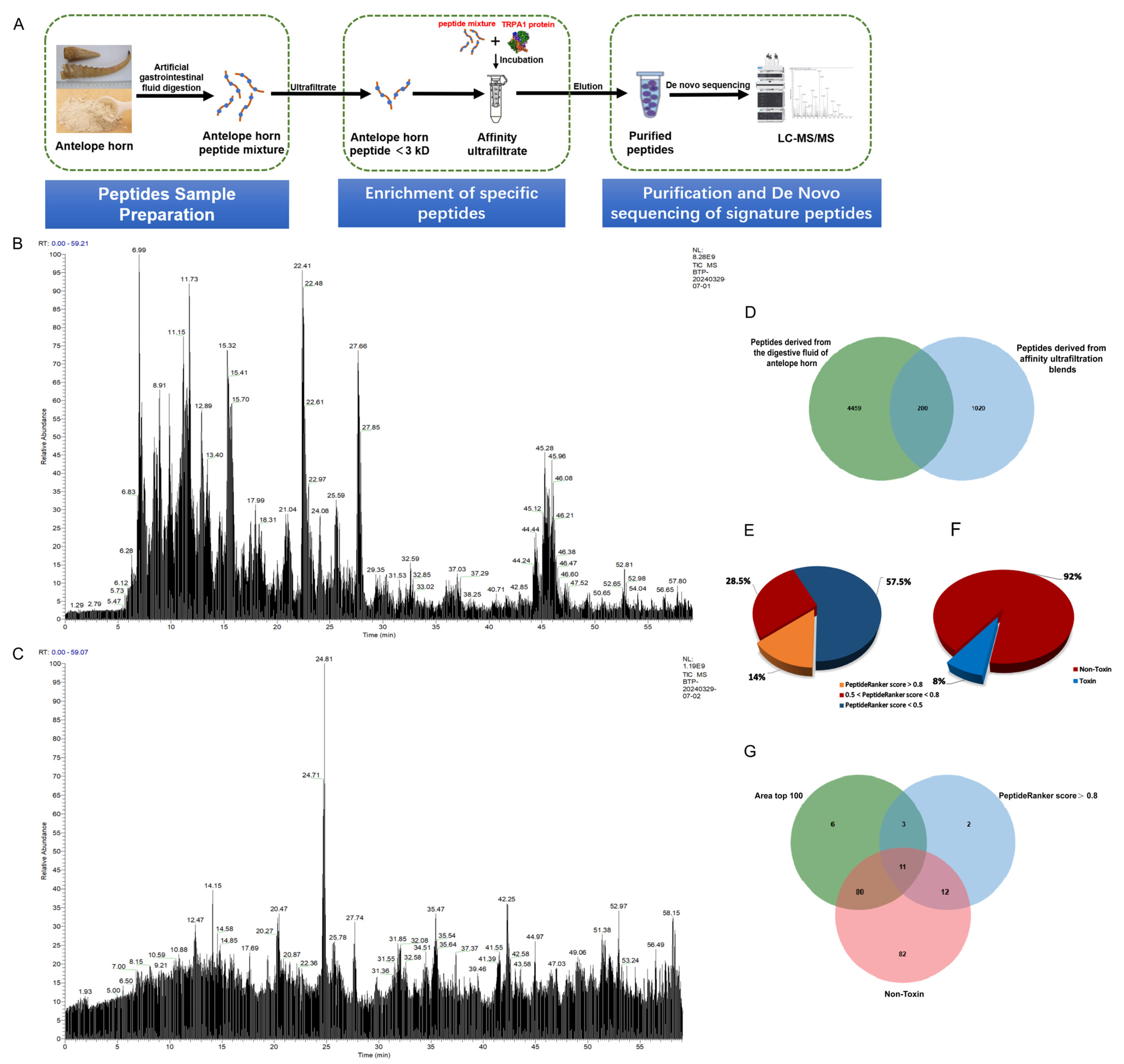
2.1. TRPA1-Binding Peptides Were Selected from SAH Digests by AUF-LC/MS
2.2. THPs Were Identified from TRPA1-Binding Peptides Using Bioactivity Databases and Molecular Docking
2.3. Analysis of Stability Results of THPs-TRPA1 Systems
2.4. Effect of THPs on RIN-14B Cell Viability
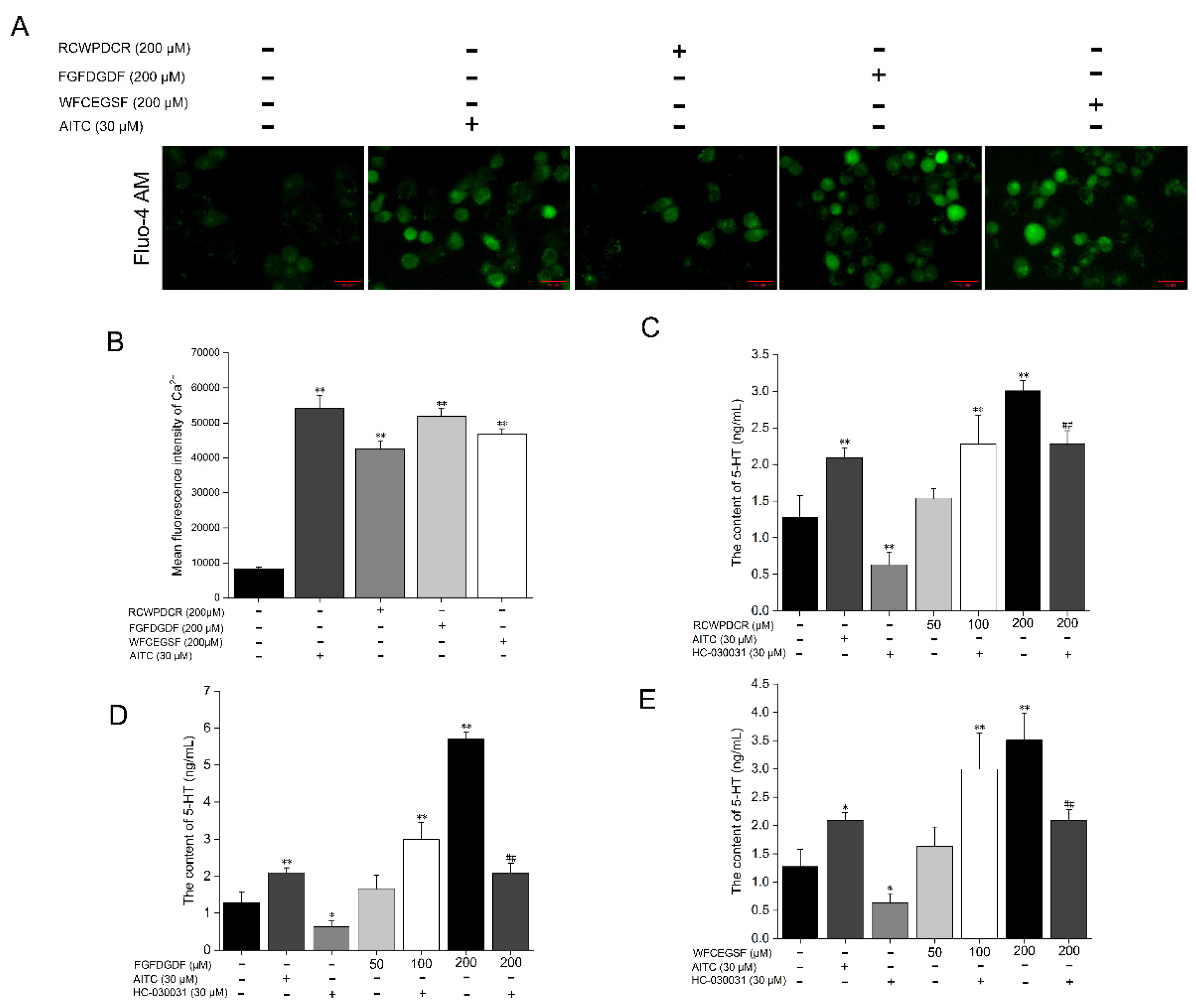
2.5. THPs Promote Ca2+ Influx and 5-HT Release in RIN-14B Cells
2.6. THPs Increase 5-HT Release by Raising the Expression of TPH1 and Ddc and Decreasing the Expression of SERT
3. Discussion
4. Materials and Methods
4.1. Materials
4.2. Preparation of Antelope Horn Peptides
4.3. Ultrafiltration Screening of Potential TRPA1 Ligands
4.4. Peptide Characterization by Nano-LC-MS/MS
4.4.1. Sample Pretreatment
4.4.2. Liquid Chromatographic Conditions
4.4.3. Mass Spectrometric Conditions
4.4.4. Database Search
4.5. Prediction of Antelope Horn Peptide Activity
4.6. Molecular Docking
4.7. Molecular Dynamics Simulation
4.8. Cell Culture and Drug Screening
4.9. Cell Viability Assays
4.10. Measurement of Intracellular Ca2+ Concentration
4.11. 5-HT Release Measurement
4.12. RNA Extraction and Real-Time PCR
4.13. Western Blotting
4.14. Statistical Analysis
5. Conclusions
Author Contributions
Funding
Institutional Review Board Statement
Informed Consent Statement
Data Availability Statement
Conflicts of Interest
Abbreviations
| THPs | TRPA1 high-affinity peptides |
| SAH | Saiga antelope horn |
| FS | Febrile seizures |
| TRPA1 | Transient receptor potential ankyrin 1 |
| AITC | Allyl isothiocyanates |
| 5-HT | 5-hydroxytryptamine |
| TPH1 | Tryptophan hydroxylase 1 |
| TPH2 | Tryptophan hydroxylase 2 |
| SERT | Serotonin reuptake transporter |
| Ddc | 5-hydroxytryptophan decarboxylase |
| AUF-LC/MS | Affinity ultrafiltration and liquid chromatography mass spectrometry |
| ECs | Enterochromaffin cells |
| MW | Molecular weight |
| ADCP | AutoDock CrankPep |
| TRP | Tryptophan |
References
- Liu, R.; Wang, F.; Huang, Q.; Duan, J.A.; Liu, P.; Shang, E.; Zhu, D.; Wen, H.; Qian, D. Available sustainable alternatives replace endangered animal horn based on their proteomic analysis and bio-effect evaluation. Sci. Rep. 2016, 6, 36027. [Google Scholar] [CrossRef]
- Mikulíková, K.; Romanov, O.; Miksik, I.; Eckhardt, A.; Pataridis, S.; Sedláková, P. Study of saiga horn using high-performance liquid chromatography with mass spectrometry. Sci. World J. 2012, 2012, 759604. [Google Scholar] [CrossRef]
- Liu, R.; Zhu, Z.; Qian, D.; Duan, J.A. Comparison of the peptidome released from keratins in Saiga antelope horn and goat horn under simulated gastrointestinal digestion. Electrophoresis 2019, 40, 2759–2766. [Google Scholar] [CrossRef]
- Liu, R.; Huang, Q.; Duan, J.A.; Zhu, Z.; Liu, P.; Bian, Y.; Tao, J.; Qian, D. Peptidome characterization of the antipyretic fraction of Bubali Cornu aqueous extract by nano liquid chromatography with orbitrap mass spectrometry detection. J. Sep. Sci. 2017, 40, 587–595. [Google Scholar] [CrossRef]
- Wu, W.; Liu, R.; Guo, S.; Song, W.; Hua, Y.; Hong, M.; Zheng, J.; Zhu, Y.; Cao, P.; Duan, J.A. Mechanism and functional substances of Saiga antelope horn in treating hypertension with liver-yang hyperactivity syndrome explored using network pharmacology and metabolomics. J. Ethnopharmacol. 2024, 330, 118193. [Google Scholar] [CrossRef]
- Arbabi Jahan, A.; Rad, A.; Ghanbarabadi, M.; Amin, B.; Mohammad-Zadeh, M. The role of serotonin and its receptors on the anticonvulsant effect of curcumin in pentylenetetrazol-induced seizures. Life Sci. 2018, 211, 252–260. [Google Scholar] [CrossRef]
- Li, J.; Yao, X.; Wu, Y.; Wang, C.; Yang, J.; Wu, C. The anticonvulsant effect of saiga horn on febrile seizures by regulating brain serotonin content and inhibiting neuroinflammation. J. Ethnopharmacol. 2024, 319, 117180. [Google Scholar] [CrossRef]
- Gong, H.S.; Pan, J.P.; Guo, F.; Wu, M.M.; Dong, L.; Li, Y.; Rong, W.F. Sodium oligomannate activates the enteroendocrine-vagal afferent pathways in APP/PS1 mice. Acta Pharmacol. Sin. 2024, 45, 1821–1831. [Google Scholar] [CrossRef]
- Delgermurun, D.; Yamaguchi, S.; Ichii, O.; Kon, Y.; Ito, S.; Otsuguro, K. Hydrogen sulfide activates TRPA1 and releases 5-HT from epithelioid cells of the chicken thoracic aorta. Comp. Biochem. Physiol. C Toxicol. Pharmacol. 2016, 187, 43–49. [Google Scholar] [CrossRef]
- Kashio, M.; Tominaga, M. TRP channels in thermosensation. Curr. Opin. Neurobiol. 2022, 75, 102591. [Google Scholar] [CrossRef]
- Talavera, K.; Startek, J.B.; Alvarez-Collazo, J.; Boonen, B.; Alpizar, Y.A.; Sanchez, A.; Naert, R.; Nilius, B. Mammalian Transient Receptor Potential TRPA1 Channels: From Structure to Disease. Physiol. Rev. 2020, 100, 725–803. [Google Scholar] [CrossRef]
- Yang, D. TRPA1-Related Diseases and Applications of Nanotherapy. Int. J. Mol. Sci. 2024, 25, 9234. [Google Scholar] [CrossRef]
- Weng, J.; Liu, Q.; Li, C.; Feng, Y.; Chang, Q.; Xie, M.; Wang, X.; Li, M.; Zhang, H.; Mao, R.; et al. TRPA1-PI3K/Akt-OPA1-ferroptosis axis in ozone-induced bronchial epithelial cell and lung injury. Sci. Total Environ. 2024, 918, 170668. [Google Scholar] [CrossRef]
- Wang, X.; Luo, T.; Yang, Y.; Yang, L.; Liu, M.; Zou, Q.; Wang, D.; Yang, C.; Xue, Q.; Liu, S.; et al. TRPA1 protects against contrast-induced renal tubular injury by preserving mitochondrial dynamics via the AMPK/DRP1 pathway. Free Radic. Biol. Med. 2024, 224, 521–539. [Google Scholar] [CrossRef]
- Ye, L.; Bae, M.; Cassilly, C.D.; Jabba, S.V.; Thorpe, D.W.; Martin, A.M.; Lu, H.Y.; Wang, J.; Thompson, J.D.; Lickwar, C.R.; et al. Enteroendocrine cells sense bacterial tryptophan catabolites to activate enteric and vagal neuronal pathways. Cell Host Microbe 2021, 29, 179–196.e179. [Google Scholar] [CrossRef]
- Margolis, K.G.; Cryan, J.F.; Mayer, E.A. The Microbiota-Gut-Brain Axis: From Motility to Mood. Gastroenterology 2021, 160, 1486–1501. [Google Scholar] [CrossRef]
- Spencer, N.J.; Kyloh, M.A.; Travis, L.; Hibberd, T.J. Identification of vagal afferent nerve endings in the mouse colon and their spatial relationship with enterochromaffin cells. Cell Tissue Res. 2024, 396, 313–327. [Google Scholar] [CrossRef]
- Ma, J.; Wang, R.; Chen, Y.; Wang, Z.; Dong, Y. 5-HT attenuates chronic stress-induced cognitive impairment in mice through intestinal flora disruption. J. Neuroinflamm. 2023, 20, 23. [Google Scholar] [CrossRef]
- Scull, K.E.; Pandey, K.; Ramarathinam, S.H.; Purcell, A.W. Immunopeptidogenomics: Harnessing RNA-Seq to Illuminate the Dark Immunopeptidome. Mol. Cell Proteom. 2021, 20, 100143. [Google Scholar] [CrossRef]
- Mooney, C.; Haslam, N.J.; Pollastri, G.; Shields, D.C. Towards the improved discovery and design of functional peptides: Common features of diverse classes permit generalized prediction of bioactivity. PLoS ONE 2012, 7, e45012. [Google Scholar] [CrossRef]
- Gupta, S.; Kapoor, P.; Chaudhary, K.; Gautam, A.; Kumar, R.; Raghava, G.P. In silico approach for predicting toxicity of peptides and proteins. PLoS ONE 2013, 8, e73957. [Google Scholar] [CrossRef] [PubMed]
- Zhang, Y.; Dong, Y.; Dai, Z. Antioxidant and Cryoprotective Effects of Bone Hydrolysates from Bighead Carp (Aristichthys nobilis) in Freeze-Thawed Fish Fillets. Foods 2021, 10, 1409. [Google Scholar] [CrossRef] [PubMed]
- Lee, S.Y.; Hur, S.J. Mechanisms of Neuroprotective Effects of Peptides Derived from Natural Materials and Their Production and Assessment. Compr. Rev. Food Sci. Food Saf. 2019, 18, 923–935. [Google Scholar] [CrossRef] [PubMed]
- Mune Mune, M.A.; Minka, S.R.; Henle, T. Investigation on antioxidant, angiotensin converting enzyme and dipeptidyl peptidase IV inhibitory activity of Bambara bean protein hydrolysates. Food Chem. 2018, 250, 162–169. [Google Scholar] [CrossRef]
- Shi, Y.; Wei, G.; Huang, A. Simulated in vitro gastrointestinal digestion of traditional Chinese Rushan and Naizha cheese: Peptidome profiles and bioactivity elucidation. Food Res. Int. 2021, 142, 110201. [Google Scholar] [CrossRef]
- Weng, G.; Gao, J.; Wang, Z.; Wang, E.; Hu, X.; Yao, X.; Cao, D.; Hou, T. Comprehensive Evaluation of Fourteen Docking Programs on Protein-Peptide Complexes. J. Chem. Theory Comput. 2020, 16, 3959–3969. [Google Scholar] [CrossRef]
- Zhang, Y.; Sanner, M.F. AutoDock CrankPep: Combining folding and docking to predict protein-peptide complexes. Bioinformatics 2019, 35, 5121–5127. [Google Scholar] [CrossRef]
- Xu, Y.; Cao, S.; Wang, S.F.; Ma, W.; Gou, X.J. Zhisou powder suppresses airway inflammation in LPS and CS-induced post-infectious cough model mice via TRPA1/TRPV1 channels. J. Ethnopharmacol. 2024, 324, 117741. [Google Scholar] [CrossRef]
- Nozawa, K.; Kawabata-Shoda, E.; Doihara, H.; Kojima, R.; Okada, H.; Mochizuki, S.; Sano, Y.; Inamura, K.; Matsushime, H.; Koizumi, T.; et al. TRPA1 regulates gastrointestinal motility through serotonin release from enterochromaffin cells. Proc. Natl. Acad. Sci. USA 2009, 106, 3408–3413. [Google Scholar] [CrossRef]
- Racké, K.; Reimann, A.; Schwörer, H.; Kilbinger, H. Regulation of 5-HT release from enterochromaffin cells. Behav. Brain Res. 1996, 73, 83–87. [Google Scholar] [CrossRef]
- Doihara, H.; Nozawa, K.; Kojima, R.; Kawabata-Shoda, E.; Yokoyama, T.; Ito, H. QGP-1 cells release 5-HT via TRPA1 activation; a model of human enterochromaffin cells. Mol. Cell Biochem. 2009, 331, 239–245. [Google Scholar] [CrossRef] [PubMed]
- Swami, T.; Weber, H.C. Updates on the biology of serotonin and tryptophan hydroxylase. Curr. Opin. Endocrinol. Diabetes Obes. 2018, 25, 12–21. [Google Scholar] [CrossRef] [PubMed]
- Maffei, M.E. 5-Hydroxytryptophan (5-HTP): Natural Occurrence, Analysis, Biosynthesis, Biotechnology, Physiology and Toxicology. Int. J. Mol. Sci. 2020, 22, 181. [Google Scholar] [CrossRef] [PubMed]
- Bertoldi, M. Mammalian Dopa decarboxylase: Structure, catalytic activity and inhibition. Arch. Biochem. Biophys. 2014, 546, 1–7. [Google Scholar] [CrossRef]
- Horschitz, S.; Hummerich, R.; Schloss, P. Structure, function and regulation of the 5-hydroxytryptamine (serotonin) transporter. Biochem. Soc. Trans. 2001, 29, 728–732. [Google Scholar] [CrossRef]
- Lieder, B.; Hoi, J.; Burian, N.; Hans, J.; Holik, A.K.; Beltran Marquez, L.R.; Ley, J.P.; Hatt, H.; Somoza, V. Structure-Dependent Effects of Cinnamaldehyde Derivatives on TRPA1-Induced Serotonin Release in Human Intestinal Cell Models. J. Agric. Food Chem. 2020, 68, 3924–3932. [Google Scholar] [CrossRef]
- Liu, R.; Tang, J.; Wu, W.; Zhao, J.; Zhu, Z.; Gu, H.O.; Wang, Z.; Zhao, M.; Duan, J.A. Combination of mathematics and label-free proteomics for discovering keratin-derived specific peptide biomarkers to distinguish animal horn-derived traditional Chinese medicines. J. Sep. Sci. 2023, 46, e2200949. [Google Scholar] [CrossRef]
- Wu, W.; Song, W.; Zhao, J.; Guo, S.; Hong, M.; Zheng, J.; Hua, Y.; Cao, P.; Liu, R.; Duan, J.A. Saiga antelope horn suppresses febrile seizures in rats by regulating neurotransmitters and the arachidonic acid pathway. Chin. Med. 2024, 19, 78. [Google Scholar] [CrossRef]
- Díaz Pérez, J.A. Neuroendocrine system of the pancreas and gastrointestinal tract: Origin and development. Endocrinol. Nutr. 2009, 56 (Suppl. S2), 2–9. [Google Scholar] [CrossRef]
- Buey, B.; Forcén, A.; Grasa, L.; Layunta, E.; Mesonero, J.E.; Latorre, E. Gut Microbiota-Derived Short-Chain Fatty Acids: Novel Regulators of Intestinal Serotonin Transporter. Life 2023, 13, 1085. [Google Scholar] [CrossRef]
- Kim, M.; Cooke, H.J.; Javed, N.H.; Carey, H.V.; Christofi, F.; Raybould, H.E. D-glucose releases 5-hydroxytryptamine from human BON cells as a model of enterochromaffin cells. Gastroenterology 2001, 121, 1400–1406. [Google Scholar] [CrossRef] [PubMed]
- Linan-Rico, A.; Ochoa-Cortes, F.; Beyder, A.; Soghomonyan, S.; Zuleta-Alarcon, A.; Coppola, V.; Christofi, F.L. Mechanosensory Signaling in Enterochromaffin Cells and 5-HT Release: Potential Implications for Gut Inflammation. Front. Neurosci. 2016, 10, 564. [Google Scholar] [CrossRef] [PubMed]
- Li, D.; Si, X.; Hua, Y.; Qian, Y.; Li, H.; Lv, N.; Fang, Q.; Han, X.; Xu, T. Tongbian formula alleviates slow transit constipation by increasing intestinal butyric acid to activate the 5-HT signaling. Sci. Rep. 2024, 14, 17951. [Google Scholar] [CrossRef] [PubMed]
- Qin, L.L.; Yu, M.; Yang, P.; Zou, Z.M. The rhizomes of Atractylodes macrocephala relieve loperamide-induced constipation in rats by regulation of tryptophan metabolism. J. Ethnopharmacol. 2024, 322, 117637. [Google Scholar] [CrossRef]
- Hao, M.; Song, J.; Zhai, X.; Cheng, N.; Xu, C.; Gui, S.; Chen, J. Improvement of loperamide-hydrochloride-induced intestinal motility disturbance by Platycodon grandiflorum polysaccharides through effects on gut microbes and colonic serotonin. Front. Cell Infect. Microbiol. 2023, 13, 1105272. [Google Scholar] [CrossRef]
- Qi, Y.; Wang, X.; Zhang, Y.; Leng, Y.; Liu, X.; Wang, X.; Wu, D.; Wang, J.; Min, W. Walnut-Derived Peptide Improves Cognitive Impairment in Colitis Mice Induced by Dextran Sodium Sulfate via the Microbiota-Gut-Brain Axis (MGBA). J. Agric. Food Chem. 2023, 71, 19501–19515. [Google Scholar] [CrossRef]
- Xia, W.; Gao, Y.; Fang, X.; Jin, L.; Liu, R.; Wang, L.S.; Deng, Y.; Gao, J.; Yang, H.; Wu, W.; et al. Simulated gastrointestinal digestion of walnut protein yields anti-inflammatory peptides. Food Chem. 2024, 445, 138646. [Google Scholar] [CrossRef]
- Jones, L.A.; Sun, E.W.; Martin, A.M.; Keating, D.J. The ever-changing roles of serotonin. Int. J. Biochem. Cell Biol. 2020, 125, 105776. [Google Scholar] [CrossRef]
- Walther, D.J.; Peter, J.U.; Bashammakh, S.; Hörtnagl, H.; Voits, M.; Fink, H.; Bader, M. Synthesis of serotonin by a second tryptophan hydroxylase isoform. Science 2003, 299, 76. [Google Scholar] [CrossRef]
- Yang, D.; Gouaux, E. Illumination of serotonin transporter mechanism and role of the allosteric site. Sci. Adv. 2021, 7, eabl3857. [Google Scholar] [CrossRef]
- Nilius, B.; Prenen, J.; Owsianik, G. Irritating channels: The case of TRPA1. J. Physiol. 2011, 589, 1543–1549. [Google Scholar] [CrossRef] [PubMed]
- Kaur Sodhi, R.; Kumar, H.; Singh, R.; Bansal, Y.; Singh, Y.; Kiran Kondepudi, K.; Bishnoi, M.; Kuhad, A. Allyl isothiocyanate, a TRPA1 agonist, protects against olanzapine-induced hypothalamic and hepatic metabolic aberrations in female mice. Biochem. Pharmacol. 2024, 222, 116074. [Google Scholar] [CrossRef] [PubMed]
- Hinman, A.; Chuang, H.H.; Bautista, D.M.; Julius, D. TRP channel activation by reversible covalent modification. Proc. Natl. Acad. Sci. USA 2006, 103, 19564–19568. [Google Scholar] [CrossRef] [PubMed]
- Bellono, N.W.; Bayrer, J.R.; Leitch, D.B.; Castro, J.; Zhang, C.; O’Donnell, T.A.; Brierley, S.M.; Ingraham, H.A.; Julius, D. Enterochromaffin Cells Are Gut Chemosensors that Couple to Sensory Neural Pathways. Cell 2017, 170, 185–198.e116. [Google Scholar] [CrossRef]
- Kidd, M.; Eick, G.N.; Modlin, I.M.; Pfragner, R.; Champaneria, M.C.; Murren, J. Further delineation of the continuous human neoplastic enterochromaffin cell line, KRJ-I, and the inhibitory effects of lanreotide and rapamycin. J. Mol. Endocrinol. 2007, 38, 181–192. [Google Scholar] [CrossRef]
- Strege, P.R.; Knutson, K.; Eggers, S.J.; Li, J.H.; Wang, F.; Linden, D.; Szurszewski, J.H.; Milescu, L.; Leiter, A.B.; Farrugia, G.; et al. Sodium channel Na(V)1.3 is important for enterochromaffin cell excitability and serotonin release. Sci. Rep. 2017, 7, 15650. [Google Scholar] [CrossRef]
- Bautista, D.M.; Pellegrino, M.; Tsunozaki, M. TRPA1: A gatekeeper for inflammation. Annu. Rev. Physiol. 2013, 75, 181–200. [Google Scholar] [CrossRef]
- Lapointe, T.K.; Altier, C. The role of TRPA1 in visceral inflammation and pain. Channels 2011, 5, 525–529. [Google Scholar] [CrossRef]
- Zhang, T.; Hua, Y.; Zhou, C.; Xiong, Y.; Pan, D.; Liu, Z.; Dang, Y. Umami peptides screened based on peptidomics and virtual screening from Ruditapes philippinarum and Mactra veneriformis clams. Food Chem. 2022, 394, 133504. [Google Scholar] [CrossRef]
- Sharma, N.; Naorem, L.D.; Jain, S.; Raghava, G.P.S. ToxinPred2: An improved method for predicting toxicity of proteins. Brief. Bioinform. 2022, 23, bbac174. [Google Scholar] [CrossRef]
- Mathur, D.; Singh, S.; Mehta, A.; Agrawal, P.; Raghava, G.P.S. In silico approaches for predicting the half-life of natural and modified peptides in blood. PLoS ONE 2018, 13, e0196829. [Google Scholar] [CrossRef] [PubMed]
- Laskowski, R.A.; Swindells, M.B. LigPlot+: Multiple ligand-protein interaction diagrams for drug discovery. J. Chem. Inf. Model. 2011, 51, 2778–2786. [Google Scholar] [CrossRef] [PubMed]
- Van Der Spoel, D.; Lindahl, E.; Hess, B.; Groenhof, G.; Mark, A.E.; Berendsen, H.J. GROMACS: Fast, flexible, and free. J. Comput. Chem. 2005, 26, 1701–1718. [Google Scholar] [CrossRef] [PubMed]
- Abraham, M.J.; Murtola, T.; Schulz, R.; Páll, S.; Smith, J.C.; Hess, B.; Lindahl, E. GROMACS: High performance molecular simulations through multi-level parallelism from laptops to supercomputers. SoftwareX 2015, 1–2, 19–25. [Google Scholar] [CrossRef]
- Ye, W.; Ando, E.; Rhaman, M.S.; Tahjib-Ul-Arif, M.; Okuma, E.; Nakamura, Y.; Kinoshita, T.; Murata, Y. Inhibition of light-induced stomatal opening by allyl isothiocyanate does not require guard cell cytosolic Ca2+ signaling. J. Exp. Bot. 2020, 71, 2922–2932. [Google Scholar] [CrossRef]
- Eid, S.R.; Crown, E.D.; Moore, E.L.; Liang, H.A.; Choong, K.C.; Dima, S.; Henze, D.A.; Kane, S.A.; Urban, M.O. HC-030031, a TRPA1 selective antagonist, attenuates inflammatory- and neuropathy-induced mechanical hypersensitivity. Mol. Pain 2008, 4, 48. [Google Scholar] [CrossRef]
- Livak, K.J.; Schmittgen, T.D. Analysis of relative gene expression data using real-time quantitative PCR and the 2(-Delta Delta C(T)) Method. Methods 2001, 25, 402–408. [Google Scholar] [CrossRef]







| Sequence | Area | PeptideRanker | Toxin Prediction | MW | ADCP Score/(kcal·mol−1) |
|---|---|---|---|---|---|
| RCWPDCR | 6.18 × 106 | 0.941094 | Non-Toxin | 935.16 | −17.5 |
| FGYY | 1.36 × 106 | 0.938 | Non-Toxin | 548.64 | 0 |
| FGFDGDF | 1.75 × 106 | 0.93535 | Non-Toxin | 803.91 | −22.6 |
| WYLR | 7.55 × 106 | 0.904547 | Non-Toxin | 636.8 | 0 |
| WFCEGSF | 1.34 × 107 | 0.88956 | Non-Toxin | 875.05 | −21.5 |
| TYFPFH | 1.34 × 107 | 0.880767 | Non-Toxin | 875.05 | −15.3 |
| LYYAPF | 2.69 × 106 | 0.878367 | Non-Toxin | 772.97 | −15.8 |
| GPSGPQGPSGPLQGP | 8.65 × 106 | 0.838269 | Non-Toxin | 1332.66 | 0 |
| MLCVGFL | 4.03 × 107 | 0.8193 | Non-Toxin | 782.13 | −17.4 |
| VPTCF | 1.69 × 106 | 0.815237 | Non-Toxin | 565.74 | −12.3 |
| MLCVGF | 4.03 × 107 | 0.811293 | Non-Toxin | 668.95 | −15.7 |
| FGFDGDF-TRPA1 | RCWPDCR-TRPA1 | WFCEGSF-TRPA1 | |
|---|---|---|---|
| ΔVDWAALS | −48.70 ± 0.03 | −59.30 ± 0.15 | −59.78 ± 0.45 |
| ΔEEL | −751.47 ± 1.66 | −421.09 ± 0.39 | −422.08 ± 8.66 |
| ΔEGB | 766.96 ± 3.58 | 434.12 ± 5.46 | 461.56 ± 19.08 |
| ΔESURF | −9.25 ± 0.05 | −11.16 ± 0.05 | −9.36 ± 0.43 |
| ΔGGAS | −800.17 ± 1.66 | −480.40 ± 0.41 | −481.86 ± 8.68 |
| ΔGSOLV | 757.71 ± 3.58 | 422.96 ± 5.46 | 452.20 ± 19.09 |
| ΔTOTAL | −42.46 ± 3.95 | −57.44 ± 5.47 | −29.66 ± 20.97 |
| Genes | Primer Sequence (5′-3′) | Primer Length (bp) |
|---|---|---|
| TPH1 | Forward: GACTGCGACATCAACCGAGAAC | 22 |
| Reverse: CGGGCGAGTCCACAGAGAG | 19 | |
| SERT | Forward: GCGGAGATGAGGAATGAAGATGTG | 24 |
| Reverse: CGTGGATGCTGGCATGTTGG | 20 | |
| Ddc | Forward: ACTTGGTTCCGTGTCGTCTC | 20 |
| Reverse: CTTTCTCTGCCCTCAGCACA | 20 | |
| GAPDH | Forward: CCCTTAAGAGGGATGCTGCC | 20 |
| Reverse: TACGGCCAAATCCGTTCACA | 20 |
Disclaimer/Publisher’s Note: The statements, opinions and data contained in all publications are solely those of the individual author(s) and contributor(s) and not of MDPI and/or the editor(s). MDPI and/or the editor(s) disclaim responsibility for any injury to people or property resulting from any ideas, methods, instructions or products referred to in the content. |
© 2025 by the authors. Licensee MDPI, Basel, Switzerland. This article is an open access article distributed under the terms and conditions of the Creative Commons Attribution (CC BY) license (https://creativecommons.org/licenses/by/4.0/).
Share and Cite
Wang, C.; Wu, C.; Song, L. TRPA1-Activated Peptides from Saiga Antelope Horn: Screening, Interaction Mechanism, and Bioactivity. Int. J. Mol. Sci. 2025, 26, 2119. https://doi.org/10.3390/ijms26052119
Wang C, Wu C, Song L. TRPA1-Activated Peptides from Saiga Antelope Horn: Screening, Interaction Mechanism, and Bioactivity. International Journal of Molecular Sciences. 2025; 26(5):2119. https://doi.org/10.3390/ijms26052119
Chicago/Turabian StyleWang, Chengwei, Chunjie Wu, and Linjiang Song. 2025. "TRPA1-Activated Peptides from Saiga Antelope Horn: Screening, Interaction Mechanism, and Bioactivity" International Journal of Molecular Sciences 26, no. 5: 2119. https://doi.org/10.3390/ijms26052119
APA StyleWang, C., Wu, C., & Song, L. (2025). TRPA1-Activated Peptides from Saiga Antelope Horn: Screening, Interaction Mechanism, and Bioactivity. International Journal of Molecular Sciences, 26(5), 2119. https://doi.org/10.3390/ijms26052119
