Genome-Wide Identification of the WUSCHEL-Related Homeobox (WOX) Gene Family in Barley Reveals the Potential Role of HvWOX8 in Salt Tolerance
Abstract
1. Introduction
2. Results
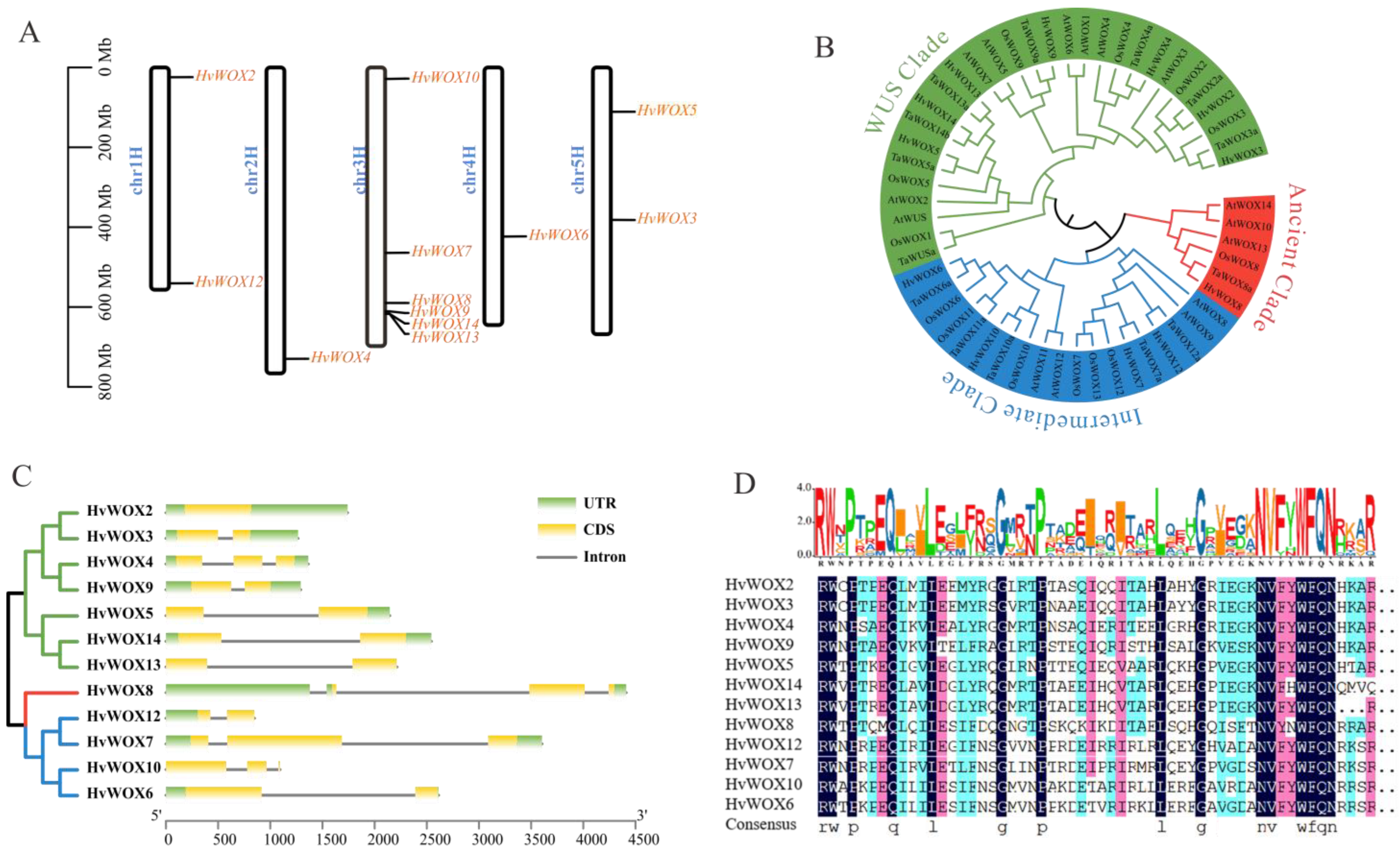
2.1. Identification and Chromosomal Distribution of HvWOX Genes
2.2. Phylogenetic Analysis of HvWOX Genes
2.3. HvWOX Gene Structures and Conserved Domains
2.4. Tissue Expression Patterns of HvWOXs
2.5. Identification of Cis-Acting Elements in HvWOX Genes
2.6. HvWOX Gene Expression in Response to Different Hormonal Treatments in Different Tissues
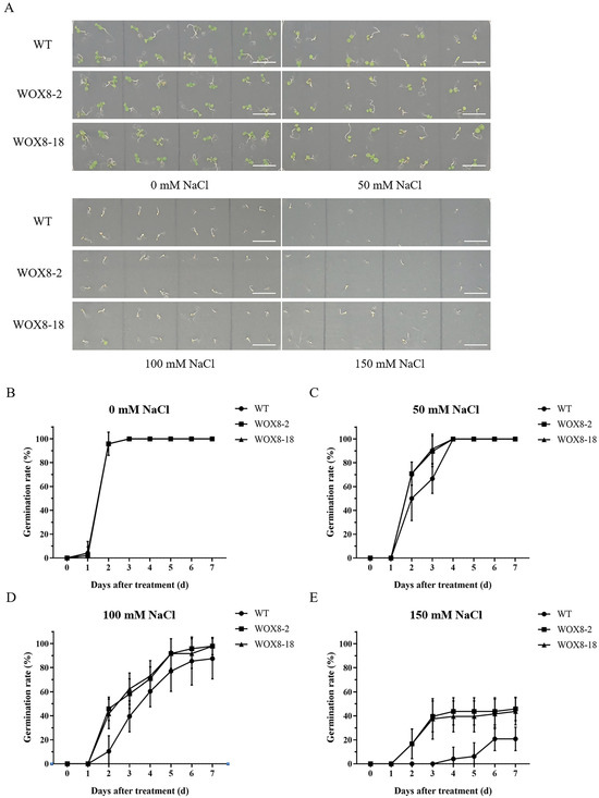
2.7. HvWOX8 Improved the Tolerance of Transgenic Arabidopsis to Salt Stress by Participating in Electron Transfer During ATP Synthesis
3. Discussion
3.1. Overview of the HvWOX Gene Family
3.2. Putative Functions of HvWOX Genes on the Basis of Sequence Homology and Gene Expression Patterns
3.3. The Response of HvWOX Genes to Auxin and ABA Provides Clues for Further Study of Their Functions
3.4. HvWOX8 Enhances Plant Salt Tolerance by Responding to Hormones and Participating in Electron Transfer During ATP Synthesis
4. Materials and Methods
4.1. Screening and Identification of HvWOX Family Genes in Barley
4.2. Analysis of the HvWOX Family and Their Chromosomal Locations
4.3. Phylogenetic Analysis of HvWOX Family Genes and Sequence Alignment
4.4. Data Download, Normalization, and Heatmap Generation
4.5. Cis-Element Analysis of Promoter Regions of Barley WOX Genes
4.6. Vector Construction and Plant Transformation
4.7. Barley Cultivation
4.8. HvWOX Gene Expression Analysis in Barley
4.9. Salt Tolerance Experiment of HvWOX8 in Arabidopsis
4.10. RNA Extraction and Enrichment in Arabidopsis
4.11. Transcriptome Library Construction, Quantification, and Illumina Sequencing
4.12. Quality Control and Read Mapping
4.13. Differential Expression Analysis and Functional Enrichment
Author Contributions
Funding
Institutional Review Board Statement
Informed Consent Statement
Data Availability Statement
Conflicts of Interest
References
- Pablo, P.; Moreno-Risueno, M. Stem cells and plant regeneration. Dev. Biol. 2018, 442, 3–12. [Google Scholar] [CrossRef]
- Zakizadeh, H.; Stummann, B.M.; Lütken, H.; Müller, R. Isolation and characterization of four somatic embryogenesis receptor-like kinase (RhSERK) genes from miniature potted rose (Rosa hybrida cv. Linda). Plant Cell Tissue Organ Cult. 2010, 101, 331–338. [Google Scholar] [CrossRef]
- Jha, P.; Kumar, V. BABY BOOM (BBM): A candidate transcription factor gene in plant biotechnology. Biotechnol. Lett. 2018, 40, 1467–1475. [Google Scholar] [CrossRef]
- Kumar, V.; Jha, P.; Staden, J.V. LEAFY COTYLEDONs (LECs): Master regulators in plant embryo development. Plant Cell Tissue Organ Cult. 2020, 140, 475–487. [Google Scholar] [CrossRef]
- Yang, Z.; Gong, Q.; Qin, W.; Yang, Z.; Cheng, Y.; Lu, L.; Ge, X.; Zhang, C.; Wu, Z.; Li, F. Genome-wide analysis of WOX genes in upland cotton and their expression pattern under different stresses. BMC Plant Biol. 2017, 17, 113. [Google Scholar] [CrossRef] [PubMed]
- Hao, Q.N.; Zhang, L.; Yang, Y.Y.; Shan, Z.H.; Zhou, X.A. Genome-wide analysis of the WOX gene family and function exploration of GmWOX18 in soybean. Plants 2019, 8, 215. [Google Scholar] [CrossRef]
- van der Graaff, E.; Laux, T.; Rensing, S.A. The WUS homeobox-containing (WOX) protein family. Genome Biol. 2009, 10, 248. [Google Scholar] [CrossRef] [PubMed]
- Shi, L.; Wang, K.; Du, L.; Song, Y.; Li, H.; Ye, X. Genome-wide identification and expression profiling analysis of WOX family protein-encoded genes in Triticeae species. Int. J. Mol. Sci. 2021, 22, 9325. [Google Scholar] [CrossRef] [PubMed]
- Zhang, X.; Zong, J.; Liu, J.H.; Yin, J.Y.; Zhang, D.B. Genome-wide analysis of WOX gene family in rice, sorghum, maize, Arabidopsis and poplar. J. Integr. Plant Biol. 2010, 52, 1016–1026. [Google Scholar] [CrossRef] [PubMed]
- Gu, R.; Song, X.F.; Liu, X.F.; Yan, L.Y.; Zhou, Z.Y.; Zhang, X. Genome-wide analysis of CsWOX transcription factor gene family in cucumber (Cucumis sativus L.). Sci. Rep. 2020, 10, 6216. [Google Scholar] [CrossRef] [PubMed]
- Li, Z.; Liu, D.; Xia, Y.; Li, Z.L.; Jing, D.D.; Du, J.; Niu, N.; Ma, S.; Wang, J.; Song, Y.; et al. Identification of the WUSCHEL-related homeobox (WOX) gene family, and interaction and functional analysis of TaWOX9 and TaWUS in wheat. Int. J. Mol. Sci. 2020, 21, 1581. [Google Scholar] [CrossRef] [PubMed]
- Xu, X.Z.; Che, Q.Q.; Cheng, C.X.; Yuan, Y.B.; Wang, Y.Z. Genome-wide identification of WOX gene family in apple and a functional analysis of MdWOX4b during adventitious root formation. J. Integr. Agric. 2022, 21, 1332–1345. [Google Scholar] [CrossRef]
- Laux, T.; Mayer, K.F.X.; Berger, J.; Jürgens, G. The WUSCHEL gene is required for shoot and floral meristem integrity in Arabidopsis. Development 1996, 122, 87–96. [Google Scholar] [CrossRef] [PubMed]
- Haecker, A.; Groß-Hardt, R.; Geiges, B.; Sarkar, A.; Breuninger, H.; Herrmann, M.; Laux, T. Expression dynamics of WOX genes mark cell fate decisions during early embryonic patterning in Arabidopsis thaliana. Development 2004, 131, 657–668. [Google Scholar] [CrossRef]
- Palovaara, J.; Hakman, I. Conifer WOX-related homeodomain transcription factors, developmental consideration and expression dynamic of WOX2 during Picea abies somatic embryogenesis. Plant Mol. Biol. 2008, 66, 533–549. [Google Scholar] [CrossRef]
- Mjomba, F.M.; Zheng, Y.; Liu, H.; Tang, W.; Hong, Z.; Wang, F.; Wu, W. Homeobox is pivotal for OsWUS controlling tiller development and female fertility in Rice. G3 Genes|Genomes|Genetics 2016, 6, 2013–2021. [Google Scholar] [CrossRef] [PubMed]
- Suzuki, C.; Tanaka, W.; Tsuji, H.; Hirano, H.-Y. TILLERS ABSENT1, the WUSCHEL, ortholog is not involved in stem cell maintenance in the shoot apical meristem in rice. Plant Signal. Behav. 2019, 14, e1640565. [Google Scholar] [CrossRef] [PubMed]
- Wang, K.; Shi, L.; Liang, X.; Zhao, P.; Wang, W.; Liu, J.; Chang, Y.; Hiei, Y.; Yanagihara, C.; Du, L.; et al. The gene TaWOX5 overcomes genotype dependency in wheat genetic transformation. Nat. Plants 2022, 8, 110–117. [Google Scholar] [CrossRef] [PubMed]
- Wang, L.; Wen, S.; Wang, R.; Wang, C.; Gao, B.; Lu, M. PagWOX11/12a activates PagCYP736A12 gene that facilitates salt tolerance in poplar. Plant Biotechnol. J. 2021, 19, 2249–2260. [Google Scholar] [CrossRef]
- Zhao, Y.; Hu, Y.F.; Dai, M.Q.; Huang, L.M.; Zhou, D.X. The WUSCHEL-related homeobox gene WOX11 is required to activate shoot-borne crown root development in Rice. Plant Cell 2009, 21, 736–748. [Google Scholar] [CrossRef]
- Šmeringai, J.; Schrumpfová, P.P.; Pernisová, M. Cytokinins—Regulators of de novo shoot organogenesis. Front. Plant Sci. 2023, 14, 1239133. [Google Scholar] [CrossRef]
- Suer, S.; Agusti, J.; Sanchez, P.; Schwarz, M.; Greb, T. WOX4 imparts auxin responsiveness to cambium cells in Arabidopsis. Plant Cell 2011, 23, 3247–3259. [Google Scholar] [CrossRef] [PubMed]
- Sarkar, A.K.; Luijten, M.; Miyashima, S.; Lenhard, M.; Hashimoto, T.; Nakajima, K.; Scheres, B.; Heidstra, R.; Laux, T. Conserved factors regulate signalling in Arabidopsis thaliana shoot and root stem cell organizers. Nature 2007, 446, 811–814. [Google Scholar] [CrossRef] [PubMed]
- Gonzali, S.; Novi, G.; Loreti, E.; Paolicchi, F.; Poggi, A.; Alpi, A.; Perata, P. A turanose-insensitive mutant suggests a role for WOX5 in auxin homeostasis in Arabidopsis thaliana. Plant J. 2005, 44, 633–645. [Google Scholar] [CrossRef] [PubMed]
- Liu, J.; Sheng, L.; Xu, Y.; Li, J.; Yang, Z.; Huang, H.; Xu, L. WOX11 and 12 are involved in the first-step cell fate transition during de novo root organogenesis in Arabidopsis. Plant Cell 2014, 26, 1081–1093. [Google Scholar] [CrossRef] [PubMed]
- Hu, X.; Xu, L. Transcription factors WOX11/12 directly activate WOX5/7 to promote root primordia initiation and organogenesis. Plant Physiol. 2016, 172, 2363–2373. [Google Scholar] [CrossRef]
- Skylar, A.; Hong, F.X.; Chory, J.; Weigel, D.; Wu, X.L. STIMPY mediates cytokinin signaling during shoot meristem establishment in Arabidopsis seedlings. Dev. Stem Cells 2010, 137, 541–549. [Google Scholar] [CrossRef] [PubMed]
- Yoshikawa, T.; Tanaka, S.-Y.; Masumoto, Y.; Nobori, N.; Ishii, H.; Hibara, K.-I.; Itoh, J.-I.; Tanisaka, T.; Taketa, S. Barley NARROW LEAFED DWARF1 encoding a WUSCHEL-related homeobox 3 (WOX3) regulates the marginal development of lateral organs. Breed. Sci. 2016, 66, 416–424. [Google Scholar] [CrossRef] [PubMed][Green Version]
- Lu, R.; Wang, Y.; Sun, Y.; Shan, L.; Chen, P.; Huang, J. Improvement of isolated microspore culture of barley (Hordeum vulgare L.): The effect of floret co-culture. Plant Cell Tissue Organ Cult. 2008, 93, 21–27. [Google Scholar] [CrossRef]
- Cheng, S.; Huang, Y.; Zhu, N.; Zhao, Y. The rice WUSCHEL-related homeobox genes are involved in reproductive organ development, hormone signaling and abiotic stress response. Gene 2014, 549, 266–274. [Google Scholar] [CrossRef] [PubMed]
- Zhou, X.; Zheng, R.; Liu, G.; Xu, Y.; Zhou, Y.; Laux, T.; Zhen, Y.; Harding, S.A.; Shi, J.; Chen, J. Desiccation treatment and endogenous IAA levels are key factors influencing high frequency somatic embryogenesis in Cunninghamia lanceolata (Lamb.) Hook. Front. Plant Sci. 2017, 8, 2054. [Google Scholar] [CrossRef] [PubMed]
- Guan, C.; Wu, B.; Yu, T.; Wang, Q.; Krogan, N.T.; Liu, X.; Jiao, Y. Spatial auxin signaling controls leaf flattening in Arabidopsis. Curr. Biol. 2017, 27, 2940–2950. [Google Scholar] [CrossRef] [PubMed]
- Cho, S.-H.; Kang, K.; Lee, S.-H.; Lee, I.-J.; Paek, N.-C. OsWOX3A is involved in negative feedback regulation of the gibberellic acid biosynthetic pathway in rice (Oryza sativa). J. Exp. Bot. 2016, 67, 1677–1687. [Google Scholar] [CrossRef] [PubMed]
- Yang, Y.; Hu, Y.; Li, P.; Hancock, J.T.; Hu, X. Research progress and application of plant branching. Phyton-Int. J. Exp. Bot. 2023, 92, 679–689. [Google Scholar] [CrossRef]
- Isayenkov, S.; Hilo, A.; Rizzo, P.; Tandron Moya, Y.A.; Rolletschek, H.; Borisjuk, L.; Radchuk, V. Adaptation strategies of halophytic barley Hordeum marinum ssp. marinum to high salinity and osmotic stress. Int. J. Mol. Sci. 2020, 21, 9019. [Google Scholar] [CrossRef] [PubMed]
- Tong, T.; Fang, Y.; Zhang, Z.; Zheng, J.; Lu, X.; Zhang, X.; Xue, D. Genome-wide identification, phylogenetic and expression analysis of SBP-box gene family in barley (Hordeum vulgare L.). Plant Growth Regul. 2020, 90, 137–149. [Google Scholar] [CrossRef]
- Cai, K.; Zeng, F.; Wang, J.; Zhang, G. Identification and characterization of HAK/KUP/KT potassium transporter gene family in barley and their expression under abiotic stress. BMC Genom. 2021, 22, 317. [Google Scholar] [CrossRef]
- Chen, C.J.; Chen, H.; Zhang, Y.; Thomas, H.R.; Frank, M.H.; He, Y.H.; Xia, R. TBtools: An integrative toolkit developed for interactive analyses of big biological data. Mol. Plant 2020, 13, 1194–1202. [Google Scholar] [CrossRef] [PubMed]
- Rathour, M.; Sharma, A.; Kaur, A.; Upadhyay, S.K. Genome-wide characterization and expression and co-expression analysis suggested diverse functions of WOX genes in bread wheat. Heliyon 2020, 6, e5762. [Google Scholar] [CrossRef]
- Zhou, Z.; An, L.; Sun, L.; Zhu, S.; Xi, W.; Broun, P.; Yu, H.; Gan, Y. Zinc finger protein5 is required for the control of trichome initiation by acting upstream of zinc finger protein8 in Arabidopsis. Plant Physiol. 2011, 157, 673–682. [Google Scholar] [CrossRef] [PubMed]
- Clough, S.J.; Bent, A.F. Floral dip: A simplified method for Agrobacterium-mediated transformation of Arabidopsis thaliana. Plant J. Cell Mol. Biol. 1998, 16, 735–743. [Google Scholar] [CrossRef] [PubMed]










| Gene Name | Gene ID | Genomic Location | Clade | Protein Length (AA) | Molecular Weights (kDa) | Isoelectric Point | Subcellular Localization |
|---|---|---|---|---|---|---|---|
| HvWOX2 | HORVU1Hr1G010580 | 24,444,001–24,445,742 | WUS Clade | 211 | 22.88 | 9.40 | nucleus |
| HvWOX3 | HORVU5Hr1G049190 | 381,765,625–381,766,908 | WUS Clade | 186 | 18.83 | 7.85 | nucleus |
| HvWOX4 | HORVU2Hr1G113820 | 729,806,496–729,808,073 | WUS Clade | 234 | 25.30 | 9.60 | nucleus |
| HvWOX5 | HORVU5Hr1G022120 | 111,001,243–111,003,388 | WUS Clade | 276 | 29.56 | 9.80 | nucleus |
| HvWOX6 | HORVU4Hr1G051530 | 423,508,136–423,511,456 | Intermediate Clade | 314 | 32.42 | 6.52 | mitochondrion |
| HvWOX7 | HORVU3Hr1G060950 | 464,417,446–464,421,050 | Intermediate Clade | 516 | 53.78 | 8.07 | nucleus |
| HvWOX8 | HORVU3Hr1G080660 | 589,829,423–589,834,968 | Ancient Clade | 208 | 23.42 | 7.11 | nucleus |
| HvWOX9 | HORVU3Hr1G085050 | 610,834,437–610,835,788 | WUS Clade | 209 | 24.25 | 7.06 | nucleus |
| HvWOX10 | HORVU3Hr1G013290 | 28,673,837–28,674,948 | Intermediate Clade | 261 | 28.21 | 6.50 | chloroplast |
| HvWOX12 | HORVU1Hr1G087950 | 540,697,582–540,698,431 | Intermediate Clade | 129 | 14.74 | 10.56 | chloroplast |
| HvWOX13 | HORVU3Hr1G086450 | 617,085,484–617,087,698 | WUS Clade | 274 | 30.20 | 9.80 | nucleus |
| HvWOX14 | HORVU3Hr1G086430 | 616,993,938–616,996,482 | WUS Clade | 283 | 31.61 | 9.54 | nucleus |
| Gene Name | Direction | Sequence |
|---|---|---|
| HvActin | Forward | CGACAATGGAACCGGAATG |
| Reverse | CCCTTGGCGCATCATCTC | |
| HvWOX2 | Forward | CGCAGATCCAGCAGATCACG |
| Reverse | GAGAGGAGGTGGTGGCTCAT | |
| HvWOX3 | Forward | GCGGCTCCTCCTCCTACTAC |
| Reverse | CATGAAGCAGCTGGTAGCGT | |
| HvWOX4 | Forward | GGATCGAGGGCAAGAACGTC |
| Reverse | GAGGAAGAGTCGAGGGTGCT | |
| HvWOX5 | Forward | ATGCAACGGACAAGCGATGT |
| Reverse | GCTCCCTGGTAGTACACGGT | |
| HvWOX6 | Forward | GTTCCAGAACCGTCGTTCCC |
| Reverse | CGGATGGAAGACCGATGGTG | |
| HvWOX7 | Forward | GGATCCAGCAAACCGCTCAA |
| Reverse | GGCGACGAACTCGTCCAAAT | |
| HvWOX8 | Forward | GGAGGCCACAAGATCACAGC |
| Reverse | GGTCTCCGAGATCTGTCCGT | |
| HvWOX9 | Forward | GCAGATCCAGCGGATTTCCA |
| Reverse | CGGTCTCTTCCTCGTTGCTG | |
| HvWOX10 | Forward | CGTGACGCCAACGTGTTCTA |
| Reverse | CCGTACTGCATGGCGTTGTA | |
| HvWOX12 | Forward | CGTCCTCCAACAAGCACTGG |
| Reverse | TTGCTCATGTCAGGCTGGTG | |
| HvWOX13 | Forward | GTTACATGACAGGGCCAGCA |
| Reverse | CCATGCGCCATCGTCTCTAC | |
| HvWOX14 | Forward | GCATGCAACGGAGAAGCAAC |
| Reverse | ATCGTCTCCGCACTTGGGTA |
Disclaimer/Publisher’s Note: The statements, opinions and data contained in all publications are solely those of the individual author(s) and contributor(s) and not of MDPI and/or the editor(s). MDPI and/or the editor(s) disclaim responsibility for any injury to people or property resulting from any ideas, methods, instructions or products referred to in the content. |
© 2025 by the authors. Licensee MDPI, Basel, Switzerland. This article is an open access article distributed under the terms and conditions of the Creative Commons Attribution (CC BY) license (https://creativecommons.org/licenses/by/4.0/).
Share and Cite
Zhang, W.; Huang, L.; Zhou, L.; Zong, Y.; Gao, R.; Li, Y.; Liu, C. Genome-Wide Identification of the WUSCHEL-Related Homeobox (WOX) Gene Family in Barley Reveals the Potential Role of HvWOX8 in Salt Tolerance. Int. J. Mol. Sci. 2025, 26, 2019. https://doi.org/10.3390/ijms26052019
Zhang W, Huang L, Zhou L, Zong Y, Gao R, Li Y, Liu C. Genome-Wide Identification of the WUSCHEL-Related Homeobox (WOX) Gene Family in Barley Reveals the Potential Role of HvWOX8 in Salt Tolerance. International Journal of Molecular Sciences. 2025; 26(5):2019. https://doi.org/10.3390/ijms26052019
Chicago/Turabian StyleZhang, Wenqi, Linli Huang, Longhua Zhou, Yingjie Zong, Runhong Gao, Yingbo Li, and Chenghong Liu. 2025. "Genome-Wide Identification of the WUSCHEL-Related Homeobox (WOX) Gene Family in Barley Reveals the Potential Role of HvWOX8 in Salt Tolerance" International Journal of Molecular Sciences 26, no. 5: 2019. https://doi.org/10.3390/ijms26052019
APA StyleZhang, W., Huang, L., Zhou, L., Zong, Y., Gao, R., Li, Y., & Liu, C. (2025). Genome-Wide Identification of the WUSCHEL-Related Homeobox (WOX) Gene Family in Barley Reveals the Potential Role of HvWOX8 in Salt Tolerance. International Journal of Molecular Sciences, 26(5), 2019. https://doi.org/10.3390/ijms26052019

