Defined Diets Link Iron and α-Linolenic Acid to Cyp1b1 Regulation of Neonatal Liver Development Through Srebp Forms and LncRNA H19
Abstract
1. Introduction
2. Results
2.1. Project Rationale and Design
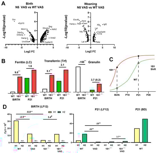
2.2. Cyp1b1−/− Effects on Liver Gene Expression at Birth
2.3. H19 LncRNA Is a Potential Mediator of Changes Produced in Cyp1b1−/− Mice
2.4. Other Stimulations in Cyp1b1−/− with Preferential Expression at Birth
2.5. Suppression of Srebp Regulation by Cyp1b1−/− and VAD
2.6. Use of Scd1 and Other Srebp Activity Markers to Compare BD and LF12 Diets
| (A) | ||||||
| Litter | BW | Me1 | Scd1 | Elov6 | Hmgcr | Hamp1 |
| Srebp1 | Srebp1 | Srebp1 | Srebp2 | |||
| BD | 8.7 | 2.9 | −0.8 | 4.4 | 2.7 | 0.4 |
| BD-1b1 | 7.9 | 3.9 | 1.0 | 6.4 | 3.9 | 0.2 |
| d1b1 | 0.8 | 1.0 | 1.8 | 2.0 | 1.2 | 0.2 |
| LF12 | 7.5 | 2.6 | −0.1 | 4.3 | 2.4 | 3.6 |
| LF12-1b1 | 6.6 | 4.1 | 2.6 | 7.0 | 3.9 | 7.9 |
| d1b1 | 0.9 | 1.5 | 2.7 | 2.7 | 1.5 | 4.3 |
| LF12-Fe | 7.8 | 2.3 | −1.6 | 2.7 | 3.7 | 2.3 |
| LF12-Fe-1b1 | 6.7 | 4.0 | 0.9 | 4.6 | 3.4 | 1.8 |
| d1b1 | 1.1 | 1.7 | 2.5 | 1.9 | nc | −0.5 |
| (B) | ||||||
| BW | Me | Scd | Elov6 | Hmgcr | Hamp1 | |
| BD | −−−−−− | Srebp1 | −−−−−−− | Srebp2 | ||
| 1 | 10.2 | 2.4 | −0.8 | 3.9 | 2.9 | −1.5 |
| 2 | 9.0 | 2.2 | −2.7 | 3.6 | 3.5 | 3.1 |
| 3 | 8.9 | 4.2 | 1.6 | 5.5 | 2.5 | 0.5 |
| 4 | 8.1 | 3.0 | −1.3 | 3.9 | 2.6 | 0.35 |
| 5 | 7.2 | 3.2 | −0.5 | 5.2 | 1.8 | −0.4 |
| BD-1b1 | ||||||
| 1 | 9.2 | 3.9 | −0.8 | 5.2 | 3.4 | 0.7 |
| 2 | 7.8 | 3.9 | 2.0 | 7.0 | 4.6 | 1.1 |
| 3 | 6.8 | 3.9 | 1.9 | 7.0 | 3.7 | −1.2 |
| LF12 | ||||||
| 1 | 8.7 | 1.0 | −2.6 | 2.2 | 0.5 | 0.5 |
| 2 | 7.9 | 1.7 | −0.8 | 2.0 | 1.7 | 1.2 |
| 3 | 7.7 | 3.1 | 0.1 | 5.6 | 1.6 | 1.8 |
| 4 | 7.5 | 2.8 | −1.2 | 4.4 | 4.7 | 3.3 |
| 5 | 7.1 | 2.6 | 1.9 | 6.2 | 2.5 | 9.6 |
| 6 | 6.0 | 4.4 | 2.3 | 5.5 | 3.3 | 5.2 |
| LF12-1b1 | ||||||
| 1 | 7.0 | 4.5 | 3.5 | 7.3 | 4.2 | 6.9 |
| 2 | 6.7 | 3.2 | 3.3 | 7.2 | 3.6 | 9.7 |
| 3 | 6.4 | 4.6 | 2.5 | 6.8 | 4.0 | 8.0 |
| 4 | 6.2 | 4.2 | 1.3 | 6.6 | 3.7 | 7.0 |
| LF12-Fe | ||||||
| 1 | 9.1 | 0.8 | −3.8 | 1.7 | 2.7 | 1.6 |
| 2 | 8.0 | 2.2 | −2.9 | 1.2 | 3.6 | 1.1 |
| 3 | 6.4 | 4.0 | 2.0 | 5.3 | 4.7 | 4.2 |
| LF12-1b1-Fe | ||||||
| 1 | 7.7 | 3.4 | −0.2 | 4.2 | 3.9 | 0.1 |
| 2 | 6.2 | 4.9 | 1.6 | 4.0 | 3.4 | 5.1 |
| 3 | 6.1 | 3.8 | 1.4 | 5.6 | 2.9 | 0.2 |
| Ranges: | Me1 | 1.0–2.6 | 2.7–3.9 | 4.0–5.8 | Elovl6 | 1.2–4.0 | 4.1–5.6 | 5.7–8.9 |
| Hamp | −1.6–0.4 | 0.5–3.3 | >3.3 | Sqle | 2.5–4.5 | 4.6–5.9 | 6.0–9.7 | |
| Fasn | −0.1–1.6 | 1.7–3.0 | 3.1–5.6 | Hmgcr | 0.5–2.9 | 3.0–3.8 | 3.9–8.9 | |
| Scd1 | −3.8–−0.7 | 0.8–1.6 | 1.7–5.2 | Growth | 11.0-8.5 | 8.7–7.1 | 7.0–5.8 |
2.7. Resolution of LF12 Supplementation by Iron and ALA into Three Levels of Growth Control
2.8. Neonatal Liver Gene Expression Exhibits High Expression of Multiple Cyps
3. Discussion
3.1. Cyp1b1 and Retinol Function Together to Target Liver Development Before Birth

3.2. The Integration of the Effects of Dietary Iron and ALA with the Activities of Cyp1b1 and Retinol
3.3. Evidence of HSC Cyp1b1 Participation in Liver Development
3.4. Evidence for a Central Role of LncRNA H19 in Cyp1b1 Signaling
3.5. Cyp1b1 Afftects a Diversity of Srebp Functions
3.6. Role of mTorc1 in Srebp Signaling and Liver Growth
3.7. Cyp1b1, Hepcidin (HepC), and Iron Regulation
3.8. Cyp Genes Play a Unique Role in Sustaining Neonatal Female Polarization of Neonatal Liver
3.9. Defined Diets Identify a Novel Cooperation Between Cyp1b1, ALA, and Iron Homeostasis
4. Materials and Methods
4.1. Animals
4.2. Defined Diets
4.3. RNA Isolation
4.4. Microarray mRNA Profiling
4.5. Systematic Color Coding in Tables
4.6. Quantitative Real-Time PCR (qRT-PCR) Analyses
4.7. Statistics
4.7.1. Application of Linear Model for Microarray and RNA-Seq Data (LIMMA) Analyses for Large Gene Number/Small Repeat Data Sets
4.7.2. Statistical Analysis of qRT-PCR Data
Supplementary Materials
Author Contributions
Funding
Institutional Review Board Statement
Informed Consent Statement
Data Availability Statement
Conflicts of Interest
References
- Larsen, M.C.; Rondelli, C.M.; Almeldin, A.; Song, Y.S.; N’Jai, A.; Alexander, D.L.; Forsberg, E.C.; Sheibani, N.; Jefcoate, C.R. Ahr and cyp1b1 control oxygen effects on bone marrow progenitor cells: The enrichment of multiple olfactory receptors as potential microbiome sensors. Int. J. Mol. Sci. 2023, 24, 16884. [Google Scholar] [CrossRef]
- Larsen, M.C.; Almeldin, A.; Tong, T.; Rondelli, C.M.; Maguire, M.; Jaskula-Sztul, R.; Jefcoate, C.R. Cytochrome p4501b1 in bone marrow is co-expressed with key markers of mesenchymal stem cells. Bms2 cell line models pah disruption of bone marrow niche development functions. Toxicol. Appl. Pharmacol. 2020, 401, 115111. [Google Scholar] [CrossRef] [PubMed]
- Tsuchiya, Y.; Nakajima, M.; Takagi, S.; Taniya, T.; Yokoi, T. Microrna regulates the expression of human cytochrome p450 1b1. Cancer Res. 2006, 66, 9090–9098. [Google Scholar] [CrossRef] [PubMed]
- Zhao, Y.; Sorenson, C.M.; Sheibani, N. Cytochrome p450 1b1 and primary congenital glaucoma. J. Ophthalmic Vis. Res. 2015, 10, 60–67. [Google Scholar] [PubMed]
- Piscaglia, F.; Knittel, T.; Kobold, D.; Barnikol-Watanabe, S.; Di Rocco, P.; Ramadori, G. Cellular localization of hepatic cytochrome 1b1 expression and its regulation by aromatic hydrocarbons and inflammatory cytokines. Biochem. Pharmacol. 1999, 58, 157–165. [Google Scholar] [CrossRef] [PubMed]
- Tang, Y.; Scheef, E.A.; Gurel, Z.; Sorenson, C.M.; Jefcoate, C.R.; Sheibani, N. Cyp1b1 and endothelial nitric oxide synthase combine to sustain proangiogenic functions of endothelial cells under hyperoxic stress. Am. J. Physiol. Cell Physiol. 2010, 298, C665–C678. [Google Scholar] [CrossRef]
- Chambers, D.; Wilson, L.; Maden, M.; Lumsden, A. Raldh-independent generation of retinoic acid during vertebrate embryogenesis by cyp1b1. Development 2007, 134, 1369–1383. [Google Scholar] [CrossRef]
- Maguire, M.; Larsen, M.C.; Vezina, C.M.; Quadro, L.; Kim, Y.K.; Tanumihardjo, S.A.; Jefcoate, C.R. Cyp1b1 directs srebp-mediated cholesterol and retinoid synthesis in perinatal liver; association with retinoic acid activity during fetal development. PLoS ONE 2020, 15, e0228436. [Google Scholar] [CrossRef]
- Duester, G. Retinoic acid synthesis and signaling during early organogenesis. Cell 2008, 134, 921–931. [Google Scholar] [CrossRef]
- Alexander, D.L.; Ganem, L.G.; Fernandez-Salguero, P.; Gonzalez, F.; Jefcoate, C.R. Aryl-hydrocarbon receptor is an inhibitory regulator of lipid synthesis and of commitment to adipogenesis. J. Cell Sci. 1998, 111 Pt 22, 3311–3322. [Google Scholar] [CrossRef]
- Cho, Y.C.; Zheng, W.; Yamamoto, M.; Liu, X.; Hanlon, P.R.; Jefcoate, C.R. Differentiation of pluripotent c3h10t1/2 cells rapidly elevates cyp1b1 through a novel process that overcomes a loss of ah receptor. Arch. Biochem. Biophys. 2005, 439, 139–153. [Google Scholar] [CrossRef] [PubMed]
- Sadek, C.M.; Allen-Hoffmann, B.L. Cytochrome p450ia1 is rapidly induced in normal human keratinocytes in the absence of xenobiotics. J. Biol. Chem. 1994, 269, 16067–16074. [Google Scholar] [CrossRef] [PubMed]
- Savas, U.; Jefcoate, C.R. Dual regulation of cytochrome-p450ef expression via the aryl-hydrocarbon receptor and protein stabilization in c3h/10t1/2 cells. Mol. Pharmacol. 1994, 45, 1153–1159. [Google Scholar] [CrossRef] [PubMed]
- Li, F.; Zhu, W.; Gonzalez, F.J. Potential role of cyp1b1 in the development and treatment of metabolic diseases. Pharmacol. Ther. 2017, 178, 18–30. [Google Scholar] [CrossRef]
- Conway, D.E.; Sakurai, Y.; Weiss, D.; Vega, J.D.; Taylor, W.R.; Jo, H.; Eskin, S.G.; Marcus, C.B.; McIntire, L.V. Expression of cyp1a1 and cyp1b1 in human endothelial cells: Regulation by fluid shear stress. Cardiovasc. Res. 2009, 81, 669–677. [Google Scholar] [CrossRef]
- Larsen, M.C.; Brake, P.B.; Pollenz, R.S.; Jefcoate, C.R. Linked expression of ah receptor, arnt, cyp1a1, and cyp1b1 in rat mammary epithelia, in vitro, is each substantially elevated by specific extracellular matrix interactions that precede branching morphogenesis. Toxicol. Sci. 2004, 82, 46–61. [Google Scholar] [CrossRef]
- Kumar, A.; Han, Y.; Oatts, J.T. Genetic changes and testing associated with childhood glaucoma: A systematic review. PLoS ONE 2024, 19, e0298883. [Google Scholar] [CrossRef]
- Banerjee, A.; Chakraborty, S.; Chakraborty, A.; Chakrabarti, S.; Ray, K. Functional and structural analyses of cyp1b1 variants linked to congenital and adult-onset glaucoma to investigate the molecular basis of these diseases. PLoS ONE 2016, 11, e0156252. [Google Scholar] [CrossRef]
- Doshi, M.; Marcus, C.; Bejjani, B.A.; Edward, D.P. Immunolocalization of cyp1b1 in normal, human, fetal and adult eyes. Exp. Eye Res. 2006, 82, 24–32. [Google Scholar] [CrossRef]
- Tung, H.C.; Kim, J.W.; Zhu, J.; Li, S.; Yan, J.; Liu, Q.; Koo, I.; Koshkin, S.A.; Hao, F.; Zhong, G.; et al. Inhibition of heme-thiolate monooxygenase cyp1b1 prevents hepatic stellate cell activation and liver fibrosis by accumulating trehalose. Sci. Transl. Med. 2024, 16, eadk8446. [Google Scholar] [CrossRef]
- Falero-Perez, J.; Song, Y.-S.; Zhao, Y.; Teixeira, L.; Sorenson, C.M.; Sheibani, N. Cyp1b1 expression impacts the angiogenic and inflammatory properties of liver sinusoidal endothelial cells. PLoS ONE 2018, 13, e0206756. [Google Scholar] [CrossRef] [PubMed]
- Falero-Perez, J.; Song, Y.S.; Sorenson, C.M.; Sheibani, N. Cyp1b1: A key regulator of redox homeostasis. Trends Cell Mol. Biol. 2018, 13, 27–45. [Google Scholar] [PubMed]
- Guertin, T.M.; Palaria, A.; Mager, J.; Sandell, L.L.; Trainor, P.A.; Tremblay, K.D. Deciphering the role of retinoic acid in hepatic patterning and induction in the mouse. Dev. Biol. 2022, 491, 31–42. [Google Scholar] [CrossRef] [PubMed]
- Chaturantabut, S.; Shwartz, A.; Garnaas, M.K.; LaBella, K.; Li, C.C.; Carroll, K.J.; Cutting, C.C.; Budrow, N.; Palaria, A.; Gorelick, D.A.; et al. Estrogen acts through estrogen receptor 2b to regulate hepatobiliary fate during vertebrate development. Hepatology 2020, 72, 1786–1799. [Google Scholar] [CrossRef]
- Huang, D.; Chen, S.W.; Gudas, L.J. Analysis of two distinct retinoic acid response elements in the homeobox gene hoxb1 in transgenic mice. Dev. Dyn. 2002, 223, 353–370. [Google Scholar] [CrossRef]
- Roux, M.; Laforest, B.; Capecchi, M.; Bertrand, N.; Zaffran, S. Hoxb1 regulates proliferation and differentiation of second heart field progenitors in pharyngeal mesoderm and genetically interacts with hoxa1 during cardiac outflow tract development. Dev. Biol. 2015, 406, 247–258. [Google Scholar] [CrossRef]
- Maguire, M.; Larsen, M.C.; Foong, Y.H.; Tanumihardjo, S.; Jefcoate, C.R. Cyp1b1 deletion and retinol deficiency coordinately suppress mouse liver lipogenic genes and hepcidin expression during post-natal development. Mol. Cell. Endocrinol. 2017, 454, 50–68. [Google Scholar] [CrossRef]
- Ganz, T. Systemic iron homeostasis. Physiol. Rev. 2013, 93, 1721–1741. [Google Scholar] [CrossRef]
- da Cunha, M.S.; Siqueira, E.M.; Trindade, L.S.; Arruda, S.F. Vitamin a deficiency modulates iron metabolism via ineffective erythropoiesis. J. Nutr. Biochem. 2014, 25, 1035–1044. [Google Scholar] [CrossRef]
- Song, Y.S.; Zaitoun, I.S.; Wang, S.; Darjatmoko, S.R.; Sorenson, C.M.; Sheibani, N. Cytochrome p450 1b1 expression regulates intracellular iron levels and oxidative stress in the retinal endothelium. Int. J. Mol. Sci. 2023, 24, 2420. [Google Scholar] [CrossRef]
- Cai, C.; Zeng, D.; Gao, Q.; Ma, L.; Zeng, B.; Zhou, Y.; Wang, H. Decreased ferroportin in hepatocytes promotes macrophages polarize towards an m2-like phenotype and liver fibrosis. Sci. Rep. 2021, 11, 13386. [Google Scholar] [CrossRef] [PubMed]
- Hwang, I.; Lee, E.J.; Park, H.; Moon, D.; Kim, H.S. Retinol from hepatic stellate cells via stra6 induces lipogenesis on hepatocytes during fibrosis. Cell Biosci. 2021, 11, 3. [Google Scholar] [CrossRef]
- Xiaoli, A.M.; Song, Z.; Yang, F. Lipogenic srebp-1a/c transcription factors activate expression of the iron regulator hepcidin, revealing cross-talk between lipid and iron metabolisms. J. Biol. Chem. 2019, 294, 12743–12753. [Google Scholar] [CrossRef] [PubMed]
- Maguire, M.; Bushkofsky, J.R.; Larsen, M.C.; Foong, Y.H.; Tanumihardjo, S.A.; Jefcoate, C.R. Diet-dependent retinoid effects on liver gene expression include stellate and inflammation markers and parallel effects of the nuclear repressor shp. J. Nutr. Biochem. 2017, 47, 63–74. [Google Scholar] [CrossRef] [PubMed][Green Version]
- Samokhvalov, V.; Vriend, J.; Jamieson, K.L.; Akhnokh, M.K.; Manne, R.; Falck, J.R.; Seubert, J.M. Ppargamma signaling is required for mediating eets protective effects in neonatal cardiomyocytes exposed to lps. Front. Pharmacol. 2014, 5, 242. [Google Scholar] [CrossRef]
- Charlebois, E.; Fillebeen, C.; Presley, J.; Cagnone, G.; Lisi, V.; Lavallee, V.P.; Joyal, J.S.; Pantopoulos, K. Liver sinusoidal endothelial cells induce bmp6 expression in response to non-transferrin-bound iron. Blood 2023, 141, 271–284. [Google Scholar] [CrossRef]
- Palenski, T.L.; Gurel, Z.; Sorenson, C.M.; Hankenson, K.D.; Sheibani, N. Cyp1b1 expression promotes angiogenesis by suppressing nf-κb activity. Am. J. Physiol. Cell Physiol. 2013, 305, C1170–C1184. [Google Scholar] [CrossRef]
- Suzuki, T.; Adachi, S.; Kikuguchi, C.; Shibata, S.; Nishijima, S.; Kawamoto, Y.; Iizuka, Y.; Koseki, H.; Okano, H.; Natsume, T.; et al. Regulation of fetal genes by transitions among rna-binding proteins during liver development. Int. J. Mol. Sci. 2020, 21, 9319. [Google Scholar] [CrossRef]
- Pope, C.; Mishra, S.; Russell, J.; Zhou, Q.; Zhong, X.B. Targeting h19, an imprinted long non-coding rna, in hepatic functions and liver diseases. Diseases 2017, 5, 11. [Google Scholar] [CrossRef]
- Morita, M.; Oike, Y.; Nagashima, T.; Kadomatsu, T.; Tabata, M.; Suzuki, T.; Nakamura, T.; Yoshida, N.; Okada, M.; Yamamoto, T. Obesity resistance and increased hepatic expression of catabolism-related mrnas in cnot3+/− mice. EMBO J. 2011, 30, 4678–4691. [Google Scholar] [CrossRef]
- Larsen, M.C.; Bushkofsky, J.R.; Gorman, T.; Adhami, V.; Mukhtar, H.; Wang, S.; Reeder, S.B.; Sheibani, N.; Jefcoate, C.R. Cytochrome p450 1b1: An unexpected modulator of liver fatty acid homeostasis. Arch. Biochem. Biophys. 2015, 571, 21–39. [Google Scholar] [CrossRef] [PubMed]
- Bushkofsky, J.R.; Maguire, M.; Larsen, M.C.; Fong, Y.H.; Jefcoate, C.R. Cyp1b1 affects external control of mouse hepatocytes, fatty acid homeostasis and signaling involving hnf4alpha and pparalpha. Arch. Biochem. Biophys. 2016, 597, 30–47. [Google Scholar] [CrossRef] [PubMed]
- Rampersaud, A.; Connerney, J.; Waxman, D.J. Plasma growth hormone pulses induce male-biased pulsatile chromatin opening and epigenetic regulation in adult mouse liver. eLife 2023, 12, RP91367. [Google Scholar] [CrossRef] [PubMed]
- Chen, H.; Leng, X.; Liu, S.; Zeng, Z.; Huang, F.; Huang, R.; Zou, Y.; Xu, Y. Association between dietary intake of omega-3 polyunsaturated fatty acids and all-cause and cardiovascular mortality among hypertensive adults: Results from nhanes 1999–2018. Clin. Nutr. 2023, 42, 2434–2442. [Google Scholar] [CrossRef] [PubMed]
- Chen, H.; Deng, G.; Zhou, Q.; Chu, X.; Su, M.; Wei, Y.; Li, L.; Zhang, Z. Effects of eicosapentaenoic acid and docosahexaenoic acid versus alpha-linolenic acid supplementation on cardiometabolic risk factors: A meta-analysis of randomized controlled trials. Food Funct. 2020, 11, 1919–1932. [Google Scholar] [CrossRef]
- Sinha, S.; Aizawa, S.; Nakano, Y.; Rialdi, A.; Choi, H.Y.; Shrestha, R.; Pan, S.Q.; Chen, Y.; Li, M.; Kapelanski-Lamoureux, A.; et al. Hepatic stellate cell stearoyl co-a desaturase activates leukotriene b4 receptor 2—Beta-catenin cascade to promote liver tumorigenesis. Nat. Commun. 2023, 14, 2651. [Google Scholar] [CrossRef]
- Eccles, J.A.; Baldwin, W.S. Detoxification cytochrome p450s (cyps) in families 1-3 produce functional oxylipins from polyunsaturated fatty acids. Cells 2022, 12, 82. [Google Scholar] [CrossRef]
- Cambiaggi, L.; Chakravarty, A.; Noureddine, N.; Hersberger, M. The role of alpha-linolenic acid and its oxylipins in human cardiovascular diseases. Int. J. Mol. Sci. 2023, 24, 6110. [Google Scholar] [CrossRef]
- Lee, J.Y.; Nam, M.; Son, H.Y.; Hyun, K.; Jang, S.Y.; Kim, J.W.; Kim, M.W.; Jung, Y.; Jang, E.; Yoon, S.J.; et al. Polyunsaturated fatty acid biosynthesis pathway determines ferroptosis sensitivity in gastric cancer. Proc. Natl. Acad. Sci. USA 2020, 117, 32433–32442. [Google Scholar] [CrossRef]
- Ke, S.; Wang, C.; Su, Z.; Lin, S.; Wu, G. Integrated analysis reveals critical ferroptosis regulators and ftl contribute to cancer progression in hepatocellular carcinoma. Front. Genet. 2022, 13, 897683. [Google Scholar] [CrossRef]
- Lei, S.; Chen, C.; Han, F.; Deng, J.; Huang, D.; Qian, L.; Zhu, M.; Ma, X.; Lai, M.; Xu, E.; et al. Amer1 deficiency promotes the distant metastasis of colorectal cancer by inhibiting slc7a11- and ftl-mediated ferroptosis. Cell Rep. 2023, 42, 113110. [Google Scholar] [CrossRef] [PubMed]
- Yang, Z.; Cappello, T.; Wang, L. Emerging role of micrornas in lipid metabolism. Acta Pharm. Sin. B 2015, 5, 145–150. [Google Scholar] [CrossRef] [PubMed]
- Battaglioni, S.; Benjamin, D.; Walchli, M.; Maier, T.; Hall, M.N. Mtor substrate phosphorylation in growth control. Cell 2022, 185, 1814–1836. [Google Scholar] [CrossRef] [PubMed]
- Freitag, T.; Kaps, P.; Ramtke, J.; Bertels, S.; Zunke, E.; Schneider, B.; Becker, A.S.; Koczan, D.; Dubinski, D.; Freiman, T.M.; et al. Combined inhibition of ezh2 and cdk4/6 perturbs endoplasmic reticulum-mitochondrial homeostasis and increases antitumor activity against glioblastoma. NPJ Precis. Oncol. 2024, 8, 156. [Google Scholar] [CrossRef]
- Liao, R.; Chen, X.; Cao, Q.; Wang, Y.; Miao, Z.; Lei, X.; Jiang, Q.; Chen, J.; Wu, X.; Li, X.; et al. Hist1h1b promotes basal-like breast cancer progression by modulating csf2 expression. Front. Oncol. 2021, 11, 780094. [Google Scholar] [CrossRef]
- Chiba, M.; Murata, S.; Myronovych, A.; Kohno, K.; Hiraiwa, N.; Nishibori, M.; Yasue, H.; Ohkohchi, N. Elevation and characteristics of rab30 and s100a8/s100a9 expression in an early phase of liver regeneration in the mouse. Int. J. Mol. Med. 2011, 27, 567–574. [Google Scholar]
- Griffiths, B.; Lewis, C.A.; Bensaad, K.; Ros, S.; Zhang, Q.; Ferber, E.C.; Konisti, S.; Peck, B.; Miess, H.; East, P.; et al. Sterol regulatory element binding protein-dependent regulation of lipid synthesis supports cell survival and tumor growth. Cancer Metab. 2013, 1, 3. [Google Scholar] [CrossRef]
- Zaid, A.; Roubtsova, A.; Essalmani, R.; Marcinkiewicz, J.; Chamberland, A.; Hamelin, J.; Tremblay, M.; Jacques, H.; Jin, W.; Davignon, J.; et al. Proprotein convertase subtilisin/kexin type 9 (pcsk9): Hepatocyte-specific low-density lipoprotein receptor degradation and critical role in mouse liver regeneration. Hepatology 2008, 48, 646–654. [Google Scholar] [CrossRef]
- Soccio, R.E.; Adams, R.M.; Maxwell, K.N.; Breslow, J.L. Differential gene regulation of stard4 and stard5 cholesterol transfer proteins. Activation of stard4 by sterol regulatory element-binding protein-2 and stard5 by endoplasmic reticulum stress. J. Biol. Chem. 2005, 280, 19410–19418. [Google Scholar] [CrossRef]
- Li, M.; Lu, Q.; Zhu, Y.; Fan, X.; Zhao, W.; Zhang, L.; Jiang, Z.; Yu, Q. Fatostatin inhibits srebp2-mediated cholesterol uptake via ldlr against selective estrogen receptor alpha modulator-induced hepatic lipid accumulation. Chem. Biol. Interact. 2022, 365, 110091. [Google Scholar] [CrossRef]
- Xu, Y.; Du, X.; Turner, N.; Brown, A.J.; Yang, H. Enhanced acyl-coa:Cholesterol acyltransferase activity increases cholesterol levels on the lipid droplet surface and impairs adipocyte function. J. Biol. Chem. 2019, 294, 19306–19321. [Google Scholar] [CrossRef]
- Charlebois, E.; Pantopoulos, K. Iron overload inhibits bmp/smad and il-6/stat3 signaling to hepcidin in cultured hepatocytes. PLoS ONE 2021, 16, e0253475. [Google Scholar] [CrossRef] [PubMed]
- Peterson, T.R.; Sengupta, S.S.; Harris, T.E.; Carmack, A.E.; Kang, S.A.; Balderas, E.; Guertin, D.A.; Madden, K.L.; Carpenter, A.E.; Finck, B.N.; et al. Mtor complex 1 regulates lipin 1 localization to control the srebp pathway. Cell 2011, 146, 408–420. [Google Scholar] [CrossRef] [PubMed]
- Belyaeva, O.V.; Wu, L.; Shmarakov, I.; Nelson, P.S.; Kedishvili, N.Y. Retinol dehydrogenase 11 is essential for the maintenance of retinol homeostasis in liver and testis in mice. J. Biol. Chem. 2018, 293, 6996–7007. [Google Scholar] [CrossRef] [PubMed]
- Zhang, X.; Li, Y.; Ji, J.; Wang, X.; Zhang, M.; Li, X.; Zhang, Y.; Zhu, Z.; Ye, S.D.; Wang, X. Gadd45g initiates embryonic stem cell differentiation and inhibits breast cell carcinogenesis. Cell Death Discov. 2021, 7, 271. [Google Scholar] [CrossRef] [PubMed]
- Ang, H.L.; Duester, G. Stimulation of premature retinoic acid synthesis in xenopus embryos following premature expression of aldehyde dehydrogenase aldh1. Eur. J. Biochem. 1999, 260, 227–234. [Google Scholar]
- Real, M.V.F.; Colvin, M.S.; Sheehan, M.J.; Moeller, A.H. Major urinary protein (mup) gene family deletion drives sex-specific alterations in the house-mouse gut microbiota. Microbiol. Spectr. 2024, 12, e0356623. [Google Scholar] [CrossRef]
- Vollrath, A.L.; Smith, A.A.; Craven, M.; Bradfield, C.A. Edge(3): A web-based solution for management and analysis of agilent two color microarray experiments. BMC Bioinform. 2009, 10, 280. [Google Scholar] [CrossRef]
- Napoli, J.L. Cellular retinoid binding-proteins, crbp, crabp, fabp5: Effects on retinoid metabolism, function and related diseases. Pharmacol. Ther. 2017, 173, 19–33. [Google Scholar] [CrossRef]
- Dempsie, Y.; MacRitchie, N.A.; White, K.; Morecroft, I.; Wright, A.F.; Nilsen, M.; Loughlin, L.; Mair, K.M.; MacLean, M.R. Dexfenfluramine and the oestrogen-metabolizing enzyme cyp1b1 in the development of pulmonary arterial hypertension. Cardiovasc. Res. 2013, 99, 24–34. [Google Scholar]
- Tian, M.; Wu, N.; Xie, X.; Liu, T.; You, Y.; Ma, S.; Bian, H.; Cao, H.; Wang, L.; Liu, C.; et al. Phosphorylation of rgs16 at tyr168 promote hbeag-mediated macrophage activation by erk pathway to accelerate liver injury. J. Mol. Med. 2024, 102, 257–272. [Google Scholar] [CrossRef] [PubMed]
- Duester, G.; Mic, F.A.; Molotkov, A. Cytosolic retinoid dehydrogenases govern ubiquitous metabolism of retinol to retinaldehyde followed by tissue-specific metabolism to retinoic acid. Chem. Biol. Interact. 2003, 143–144, 201–210. [Google Scholar] [CrossRef] [PubMed]
- Suzuki, C.; Ushijima, K.; Ando, H.; Kitamura, H.; Horiguchi, M.; Akita, T.; Yamashita, C.; Fujimura, A. Induction of dbp by a histone deacetylase inhibitor is involved in amelioration of insulin sensitivity via adipocyte differentiation in ob/ob mice. Chronobiol. Int. 2019, 36, 955–968. [Google Scholar] [CrossRef] [PubMed]
- Diegelmann, J.; Czamara, D.; Le Bras, E.; Zimmermann, E.; Olszak, T.; Bedynek, A.; Goke, B.; Franke, A.; Glas, J.; Brand, S. Intestinal dmbt1 expression is modulated by crohn’s disease-associated il23r variants and by a dmbt1 variant which influences binding of the transcription factors creb1 and atf-2. PLoS ONE 2013, 8, e77773. [Google Scholar] [CrossRef] [PubMed]
- Tiwari, S.; Yang, J.; Morisseau, C.; Durbin-Johnson, B.; Hammock, B.D.; Gomes, A.V. Ibuprofen alters epoxide hydrolase activity and epoxy-oxylipin metabolites associated with different metabolic pathways in murine livers. Sci. Rep. 2021, 11, 7042. [Google Scholar] [CrossRef] [PubMed]
- Oshida, K.; Waxman, D.J.; Corton, J.C. Chemical and hormonal effects on stat5b-dependent sexual dimorphism of the liver transcriptome. PLoS ONE 2016, 11, e0150284. [Google Scholar] [CrossRef] [PubMed]
- Asahina, K.; Zhou, B.; Pu, W.T.; Tsukamoto, H. Septum transversum-derived mesothelium gives rise to hepatic stellate cells and perivascular mesenchymal cells in developing mouse liver. Hepatology 2011, 53, 983–995. [Google Scholar] [CrossRef]
- Sun, L.; Zhang, J.; Niu, C.; Deering-Rice, C.E.; Hughen, R.W.; Lamb, J.G.; Rose, K.; Chase, K.M.; Almestica-Roberts, M.; Walter, M.; et al. Cyp1b1-derived epoxides modulate the trpa1 channel in chronic pain. Acta Pharm. Sin. B 2023, 13, 68–81. [Google Scholar] [CrossRef]
- Huerta-Yepez, S.; Tirado-Rodriguez, A.; Montecillo-Aguado, M.R.; Yang, J.; Hammock, B.D.; Hankinson, O. Aryl hydrocarbon receptor-dependent inductions of omega-3 and omega-6 polyunsaturated fatty acid metabolism act inversely on tumor progression. Sci. Rep. 2020, 10, 7843. [Google Scholar] [CrossRef]
- Liu, C.; Yang, Z.; Wu, J.; Zhang, L.; Lee, S.; Shin, D.J.; Tran, M.; Wang, L. Long noncoding rna h19 interacts with polypyrimidine tract-binding protein 1 to reprogram hepatic lipid homeostasis. Hepatology 2018, 67, 1768–1783. [Google Scholar] [CrossRef]
- Liu, R.; Li, X.; Zhu, W.; Wang, Y.; Zhao, D.; Wang, X.; Gurley, E.C.; Liang, G.; Chen, W.; Lai, G.; et al. Cholangiocyte-derived exosomal long noncoding rna h19 promotes hepatic stellate cell activation and cholestatic liver fibrosis. Hepatology 2019, 70, 1317–1335. [Google Scholar] [CrossRef] [PubMed]
- Plata-Gomez, A.B.; de Prado-Rivas, L.; Sanz, A.; Deleyto-Seldas, N.; Garcia, F.; de la Calle Arregui, C.; Silva, C.; Caleiras, E.; Grana-Castro, O.; Pineiro-Yanez, E.; et al. Hepatic nutrient and hormone signaling to mtorc1 instructs the postnatal metabolic zonation of the liver. Nat Commun. 2024, 15, 1878. [Google Scholar] [CrossRef]
- He, Y.M.; Li, X.; Perego, M.; Nefedova, Y.; Kossenkov, A.V.; Jensen, E.A.; Kagan, V.; Liu, Y.F.; Fu, S.Y.; Ye, Q.J.; et al. Transitory presence of myeloid-derived suppressor cells in neonates is critical for control of inflammation. Nat. Med. 2018, 24, 224–231. [Google Scholar] [CrossRef] [PubMed]
- Dai, Z.; Zhang, J.; Xu, W.; Du, P.; Wang, Z.; Liu, Y. Single-cell sequencing-based validation of t cell-associated diagnostic model genes and drug response in crohn’s disease. Int. J. Mol. Sci. 2023, 24, 6054. [Google Scholar] [CrossRef] [PubMed]
- Palenski, T.L.; Sorenson, C.M.; Jefcoate, C.R.; Sheibani, N. Lack of cyp1b1 promotes the proliferative and migratory phenotype of perivascular supporting cells. Lab. Investig. 2013, 93, 646–662. [Google Scholar] [CrossRef]
- Trivedi, P.; Wang, S.; Friedman, S.L. The power of plasticity-metabolic regulation of hepatic stellate cells. Cell Metab. 2021, 33, 242–257. [Google Scholar] [CrossRef]
- He, Z.; Zhang, J.; Chen, Y.; Ai, C.; Gong, X.; Xu, D.; Wang, H. Transgenerational inheritance of adrenal steroidogenesis inhibition induced by prenatal dexamethasone exposure and its intrauterine mechanism. Cell Commun. Signal. CCS 2023, 21, 294. [Google Scholar] [CrossRef]
- Castellano, B.M.; Thelen, A.M.; Moldavski, O.; Feltes, M.; van der Welle, R.E.; Mydock-McGrane, L.; Jiang, X.; van Eijkeren, R.J.; Davis, O.B.; Louie, S.M.; et al. Lysosomal cholesterol activates mtorc1 via an slc38a9-niemann-pick c1 signaling complex. Science 2017, 355, 1306–1311. [Google Scholar] [CrossRef]
- Wyant, G.A.; Abu-Remaileh, M.; Wolfson, R.L.; Chen, W.W.; Freinkman, E.; Danai, L.V.; Vander Heiden, M.G.; Sabatini, D.M. Mtorc1 activator slc38a9 is required to efflux essential amino acids from lysosomes and use protein as a nutrient. Cell 2017, 171, 642–654 e612. [Google Scholar] [CrossRef]
- Simcox, J.; Lamming, D.W. The central motor of metabolism. Dev Cell 2022, 57, 691–706. [Google Scholar] [CrossRef]
- Cho, S.; Chun, Y.; He, L.; Ramirez, C.B.; Ganesh, K.S.; Jeong, K.; Song, J.; Cheong, J.G.; Li, Z.; Choi, J.; et al. Fam120a couples srebp-dependent transcription and splicing of lipogenesis enzymes downstream of mtorc1. Mol. Cell 2023, 83, 3010–3026 e3018. [Google Scholar] [CrossRef]
- Yi, J.; Zhu, J.; Wu, J.; Thompson, C.B.; Jiang, X. Oncogenic activation of pi3k-akt-mtor signaling suppresses ferroptosis via srebp-mediated lipogenesis. Proc. Natl. Acad. Sci. USA 2020, 117, 31189–31197. [Google Scholar] [CrossRef] [PubMed]
- Zhang, Y.; Swanda, R.V.; Nie, L.; Liu, X.; Wang, C.; Lee, H.; Lei, G.; Mao, C.; Koppula, P.; Cheng, W.; et al. Mtorc1 couples cyst(e)ine availability with gpx4 protein synthesis and ferroptosis regulation. Nat. Commun. 2021, 12, 1589. [Google Scholar] [CrossRef]
- Lopez, M.; Quintero-Macias, L.; Huerta, M.; Rodriguez-Hernandez, A.; Melnikov, V.; Cardenas, Y.; Bricio-Barrios, J.A.; Sanchez-Pastor, E.; Gamboa-Dominguez, A.; Leal, C.; et al. Capsaicin decreases kidney iron deposits and increases hepcidin levels in diabetic rats with iron overload: A preliminary study. Molecules 2022, 27, 7764. [Google Scholar] [CrossRef] [PubMed]
- Law, C.W.; Zeglinski, K.; Dong, X.; Alhamdoosh, M.; Smyth, G.K.; Ritchie, M.E. A guide to creating design matrices for gene expression experiments. F1000Research 2020, 9, 1444. [Google Scholar] [CrossRef] [PubMed]
- Hayes, K.R.; Vollrath, A.L.; Zastrow, G.M.; McMillan, B.J.; Craven, M.; Jovanovich, S.; Rank, D.R.; Penn, S.; Walisser, J.A.; Reddy, J.K.; et al. Edge: A centralized resource for the comparison, analysis, and distribution of toxicogenomic information. Mol. Pharmacol. 2005, 67, 1360–1368. [Google Scholar] [CrossRef] [PubMed]








| Gene | Exp P21 Exp × 103 | Exp P1 Exp × 103 | FC P21/P1 | 1b1−/−/ WT P1 | WTVAD WT P1 |
|---|---|---|---|---|---|
| Stellate Activation | |||||
| Col1a1 | 1.3 | 0.9 | 1.4 | 4.5 * | 4.1 ** |
| Col1a2 | 7.0 | 4.7 | 1.5 | 4.6 ** | 2.6 * |
| Col3a1 | 4.2 | 2.9 | 1.5 | 2.5 # | 2.8 # |
| Acta2 | 1.0 | 0.35 | 3 | 2.6 * | 2.0 # |
| Fbln2 | 0.4 | 0.5 | 0.8 | 2.1 | 2.4 |
| Cyp2s1 | 0.3 | 0.15 | 2 | 1.5 | 2.6 ** |
| Timp2 | 2.9 | 2.3 | 1.3 | 1.9 * | 1.7 # |
| Tgfb3 | 0.3 | 0.2 | 1.5 | 1.6 | 1.8 # |
| Iron/Ferroptosis | |||||
| Hamp/Hamp2 a | 23 # | 31 | −1.3 | −8.8 ** | −2.5 * |
| Slc40a1/Fpn | 4.1 | 10.5 | −2.5 | −1.7 * | nc |
| Hmox1 | 1.2 | 2.2 | −1.9 | 3.4 ** | nc |
| Ftl1 | 23 | 2.7 | 9 | 9.7 ** | nc |
| Ftl2 | 42 | 5.5 | 8 | 9.7 ** | nc |
| Trf | 123 | 37 | 4 | 5.1 ** | nc |
| Tfrc | 0.36 | 0.8 | 2.2 | nc | nc |
| Hfe2 | 0.3 | 0.05 | 6 | 4.0 ** | nc |
| Gpx4 | 13.7 | 11.4 | nc | 3.0 ** | nc |
| Perinatal 1b1−/− Transition | |||||
| Suppression | |||||
| Granulin/Grn | 17 | 190 | −11 | −150 ** | nc |
| Syt10 | 0.2 | 2.2 | −11 | −60 ** | nc |
| Klf2 | 26 | 59 | −2.3 | −4.8 ** | nc |
| Dusp8 | 33 | 66 | −2.0 | −4.8 ** | nc |
| Stimulation | |||||
| Aldh2 | 14 | 0.4 | 40 | 17.5 ** | nc |
| Serpina1b | 48 | 5.3 | 9 | 11.8 ** | nc |
| Cyp2d12 | 14 | 2.1 | 6.5 | 11.5 ** | nc |
| Atp5b | 6.7 | 1.1 | 6 | 9.9 ** | nc |
| Khk | 19 | 0.3 | 55 | 6.6 ** | nc |
| Fads1 | 4.5 | 0.6 | 7.5 | 5.3 ** | nc |
| Aldob | 44 | 11 | 4 | 4.5 ** | nc |
| Eif5a | 5.8 | 2.3 | 2.5 | 6.0 ** | nc |
| P21 | P1 | P21/ P1 | 1b1−/−/ WT | WT VAD WT | |
|---|---|---|---|---|---|
| Exp × 103 | Exp × 103 | FC | P1 | P21 | |
| H19 | 4.2 | 74 | −18 ** | 1.7 * | nc |
| Cnot3 | 1.4 | 2.1 | −1.5 | −1.75 * | nc |
| Ago2 | 1.0 | 4.1 | −4 | −1.6 # | nc |
| Pan3 | 0.8 | 1.4 | −1.8 | −2.2 ** | nc |
| Cdk4 | 0.4 | 0.3 | nc | 4.6 ** | nc |
| Ezh2 | 0.08 | 0.14 | nc | 2.35 * | nc |
| Zhx3 | 3.4 | 2.6 | nc | −1.8 # | nc |
| Ap2m1 | 1.2 | 0.7 | 1.7 | 2.3 ** | nc |
| H1fx | 9 | 18 | −2 | −3.2 ** | nc |
| Hist1h1b | 0.7 | 7.3 | −10 | 4.1 ** | nc |
| Hist1h1c | 1.5 | 5.8 | −4 | −3.3 ** | nc |
| Hist1h2ak | 1.8 | 4.4 | −2.5 | 6.8 ** | nc |
| Hist3h2a | 1.5 | 8.2 | −5.5 | 3.5 ** | nc |
| Gene | Exp P21 ×103 | Exp P1 ×103 | FC P21/P1 | 1b1−/−/ WT P21 | WT VAD WT P21 | 1b1−/− VAD 1b1−/− P21 |
|---|---|---|---|---|---|---|
| Lyz2 | 7.8 | 42 | −5.5 ** | nc | nc | nc |
| Tfrc | 0.36 | 0.8 | −2.2 ** | 2.2 ** | nc | −1.55 * |
| H19 | 4.2 | 74 | −18 ** | 8 ** | nc | −4 * |
| Igf2 | 0.07 | 108 | −1400 ** | 30 ** | nc | −14 ** |
| Afp | 0.5 | 276 | −550 ** | 18 ** | nc | −4 ** |
| S100a9 | 1.25 | 207 | −170 ** | 4 ** | nc | −4 ** |
| S100a8 | 0.2 | 42 | −200 ** | 3.4 ** | nc | −4 * |
| Igfbp2 | 21 | 90 | −4.5 ** | 3 * | nc | −1.3 |
| Krt23 | 1.1 | 6.0 | −5.7 ** | 3 ** | nc | −2 |
| Hist1h1b | 0.7 | 7.1 | −10.2 ** | 2.9 ** | nc | −2.0 ** |
| Hist1h2ak | 1.8 | 4.4 | −2.5 ** | 2.4 # | nc | −1.7 * |
| Hist1h2ai | 1.2 | 2.9 | −2.5 ** | 2.7 # | nc | −1.7 * |
| Hist3h2a | 1.5 | 8.2 | −5.5 ** | 2.0 ** | nc | −1.8 ** |
| Cyp3a16 | 3.1 | 7.1 | −2.2 * | 3 ** | nc | Nc |
| Gpc3 | 0.65 | 6.9 | −10 | 2.3 ** | nc | −1.2 |
| Gene | Ratio P21/P1 | 1b1−/− WT | WT VAD WT | 1b1−/−VAD 1b1−/− |
|---|---|---|---|---|
| Fatty | Acids | |||
| Srebp1c | 4.9 ** | nc | −1.4 | Nc |
| Mlxipl | 3.3 | −2.6 ** | nc | Nc |
| Acss2 | 8.5 ** | −8 ** | −3.4 ** | 2.4 ** |
| Me1 | 8.4 ** | −5 ** | −4 ** | 1.4 * |
| Fasn | 28.3 ** | −12 ** | −3.3 ** | 2.6 ** |
| Scd1 | 86.9 ** | −12 ** | −4.3 ** | 1.9 |
| Elovl6 | 6.0 ** | −28 ** | −8 ** | 2.8 ** |
| Other | Srebp1c | Genes | ||
| Hamp2 | 187 ** | −28 | −50 ** | 3.7 ** |
| Rdh11 | 3.0 ** | −5.0 ** | −2.3 ** | 3.3 ** |
| Mup3 | >100 | −34 ** | −5 ** | 3.5 ** |
| Gadd45g | 6.2 ** | −6.6 ** | −6.7 ** | 2 ** |
| Lpin1 | 3.6 ** | −4.5 ** | −2.9 ** | Nc |
| Rgs16 | 2.2 ** | −5.9 ** | −3.0 ** | 1.6 ** |
| Cholesterol | Pathway | |||
| Srebp2 | nc | nc | nc | Nc |
| Sqle | 2.4 | −24 ** | −2.2 ** | 26 ** |
| Hmgcr | 4.0 | −6.4 ** | −1.4 | 4.2 ** |
| Insig1 | 7.8 | −3.55 | nc | 4.2 ** |
| Pcsk9 | 4.2 | −4.7 ** | nc | 6.6 ** |
| Stard4 | 1.6 | −2.3 ** | nc | 2.1 ** |
| BW | Elov6 | Scd1 | Fasn | Hamp | |
|---|---|---|---|---|---|
| EG | |||||
| BD | 10.5 | 3.8 | −0.9 | 1.5 | −1.3 |
| BD-1b1 | 9.2 | 5.2 | −0.7 | 2.6 | 0.7 |
| LF12-ALA | 10.5 | 3.1 | −0.8 | 3.3 | 1.5 |
| Mean ΔCt | 4.5 | −0.8 | 2.5 | ||
| LF12-Fe | 9.1 | 1.7 | −4.6 | −0.1 | 1.1 |
| MG | |||||
| BD-1b1 | 7.8 | 7.0 | 2.0 | 3.2 | 1.2 |
| LF12 | 7.9 | 2.0 | −0.8 | −0.8 | 1.2 |
| LF12-Fe | 8.0 | 1.2 | −2.9 | 1.3 | 1.1 |
| LF12-Fe-1b1 | 8.4 | 3.1 | −1.4 | 1.8 | −1.4 |
| Mean ΔCt | 2.1 | −1.7 | 0.8 | ||
| SG | |||||
| BD-1b1 | 6.8 | 7.0 | 1.8 | 3.7 | −1.3 |
| LF12 ALA | 6.3 | 6.9 | 4.5 | 5.6 | 1.0 |
| LF12 | 6.0 | 4.5 | 2.4 | 4.0 | 5.2 |
| LF12-1b1 | 6.4 | 6.6 | 3.7 | 3.2 | 8.0 |
| LF12-Fe | 6.4 | 5.2 | 2.4 | 3.8 | 3.3 |
| LF12-Fe-1b1 | 6.6 | 5.8 | 1.8 | 3.7 | 2.4 |
| Mean ΔCt | 5.5 | 2.6 | 3.7 |
| Cyp | Birth | wk3 | wk14 | CypP | Birth | wk3 | wk14 |
|---|---|---|---|---|---|---|---|
| Cy3 × 103 | Cy3 × 103 | 1b1−/− WT (FC #) | Cy3 × 103 | Cy3 × 103 | 1b1−/− WT (FC #) | ||
| DIM Neutral | F-DIM | ||||||
| 2a12 | 13 | 23 | nc | 2a4 | 13 | 38 | −4.6 * |
| 2a22 | 1.1 | 3.5 | nc | 2a5 | 14 | 39 | −4.4 ** |
| 2c29 | 16 | 33 | 1.5 | 2b9 | 5.0 | 22 | −25 HF # |
| 2c37 | 7.5 | 15 | nc | 2b13 | 0.6 | 4 | −60 HF # |
| 2c40 | 54 | 5 | nc | ||||
| 2c44 | 8.5 | 4 | nc | 3a11 | 3.0 | 7 | −3.7 * |
| 2c70 | 14 | 53 | 2.5 ** | 3a16 | 7.0 | 3 | −5.6 ** |
| 3a41 | 57 | 50 | −5 ** | ||||
| 3a13 | 11 | 5 | nc | 3a44 | 6.0 | 5 | −4 ** |
| 3a25 | 1.0 | 9 | nc | ||||
| 4a10 | 66 | 16 | −9 ** | ||||
| 4f13 | 0.2 | 1 | nc | 4a14 | 155 | 40 | −64 ** |
| 4f14 | 0.1 | 13 | nc | ||||
| 4f15 | 3.4 | 5 | nc | 39a1 | 7 | 4 | −2.9 ** |
| 4f18 | 0.2 | 0.7 | nc | ||||
| 4v3 | 1.0 | 3.6 | 2.5 | M-DIM | |||
| 4a12a | 0.1 | 0.02 | Nc | ||||
| 4a12b | 0.6 | 0.7 | Nc | ||||
| 2d10 | 133 | 102 | nc | 7B1 | 0.1 | 0.5 | 6 ** |
| 2d12 | 2 | 14 | nc | 27a1 | 0.02 | 0.9 | 2.1(HF) * |
| 2d13 | 0.2 | 1.5 | nc | 2U1 | 0.05 | 0.2 | 2.5 |
| 2d22 | 0.2 | 2.5 | 1.5 | ||||
| 2d26 | 249 | 173 | nc | Other | |||
| 2d34 | 1.4 | 3 | nc | 7a1 | 0.4 | 0.8 | −2.5 |
| 2d9 | 67 | 68 | nc | 8b1 | 0.04 | 0.3 | Nc |
| 17A1 | 3.5 | 3.5 | Nc | ||||
| 2e1 | 11 | 39 | 1.5 | 26A1 | nc | nc | Nc |
| 2f2 | 22 | 36 | 1.5 | 26B1 | 0.4 | 0.8 | 4 |
| 2j5 | 2 | 6.5 | nc | 1B1 | <0.02 | 0.05 | Nc |
| 1a1 | <0.1 | <0.1 | nc | ||||
| 1a2 | 0.04 | 1.5 | 1.5 |
| Ages 8w and 14 w | Expression 8w-M | DIM 8w-M/14w-F | KO-LFD 14w | Weaning | Birth |
|---|---|---|---|---|---|
| Genes | |||||
| 1b1 | responsive | ||||
| Cyp2a4 | 6.4 | −6.9 | −4.0 | 38 | 14 |
| Cyp2a5 | 10.3 | −4.5 | −4.0 | 39 | 13 |
| Cyp2b13 | 0.01 | −440 | −25(H) | 4.0 | 0.6 |
| Cyp2b9 | 0.002 | −3780 | −60(H) | 22 | 5.0 |
| Cyp39a1 | 0.35 | −2.9 | −3.5 | 3.7 | 7.0 |
| Cyp3a11 | 2.0 | −5.9 | −2.0 | 7.4 | 2.8 |
| Cyp3a16 | 0.5 | −23.6 | −2.5 | 3.2 | 7.1 |
| Cyp3a41 | 15.0 | −7.4 | −2.5 | 50 | 57 |
| Cyp3a44 | 1.1 | −8.2 | −2.0 | 5.5 | 6.4 |
| Cyp4a10 | 1.3 | −7.3 | −9.0 | 16 | 66 |
| Cyp4a14 | 0.17 | −110 | −50 | 40 | 155 |
| Cyp7b1 | 18.4 | 12.4 | 9.0 | 0.45 | 0.08 |
| Cyp2u1 | 0.9 | 5.2 | 2.5 | 0.2 | 0.05 |
| 1b1 | Independent | ||||
| Cyp2c29 | 11.4 | −2.7 | nc | 33 | 16 |
| Cyp2c37 | 2.2 | −3.9 | nc | 15.4 | 7.4 |
| Cyp2c40 | 14 | −3.8 | nc | 58.0 | 54.0 |
| Cyp4a12a | 7.4 | 258 | nc | 0.02 | 0.1 |
| Cyp4a12b | 2.6 | 6.9 | nc | 0.6 | 0.7 |
| Age/Sex Gene. Cy3 × 103 | Unresolved Birth | Male Weaning | Optimum Male 8 wk | Constant Female 14 wk |
|---|---|---|---|---|
| M-DIM | ||||
| 1b1-positive | ||||
| Moxd1 | <0.01 | <0.01 | 1.8 | <0.02 |
| Cyp7b1 | 0.1 | 0.5 | 18 | 2 |
| Hsd3b5 | 0.4 | 0.3 | 14 | 0.06 |
| Hsd3b4 | 0.1 | 0.25 | 17 | 0.1 |
| Ces2b | 0.45 | 0.2 | 2.0 | 0.5 |
| Slco1a1 | <0.01 | <0.01 | 0.7 | 0.025 |
| 1b1-insensitive | ||||
| Cyp4a12b | 0.7 | 0.6 | 2.6 | 0.4 |
| Elovl3 | 0.01 | 0.02 | 6.6 | 0.02 |
| F-DIM | ||||
| 1b1-negative | ||||
| Ly6c2 | 7.0 | 7.0 | 1.4 | 10 |
| Acot4 | 1.0 | 0.35 | 0.06 | 0.5 |
| Cyp3a16 | 7.0 | 3.2 | 0.5 | 12 |
| Cyp3a41 | 57 | 50 | 15 | 109 |
| Cyp4a10 | 66 | 16 | 1.5 | 15 |
| Cyp4a14 | 155 | 40 | 0.15 | 30 |
| Cyp2a4 | 14 | 38 | 6.4 | 42 |
| Cyp2a5 | 13 | 39 | 10.3 | 45 |
| 1b1-insensitive | ||||
| Sult2a6 | 12 | 30 | <0.01 | 14 |
| Fmo3 | <0.01 | 13 | <0.01 | 5 |
| Cyp2c37 | 7.4 | 15 | 2.2 | 8 |
| Xist (8055) | 2.9 | 0.1 | 0.002 | 1.0 |
| Cux2 | 0.7 | 0.3 | 0.003 | 0.2 |
Disclaimer/Publisher’s Note: The statements, opinions and data contained in all publications are solely those of the individual author(s) and contributor(s) and not of MDPI and/or the editor(s). MDPI and/or the editor(s) disclaim responsibility for any injury to people or property resulting from any ideas, methods, instructions or products referred to in the content. |
© 2025 by the authors. Licensee MDPI, Basel, Switzerland. This article is an open access article distributed under the terms and conditions of the Creative Commons Attribution (CC BY) license (https://creativecommons.org/licenses/by/4.0/).
Share and Cite
Jefcoate, C.R.; Larsen, M.C.; Song, Y.-S.; Maguire, M.; Sheibani, N. Defined Diets Link Iron and α-Linolenic Acid to Cyp1b1 Regulation of Neonatal Liver Development Through Srebp Forms and LncRNA H19. Int. J. Mol. Sci. 2025, 26, 2011. https://doi.org/10.3390/ijms26052011
Jefcoate CR, Larsen MC, Song Y-S, Maguire M, Sheibani N. Defined Diets Link Iron and α-Linolenic Acid to Cyp1b1 Regulation of Neonatal Liver Development Through Srebp Forms and LncRNA H19. International Journal of Molecular Sciences. 2025; 26(5):2011. https://doi.org/10.3390/ijms26052011
Chicago/Turabian StyleJefcoate, Colin R., Michele C. Larsen, Yong-Seok Song, Meghan Maguire, and Nader Sheibani. 2025. "Defined Diets Link Iron and α-Linolenic Acid to Cyp1b1 Regulation of Neonatal Liver Development Through Srebp Forms and LncRNA H19" International Journal of Molecular Sciences 26, no. 5: 2011. https://doi.org/10.3390/ijms26052011
APA StyleJefcoate, C. R., Larsen, M. C., Song, Y.-S., Maguire, M., & Sheibani, N. (2025). Defined Diets Link Iron and α-Linolenic Acid to Cyp1b1 Regulation of Neonatal Liver Development Through Srebp Forms and LncRNA H19. International Journal of Molecular Sciences, 26(5), 2011. https://doi.org/10.3390/ijms26052011

