Early-Life Stress Caused by Maternal Deprivation Impacts Dendritic Morphology of Adult Male Mouse Neocortical Interneurons
Abstract
1. Introduction
2. Results
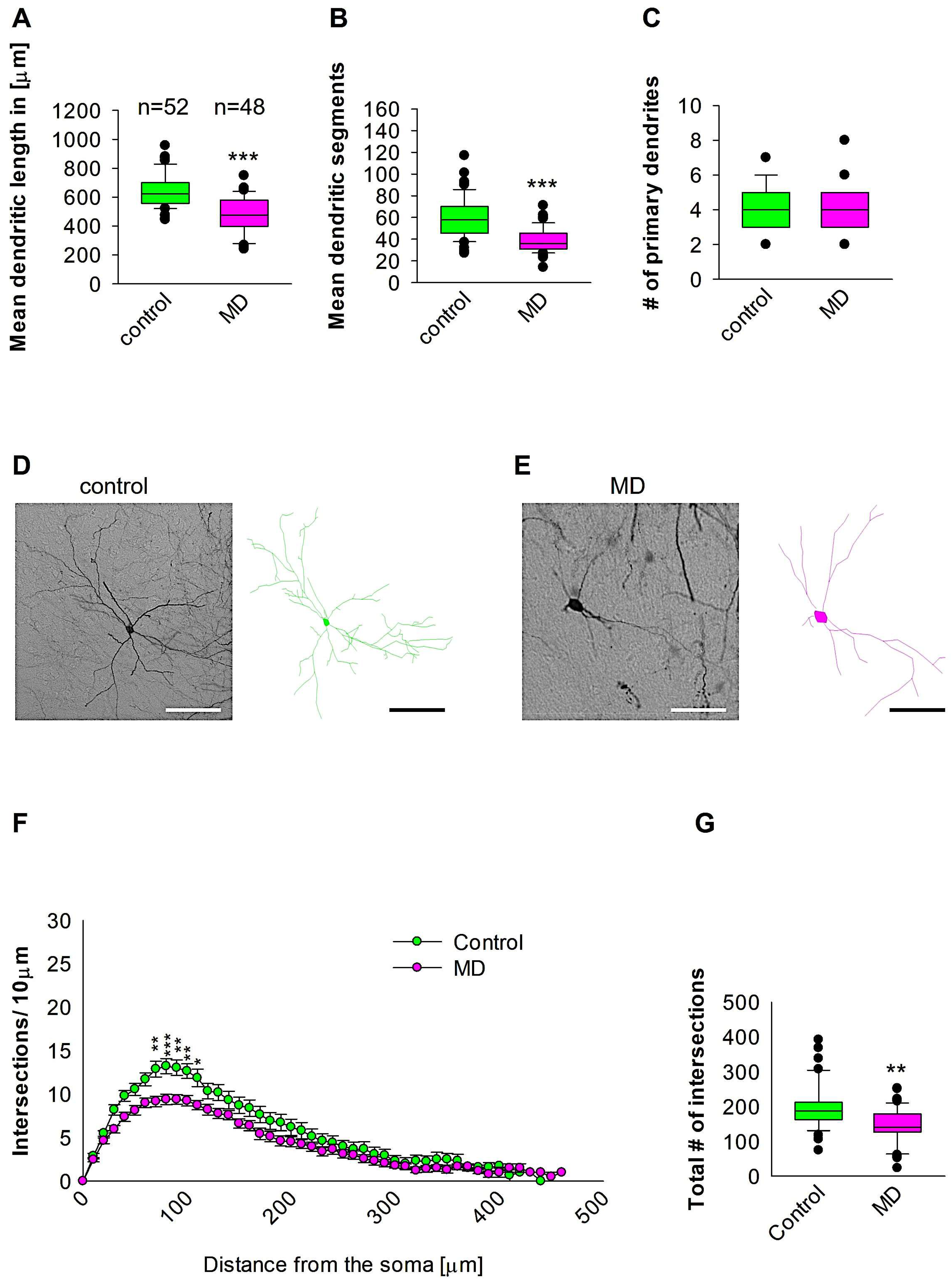
2.1. MD Reduces the Complexity of the Proximal and Medial Dendrites of Medial Entorhinal Cortical Interneurons
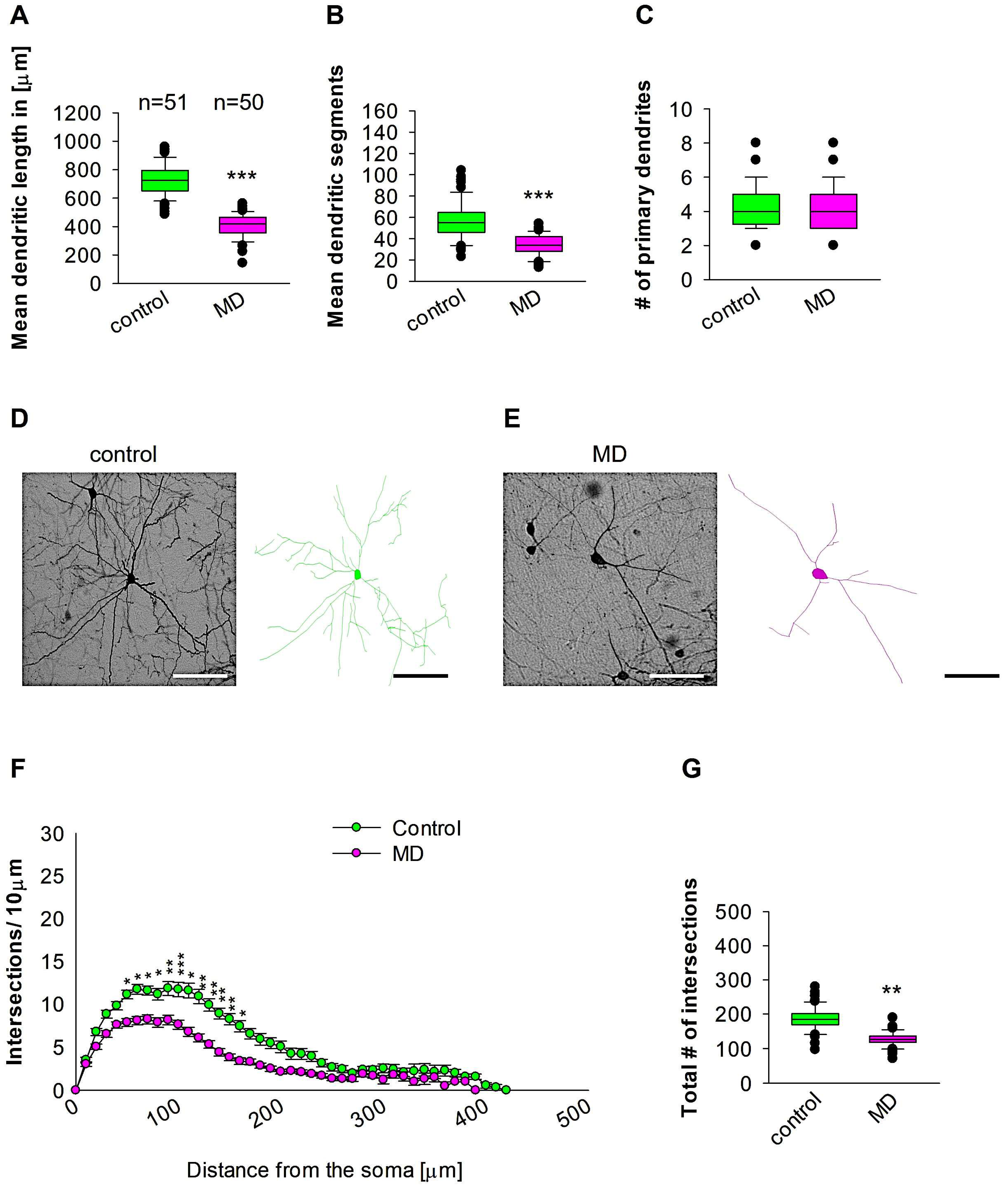
2.2. MD Results in a Reduction in the Complexity of Proximal Dendrites of Interneurons in the SSC
2.3. Early MD Did Not Affect Interneuron Morphology Later in Adult MC
2.4. MD Affects Dendritic Growth Complexity of Interneurons in the Hp
2.5. Early MD Reduces GAD67-Positive Interneurons in Adult mEC and Hp
3. Discussion
4. Material and Methods
4.1. Ethics Statement
4.2. Animals and MD Procedure
4.3. Immunohistochemistry
4.4. Quantitative Analyses of GAD67-Positive Interneurons
4.5. Three-DimensionalNeuron Reconstruction of Interneurons
4.6. Statistical Analysis
5. Conclusions
Author Contributions
Funding
Institutional Review Board Statement
Informed Consent Statement
Data Availability Statement
Acknowledgments
Conflicts of Interest
References
- Hegde, A.; Mitra, R. Environment and Early Life: Decisive Factors for Stress-Resilience and Vulnerability. Int. Rev. Neurobiol. 2020, 150, 155–185. [Google Scholar] [CrossRef]
- Nemeroff, C.B. Paradise Lost: The Neurobiological and Clinical Consequences of Child Abuse and Neglect. Neuron 2016, 89, 892–909. [Google Scholar] [CrossRef] [PubMed]
- Suchecki, D. Maternal Regulation of the Infant’s Hypothalamic-Pituitary-Adrenal Axis Stress Response: Seymour “Gig” Levine’s Legacy to Neuroendocrinology. J. Neuroendocrinol. 2018, 30, e12610. [Google Scholar] [CrossRef]
- Smith, K.E.; Pollak, S.D. Early Life Stress and Development: Potential Mechanisms for Adverse Outcomes. J. Neurodev. Disord. 2020, 12, 34. [Google Scholar] [CrossRef]
- Lopatina, O.L.; Panina, Y.A.; Malinovskaya, N.A.; Salmina, A.B. Early Life Stress and Brain Plasticity: From Molecular Alterations to Aberrant Memory and Behavior. Rev. Neurosci. 2021, 32, 131–142. [Google Scholar] [CrossRef]
- Llorente, R.; Arranz, L.; Marco, E.-M.; Moreno, E.; Puerto, M.; Guaza, C.; De la Fuente, M.; Viveros, M.-P. Early Maternal Deprivation and Neonatal Single Administration with a Cannabinoid Agonist Induce Long-Term Sex-Dependent Psychoimmunoendocrine Effects in Adolescent Rats. Psychoneuroendocrinology 2007, 32, 636–650. [Google Scholar] [CrossRef] [PubMed]
- Ellenbroek, B.A.; Derks, N.; Park, H.-J. Early Maternal Deprivation Retards Neurodevelopment in Wistar Rats. Stress 2005, 8, 247–257. [Google Scholar] [CrossRef] [PubMed]
- Aksic, M.; Poleksic, J.; Aleksic, D.; Petronijevic, N.; Radonjic, N.V.; Jakovcevski, M.; Kapor, S.; Divac, N.; Filipovic, B.R.; Jakovcevski, I. Maternal Deprivation in Rats Decreases the Expression of Interneuron Markers in the Neocortex and Hippocampus. Front. Neuroanat. 2021, 15, 670766. [Google Scholar] [CrossRef] [PubMed]
- Aksić, M.; Radonjić, N.V.; Aleksić, D.; Jevtić, G.; Marković, B.; Petronijević, N.; Radonjić, V.; Filipović, B. Long-Term Effects of Maternal Deprivation on the Neuronal Soma Area in the Rat Neocortex. Biomed. Res. Int. 2014, 2014, 235238. [Google Scholar] [CrossRef] [PubMed]
- Aleksić, D.; Aksić, M.; Radonjić, N.V.; Jovanović, A.; Marković, B.; Petronijević, N.; Radonjić, V.; Mališ, M.; Filipović, B. Long-Term Effects of Maternal Deprivation on the Volume, Number and Size of Neurons in the Amygdala and Nucleus Accumbens of Rats. Psychiatr. Danub. 2016, 28, 211–219. [Google Scholar] [PubMed]
- Aleksic, D.; Poleksic, J.; Agatonovic, G.; Djulejic, V.; Vulovic, M.; Aksic, M.; Reiss, G.; Hamad, M.I.K.; Jakovcevski, I.; Aksic, M. The Long-Term Effects of Maternal Deprivation on the Number and Size of Inhibitory Interneurons in the Rat Amygdala and Nucleus Accumbens. Front. Neurosci. 2023, 17, 1187758. [Google Scholar] [CrossRef] [PubMed]
- Marco, E.M.; Llorente, R.; López-Gallardo, M.; Mela, V.; Llorente-Berzal, Á.; Prada, C.; Viveros, M.-P. The Maternal Deprivation Animal Model Revisited. Neurosci. Biobehav. Rev. 2015, 51, 151–163. [Google Scholar] [CrossRef] [PubMed]
- Ellenbroek, B.A.; van den Kroonenberg, P.T.; Cools, A.R. The Effects of an Early Stressful Life Event on Sensorimotor Gating in Adult Rats. Schizophr. Res. 1998, 30, 251–260. [Google Scholar] [CrossRef]
- Gruss, M.; Braun, K.; Frey, J.U.; Korz, V. Maternal Separation During a Specific Postnatal Time Window Prevents Reinforcement of Hippocampal Long-Term Potentiation in Adolescent Rats. Neuroscience 2008, 152, 1–7. [Google Scholar] [CrossRef]
- Xu, H.; Hu, W.; Zhang, X.; Gao, W.; Liang, M.; Chen, T.; He, X.; Hu, Z. The Effect of Different Maternal Deprivation Paradigms on the Expression of Hippocampal Glucocorticoid Receptors, Calretinin and Calbindin-D28k in Male and Female Adolescent Rats. Neurochem. Int. 2011, 59, 847–852. [Google Scholar] [CrossRef] [PubMed]
- Viveros, M.-P.; Díaz, F.; Mateos, B.; Rodríguez, N.; Chowen, J.A. Maternal Deprivation Induces a Rapid Decline in Circulating Leptin Levels and Sexually Dimorphic Modifications in Hypothalamic Trophic Factors and Cell Turnover. Horm. Behav. 2010, 57, 405–414. [Google Scholar] [CrossRef] [PubMed]
- Kawaguchi, Y.; Kubota, Y. GABAergic Cell Subtypes and Their Synaptic Connections in Rat Frontal Cortex. Cereb. Cortex 1997, 7, 476–486. [Google Scholar] [CrossRef] [PubMed]
- Somogyi, P.; Tamás, G.; Lujan, R.; Buhl, E.H. Salient Features of Synaptic Organisation in the Cerebral Cortex. Brain Res. Brain Res. Rev. 1998, 26, 113–135. [Google Scholar] [CrossRef] [PubMed]
- Karube, F.; Kubota, Y.; Kawaguchi, Y. Axon Branching and Synaptic Bouton Phenotypes in GABAergic Nonpyramidal Cell Subtypes. J. Neurosci. 2004, 24, 2853–2865. [Google Scholar] [CrossRef] [PubMed]
- Markram, H.; Toledo-Rodriguez, M.; Wang, Y.; Gupta, A.; Silberberg, G.; Wu, C. Interneurons of the Neocortical Inhibitory System. Nat. Rev. Neurosci. 2004, 5, 793–807. [Google Scholar] [CrossRef]
- Taniguchi, H.; He, M.; Wu, P.; Kim, S.; Paik, R.; Sugino, K.; Kvitsiani, D.; Fu, Y.; Lu, J.; Lin, Y.; et al. A Resource of Cre Driver Lines for Genetic Targeting of GABAergic Neurons in Cerebral Cortex. Neuron 2011, 71, 995–1013. [Google Scholar] [CrossRef] [PubMed]
- DeFelipe, J.; López-Cruz, P.L.; Benavides-Piccione, R.; Bielza, C.; Larrañaga, P.; Anderson, S.; Burkhalter, A.; Cauli, B.; Fairén, A.; Feldmeyer, D.; et al. New Insights into the Classification and Nomenclature of Cortical GABAergic Interneurons. Nat. Rev. Neurosci. 2013, 14, 202–216. [Google Scholar] [CrossRef] [PubMed]
- Tremblay, R.; Lee, S.; Rudy, B. GABAergic Interneurons in the Neocortex: From Cellular Properties to Circuits. Neuron 2016, 91, 260–292. [Google Scholar] [CrossRef] [PubMed]
- Lee, S.; Hjerling-Leffler, J.; Zagha, E.; Fishell, G.; Rudy, B. The Largest Group of Superficial Neocortical GABAergic Interneurons Expresses Ionotropic Serotonin Receptors. J. Neurosci. 2010, 30, 16796–16808. [Google Scholar] [CrossRef]
- Zeisel, A.; Muñoz-Manchado, A.B.; Codeluppi, S.; Lönnerberg, P.; La Manno, G.; Juréus, A.; Marques, S.; Munguba, H.; He, L.; Betsholtz, C.; et al. Brain Structure. Cell Types in the Mouse Cortex and Hippocampus Revealed by Single-Cell RNA-Seq. Science 2015, 347, 1138–1142. [Google Scholar] [CrossRef] [PubMed]
- Perez-Rando, M.; Carceller, H.; Castillo-Gomez, E.; Bueno-Fernandez, C.; García-Mompó, C.; Gilabert-Juan, J.; Guirado, R.; Pesarico, A.P.; Nacher, J. Impact of Stress on Inhibitory Neuronal Circuits, Our Tribute to Bruce McEwen. Neurobiol. Stress 2022, 19, 100460. [Google Scholar] [CrossRef] [PubMed]
- Duvarci, S.; Paré, D. Glucocorticoids Enhance the Excitability of Principal Basolateral Amygdala Neurons. J. Neurosci. 2007, 27, 4482–4491. [Google Scholar] [CrossRef]
- Hu, W.; Zhang, M.; Czéh, B.; Flügge, G.; Zhang, W. Stress Impairs GABAergic Network Function in the Hippocampus by Activating Nongenomic Glucocorticoid Receptors and Affecting the Integrity of the Parvalbumin-Expressing Neuronal Network. Neuropsychopharmacology 2010, 35, 1693–1707. [Google Scholar] [CrossRef]
- Pesarico, A.P.; Bueno-Fernandez, C.; Guirado, R.; Gómez-Climent, M.Á.; Curto, Y.; Carceller, H.; Nacher, J. Chronic Stress Modulates Interneuronal Plasticity: Effects on PSA-NCAM and Perineuronal Nets in Cortical and Extracortical Regions. Front. Cell Neurosci. 2019, 13, 197. [Google Scholar] [CrossRef] [PubMed]
- Pesarico, A.P.; Carceller, H.; Guirado, R.; Coviello, S.; Nacher, J. Long Term Effects of 24-h-Restraint Stress on the Connectivity and Structure of Interneurons in the Basolateral Amygdala. Prog. Neuropsychopharmacol. Biol. Psychiatry 2022, 115, 110512. [Google Scholar] [CrossRef]
- Yu, J.-Y.; Fang, P.; Wang, C.; Wang, X.-X.; Li, K.; Gong, Q.; Luo, B.-Y.; Wang, X.-D. Dorsal CA1 Interneurons Contribute to Acute Stress-Induced Spatial Memory Deficits. Neuropharmacology 2018, 135, 474–486. [Google Scholar] [CrossRef] [PubMed]
- Lowes, D.C.; Chamberlin, L.A.; Kretsge, L.N.; Holt, E.S.; Abbas, A.I.; Park, A.J.; Yusufova, L.; Bretton, Z.H.; Firdous, A.; Enikolopov, A.G.; et al. Ventral Tegmental Area GABA Neurons Mediate Stress-Induced Blunted Reward-Seeking in Mice. Nat. Commun. 2021, 12, 3539. [Google Scholar] [CrossRef]
- Strasser, A.; Xin, L.; Gruetter, R.; Sandi, C. Nucleus Accumbens Neurochemistry in Human Anxiety: A 7 T 1H-MRS Study. Eur. Neuropsychopharmacol. 2019, 29, 365–375. [Google Scholar] [CrossRef] [PubMed]
- Edmiston, E.E.; Wang, F.; Mazure, C.M.; Guiney, J.; Sinha, R.; Mayes, L.C.; Blumberg, H.P. Corticostriatal-Limbic Gray Matter Morphology in Adolescents with Self-Reported Exposure to Childhood Maltreatment. Arch. Pediatr. Adolesc. Med. 2011, 165, 1069–1077. [Google Scholar] [CrossRef] [PubMed]
- Gorka, A.X.; Hanson, J.L.; Radtke, S.R.; Hariri, A.R. Reduced Hippocampal and Medial Prefrontal Gray Matter Mediate the Association Between Reported Childhood Maltreatment and Trait Anxiety in Adulthood and Predict Sensitivity to Future Life Stress. Biol. Mood Anxiety Disord. 2014, 4, 12. [Google Scholar] [CrossRef]
- Underwood, M.D.; Bakalian, M.J.; Escobar, T.; Kassir, S.; Mann, J.J.; Arango, V. Early-Life Adversity, but Not Suicide, Is Associated with Less Prefrontal Cortex Gray Matter in Adulthood. Int. J. Neuropsychopharmacol. 2019, 22, 349–357. [Google Scholar] [CrossRef]
- Ahima, R.S.; Harlan, R.E. Charting of Type II Glucocorticoid Receptor-Like Immunoreactivity in the Rat Central Nervous System. Neuroscience 1990, 39, 579–604. [Google Scholar] [CrossRef] [PubMed]
- Hu, J.S.; Vogt, D.; Sandberg, M.; Rubenstein, J.L. Cortical Interneuron Development: A Tale of Time and Space. Development 2017, 144, 3867–3878. [Google Scholar] [CrossRef] [PubMed]
- Leifeld, J.; Förster, E.; Reiss, G.; Hamad, M.I.K. Considering the Role of Extracellular Matrix Molecules, in Particular Reelin, in Granule Cell Dispersion Related to Temporal Lobe Epilepsy. Front. Cell Dev. Biol. 2022, 10, 917575. [Google Scholar] [CrossRef] [PubMed]
- Tukker, J.J.; Beed, P.; Brecht, M.; Kempter, R.; Moser, E.I.; Schmitz, D. Microcircuits for Spatial Coding in the Medial Entorhinal Cortex. Physiol. Rev. 2022, 102, 653–688. [Google Scholar] [CrossRef] [PubMed]
- Dutta, S.; Sengupta, P. Men and Mice: Relating Their Ages. Life Sci. 2016, 152, 244–248. [Google Scholar] [CrossRef]
- Hamad, M.I.K.; Emerald, B.S.; Kumar, K.K.; Ibrahim, M.F.; Ali, B.R.; Bataineh, M.F. Extracellular Molecular Signals Shaping Dendrite Architecture During Brain Development. Front. Cell Dev. Biol. 2023, 11, 1254589. [Google Scholar] [CrossRef] [PubMed]
- Valnegri, P.; Puram, S.V.; Bonni, A. Regulation of Dendrite Morphogenesis by Extrinsic Cues. Trends Neurosci. 2015, 38, 439–447. [Google Scholar] [CrossRef] [PubMed]
- Rincel, M.; Lépinay, A.L.; Janthakhin, Y.; Soudain, G.; Yvon, S.; Da Silva, S.; Joffre, C.; Aubert, A.; Séré, A.; Layé, S.; et al. Maternal High-Fat Diet and Early Life Stress Differentially Modulate Spine Density and Dendritic Morphology in the Medial Prefrontal Cortex of Juvenile and Adult Rats. Brain Struct. Funct. 2018, 223, 883–895. [Google Scholar] [CrossRef]
- Ohta, K.-I.; Suzuki, S.; Warita, K.; Kaji, T.; Kusaka, T.; Miki, T. Prolonged Maternal Separation Attenuates BDNF-ERK Signaling Correlated with Spine Formation in the Hippocampus During Early Brain Development. J. Neurochem. 2017, 141, 179–194. [Google Scholar] [CrossRef]
- Pascual, R.; Zamora-León, S.P. Effects of Neonatal Maternal Deprivation and Postweaning Environmental Complexity on Dendritic Morphology of Prefrontal Pyramidal Neurons in the Rat. Acta Neurobiol. Exp. 2007, 67, 471–479. [Google Scholar] [CrossRef]
- Muhammad, A.; Carroll, C.; Kolb, B. Stress During Development Alters Dendritic Morphology in the Nucleus Accumbens and Prefrontal Cortex. Neuroscience 2012, 216, 103–109. [Google Scholar] [CrossRef]
- Förster, E.; Bock, H.H.; Herz, J.; Chai, X.; Frotscher, M.; Zhao, S. Emerging Topics in Reelin Function. Eur. J. Neurosci. 2010, 31, 1511–1518. [Google Scholar] [CrossRef] [PubMed]
- Hamad, M.I.K.; Petrova, P.; Daoud, S.; Rabaya, O.; Jbara, A.; Melliti, N.; Leifeld, J.; Jakovčevski, I.; Reiss, G.; Herz, J.; et al. Reelin Restricts Dendritic Growth of Interneurons in the Neocortex. Development 2021, 148, dev199718. [Google Scholar] [CrossRef] [PubMed]
- Hamad, M.I.K.; Daoud, S.; Petrova, P.; Rabaya, O.; Jbara, A.; Al Houqani, S.; BaniYas, S.; Alblooshi, M.; Almheiri, A.; Nakhal, M.M.; et al. Reelin Differentially Shapes Dendrite Morphology of Medial Entorhinal Cortical Ocean and Island Cells. Development 2024, 151, dev.202449. [Google Scholar] [CrossRef] [PubMed]
- Jakovljevic, A.; Agatonovic, G.; Aleksic, D.; Aksic, M.; Reiss, G.; Förster, E.; Stamatakis, A.; Jakovcevski, I.; Poleksic, J. The Impact of Early Life Maternal Deprivation on the Perineuronal Nets in the Prefrontal Cortex and Hippocampus of Young Adult Rats. Front. Cell Dev. Biol. 2022, 10, 982663. [Google Scholar] [CrossRef] [PubMed]
- Gildawie, K.R.; Honeycutt, J.A.; Brenhouse, H.C. Region-Specific Effects of Maternal Separation on Perineuronal Net and Parvalbumin-Expressing Interneuron Formation in Male and Female Rats. Neuroscience 2020, 428, 23–37. [Google Scholar] [CrossRef] [PubMed]
- Murthy, S.; Kane, G.A.; Katchur, N.J.; Lara Mejia, P.S.; Obiofuma, G.; Buschman, T.J.; McEwen, B.S.; Gould, E. Perineuronal Nets, Inhibitory Interneurons, and Anxiety-Related Ventral Hippocampal Neuronal Oscillations Are Altered by Early Life Adversity. Biol. Psychiatry 2019, 85, 1011–1020. [Google Scholar] [CrossRef]
- Hao, Y.; Niu, Y.; Shi, F.; Zhang, L.; Peng, C.; Yan, Z.; Chen, X.; Xu, H. A Single 24 h Maternal Separation at PND 9 Promotes Behavioral Resilience of Female C57BL/6J Mice and the Possible Role of Hippocampal Homer1a. Heliyon 2024, 10, e27037. [Google Scholar] [CrossRef]
- Marković, B.; Radonjić, N.V.; Jevtić, G.; Stojković, T.; Velimirović, M.; Aksić, M.; Poleksić, J.; Nikolić, T.; Aleksić, D.; Radonjić, V.; et al. Long-Term Effects of Maternal Deprivation on Redox Regulation in Rat Brain: Involvement of NADPH Oxidase. Oxid. Med. Cell Longev. 2017, 2017, 7390516. [Google Scholar] [CrossRef] [PubMed]
- Oliva, A.A.; Jiang, M.; Lam, T.; Smith, K.L.; Swann, J.W. Novel Hippocampal Interneuronal Subtypes Identified Using Transgenic Mice That Express Green Fluorescent Protein in GABAergic Interneurons. J. Neurosci. 2000, 20, 3354–3368. [Google Scholar] [CrossRef]
- Roceri, M.; Hendriks, W.; Racagni, G.; Ellenbroek, B.A.; Riva, M.A. Early Maternal Deprivation Reduces the Expression of BDNF and NMDA Receptor Subunits in Rat Hippocampus. Mol. Psychiatry 2002, 7, 609–616. [Google Scholar] [CrossRef] [PubMed]
- Woolley, C.S.; McEwen, B.S. Estradiol Mediates Fluctuation in Hippocampal Synapse Density During the Estrous Cycle in the Adult Rat. J. Neurosci. 1992, 12, 2549–2554. [Google Scholar] [CrossRef] [PubMed]
- Own, L.S.; Patel, P.D. Maternal Behavior and Offspring Resiliency to Maternal Separation in C57Bl/6 Mice. Horm. Behav. 2013, 63, 411–417. [Google Scholar] [CrossRef]
- Vivinetto, A.L.; Suárez, M.M.; Rivarola, M.A. Neurobiological Effects of Neonatal Maternal Separation and Post-Weaning Environmental Enrichment. Behav. Brain Res. 2013, 240, 110–118. [Google Scholar] [CrossRef]
- Ehlinger, D.G.; Bergstrom, H.C.; McDonald, C.G.; Smith, R.F. Nicotine-Induced Dendritic Remodeling in the Insular Cortex. Neurosci. Lett. 2012, 516, 89–93. [Google Scholar] [CrossRef]






Disclaimer/Publisher’s Note: The statements, opinions and data contained in all publications are solely those of the individual author(s) and contributor(s) and not of MDPI and/or the editor(s). MDPI and/or the editor(s) disclaim responsibility for any injury to people or property resulting from any ideas, methods, instructions or products referred to in the content. |
© 2025 by the authors. Licensee MDPI, Basel, Switzerland. This article is an open access article distributed under the terms and conditions of the Creative Commons Attribution (CC BY) license (https://creativecommons.org/licenses/by/4.0/).
Share and Cite
Nakhal, M.M.; Yassin, L.K.; Al Houqani, S.; Mydeen, A.B.; Ibrahim, M.F.; Shehab, S.; Allouh, M.Z.; Hamad, M.I.K. Early-Life Stress Caused by Maternal Deprivation Impacts Dendritic Morphology of Adult Male Mouse Neocortical Interneurons. Int. J. Mol. Sci. 2025, 26, 1909. https://doi.org/10.3390/ijms26051909
Nakhal MM, Yassin LK, Al Houqani S, Mydeen AB, Ibrahim MF, Shehab S, Allouh MZ, Hamad MIK. Early-Life Stress Caused by Maternal Deprivation Impacts Dendritic Morphology of Adult Male Mouse Neocortical Interneurons. International Journal of Molecular Sciences. 2025; 26(5):1909. https://doi.org/10.3390/ijms26051909
Chicago/Turabian StyleNakhal, Mohammed M., Lidya K. Yassin, Shaikha Al Houqani, Ayishal B. Mydeen, Marwa F. Ibrahim, Safa Shehab, Mohammed Z. Allouh, and Mohammad I. K. Hamad. 2025. "Early-Life Stress Caused by Maternal Deprivation Impacts Dendritic Morphology of Adult Male Mouse Neocortical Interneurons" International Journal of Molecular Sciences 26, no. 5: 1909. https://doi.org/10.3390/ijms26051909
APA StyleNakhal, M. M., Yassin, L. K., Al Houqani, S., Mydeen, A. B., Ibrahim, M. F., Shehab, S., Allouh, M. Z., & Hamad, M. I. K. (2025). Early-Life Stress Caused by Maternal Deprivation Impacts Dendritic Morphology of Adult Male Mouse Neocortical Interneurons. International Journal of Molecular Sciences, 26(5), 1909. https://doi.org/10.3390/ijms26051909

