Smooth Muscle Silent Information Regulator 1 Contributes to Colitis in Mice
Abstract
1. Introduction
2. Results
2.1. Sirt1-Tg Mice Exhibit Abnormal Baseline Intestinal Architecture
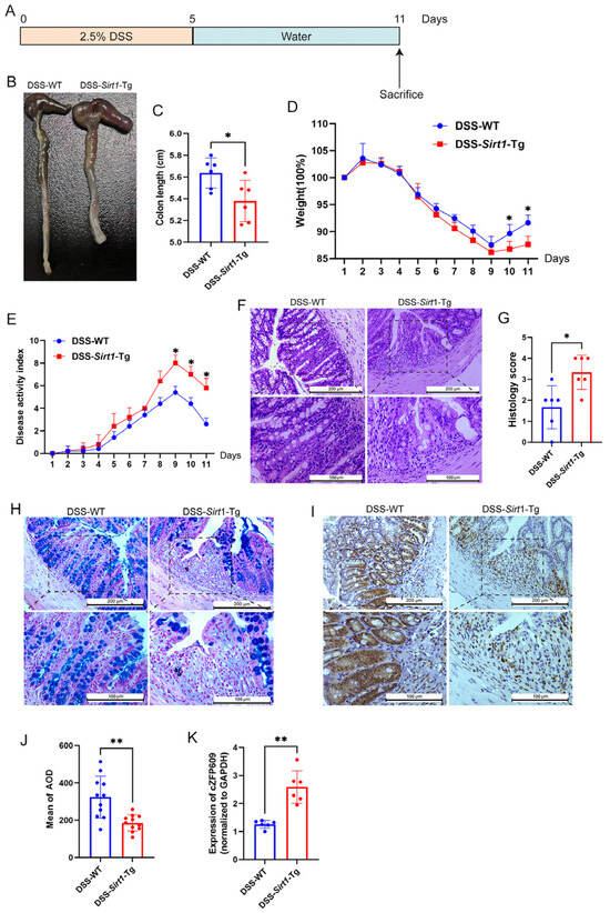
2.2. Sirt1-Tg Mice Exhibit Impaired Colonic Epithelium Regeneration in DSS-Induced Colitis
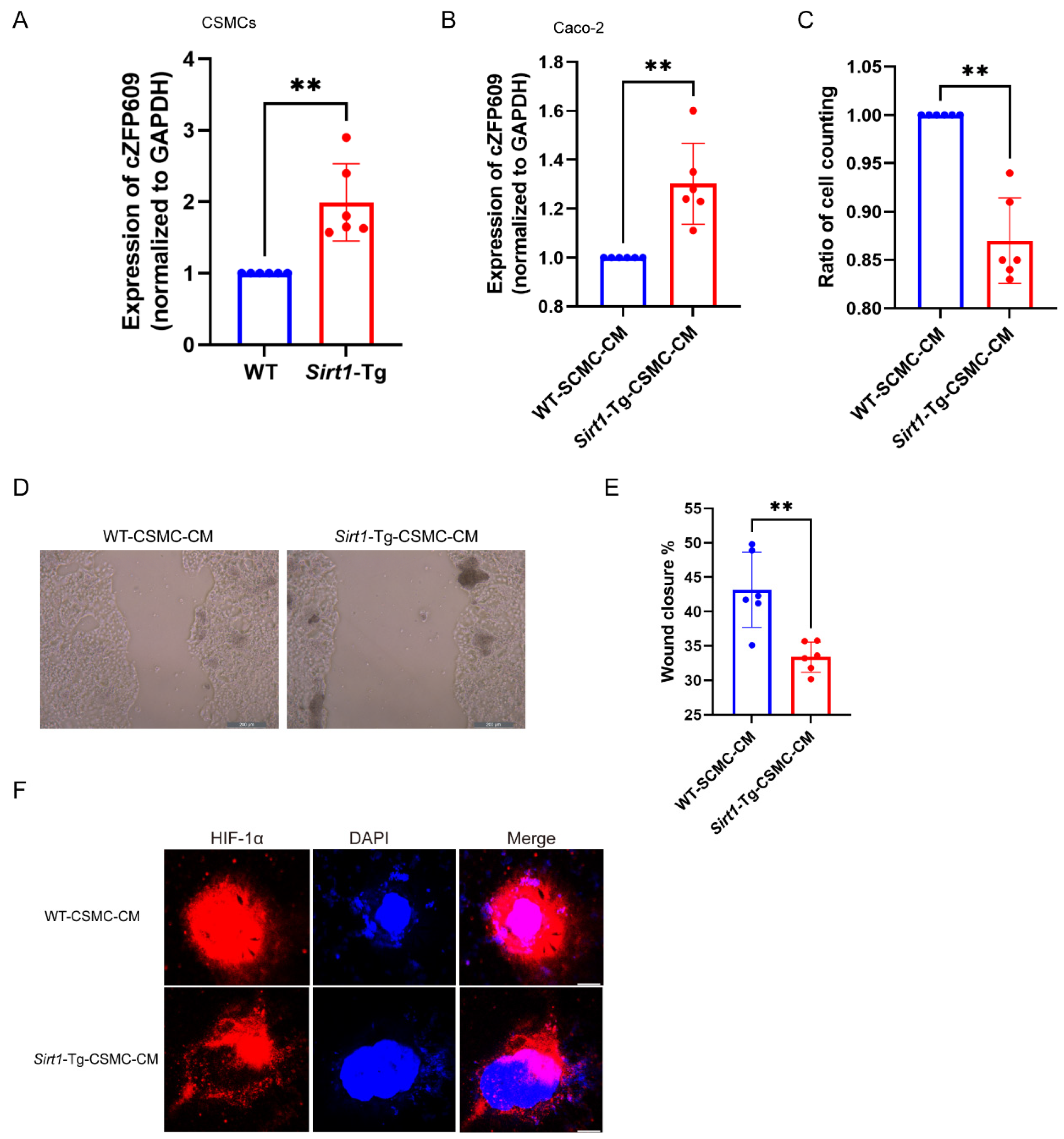
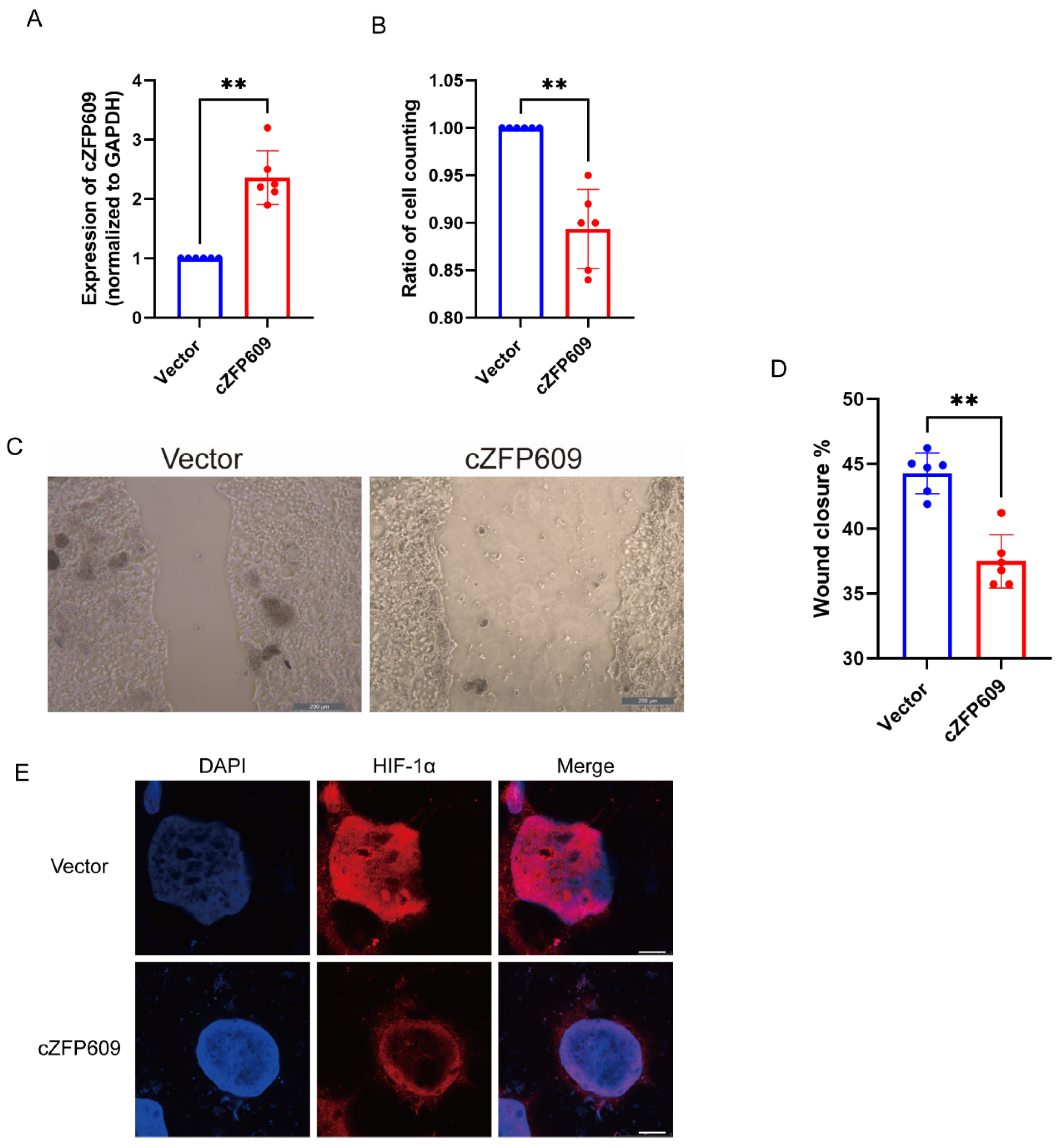
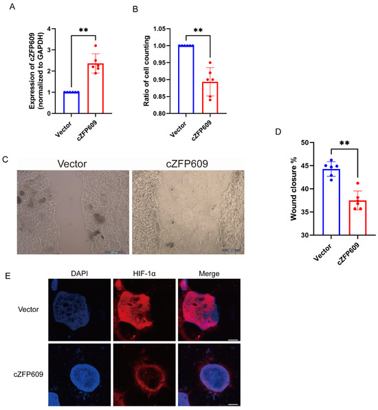
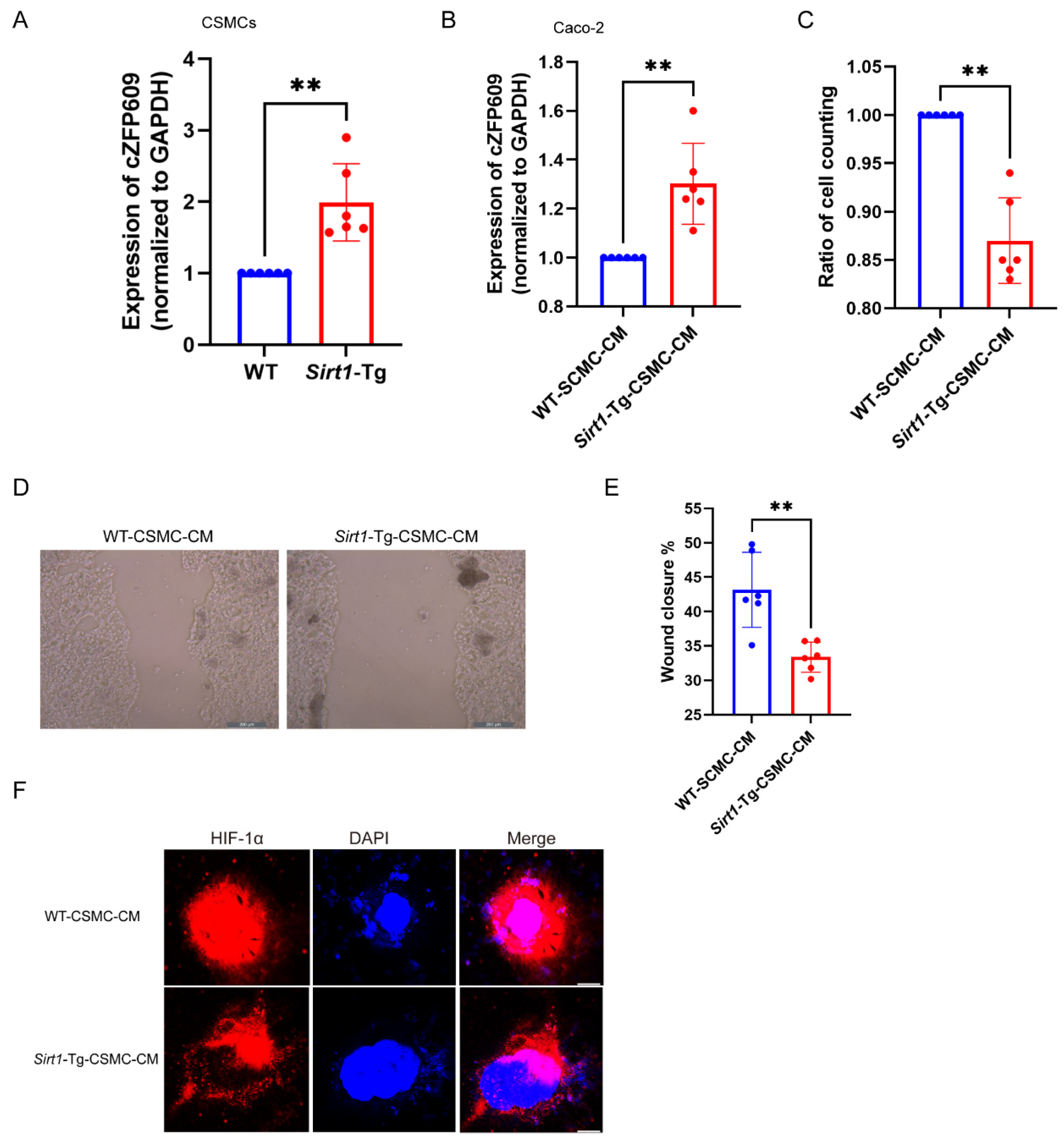
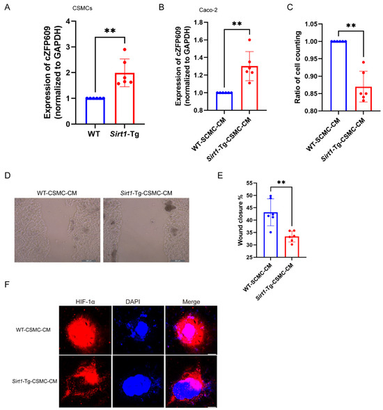
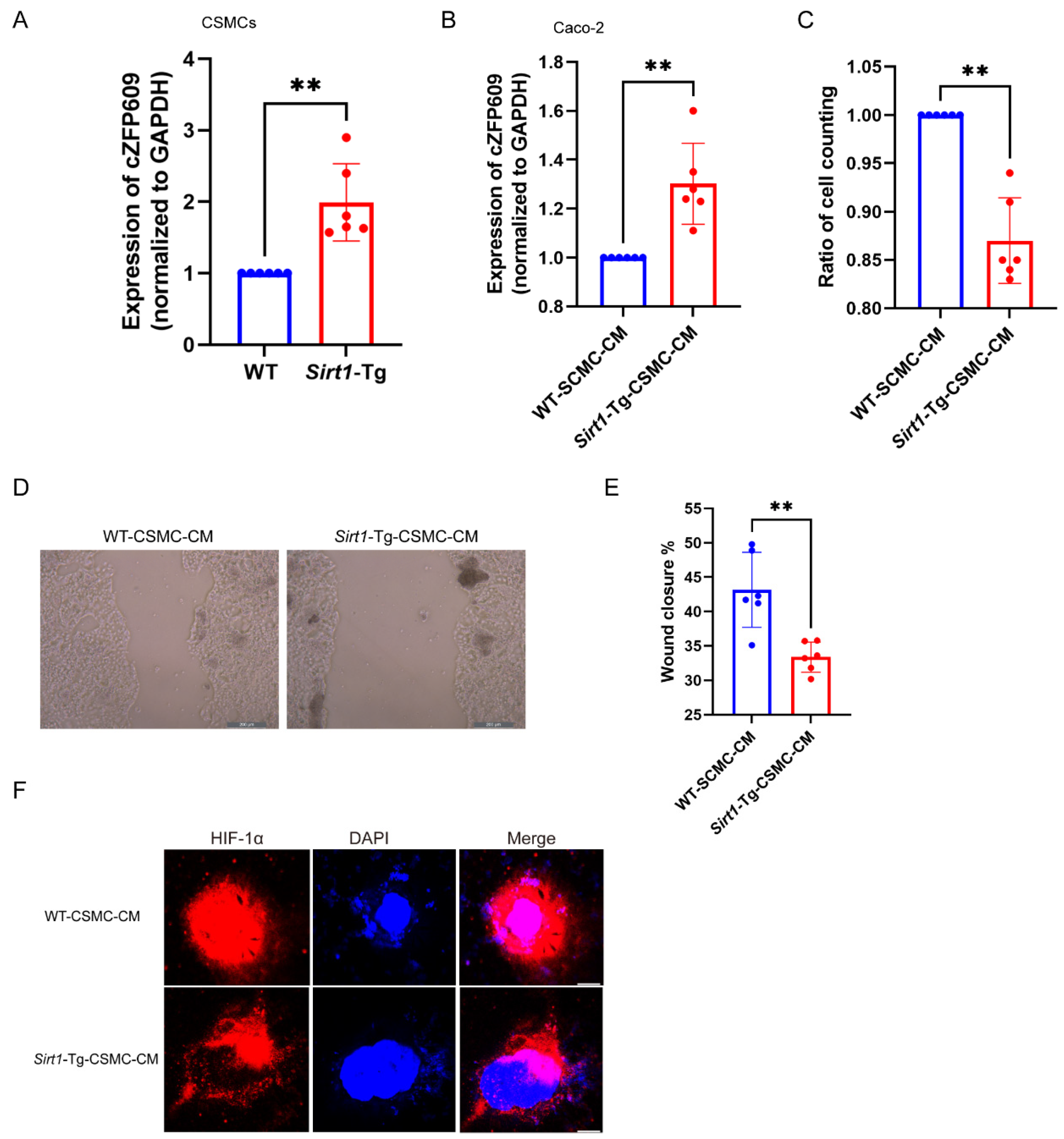
2.3. Sirt1-Tg CSMC-Derived cZFP609 Inhibits the Proliferation of Caco-2 Cells via Inhibiting HIF1α Nuclear Translocation
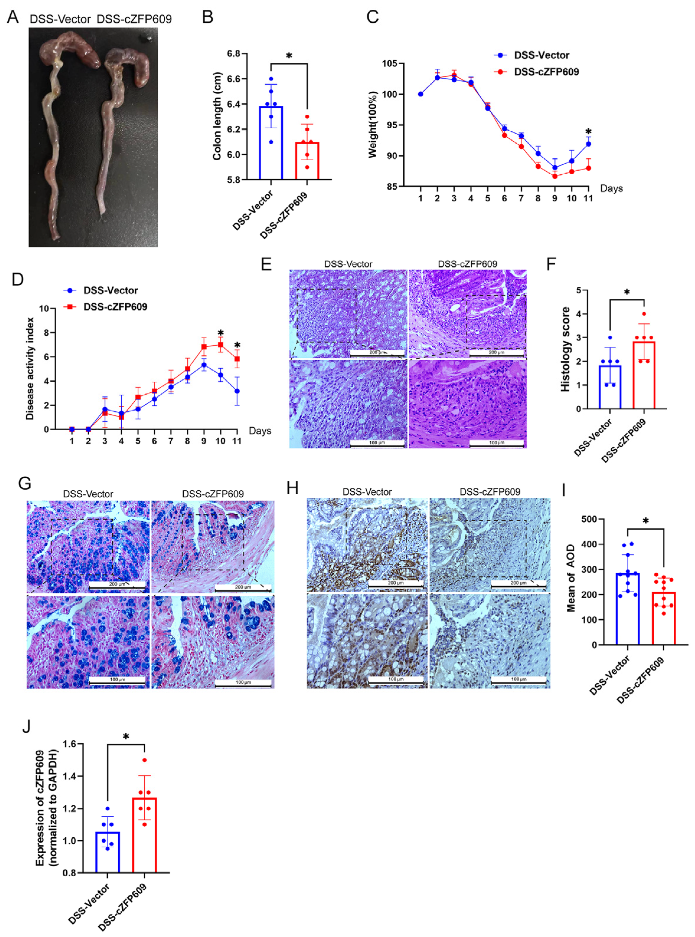
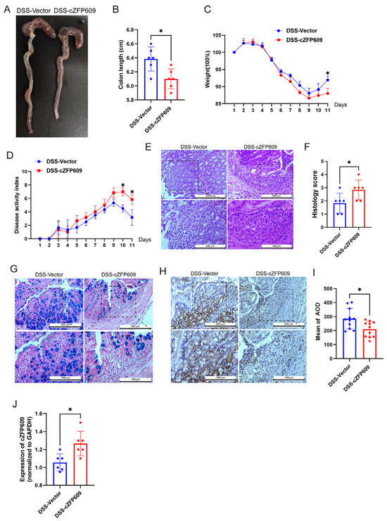
2.4. cZFP609 Aggravates DSS-Induced Injury and Impairs Epithelial Regeneration In Vivo
3. Discussion
4. Materials and Methods
4.1. Animals and Ethics Statement
4.2. DSS Mouse Model of Colitis
4.3. Assessment of Colitis Severity
4.4. Assessment of Histological Score
4.5. Immunohistochemistry (IHC)
4.6. Cell Culture and Conditioned Medium Collection
4.7. Proliferation Assay
4.8. Scratch Wound Assay
4.9. Immunofluorescence Staining
4.10. Quantitative Reverse-Transcription Polymerase Chain Reaction (RT-qPCR)
4.11. Plasmid Construction
4.12. Cell Transfection
4.13. Statistical Analysis
5. Conclusions
Author Contributions
Funding
Institutional Review Board Statement
Informed Consent Statement
Data Availability Statement
Conflicts of Interest
Abbreviations
| SMCs | Smooth muscle cells |
| SIRT1 | Silent information regulator 1 |
| IBD | Inflammatory bowel disease |
| HIF | Hypoxia-inducible factor |
| DSS | Dextran sulfate sodium |
| CSMCs | Colonic smooth muscle cells |
| CM | Conditioned media |
References
- Kobayashi, T.; Siegmund, B.; Le Berre, C.; Wei, S.C.; Ferrante, M.; Shen, B.; Bernstein, C.N.; Danese, S.; Peyrin-Biroulet, L.; Hibi, T. Ulcerative colitis. Nat. Rev. Dis. Primers 2020, 6, 74. [Google Scholar] [CrossRef] [PubMed]
- Krugliak Cleveland, N.; Rai, V.; El Jurdi, K.; Rao, S.S.; Giurcanu, M.C.; Rubin, D.T. Ulcerative Colitis Patients Have Reduced Rectal Compliance Compared With Non-Inflammatory Bowel Disease Controls. Gastroenterology 2022, 162, 331–333.e1. [Google Scholar] [CrossRef]
- Bai, X.; Chen, S.; Chi, X.; Xie, B.; Guo, X.; Feng, H.; Wei, P.; Zhang, D.; Xie, S.; Xie, T.; et al. Reciprocal regulation of T follicular helper cells and dendritic cells drives colitis development. Nat. Immunol. 2024, 25, 1383–1394. [Google Scholar] [CrossRef]
- Mennillo, E.; Kim, Y.J.; Lee, G.; Rusu, I.; Patel, R.K.; Dorman, L.C.; Flynn, E.; Li, S.; Bain, J.L.; Andersen, C.; et al. Single-cell and spatial multi-omics highlight effects of anti-integrin therapy across cellular compartments in ulcerative colitis. Nat. Commun. 2024, 15, 1493. [Google Scholar] [CrossRef] [PubMed]
- Mitsialis, V.; Wall, S.; Liu, P.; Ordovas-Montanes, J.; Parmet, T.; Vukovic, M.; Spencer, D.; Field, M.; McCourt, C.; Toothaker, J.; et al. Single-Cell Analyses of Colon and Blood Reveal Distinct Immune Cell Signatures of Ulcerative Colitis and Crohn’s Disease. Gastroenterology 2020, 159, 591–608. [Google Scholar] [CrossRef] [PubMed]
- Roulis, M.; Flavell, R.A. Fibroblasts and myofibroblasts of the intestinal lamina propria in physiology and disease. Differentiation 2016, 92, 116–131. [Google Scholar] [CrossRef]
- Powell, D.W.; Pinchuk, I.; Saada, J.; Chen, X.; Mifflin, R. Mesenchymal cells of the intestinal lamina propria. Annu. Rev. Physiol. 2011, 73, 213–237. [Google Scholar] [CrossRef] [PubMed]
- Pinchuk, I.V.; Mifflin, R.C.; Saada, J.I.; Powell, D.W. Intestinal mesenchymal cells. Curr. Gastroenterol. Rep. 2010, 12, 310–318. [Google Scholar] [CrossRef]
- Katajisto, P.; Vaahtomeri, K.; Ekman, N.; Ventelä, E.; Ristimäki, A.; Bardeesy, N.; Feil, R.; A DePinho, R.; Mäkelä, T.P. LKB1 signaling in mesenchymal cells required for suppression of gastrointestinal polyposis. Nat. Genet. 2008, 40, 455–459. [Google Scholar] [CrossRef]
- Nogueiras, R.; Habegger, K.M.; Chaudhary, N.; Finan, B.; Banks, A.S.; Dietrich, M.O.; Horvath, T.L.; Sinclair, D.A.; Pfluger, P.T.; Tschöop, M.H. Sirtuin 1 and sirtuin 3: Physiological modulators of metabolism. Physiol. Rev. 2012, 92, 1479–1514. [Google Scholar] [CrossRef] [PubMed]
- Elesela, S.; Morris, S.B.; Narayanan, S.; Kumar, S.; Lombard, D.B.; Lukacs, N.W. Sirtuin 1 regulates mitochondrial function and immune homeostasis in respiratory syncytial virus infected dendritic cells. PLoS Pathog. 2020, 16, e1008319. [Google Scholar] [CrossRef] [PubMed]
- Devi, K.; Singh, N.; Jaggi, A.S. Dual role of sirtuin 1 in inflammatory bowel disease. Immunopharmacol. Immunotoxicol. 2020, 42, 385–391. [Google Scholar] [CrossRef] [PubMed]
- Dou, Y.Q.; Kong, P.; Li, C.-L.; Sun, H.-X.; Li, W.-W.; Yu, Y.; Nie, L.; Zhao, L.-L.; Miao, S.-B.; Li, X.-K.; et al. Smooth muscle SIRT1 reprograms endothelial cells to suppress angiogenesis after ischemia. Theranostics 2020, 10, 1197–1212. [Google Scholar] [CrossRef]
- Guenin-Mace, L.; Konieczny, P.; Naik, S. Immune-Epithelial Cross Talk in Regeneration and Repair. Annu. Rev. Immunol. 2023, 41, 207–228. [Google Scholar] [CrossRef] [PubMed]
- Zhou, Y.; Medik, Y.B.; Patel, B.; Zamler, D.B.; Chen, S.; Chapman, T.; Schneider, S.; Park, E.M.; Babcock, R.L.; Chrisikos, T.T.; et al. Intestinal toxicity to CTLA-4 blockade driven by IL-6 and myeloid infiltration. J. Exp. Med. 2023, 220, e20221333. [Google Scholar] [CrossRef]
- Jęśko, H.; Wencel, P.; Strosznajder, R.P.; Strosznajder, J.B. Sirtuins and Their Roles in Brain Aging and Neurodegenerative Disorders. Neurochem. Res. 2017, 42, 876–890. [Google Scholar] [CrossRef] [PubMed]
- Zhang, L.; Xue, H.; Zhao, G.; Qiao, C.; Sun, X.; Pang, C.; Zhang, D. Curcumin and resveratrol suppress dextran sulfate sodium-induced colitis in mice. Mol. Med. Rep. 2019, 19, 3053–3060. [Google Scholar] [CrossRef] [PubMed]
- Singh, U.P.; Singh, N.P.; Singh, B.; Hofseth, L.J.; Price, R.L.; Nagarkatti, M.; Nagarkatti, P.S. Resveratrol (trans-3,5,4′-trihydroxystilbene) induces silent mating type information regulation-1 and down-regulates nuclear transcription factor-kappaB activation to abrogate dextran sulfate sodium-induced colitis. J. Pharmacol. Exp. Ther. 2010, 332, 829–839. [Google Scholar] [CrossRef] [PubMed]
- Lo Sasso, G.; Ryu, D.; Mouchiroud, L.; Fernando, S.C.; Anderson, C.L.; Katsyuba, E.; Piersigilli, A.; Hottiger, M.O.; Schoonjans, K.; Auwerx, J. Loss of Sirt1 function improves intestinal anti-bacterial defense and protects from colitis-induced colorectal cancer. PLoS ONE 2014, 9, e102495. [Google Scholar] [CrossRef] [PubMed]
- Kinchen, J.; Chen, H.H.; Parikh, K.; Antanaviciute, A.; Jagielowicz, M.; Fawkner-Corbett, D.; Ashley, N.; Cubitt, L.; Mellado-Gomez, E.; Attar, M.; et al. Structural Remodeling of the Human Colonic Mesenchyme in Inflammatory Bowel Disease. Cell 2018, 175, 372–386.e17. [Google Scholar] [CrossRef]
- Chalubinski, M.; Zemanek, K.; Skowron, W.; Wojdan, K.; Gorzelak, P.; Broncel, M. The effect of 7-ketocholesterol and 25-hydroxycholesterol on the integrity of the human aortic endothelial and intestinal epithelial barriers. Inflamm. Res. 2013, 62, 1015–1023. [Google Scholar] [CrossRef]
- Yang, Y.; Liu, Y.; Wang, Y.; Chao, Y.; Zhang, J.; Jia, Y.; Tie, J.; Hu, D. Regulation of SIRT1 and Its Roles in Inflammation. Front. Immunol. 2022, 13, 831168. [Google Scholar] [CrossRef]
- Boeckel, J.N.; Jaé, N.; Heumüller, A.W.; Chen, W.; Boon, R.A.; Stellos, K.; Zeiher, A.M.; John, D.; Uchida, S.; Dimmeler, S. Identification and Characterization of Hypoxia-Regulated Endothelial Circular RNA. Circ. Res. 2015, 117, 884–890. [Google Scholar] [CrossRef]
- Chen, L.L. The expanding regulatory mechanisms and cellular functions of circular RNAs. Nat. Rev. Mol. Cell Biol. 2020, 21, 475–490. [Google Scholar] [CrossRef] [PubMed]
- Yang, Z.; He, T.; Chen, Q. The Roles of CircRNAs in Regulating Muscle Development of Livestock Animals. Front. Cell Dev. Biol. 2021, 9, 619329. [Google Scholar] [CrossRef] [PubMed]
- Li, L.; Zhang, H.-N.; Chen, H.-Z.; Gao, P.; Zhu, L.-H.; Li, H.-L.; Lv, X.; Zhang, Q.-J.; Zhang, R.; Wang, Z.; et al. SIRT1 acts as a modulator of neointima formation following vascular injury in mice. Circ. Res. 2011, 108, 1180–1189. [Google Scholar] [CrossRef]
- Kiesler, P.; Fuss, I.J.; Strober, W. Experimental Models of Inflammatory Bowel Diseases. Cell Mol. Gastroenterol. Hepatol. 2015, 1, 154–170. [Google Scholar] [CrossRef] [PubMed]
- Wirtz, S.; Popp, V.; Kindermann, M.; Gerlach, K.; Weigmann, B.; Fichtner-Feigl, S.; Neurath, M.F. Chemically induced mouse models of acute and chronic intestinal inflammation. Nat. Protoc. 2017, 12, 1295–1309. [Google Scholar] [CrossRef]
- Liu, F.; Song, Y.; Liu, D. Hydrodynamics-based transfection in animals by systemic administration of plasmid DNA. Gene Ther. 1999, 6, 1258–1266. [Google Scholar] [CrossRef] [PubMed]
- Yasser, M.; Ribback, S.; Evert, K.; Utpatel, K.; Annweiler, K.; Evert, M.; Dombrowski, F.; Calvisi, D.F. Early Subcellular Hepatocellular Alterations in Mice Post Hydrodynamic Transfection: An Explorative Study. Cancers 2023, 15, 328. [Google Scholar] [CrossRef]
- Wirtz, S.; Neufert, C.; Weigmann, B.; Neurath, M.F. Chemically induced mouse models of intestinal inflammation. Nat. Protoc. 2007, 2, 541–546. [Google Scholar] [CrossRef] [PubMed]
- Ghia, J.E.; Li, N.; Wang, H.; Collins, M.; Deng, Y.; El-Sharkawy, R.T.; Côté, F.; Mallet, J.; Khan, W.I. Serotonin has a key role in pathogenesis of experimental colitis. Gastroenterology 2009, 137, 1649–1660. [Google Scholar] [CrossRef] [PubMed]
- Kim, D.S.; Ko, J.-H.; Jeon, Y.-D.; Han, Y.-H.; Kim, H.-J.; Poudel, A.; Jung, H.-J.; Ku, S.-K.; Kim, S.-J.; Park, S.-H.; et al. Ixeris dentata NAKAI Reduces Clinical Score and HIF-1 Expression in Experimental Colitis in Mice. Evid. Based Complement Altern. Med. 2013, 2013, 671281. [Google Scholar] [CrossRef] [PubMed]
- Angstenberger, M.; Wegener, J.W.; Pichler, B.J.; Judenhofer, M.S.; Feil, S.; Alberti, S.; Feil, R.; Nordheim, A. Severe intestinal obstruction on induced smooth muscle-specific ablation of the transcription factor SRF in adult mice. Gastroenterology 2007, 133, 1948–1959. [Google Scholar] [CrossRef] [PubMed]
- Yu, J.; Nam, D.; Park, K.S. Substance P enhances cellular migration and inhibits senescence in human dermal fibroblasts under hyperglycemic conditions. Biochem. Biophys. Res. Commun. 2020, 522, 917–923. [Google Scholar] [CrossRef] [PubMed]





| Primer Sequence | ||
|---|---|---|
| Mouse ZFP609 | Forward | GGCCACTAAAGAAAGTCAAGTCTG |
| Reverse | GGACATCTTAGAGTCAACGTCCC | |
| Human SIRT1 | Forward | TGTTTCATGTGGAATACCTGA |
| Reverse | TGAAGAATGGTCTTGGATCTT | |
| Mouse GAPDH | Forward | TGGATTTGGACGCATTGGTC |
| Reverse | TTTGCACTGGTACGTGTTGAT |
Disclaimer/Publisher’s Note: The statements, opinions and data contained in all publications are solely those of the individual author(s) and contributor(s) and not of MDPI and/or the editor(s). MDPI and/or the editor(s) disclaim responsibility for any injury to people or property resulting from any ideas, methods, instructions or products referred to in the content. |
© 2025 by the authors. Licensee MDPI, Basel, Switzerland. This article is an open access article distributed under the terms and conditions of the Creative Commons Attribution (CC BY) license (https://creativecommons.org/licenses/by/4.0/).
Share and Cite
Liu, X.; Song, Y.; Shen, M.; Liu, X.; Zhang, W.; Jiang, H.; Han, M. Smooth Muscle Silent Information Regulator 1 Contributes to Colitis in Mice. Int. J. Mol. Sci. 2025, 26, 1807. https://doi.org/10.3390/ijms26051807
Liu X, Song Y, Shen M, Liu X, Zhang W, Jiang H, Han M. Smooth Muscle Silent Information Regulator 1 Contributes to Colitis in Mice. International Journal of Molecular Sciences. 2025; 26(5):1807. https://doi.org/10.3390/ijms26051807
Chicago/Turabian StyleLiu, Xiaoqin, Yu Song, Mengmeng Shen, Xinlong Liu, Wendi Zhang, Haibin Jiang, and Mei Han. 2025. "Smooth Muscle Silent Information Regulator 1 Contributes to Colitis in Mice" International Journal of Molecular Sciences 26, no. 5: 1807. https://doi.org/10.3390/ijms26051807
APA StyleLiu, X., Song, Y., Shen, M., Liu, X., Zhang, W., Jiang, H., & Han, M. (2025). Smooth Muscle Silent Information Regulator 1 Contributes to Colitis in Mice. International Journal of Molecular Sciences, 26(5), 1807. https://doi.org/10.3390/ijms26051807

