The Gut Microbiota Metabolite Butyrate Modulates Acute Stress-Induced Ferroptosis in the Prefrontal Cortex via the Gut–Brain Axis
Abstract
1. Introduction
2. Results
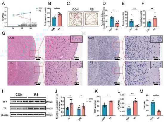
2.1. Acute Stress-Induced Ferroptosis of PFC Neurons Contributes to Depression-like Behavioral Alterations in Mice
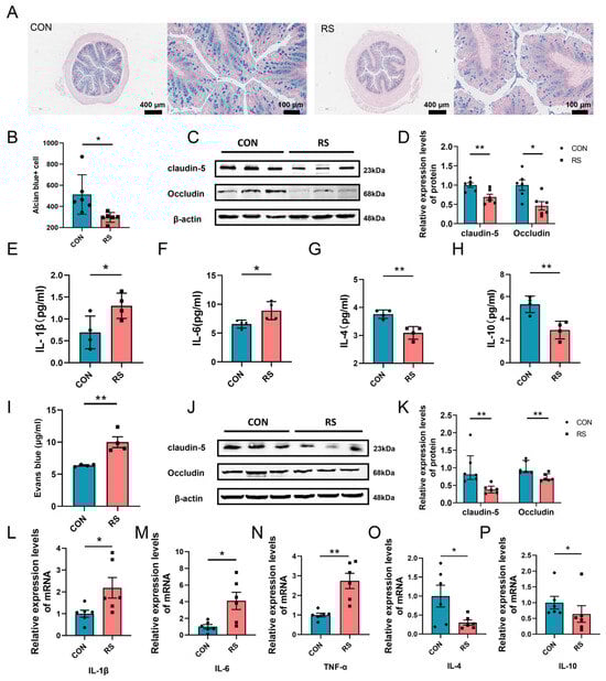
2.2. Gut Microbiota Is Involved in Ferroptosis in the PFC of Acute Stress Mice
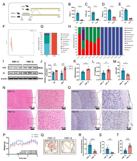
2.3. Butyric Acid-Producing Bacteria Are the Key Enterobacteria Involved in Ferroptosis of PFC Neurons in Mice with Acute Stress
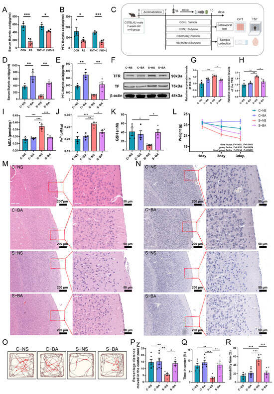
2.4. The Gut Microbiota Metabolite Butyrate Regulates Ferroptosis in PFC Neurons of Acutely Stressed Mice
2.5. Acute Stress Promotes Ferroptosis by Inducing Inflammation in the PFC
2.6. Butyrate Alleviates Ferroptosis of PFC Neurons in Acute Stress Mice by Regulating Inflammation Through Gut–Brain Axis
3. Discussion
4. Materials and Methods
4.1. Animals
4.2. Experimental Design
4.2.1. Acute Restraint Stress Model
4.2.2. Ferroptosis Inhibitor Model
4.2.3. Fecal Microbiota Transplantation
4.2.4. Butyrate Treatment Experiment
4.3. Feces Collection and 16S rDNA Sequencing
4.4. Behavioral Assessment
4.4.1. Open Field Test
4.4.2. Tail Suspension Test
4.5. HE Staining and Special Staining
4.6. Western Blotting
4.7. Real-Time Quantitative PCR (RT-qPCR)
4.8. Enzyme-Linked Immunosorbent Assay (ELISA)
4.9. Assessment of GSH, MDA, and Fe2+
4.10. Evans Blue Assay
4.11. Statistical Analysis
5. Conclusions
Supplementary Materials
Author Contributions
Funding
Institutional Review Board Statement
Informed Consent Statement
Data Availability Statement
Acknowledgments
Conflicts of Interest
References
- Popoli, M.; Yan, Z.; McEwen, B.S.; Sanacora, G. The stressed synapse: The impact of stress and glucocorticoids on glutamate transmission. Nat. Rev. Neurosci. 2011, 13, 22–37. [Google Scholar] [CrossRef] [PubMed]
- Huang, C.H. Stress Medicine and Human Health. J. Sichuan Univ. 2021, 52, 1–4. [Google Scholar] [CrossRef]
- Naghavi, M.; Ong, K.L.; Aali, A.; Ababneh, H.S.; Abate, Y.H.; Abbafati, C.; Abbasgholizadeh, R.; Abbasian, M.; Kangevari, M.A.; Abbastabar, H.; et al. Global burden of 288 causes of death and life expectancy decomposition in 204 countries and territories and 811 subnational locations, 1990–2021: A systematic analysis for the Global Burden of Disease Study 2021. Lancet 2024, 403, 2100–2132. [Google Scholar] [CrossRef]
- Marwaha, S.; Palmer, E.; Suppes, T.; Cons, E.; Young, A.H.; Upthegrove, R. Novel and emerging treatments for major depression. Lancet 2023, 401, 141–153. [Google Scholar] [CrossRef]
- Xu, X.W.; Zhou, Y.D.; Su, D.; Dang, Y.; Zhang, X.W. Does Education Influence Life-Course Depression in Middle-Aged and Elderly in China? Evidence from the China Health and Retirement Longitudinal Study (CHARLS). Int. J. Environ. Res. Public Health 2023, 20, 1256. [Google Scholar] [CrossRef] [PubMed]
- Anastasiades, P.G.; Carter, A.G. Circuit organization of the rodent medial cortex. Trends Neurosci. 2021, 44, 550–563. [Google Scholar] [CrossRef] [PubMed]
- Jang, J.H.; Ha, H.J.; Kim, Y.B.; Chung, Y.K.; Jung, M.W. Effects of methamphetamine on single unit activity in rat medial prefrontal cortex in vivo. Neural Plast. 2007, 2007, 29821. [Google Scholar] [CrossRef]
- Edinoff, A.N.; Hegefeld, T.L.; Petersen, M.; Patterson, J.C.; Yossi, C.; Slizewski, J.; Osumi, A.; Cornett, E.M.; Kaye, A.; Kaye, J.S.; et al. Transcranial Magnetic Stimulation for Post-traumatic Stress Disorder. Front. Psychiatry 2022, 13, 701348. [Google Scholar] [CrossRef]
- Koenigs, M.; Grafman, J. Prefrontal asymmetry in depression? The long-term effect of unilateral brain lesions. Neurosci. Lett. 2009, 459, 88–90. [Google Scholar] [CrossRef]
- Zhao, M.; Yu, Z.B.; Zhang, Y.; Huang, X.L.; Hou, J.; Zhao, Y.; Luo, W.; Chen, L.; Ou, L.; Li, H.; et al. Iron-induced neuronal damage in a rat model of post-traumatic stress disorder. Neuroscience 2016, 330, 90–99. [Google Scholar] [CrossRef]
- Ward, R.J.; Zucca, F.A.; Duyn, J.H.; Crichton, R.R.; Zecca, L. The role of iron in brain ageing and neurodegenerative disorders. Lancet Neurol. 2014, 13, 1045–1060. [Google Scholar] [CrossRef] [PubMed]
- Wang, D.; Wang, J.; Yu, Z.; Yao, R.; Zhang, J.; Zhao, X. Quercetin Alleviates Perimenopausal Depression Induced by Ovariectomy Combined with Chronic Unpredictable Mild Stress Through Regulating Serum Elements and Inhibiting Ferroptosis in Prefrontal Cortex of Rats. Biol. Trace Elem. Res. 2024, 202, 5596–5611. [Google Scholar] [CrossRef] [PubMed]
- Zhan, G.F.; Hua, D.Y.; Huang, N.N.; Wang, Y.; Li, S.; Zhou, Z.Q.; Yang, N.; Jiang, R.Y.; Zhu, B.; Yang, L.; et al. Anesthesia and surgery induce cognitive dysfunction in elderly male mice: The role of gut microbiota. Aging 2019, 11, 1778–1790. [Google Scholar] [CrossRef] [PubMed]
- Chen, R.P.; Zhu, D.; Yang, R.; Wu, Z.Z.; Xu, N.N.; Chen, F.W.; Zhang, S.; Chen, H.; Li, M.; Hou, K.J. Gut microbiota diversity in middle-aged and elderly patients with end-stage diabetic kidney disease. Ann. Transl. Med. 2022, 10, 750. [Google Scholar] [CrossRef] [PubMed]
- Armstrong, H.; Alipour, M.; Valcheva, R.; Jorgensen, M.B.; Jovel, J.; Zaidi, D.; Shah, P.; Lou, Y.F.; Ebeling, C.; Mason, A.L.; et al. Host immunoglobulin G selectively identifies pathobionts in pediatric inflammatory bowel diseases. Microbiome 2019, 7, 1. [Google Scholar] [CrossRef]
- Zhang, Y.T.; Zhang, J.; Pan, Z.Y.; He, X.X. Effects of Washed Fecal Bacteria Transplantation in Sleep Quality, Stool Features and Autism Symptomatology: A Chinese Preliminary Observational Study. Neuropsychiatr. Dis. Treat. 2022, 18, 1165–1173. [Google Scholar] [CrossRef]
- Zhu, F.Y.; Tu, H.J.; Chen, T.T. The Microbiota-Gut-Brain Axis in Depression: The Potential Pathophysiological Mechanisms and Microbiota Combined Antidepression Effect. Nutrients 2022, 14, 2081. [Google Scholar] [CrossRef] [PubMed]
- Li, Y.; Guo, Y.; Wen, Z.S.; Jiang, X.M.; Ma, X.; Han, X.Y. Weaning Stress Perturbs Gut Microbiome and Its Metabolic Profile in Piglets. Sci. Rep. 2018, 8, 18068. [Google Scholar] [CrossRef]
- Lai, T.T.; Liou, C.W.; Tsai, Y.H.; Lin, Y.Y.; Wu, W.L. Butterflies in the gut: The interplay between intestinal microbiota and stress. J. Biomed. Sci. 2023, 30, 92. [Google Scholar] [CrossRef] [PubMed]
- Cryan, J.F.; O’Riordan, K.J.; Cowan, C.S.M.; Sandhu, K.V.; Bastiaanssen, T.F.S.; Boehme, M.; Codagnone, M.G.; Cussotto, S.; Fulling, C.; Golubeva, A.V.; et al. The Microbiota-Gut-Brain Axis. Physiol. Rev. 2019, 99, 1877–2013. [Google Scholar] [CrossRef]
- Agirman, G.; Yu, K.B.; Hsiao, E.Y. Signaling inflammation across the gut-brain axis. Science 2021, 374, 1087–1092. [Google Scholar] [CrossRef]
- Xiao, L.L.; Tang, R.; Wang, J.; Wan, D.; Yin, Y.L.; Xie, L.W. Gut microbiota bridges the iron homeostasis and host health. Sci. China-Life Sci. 2023, 66, 1952–1975. [Google Scholar] [CrossRef]
- Wang, X.Y.; Zhang, J.M.; Wang, S.S.; Song, Z.Y.; Sun, H.X.; Wu, F.Q.; Lin, X.H.; Jin, K.; Jin, X.F.; Wang, W.; et al. Berberine modulates gut microbiota to attenuate cerebral ferroptosis induced by ischemia-reperfusion in mice. Eur. J. Pharmacol. 2023, 953, 175782. [Google Scholar] [CrossRef]
- Wei, J.Z.; Wang, G.; Lai, M.; Zhang, Y.P.; Li, F.R.; Wang, Y.W.; Tan, Y.X. Faecal Microbiota Transplantation Alleviates Ferroptosis after Ischaemic Stroke. Neuroscience 2024, 541, 91–100. [Google Scholar] [CrossRef] [PubMed]
- Lei, L.; Li, Y.M.; Li, M.L.; Xin, H.J.; Tian, X.F.; Zhang, Y.F.; Shi, W.B.; Cong, B. Pathological changes in the spleen of mice subjected to different time courses of restraint stress. Sci. Rep. 2024, 14, 9. [Google Scholar] [CrossRef]
- Lee, J.S.; Kim, H.G.; Lee, H.W.; Kim, W.Y.; Ahn, Y.C.; Son, C.G. Pine needle extract prevents hippocampal memory impairment in acute restraint stress mouse model. J. Ethnopharmacol. 2017, 2072, 26–236. [Google Scholar] [CrossRef] [PubMed]
- Sahin, M.; Arioglu-Tuncil, S.; Ünver, A.; Deemer, D.; Lindemann, S.R.; Tunçil, Y.E. Dietary Fibers of Tree Nuts Differ in Composition and Distinctly Impact the Fecal Microbiota and Metabolic Outcomes In Vitro. J. Agric. Food Chem. 2023, 71, 9762–9771. [Google Scholar] [CrossRef]
- Sebastià, C.; Folch, J.M.; Ballester, M.; Estellé, J.; Passols, M.; Muñoz, M.; García-Casco, J.M.; Fernández, A.I.; Castelló, A.; Sánchez, A.; et al. Interrelation between gut microbiota, SCFA, and fatty acid composition in pigs. mSystems 2024, 9, e0104923. [Google Scholar] [CrossRef]
- Jing, G.X.; Xu, W.Q.; Ma, W.; Yu, Q.; Zhu, H.K.; Liu, C.; Cheng, Y.L.; Guo, Y.H.; Qian, H. Echinacea purpurea polysaccharide intervene in hepatocellular carcinoma via modulation of gut microbiota to inhibit TLR4/NF-κB pathway. Int. J. Biol. Macromol. 2024, 261 Pt 2, 129917. [Google Scholar] [CrossRef] [PubMed]
- Gao, J.; Guo, X.Y.; Wei, W.; Li, R.; Hu, K.; Liu, X.; Jiang, W.B.; Liu, S.Y.; Wang, W.Q.; Sun, H.; et al. The Association of Fried Meat Consumption with the Gut Microbiota and Fecal Metabolites and Its Impact on Glucose Homoeostasis, Intestinal Endotoxin Levels, and Systemic Inflammation: A Randomized Controlled-Feeding Trial. Diabetes Care 2021, 44, 1970–1979. [Google Scholar] [CrossRef] [PubMed]
- Kim, J.S.; Chen, M.H.; Wang, H.E.; Lu, C.L.; Wang, Y.P.; Zhang, B. Inflammatory Bowel Disease and Neurodegenerative Diseases. Gut Liver 2023, 17, 495–504. [Google Scholar] [CrossRef]
- Peng, X.Y.; Luo, Z.X.; He, S.; Zhang, L.; Li, Y. Blood-Brain Barrier Disruption by Lipopolysaccharide and Sepsis-Associated Encephalopathy. Front. Cell. Infect. Microbiol. 2021, 11, 768108. [Google Scholar] [CrossRef] [PubMed]
- Mou, Y.W.; Li, Z.Y.; Yang, X.; Chen, S.Y.; Hou, S.S.; Zhang, E.G.; Shao, H.; Du, Z.J. Research progress of ferroptosis-related mechanism and diseases. Chin. J. Ind. Hyg. Occup. Dis. 2020, 38, 797–800. [Google Scholar] [CrossRef]
- Jiang, X.J.; Stockwell, B.R.; Conrad, M. Ferroptosis: Mechanisms, biology and role in disease. Nat. Rev. Mol. Cell Biol. 2021, 22, 266–282. [Google Scholar] [CrossRef]
- Yang, Y.Q.; Lin, Y.X.; Wang, M.Q.; Yuan, K.; Wang, Q.S.; Mu, P.; Du, J.K.; Yu, Z.F.; Yang, S.B.; Huang, K.; et al. Targeting ferroptosis suppresses osteocyte glucolipotoxicity and alleviates diabetic osteoporosis. Bone Res. 2022, 10, 26. [Google Scholar] [CrossRef]
- Chen, J.Y.; Li, X.P.; Ge, C.D.; Min, J.X.; Wang, F.D. The multifaceted role of ferroptosis in liver disease. Cell Death Differ. 2022, 29, 467–480. [Google Scholar] [CrossRef]
- Holden, P.; Nair, L.S. Deferoxamine: An Angiogenic and Antioxidant Molecule for Tissue Regeneration. Tissue Eng. Part B-Rev. 2019, 25, 461–470. [Google Scholar] [CrossRef]
- Duck, K.A.; Connor, J.R. Iron uptake and transport across physiological barriers. Biometals 2016, 29, 573–591. [Google Scholar] [CrossRef] [PubMed]
- Zhou, Z.D.; Tan, E.K. Iron regulatory protein (IRP)-iron responsive element (IRE) signaling pathway in human neurodegenerative diseases. Mol. Neurodegener. 2017, 12, 75. [Google Scholar] [CrossRef] [PubMed]
- Duan, R.R.; Sun, K.; Fang, F.; Wang, N.; He, R.Y.; Gao, Y.; Jing, L.J.; Li, Y.F.; Gong, Z.; Yao, Y.B.; et al. An ischemia-homing bioengineered nano-scavenger for specifically alleviating multiple pathogeneses in ischemic stroke. J. Nanobiotechnol. 2022, 20, 397. [Google Scholar] [CrossRef] [PubMed]
- Jo, E.H.; Moon, J.E.; Chang, M.H.; Lim, Y.J.; Park, J.H.; Lee, S.H.; Cho, Y.R.; Cho, A.E.; Pack, S.P.; Kim, H.W.; et al. Sensitization of GSH synthesis by curcumin curtails acrolein-induced alveolar epithelial apoptosis via Keap1 cysteine conjugation: A randomized controlled trial and experimental animal model of pneumonitis. J. Adv. Res. 2023, 46, 17–29. [Google Scholar] [CrossRef]
- de Sousa, C.N.S.; Medeiros, I.D.; Vasconcelos, G.S.; de Aquino, G.A.; Cysne Filho, F.M.S.; de Almeida Cysne, J.C.; Macêdo, D.S.; Vasconcelos, S.M.M. Involvement of oxidative pathways and BDNF in the antidepressant effect of carvedilol in a depression model induced by chronic unpredictable stress. Psychopharmacology 2022, 239, 297–311. [Google Scholar] [CrossRef] [PubMed]
- Wang, L.; Wang, W.; Zhao, M.; Ma, L.; Li, M. Psychological stress induces dysregulation of iron metabolism in rat brain. Neuroscience 2008, 155, 24–30. [Google Scholar] [CrossRef] [PubMed]
- Pickard, J.M.; Zeng, M.Y.; Caruso, R.; Núñez, G. Gut microbiota: Role in pathogen colonization, immune responses, and inflammatory disease. Immunol. Rev. 2017, 279, 70–89. [Google Scholar] [CrossRef] [PubMed]
- Pribylova-Dziedzinska, R.; Slana, I.; Lamka, J.; Pavlik, I. Influence of Stress Connected with Moving to a New Farm on Potentially MAP-Infected Mouflons. ISRN Microbiol. 2014, 2014, 450130. [Google Scholar] [CrossRef]
- Góralczyk-Bińkowska, A.; Szmajda-Krygier, D.; Kozłowska, E. The Microbiota-Gut-Brain Axis in Psychiatric Disorders. Int. J. Mol. Sci. 2022, 23, 11245. [Google Scholar] [CrossRef]
- Galley, J.D.; Yu, Z.T.; Kumar, P.; Dowd, S.E.; Lyte, M.; Bailey, M.T. The structures of the colonic mucosa-associated and luminal microbial communities are distinct and differentially affected by a prolonged murine stressor. Gut Microbes 2014, 5, 748–760. [Google Scholar] [CrossRef]
- Upreti, D.; Ishiguro, S.; Robben, N.; Nakashima, A.; Suzuki, K.; Comer, J.; Tamura, M. Oral Administration of Water Extract from Euglena gracilis Alters the Intestinal Microbiota and Prevents Lung Carcinoma Growth in Mice. Nutrients 2022, 14, 678. [Google Scholar] [CrossRef] [PubMed]
- Mayneris-Perxachs, J.; Moreno-Navarrete, J.M.; Fernández-Real, J.M. The role of iron in host-microbiota crosstalk and its effects on systemic glucose metabolism. Nat. Rev. Endocrinol. 2022, 18, 683–698. [Google Scholar] [CrossRef] [PubMed]
- Zhang, L.; Kang, H.W.; Zhang, W.; Wang, J.Y.; Liu, Z.Y.; Jing, J.R.; Han, L.; Gao, A. Probiotics ameliorate benzene-induced systemic inflammation and hematopoietic toxicity by inhibiting Bacteroidaceae-mediated ferroptosis. Sci. Total Environ. 2023, 899, 165678. [Google Scholar] [CrossRef] [PubMed]
- Wu, G.D.; Chen, J.; Hoffmann, C.; Bittinger, K.; Chen, Y.Y.; Keilbaugh, S.A.; Bewtra, M.; Knights, D.; Walters, W.A.; Knight, R.; et al. Linking Long-Term Dietary Patterns with Gut Microbial Enterotypes. Science 2011, 334, 105–108. [Google Scholar] [CrossRef]
- Yoo, J.W.; Shin, Y.J.; Ma, X.; Son, Y.H.; Jang, H.M.; Lee, C.K.; Kim, D.H. The Alleviation of Gut Microbiota-Induced Depression and Colitis in Mice by Anti-Inflammatory Probiotics NK151, NK173, and NK175. Nutrients 2022, 14, 2080. [Google Scholar] [CrossRef] [PubMed]
- Yang, C.; Qu, Y.G.; Ren, Q.; Ren, Q.; Ma, M.; Dong, C.; Hashimoto, K. Possible Role of the Gut-Microbiota-Brain Axis in the Antidepressant Effects of (R)-Ketamine in a Social Defeat Stress Model. Transl. Psychiatry 2017, 7, 1294. [Google Scholar] [CrossRef] [PubMed]
- Huitema, M.J.D.; Schenk, G.J. Insights into the Mechanisms That May Clarify Obesity as a Risk Factor for Multiple Sclerosis. Curr. Neurol. Neurosci. Rep. 2018, 18, 18. [Google Scholar] [CrossRef] [PubMed]
- Hays, K.E.; Pfaffinger, J.M.; Ryznar, R. The interplay between gut microbiota, short-chain fatty acids, and implications for host health and disease. Gut Microbes 2024, 16, 24. [Google Scholar] [CrossRef] [PubMed]
- Zietek, M.; Celewicz, Z.; Szczuko, M. Short-Chain Fatty Acids, Maternal Microbiota and Metabolism in Pregnancy. Nutrients 2021, 13, 1244. [Google Scholar] [CrossRef]
- Xiao, P.; Cai, X.C.; Zhang, Z.; Guo, K.; Ke, Y.H.; Hu, Z.W.; Song, Z.F.; Zhao, Y.N.; Yao, L.Y.; Shen, M.L.; et al. Butyrate Prevents the Pathogenic Anemia-Inflammation Circuit by Facilitating Macrophage Iron Export. Adv. Sci. 2024, 11, e2306571. [Google Scholar] [CrossRef] [PubMed]
- Cheng, X.Y.; Hu, Y.; Yu, X.Q.; Chen, J.Y.; Guo, X.Q.; Cao, H.B.; Hu, G.L.; Zhuang, Y. Sodium Butyrate Alleviates Free Fatty Acid-Induced Steatosis in Primary Chicken Hepatocytes via Regulating the ROS/GPX4/Ferroptosis Pathway. Antioxidants 2024, 13, 140. [Google Scholar] [CrossRef] [PubMed]
- Chen, H.P.; Qian, Y.F.; Jiang, C.S.; Tang, L.L.; Yu, J.W.; Zhang, L.D.; Dai, Y.Y.; Jiang, G.J. Butyrate ameliorated ferroptosis in ulcerative colitis through modulating Nrf2/GPX4 signal pathway and improving intestinal barrier. Biochim. Biophys. Acta-Mol. Basis Dis. 2024, 1870, 166984. [Google Scholar] [CrossRef]
- Yang, C.J.; Chang, H.C.; Sung, P.C.; Ge, M.C.; Tang, H.Y.; Cheng, M.L.; Cheng, H.T.; Chou, H.H.; Lin, C.Y.; Lin, W.R.; et al. Oral fecal transplantation enriches Lachnospiraceae and butyrate to mitigate acute liver injury. Cell Rep. 2024, 43, 113591. [Google Scholar] [CrossRef]
- Ahmed, H.; Leyrolle, Q.; Koistinen, V.; Kärkkäinen, O.; Layé, S.; Delzenne, N.; Hanhineva, K. Microbiota-derived metabolites as drivers of gut-brain communication. Gut Microbes 2022, 14, 2102878. [Google Scholar] [CrossRef] [PubMed]
- Morais, L.H.; Schreiber, H.L.; Mazmanian, S.K. The gut microbiota-brain axis in behaviour and brain disorders. Nat. Rev. Microbiol. 2021, 19, 241–255. [Google Scholar] [CrossRef] [PubMed]
- Loh, J.S.; Mak, W.Q.; Tan, L.K.S.; Ng, C.X.; Chan, H.H.; Yeow, S.H.; Foo, J.B.; Ong, Y.S.; How, C.W.; Khaw, K.Y. Microbiota-gut-brain axis and its therapeutic applications in neurodegenerative diseases. Signal Transduct. Target. Ther. 2024, 9, 37. [Google Scholar] [CrossRef] [PubMed]
- Zhu, L.Y.; Li, J.; Wei, C.H.; Luo, T.; Deng, Z.Y.; Fan, Y.W.; Zheng, L.F. A polysaccharide from Fagopyrum esculentum Moench bee pollen alleviates microbiota dysbiosis to improve intestinal barrier function in antibiotic-treated mice. Food Funct. 2020, 11, 10519–10533. [Google Scholar] [CrossRef] [PubMed]
- Wesselink, E.M.; Kappen, T.H.; van Klei, W.A.; Dieleman, J.M.; Dijk, D.V.; Slooter, A.J.C. Intraoperative hypotension and delirium after on-pump cardiac surgery. Br. J. Anaesth. 2015, 115, 427–433. [Google Scholar] [CrossRef]
- Chen, Y.; Fang, Z.M.; Yi, X.; Wei, X. , Jiang, D.S. The interaction between ferroptosis and inflammatory signaling pathways. Cell Death Dis. 2023, 14, 205. [Google Scholar] [CrossRef] [PubMed]
- Ojha, N.K.; Lole, K.S. Hepatitis E virus ORF1 encoded macro domain protein interacts with light chain subunit of human ferritin and inhibits its secretion. Mol. Cell. Biochem. 2016, 417, 75–85. [Google Scholar] [CrossRef]
- Bin, S.; Xin, L.; Lin, Z.; Hua, Z.J.; Rui, G.; Xiang, Z. Targeting miR-10a-5p/IL-6R axis for reducing IL-6-induced cartilage cell ferroptosis. Exp. Mol. Pathol. 2021, 118, 104570. [Google Scholar] [CrossRef] [PubMed]
- Li, G.F.; Lin, J.; Zhang, C.; Gao, H.; Lu, H.Y.; Gao, X.; Zhu, R.X.; Li, Z.T.; Li, M.S.; Liu, Z.J. Microbiota metabolite butyrate constrains neutrophil functions and ameliorates mucosal inflammation in inflammatory bowel disease. Gut Microbes 2021, 13, 1968257. [Google Scholar] [CrossRef]
- Li, H.; Sun, J.; Du, J.; Wang, F.; Fang, R.; Yu, C.; Xiong, J.; Chen, W.; Lu, Z.; Liu, J. Clostridium butyricum exerts a neuroprotective effect in a mouse model of traumatic brain injury via the gut-brain axis. Neurogastroenterol. Motil. 2018, 30, e13260. [Google Scholar] [CrossRef]
- Leclercq, S.; Mian, F.M.; Stanisz, A.M.; Bindels, L.B.; Cambier, E.; Amram, H.B.; Koren, O.; Forsythe, P.; Bienenstock, J. Low-dose penicillin in early life induces long-term changes in murine gut microbiota, brain cytokines and behavior. Nat. Commun. 2017, 8, 15062. [Google Scholar] [CrossRef]
- Osterlund, C.D.; Rodriguez-Santiago, M.; Woodruff, E.R.; Newsom, R.J.; Chadayammuri, A.P.; Spencer, R.L. Glucocorticoid Fast Feedback Inhibition of Stress Induced ACTH Secretion in the Male Rat: Rate Independence and Stress-State Resistance. Endocrinology 2016, 157, 2785–2798. [Google Scholar] [CrossRef]
- Beas, B.S.; Wright, B.J.; Skirzewski, M.; Leng, Y.; Hyun, J.H.; Koita, O.; Ringelberg, N.; Kwon, H.B.; Buonanno, A.; Penzo, M.A. The locus coeruleus drives disinhibition in the midline thalamus via a dopaminergic mechanism. Nat. Neurosci. 2018, 21, 963–973. [Google Scholar] [CrossRef]
- Cui, W.W.; Liu, D.; Gu, W.; Chu, B. Peroxisome-driven ether-linked phospholipids biosynthesis is essential for ferroptosis. Cell Death Differ. 2021, 28, 2536–2551. [Google Scholar] [CrossRef] [PubMed]
- Duarte, D.; Hawkins, E.D.; Akinduro, O.; Ang, H.; Filippo, K.D.; Kong, I.Y.; Haltalli, M.; Ruivo, N.; Straszkowski, L.; Vervoort, S.J.; et al. Inhibition of Endosteal Vascular Niche Remodeling Rescues Hematopoietic Stem Cell Loss in AML. Cell Stem Cell 2018, 22, 64–77. [Google Scholar] [CrossRef]
- Li, Y.L.; Ning, L.; Yin, Y.R.; Wang, R.; Zhang, Z.Y.; Hao, L.J.; Wang, B.; Zhao, X.; Yang, X.R.; Yin, L.T.; et al. Age-related shifts in gut microbiota contribute to cognitive decline in aged rats. Aging 2020, 12, 7801–7817. [Google Scholar] [CrossRef] [PubMed]
- Tang, X.L.; Wang, W.J.; Hong, G.C.; Duan, C.H.; Zhu, S.R.; Tian, Y.; Han, C.Q.; Qian, W.; Lin, R.; Hou, X.H. Gut microbiota-mediated lysophosphatidylcholine generation promotes colitis in intestinal epithelium-specific Fut2 deficiency. J. Biomed. Sci. 2021, 28, 20. [Google Scholar] [CrossRef] [PubMed]
- Jochems, J.; Boulden, J.; Lee, B.G.; Blendy, J.A.; Jarpe, M.; Mazitschek, R.; Duzer, J.H.V.; Jones, S.; Berton, O. Antidepressant-Like Properties of Novel HDAC6-Selective Inhibitors with Improved Brain Bioavailability. Neuropsychopharmacology 2014, 39, 389–400. [Google Scholar] [CrossRef]
- Bolyen, E.; Rideout, J.R.; Dillon, M.R.; Bokulich, N.A.; Abnet, C.C.; Al-Ghalith, G.A.; Alexander, H.; Alm, E.J.; Arumugam, M.; Asnicar, F.; et al. Reproducible, interactive, scalable and extensible microbiome data science using QIIME 2. Nat. Biotechnol. 2019, 37, 852–857. [Google Scholar] [CrossRef] [PubMed]
- Callahan, B.J.; McMurdie, P.J.; Rosen, M.J.; Han, A.W.; Johnson, A.J.A.; Holmes, S.P. DADA2: High-resolution sample inference from Illumina amplicon data. Nat. Methods 2016, 13, 581–583. [Google Scholar] [CrossRef]
- DeSantis, T.Z.; Hugenholtz, P.; Larsen, N.; Rojas, M.; Brodie, E.L.; Keller, K.; Huber, T.; Dalevi, D.; Hu, P.; Andersen, G.L. Greengenes, a chimera-checked 16S rRNA gene database and workbench compatible with ARB. Appl. Environ. Microbiol. 2006, 72, 5069–5072. [Google Scholar] [CrossRef] [PubMed]
- Kim, I.K.; Kim, K.; Lee, E.; Oh, D.S.; Park, C.S.; Park, S.; Yang, J.M.; Kim, J.H.; Kim, H.S.; Shima, D.T.; et al. Sox7 promotes high-grade glioma by increasing VEG FR2-mediated vascular abnormality. J. Exp. Med. 2018, 215, 963–983. [Google Scholar] [CrossRef] [PubMed]







| Primer | Sequences (5′-3′) |
|---|---|
| GAPDH (F) | GGTGAAGGTCGGTGTGAACG |
| GAPDH (R) | CTCGCTCCTGGAAGATGGTG |
| IL-1β (F) | ATCTCGCAGCACATCA |
| IL-1β (R) | CCAGCAGGTTATCATCATCATCC |
| IL-6 (F) | CTTGGGACTGATGCTGGTGAC |
| IL-6 (R) | TTCTCATTTCCACGATTTCCCA |
| TNF-α (F) | TCAGAATGAGGCTGGATAAGAT |
| TNF-α (R) | GAGGAGGCAACAAGGTAGAG |
| IL-4 (F) | ACAGGAGAAGGGACGCCAT |
| IL-4 (R) | GAAGCCCTACAGACGAGCTCA |
| IL-10 (F) | GCCAGAGCCACATGCTCCTA |
| IL-10 (R) | GATAAGGCTTGGCAACCCAAGTAA |
Disclaimer/Publisher’s Note: The statements, opinions and data contained in all publications are solely those of the individual author(s) and contributor(s) and not of MDPI and/or the editor(s). MDPI and/or the editor(s) disclaim responsibility for any injury to people or property resulting from any ideas, methods, instructions or products referred to in the content. |
© 2025 by the authors. Licensee MDPI, Basel, Switzerland. This article is an open access article distributed under the terms and conditions of the Creative Commons Attribution (CC BY) license (https://creativecommons.org/licenses/by/4.0/).
Share and Cite
Wang, Z.; Ma, X.; Shi, W.; Zhu, W.; Feng, X.; Xin, H.; Zhang, Y.; Cong, B.; Li, Y. The Gut Microbiota Metabolite Butyrate Modulates Acute Stress-Induced Ferroptosis in the Prefrontal Cortex via the Gut–Brain Axis. Int. J. Mol. Sci. 2025, 26, 1698. https://doi.org/10.3390/ijms26041698
Wang Z, Ma X, Shi W, Zhu W, Feng X, Xin H, Zhang Y, Cong B, Li Y. The Gut Microbiota Metabolite Butyrate Modulates Acute Stress-Induced Ferroptosis in the Prefrontal Cortex via the Gut–Brain Axis. International Journal of Molecular Sciences. 2025; 26(4):1698. https://doi.org/10.3390/ijms26041698
Chicago/Turabian StyleWang, Zhen, Xiaoying Ma, Weibo Shi, Weihao Zhu, Xiaowei Feng, Hongjian Xin, Yifan Zhang, Bin Cong, and Yingmin Li. 2025. "The Gut Microbiota Metabolite Butyrate Modulates Acute Stress-Induced Ferroptosis in the Prefrontal Cortex via the Gut–Brain Axis" International Journal of Molecular Sciences 26, no. 4: 1698. https://doi.org/10.3390/ijms26041698
APA StyleWang, Z., Ma, X., Shi, W., Zhu, W., Feng, X., Xin, H., Zhang, Y., Cong, B., & Li, Y. (2025). The Gut Microbiota Metabolite Butyrate Modulates Acute Stress-Induced Ferroptosis in the Prefrontal Cortex via the Gut–Brain Axis. International Journal of Molecular Sciences, 26(4), 1698. https://doi.org/10.3390/ijms26041698

