Isoliquiritigenin Ameliorates High-Fat Diet-Induced Obesity in Mice by Activating Brown Adipose Tissue
Abstract
1. Introduction
2. Results
2.1. ISL Treatment Attenuates Development of Obesity Induced by HFD
2.2. ISL Treatment Inhibits the Expression of Adipogenic Genes
2.3. ISL Treatment Enhanced Mitochondrial Biogenesis and Thermogenesis
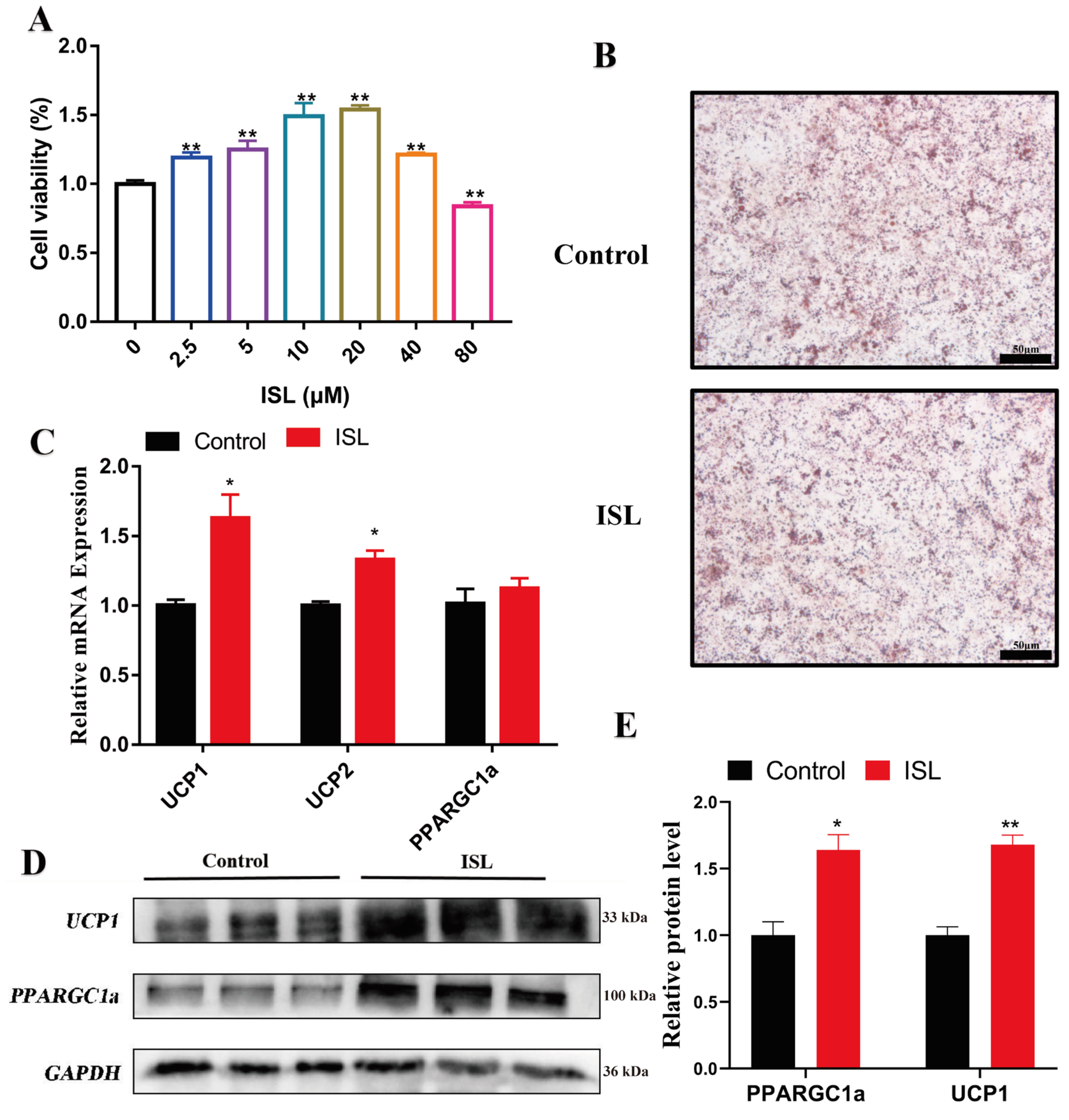
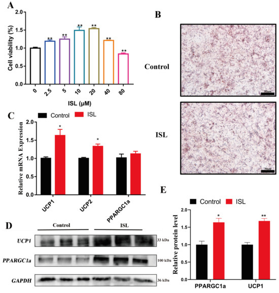
2.4. ISL Treatment Enhanced Thermogenesis in C3H10-T1/2 Cells
2.5. ISL Treatment Alters Transcriptome in BAT
3. Discussion
4. Methods and Materials
4.1. Animal Experiment
4.2. C3H10-T1/2 Cells Differentiation and Oil Red O Staining
4.3. Cell Viability Assay
4.4. Hematoxylin–Eosin (H&E) Staining
4.5. Immunohistochemistry
4.6. RNA Extraction and Quantitative Real-Time PCR
4.7. Western Blotting Analysis
4.8. RNA-Seq and Data Analysis
4.9. Statistical Analysis
5. Conclusions
Supplementary Materials
Author Contributions
Funding
Institutional Review Board Statement
Informed Consent Statement
Data Availability Statement
Acknowledgments
Conflicts of Interest
References
- Kahn, C.R.; Wang, G.; Lee, K.Y. Altered adipose tissue and adipocyte function in the pathogenesis of metabolic syndrome. J. Clin. Investig. 2019, 129, 3990–4000. [Google Scholar] [CrossRef] [PubMed]
- Ussher, J.R.; Aasum, E. The relationship between cardiac energy metabolism and cardiac function in obesity and type 2 diabetes: Revisiting a 2003 diabetes classic by aasum et al. Diabetes 2024, 73, 1373–1376. [Google Scholar] [CrossRef] [PubMed]
- Peng, W.; Shi, L.; Huang, Q.; Li, T.; Jian, W.; Zhao, L.; Xu, R.; Liu, T.; Zhang, B.; Wang, H.; et al. Metabolite profiles of distinct obesity phenotypes integrating impacts of altitude and their association with diet and metabolic disorders in tibetans. Sci. Total Environ. 2024, 949, 174754. [Google Scholar] [CrossRef]
- Duca, F.; Mascherbauer, K.; Donà, C.; Koschutnik, M.; Binder, C.; Nitsche, C.; Halavina, K.; Beitzke, D.; Loewe, C.; Bartko, P.; et al. Association of epicardial adipose tissue on magnetic resonance imaging with cardiovascular outcomes: Quality over quantity? Obesity 2024, 32, 1670–1679. [Google Scholar] [CrossRef] [PubMed]
- Yang, Z.H.; Chen, F.Z.; Zhang, Y.X.; Ou, M.Y.; Tan, P.C.; Xu, X.W.; Li, Q.F.; Zhou, S.B. Therapeutic targeting of white adipose tissue metabolic dysfunction in obesity: Mechanisms and opportunities. Medcomm 2024, 5, e560. [Google Scholar] [CrossRef]
- Hu, Y.; Huang, Y.; Jiang, Y.; Weng, L.; Cai, Z.; He, B. The different shades of thermogenic adipose tissue. Curr. Obes. Rep. 2024, 13, 440–460. [Google Scholar] [CrossRef]
- Shen, X.; Yang, H.; Yang, Y.; Zhu, X.; Sun, Q. The cellular and molecular targets of natural products against metabolic disorders: A translational approach to reach the bedside. Medcomm 2024, 5, e664. [Google Scholar] [CrossRef]
- Li, S.; Liu, Y. Intestinal absorption mechanism and nutritional synergy promotion strategy of dietary flavonoids: Transintestinal epithelial pathway mediated by intestinal transport proteins. Crit. Rev. Food Sci. Nutr. 2024, 1–14. [Google Scholar] [CrossRef]
- Aslan, M.N.; Sukan-Karaçağıl, B.; Acar-Tek, N. Roles of citrus fruits on energy expenditure, body weight management, and metabolic biomarkers: A comprehensive review. Nutr. Rev. 2024, 82, 1292–1307. [Google Scholar] [CrossRef]
- Zhang, Z.; Yung, K.K.; Ko, J.K. Therapeutic intervention in cancer by isoliquiritigenin from licorice: A natural antioxidant and redox regulator. Antioxidants 2022, 11, 1349. [Google Scholar] [CrossRef]
- Chen, Z.; Ding, W.; Yang, X.; Lu, T.; Liu, Y. Isoliquiritigenin, a potential therapeutic agent for treatment of inflammation-associated diseases. J. Ethnopharmacol. 2024, 318 Pt B, 117059. [Google Scholar] [CrossRef]
- Wang, Z.F.; Liu, J.; Yang, Y.A.; Zhu, H.L. A review: The anti-inflammatory, anticancer and antibacterial properties of four kinds of licorice flavonoids isolated from licorice. Curr. Med. Chem. 2020, 27, 1997–2011. [Google Scholar] [CrossRef]
- Wang, K.L.; Yu, Y.C.; Hsia, S.M. Perspectives on the role of isoliquiritigenin in cancer. Cancers 2021, 13, 115. [Google Scholar] [CrossRef] [PubMed]
- Honda, H.; Nagai, Y.; Matsunaga, T.; Okamoto, N.; Watanabe, Y.; Tsuneyama, K.; Hayashi, H.; Fujii, I.; Ikutani, M.; Hirai, Y.; et al. Isoliquiritigenin is a potent inhibitor of nlrp3 inflammasome activation and diet-induced adipose tissue inflammation. J. Leukoc. Biol. 2014, 96, 1087–1100. [Google Scholar] [CrossRef] [PubMed]
- Watanabe, Y.; Nagai, Y.; Honda, H.; Okamoto, N.; Yamamoto, S.; Hamashima, T.; Ishii, Y.; Tanaka, M.; Suganami, T.; Sasahara, M.; et al. Isoliquiritigenin attenuates adipose tissue inflammation in vitro and adipose tissue fibrosis through inhibition of innate immune responses in mice. Sci. Rep. 2016, 6, 23097. [Google Scholar] [CrossRef] [PubMed]
- Lee, Y.; Kwon, E.Y.; Choi, M.S. Dietary isoliquiritigenin at a low dose ameliorates insulin resistance and nafld in diet-induced obesity in c57bl/6j mice. Int. J. Mol. Sci. 2018, 19, 3281. [Google Scholar] [CrossRef]
- Ishibashi, R.; Furusawa, Y.; Honda, H.; Watanabe, Y.; Fujisaka, S.; Nishikawa, M.; Ikushiro, S.; Kurihara, S.; Tabuchi, Y.; Tobe, K.; et al. Isoliquiritigenin attenuates adipose tissue inflammation and metabolic syndrome by modifying gut bacteria composition in mice. Mol. Nutr. Food Res. 2022, 66, e2101119. [Google Scholar] [CrossRef]
- Zhang, X.Y.; Yu, L.; Wang, K.; Wang, M.; Li, P.; Zheng, Z.G.; Yang, H. The combination of berberine and isoliquiritigenin synergistically improved adipose inflammation and obesity-induced insulin resistance. Phytother. Res. 2024, 38, 3839–3855. [Google Scholar] [CrossRef]
- Moon, H.; Choi, J.W.; Song, B.W.; Kim, I.K.; Lim, S.; Lee, S.; Hwang, K.C.; Kim, S.W. Isoliquiritigenin enhances the beige adipocyte potential of adipose-derived stem cells by jnk inhibition. Molecules 2020, 25, 5660. [Google Scholar] [CrossRef]
- Wang, Y.; Huang, Y.; Al, J.M.; Bakheet, N.G.; Acosta, A.; Ordog, T.; Clift, K.; Chase, K.; Kumbhari, V.; Badurdeen, D.S. Rising obesity-associated mortality in men: Exploration of gender disparity from the global burden of disease study, 1990–2019. J. Gen. Intern. Med. 2024. [Google Scholar] [CrossRef]
- Lingvay, I.; Cohen, R.V.; Roux, C.; Sumithran, P. Obesity in adults. Lancet 2024, 404, 972–987. [Google Scholar] [CrossRef] [PubMed]
- Singh, A.; Nissen, S.E. Contemporary management of obesity: A comparison of bariatric metabolic surgery and novel incretin mimetic drugs. Diabetes Technol. Ther. 2024, 26, 673–685. [Google Scholar] [CrossRef]
- Chand, S.; Tripathi, A.S.; Dewani, A.P.; Sheikh, N. Molecular targets for management of diabetes: Remodelling of white adipose to brown adipose tissue. Life Sci. 2024, 345, 122607. [Google Scholar] [CrossRef] [PubMed]
- Martins, F.F.; Martins, B.C.; Teixeira, A.; Ajackson, M.; Souza-Mello, V.; Daleprane, J.B. Brown adipose tissue, batokines, and bioactive compounds in foods: An update. Mol. Nutr. Food Res. 2024, 68, e2300634. [Google Scholar] [CrossRef]
- Yang, Y.; Yu, M.; Mo, Y.; Cheng, Y.; Huang, B.; Wang, W.; Zhu, M.; Jia, X.; Feng, L.; Yang, B. Metal-ion-binding properties of glycyrrhiza polysaccharide extracted from licorice: Structural characterization and potential application in drug delivery. Carbohydr. Polym. 2024, 346, 122658. [Google Scholar] [CrossRef]
- Chen, R.Y.; Shi, J.J.; Liu, Y.J.; Yu, J.; Li, C.Y.; Tao, F.; Cao, J.F.; Yang, G.J.; Chen, J. The state-of-the-art antibacterial activities of glycyrrhizin: A comprehensive review. Microorganisms 2024, 12, 1155. [Google Scholar] [CrossRef]
- Kim, Y.M.; Kim, T.H.; Kim, Y.W.; Yang, Y.M.; Ryu, D.H.; Hwang, S.J.; Lee, J.R.; Kim, S.C.; Kim, S.G. Inhibition of liver x receptor-α-dependent hepatic steatosis by isoliquiritigenin, a licorice antioxidant flavonoid, as mediated by jnk1 inhibition. Free Radic. Biol. Med. 2010, 49, 1722–1734. [Google Scholar] [CrossRef]
- Zheng, Y.; Lee, E.H.; Lee, J.H.; In, G.; Kim, J.; Lee, M.H.; Lee, O.H.; Kang, I.J. Preclinical research on a mixture of red ginseng and licorice extracts in the treatment and prevention of obesity. Nutrients 2020, 12, 2744. [Google Scholar] [CrossRef]
- Madak-Erdogan, Z.; Gong, P.; Zhao, Y.C.; Xu, L.; Wrobel, K.U.; Hartman, J.A.; Wang, M.; Cam, A.; Iwaniec, U.T.; Turner, R.T.; et al. Dietary licorice root supplementation reduces diet-induced weight gain, lipid deposition, and hepatic steatosis in ovariectomized mice without stimulating reproductive tissues and mammary gland. Mol. Nutr. Food Res. 2016, 60, 369–380. [Google Scholar] [CrossRef]
- Kim, K.A.; Tran, N.; Baek, J.; Lee, S.; Kang, K.S.; Kim, K.H. Proanthocyanidins and phenolic compounds from the twigs of salix chaenomeloides and their anti-lipogenic effects on 3t3-l1 preadipocytes. Nutrients 2024, 16, 1036. [Google Scholar] [CrossRef]
- Kang, N.H.; Mukherjee, S.; Yun, J.W. Trans-cinnamic acid stimulates white fat browning and activates brown adipocytes. Nutrients 2019, 11, 577. [Google Scholar] [CrossRef] [PubMed]
- Gupta, A.; Singh, V.K.; Kumar, D.; Yadav, P.; Kumar, S.; Beg, M.; Shankar, K.; Varshney, S.; Rajan, S.; Srivastava, A.; et al. Curcumin-3,4-dichloro phenyl pyrazole (cdpp) overcomes curcumin’s low bioavailability, inhibits adipogenesis and ameliorates dyslipidemia by activating reverse cholesterol transport. Metab. Clin. Exp. 2017, 73, 109–124. [Google Scholar] [CrossRef] [PubMed]
- Zhu, X.; Dai, X.; Zhao, L.; Li, J.; Zhu, Y.; He, W.; Guan, X.; Wu, T.; Liu, L.; Song, H.; et al. Quercetin activates energy expenditure to combat metabolic syndrome through modulating gut microbiota-bile acids crosstalk in mice. Gut Microbes 2024, 16, 2390136. [Google Scholar] [CrossRef] [PubMed]
- Lee, H.E.; Yang, G.; Han, S.H.; Lee, J.H.; An, T.J.; Jang, J.K.; Lee, J.Y. Anti-obesity potential of glycyrrhiza uralensis and licochalcone a through induction of adipocyte browning. Biochem. Biophys. Res. Commun. 2018, 503, 2117–2123. [Google Scholar] [CrossRef]
- Aquilano, K.; Zhou, B.; Brestoff, J.R.; Lettieri-Barbato, D. Multifaceted mitochondrial quality control in brown adipose tissue. Trends Cell Biol. 2023, 33, 517–529. [Google Scholar] [CrossRef]
- Yerra, V.G.; Kalvala, A.K.; Kumar, A. Isoliquiritigenin reduces oxidative damage and alleviates mitochondrial impairment by sirt1 activation in experimental diabetic neuropathy. J. Nutr. Biochem. 2017, 47, 41–52. [Google Scholar] [CrossRef]
- Lan, X.; Wang, Q.; Liu, Y.; You, Q.; Wei, W.; Zhu, C.; Hai, D.; Cai, Z.; Yu, J.; Zhang, J.; et al. Isoliquiritigenin alleviates cerebral ischemia-reperfusion injury by reducing oxidative stress and ameliorating mitochondrial dysfunction via activating the nrf2 pathway. Redox Biol. 2024, 77, 103406. [Google Scholar] [CrossRef]
- Chen, W.; Zhang, Q.; Dai, X.; Chen, X.; Zhang, C.; Bai, R.; Chen, Y.; Zhang, K.; Duan, X.; Qiao, Y.; et al. Pgc-1alpha promotes colorectal carcinoma metastasis through regulating abca1 transcription. Oncogene 2023, 42, 2456–2470. [Google Scholar] [CrossRef]
- Yu, M.; Pan, Q.; Li, W.; Du, T.; Huang, F.; Wu, H.; He, Y.; Wu, X.; Shi, H. Isoliquiritigenin inhibits gastric cancer growth through suppressing glut4 mediated glucose uptake and inducing pdhk1/pgc-1alpha mediated energy metabolic collapse. Phytomedicine 2023, 121, 155045. [Google Scholar] [CrossRef]
- Hung, S.Y.; Chen, J.L.; Tu, Y.K.; Tsai, H.Y.; Lu, P.H.; Jou, I.M.; Mbuyisa, L.; Lin, M.W. Isoliquiritigenin inhibits apoptosis and ameliorates oxidative stress in rheumatoid arthritis chondrocytes through the nrf2/ho-1-mediated pathway. Biomed. Pharmacother. 2024, 170, 116006. [Google Scholar] [CrossRef]
- Choi, K.M.; Ko, C.Y.; An, S.M.; Cho, S.H.; Rowland, D.J.; Kim, J.H.; Fasoli, A.; Chaudhari, A.J.; Bers, D.M.; Yoon, J.C. Regulation of beige adipocyte thermogenesis by the cold-repressed er protein nnat. Mol. Metab. 2023, 69, 101679. [Google Scholar] [CrossRef] [PubMed]
- Suh, Y.H.; Kim, W.H.; Moon, C.; Hong, Y.H.; Eun, S.Y.; Lim, J.H.; Choi, J.S.; Song, J.; Jung, M.H. Ectopic expression of neuronatin potentiates adipogenesis through enhanced phosphorylation of camp-response element-binding protein in 3t3-l1 cells. Biochem. Biophys. Res. Commun. 2005, 337, 481–489. [Google Scholar] [CrossRef] [PubMed]
- Li, X.; Thomason, P.A.; Withers, D.J.; Scott, J. Bio-informatics analysis of a gene co-expression module in adipose tissue containing the diet-responsive gene nnat. BMC Syst. Biol. 2010, 4, 175. [Google Scholar] [CrossRef] [PubMed]
- Schernthaner-Reiter, M.H.; Kiefer, F.; Zeyda, M.; Stulnig, T.M.; Luger, A.; Vila, G. Strong association of serum- and glucocorticoid-regulated kinase 1 with peripheral and adipose tissue inflammation in obesity. Int. J. Obes. 2015, 39, 1143–1150. [Google Scholar] [CrossRef]
- Li, P.; Pan, F.; Hao, Y.; Feng, W.; Song, H.; Zhu, D. Sgk1 is regulated by metabolic-related factors in 3t3-l1 adipocytes and overexpressed in the adipose tissue of subjects with obesity and diabetes. Diabetes Res. Clin. Pract. 2013, 102, 35–42. [Google Scholar] [CrossRef]
- Lei, Z.; Pan, C.; Li, F.; Wei, D.; Ma, Y. Sgk1 promotes the lipid accumulation via regulating the transcriptional activity of foxo1 in bovine. BMC Genom. 2024, 25, 737. [Google Scholar] [CrossRef]
- Zhao, L.; Yang, H.; Li, M.; Xiao, M.; Li, X.; Cheng, L.; Cheng, W.; Chen, M.; Zhao, Y. Global gene expression profiling of perirenal brown adipose tissue whitening in goat kids reveals novel genes linked to adipose remodeling. J. Anim. Sci. Biotechnol. 2024, 15, 47. [Google Scholar] [CrossRef]
- Zhao, L.; Yang, H.; Li, X.; Zhou, Y.; Liu, T.; Zhao, Y. Transcriptome-based selection and validation of optimal reference genes in perirenal adipose developing of goat (capra hircus). Front. Vet. Sci. 2022, 9, 1055866. [Google Scholar] [CrossRef]






Disclaimer/Publisher’s Note: The statements, opinions and data contained in all publications are solely those of the individual author(s) and contributor(s) and not of MDPI and/or the editor(s). MDPI and/or the editor(s) disclaim responsibility for any injury to people or property resulting from any ideas, methods, instructions or products referred to in the content. |
© 2025 by the authors. Licensee MDPI, Basel, Switzerland. This article is an open access article distributed under the terms and conditions of the Creative Commons Attribution (CC BY) license (https://creativecommons.org/licenses/by/4.0/).
Share and Cite
Zhao, L.; Li, M.; Zhu, Q.; Fang, X.; Yang, H.; Zhao, Y. Isoliquiritigenin Ameliorates High-Fat Diet-Induced Obesity in Mice by Activating Brown Adipose Tissue. Int. J. Mol. Sci. 2025, 26, 1616. https://doi.org/10.3390/ijms26041616
Zhao L, Li M, Zhu Q, Fang X, Yang H, Zhao Y. Isoliquiritigenin Ameliorates High-Fat Diet-Induced Obesity in Mice by Activating Brown Adipose Tissue. International Journal of Molecular Sciences. 2025; 26(4):1616. https://doi.org/10.3390/ijms26041616
Chicago/Turabian StyleZhao, Le, Minhao Li, Qingjun Zhu, Xingqiang Fang, Haili Yang, and Yongju Zhao. 2025. "Isoliquiritigenin Ameliorates High-Fat Diet-Induced Obesity in Mice by Activating Brown Adipose Tissue" International Journal of Molecular Sciences 26, no. 4: 1616. https://doi.org/10.3390/ijms26041616
APA StyleZhao, L., Li, M., Zhu, Q., Fang, X., Yang, H., & Zhao, Y. (2025). Isoliquiritigenin Ameliorates High-Fat Diet-Induced Obesity in Mice by Activating Brown Adipose Tissue. International Journal of Molecular Sciences, 26(4), 1616. https://doi.org/10.3390/ijms26041616

