The Retinoic-Acid-Related Orphan Receptor Alpha May Be Highly Involved in the Regulation of Seasonal Hair Molting
Abstract
1. Introduction
2. Result
2.1. RNA-Seq Results of Skin Tissue from Squirrels at Different Stages
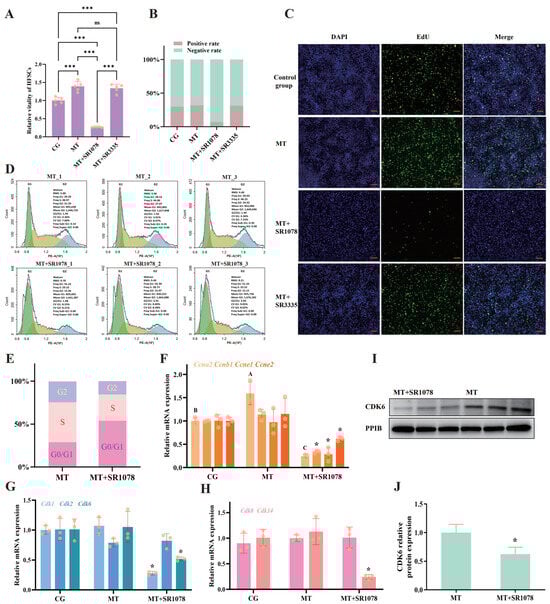
2.2. Activation of RORA Inhibits the Vitality of HFSCs
2.3. The Impact of RORA Activation on Cell Cycle of HFSCs
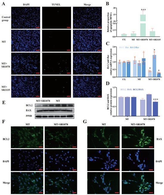
2.4. RORA Activation Upregulates Apoptosis in HFSCs
2.5. Detection of Indicators Related to Cellular Ferroptosis
2.6. Analysis of the Interaction Between RORA and Target Genes
3. Discussion
4. Methods
4.1. Cellular Model and Drug Treatment
4.2. RNA-Seq
4.3. RNA Isolation and Real-Time qPCR
4.4. Protein Isolation and Western Blotting
4.5. Immunofluorescence
4.6. Cell Viability
4.7. Cell Proliferation
4.8. Flow Cytometry Analysis
4.9. TUNEL
4.10. Measurement of Cell Ferroptosis-Related Indicators
4.11. Cleavage Under Targets and Release Using Nuclease (CUT&RUN)
4.12. Droplet Digital PCR (ddPCR)
4.13. Super-Shift Electrophoretic Mobility Shift Assay (Super-Shift EMSA)
4.14. Statistical Analysis
5. Conclusions
Supplementary Materials
Author Contributions
Funding
Institutional Review Board Statement
Informed Consent Statement
Data Availability Statement
Conflicts of Interest
References
- Draelos, Z.D. The biology of hair care. Dermatol. Clin. 2000, 18, 651–658. [Google Scholar] [CrossRef]
- Nguyen, J.V. The Biology, Structure, and Function of Eyebrow Hair. J. Drugs Dermatol. 2014, 13, S12–S16. [Google Scholar]
- Zhang, B.; Chen, T. Local and systemic mechanisms that control the hair follicle stem cell niche. Nat. Rev. Mol. Cell Biol. 2024, 25, 87–100. [Google Scholar] [CrossRef] [PubMed]
- Lin, X.; Zhu, L.; He, J. Morphogenesis, Growth Cycle and Molecular Regulation of Hair Follicles. Front. Cell Dev. Biol. 2022, 10, 899095. [Google Scholar] [CrossRef] [PubMed]
- Harland, D.P. Environment of the Anagen Follicle. In Hair Fibre: Proteins, Structure and Development; Plowman, J.E., Harland, D.P., DebChoudhury, S., Eds.; Springer: Berlin/Heidelberg, Germany, 2018; Volume 1054, pp. 97–108. [Google Scholar]
- Schlake, T. Determination of hair structure and shape. Semin. Cell Dev. Biol. 2007, 18, 267–273. [Google Scholar] [CrossRef] [PubMed]
- Cowan, I.M.; Raddi, A.G. Pelage and molt in the black-tailed deer (Odocoileus hemionus (Rafinesque)). Can. J. Zool. 1972, 50, 639–647. [Google Scholar] [CrossRef]
- Tabacaru, C.A.; Millar, J.S.; Longstaffe, F.J. Seasonal Moulting in Deer Mice (Peromyscus maniculatus) in the Rocky Mountains, Alberta. Can. Field-Nat. 2011, 125, 126–131. [Google Scholar] [CrossRef]
- Harada, T.; Nambo, Y.; Ishimaru, M.; Sato, F.; Nagaoka, K.; Watanabe, G.; Taya, K. Promoting effects of an extended photoperiod treatment on the condition of hair coats and gonadal function in Thoroughbred weanlings. J. Equine Sci. 2015, 26, 147–150. [Google Scholar] [CrossRef]
- Kooistra, L.H.; Ginther, O.J. Effect of photoperiod on reproductive activity and hair in mares. Am. J. Vet. Res. 1975, 36, 1413–1419. [Google Scholar]
- Nolan, M.B.; Walsh, C.M.; Duff, N.; McCrarren, C.; Prendergast, R.L.; Murphy, B.A. Artificially extended photoperiod administered to pre-partum mares via blue light to a single eye: Observations on gestation length, foal birth weight and foal hair coat at birth. Theriogenology 2017, 100, 126–133. [Google Scholar] [CrossRef] [PubMed]
- O’Brien, C.; Darcy-Dunne, M.R.; Murphy, B.A. The effects of extended photoperiod and warmth on hair growth in ponies and horses at different times of year. PLoS ONE 2020, 15, e0227115. [Google Scholar] [CrossRef]
- Rust, C.C. Hormonal control of pelage cycles in the short tailed weasel (Mustela erminea bangsi). Gen. Comp. Endocrinol. 1965, 5, 222–231. [Google Scholar] [CrossRef] [PubMed]
- Pang, S.F.; Pang, C.S.; Poon, A.M.; Lee, P.P.; Liu, Z.M.; Shiu, S.Y. Melatonin: A chemical photoperiodic signal with clinical significance in humans. Chin. Med. J. 1998, 111, 197–203. [Google Scholar]
- Zhdanova, I.V. Melatonin as a hypnotic: Pro. Sleep Med. Rev. 2005, 9, 51–65. [Google Scholar] [CrossRef]
- Allain, D.; Rougeot, J. Induction of autumn moult in mink (Mustela vison Peale and Beauvois) with melatonin. Reprod. Nutr. Dev. 1980, 20, 197–201. [Google Scholar] [CrossRef] [PubMed]
- Rust, C.C.; Meyer, R.K. Hair color, molt, and testis size in male, short-tailed weasels treated with melatonin. Science 1969, 165, 921–922. [Google Scholar] [CrossRef] [PubMed]
- Santiago-Moreno, J.; López-Sebastián, A.; del Campo, A.; González-Bulnes, A.; Picazo, R.; Gómez-Brunet, A. Effect of constant-release melatonin implants and prolonged exposure to a long day photoperiod on prolactin secretion and hair growth in mouton (Ovis gmelini musimon). Domest. Anim. Endocrinol. 2004, 26, 303–314. [Google Scholar] [CrossRef] [PubMed]
- Xiao, Y.; Forsberg, M.; Laitinen, J.T.; Valtonen, M. Effects of melatonin implants in spring on testicular regression and moulting in adult male raccoon dogs (Nyctereutes procynoides). J. Reprod. Fertil. 1995, 105, 9–15. [Google Scholar] [CrossRef] [PubMed][Green Version]
- Kobayashi, H.; Kromminga, A.; Dunlop, T.W.; Tychsen, B.; Conrad, F.; Suzuki, N.; Memezawa, A.; Bettermann, A.; Aiba, S.; Carlberg, C.; et al. A role of melatonin in neuroectodermal-mesodermal interactions: The hair follicle synthesizes melatonin and expresses functional melatonin receptors. FASEB J. 2005, 19, 1710. [Google Scholar] [CrossRef] [PubMed]
- Slominski, A.; Pisarchik, A.; Semak, I.; Sweatman, T.; Wortsman, J.; Szczesniewski, A.; Slugocki, G.; McNulty, J.; Kauser, S.; Tobin, D.J.; et al. Serotoninergic and melatoninergic systems are fully expressed in human skin. FASEB J. 2002, 16, 896–898. [Google Scholar] [CrossRef]
- Mishima, H.; Ando, S.; Kuzuhara, H.; Yamamura, A.; Kondo, R.; Suzuki, Y.; Imaizumi, Y.; Yamamura, H. Melatonin inhibits voltage-gated potassium KV4.2 channels and negatively regulates melatonin secretion in rat pineal glands. Am. J. Physiol.-Cell Physiol. 2024, 327, C1023–C1034. [Google Scholar] [CrossRef]
- Wollina, U. Histochemistry of the human hair follicle. EXS 1997, 78, 31–58. [Google Scholar] [PubMed]
- Colin-Pierre, C.; El Baraka, O.; Danoux, L.; Bardey, V.; Andre, V.; Ramont, L.; Brezillon, S. Regulation of stem cell fate by HSPGs: Implication in hair follicle cycling. NPJ Regen. Med. 2022, 7, 77. [Google Scholar] [CrossRef]
- Jang, H.; Jo, Y.; Lee, J.H.; Choi, S. Aging of hair follicle stem cells and their niches. BMB Rep. 2023, 56, 2–9. [Google Scholar] [CrossRef]
- Xing, Y.-Z.; Guo, H.-Y.; Xiang, F.; Li, Y.-H. Recent progress in hair follicle stem cell markers and their regulatory roles. World J. Stem Cells 2024, 16, 126–136. [Google Scholar] [CrossRef]
- Ma, D.R.; Yang, E.N.; Lee, S.T. A review: The location, molecular characterisation and multipotency of hair follicle epidermal stem cells. Ann. Acad. Med. Singap. 2004, 33, 784–788. [Google Scholar] [CrossRef] [PubMed]
- Joachimiak, R.; Bajek, A.; Drewa, T. Hair follicle as a novel source of stem cells. Postep. Hig. I Med. Dosw. 2012, 66, 181–186. [Google Scholar] [CrossRef] [PubMed]
- Zhang, Y.; Cui, J.; Cang, Z.; Pei, J.; Zhang, X.; Song, B.; Fan, X.; Ma, X.; Li, Y. Hair follicle stem cells promote epidermal regeneration under expanded condition. Front. Physiol. 2024, 15, 1306011. [Google Scholar] [CrossRef]
- Wang, L.; Siegenthaler, J.A.; Dowell, R.D.; Yi, R. Foxc1 reinforces quiescence in self-renewing hair follicle stem cells. Science 2016, 351, 613–617. [Google Scholar] [CrossRef]
- Zhang, C.; Wang, D.; Wang, J.; Wang, L.; Qiu, W.; Kume, T.; Dowell, R.; Yi, R. Escape of hair follicle stem cells causes stem cell exhaustion during aging. Nat. Aging 2021, 1, 889. [Google Scholar] [CrossRef]
- Davaasuren, D.; Mazzamuto, M.V.; Tranquillo, C.; Enkhbat, U.; Munkhtsog, B.; Bayanmunkh, U.-U.; Yunden, A.; Dolphin, J.; Gansukh, S.; Koprowski, J. Eurasian red squirrels (Sciurus vulgaris) and mesocarnivores in a Mongolian protected area. Mammalia 2024, 88, 509–516. [Google Scholar] [CrossRef]
- Duez, H.; Staels, B. The nuclear receptors Rev-erbs and RORs integrate circadian rhythms and metabolism. Diabetes Vasc. Dis. Res. 2008, 5, 82–88. [Google Scholar] [CrossRef]
- Jagannath, A.; Taylor, L.; Wakaf, Z.; Vasudevan, S.R.; Foster, R.G. The genetics of circadian rhythms, sleep and health. Hum. Mol. Genet. 2017, 26, R128–R138. [Google Scholar] [CrossRef]
- Jetten, A.M. Retinoid-related orphan receptors (RORs): Critical roles in development, immunity, circadian rhythm, and cellular metabolism. Nucl. Recept. Signal. 2009, 7, e003. [Google Scholar] [CrossRef] [PubMed]
- Jetten, A.M.; Kurebayashi, S.; Ueda, E. The ROR nuclear orphan receptor subfamily: Critical regulators of multiple biological processes. Prog. Nucleic Acid Res. Mol. Biol. 2001, 69, 205–247. [Google Scholar] [CrossRef]
- Kojetin, D.J.; Burris, T.P. REV-ERB and ROR nuclear receptors as drug targets. Nat. Rev. Drug Discov. 2014, 13, 197–216. [Google Scholar] [CrossRef] [PubMed]
- Zhao, Y.H.; Liu, Z.H.; Wang, L.; Xiao, H.M.; Du, C.G.; Zhang, Y.J.; Su, R.; Li, J.Q. Expression of the RORα gene in Inner Mongolian cashmere goat hair follicles. Genet. Mol. Res. 2015, 14, 380–388. [Google Scholar] [CrossRef]
- Lu, Z.; Wu, J.; Wu, J.; Zhang, T.; Liu, J.; Mu, Q.; Wu, Z.; Zhang, Y.; Su, R.; Liu, Z.; et al. Melatonin regulates the periodic growth of secondary hair follicles through the nuclear receptor RORα. Front. Vet. Sci. 2023, 10, 1203302. [Google Scholar] [CrossRef]
- Wiesenberg, I.; Missbach, M.; Kahlen, J.P.; Schrader, M.; Carlberg, C. Transcriptional activation of the nuclear receptor RZR alpha by the pineal gland hormone melatonin and identification of CGP 52608 as a synthetic ligand. Nucleic Acids Res. 1995, 23, 327–333. [Google Scholar] [CrossRef] [PubMed]
- Becker-Andre, M.; Wiesenberg, I.; Schaeren-Wiemers, N.; Andre, E.; Missbach, M.; Saurat, J.H.; Carlberg, C. Pineal gland hormone melatonin binds and activates an orphan of the nuclear receptor superfamily. J. Biol. Chem. 1994, 269, 28531–28534. [Google Scholar] [CrossRef]
- Lardone, P.J.; Guerrero, J.M.; Fernandez-Santos, J.M.; Rubio, A.; Martin-Lacave, I.; Carrillo-Vico, A. Melatonin synthesized by T lymphocytes as a ligand of the retinoic acid-related orphan receptor. J. Pineal Res. 2011, 51, 454–462. [Google Scholar] [CrossRef]
- Ma, H.; Kang, J.; Fan, W.; He, H.; Huang, F. ROR: Nuclear Receptor for Melatonin or Not? Molecules 2021, 26, 2693. [Google Scholar] [CrossRef] [PubMed]
- Tomás-Zapico, C.; Coto-Montes, A. A proposed mechanism to explain the stimulatory effect of melatonin on antioxidative enzymes. J. Pineal Res. 2005, 39, 99–104. [Google Scholar] [CrossRef] [PubMed]
- Zhang, Y.; Zhao, X.; Li, S.; Xu, Y.; Bai, S.; Zhang, W. Retinoic Acid-Related Orphan Receptor Alpha May Regulate the State of Hair Follicle Stem Cells by Upregulating the Expression of BNIP3. Animals 2024, 14, 3477. [Google Scholar] [CrossRef]
- Wang, R.-X.; Liu, H.; Xu, L.; Zhang, H.; Zhou, R.-X. Melatonin downregulates nuclear receptor RZR/ROR. expression causing growth-inhibitory and anti-angiogenesis activity in human gastric cancer cells in vitro and in vivo. Oncol. Lett. 2016, 12, 897–903. [Google Scholar] [CrossRef] [PubMed]
- Duan, C.; Xu, J.; Sun, C.; Jia, Z.; Zhang, W. Effects of melatonin implantation on cashmere yield, fibre characteristics, duration of cashmere growth as well as growth and reproductive performance of Inner Mongolian cashmere goats. J. Anim. Sci. Biotechnol. 2015, 6, 22. [Google Scholar] [CrossRef]
- He, M.; Zhou, H.; Hu, T.; Lv, X.; Wang, S.; Cao, X.; Yuan, Z.; Quan, K.; Getachew, T.; Mwacharo, J.M.; et al. Preliminary study of melatonin in the proliferation and apoptosis of Hu sheep dermal papilla cells in vitro. Anim. Biotechnol. 2023, 34, 4262–4270. [Google Scholar] [CrossRef] [PubMed]
- Rong, Y.; Ma, R.; Zhang, Y.; Guo, Z. Melatonin’s effect on hair follicles in a goat (Capra hircus) animal model. Front. Endocrinol. 2024, 15, 1361100. [Google Scholar] [CrossRef]
- Qin, T.; Yan, J.; Li, S.; Lin, X.; Wu, J.; Huang, Z.; Zhang, C.; Zhang, Y.; Deng, Z.; Xiao, D.; et al. MicroRNA-155 suppressed cholesterol-induced matrix degradation, pyroptosis and apoptosis by targeting RORα in nucleus pulposus cells. Cell. Signal. 2023, 107, 110678. [Google Scholar] [CrossRef]
- Xiong, J.; Wang, Z.; Dong, Y.; Cao, J.; Chen, Y. The signal pathway of melatonin mediates the monochromatic light-induced T-lymphocyte apoptosis in chicken thymus. Poult. Sci. 2024, 103, 103331. [Google Scholar] [CrossRef]
- Diao, X.; Yao, L.; Duan, T.; Qin, J.; He, L.; Zhang, W. Melatonin promotes the development of the secondary hair follicles by regulating circMPP5. J. Anim. Sci. Biotechnol. 2023, 14, 51. [Google Scholar] [CrossRef]
- Hall, J.A.; Pokrovskii, M.; Kroehling, L.; Kim, B.-R.; Kim, S.Y.; Wu, L.; Lee, J.-Y.; Littman, D.R. Transcription factor RORα enforces stability of the Th17 cell effector program by binding to a Rorc cis-regulatory element. Immunity 2022, 55, 2027. [Google Scholar] [CrossRef]
- Oshima, H.; Rochat, A.; Kedzia, C.; Kobayashi, K.; Barrandon, Y. Morphogenesis and renewal of hair follicles from adult multipotent stem cells. Cell 2001, 104, 233–245. [Google Scholar] [CrossRef] [PubMed]
- Rochat, A.; Kobayashi, K.; Barrandon, Y. Location of stem cells of human hair follicles by clonal analysis. Cell 1994, 76, 1063–1073. [Google Scholar] [CrossRef]
- Shwartz, Y.; Gonzalez-Celeiro, M.; Chen, C.-L.; Pasolli, H.A.; Sheu, S.-H.; Fan, S.M.-Y.; Shamsi, F.; Assaad, S.; Lin, E.T.-Y.; Zhang, B.; et al. Cell Types Promoting Goosebumps Form a Niche to Regulate Hair Follicle Stem Cells. Cell 2020, 182, 578. [Google Scholar] [CrossRef]






Disclaimer/Publisher’s Note: The statements, opinions and data contained in all publications are solely those of the individual author(s) and contributor(s) and not of MDPI and/or the editor(s). MDPI and/or the editor(s) disclaim responsibility for any injury to people or property resulting from any ideas, methods, instructions or products referred to in the content. |
© 2025 by the authors. Licensee MDPI, Basel, Switzerland. This article is an open access article distributed under the terms and conditions of the Creative Commons Attribution (CC BY) license (https://creativecommons.org/licenses/by/4.0/).
Share and Cite
Zhang, Y.; Zhao, X.; Li, S.; Bai, S.; Zhang, W. The Retinoic-Acid-Related Orphan Receptor Alpha May Be Highly Involved in the Regulation of Seasonal Hair Molting. Int. J. Mol. Sci. 2025, 26, 1579. https://doi.org/10.3390/ijms26041579
Zhang Y, Zhao X, Li S, Bai S, Zhang W. The Retinoic-Acid-Related Orphan Receptor Alpha May Be Highly Involved in the Regulation of Seasonal Hair Molting. International Journal of Molecular Sciences. 2025; 26(4):1579. https://doi.org/10.3390/ijms26041579
Chicago/Turabian StyleZhang, Yu, Xuefei Zhao, Shuqi Li, Suying Bai, and Wei Zhang. 2025. "The Retinoic-Acid-Related Orphan Receptor Alpha May Be Highly Involved in the Regulation of Seasonal Hair Molting" International Journal of Molecular Sciences 26, no. 4: 1579. https://doi.org/10.3390/ijms26041579
APA StyleZhang, Y., Zhao, X., Li, S., Bai, S., & Zhang, W. (2025). The Retinoic-Acid-Related Orphan Receptor Alpha May Be Highly Involved in the Regulation of Seasonal Hair Molting. International Journal of Molecular Sciences, 26(4), 1579. https://doi.org/10.3390/ijms26041579

