Human iPSC-Derived Muscle Cells as a New Model for Investigation of EDMD1 Pathogenesis
Abstract
1. Introduction
2. Results
3. Discussion
4. Materials and Methods
4.1. iPSCs Generation and Expansion
4.2. In Vitro Differentiation to Three Germ Layers
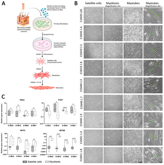
4.3. Differentiation of iPSCs into Skeletal Muscle Cells
4.4. Short Tandem Repeats (STRs) Analysis
4.5. Immunofluorescence (IF)
4.6. Gene Expression Analysis
4.7. Sequencing
4.8. Karyotyping
4.9. The Episomal Vectors’ Presence
4.10. Mycoplasma Test
4.11. Western Blotting (WB)
Supplementary Materials
Author Contributions
Funding
Institutional Review Board Statement
Informed Consent Statement
Data Availability Statement
Acknowledgments
Conflicts of Interest
References
- Viggiano, E.; Madej-Pilarczyk, A.; Carboni, N.; Picillo, E.; Ergoli, M.; del Gaudio, S.; Marchel, M.; Nigro, G.; Palladino, A.; Politano, L. X-Linked Emery–Dreifuss Muscular Dystrophy: Study Of X-Chromosome Inactivation and Its Relation with Clinical Phenotypes in Female Carriers. Genes 2019, 10, 919. [Google Scholar] [CrossRef]
- Emery, A.E. Emery-Dreifuss syndrome. J. Med. Genet. 1989, 26, 637–641. [Google Scholar] [CrossRef] [PubMed]
- Lammerding, J. Mechanics of the Nucleus. In Comprehensive Physiology; John Wiley & Sons Inc.: Hoboken, NJ, USA, 2011; Volume 1, pp. 783–807. [Google Scholar] [CrossRef]
- Berk, J.M.; Tifft, E.K.; Wilson, K.L. The nuclear envelope LEM-domain protein emerin. Nucleus 2013, 4, 298–314. [Google Scholar] [CrossRef] [PubMed]
- Koch, A.J.; Holaska, J.M. Emerin in health and disease. Semin. Cell Dev. Biol. 2014, 29, 95–106. [Google Scholar] [CrossRef]
- Holaska, J.M. Emerin and the Nuclear Lamina in Muscle and Cardiac Disease. Circ. Res. 2008, 103, 16–23. [Google Scholar] [CrossRef] [PubMed]
- Storey, E.C.; Holt, I.; Morris, E.G.; Fuller, H.R. Muscle cell differentiation and development pathway defects in Emery-Dreifuss muscular dystrophy. Neuromuscul. Disord. 2020, 30, 443–456. [Google Scholar] [CrossRef]
- Iyer, A.; Holaska, J.M. EDMD-Causing Emerin Mutant Myogenic Progenitors Exhibit Impaired Differentiation Using Similar Mechanisms. Cells 2020, 9, 1463. [Google Scholar] [CrossRef]
- Frock, R.L.; Kudlow, B.A.; Evans, A.M.; Jameson, S.A.; Hauschka, S.D.; Kennedy, B.K. Lamin A/C and emerin are critical for skeletal muscle satellite cell differentiation. Genes Dev. 2006, 20, 486–500. [Google Scholar] [CrossRef] [PubMed]
- Gnocchi, V.F.; Ellis, J.A.; Zammit, P.S. Does satellite cell dysfunction contribute to disease progression in Emery–Dreifuss muscular dystrophy? Biochem. Soc. Trans. 2008, 36, 1344–1349. [Google Scholar] [CrossRef]
- Fidziańska, A.; Toniolo, D.; Hausmanowa-Petrusewicz, I. Ultrastructural abnormality of sarcolemmal nuclei in Emery-Dreifuss muscular dystrophy (EDMD). J. Neurol. Sci. 1998, 159, 88–93. [Google Scholar] [CrossRef] [PubMed]
- Park, Y.-E.; Hayashi, Y.K.; Goto, K.; Komaki, H.; Hayashi, Y.; Inuzuka, T.; Noguchi, S.; Nonaka, I.; Nishino, I. Nuclear changes in skeletal muscle extend to satellite cells in autosomal dominant Emery-Dreifuss muscular dystrophy/limb-girdle muscular dystrophy 1B. Neuromuscul. Disord. 2009, 19, 29–36. [Google Scholar] [CrossRef]
- Mittelbronn, M.; Hanisch, F.; Gleichmann, M.; Stötter, M.; Korinthenberg, R.; Wehnert, M.; Bonne, G.; Rudnik-Schöneborn, S.; Bornemann, A. Myofiber degeneration in autosomal dominant Emery-Dreifuss muscular dystrophy (AD-EDMD) (LGMD1B). Brain Pathol. 2006, 16, 266–272. [Google Scholar] [CrossRef] [PubMed]
- Melcon, G.; Kozlov, S.; Cutler, D.A.; Sullivan, T.; Hernandez, L.; Zhao, P.; Mitchell, S.; Nader, G.; Bakay, M.; Rottman, J.N.; et al. Loss of emerin at the nuclear envelope disrupts the Rb1/E2F and MyoD pathways during muscle regeneration. Hum. Mol. Genet. 2006, 15, 637–651. [Google Scholar] [CrossRef] [PubMed]
- Ozawa, R.; Hayashi, Y.K.; Ogawa, M.; Kurokawa, R.; Matsumoto, H.; Noguchi, S.; Nonaka, I.; Nishino, I. Emerin-Lacking Mice Show Minimal Motor and Cardiac Dysfunctions with Nuclear-Associated Vacuoles. Am. J. Pathol. 2006, 168, 907–917. [Google Scholar] [CrossRef]
- Brown, A.C.; Scharner, J.; Felice, K.; Meriggioli, M.N.; Tarnopolsky, M.; Bower, M.; Zammit, P.S.; Mendell, J.R.; Ellis, A.J. Novel and recurrent EMD mutations in patients with Emery–Dreifuss muscular dystrophy, identify exon 2 as a mutation hot spot. J. Hum. Genet. 2011, 56, 589–594. [Google Scholar] [CrossRef] [PubMed]
- Zhang, M.; Chen, J.; Si, D.; Zheng, Y.; Jiao, H.; Feng, Z.; Hu, Z.; Duan, R. Whole exome sequencing identifies a novel EMDmutation in a Chinese family with dilated cardiomyopathy. BMC Med. Genet. 2014, 15, 77. [Google Scholar] [CrossRef] [PubMed]
- Kong, D.; Zhan, Y.; Liu, C.; Hu, Y.; Zhou, Y.; Luo, J.; Gu, L.; Zhou, X.; Zhang, Z. A Novel Mutation of The EMD Gene In A Family With Cardiac Conduction Abnormalities And A High Incidence Of Sudden Cardiac Death. Pharmgenomics Pers. Med. 2019, 12, 319–327. [Google Scholar] [CrossRef] [PubMed]
- Benarroch, L.; Madsen-Østerbye, J.; Abdelhalim, M.; Mamchaoui, K.; Ohana, J.; Bigot, A.; Mouly, V.; Bonne, G.; Bertrand, A.T.; Collas, P. Cellular and Genomic Features of Muscle Differentiation from Isogenic Fibroblasts and Myoblasts. Cells 2023, 12, 1995. [Google Scholar] [CrossRef] [PubMed]
- Caron, L.; Kher, D.; Lee, K.L.; McKernan, R.; Dumevska, B.; Hidalgo, A.; Li, J.; Yang, H.; Main, H.; Ferri, G.; et al. A Human Pluripotent Stem Cell Model of Facioscapulohumeral Muscular Dystrophy-Affected Skeletal Muscles. Stem. Cells Transl. Med. 2016, 5, 1145–1161. [Google Scholar] [CrossRef]
- Xi, H.; Langerman, J.; Sabri, S.; Chien, P.; Young, C.S.; Younesi, S.; Hicks, M.; Gonzalez, K.; Fujiwara, W.; Marzi, J.; et al. A Human Skeletal Muscle Atlas Identifies the Trajectories of Stem and Progenitor Cells across Development and from Human Pluripotent Stem Cells. Cell Stem. Cell. 2020, 27, 158–176.e10. [Google Scholar] [CrossRef] [PubMed]
- Hernández-Hernández, J.M.; García-González, E.G.; Brun, C.E.; Rudnicki, M.A. The myogenic regulatory factors, determinants of muscle development, cell identity and regeneration. Semin. Cell Dev. Biol. 2017, 72, 10–18. [Google Scholar] [CrossRef]
- Asfour, H.A.; Allouh, M.Z.; Said, R.S. Myogenic regulatory factors: The orchestrators of myogenesis after 30 years of discovery. Exp. Biol. Med. 2018, 243, 118–128. [Google Scholar] [CrossRef] [PubMed]
- Buckingham, M.; Relaix, F. PAX3 and PAX7 as upstream regulators of myogenesis. Semin. Cell Dev. Biol. 2015, 44, 115–125. [Google Scholar] [CrossRef] [PubMed]
- Machowska, M.; Bearzi, C.; Piekarowicz, K.; Łaczmańska, I.; Rzepecki, R. Generation of one control and four iPSCs clones from patients with Emery-Dreifuss muscular dystrophy type 1. Stem. Cell Res. 2021, 55, 102487. [Google Scholar] [CrossRef]
- Hausmanowa-Petrusewicz, I.; Madej-Pilarczyk, A.; Marchel, M.; Opolski, G. Emery-Dreifuss dystrophy: A 4-year follow-up on a laminopathy of special interest. Neurol. Neurochir. Pol. 2009, 43, 415–420. [Google Scholar] [PubMed]
- Niebroj-Dobosz, I.; Madej-Pilarczyk, A.; Marchel, M.; Sokołowska, B.; Hausmanowa-Petrusewicz, I. Matrix metalloproteinases in serum of Emery-Dreifuss muscular dystrophy patients. Acta Biochim. Pol. 2009, 56, 717–722. [Google Scholar] [CrossRef] [PubMed]
- Niebroj-Dobosz, I.; Madej-Pilarczyk, A.; Marchel, M.; Sokołowska, B.; Hausmanowa-Petrusewicz, I. Circulating tenascin-C levels in patients with dilated cardiomyopathy in the course of Emery-Dreifuss muscular dystrophy. Clin. Chim. Acta 2011, 412, 1533–1538. [Google Scholar] [CrossRef]
- Cheng, Y.; Xu, M.; Chen, G.; Beers, J.; Chen, C.Z.; Liu, C.; Zou, J.; Zheng, W. A Protocol for Culture and Characterization of Human Induced Pluripotent Stem Cells After Induction. Curr. Protoc. 2023, 3, e866. [Google Scholar] [CrossRef] [PubMed]
- Swamydas, M.; Narayanan, P.; Luangphakdy, V.; Furyes, A.; Duginski, G.; Nakamura, K.; Muschler, G. Characterization of IPSC colony morphology and variation to assist in automated clone picking for clonal expansion. Cytotherapy 2024, 26, S233. [Google Scholar] [CrossRef]
- Amit, M.; Itskovitz-Eldor, J.; Laevsky, I.; Novak, A. Atlas of Human Pluripotent Stem Cells: Derivation and Culturing; Humana Press: Totowa, NJ, USA, 2012. [Google Scholar]
- Dubińska-Magiera, M.; Kozioł, K.; Machowska, M.; Piekarowicz, K.; Filipczak, D.; Rzepecki, R. Emerin Is Required for Proper Nucleus Reassembly after Mitosis: Implications for New Pathogenetic Mechanisms for Laminopathies Detected in EDMD1 Patients. Cells 2019, 8, 240. [Google Scholar] [CrossRef] [PubMed]
- Heller, S.A.; Shih, R.; Kalra, R.; Kang, P.B. Emery-Dreifuss muscular dystrophy. Muscle Nerve 2020, 61, 436–448. [Google Scholar] [CrossRef] [PubMed]
- Bruge, C.; Geoffroy, M.; Benabides, M.; Pellier, E.; Gicquel, E.; Dhiab, J.; Hoch, L.; Richard, I.; Nissan, X. Skeletal Muscle Cells Derived from Induced Pluripotent Stem Cells: A Platform for Limb Girdle Muscular Dystrophies. Biomedicines 2022, 10, 1428. [Google Scholar] [CrossRef]
- Danišovič, L.; Culenova, M.; Csobonyeiova, M. Induced Pluripotent Stem Cells for Duchenne Muscular Dystrophy Modeling and Therapy. Cells 2018, 7, 253. [Google Scholar] [CrossRef]
- Crasto, S.; Di Pasquale, E. Induced Pluripotent Stem Cells to Study Mechanisms of Laminopathies: Focus on Epigenetics. Front. Cell Dev. Biol. 2018, 6, 172. [Google Scholar] [CrossRef]
- Perepelina, K.; Kostina, A.; Klauzen, P.; Khudiakov, A.; Rabino, M.; Crasto, S.; Zlotina, A.; Fomicheva, Y.; Sergushichev, A.; Oganesian, M.; et al. Generation of two iPSC lines (FAMRCi007-A and FAMRCi007-B) from patient with Emery–Dreifuss muscular dystrophy and heart rhythm abnormalities carrying genetic variant LMNA p.Arg249Gln. Stem. Cell Res. 2020, 47, 101895. [Google Scholar] [CrossRef]
- Cho, S.; Lee, C.; Lai, C.; Zhuge, Y.; Haddad, F.; Fowler, M.; Sallam, K.; Wu, J.C. Heterozygous LMNA mutation-carrying iPSC lines from three cardiac laminopathy patients. Stem. Cell Res. 2022, 59, 102657. [Google Scholar] [CrossRef] [PubMed]
- Brzóska, E.; Przewoźniak, M.; Grabowska, I.; Jańczyk-Ilach, K.; Moraczewski, J. Pax3 and Pax7 expression during myoblast differentiation in vitro and fast and slow muscle regeneration in vivo. Cell Biol. Int. 2009, 33, 483–492. [Google Scholar] [CrossRef]
- Koch, A.J.; Holaska, J.M. Loss of Emerin Alters Myogenic Signaling and miRNA Expression in Mouse Myogenic Progenitors. PLoS ONE 2012, 7, e37262. [Google Scholar] [CrossRef]
- Dubinska-Magiera, M.; Zaremba-Czogalla, M.; Rzepecki, R. Muscle development, regeneration and laminopathies: How lamins or lamina-associated proteins can contribute to muscle development, regeneration and disease. Cell Mol. Life Sci. 2013, 70, 2713–2741. [Google Scholar] [CrossRef] [PubMed]
- Lawce, H.J. Chromosome stains. In The AGT Cytogenetics Laboratory Manual; Wiley: Minneapolis, MN, USA, 2017; pp. 213–300. [Google Scholar] [CrossRef]
- McGowan-Jordan, J.; Hastings, R.J.; Moore, S. (Eds.) ISCN 2020; S. Karger AG: Basel, Switzerland, 2020. [Google Scholar] [CrossRef]




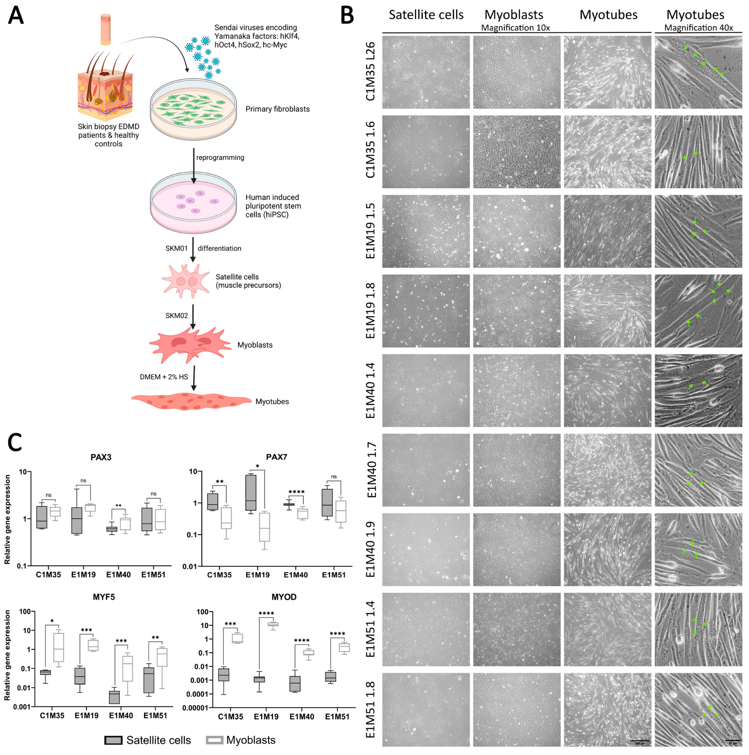
| iPSCs Line Name | Unique Stem Cell Line Identifier | Disease | Age of Biopsy | Genotype (EMD Gene) | Emerin Expression |
|---|---|---|---|---|---|
| Newly established clones | |||||
| C1M35 L26 | UWRBTi001-C | - | 35 | NM_000117.3(EMD), CCCCCCAGC, GGGAACGCC | normal |
| C1M35 1.6 | UWRBTi001-D | - | |||
| E1M40 1.4 | UWRBTi003-A | EDMD1 | 40 | NM_000117.3(EMD):c.153del, p.(Ser52fs), CCCCC_AGCT, hemizygous, rs876661345 | not detected |
| E1M19 1.5 | UWRBTi005-A | EDMD1 | 19 | NM_000117.3(EMD):c.451dup *, p.(Glu151fs), GGGGAACGCC, hemizygous | truncated protein, lower level |
| E1M19 1.8 | UWRBTi005-B | EDMD1 | |||
| Previously generated clones | |||||
| E1M40 1.7 | UWRBTi003-B | EDMD1 | 40 | NM_000117.3(EMD):c.153del, p.(Ser52fs), CCCCC_AGCT, hemizygous, rs876661345 | not detected |
| E1M40 1.9 | UWRBTi003-C | EDMD1 | |||
| E1M51 1.4 | UWRBTi004-A | EDMD1 | 51 | NM_000117.3(EMD):c.153del, p.(Ser52fs), CCCCC_AGCT, hemizygous, rs876661345 | not detected |
| E1M51 1.8 | UWRBTi004-B | EDMD1 | |||
| Parameter | Test Results | Data |
|---|---|---|
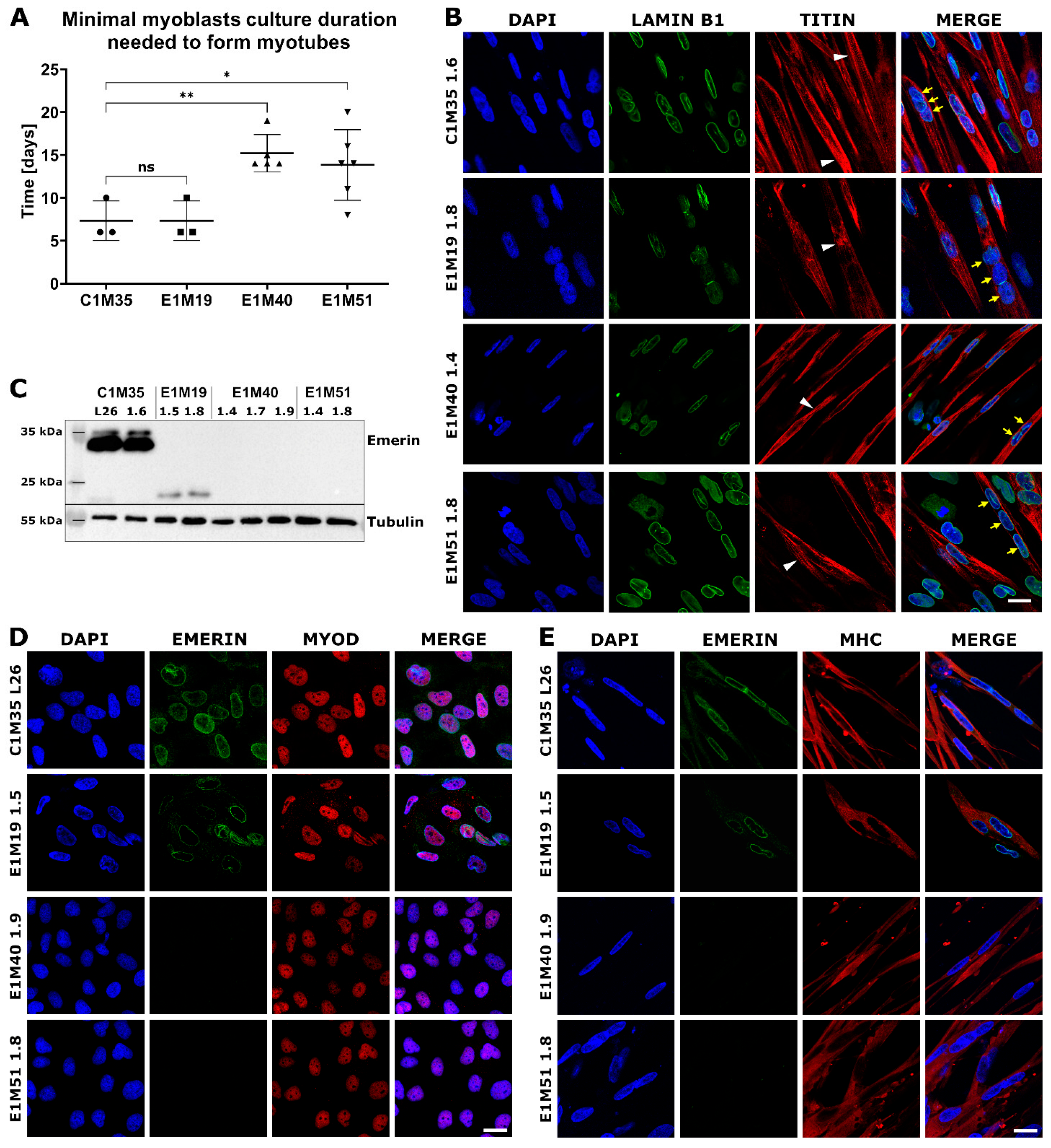
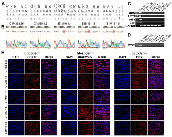
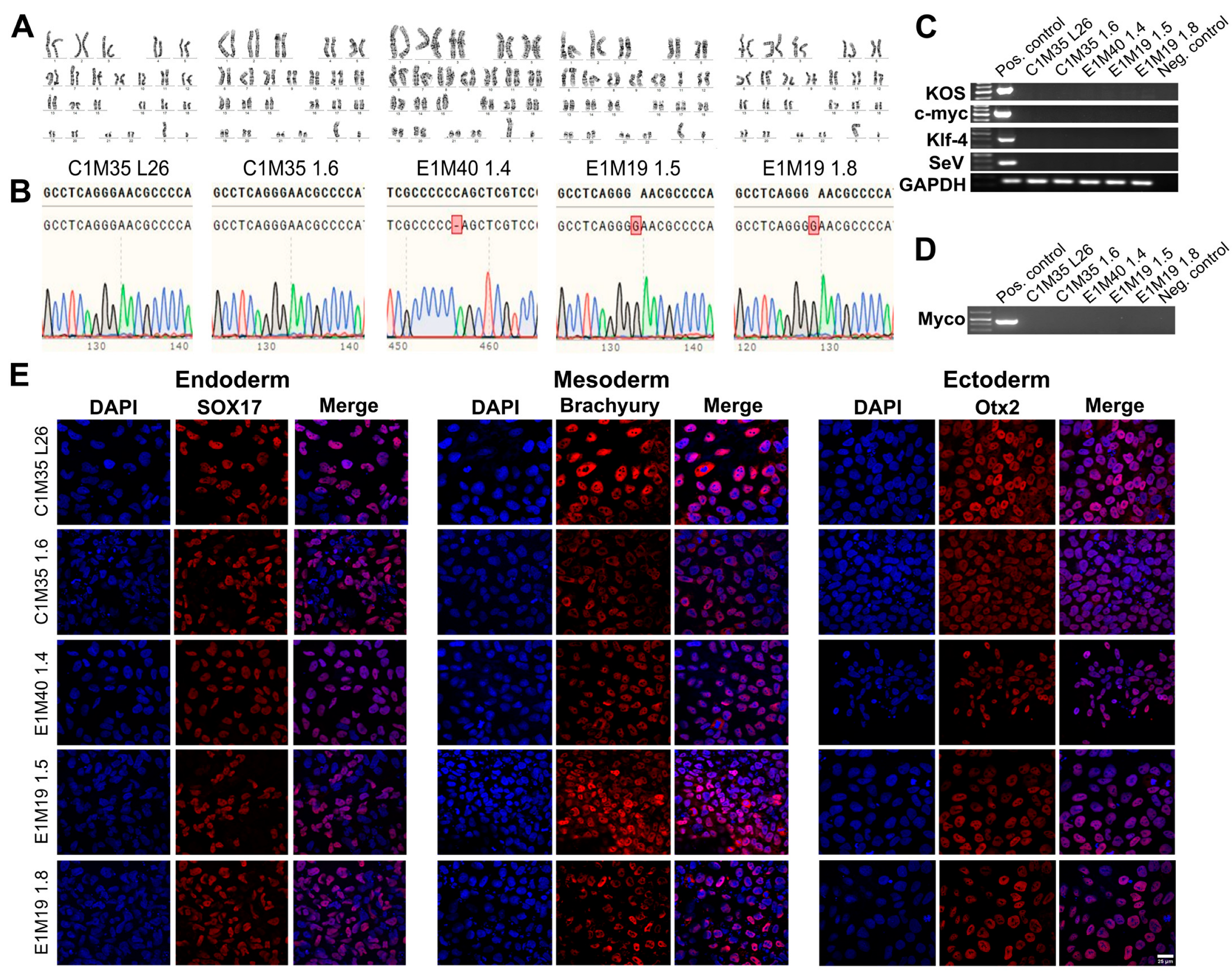
| Colony morphology | Confirmation of normal colony morphology with transmission light microscopy | Figure 1A |
| Phenotype | IF confirmation of pluripotency markers presence (Oct4, SSEA4) | Figure 1B |
| qPCR detection of pluripotency markers expression (NANOG, hTERT, LIN28, OCT4, SOX2, REX-1) | Figure 1C | |
| Genotype | 46, XY karyotype confirmed by G-band analysis | Figure 2A, Supplementary Figure S2A |
| Identity | STRs analysis (16 loci, all matched) | Supplementary Table S1 |
| Mutation analysis | DNA sequencing of amplified EMD confirmed wild-type gene or mutation (according to Table 1) | Figure 2B, Supplementary Figure S2B |
| Reprogramming factors presence | The PCR test for reprogramming factors was negative | Figure 2C |
| Microbiology | PCR test for mycoplasma was negative | Figure 2D |
| Differentiation potential | Directed differentiation followed by positive staining for three germ layers: Sox17 (endoderm), Brachyury (mesoderm), Otx2 (ectoderm) | Figure 2E |
| Antibody | Dilution | Company, Cat# | |
|---|---|---|---|
| Pluripotency markers | Rabbit anti Oct4 Mouse anti SSEA4 DyLight550 | 1:100 IF/1:1000 WB 1:100 IF | Cell Signaling Technology cat# 2750 Invitrogen cat# MA1-021-D550 |
| iPSCs differentiation markers | Goat anti SOX17 Goat anti Otx2 Goat anti Brachyury | 1:10 IF 1:10 IF 1:10 IF | R&D Systems cat# AF1924 R&D Systems cat# AF1979 R&D Systems cat# AF2085 |
| Skeletal muscle markers and reference proteins | Mouse anti Pax3 Mouse anti Pax7 Mouse anti MyoD Rabbit anti Myf5 Mouse anti MHC Mouse anti desmin Mouse anti actinin Mouse anti myogenin Rabbit anti GAPDH Mouse anti actin α Mouse anti tubulin α Rabbit anti emerin Rabbit anti lamin A/C Rabbit anti lamin B1 | 1:1000 WB 1:200 WB (milk) 1:30 IF 1:2500 WB (milk) 1:10 IF/1:500 WB 1:2500 WB 1:2000 WB (milk) 1:50 WB 1:10000 WB (milk) 1:1000 WB 1:1000 WB (milk) 1:400 IF/1:1000 WB (milk) 1:4000 WB (milk) 1:100 IF/1:500 WB | DSHB clone C2 [D1] DSHB [D2] Santa Cruz cat# sc-377460 Abcam cat# ab125078 DSHB clone MF-20 [D3] Sigma Aldrich cat# SAB4200707 Sigma Aldrich cat# A7811 DSHB clone F5D [D4] Sigma Aldrich cat# G9545 Sigma Aldrich cat# A2228 DSHB clone 12G10 [D5] Cell Signaling Technology cat# 30853 Cell Signaling Technology cat# 2032S Proteintech cat# 12987-1-AP |
| Secondary antibodies | Donkey anti-goat AF568 Donkey anti-rabbit TRITC Goat anti-mouse IgM DyLight650 Donkey anti-rabbit AF488 Goat anti-rabbit HRP Donkey anti mouse HRP | 1:200 IF 1:50 IF 1:50 IF 1:200 IF 1:10,000 WB 1:10,000 WB | Invitrogen cat# A11057 Jackson Immunoresearch cat# 711-025-152 Invitrogen cat# SA5-10153 Jackson Immunoresearch cat# 711-545-152 Jackson Immunoresearch cat#111-035-144 Jackson Immunoresearch cat# 715-035-151 |
| Primers | ||
|---|---|---|
| Target | Forward/Reverse Primer (5′->3′) | |
| Episomal plasmids (PCR) | SeV KOS KLF4 c-MYC | GGATCACTAGGTGATATCGAGC/ACCAGACAAGAGTTTAAGAGATATGTATC ATGCACCGCTACGACGTGAGCGC/ACCTTGACAATCCTGATGTGG TTCCTGCATGCCAGAGGAGCCC/AATGTATCGAAGGTGCTCAA TAACTGACTAGCAGGCTTGTCG/TCCACATACAGTCCTGGATGATGATG |
| Pluripotency markers (qPCR) | NANOG OCT4 SOX2 LIN28 hTERT REX-1 | CCTCCAGCAGATGCAAGAACTC/CCTTCTGCGTCACACCATTGCTA AGTTTGTGCCAGGGTTTTTG/ACTTCACCTTCCCTCCAACC TGCACATGAAGGAGCACCCG/GCTCGCCATGCTATTGCCGC GAGGCAGTGGAGTTCACCTTTAAG/GATCTGCGCTTCTGCATGCTC GGAGCAAGTTGCAAAGCATTG/TCCCACGACGTAGTCCATGTT GCTGAAACAAATGTACTGAGGCTG/GCTGTCTTCAGCAAACACCTGC |
| Skeletal muscle markers (qPCR) | PAX3 PAX7 MYF5 MYOD | CAAGCCCAAGCAGGTGACAAC/CACAGACCGCGTCCTTGAGTAA TTTGCCGACTTTGGATTCGTCCC/GGTGGACACTTCCAAAGGGAATC ATCGAGAGCCTGCAGGAGTTG/TACATTCGGGCATGCCATCAGAG GACGGCATGATGGACTACAGC/CGCCTCGTTGTAGTAGGCGC |
| House-keeping genes (qPCR) | GAPDH (for qPCR) GAPDH (for PCR) HPRT (for qPCR) | CGGAGTCAACGGATTTGGTC/CATGTAAACCATGTAGTTGAGGTC CGGAGTCAACGGATTTGGTC/CATGTAAACCATGTAGTTGAGGTC CCCTGGCGTCGTGATTAGTG/GCAAGACGTTCAGTCCTGTCC |
| Targeted mutation sequencing | EMD amplification EMD sequencing | CTCCCGCGGTTAGGTCCCG/TTCCCCAAAGACCTAGCTCTG CTCCCGCGGTTAGGTCC (for mutation c.153del) CATGACAGGGCCATGGTGG (for mutation c.451dup) |
Disclaimer/Publisher’s Note: The statements, opinions and data contained in all publications are solely those of the individual author(s) and contributor(s) and not of MDPI and/or the editor(s). MDPI and/or the editor(s) disclaim responsibility for any injury to people or property resulting from any ideas, methods, instructions or products referred to in the content. |
© 2025 by the authors. Licensee MDPI, Basel, Switzerland. This article is an open access article distributed under the terms and conditions of the Creative Commons Attribution (CC BY) license (https://creativecommons.org/licenses/by/4.0/).
Share and Cite
Lisowska, M.; Rowińska, M.; Suszyńska, A.; Bearzi, C.; Łaczmańska, I.; Hanusek, J.; Kunik, A.; Dzianisava, V.; Rzepecki, R.; Machowska, M.; et al. Human iPSC-Derived Muscle Cells as a New Model for Investigation of EDMD1 Pathogenesis. Int. J. Mol. Sci. 2025, 26, 1539. https://doi.org/10.3390/ijms26041539
Lisowska M, Rowińska M, Suszyńska A, Bearzi C, Łaczmańska I, Hanusek J, Kunik A, Dzianisava V, Rzepecki R, Machowska M, et al. Human iPSC-Derived Muscle Cells as a New Model for Investigation of EDMD1 Pathogenesis. International Journal of Molecular Sciences. 2025; 26(4):1539. https://doi.org/10.3390/ijms26041539
Chicago/Turabian StyleLisowska, Marta, Marta Rowińska, Aleksandra Suszyńska, Claudia Bearzi, Izabela Łaczmańska, Julia Hanusek, Amanda Kunik, Volha Dzianisava, Ryszard Rzepecki, Magdalena Machowska, and et al. 2025. "Human iPSC-Derived Muscle Cells as a New Model for Investigation of EDMD1 Pathogenesis" International Journal of Molecular Sciences 26, no. 4: 1539. https://doi.org/10.3390/ijms26041539
APA StyleLisowska, M., Rowińska, M., Suszyńska, A., Bearzi, C., Łaczmańska, I., Hanusek, J., Kunik, A., Dzianisava, V., Rzepecki, R., Machowska, M., & Piekarowicz, K. (2025). Human iPSC-Derived Muscle Cells as a New Model for Investigation of EDMD1 Pathogenesis. International Journal of Molecular Sciences, 26(4), 1539. https://doi.org/10.3390/ijms26041539

