Cyclic AMP Rescue of Motility in Sperm Devoid of Soluble Adenylyl Cyclase
Abstract
1. Introduction
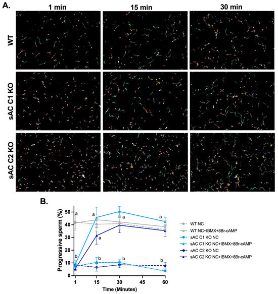
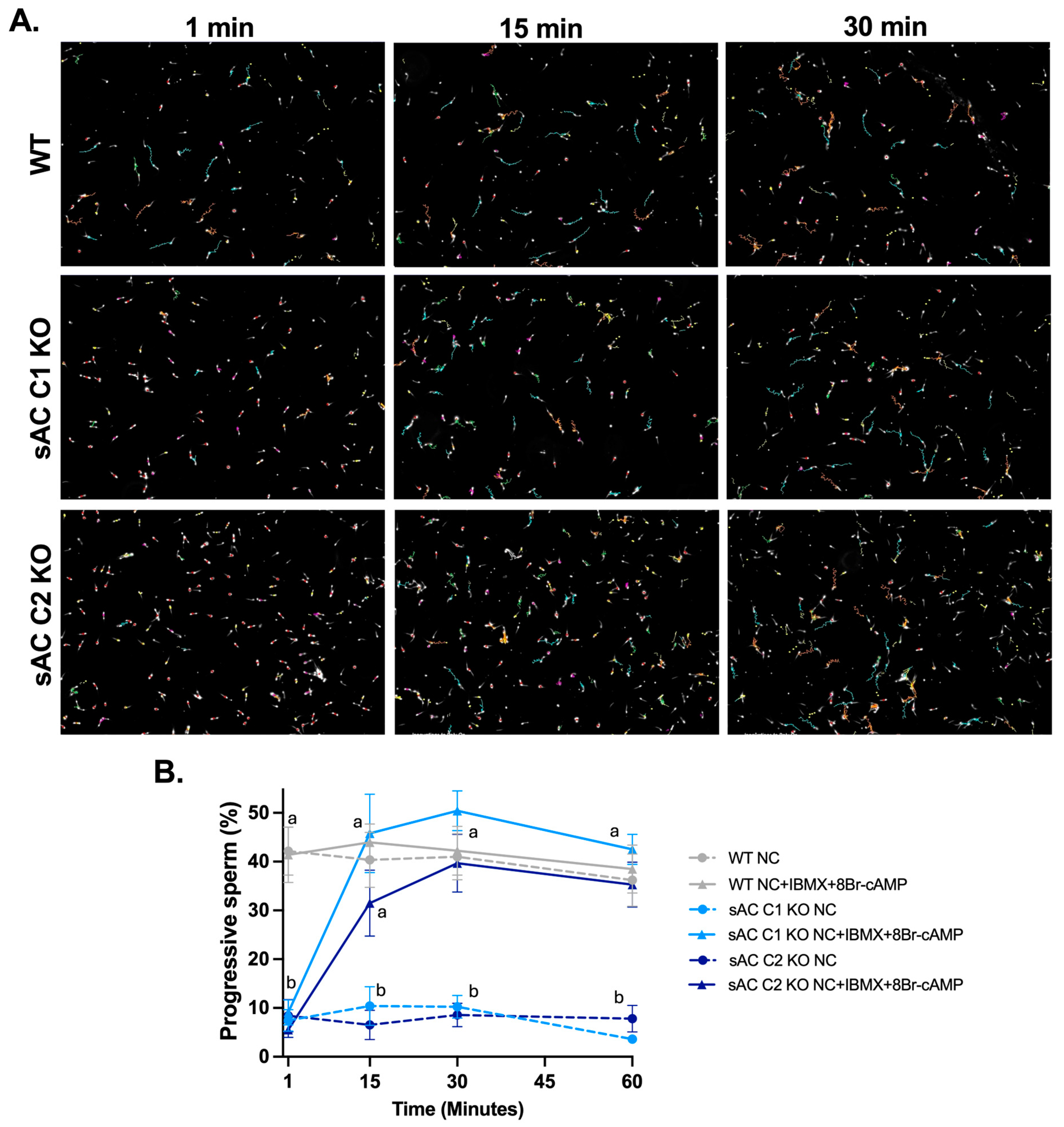
2. Results
3. Discussion
4. Materials and Methods
4.1. Animals
4.2. Reagents
4.3. Sperm Preparation
4.4. Sperm Motility Analysis
4.5. Sperm cAMP Quantification
Supplementary Materials
Author Contributions
Funding
Institutional Review Board Statement
Informed Consent Statement
Data Availability Statement
Acknowledgments
Conflicts of Interest
References
- Garbers, D.L.; First, N.L.; Sullivan, J.J.; Lardy, H.A. Stimulation and maintenance of ejaculated bovine spermatozoan respiration and motility by caffeine. Biol. Reprod. 1971, 5, 336–339. [Google Scholar] [CrossRef]
- Garbers, D.L.; Lust, W.D.; First, N.L.; Lardy, H.A. Effects of Phosphodiesterase Inhibitors and Cyclic Nucleotides on Sperm Respiration and Motility. Biochemistry 1971, 10, 1825–1831. [Google Scholar]
- Visconti, P.E.; Levin, L.R.; Buck, J. David Garbers and the Birth of cAMP Biology in Mammalian Sperm. Mol. Reprod. Dev. 2024, 91, e23773. [Google Scholar] [CrossRef]
- Leclerc, P.; de Lamirande, E.; Gagnon, C. Cyclic adenosine 3′,5′monophosphate-dependent regulation of protein tyrosine phosphorylation in relation to human sperm capacitation and motility. Biol. Reprod. 1996, 55, 684–692. [Google Scholar] [CrossRef] [PubMed]
- Buffone, M.G.; Wertheimer, E.V.; Visconti, P.E.; Krapf, D. Central role of soluble adenylyl cyclase and cAMP in sperm physiology. Biochim. Biophys. Acta 2014, 1842, 2610–2620. [Google Scholar] [CrossRef]
- Balbach, M.; Beckert, V.; Hansen, J.N.; Wachten, D. Shedding light on the role of cAMP in mammalian sperm physiology. Mol. Cell Endocrinol. 2018, 468, 111–120. [Google Scholar] [CrossRef] [PubMed]
- Alexander, S.P.H.; Fabbro, D.; Kelly, E.; Mathie, A.; Peters, J.A.; Veale, E.L.; Armstrong, J.F.; Faccenda, E.; Harding, S.D.; Pawson, A.J.; et al. THE CONCISE GUIDE TO PHARMACOLOGY 2019/20: Enzymes. Br. J. Pharmacol. 2019, 176 (Suppl. S1), S297–S396. [Google Scholar] [CrossRef] [PubMed]
- Buck, J.; Sinclair, M.L.; Schapal, L.; Cann, M.J.; Levin, L.R. Cytosolic adenylyl cyclase defines a unique signaling molecule in mammals. Proc. Natl. Acad. Sci. USA 1999, 96, 79–84. [Google Scholar] [CrossRef]
- Fraser, L.R.; Duncan, A.E. Adenosine analogues with specificity for A2 receptors bind to mouse spermatozoa and stimulate adenylate cyclase activity in uncapacitated suspensions. J. Reprod. Fertil. 1993, 98, 187–194. [Google Scholar] [CrossRef] [PubMed][Green Version]
- Leclerc, P.; Kopf, G.S. Evidence for the role of heterotrimeric guanine nucleotide-binding regulatory proteins in the regulation of the mouse sperm adenylyl cyclase by the egg’s zona pellucida. J. Androl. 1999, 20, 126–134. [Google Scholar] [CrossRef]
- Wertheimer, E.; Krapf, D.; de la Vega-Beltran, J.L.; Sanchez-Cardenas, C.; Navarrete, F.; Haddad, D.; Escoffier, J.; Salicioni, A.M.; Levin, L.R.; Buck, J.; et al. Compartmentalization of distinct cAMP signaling pathways in mammalian sperm. J. Biol. Chem. 2013, 288, 35307–35320. [Google Scholar] [CrossRef] [PubMed]
- Livera, G.; Xie, F.; Garcia, M.A.; Jaiswal, B.; Chen, J.; Law, E.; Storm, D.R.; Conti, M. Inactivation of the mouse adenylyl cyclase 3 gene disrupts male fertility and spermatozoon function. Mol. Endocrinol. 2005, 19, 1277–1290. [Google Scholar] [CrossRef]
- Hyne, R.V.; Garbers, D.L. Regulation of guinea pig sperm adenylate cyclase by calcium. Biol. Reprod. 1979, 21, 1135–1142. [Google Scholar] [CrossRef] [PubMed]
- Chen, Y.; Cann, M.J.; Litvin, T.N.; Iourgenko, V.; Sinclair, M.L.; Levin, L.R.; Buck, J. Soluble adenylyl cyclase as an evolutionarily conserved bicarbonate sensor. Science 2000, 289, 625–628. [Google Scholar] [CrossRef]
- Jaiswal, B.S.; Conti, M. Calcium regulation of the soluble adenylyl cyclase expressed in mammalian spermatozoa. Proc. Natl. Acad. Sci. USA 2003, 100, 10676–10681. [Google Scholar] [CrossRef]
- Litvin, T.N.; Kamenetsky, M.; Zarifyan, A.; Buck, J.; Levin, L.R. Kinetic properties of “soluble” adenylyl cyclase. Synergism between calcium and bicarbonate. J. Biol. Chem. 2003, 278, 15922–15926. [Google Scholar] [CrossRef]
- Kleinboelting, S.; Diaz, A.; Moniot, S.; van den Heuvel, J.; Weyand, M.; Levin, L.R.; Buck, J.; Steegborn, C. Crystal structures of human soluble adenylyl cyclase reveal mechanisms of catalysis and of its activation through bicarbonate. Proc. Natl. Acad. Sci. USA 2014, 111, 3727–3732. [Google Scholar] [CrossRef] [PubMed]
- Farrell, J.; Ramos, L.; Tresguerres, M.; Kamenetsky, M.; Levin, L.R.; Buck, J. Somatic ‘soluble’ adenylyl cyclase isoforms are unaffected in Sacy tm1Lex/Sacy tm1Lex ’knockout’ mice. PLoS ONE 2008, 3, e3251. [Google Scholar] [CrossRef]
- Geng, W.; Wang, Z.; Zhang, J.; Reed, B.Y.; Pak, C.Y.; Moe, O.W. Cloning and characterization of the human soluble adenylyl cyclase. Am. J. Physiol. Cell Physiol. 2005, 288, C1305–C1316. [Google Scholar] [CrossRef]
- Esposito, G.; Jaiswal, B.S.; Xie, F.; Krajnc-Franken, M.A.; Robben, T.J.; Strik, A.M.; Kuil, C.; Philipsen, R.L.; van Duin, M.; Conti, M.; et al. Mice deficient for soluble adenylyl cyclase are infertile because of a severe sperm-motility defect. Proc. Natl. Acad. Sci. USA 2004, 101, 2993–2998. [Google Scholar] [CrossRef]
- Hess, K.C.; Jones, B.H.; Marquez, B.; Chen, Y.; Ord, T.S.; Kamenetsky, M.; Miyamoto, C.; Zippin, J.H.; Kopf, G.S.; Suarez, S.S.; et al. The “soluble” adenylyl cyclase in sperm mediates multiple signaling events required for fertilization. Dev. Cell 2005, 9, 249–259. [Google Scholar] [CrossRef]
- Akbari, A.; Pipitone, G.B.; Anvar, Z.; Jaafarinia, M.; Ferrari, M.; Carrera, P.; Totonchi, M. ADCY10 frameshift variant leading to severe recessive asthenozoospermia and segregating with absorptive hypercalciuria. Hum. Reprod. 2019, 34, 1155–1164. [Google Scholar] [CrossRef]
- Balbach, M.; Ghanem, L.; Rossetti, T.; Kaur, N.; Ritagliati, C.; Ferreira, J.; Krapf, D.; Puga Molina, L.C.; Santi, C.M.; Hansen, J.N.; et al. Soluble adenylyl cyclase inhibition prevents human sperm functions essential for fertilization. Mol. Hum. Reprod. 2021, 27, gaab054. [Google Scholar] [CrossRef]
- Ritagliati, C.; Ayoub, S.; Balbach, M.; Buck, J.; Levin, L.R. In vivo characterization of sAC null sperm. Front. Cell Dev. Biol. 2023, 11, 1134051. [Google Scholar] [CrossRef]
- Mannowetz, N.; Wandernoth, P.M.; Wennemuth, G. Glucose is a pH-dependent motor for sperm beat frequency during early activation. PLoS ONE 2012, 7, e41030. [Google Scholar] [CrossRef] [PubMed]
- Ramos-Espiritu, L.; Kleinboelting, S.; Navarrete, F.A.; Alvau, A.; Visconti, P.E.; Valsecchi, F.; Starkov, A.; Manfredi, G.; Buck, H.; Adura, C.; et al. Discovery of LRE1 as a specific and allosteric inhibitor of soluble adenylyl cyclase. Nat. Chem. Biol. 2016, 12, 838–844. [Google Scholar] [CrossRef] [PubMed]
- Ferreira, J.; Levin, L.R.; Buck, J. Strategies to safely target widely expressed soluble adenylyl cyclase for contraception. Front. Pharmacol. 2022, 13, 953903. [Google Scholar] [CrossRef] [PubMed]
- Balbach, M.; Rossetti, T.; Ferreira, J.; Ghanem, L.; Ritagliati, C.; Myers, R.W.; Huggins, D.J.; Steegborn, C.; Miranda, I.C.; Meinke, P.T.; et al. On-demand male contraception via acute inhibition of soluble adenylyl cyclase. Nat. Commun. 2023, 14, 637. [Google Scholar] [CrossRef]
- Wennemuth, G.; Carlson, A.E.; Harper, A.J.; Babcock, D.F. Bicarbonate actions on flagellar and Ca2+-channel responses: Initial events in sperm activation. Development 2003, 130, 1317–1326. [Google Scholar] [CrossRef]
- Carlson, A.E.; Quill, T.A.; Westenbroek, R.E.; Schuh, S.M.; Hille, B.; Babcock, D.F. Identical phenotypes of CatSper1 and CatSper2 null sperm. J. Biol. Chem. 2005, 280, 32238–32244. [Google Scholar] [CrossRef]
- Austin, C.R. The capacitation of the mammalian sperm. Nature 1952, 170, 326. [Google Scholar] [CrossRef] [PubMed]
- Chang, M.C. Fertilizing capacity of spermatozoa deposited into the fallopian tubes. Nature 1951, 168, 697–698. [Google Scholar] [CrossRef]
- Miki, K.; Clapham, D.E. Rheotaxis guides mammalian sperm. Curr. Biol. 2013, 23, 443–452. [Google Scholar] [CrossRef] [PubMed]
- Jaiswal, B.S.; Conti, M. Identification and functional analysis of splice variants of the germ cell soluble adenylyl cyclase. J. Biol. Chem. 2001, 276, 31698–31708. [Google Scholar] [CrossRef]
- Chaloupka, J.A.; Bullock, S.A.; Iourgenko, V.; Levin, L.R.; Buck, J. Autoinhibitory regulation of soluble adenylyl cyclase. Mol. Reprod. Dev. 2006, 73, 361–368. [Google Scholar] [CrossRef] [PubMed]
- Xie, F.; Garcia, M.A.; Carlson, A.E.; Schuh, S.M.; Babcock, D.F.; Jaiswal, B.S.; Gossen, J.A.; Esposito, G.; van Duin, M.; Conti, M. Soluble adenylyl cyclase (sAC) is indispensable for sperm function and fertilization. Dev. Biol. 2006, 296, 353–362. [Google Scholar] [CrossRef] [PubMed]
- Chen, J.; Martinez, J.; Milner, T.A.; Buck, J.; Levin, L.R. Neuronal expression of soluble adenylyl cyclase in the mammalian brain. Brain Res. 2013, 1518, 1–8. [Google Scholar] [CrossRef] [PubMed]
- Zeb, A.; Yang, M.; Ahmad, N.; Zhang, H.; Shah, W.; Khan, K.; Uddin, M.; Mansoor, A.; Rahim, F.; Hussain, A.; et al. Novel biallelic ADCY10 variants cause asthenozoospermia with excessive residual cytoplasm and hydronephrosis in humans. Reprod. Biomed. 2024, 50, 104481. [Google Scholar] [CrossRef]
- Visconti, P.E.; Moore, G.D.; Bailey, J.L.; Leclerc, P.; Connors, S.A.; Pan, D.; Olds-Clarke, P.; Kopf, G.S. Capacitation of mouse spermatozoa. II. Protein tyrosine phosphorylation and capacitation are regulated by a cAMP-dependent pathway. Development 1995, 121, 1139–1150. [Google Scholar] [CrossRef]
- Schuh, S.M.; Carlson, A.E.; McKnight, G.S.; Conti, M.; Hille, B.; Babcock, D.F. Signaling pathways for modulation of mouse sperm motility by adenosine and catecholamine agonists. Biol. Reprod. 2006, 74, 492–500. [Google Scholar] [CrossRef] [PubMed]
- Braun, T.; Dods, R.F. Development of a Mn-2+-sensitive, “soluble” adenylate cyclase in rat testis. Proc. Natl. Acad. Sci. USA 1975, 72, 1097–1101. [Google Scholar] [CrossRef] [PubMed]
- Neer, E.J. Physical and functional properties of adenylate cyclase from mature rat testis. J. Biol. Chem. 1978, 253, 5808–5812. [Google Scholar] [CrossRef] [PubMed]
- Sinclair, M.L.; Wang, X.Y.; Mattia, M.; Conti, M.; Buck, J.; Wolgemuth, D.J.; Levin, L.R. Specific expression of soluble adenylyl cyclase in male germ cells. Mol. Reprod. Dev. 2000, 56, 6–11. [Google Scholar] [CrossRef]
- Chen, X.; Baumlin, N.; Buck, J.; Levin, L.R.; Fregien, N.; Salathe, M. A soluble adenylyl cyclase form targets to axonemes and rescues beat regulation in soluble adenylyl cyclase knockout mice. Am. J. Respir. Cell Mol. Biol. 2014, 51, 750–760. [Google Scholar] [CrossRef]
- Reed, B.Y.; Gitomer, W.L.; Heller, H.J.; Hsu, M.C.; Lemke, M.; Padalino, P.; Pak, C.Y. Identification and characterization of a gene with base substitutions associated with the absorptive hypercalciuria phenotype and low spinal bone density. J. Clin. Endocrinol. Metab. 2002, 87, 1476–1485. [Google Scholar] [CrossRef] [PubMed]
- Wiggins, S.V.; Steegborn, C.; Levin, L.R.; Buck, J. Pharmacological modulation of the CO(2)/HCO(3)(-)/pH-, calcium-, and ATP-sensing soluble adenylyl cyclase. Pharmacol. Ther. 2018, 190, 173–186. [Google Scholar] [CrossRef]





Disclaimer/Publisher’s Note: The statements, opinions and data contained in all publications are solely those of the individual author(s) and contributor(s) and not of MDPI and/or the editor(s). MDPI and/or the editor(s) disclaim responsibility for any injury to people or property resulting from any ideas, methods, instructions or products referred to in the content. |
© 2025 by the authors. Licensee MDPI, Basel, Switzerland. This article is an open access article distributed under the terms and conditions of the Creative Commons Attribution (CC BY) license (https://creativecommons.org/licenses/by/4.0/).
Share and Cite
Ayoub, S.; Rivera Sanchez, N.d.R.; Fischoeder, J.; Balbach, M.; Levin, L.R.; Buck, J.; Ritagliati, C. Cyclic AMP Rescue of Motility in Sperm Devoid of Soluble Adenylyl Cyclase. Int. J. Mol. Sci. 2025, 26, 1489. https://doi.org/10.3390/ijms26041489
Ayoub S, Rivera Sanchez NdR, Fischoeder J, Balbach M, Levin LR, Buck J, Ritagliati C. Cyclic AMP Rescue of Motility in Sperm Devoid of Soluble Adenylyl Cyclase. International Journal of Molecular Sciences. 2025; 26(4):1489. https://doi.org/10.3390/ijms26041489
Chicago/Turabian StyleAyoub, Sylvia, Natalia del R. Rivera Sanchez, Justine Fischoeder, Melanie Balbach, Lonny R. Levin, Jochen Buck, and Carla Ritagliati. 2025. "Cyclic AMP Rescue of Motility in Sperm Devoid of Soluble Adenylyl Cyclase" International Journal of Molecular Sciences 26, no. 4: 1489. https://doi.org/10.3390/ijms26041489
APA StyleAyoub, S., Rivera Sanchez, N. d. R., Fischoeder, J., Balbach, M., Levin, L. R., Buck, J., & Ritagliati, C. (2025). Cyclic AMP Rescue of Motility in Sperm Devoid of Soluble Adenylyl Cyclase. International Journal of Molecular Sciences, 26(4), 1489. https://doi.org/10.3390/ijms26041489

