Wheat Yellow Mosaic Virus P1 Inhibits ROS Accumulation to Facilitate Viral Infection
Abstract
1. Introduction
2. Results
2.1. P1 Is a Virulence Factor That Enhances the Pathogenicity of Viruses
2.2. Transcriptome Analysis of the OE-P1 Transgenic Wheat Plants Under WYMV Infection
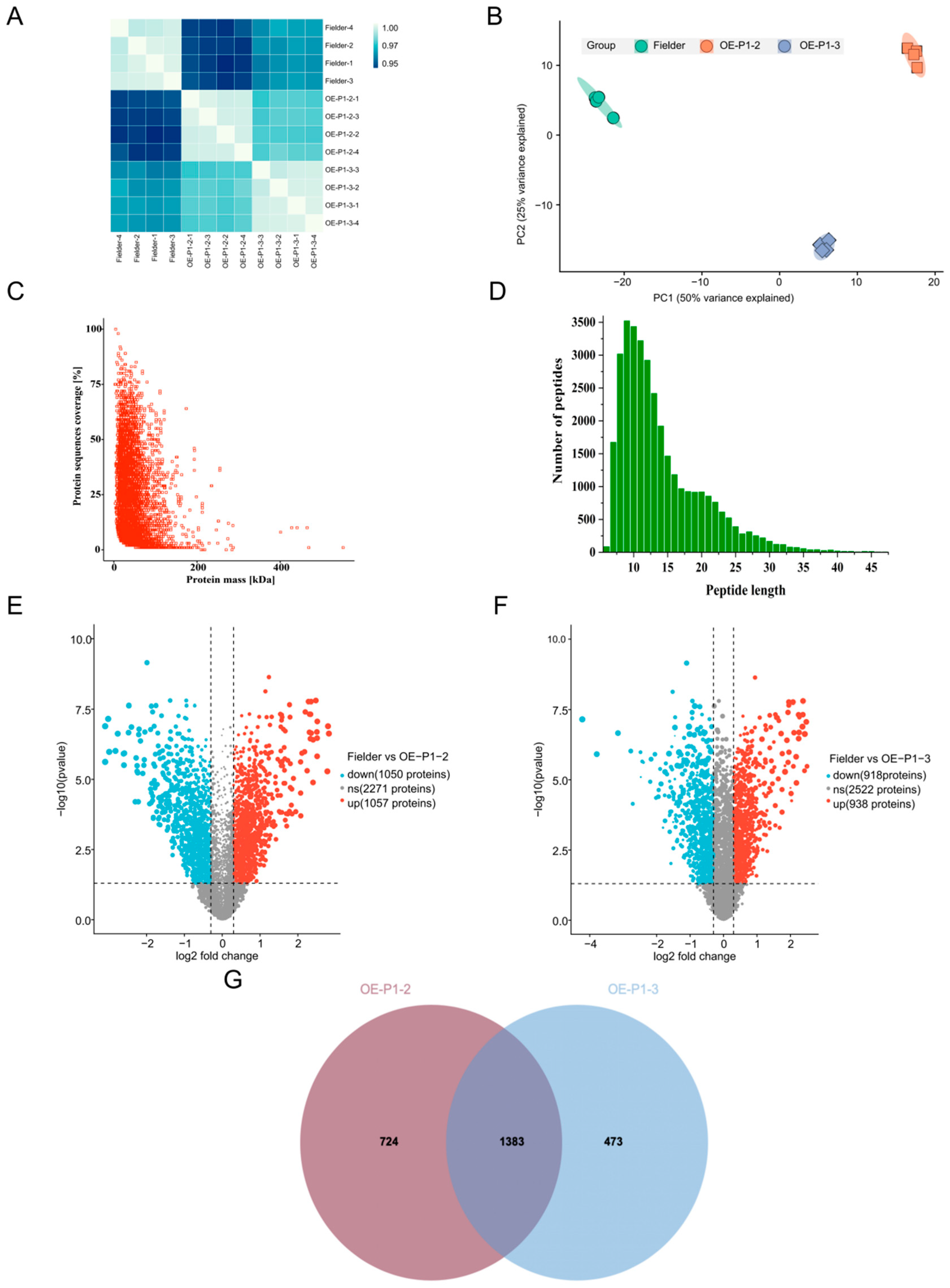
2.3. Proteome Analysis of the OE-P1 Transgenic Wheat Plants Under WYMV Infection
2.4. Integrated Transcriptomic and Proteomic Analysis
2.5. TaPOD and TaTrxR Positively Regulate WYMV Infection by Reducing ROS Accumulation
2.6. Exogenous H2O2 Significantly Induced Resistance to WYMV Infection in Wheat
3. Discussion
4. Materials and Methods
4.1. Plant Materials and Growth Conditions
4.2. Viral Inoculation
4.3. Transcriptome Sequencing
4.4. Transcriptome Data Analysis
4.5. Protein Extraction and Digestion
4.6. LC-MS/MS Analysis and Database Search
4.7. GO Enrichment Analysis
4.8. Virus-Induced Gene Silencing (VIGS)
4.9. RNA Extraction and RT-qPCR
4.10. Western Blot Analysis
4.11. DAB Staining
4.12. Exogenous Spraying of H2O2
5. Conclusions
Supplementary Materials
Author Contributions
Funding
Institutional Review Board Statement
Informed Consent Statement
Data Availability Statement
Conflicts of Interest
Abbreviations
| ROS | Reactive Oxygen Species |
| WYMV | Wheat Yellow Mosaic Virus |
| POD | Peroxidase |
| TrxR | Thioredoxin Reductase |
| SA | Salicylic Acid |
| JA | Jasmonic Acid |
| SOD | Superoxide Dismutase |
| CAT | Catalase |
| DEGs | Differential Expressed Genes |
| DEPs | Differential Expressed Proteins |
| DEGs/DEPs | Differential Expressed Genes/Proteins |
| VSR | Viral Suppressor of RNA silencing |
| LC-MS/MS | Liquid Chromatography-tandem Mass Spectrometry |
| SDs | Standard Deviations |
| H2O2 | Hydrogen peroxide |
| PCR | Polymerase Chain Reaction |
| HCD | High Energy Collision Dissociation |
| FDR | False Discovery Rate |
| GO | Gene Ontology |
| PVX | Potato Virus X |
| BSMV | Barley Stripe Mosaic Virus |
References
- Xu, Y.; Zhang, S.; Zhang, M.; Jiao, S.; Guo, Y.; Jiang, T. The role of reactive oxygen species in plant-virus interactions. Plant Cell Rep. 2024, 43, 197. [Google Scholar] [CrossRef] [PubMed]
- Murphy, A.M.; Zhou, T.; Carr, J.P. An update on salicylic acid biosynthesis, its induction and potential exploitation by plant viruses. Curr. Opin. Virol. 2020, 42, 8–17. [Google Scholar] [CrossRef]
- Zhao, S.; Li, Y. Current understanding of the interplays between host hormones and plant viral infections. PLoS Pathog. 2021, 17, e1009242. [Google Scholar] [CrossRef] [PubMed]
- Wu, J.; Zhang, Y.; Li, F.; Zhang, X.; Ye, J.; Wei, T.; Li, Z.; Tao, X.; Cui, F.; Wang X et, a.l. Plant virology in the 21st century in china: Recent advances and future directions. J. Integr. Plant Biol. 2024, 66, 579–622. [Google Scholar] [CrossRef]
- Kuzniak, E.; Kopczewski, T. The chloroplast reactive oxygen species-redox system in plant immunity and disease. Front. Plant Sci. 2020, 11, 572686. [Google Scholar] [CrossRef] [PubMed]
- Kandhol, N.; Singh, V.P.; Wang, Y.; Chen, Z.H.; Tripathi, D.K. Ca (2+) sensor-mediated ROS homeostasis: Defense without yield penalty. Trends Plant Sci. 2022, 27, 834–836. [Google Scholar] [CrossRef] [PubMed]
- Prasad, A.; Sharma, S.; Prasad, M. Suppressing plant defense: Scavenge the ROS! Physiol. Plant. 2023, 175, e13942. [Google Scholar] [CrossRef]
- Wang, P.; Liu, W.C.; Han, C.; Wang, S.; Bai, M.Y.; Song, C.P. Reactive oxygen species: Multidimensional regulators of plant adaptation to abiotic stress and development. J. Integr. Plant Biol. 2024, 66, 330–367. [Google Scholar] [CrossRef] [PubMed]
- Mittler, R.; Zandalinas, S.I.; Fichman, Y.; Van Breusegem, F. Reactive oxygen species signalling in plant stress responses. Nat. Rev. Mol. Cell Biol. 2022, 23, 663–679. [Google Scholar] [CrossRef]
- Mangano, S.; Denita-Juarez, S.P.; Choi, H.S.; Marzol, E.; Hwang, Y.; Ranocha, P.; Velasquez, S.M.; Borassi, C.; Barberini, M.L.; Aptekmann AA et, a.l. Molecular link between auxin and ROS-mediated polar growth. Proc. Natl. Acad. Sci. USA 2017, 114, 5289–5294. [Google Scholar] [CrossRef] [PubMed]
- Xu, W.B.; Zhao, L.; Liu, P.; Guo, Q.H.; Wu, C.A.; Yang, G.D.; Huang, J.G.; Zhang, S.X.; Guo, X.Q.; Zhang SZ et, al. Intronic microRNA-directed regulation of mitochondrial reactive oxygen species enhances plant stress tolerance in Arabidopsis. New Phytol. 2023, 240, 710–726. [Google Scholar] [CrossRef] [PubMed]
- Wang, R.; Li, J.; Liang, Y. Role of ROS signaling in the plant defense against vascular pathogens. Curr. Opin. Plant Biol. 2024, 81, 102617. [Google Scholar] [CrossRef] [PubMed]
- Chae, H.B.; Kim, M.G.; Kang, C.H.; Park, J.H.; Lee, E.S.; Lee, S.U.; Chi, Y.H.; Paeng, S.K.; Bae, S.B.; Wi SD et, a.l. Redox sensor QSOX1 regulates plant immunity by targeting GSNOR to modulate ROS generation. Mol. Plant 2021, 14, 1312–1327. [Google Scholar] [CrossRef] [PubMed]
- Dumanovic, J.; Nepovimova, E.; Natic, M.; Kuca, K.; Jacevic, V. The Significance of Reactive Oxygen Species and Antioxidant Defense System in Plants: A Concise Overview. Front. Plant Sci. 2020, 11, 552969. [Google Scholar] [CrossRef] [PubMed]
- Cha, J.Y.; Barman, D.N.; Kim, M.G.; Kim, W.Y. Stress defense mechanisms of NADPH-dependent thioredoxin reductases (NTRs) in plants. Plant Signal. Behav. 2015, 10, e1017698. [Google Scholar] [CrossRef]
- Stark, R.; Grzelak, M.; Hadfield, J. RNA sequencing: The teenage years. Nat. Rev. Genet. 2019, 20, 631–656. [Google Scholar] [CrossRef] [PubMed]
- Roy, B.G.; DeBlasio, S.; Yang YThannhauser, T.; Heck, M.; Fuchs, M. Profiling plant proteome and transcriptome changes during grapevine fanleaf virus infection. J. Proteome Res. 2023, 22, 1997–2017. [Google Scholar] [CrossRef] [PubMed]
- Zhang, L.; Hou, M.; Zhang, X.; Cao, Y.; Sun, S.; Zhu, Z.; Han, S.; Chen, Y.; Ku, L.; Duan, C. Integrative transcriptome and proteome analysis reveals maize responses to fusarium verticillioides infection inside the stalks. Mol. Plant Pathol. 2023, 24, 693–710. [Google Scholar] [CrossRef]
- Liu, H.Y.; Wadood, S.A.; Xia, Y.; Liu, Y.; Guo, H.; Guo, B.L.; Gan, R.Y. Wheat authentication: An overview on different techniques and chemometric methods. Crit. Rev. Food Sci. Nutr. 2023, 63, 33–56. [Google Scholar] [CrossRef]
- Yang, J.; Liu, P.; Zhong, K.; Ge, T.; Chen, L.; Hu, H.; Zhang, T.; Zhang, H.; Guo, J.; Sun, B.; et al. Advances in understanding the soil-borne viruses of wheat: From the laboratory bench to strategies for disease control in the field. Phytopathol. Res. 2022, 4, 27. [Google Scholar] [CrossRef]
- Zhang, F.; Liu, S.; Zhang, T.; Ye, Z.; Han, X.; Zhong, K.; Yang, J.; Chen, J.; Liu, P. Construction and biological characterization of an infectious full-length cDNA clone of a Chinese isolate of Wheat yellow mosaic virus. Virology 2021, 556, 101–109. [Google Scholar] [CrossRef]
- Chen, D.; Zhang, H.Y.; Hu, S.M.; Tian, M.Y.; Zhang, Z.Y.; Wang, Y.; Sun, L.Y.; Han, C.G. The P1 protein of wheat yellow mosaic virus exerts RNA silencing suppression activity to facilitate virus infection in wheat plants. Plant J. 2023, 116, 1717–1736. [Google Scholar] [CrossRef] [PubMed]
- Chen, D.; Zhang, H.Y.; Hu, S.M.; He, Z.; Wu, Y.Q.; Zhang, Z.Y.; Wang, Y.; Han, C.G. The P2 protein of wheat yellow mosaic virus acts as a viral suppressor of RNA silencing in Nicotiana benthamiana to facilitate virus infection. Plant Cell Environ. 2024, 47, 4543–4556. [Google Scholar] [CrossRef] [PubMed]
- Adams, M.J.; Antoniw, J.F.; Beaudoin, F. Overview and analysis of the polyprotein cleavage sites in the family Potyviridae. Mol. Plant Pathol. 2005, 6, 471–487. [Google Scholar] [CrossRef]
- Zhang, K.; Xu, X.; Guo, X.; Ding, S.; Gu, T.; Qin, L.; He, Z. Sugarcane streak mosaic virus P1 attenuates plant antiviral immunity and enhances potato virus x infection in Nicotiana benthamiana. Cells 2022, 11, 2870. [Google Scholar] [CrossRef]
- Nummert, G.; Somera, M.; Uffert, G.; Abner, E.; Truve, E. P1-independent replication and local movement of Rice yellow mottle virus in host and non-host plant species. Virology 2017, 502, 28–32. [Google Scholar] [CrossRef]
- Kimura, S.; Waszczak, C.; Hunter, K.; Wrzaczek, M. Bound by Fate: The Role of Reactive oxygen species in receptor-like kinase signaling. Plant Cell 2017, 29, 638–654. [Google Scholar] [CrossRef]
- Liu, C.; Liu, Q.; Mou, Z. Redox signaling and oxidative stress in systemic acquired resistance. J. Exp. Bot. 2024, 75, 4535–4548. [Google Scholar] [CrossRef]
- Czegeny, G.; Racz, A. Phenolic peroxidases: Dull generalists or purposeful specialists in stress responses? J. Plant Physiol. 2023, 280, 153884. [Google Scholar] [CrossRef] [PubMed]
- Yang, J.; Chen, L.; Zhang, J.; Liu, P.; Chen, M.; Chen, Z.; Zhong, K.; Liu, J.; Chen, J.; Yang, J. TaTHI2 interacts with Ca(2+)-dependent protein kinase TaCPK5 to suppress virus infection by regulating ROS accumulation. Plant Biotechnol. J. 2024, 22, 1335–1351. [Google Scholar] [CrossRef] [PubMed]
- Xu, X.J.; Li, H.G.; Cheng, D.J.; Liu, L.Z.; Geng, C.; Tian, Y.P.; Li, X.D. A spontaneous complementary mutation restores the RNA silencing suppression activity of HC-Pro and the virulence of sugarcane mosaic virus. Front. Plant Sci. 2020, 11, 1279. [Google Scholar] [CrossRef] [PubMed]
- Balotf, S.; Wilson, R.; Tegg, R.S.; Nichols, D.S.; Wilson, C.R. Shotgun proteomics as a powerful tool for the study of the proteomes of plants, Their pathogens, and plant-pathogen interactions. Proteomes 2022, 10, 5. [Google Scholar] [CrossRef] [PubMed]
- Zhao, B.S.; Roundtree, I.A.; He, C. Post-transcriptional gene regulation by mRNA modifications. Nat. Rev. Mol. Cell Biol. 2017, 18, 31–42. [Google Scholar] [CrossRef] [PubMed]
- Heberle, H.; Meirelles, G.V.; da Silva, F.R.; Telles, G.P.; Minghim, R. InteractiVenn: A web-based tool for the analysis of sets through venn diagrams. BMC Bioinf. 2015, 16, 169. [Google Scholar] [CrossRef] [PubMed]
- Li, J.; Cao, X.; Jia, X.; Liu, L.; Cao, H.; Qin, W.; Li, M. Iron deficiency leads to chlorosis through impacting chlorophyll synthesis and nitrogen metabolism in Areca catechu L. Front. Plant Sci. 2021, 12, 710093. [Google Scholar] [CrossRef]
- Liu, J.; Gong, P.; Lu, R.; Lozano-Duran, R.; Zhou, X.; Li, F. Chloroplast immunity: A cornerstone of plant defense. Mol. Plant 2024, 17, 686–688. [Google Scholar] [CrossRef] [PubMed]
- Li, P.; Su, F.; Meng, Q.; Yu, H.; Wu, G.; Li, M.; Qing, L. The C5 protein encoded by Ageratum leaf curl Sichuan virus is a virulence factor and contributes to the virus infection. Mol. Plant Pathol. 2021, 22, 1149–1158. [Google Scholar] [CrossRef] [PubMed]
- Trapnell, C.; Roberts, A.; Goff, L.; Pertea, G.; Kim, D.; Kelley DRPimentel, H.; Salzberg, S.L.; Rinn, J.L.; Pachter, L. Differential gene and transcript expression analysis of RNA-seq experiments with topHat and cufflinks. Nat. Protoc. 2012, 7, 562–578. [Google Scholar] [CrossRef]
- He, L.; Jin, P.; Chen, X.; Zhang, T.Y.; Zhong, K.L.; Liu, P.; Chen, J.P.; Yang, J. Comparative proteomic analysis of Nicotiana benthamiana plants under chinese wheat mosaic virus infection. BMC Plant Biol. 2021, 21, 51. [Google Scholar] [CrossRef]
- Li, J.; Feng, H.; Liu, S.; Liu, P.; Chen, X.; Yang, J.; He, L.; Yang, J.; Chen, J. Phosphorylated viral protein evades plant immunity through interfering the function of RNA-binding protein. PLoS Pathog. 2022, 18, e1010412. [Google Scholar] [CrossRef] [PubMed]
- Sun, Y.D.; Folimonova, S.Y. The p33 protein of Citrus tristeza virus affects viral pathogenicity by modulating a host immune response. New Phytol. 2019, 221, 2039–2053. [Google Scholar] [CrossRef]
- Zhang, T.; Hu, H.; Wang, Z.; Feng, T.; Yu, L.; Zhang, J.; Gao, W.; Zhou, Y.; Sun, M.; Liu, P.; et al. Wheat yellow mosaic virus NIb targets TaVTC2 to elicit broad-spectrum pathogen resistance in wheat. Plant Biotechnol. J. 2023, 21, 1073–1088. [Google Scholar] [CrossRef] [PubMed]






Disclaimer/Publisher’s Note: The statements, opinions and data contained in all publications are solely those of the individual author(s) and contributor(s) and not of MDPI and/or the editor(s). MDPI and/or the editor(s) disclaim responsibility for any injury to people or property resulting from any ideas, methods, instructions or products referred to in the content. |
© 2025 by the authors. Licensee MDPI, Basel, Switzerland. This article is an open access article distributed under the terms and conditions of the Creative Commons Attribution (CC BY) license (https://creativecommons.org/licenses/by/4.0/).
Share and Cite
Zhao, Y.; Yang, J.; Liu, Y.; Hu, X.; Wang, X.; Yang, J.; Liu, J. Wheat Yellow Mosaic Virus P1 Inhibits ROS Accumulation to Facilitate Viral Infection. Int. J. Mol. Sci. 2025, 26, 1455. https://doi.org/10.3390/ijms26041455
Zhao Y, Yang J, Liu Y, Hu X, Wang X, Yang J, Liu J. Wheat Yellow Mosaic Virus P1 Inhibits ROS Accumulation to Facilitate Viral Infection. International Journal of Molecular Sciences. 2025; 26(4):1455. https://doi.org/10.3390/ijms26041455
Chicago/Turabian StyleZhao, Yingjie, Jiaqian Yang, Ying Liu, Xiaodi Hu, Xia Wang, Jian Yang, and Jiaqian Liu. 2025. "Wheat Yellow Mosaic Virus P1 Inhibits ROS Accumulation to Facilitate Viral Infection" International Journal of Molecular Sciences 26, no. 4: 1455. https://doi.org/10.3390/ijms26041455
APA StyleZhao, Y., Yang, J., Liu, Y., Hu, X., Wang, X., Yang, J., & Liu, J. (2025). Wheat Yellow Mosaic Virus P1 Inhibits ROS Accumulation to Facilitate Viral Infection. International Journal of Molecular Sciences, 26(4), 1455. https://doi.org/10.3390/ijms26041455

