Expression Patterns of Escape Genes in Turner Syndrome Fibroblasts and Induced Pluripotent Stem Cells
Abstract
1. Introduction
2. Results
2.1. Generation of Integration-Free TS iPSCs
2.2. Characterization of TS-iPSCs
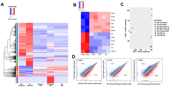
2.3. Global Gene Expression Patterns of Fibroblasts and iPSCs
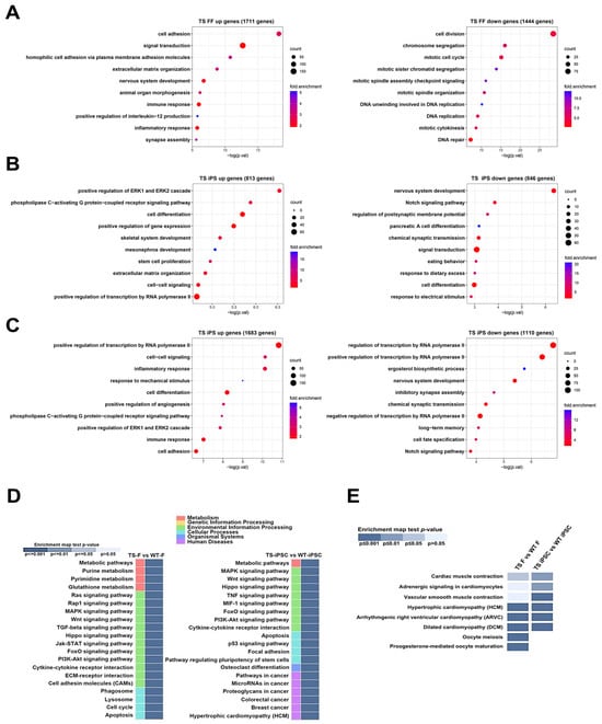
2.4. Differentially Expressed X-Linked Escape Genes from Fibroblasts and iPSCs
3. Discussion
4. Materials and Methods
4.1. Cell Culture and iPSC Generation
4.2. Karyotype Analysis
4.3. RT-PCR Analysis
4.4. Immunocytochemistry Experiments
4.5. RNA Isolation and Real-Time RT-PCR
4.6. Teratoma Formation
4.7. RNA Sequencing
4.8. Bioinformatics
4.9. Ethical Approval
Supplementary Materials
Author Contributions
Funding
Institutional Review Board Statement
Informed Consent Statement
Data Availability Statement
Conflicts of Interest
References
- Álvarez-Nava, F.; Soto-Quintana, M. The hypothesis of the prolonged cell cycle in Turner syndrome. J. Dev. Biol. 2022, 10, 16. [Google Scholar] [CrossRef] [PubMed]
- Bharath, R.; Unnikrishnan, A.G.; Thampy, M.V.; Anilkumar, A.; Nisha, B.; Praveen, V.P.; Nair, V.; Jayakumar, R.V.; Kumar, H. Turner syndrome and its variants. Indian J. Pediatr. 2010, 77, 193–195. [Google Scholar] [CrossRef] [PubMed]
- Tuke, M.A.; Ruth, K.S.; Wood, A.R.; Beaumont, R.N.; Tyrrell, J.; Jones, S.E.; Yaghootkar, H.; Turner, C.L.; Donohoe, M.E.; Brooke, A.M. Mosaic Turner syndrome shows reduced penetrance in an adult population study. Genet. Med. 2019, 21, 877–886. [Google Scholar] [CrossRef]
- Yoon, S.H.; Kim, G.Y.; Choi, G.T.; Do, J.T. Organ abnormalities caused by Turner syndrome. Cells 2023, 12, 1365. [Google Scholar] [CrossRef] [PubMed]
- Gravholt, C.H.; Andersen, N.H.; Christin-Maitre, S.; Davis, S.M.; Duijnhouwer, A.; Gawlik, A.; Maciel-Guerra, A.T.; Gutmark-Little, I.; Fleischer, K.; Hong, D. Clinical practice guidelines for the care of girls and women with Turner syndrome: Proceedings from the 2023 Aarhus International Turner Syndrome Meeting. Eur. J. Endocrinol. 2024, 190, G53–G151. [Google Scholar] [CrossRef]
- Turner, H.H. A syndrome of infantilism, congenital webbed neck, and cubitus valgus. Endocrinology 1938, 23, 566–574. [Google Scholar] [CrossRef]
- Ford, C.E.; Jones, K.W.; Polani, P.E.; De Almeida, J.; Briggs, J.H. A sex-chromosome anomaly in a case of gonadal dysgenesis (Turner’s syndrome). Lancet 1959, 273, 711–713. [Google Scholar] [CrossRef] [PubMed]
- Saenger, P. Turner’s syndrome. N. Engl. J. Med. 1996, 335, 1749–1754. [Google Scholar] [CrossRef] [PubMed]
- Hook, E.; Warburton, D. The distribution of chromosomal genotypes associated with Turner’s syndrome: Livebirth prevalence rates and evidence for diminished fetal mortality and severity in genotypes associated with structural X abnormalities or mosaicism. Hum. Genet. 1983, 64, 24–27. [Google Scholar] [CrossRef] [PubMed]
- Bernard, V.; Donadille, B.; Zenaty, D.; Courtillot, C.; Salenave, S.; Brac de la Perrière, A.; Albarel, F.; Fèvre, A.; Kerlan, V.; Brue, T. Spontaneous fertility and pregnancy outcomes amongst 480 women with Turner syndrome. Hum. Reprod. 2016, 31, 782–788. [Google Scholar] [CrossRef]
- Hassold, T.; Abruzzo, M.; Adkins, K.; Griffin, D.; Merrill, M.; Millie, E.; Saker, D.; Shen, J.; Zaragoza, M. Human aneuploidy: Incidence, origin, and etiology. Environ. Mol. Mutagen. 1996, 28, 167–175. [Google Scholar] [CrossRef]
- Cockwell, A.; MacKenzie, M.; Youings, S.; Jacobs, P. A cytogenetic and molecular study of a series of 45, X fetuses and their parents. J. Med. Genet. 1991, 28, 151–155. [Google Scholar] [CrossRef][Green Version]
- Bakalov, V.K.; Cheng, C.; Zhou, J.; Bondy, C.A. X-chromosome gene dosage and the risk of diabetes in Turner syndrome. J. Clin. Endocrinol. Metab. 2009, 94, 3289–3296. [Google Scholar] [CrossRef] [PubMed]
- Heard, E.; Clerc, P.; Avner, P. X-chromosome inactivation in mammals. Annu. Rev. Genet. 1997, 31, 571–610. [Google Scholar] [CrossRef]
- Chapman, V.M. 12 X-chromosome regulation in oogenesis and early mammalian development. In Experimental Approaches to Mammalian Embryonic Development; Cambridge University Press: Cambridge, UK, 1988; p. 365. [Google Scholar]
- Disteche, C.M. Escape from X inactivation in human and mouse. Trends Genet. 1995, 11, 17–22. [Google Scholar] [CrossRef] [PubMed]
- Good, C.D.; Lawrence, K.; Thomas, N.S.; Price, C.J.; Ashburner, J.; Friston, K.J.; Frackowiak, R.S.; Oreland, L.; Skuse, D.H. Dosage-sensitive X-linked locus influences the development of amygdala and orbitofrontal cortex, and fear recognition in humans. Brain 2003, 126, 2431–2446. [Google Scholar] [CrossRef] [PubMed]
- Clement-Jones, M.; Schiller, S.; Rao, E.; Blaschke, R.J.; Zuniga, A.; Zeller, R.; Robson, S.C.; Binder, G.; Glass, I.; Strachan, T. The short stature homeobox gene SHOX is involved in skeletal abnormalities in Turner syndrome. Hum. Mol. Genet. 2000, 9, 695–702. [Google Scholar] [CrossRef]
- Fisher, E.M.; Beer-Romero, P.; Brown, L.G.; Ridley, A.; McNeil, J.A.; Lawrence, J.B.; Willard, H.F.; Bieber, F.R.; Page, D.C. Homologous ribosomal protein genes on the human X and Y chromosomes: Escape from X inactivation and possible implications for Turner syndrome. Cell 1990, 63, 1205–1218. [Google Scholar] [CrossRef]
- Okita, K.; Matsumura, Y.; Sato, Y.; Okada, A.; Morizane, A.; Okamoto, S.; Hong, H.; Nakagawa, M.; Tanabe, K.; Tezuka, K.-I. A more efficient method to generate integration-free human iPS cells. Nat. Methods 2011, 8, 409–412. [Google Scholar] [CrossRef]
- Li, W.; Wang, X.; Fan, W.; Zhao, P.; Chan, Y.-C.; Chen, S.; Zhang, S.; Guo, X.; Zhang, Y.; Li, Y. Modeling abnormal early development with induced pluripotent stem cells from aneuploid syndromes. Hum. Mol. Genet. 2011, 21, 32–45. [Google Scholar] [CrossRef]
- Luo, Y.; Zhu, D.; Du, R.; Gong, Y.; Xie, C.; Xu, X.; Fan, Y.; Yu, B.; Sun, X.; Chen, Y. Uniparental disomy of the entire X chromosome in Turner syndrome patient-specific induced pluripotent stem cells. Cell Discov. 2015, 1, 15022. [Google Scholar] [CrossRef]
- Leka, S.K.; Kitsiou-Tzeli, S.; Kalpini-Mavrou, A.; Kanavakis, E. Short stature and dysmorphology associated with defects in the SHOX gene. Hormones 2006, 5, 107. [Google Scholar] [CrossRef][Green Version]
- Johnston, C.M.; Lovell, F.L.; Leongamornlert, D.A.; Stranger, B.E.; Dermitzakis, E.T.; Ross, M.T. Large-scale population study of human cell lines indicates that dosage compensation is virtually complete. PLoS Genet. 2008, 4, e9. [Google Scholar] [CrossRef] [PubMed]
- Carrel, L.; Willard, H.F. X-inactivation profile reveals extensive variability in X-linked gene expression in females. Nature 2005, 434, 400–404. [Google Scholar] [CrossRef] [PubMed]
- Wuyts, W.; Reyniers, E.; Ceuterick, C.; Storm, K.; de Barsy, T.; Martin, J.J. Myopathy and phosphorylase kinase deficiency caused by a mutation in the PHKA1 gene. Am. J. Med. Genet. Part A 2005, 133, 82–84. [Google Scholar] [CrossRef]
- Ashino, T.; Sudhahar, V.; Urao, N.; Oshikawa, J.; Chen, G.-F.; Wang, H.; Huo, Y.; Finney, L.; Vogt, S.; McKinney, R.D. Unexpected Role of the Copper Transporter ATP7A in PDGF-Induced Vascular Smooth Muscle Cell MigrationNovelty and Significance. Circ. Res. 2010, 107, 787–799. [Google Scholar] [CrossRef]
- Furtado, L.V.; Bayrak-Toydemir, P.; Hulinsky, B.; Damjanovich, K.; Carey, J.C.; Rope, A.F. A novel X-linked multiple congenital anomaly syndrome associated with an EBP mutation. Am. J. Med. Genet. Part A 2010, 152, 2838–2844. [Google Scholar] [CrossRef]
- Luoh, S.-W.; Bain, P.A.; Polakiewicz, R.D.; Goodheart, M.L.; Gardner, H.; Jaenisch, R.; Page, D.C. Zfx mutation results in small animal size and reduced germ cell number in male and female mice. Development 1997, 124, 2275–2284. [Google Scholar] [CrossRef]
- McNicoll, F.; Stevense, M.; Jessberger, R. Cohesin in gametogenesis. Gametogenesis 2012, 102, 1. [Google Scholar]
- Schoeftner, S.; Blanco, R.; de Silanes, I.L.; Muñoz, P.; Gómez-López, G.; Flores, J.M.; Blasco, M.A. Telomere shortening relaxes X chromosome inactivation and forces global transcriptome alterations. Proc. Natl. Acad. Sci. USA 2009, 106, 19393–19398. [Google Scholar] [CrossRef]
- Jiang, H.; Lei, R.; Ding, S.-W.; Zhu, S. Skewer: A fast and accurate adapter trimmer for next-generation sequencing paired-end reads. BMC Bioinform. 2014, 15, 182. [Google Scholar] [CrossRef] [PubMed]
- Dobin, A.; Davis, C.A.; Schlesinger, F.; Drenkow, J.; Zaleski, C.; Jha, S.; Batut, P.; Chaisson, M.; Gingeras, T.R. STAR: Ultrafast universal RNA-seq aligner. Bioinformatics 2013, 29, 15–21. [Google Scholar] [CrossRef] [PubMed]
- Zhu, Q.; Fisher, S.A.; Shallcross, J.; Kim, J. VERSE: A versatile and efficient RNA-Seq read counting tool. bioRxiv 2016. bioRxiv:053306. [Google Scholar]
- Love, M.I.; Huber, W.; Anders, S. Moderated estimation of fold change and dispersion for RNA-seq data with DESeq2. Genome Biol. 2014, 15, 550. [Google Scholar] [CrossRef]
- Warnes, G.R.; Bolker, B.; Bonebakker, L.; Gentleman, R.; Liaw, W.H.A.; Lumley, T.; Maechler, M.; Magnusson, A.; Moeller, S.; Schwartz, M.J.C.S. gplots: Various R Programming Tools for Plotting Data, R package version 2.17.0; Computer Software: Cornelius, NC, USA, 2015. [Google Scholar]
- Hadley, W. Ggplot2: Elegant Graphics for Data Analysis; Springer: Berlin/Heidelberg, Germany, 2016. [Google Scholar]
- Huang, D.W.; Sherman, B.T.; Lempicki, R.A. Systematic and integrative analysis of large gene lists using DAVID bioinformatics resources. Nat. Protoc. 2009, 4, 44–57. [Google Scholar] [CrossRef] [PubMed]
- Ahern, D.T.; Bansal, P.; Armillei, M.K.; Faustino, I.V.; Kondaveeti, Y.; Glatt-Deeley, H.R.; Banda, E.C.; Pinter, S.F. Monosomy X in isogenic human iPSC-derived trophoblast model impacts expression modules preserved in human placenta. Proc. Natl. Acad. Sci. USA 2022, 119, e2211073119. [Google Scholar] [CrossRef]





Disclaimer/Publisher’s Note: The statements, opinions and data contained in all publications are solely those of the individual author(s) and contributor(s) and not of MDPI and/or the editor(s). MDPI and/or the editor(s) disclaim responsibility for any injury to people or property resulting from any ideas, methods, instructions or products referred to in the content. |
© 2025 by the authors. Licensee MDPI, Basel, Switzerland. This article is an open access article distributed under the terms and conditions of the Creative Commons Attribution (CC BY) license (https://creativecommons.org/licenses/by/4.0/).
Share and Cite
Byun, S.; Yoon, S.-H.; Hong, Y.-J.; Jang, H.-S.; Seo, B.-J.; Choi, G.-T.; La, H.; Lee, J.-W.; Hong, K.; Do, J.-T. Expression Patterns of Escape Genes in Turner Syndrome Fibroblasts and Induced Pluripotent Stem Cells. Int. J. Mol. Sci. 2025, 26, 975. https://doi.org/10.3390/ijms26030975
Byun S, Yoon S-H, Hong Y-J, Jang H-S, Seo B-J, Choi G-T, La H, Lee J-W, Hong K, Do J-T. Expression Patterns of Escape Genes in Turner Syndrome Fibroblasts and Induced Pluripotent Stem Cells. International Journal of Molecular Sciences. 2025; 26(3):975. https://doi.org/10.3390/ijms26030975
Chicago/Turabian StyleByun, Seki, Sang-Hoon Yoon, Yean-Ju Hong, Hyun-Sik Jang, Bong-Jong Seo, Gyu-Tae Choi, Hyeonwoo La, Je-Woo Lee, Kwonho Hong, and Jeong-Tae Do. 2025. "Expression Patterns of Escape Genes in Turner Syndrome Fibroblasts and Induced Pluripotent Stem Cells" International Journal of Molecular Sciences 26, no. 3: 975. https://doi.org/10.3390/ijms26030975
APA StyleByun, S., Yoon, S.-H., Hong, Y.-J., Jang, H.-S., Seo, B.-J., Choi, G.-T., La, H., Lee, J.-W., Hong, K., & Do, J.-T. (2025). Expression Patterns of Escape Genes in Turner Syndrome Fibroblasts and Induced Pluripotent Stem Cells. International Journal of Molecular Sciences, 26(3), 975. https://doi.org/10.3390/ijms26030975

