Molecular and Functional Analysis of TLR 1, 2 and 6 in Peripheral Blood Monocytes of Patients with Schizophrenia: A Pilot Study
Abstract
1. Introduction
2. Results
2.1. Demographic and Clinical Characteristics of the Sample
2.2. Immunofluorescent Detection of CD14, TLR1, TLR2 and TLR6
2.3. Gene Expression Analysis of TLR1, TLR2, and TLR6
2.4. Protein Expression Analysis of TLR1, TLR2, and TLR6
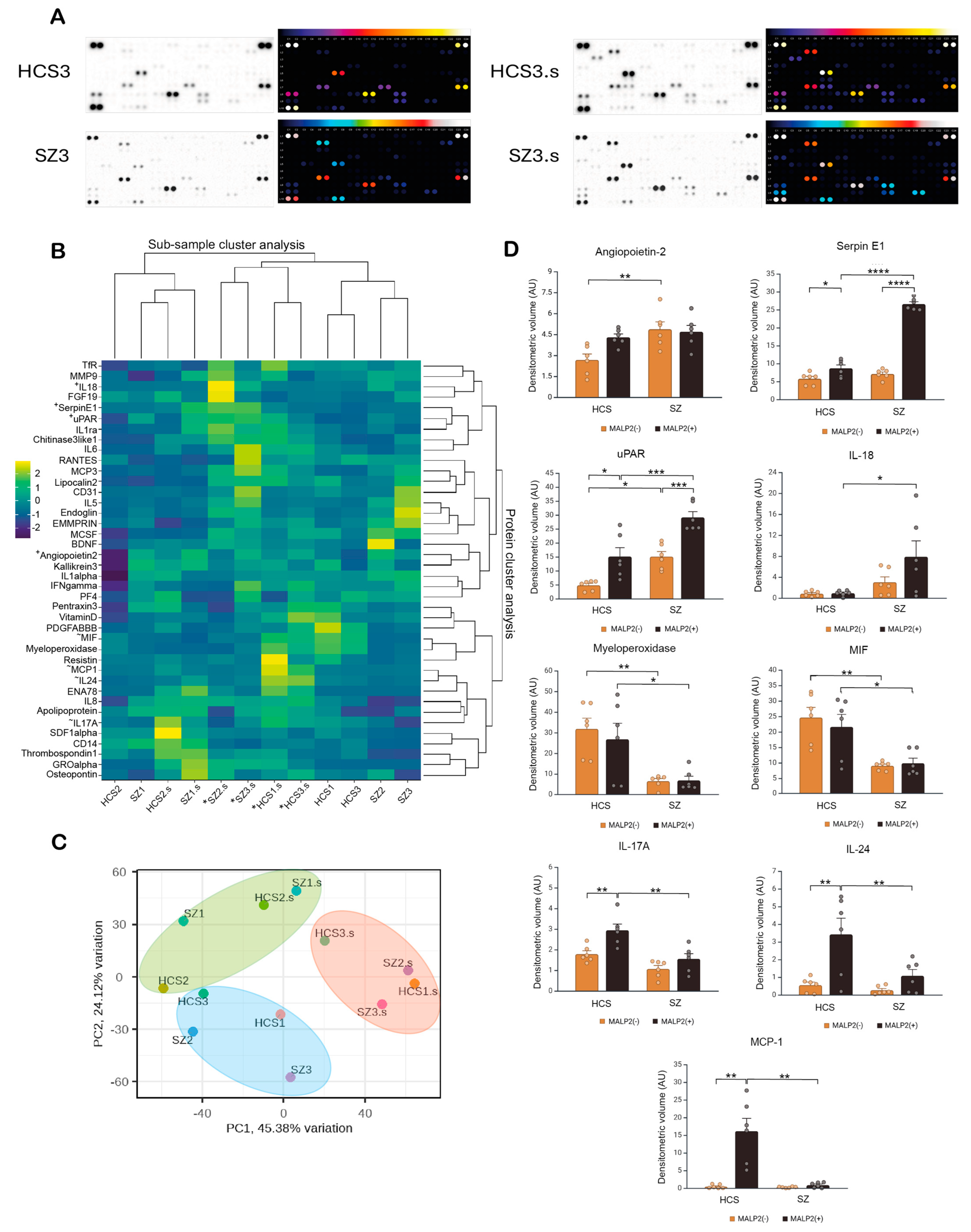
2.5. Functional Evaluation of TLR2/TLR6 in Human Peripheral Blood Monocytes
3. Discussion
4. Materials and Methods
4.1. Sample
4.2. Isolation of Peripheral Blood Mononuclear Cells (PBMCs)
4.3. Positive Selection of CD14+ Cells with MACS® Technology
4.4. Immunofluorescent Detection of CD14, TLR1, TLR2 and TLR6
4.5. Flow Cytometry Analysis
4.6. RNA Extraction, cDNA Obtention, and Quantitative Analysis by PCR
4.7. Assessment of TLRs Function: Analysis of Ligand-Induced Secretory Profile
4.8. Statistical Analyses
5. Conclusions
Author Contributions
Funding
Institutional Review Board Statement
Informed Consent Statement
Data Availability Statement
Acknowledgments
Conflicts of Interest
References
- McCutcheon, R.A.; Marques, T.R.; Howes, O.D. Schizophrenia-An Overview. JAMA Psychiatry 2020, 77, 201–210. [Google Scholar] [CrossRef]
- Charlson, F.J.; Ferrari, A.J.; Santomauro, D.F.; Diminic, S.; Stockings, E.; Scott, J.G.; McGrath, J.J.; A Whiteford, H. Global Epidemiology and Burden of Schizophrenia: Findings From the Global Burden of Disease Study 2016. Schizophr. Bull. 2018, 44, 1195–1203. [Google Scholar] [CrossRef]
- Benros, M.E.; Nielsen, P.R.; Nordentoft, M.; Eaton, W.W.; Dalton, S.O.; Mortensen, P.B. Autoimmune diseases and severe infections as risk factors for schizophrenia: A 30-year population-based register study. Am. J. Psychiatry 2011, 168, 1303–1310. [Google Scholar] [CrossRef]
- Corvin, A.; Morris, D.W. Genome-wide association studies: Findings at the major histocompatibility complex locus in psychosis. Biol. Psychiatry 2014, 75, 276–283. [Google Scholar] [CrossRef] [PubMed]
- Pouget, J.G.; Schizophrenia Working Group of the Psychiatric Genomics Consortium; Han, B.; Wu, Y.; Mignot, E.; Ollila, H.M.; Barker, J.; Spain, S.; Dand, N.; Trembath, R.; et al. Cross-disorder analysis of schizophrenia and 19 immune-mediated diseases identifies shared genetic risk. Hum. Mol. Genet. 2019, 28, 3498–3513. [Google Scholar] [CrossRef] [PubMed]
- Schizophrenia Working Group of the Psychiatric Genomics Consortium. Biological insights from 108 schizophrenia-associated genetic loci. Nature 2014, 511, 421–427. [Google Scholar] [CrossRef]
- Shi, J.; Levinson, D.; Duan, J.; Sanders, A.R.; Zheng, Y.; Pe’er, I.; Dudbridge, F.; Holmans, P.A.; Whittemore, A.S.; Mowry, B.J.; et al. Common variants on chromosome 6p22.1 are associated with schizophrenia. Nature 2009, 460, 753–757. [Google Scholar] [CrossRef]
- Lin, J.R.; Cai, Y.; Zhang, Q.; Zhang, W.; Nogales-Cadenas, R.; Zhang, Z.D. Integrated Post-GWAS Analysis Sheds New Light on the Disease Mechanisms of Schizophrenia. Genetics 2016, 204, 1587–1600. [Google Scholar] [CrossRef]
- Chen, C.Y.; Shih, Y.C.; Hung, Y.F.; Hsueh, Y.P. Beyond defense: Regulation of neuronal morphogenesis and brain functions via Toll-like receptors. J. Biomed. Sci. 2019, 26, 90. [Google Scholar] [CrossRef] [PubMed]
- Park, S.; Lee, J.; Kim, S.; Choi, S.-Y.; Yune, T.Y.; Ryu, J.H. Toll-like receptor-2 deficiency induces schizophrenia-like behaviors in mice. Sci. Rep. 2015, 5, 8502. [Google Scholar] [CrossRef]
- Khandaker, G.M.; Dantzer, R.; Jones, P.B. Immunopsychiatry: Important facts. Psychol. Med. 2017, 47, 2229–2237. [Google Scholar] [CrossRef]
- Goldsmith, D.R.; Rapaport, M.H.; Miller, B.J. A meta-analysis of blood cytokine network alterations in psychiatric patients: Comparisons between schizophrenia, bipolar disorder and depression. Mol. Psychiatry 2016, 21, 1696–1709. [Google Scholar] [CrossRef]
- Fond, G.; Lançon, C.; Korchia, T.; Auquier, P.; Boyer, L. The Role of Inflammation in the Treatment of Schizophrenia. Front. Psychiatry 2020, 11, 160. [Google Scholar] [CrossRef]
- García-Bueno, B.; Gassó, P.; MacDowell, K.S.; Callado, L.F.; Mas, S.; Bernardo, M.; Lafuente, A.; Meana, J.J.; Leza, J.C. Evidence of activation of the Toll-like receptor-4 proinflammatory pathway in patients with schizophrenia. J. Psychiatry Neurosci. 2016, 41, E46–E55. [Google Scholar] [CrossRef] [PubMed]
- Kozłowska, E.; Agier, J.; Wysokiński, A.; Łucka, A.; Sobierajska, K.; Brzezińska-Błaszczyk, E. The expression of toll-like receptors in peripheral blood mononuclear cells is altered in schizophrenia. Psychiatry Res. 2019, 272, 540–550. [Google Scholar] [CrossRef] [PubMed]
- Sotelo-Ramírez, C.E.; Camarena, B.; Sanabrais-Jiménez, M.A.; Zaragoza-Hoyos, J.U.; Ordoñez-Martínez, B.; Escamilla-Orozco, R.; Gómez-González, B. Toll-Like Receptor (TLR) 1, 2, and 6 Gene Polymorphisms Support Evidence of Innate Immune Factors in Schizophrenia. Neuropsychiatr. Dis. Treat. 2023, 19, 2353–2361. [Google Scholar] [CrossRef]
- Thara, R.; Srinivasan, T.N. Outcome of marriage in schizophrenia. Soc. Psychiatry Psychiatr. Epidemiol. 1997, 32, 416–420. [Google Scholar] [CrossRef] [PubMed]
- Nyer, M.; Kasckow, J.; Fellows, I.; Lawrence, E.C.; Golshan, S.; Solorzano, E.; Zisook, S. The relationship of marital status and clinical characteristics in middle-aged and older patients with schizophrenia and depressive symptoms. Ann. Clin. Psychiatry 2010, 22, 172–179. [Google Scholar]
- Tesli, M.; Degerud, E.; Plana-Ripoll, O.; Gustavson, K.; Torvik, F.A.; Ystrom, E.; Ask, H.; Tesli, N.; Høye, A.; Stoltenberg, C.; et al. Educational attainment and mortality in schizophrenia. Acta Psychiatr. Scand. 2022, 145, 481–493. [Google Scholar] [CrossRef] [PubMed]
- Cano-Ramirez, H.; Diaz-Castro, L.; Hoffman, K.L. Analysis of Educational Attainment in a Mexican Psychiatric Patient Population with Bipolar or Psychotic Disorders. Brain Sci. 2023, 13, 881. [Google Scholar] [CrossRef] [PubMed]
- Harvey, P.D.; Keefe, R.S. Studies of cognitive impairment in schizophrenia. Schizophr. Bull. 2001, 27, 459–476. [Google Scholar] [CrossRef]
- Chong, S.A.; Subramaniam, M.; Lee, I.M.; Pek, E.; Cheok, C.; Verma, S. Academic attainment: A predictor of psychiatric disorders? Soc. Psychiatry Psychiatr. Epidemiol. 2009, 44, 999–1003. [Google Scholar] [CrossRef] [PubMed]
- Marwaha, S.; Johnson, S. Schizophrenia and employment—A review. Soc Psychiatry Psychiatr Epidemiol. 2004, 39, 337–349. [Google Scholar] [CrossRef] [PubMed]
- Castro-Mondragon, J.A.; Riudavets-Puig, R.; Rauluseviciute, I.; Lemma, R.B.; Turchi, L.; Blanc-Mathieu, R.; Lucas, J.; Boddie, P.; Khan, A.; Pérez, N.M.; et al. JASPAR: The 9th release of the open-access database of transcription factor binding profiles. Nucleic Acids Res. 2022, 50, D165–D173. [Google Scholar] [CrossRef]
- Goetz, J.J.; Martin, G.M.; Chowdhury, R.; Trimarchi, J.M. Onecut1 and Onecut2 play critical roles in the development of the mouse retina. PLoS ONE 2014, 9, e110194, reprinted in PLoS ONE 2014, 9, e115786. [Google Scholar] [CrossRef] [PubMed]
- Wang, J.; Li, H.; Xue, B.; Deng, R.; Huang, X.; Xu, Y.; Chen, S.; Tian, R.; Wang, X.; Xun, Z.; et al. IRF1 Promotes the Innate Immune Response to Viral Infection by Enhancing the Activation of IRF3. J. Virol. 2020, 94, e01231-20. [Google Scholar] [CrossRef]
- Squassina, A.; Meloni, A.; Chillotti, C.; Pisanu, C. Zinc finger proteins in psychiatric disorders and response to psychotropic medications. Psychiatr. Genet. 2019, 29, 132–141. [Google Scholar] [CrossRef]
- Presnyak, V.; Alhusaini, N.; Chen, Y.H.; Martin, S.; Morris, N.; Kline, N.; Olson, S.; Weinberg, D.; Baker, K.E.; Graveley, B.R.; et al. Codon optimality is a major determinant of mRNA stability. Cell 2015, 160, 1111–1124. [Google Scholar] [CrossRef]
- Forrest, M.E.; Pinkard, O.; Martin, S.; Sweet, T.J.; Hanson, G.; Coller, J. Codon and amino acid content are associated with mRNA stability in mammalian cells. PLoS ONE 2020, 15, e0228730. [Google Scholar] [CrossRef]
- McManus, J.; Cheng, Z.; Vogel, C. Next-generation analysis of gene expression regulation--comparing the roles of synthesis and degradation. Mol. Biosyst. 2015, 11, 2680–2689. [Google Scholar] [CrossRef]
- Jiang, P.; Coller, H. Functional interactions between microRNAs and RNA binding proteins. Microrna 2012, 1, 70–79. [Google Scholar] [CrossRef]
- Mockenhaupt, S.; Makeyev, E.V. Non-coding functions of alternative pre-mRNA splicing in development. Semin. Cell Dev. Biol. 2015, 47–48, 32–39. [Google Scholar] [CrossRef]
- Eisen, T.J.; Eichhorn, S.W.; Subtelny, A.O.; Lin, K.S.; McGeary, S.E.; Gupta, S.; Bartel, D.P. The Dynamics of Cytoplasmic mRNA Metabolism. Mol. Cell 2020, 77, 786–799.e10. [Google Scholar] [CrossRef]
- Liu, Y.; Elmas, A.; Huang, K.L. Mutation Impact on mRNA Versus Protein Expression across Human Cancers. arXiv 2023, arXiv:2023.11.13.566942. [Google Scholar] [CrossRef]
- Li, Z.; Korhonen, E.A.; Merlini, A.; Strauss, J.; Wihuri, E.; Nurmi, H.; Antila, S.; Paech, J.; Deutsch, U.; Engelhardt, B.; et al. Angiopoietin-2 blockade ameliorates autoimmune neuroinflammation by inhibiting leukocyte recruitment into the CNS. J. Clin. Investig. 2020, 130, 1977–1990. [Google Scholar] [CrossRef]
- Gurnik, S.; Devraj, K.; Macas, J.; Yamaji, M.; Starke, J.; Scholz, A.; Sommer, K.; Di Tacchio, M.; Vutukuri, R.; Beck, H.; et al. Angiopoietin-2-induced blood-brain barrier compromise and increased stroke size are rescued by VE-PTP-dependent restoration of Tie2 signaling. Acta Neuropathol. 2016, 131, 753–773. [Google Scholar] [CrossRef]
- Bošković, M.; Vovk, T.; Kores Plesničar, B.; Grabnar, I. Oxidative stress in schizophrenia. Curr. Neuropharmacol. 2011, 9, 301–312. [Google Scholar] [CrossRef]
- Bitanihirwe, B.K.; Woo, T.U. Oxidative stress in schizophrenia: An integrated approach. Neurosci. Biobehav. Rev. 2011, 35, 878–893. [Google Scholar] [CrossRef]
- Vallée, A. Neuroinflammation in Schizophrenia: The Key Role of the WNT/β-Catenin Pathway. Int. J. Mol. Sci. 2022, 23, 2810. [Google Scholar] [CrossRef] [PubMed]
- Chaves, C.; Dursun, S.M.; Tusconi, M.; Hallak, J.E.C. Neuroinflammation and schizophrenia—Is there a link? Front. Psychiatry 2024, 15, 1356975. [Google Scholar] [CrossRef] [PubMed]
- Hoirisch-Clapauch, S.; Amaral, O.B.; Mezzasalma, M.A.; Panizzutti, R.; Nardi, A.E. Dysfunction in the coagulation system and schizophrenia. Transl. Psychiatry 2016, 6, e704. [Google Scholar] [CrossRef]
- Kutz, S.M.; Higgins, C.E.; Higgins, P.J. Novel Combinatorial Therapeutic Targeting of PAI-1 (SERPINE1) Gene Expression in Alzheimer’s Disease. Mol. Med. Ther. 2012, 1, 106. [Google Scholar] [CrossRef]
- Jeffries, C.D.; Perkins, D.O.; Fournier, M.; Do, K.Q.; Cuenod, M.; Khadimallah, I.; Domenici, E.; Addington, J.; Bearden, C.E.; Cadenhead, K.S.; et al. Networks of blood proteins in the neuroimmunology of schizophrenia. Transl. Psychiatry 2018, 8, 112. [Google Scholar] [CrossRef]
- Rasmussen, L.J.H.; Petersen, J.E.V.; Eugen-Olsen, J. Soluble Urokinase Plasminogen Activator Receptor (suPAR) as a Biomarker of Systemic Chronic Inflammation. Front. Immunol. 2021, 12, 780641. [Google Scholar] [CrossRef]
- Bigseth, T.T.; Engh, J.A.; Egeland, J.; Andersen, E.; Andreassen, O.A.; Bang-Kittilsen, G.; Falk, R.S.; Holmen, T.L.; Lindberg, M.; Mordal, J.; et al. Exploring low grade inflammation by soluble urokinase plasminogen activator receptor levels in schizophrenia: A sex-dependent association with depressive symptoms. BMC Psychiatry 2021, 21, 527. [Google Scholar] [CrossRef]
- Karlsgodt, K.H.; Sun, D.; Cannon, T.D. Structural and Functional Brain Abnormalities in Schizophrenia. Curr. Dir. Psychol. Sci. 2010, 19, 226–231. [Google Scholar] [CrossRef] [PubMed]
- Staal, W.G.; Pol, H.E.H.; Schnack, H.G.; Hoogendoorn, M.L.; Jellema, K.; Kahn, R.S. Structural brain abnormalities in patients with schizophrenia and their healthy siblings. Am. J. Psychiatry 2000, 157, 416–421. [Google Scholar] [CrossRef]
- Ihim, S.A.; Abubakar, S.D.; Zian, Z.; Sasaki, T.; Saffarioun, M.; Maleknia, S.; Azizi, G. Interleukin-18 cytokine in immunity, inflammation, and autoimmunity: Biological role in induction, regulation, and treatment. Front. Immunol. 2022, 13, 919973. [Google Scholar] [CrossRef]
- Szabo, A.; O’Connell, K.S.; Ueland, T.; Sheikh, M.A.; Agartz, I.; Andreou, D.; Aukrust, P.; Boye, B.; Bøen, E.; Drange, O.K.; et al. Increased circulating IL-18 levels in severe mental disorders indicate systemic inflammasome activation. Brain Behav. Immun. 2022, 99, 299–306. [Google Scholar] [CrossRef]
- Guan, X.; Leng, W.; Hu, Q.; Xiu, M.; Zhang, X. Association between cognitive function and IL-18 levels in schizophrenia: Dependent on IL18—607 A/C polymorphism. Psychoneuroendocrinology 2023, 158, 106386. [Google Scholar] [CrossRef]
- Ojala, J.O.; Sutinen, E.M. The Role of Interleukin-18, Oxidative Stress and Metabolic Syndrome in Alzheimer’s Disease. J. Clin. Med. 2017, 6, 55. [Google Scholar] [CrossRef]
- Frangie, C.; Daher, J. Role of myeloperoxidase in inflammation and atherosclerosis (Review). Biomed. Rep. 2022, 16, 53. [Google Scholar] [CrossRef]
- Mosyagin, I.; Dettling, M.; Roots, I.; Mueller-Oerlinghausen, B.; Cascorbi, I. Impact of myeloperoxidase and NADPH-oxidase polymorphisms in drug-induced agranulocytosis. J. Clin. Psychopharmacol. 2004, 24, 613–617. [Google Scholar] [CrossRef]
- Bloom, J.; Sun, S.; Al-Abed, Y. MIF, a controversial cytokine: A review of structural features, challenges, and opportunities for drug development. Expert Opin. Ther. Targets 2016, 20, 1463–1475. [Google Scholar] [CrossRef] [PubMed]
- Okazaki, S.; Hishimoto, A.; Otsuka, I.; Watanabe, Y.; Numata, S.; Boku, S.; Shimmyo, N.; Kinoshita, M.; Inoue, E.; Ohmori, T.; et al. Increased serum levels and promoter polymorphisms of macrophage migration inhibitory factor in schizophrenia. Prog. Neuropsychopharmacol. Biol. Psychiatry 2018, 83, 33–41. [Google Scholar] [CrossRef] [PubMed]
- McGeachy, M.J.; Cua, D.J.; Gaffen, S.L. The IL-17 Family of Cytokines in Health and Disease. Immunity 2019, 50, 892–906. [Google Scholar] [CrossRef] [PubMed]
- Chenniappan, R.; Nandeesha, H.; Kattimani, S.; Nanjaiah, N.D. Interleukin-17 and Interleukin-10 Association with Disease Progression in Schizophrenia. Ann. Neurosci. 2020, 27, 24–28. [Google Scholar] [CrossRef]
- Huppert, J.; Closhen, D.; Croxford, A.; White, R.; Kulig, P.; Pietrowski, E.; Bechmann, I.; Becher, B.; Luhmann, H.J.; Waisman, A.; et al. Cellular mechanisms of IL-17-induced blood-brain barrier disruption. FASEB J. 2010, 24, 1023–1034. [Google Scholar] [CrossRef]
- Wang, M.; Liang, P. Interleukin-24 and its receptors. Immunology 2005, 114, 166–170. [Google Scholar] [CrossRef]
- Stone, W.S.; Phillips, M.R.; Yang, L.H.; Kegeles, L.S.; Susser, E.S.; Lieberman, J.A. Neurodegenerative model of schizophrenia: Growing evidence to support a revisit. Schizophr. Res. 2022, 243, 154–162. [Google Scholar] [CrossRef]
- Deshmane, S.L.; Kremlev, S.; Amini, S.; Sawaya, B.E. Monocyte chemoattractant protein-1 (MCP-1): An overview. J. Interferon Cytokine Res. 2009, 29, 313–326. [Google Scholar] [CrossRef] [PubMed]
- Saoud, H.; Inoubli, O.; Ben Fredj, S.; Hassine, M.; Ben Mohamed, B.; Gaha, L.; Jrad, B.B.H. Protective Effect of the MCP-1 Gene Haplotype against Schizophrenia. BioMed Res. Int. 2019, 2019, 4042615. [Google Scholar] [CrossRef] [PubMed]
- Widera, D.; Holtkamp, W.; Entschladen, F.; Niggemann, B.; Zänker, K.; Kaltschmidt, B.; Kaltschmidt, C. MCP-1 induces migration of adult neural stem cells. Eur. J. Cell Biol. 2004, 83, 381–387. [Google Scholar] [CrossRef]
- World Health Organisation ASSIST Working Group. The Alcohol, Smoking and Substance Involvement Screening Test (ASSIST): Development, reliability, and feasibility. Addiction 2002, 97, 1183–1194. [Google Scholar] [CrossRef] [PubMed]
- Fuss, I.J.; Kanof, M.E.; Smith, P.D.; Zola, H. Isolation of whole mononuclear Cells from peripheral blood and cord blood. Curr. Protoc. Immunol. 2009, 85, 1–7. [Google Scholar] [CrossRef] [PubMed]
- GraphPad Prism (Version 5). La Jolia, CA: GraphPad Software, Inc. Available online: https://www.graphpad.com/scientific-software/prism/ (accessed on 15 August 2022).
- Rao, X.; Huang, X.; Zhou, Z.; Lin, X. An improvement of the 2ˆ(-delta delta CT) method for quantitative real-time polymerase chain reaction data analysis. Biostat. Bioinforma. Biomath. 2013, 3, 71–85. [Google Scholar] [PubMed]






| Characteristic | Controls (n = 24) | Patients (n = 24) | Statistics |
|---|---|---|---|
| Age, mean (SD), years | 36.4 (5.3) | 41.7 (3.2) | t = 1.63, p = 0.108 |
| Sex, n (%) | |||
| Male | 13 (59.1) | 15 (62.5) | X2 = 0.05, p = 0.812 |
| Female | 9 (40.91) | 9 (37.5) | |
| Marital status, n (%) | |||
| Married/cohabiting | 10 (41.7) | 1 (4) | X2 = 9.97, p = 0.0016 |
| Single | 14 (58.3) | 24 (96) | |
| Level of education, n (%), years | |||
| Elementary | 2 (8) | 11 (46) | X2 = 16.1, p = 0.0003 |
| Secondary | 6 (25) | 10 (41) | |
| Higher | 16 (57) | 3 (13) | |
| Employment status, n (%) | |||
| Yes | 24 (100) | 13 (54.1) | X2 = 14.2, p = 0.0002 |
| No | 0 (0) | 11 (45.9) | |
| Tobacco use, n (%) | 15 (62.5) | 14 (58.3) | X2 = 0.08, p = 0.767 |
| Alcohol use, n (%) | 14 (66.7) | 19 (79.2) | X2 = 0.89, p = 0.344 |
| Systolic blood pressure, mean (SD), mmHg | 120 (11.1) | 117 (14.2) | t = 0.69, p = 0.492 |
| Diastolic blood pressure, mean (SD), mmHg | 73.8 (10.3) | 73.5 (10.2) | t = 0.098, p = 0.921 |
| Body mass index, mean (SD), kg/m2 | 27.5 (7.1) | 29.3 (6.4) | t = 0.918, p = 0.363 |
| Age of onset, mean (SD), years | - | 23.2 (8.4) | |
| Age of diagnosis, mean (SD), years | - | 26.1 (8.5) | |
| Second-generation antipsychotic treatment, n (%) | - | 15 (62) | |
| First-generation antipsychotic treatment, n (%) | - | 11 (46) | |
| Antidepressant treatment, n (%) | - | 13 (54) |
Disclaimer/Publisher’s Note: The statements, opinions and data contained in all publications are solely those of the individual author(s) and contributor(s) and not of MDPI and/or the editor(s). MDPI and/or the editor(s) disclaim responsibility for any injury to people or property resulting from any ideas, methods, instructions or products referred to in the content. |
© 2025 by the authors. Licensee MDPI, Basel, Switzerland. This article is an open access article distributed under the terms and conditions of the Creative Commons Attribution (CC BY) license (https://creativecommons.org/licenses/by/4.0/).
Share and Cite
Sotelo-Ramírez, C.E.; Valdés-Tovar, M.; Zaragoza-Hoyos, J.U.; Ortiz-López, L.; Argueta, J.; Rosel-Vales, M.; Miranda-Labra, R.U.; Camarena, B. Molecular and Functional Analysis of TLR 1, 2 and 6 in Peripheral Blood Monocytes of Patients with Schizophrenia: A Pilot Study. Int. J. Mol. Sci. 2025, 26, 926. https://doi.org/10.3390/ijms26030926
Sotelo-Ramírez CE, Valdés-Tovar M, Zaragoza-Hoyos JU, Ortiz-López L, Argueta J, Rosel-Vales M, Miranda-Labra RU, Camarena B. Molecular and Functional Analysis of TLR 1, 2 and 6 in Peripheral Blood Monocytes of Patients with Schizophrenia: A Pilot Study. International Journal of Molecular Sciences. 2025; 26(3):926. https://doi.org/10.3390/ijms26030926
Chicago/Turabian StyleSotelo-Ramírez, Carlo E., Marcela Valdés-Tovar, Julio Uriel Zaragoza-Hoyos, Leonardo Ortiz-López, Jesús Argueta, Mauricio Rosel-Vales, Roxana U. Miranda-Labra, and Beatriz Camarena. 2025. "Molecular and Functional Analysis of TLR 1, 2 and 6 in Peripheral Blood Monocytes of Patients with Schizophrenia: A Pilot Study" International Journal of Molecular Sciences 26, no. 3: 926. https://doi.org/10.3390/ijms26030926
APA StyleSotelo-Ramírez, C. E., Valdés-Tovar, M., Zaragoza-Hoyos, J. U., Ortiz-López, L., Argueta, J., Rosel-Vales, M., Miranda-Labra, R. U., & Camarena, B. (2025). Molecular and Functional Analysis of TLR 1, 2 and 6 in Peripheral Blood Monocytes of Patients with Schizophrenia: A Pilot Study. International Journal of Molecular Sciences, 26(3), 926. https://doi.org/10.3390/ijms26030926

