CITE-Seq Analysis Reveals a Differential Natural Killer Cell SPON2 Expression in Cardiovascular Disease Patients Impacted by Human-Cytomegalovirus Serostatus and Diabetes
Abstract
1. Introduction
2. Results
2.1. NK Cell SPON2 Expression Increases with CAD Stenosis Severity
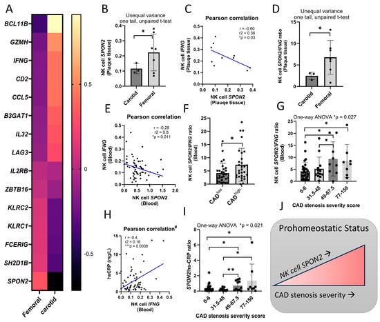
2.2. NK Cell SPON2 Expression Is Lower in Pro-Inflammatory Atherosclerosis Plaque Tissue
2.3. SPON2 Expression Decrease in HCMV-Seropositive Diabetes-Negative Patients
2.4. SPON2low HCMV-Induced FcεR1γ−/low NK Cell Frequencies Persist with Stenosis Severity
2.5. Higher HCMV-Induced FcεR1γ−/low NK Cell Frequencies Associate with Lower NK Cell SPON2 and PBMC TGFβ Transcript Expression
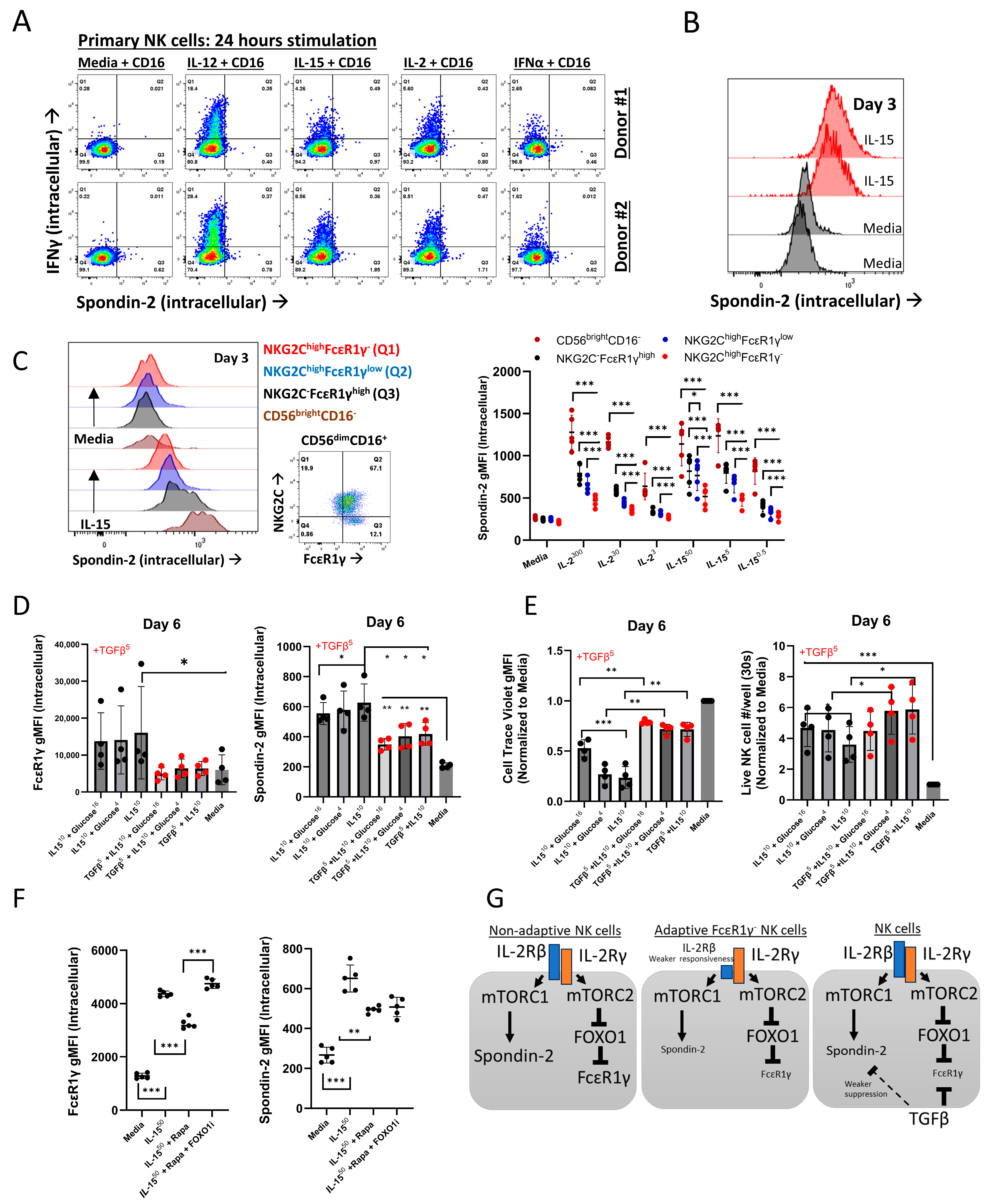
2.6. IL-15 and TGFβ Differently Regulate Spondin-2 Expression in Adaptive and Non-Adaptive Primary NK Cells
3. Discussion
4. Materials and Methods
4.1. Sample Collection and Quantitative Coronary Angiography (QCA) Quantification
4.2. Preparation of PBMC Samples
4.3. Library Preparation and Single-Cell RNA-Sequencing
4.4. Thresholding and Clustering
4.5. Single-Cell RNA-Seq Data Analysis
4.6. HCMV Serostatus ELISA
4.7. Cytek or Flow-Cytometry Analysis
4.8. Primary NK Cell Culture and Spondin-2 Protein Expression
4.9. Statistical Analysis
Supplementary Materials
Author Contributions
Funding
Institutional Review Board Statement
Informed Consent Statement
Data Availability Statement
Conflicts of Interest
References
- TabLibby, P.; Theroux, P. Pathophysiology of Coronary Artery Disease. Circulation 2005, 111, 3481–3488. [Google Scholar] [CrossRef]
- Boshuizen, M.C.S.; de Winther, M.P.J. Interferons as Essential Modulators of Atherosclerosis. Arterioscler. Thromb. Vasc. Biol. 2015, 35, 1579–1588. [Google Scholar] [CrossRef]
- Nikitskaya, E.; Lebedeva, A.; Ivanova, O.; Maryukhnich, E.; Shpektor, A.; Grivel, J.; Margolis, L.; Vasilieva, E. Cytomegalovirus-Productive Infection Is Associated With Acute Coronary Syndrome. J. Am. Heart Assoc. 2016, 5, e003759. [Google Scholar] [CrossRef] [PubMed]
- Bentzon, J.F.; Otsuka, F.; Virmani, R.; Falk, E. Mechanisms of Plaque Formation and Rupture. Circ. Res. 2014, 114, 1852–1866. [Google Scholar] [CrossRef]
- Schoenhagen, P.; Ziada, K.M.; Vince, D.G.; Nissen, S.E.; Tuzcu, E.M. Arterial remodeling and coronary artery disease: The concept of “dilated” versus “obstructive” coronary atherosclerosis. J. Am. Coll. Cardiol. 2001, 38, 297–306. [Google Scholar] [CrossRef]
- Braunwald, E. Unstable Angina. Circulation 1998, 98, 2219–2222. [Google Scholar] [CrossRef] [PubMed]
- Charach, L.; Blatt, A.; Jonas, M.; Teodorovitz, N.; Haberman, D.; Gendelman, G.; Grosskopf, I.; George, J.; Charach, G. Using the Gensini score to estimate severity of STEMI, NSTEMI, unstable angina, and anginal syndrome. Medicine 2021, 100, e27331. [Google Scholar] [CrossRef]
- Ghosh, S.; Batta, A.; Sharma, Y.P.; Panda, P. Very severe aortic stenosis masquerading as acute coronary syndrome. BMJ Case Rep. 2021, 14, e244627. [Google Scholar] [CrossRef]
- Low, E.L.; Baker, A.H.; Bradshaw, A.C. TGFβ, smooth muscle cells and coronary artery disease: A review. Cell. Signal. 2018, 53, 90–101. [Google Scholar] [CrossRef]
- Hein, S.; Arnon, E.; Kostin, S.; Schönburg, M.; Elsässer, A.; Polyakova, V.; Bauer, E.P.; Klövekorn, W.-P.; Schaper, J. Progression From Compensated Hypertrophy to Failure in the Pressure-Overloaded Human Heart. Circulation 2003, 107, 984–991. [Google Scholar] [CrossRef]
- Chin, C.W.; Everett, R.J.; Kwiecinski, J.; Vesey, A.T.; Yeung, E.; Esson, G.; Jenkins, W.; Koo, M.; Mirsadraee, S.; White, A.C.; et al. Myocardial Fibrosis and Cardiac Decompensation in Aortic Stenosis. Jacc Cardiovasc. Imaging 2016, 10, 1320–1333. [Google Scholar] [CrossRef] [PubMed]
- Grainger, D.J. Transforming Growth Factor β and Atherosclerosis: So Far, So Good for the Protective Cytokine Hypothesis. Arterioscler. Thromb. Vasc. Biol. 2004, 24, 399–404. [Google Scholar] [CrossRef]
- Lutgens, E.; Gijbels, M.; Smook, M.; Heeringa, P.; Gotwals, P.; Koteliansky, V.E.; Daemen, M.J. Transforming Growth Factor-β Mediates Balance Between Inflammation and Fibrosis During Plaque Progression. Arter. Thromb. Vasc. Biol. 2002, 22, 975–982. [Google Scholar] [CrossRef] [PubMed]
- Aronson, D.; Edelman, E.R. Coronary artery disease and diabetes mellitus. Cardiol. Clin. 2014, 32, 439–455. [Google Scholar] [CrossRef]
- Nicholls, S.J.; Tuzcu, E.M.; Kalidindi, S.; Wolski, K.; Moon, K.-W.; Sipahi, I.; Schoenhagen, P.; Nissen, S.E. Effect of Diabetes on Progression of Coronary Atherosclerosis and Arterial Remodeling. J. Am. Coll. Cardiol. 2008, 52, 255–262. [Google Scholar] [CrossRef]
- Wang, H.; Peng, G.; Bai, J.; He, B.; Huang, K.; Hu, X.; Liu, D. Cytomegalovirus Infection and Relative Risk of Cardiovascular Disease (Ischemic Heart Disease, Stroke, and Cardiovascular Death): A Meta-Analysis of Prospective Studies Up to 2016. J. Am. Hear. Assoc. 2017, 6, e005025. [Google Scholar] [CrossRef]
- Hajar, R. Risk factors for coronary artery disease: Historical perspectives. Heart Views Off. J. Gulf Heart Assoc. 2017, 18, 109–114. [Google Scholar] [CrossRef]
- Iwata, H.; Miyauchi, K.; Naito, R.; Iimuro, S.; Ozaki, Y.; Sakuma, I.; Nakagawa, Y.; Hibi, K.; Hiro, T.; Fukumoto, Y.; et al. Significance of Persistent Inflammation in Patients With Chronic Coronary Syndrome. JACC Adv. 2024, 3, 100996. [Google Scholar] [CrossRef] [PubMed]
- Cerwenka, A.; Lanier, L.L. Natural killer cell memory in infection, inflammation and cancer. Nat. Rev. Immunol. 2016, 16, 112–123. [Google Scholar] [CrossRef]
- Schuster, I.S.; Coudert, J.D.; Andoniou, C.E.; Degli-Esposti, M.A. “Natural Regulators”: NK Cells as Modulators of T Cell Immunity. Front. Immunol. 2016, 7, 235. [Google Scholar] [CrossRef]
- Shemesh, A.; Pickering, H.; Roybal, K.T.; Lanier, L.L. Differential IL-12 signaling induces human natural killer cell activating receptor-mediated ligand-specific expansion. J. Exp. Med. 2022, 219, e20212434. [Google Scholar] [CrossRef]
- Shemesh, A.; Su, Y.; Calabrese, D.R.; Chen, D.; Arakawa-Hoyt, J.; Roybal, K.T.; Heath, J.R.; Greenland, J.R.; Lanier, L.L. Diminished cell proliferation promotes natural killer cell adaptive-like phenotype by limiting FcεRIγ expression. J. Exp. Med. 2022, 219, e20220551. [Google Scholar] [CrossRef]
- Brownlie, D.; Scharenberg, M.; Mold, J.E.; Hård, J.; Kekäläinen, E.; Buggert, M.; Nguyen, S.; Wilson, J.N.; Al-Ameri, M.; Ljunggren, H.-G.; et al. Expansions of adaptive-like NK cells with a tissue-resident phenotype in human lung and blood. Proc. Natl. Acad. Sci. USA 2021, 118, e2016580118. [Google Scholar] [CrossRef] [PubMed]
- Holmes, T.D.; Pandey, R.V.; Helm, E.Y.; Schlums, H.; Han, H.; Campbell, T.M.; Drashansky, T.T.; Chiang, S.; Wu, C.-Y.; Tao, C.; et al. The transcription factor Bcl11b promotes both canonical and adaptive NK cell differentiation. Sci. Immunol. 2021, 6, eabc9801. [Google Scholar] [CrossRef]
- Rückert, T.; Lareau, C.A.; Mashreghi, M.-F.; Ludwig, L.S.; Romagnani, C. Clonal expansion and epigenetic inheritance of long-lasting NK cell memory. Nat. Immunol. 2022, 23, 1551–1563. [Google Scholar] [CrossRef] [PubMed]
- Liu, L.L.; Landskron, J.; Ask, E.H.; Enqvist, M.; Sohlberg, E.; Traherne, J.A.; Hammer, Q.; Goodridge, J.P.; Larsson, S.; Jayaraman, J.; et al. Critical Role of CD2 Co-stimulation in Adaptive Natural Killer Cell Responses Revealed in NKG2C-Deficient Humans. Cell Rep. 2016, 15, 1088–1099. [Google Scholar] [CrossRef]
- Lopez-Vergès, S.; Milush, J.M.; Schwartz, B.S.; Pando, M.J.; Jarjoura, J.; York, V.A.; Houchins, J.P.; Miller, S.; Kang, S.-M.; Norris, P.J.; et al. Expansion of a unique CD57+NKG2Chi natural killer cell subset during acute human cytomegalovirus infection. Proc. Natl. Acad. Sci. USA 2011, 108, 14725–14732. [Google Scholar] [CrossRef]
- Kott, K.A.; Vernon, S.T.; Hansen, T.; de Dreu, M.; Das, S.K.; Powell, J.; Groth, B.F.d.S.; Di Bartolo, B.A.; McGuire, H.M.; Figtree, G.A. Single-Cell Immune Profiling in Coronary Artery Disease: The Role of State-of-the-Art Immunophenotyping With Mass Cytometry in the Diagnosis of Atherosclerosis. J. Am. Heart Assoc. 2020, 9, e017759. [Google Scholar] [CrossRef]
- Strassheim, D.; Dempsey, E.C.; Gerasimovskaya, E.; Stenmark, K.; Karoor, V. Role of Inflammatory Cell Subtypes in Heart Failure. J. Immunol. Res. 2019, 2019, 2164017. [Google Scholar] [CrossRef] [PubMed]
- Kumrić, M.; Tičinović Kurir, T.; Borovac, J.A.; Božić, J. The Role of Natural Killer (NK) Cells in Acute Coronary Syndrome: A Comprehensive Review. Biomolecules 2020, 10, 1514. [Google Scholar] [CrossRef] [PubMed]
- Slysz, J.; Sinha, A.; DeBerge, M.; Singh, S.; Avgousti, H.; Lee, I.; Glinton, K.; Nagasaka, R.; Dalal, P.; Alexandria, S.; et al. Single-cell profiling reveals inflammatory polarization of human carotid versus femoral plaque leukocytes. JCI Insight 2023, 8, e171359. [Google Scholar] [CrossRef]
- Alsulami, K.M.; Sadouni, M.; Tremblay-Sher, D.; Baril, J.-G.; Trottier, B.; Dupuy, F.P.; Chartrand-Lefebvre, C.; Tremblay, C.; Durand, M.; Bernard, N.F. High frequencies of adaptive NK cells are associated with absence of coronary plaque in cytomegalovirus infected people living with HIV. Medicine 2022, 101, e30794. [Google Scholar] [CrossRef] [PubMed]
- Martínez-Rodríguez, J.E.; Munné-Collado, J.; Rasal, R.; Cuadrado, E.; Roig, L.; Ois, A.; Muntasell, A.; Baro, T.; Alameda, F.; Roquer, J.; et al. Expansion of the NKG2C+ Natural Killer–Cell Subset Is Associated With High-Risk Carotid Atherosclerotic Plaques in Seropositive Patients for Human Cytomegalovirus. Arter. Thromb. Vasc. Biol. 2013, 33, 2653–2659. [Google Scholar] [CrossRef] [PubMed]
- Fernandez, D.M.; Rahman, A.H.; Fernandez, N.F.; Chudnovskiy, A.; Amir, E.-A.D.; Amadori, L.; Khan, N.S.; Wong, C.K.; Shamailova, R.; Hill, C.A.; et al. Single-cell immune landscape of human atherosclerotic plaques. Nat. Med. 2019, 25, 1576–1588. [Google Scholar] [CrossRef]
- Saigusa, R.; Vallejo, J.; Gulati, R.; Suthahar, S.S.A.; Suryawanshi, V.; Alimadadi, A.; Makings, J.; Durant, C.P.; Freuchet, A.; Roy, P.; et al. Sex Differences in Coronary Artery Disease and Diabetes Revealed by scRNA-Seq and CITE-Seq of Human CD4+ T Cells. Int. J. Mol. Sci. 2022, 23, 9875. [Google Scholar] [CrossRef] [PubMed]
- Hansson, G.K.; Libby, P.; Tabas, I. Inflammation and plaque vulnerability. J. Intern. Med. 2015, 278, 483–493. [Google Scholar] [CrossRef] [PubMed]
- Jia, W.; Li, H.; He, Y.-W. The extracellular matrix protein mindin serves as an integrin ligand and is critical for inflammatory cell recruitment. Blood 2005, 106, 3854–3859. [Google Scholar] [CrossRef] [PubMed]
- He, Y.-W.; Li, H.; Zhang, J.; Hsu, C.-L.; Lin, E.; Zhang, N.; Guo, J.; A Forbush, K.; Bevan, M.J. The extracellular matrix protein mindin is a pattern-recognition molecule for microbial pathogens. Nat. Immunol. 2004, 5, 88–97. [Google Scholar] [CrossRef] [PubMed]
- Hayward, S.J.; Chesnaye, N.C.; Hole, B.; Aylward, R.; Meuleman, Y.; Torino, C.; Porto, G.; Szymczak, M.; Drechsler, C.; Dekker, F.W.; et al. Protein Biomarkers and Major Cardiovascular Events in Older People with Advanced CKD: The European Quality (EQUAL) Study. Kidney Med. 2024, 6, 100745. [Google Scholar] [CrossRef]
- Nettersheim, F.S.; Armstrong, S.S.; Durant, C.; Blanco-Dominguez, R.; Roy, P.; Orecchioni, M.; Suryawanshi, V.; Ley, K. Titration of 124 antibodies using CITE-Seq on human PBMCs. Sci. Rep. 2022, 12, 20817. [Google Scholar] [CrossRef]
- Vivier, E.; Artis, D.; Colonna, M.; Diefenbach, A.; Di Santo, J.P.; Eberl, G.; Koyasu, S.; Locksley, R.M.; McKenzie, A.N.J.; Mebius, R.E.; et al. Innate Lymphoid Cells: 10 Years On. Cell 2018, 174, 1054–1066. [Google Scholar] [CrossRef]
- Crinier, A.; Milpied, P.; Escalière, B.; Piperoglou, C.; Galluso, J.; Balsamo, A.; Spinelli, L.; Cervera-Marzal, I.; Ebbo, M.; Girard-Madoux, M.; et al. High-Dimensional Single-Cell Analysis Identifies Organ-Specific Signatures and Conserved NK Cell Subsets in Humans and Mice. Immunity 2018, 49, 971–986.e5. [Google Scholar] [CrossRef] [PubMed]
- Hammer, Q.; Rückert, T.; Borst, E.M.; Dunst, J.; Haubner, A.; Durek, P.; Heinrich, F.; Gasparoni, G.; Babic, M.; Tomic, A.; et al. Peptide-specific recognition of human cytomegalovirus strains controls adaptive natural killer cells. Nat. Immunol. 2018, 19, 453–463. [Google Scholar] [CrossRef] [PubMed]
- Maucourant, C.; Filipovic, I.; Ponzetta, A.; Aleman, S.; Cornillet, M.; Hertwig, L.; Strunz, B.; Lentini, A.; Reinius, B.; Brownlie, D.; et al. Natural killer cell immunotypes related to COVID-19 disease severity. Sci. Immunol. 2020, 5, eabd6832. [Google Scholar] [CrossRef] [PubMed]
- Costa-García, M.; Ataya, M.; Moraru, M.; Vilches, C.; López-Botet, M.; Muntasell, A. Human Cytomegalovirus Antigen Presentation by HLA-DR+ NKG2C+ Adaptive NK Cells Specifically Activates Polyfunctional Effector Memory CD4+ T Lymphocytes. Front. Immunol. 2019, 10, 687. [Google Scholar] [CrossRef]
- Crinier, A.; Dumas, P.-Y.; Escalière, B.; Piperoglou, C.; Gil, L.; Villacreces, A.; Vély, F.; Ivanovic, Z.; Milpied, P.; Narni-Mancinelli, É.; et al. Single-cell profiling reveals the trajectories of natural killer cell differentiation in bone marrow and a stress signature induced by acute myeloid leukemia. Cell. Mol. Immunol. 2021, 18, 1290–1304. [Google Scholar] [CrossRef] [PubMed]
- Ishiyama, K.; Arakawa-Hoyt, J.; Aguilar, O.A.; Damm, I.; Towfighi, P.; Sigdel, T.; Tamaki, S.; Babdor, J.; Spitzer, M.H.; Reed, E.F.; et al. Mass cytometry reveals single-cell kinetics of cytotoxic lymphocyte evolution in CMV-infected renal transplant patients. Proc. Natl. Acad. Sci. USA 2022, 119, e2116588119. [Google Scholar] [CrossRef]
- Yan, L.; Wei, X.; Tang, Q.-Z.; Feng, J.; Zhang, Y.; Liu, C.; Bian, Z.-Y.; Zhang, L.-F.; Chen, M.; Bai, X.; et al. Cardiac-specific mindin overexpression attenuates cardiac hypertrophy via blocking AKT/GSK3β and TGF-β1–Smad signalling. Cardiovasc. Res. 2011, 92, 85–94. [Google Scholar] [CrossRef]
- Bian, Z.-Y.; Wei, X.; Deng, S.; Tang, Q.-Z.; Feng, J.; Zhang, Y.; Liu, C.; Jiang, D.-S.; Yan, L.; Zhang, L.-F.; et al. Disruption of mindin exacerbates cardiac hypertrophy and fibrosis. J. Mol. Med. 2012, 90, 895–910. [Google Scholar] [CrossRef] [PubMed]
- Zhu, L.-H.; Huang, L.; Zhang, X.; Zhang, P.; Zhang, S.-M.; Guan, H.; Zhang, Y.; Zhu, X.-Y.; Tian, S.; Deng, K.; et al. Mindin regulates vascular smooth muscle cell phenotype and prevents neointima formation. Clin. Sci. 2015, 129, 129–145. [Google Scholar] [CrossRef]
- Hancock, M.H.; Crawford, L.B.; Pham, A.H.; Mitchell, J.; Struthers, H.M.; Yurochko, A.D.; Caposio, P.; Nelson, J.A. Human Cytomegalovirus miRNAs Regulate TGF-β to Mediate Myelosuppression while Maintaining Viral Latency in CD34+ Hematopoietic Progenitor Cells. Cell Host Microbe 2020, 27, 104–114.e4. [Google Scholar] [CrossRef] [PubMed]
- Bagheri, B.; Radmard, N.; Faghani-Makrani, A.; Rasouli, M. Serum Creatinine and Occurrence and Severity of Coronary Artery Disease. Med. Arch. 2019, 73, 154–156. [Google Scholar] [CrossRef] [PubMed]
- Gay, L.; Renne, R. Human Cytomegalovirus Latency and Myelosuppression: A microRNA-Dependent Yin and Yang Regulatory Loop. Cell Host Microbe 2020, 27, 8–10. [Google Scholar] [CrossRef]






Disclaimer/Publisher’s Note: The statements, opinions and data contained in all publications are solely those of the individual author(s) and contributor(s) and not of MDPI and/or the editor(s). MDPI and/or the editor(s) disclaim responsibility for any injury to people or property resulting from any ideas, methods, instructions or products referred to in the content. |
© 2025 by the authors. Licensee MDPI, Basel, Switzerland. This article is an open access article distributed under the terms and conditions of the Creative Commons Attribution (CC BY) license (https://creativecommons.org/licenses/by/4.0/).
Share and Cite
Armstrong, S.S.; Chen, D.G.; Kumar, S.; Heath, J.R.; Feinstein, M.J.; Greenland, J.R.; Calabrese, D.R.; Lanier, L.L.; Ley, K.; Shemesh, A. CITE-Seq Analysis Reveals a Differential Natural Killer Cell SPON2 Expression in Cardiovascular Disease Patients Impacted by Human-Cytomegalovirus Serostatus and Diabetes. Int. J. Mol. Sci. 2025, 26, 1369. https://doi.org/10.3390/ijms26031369
Armstrong SS, Chen DG, Kumar S, Heath JR, Feinstein MJ, Greenland JR, Calabrese DR, Lanier LL, Ley K, Shemesh A. CITE-Seq Analysis Reveals a Differential Natural Killer Cell SPON2 Expression in Cardiovascular Disease Patients Impacted by Human-Cytomegalovirus Serostatus and Diabetes. International Journal of Molecular Sciences. 2025; 26(3):1369. https://doi.org/10.3390/ijms26031369
Chicago/Turabian StyleArmstrong, Sujit Silas, Daniel G. Chen, Sunil Kumar, James R. Heath, Matthew J. Feinstein, John R. Greenland, Daniel R. Calabrese, Lewis L. Lanier, Klaus Ley, and Avishai Shemesh. 2025. "CITE-Seq Analysis Reveals a Differential Natural Killer Cell SPON2 Expression in Cardiovascular Disease Patients Impacted by Human-Cytomegalovirus Serostatus and Diabetes" International Journal of Molecular Sciences 26, no. 3: 1369. https://doi.org/10.3390/ijms26031369
APA StyleArmstrong, S. S., Chen, D. G., Kumar, S., Heath, J. R., Feinstein, M. J., Greenland, J. R., Calabrese, D. R., Lanier, L. L., Ley, K., & Shemesh, A. (2025). CITE-Seq Analysis Reveals a Differential Natural Killer Cell SPON2 Expression in Cardiovascular Disease Patients Impacted by Human-Cytomegalovirus Serostatus and Diabetes. International Journal of Molecular Sciences, 26(3), 1369. https://doi.org/10.3390/ijms26031369

