Insights into the Role of GhTAT2 Genes in Tyrosine Metabolism and Drought Stress Tolerance in Cotton
Abstract
1. Introduction
2. Results
2.1. Genome-Wide Identification of Aminotransferase Genes from Cotton Species
2.2. Phylogenetic Tree Classification of Aminotransferase Proteins
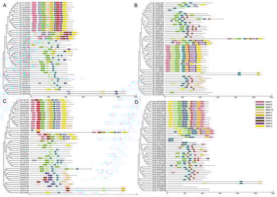
2.3. Chromosomal Location, Gene Architecture and Conserved Domain Distribution
2.4. Analysis of Cis Regulatory Elements and Their Subcellular Localization
2.5. Coexpression Network Analysis of Aminotransferases in G. hirsutum
2.6. Identification of Drought-Responsive Candidate Genes
2.7. Metabolite Pathway Enrichment Analysis
2.8. VIGS Agroinfiltration, Drought Stress Treatment and Relative Expression Analysis
3. Discussion
4. Materials and Methods
4.1. Aminotransferase Gene Identification in Cotton
4.2. Protein Sequence Alignment and Phylogenetic Tree Construction
4.3. Chromosomal Mapping, Gene Structure and Conserved Domain Analysis
4.4. Promoter Region Analysis and Prediction of Subcellular Localization
4.5. Expression Profiling, Coexpression Network and RT-qPCR Analysis
4.6. Cotton Seedlings and Growth Conditions
4.7. VIGS Experiment for Drought Stress Tolerance
4.8. Statistical and Graphic Analysis
5. Conclusions
Supplementary Materials
Author Contributions
Funding
Institutional Review Board Statement
Informed Consent Statement
Data Availability Statement
Conflicts of Interest
Abbreviations
| CLA | Cloroplastos alterados |
| CottonFGD | Cotton functional genomics database |
| TAT | Tyrosine aminotransferases |
| TRV | Tobacco rattle virus |
| VIGS | Virus-induced gene silencing |
References
- Cao, M.; Narayanan, M.; Shi, X.; Chen, X.; Li, Z.; Ma, Y. Optimistic contributions of plant growth-promoting bacteria for sustainable agriculture and climate stress alleviation. Environ. Res. 2023, 217, 114924. [Google Scholar] [CrossRef] [PubMed]
- Raza, A.; Razzaq, A.; Mehmood, S.S.; Zou, X.; Zhang, X.; Lv, Y.; Xu, J. Impact of climate change on crops adaptation and strategies to tackle its outcome: A review. Plants 2019, 8, 34. [Google Scholar] [CrossRef] [PubMed]
- Naumann, G.; Alfieri, L.; Wyser, K.; Mentaschi, L.; Betts, R.A.; Carrao, H.; Spinoni, J.; Vogt, J.; Feyen, L. Global changes in drought conditions under different levels of warming. Geophys. Res. Lett. 2018, 45, 3285–3296. [Google Scholar] [CrossRef]
- Kim, W.; Iizumi, T.; Nishimori, M. Global patterns of crop production losses associated with droughts from 1983 to 2009. J. Appl. Meteorol. Climatol. 2019, 58, 1233–1244. [Google Scholar] [CrossRef]
- Begna, T. Effects of drought stress on crop production and productivity. Int. J. Agric. Sci. 2020, 6, 34–43. [Google Scholar]
- Geneti, T.Z. Review on the effect of moisture or rain fall on crop production. Civ. Environ. Res. 2019, 11, 1–7. [Google Scholar]
- Zafar, S.; Afzal, H.; Ijaz, A.; Mahmood, A.; Ayub, A.; Nayab, A.; Hussain, S.; Maqsood, U.-H.; Sabir, M.A.; Zulfiqar, U. Cotton and drought stress: An updated overview for improving stress tolerance. S. Afr. J. Bot. 2023, 161, 258–268. [Google Scholar] [CrossRef]
- Jabran, K.; Ul-Allah, S.; Chauhan, B.S.; Bakhsh, A. An introduction to global production trends and uses, history and evolution, and genetic and biotechnological improvements in cotton. Cotton Prod. 2019, 1–22. [Google Scholar] [CrossRef]
- Bhutta, M.; Qureshi, M.; Shabaz, M.; Mehmood Ahmad, M.A.; Saif-ul-Malook, S.-u.-M.; Qurban Ali, Q.A. Oxidative damage caused by Reactive oxygen species under drought stress in Gossypium hirsutum. Life Sci J. 2015, 12, 51–59. [Google Scholar]
- Meshram, J.; Singh, S.; Raghavendra, K.; Waghmare, V. Chapter 6—Drought stress tolerance in cotton: Progress and perspectives. In Climate Change and Crop Stress; Shanker, A.K., Shanker, C., Anand, A., Maheswari, M., Eds.; Academic Press: Cambridge, MA, USA, 2022; pp. 135–169. [Google Scholar]
- Ullah, A.; Sun, H.; Yang, X.; Zhang, X. Drought coping strategies in cotton: Increased crop per drop. Plant Biotechnol. J. 2017, 15, 271–284. [Google Scholar] [CrossRef]
- Anwar, A.; Wang, K.; Wang, J.; Shi, L.; Du, L.; Ye, X. Expression of Arabidopsis Ornithine Aminotransferase (AtOAT) encoded gene enhances multiple abiotic stress tolerances in wheat. Plant Cell Rep. 2021, 40, 1155–1170. [Google Scholar] [CrossRef] [PubMed]
- Wang, H.; Dong, Q.; Duan, D.; Zhao, S.; Li, M.; van Nocker, S.; Ma, F.; Mao, K. Comprehensive genomic analysis of the Tyrosine Aminotransferase (TAT) genes in apple (Malus domestica) allows the identification of MdTAT2 conferring tolerance to drought and osmotic stresses in plants. Plant Physiol. Biochem. 2018, 133, 81–91. [Google Scholar] [CrossRef] [PubMed]
- Mehere, P.; Han, Q.; Lemkul, J.A.; Vavricka, C.J.; Robinson, H.; Bevan, D.R.; Li, J. Tyrosine aminotransferase: Biochemical and structural properties and molecular dynamics simulations. Protein Cell. 2010, 1, 1023–1032. [Google Scholar] [CrossRef] [PubMed]
- Senior, J.R. Alanine aminotransferase: A clinical and regulatory tool for detecting liver injury-past, present, and future. Clin. Pharmacol. Ther. 2012, 92, 332–339. [Google Scholar] [CrossRef] [PubMed]
- Ndrepepa, G.; Holdenrieder, S.; Cassese, S.; Xhepa, E.; Fusaro, M.; Laugwitz, K.L.; Schunkert, H.; Kastrati, A. Aspartate aminotransferase and mortality in patients with ischemic heart disease. Nutr. Metab. Cardiovasc. Dis. 2020, 30, 2335–2342. [Google Scholar] [CrossRef]
- Marienhagen, J.; Sandalova, T.; Sahm, H.; Eggeling, L.; Schneider, G. Insights into the structural basis of substrate recognition by histidinol-phosphate aminotransferase from Corynebacterium glutamicum. Acta Crystallogr. D Biol. Crystallogr. 2008, 64, 675–685. [Google Scholar] [CrossRef]
- Zhang, C.; Meng, S.; Li, M.; Zhao, Z. Transcriptomic insight into nitrogen uptake and metabolism of Populus simonii in response to drought and low nitrogen stresses. Tree Physiol. 2018, 38, 1672–1684. [Google Scholar] [CrossRef]
- Wang, M.; Toda, K.; Block, A.; Maeda, H.A. TAT1 and TAT2 tyrosine aminotransferases have both distinct and shared functions in tyrosine metabolism and degradation in Arabidopsis thaliana. J. Biol. Chem. 2019, 294, 3563–3576. [Google Scholar] [CrossRef]
- Sun, Y.; Niu, X.; Huang, Y.; Wang, L.; Liu, Z.; Guo, X.; Xu, B.; Wang, C. Role of the tyrosine aminotransferase AccTATN gene in the response to pesticide and heavy metal stress in Apis cerana cerana. Pestic. Biochem. Physiol. 2023, 191, 105372. [Google Scholar] [CrossRef]
- Riewe, D.; Koohi, M.; Lisec, J.; Pfeiffer, M.; Lippmann, R.; Schmeichel, J.; Willmitzer, L.; Altmann, T. A tyrosine aminotransferase involved in tocopherol synthesis in Arabidopsis. Plant J. 2012, 71, 850–859. [Google Scholar] [CrossRef]
- Zhong, M.; Zhang, L.; Yu, H.; Liao, J.; Jiang, Y.; Chai, S.; Yang, R.; Wang, L.; Deng, X.; Zhang, S. Identification and characterization of a novel tyrosine aminotransferase gene (SmTAT3-2) promotes the biosynthesis of phenolic acids in Salvia miltiorrhiza Bunge. Int. J. Biol. Macromol. 2024, 254, 127858. [Google Scholar] [CrossRef] [PubMed]
- Zhu, F.; Alseekh, S.; Koper, K.; Tong, H.; Nikoloski, Z.; Naake, T.; Liu, H.; Yan, J.; Brotman, Y.; Wen, W. Genome-wide association of the metabolic shifts underpinning dark-induced senescence in Arabidopsis. Plant Cell 2022, 34, 557–578. [Google Scholar] [CrossRef] [PubMed]
- Li, F.; Fan, G.; Wang, K.; Sun, F.; Yuan, Y.; Song, G.; Li, Q.; Ma, Z.; Lu, C.; Zou, C.; et al. Genome sequence of the cultivated cotton Gossypium arboreum. Nat Genet. 2014, 46, 567–572. [Google Scholar] [CrossRef] [PubMed]
- Letunic, I.; Bork, P. Interactive Tree of Life (iTOL) v6: Recent updates to the phylogenetic tree display and annotation tool. Nucleic Acids Res. 2024, 52, W78–W82. [Google Scholar] [CrossRef]
- Hassan, A.; Ijaz, M.; Sattar, A.; Sher, A.; Rasheed, I.; Saleem, M.Z.; Hussain, I. Abiotic stress tolerance in cotton. In Advances in Cotton Research; IntechOpen: London, UK, 2020. [Google Scholar] [CrossRef]
- Khan, A.; Pan, X.; Najeeb, U.; Tan, D.K.Y.; Fahad, S.; Zahoor, R.; Luo, H. Coping with drought: Stress and adaptive mechanisms, and management through cultural and molecular alternatives in cotton as vital constituents for plant stress resilience and fitness. Biol. Res. 2018, 51. [Google Scholar] [CrossRef]
- Rehman, M.; Bakhsh, A.; Zubair, M.; Rehmani, M.I.A.; Shahzad, A.; Nayab, S.; Khan, M.; Anum, W.; Akhtar, R.; Kanwal, N. Effects of water stress on cotton (Gossypium spp.) plants and productivity. Egypt. J. Agron 2021, 43, 307–315. [Google Scholar] [CrossRef]
- Anjum, S.A.; Xie, X.Y.; Wang, L.C.; Saleem, M.F.; Man, C.; Lei, W. Morphological, physiological and biochemical responses of plants to drought stress. Afr. J. Agric. Res. 2011, 6, 2026–2032. [Google Scholar]
- Sourour, A.; Afef, O.; Mounir, R.; Mongi, B.Y. A review: Morphological, physiological, biochemical and molecular plant responses to water deficit stress. Int. J. Eng. Sci. 2017, 6, 1–4. [Google Scholar] [CrossRef]
- Renny-Byfield, S.; Wendel, J.F. Doubling down on genomes: Polyploidy and crop plants. Am. J. Bot. 2014, 101, 1711–1725. [Google Scholar] [CrossRef]
- Ge, G.; Liu, Z.; Yu, T.; Zhou, L.; Sun, X.; Li, Z.; Zheng, Y. Aminotransferase Class I and II Gene Family in the Jinjiang Oyster (Crassostrea ariakensis): Genomewide Identification, Phylogenetic Analysis and Expression Profiles after Salinity Stress. Fishes 2023, 8, 459. [Google Scholar] [CrossRef]
- Koper, K.; Han, S.-W.; Pastor, D.C.; Yoshikuni, Y.; Maeda, H.A. Evolutionary origin and functional diversification of aminotransferases. J. Biol. Chem. 2022, 298. [Google Scholar] [CrossRef] [PubMed]
- Liepman, A.H.; Olsen, L.J. Genomic analysis of aminotransferases in Arabidopsis thaliana. CRC Crit. Rev. Plant Sci. 2004, 23, 73–89. [Google Scholar] [CrossRef]
- Song, Y.; Feng, J.; Liu, D.; Long, C. Different phenylalanine pathway responses to cold stress based on metabolomics and transcriptomics in Tartary buckwheat landraces. J. Agri. Food Chem. 2022, 70, 687–698. [Google Scholar] [CrossRef] [PubMed]
- Mahboubi, H.; Stochaj, U. Cytoplasmic stress granules: Dynamic modulators of cell signaling and disease. Biochim. Biophys. Acta Mol. Basis Dis. 2017, 1863, 884–895. [Google Scholar] [CrossRef]
- Zhou, J.-Y.; Hao, D.-L.; Yang, G.-Z. Regulation of cytosolic pH: The contributions of plant plasma membrane H+-ATPases and multiple transporters. Int. J. Mol. Sci. 2021, 22, 12998. [Google Scholar] [CrossRef]
- Lee, S.; Seo, Y.E.; Choi, J.; Yan, X.; Kim, T.; Choi, D.; Lee, J.H. Nucleolar actions in plant development and stress responses. Plant Cell Environ. 2024, 47, 5189–5204. [Google Scholar] [CrossRef]
- Ain-Ali, Q.-U.; Mushtaq, N.; Amir, R.; Gul, A.; Tahir, M.; Munir, F. Genome-wide promoter analysis, homology modeling and protein interaction network of Dehydration Responsive Element Binding (DREB) gene family in Solanum tuberosum. PLoS ONE 2021, 16, e0261215. [Google Scholar] [CrossRef]
- Maqsood, H.; Munir, F.; Amir, R.; Gul, A. Genome-wide identification, comprehensive characterization of transcription factors, cis-regulatory elements, protein homology, and protein interaction network of DREB gene family in Solanum lycopersicum. Front. Plant Sci. 2022, 13, 1031679. [Google Scholar] [CrossRef]
- Manzoor, M.A.; Sabir, I.A.; Shah, I.H.; Wang, H.; Yu, Z.; Rasool, F.; Mazhar, M.Z.; Younas, S.; Abdullah, M.; Cai, Y. Comprehensive comparative analysis of the GATA transcription factors in four Rosaceae species and phytohormonal response in Chinese pear (Pyrus bretschneideri) fruit. Int. J. Mol. Sci. 2021, 22, 12492. [Google Scholar] [CrossRef]
- Ahmar, S.; Zolkiewicz, K.; Gruszka, D. Analyses of genes encoding the Glycogen Synthase Kinases in rice and Arabidopsis reveal mechanisms which regulate their expression during development and responses to abiotic stresses. Plant Sci. 2023, 332, 111724. [Google Scholar] [CrossRef]
- Ipson, B.R.; Green, R.A.; Wilson, J.T.; Watson, J.N.; Faull, K.F.; Fisher, A.L. Tyrosine aminotransferase is involved in the oxidative stress response by metabolizing meta-tyrosine in Caenorhabditis elegans. J. Biol. Chem. 2019, 294, 9536–9554. [Google Scholar] [CrossRef] [PubMed]
- Mahmood, S.; Wahid, A.; Azeem, M.; Zafar, S.; Bashir, R.; Bajwa, M.O.S.; Ali, S. Tyrosine or lysine priming modulated phenolic metabolism and improved cadmium stress tolerance in mung bean (Vigna radiata L.). S. Afr. J. Bot. 2022, 149, 397–406. [Google Scholar] [CrossRef]
- Wang, J.; Shi, D.; Bai, Y.; Zhang, T.; Wu, Y.; Liu, Z.; Jiang, L.; Ye, L.; Peng, Z.; Yuan, H. Comprehensive proteomic and metabolomic analysis uncover the response of okra to drought stress. Peer J. 2022, 10, e14312. [Google Scholar] [CrossRef] [PubMed]
- Xu, J.-J.; Fang, X.; Li, C.-Y.; Yang, L.; Chen, X.-Y. General and specialized tyrosine metabolism pathways in plants. Abiotech 2020, 1, 97–105. [Google Scholar] [CrossRef]
- Dong, S.; Wang, L.; Qin, H.; Zhan, H.; Wang, D.; Cao, X. Expression Patterns and Functional Analysis of Three SmTAT Genes Encoding Tyrosine Aminotransferases in Salvia miltiorrhiza. Int. J. Mol. Sci. 2023, 24, 15575. [Google Scholar] [CrossRef]
- Campbell, K.; Vowinckel, J.; Keller, M.A.; Ralser, M. Methionine metabolism alters oxidative stress resistance via the pentose phosphate pathway. Antioxid. Redox. Signal. 2016, 24, 543–547. [Google Scholar] [CrossRef]
- Qiao, Y.; Liu, G.; Leng, C.; Zhang, Y.; Lv, X.; Chen, H.; Sun, J.; Feng, Z. Metabolic profiles of cysteine, methionine, glutamate, glutamine, arginine, aspartate, asparagine, alanine and glutathione in Streptococcus thermophilus during pH-controlled batch fermentations. Sci. Rep. 2018, 8, 12441. [Google Scholar] [CrossRef]
- Bin, P.; Huang, R.; Zhou, X. Oxidation resistance of the sulfur amino acids: Methionine and cysteine. BioMed Res. Int. 2017, 2017, 9584932. [Google Scholar] [CrossRef]
- Ramzan, T.; Shahbaz, M.; Maqsood, M.F.; Zulfiqar, U.; Saman, R.U.; Lili, N.; Irshad, M.; Maqsood, S.; Haider, A.; Shahzad, B. Phenylalanine supply alleviates the drought stress in mustard (Brassica campestris) by modulating plant growth, photosynthesis, and antioxidant defense system. Plant Physiol. Biochem. 2023, 201, 107828. [Google Scholar] [CrossRef]
- Amjad, M.; Wang, Y.; Han, S.; Haider, M.Z.; Sami, A.; Batool, A.; Shafiq, M.; Ali, Q.; Dong, J.; Sabir, I.A. Genome wide identification of phenylalanine ammonia-lyase (PAL) gene family in Cucumis sativus (cucumber) against abiotic stress. BMC Genom. Data 2024, 25, 76. [Google Scholar] [CrossRef]
- Oliva, M.; Guy, A.; Galili, G.; Dor, E.; Schweitzer, R.; Amir, R.; Hacham, Y. Enhanced Production of Aromatic Amino Acids in Tobacco Plants Leads to Increased Phenylpropanoid Metabolites and Tolerance to Stresses. Front. Plant Sci. 2020, 11, 604349. [Google Scholar] [CrossRef] [PubMed]
- You, J.; Hu, H.; Xiong, L. An ornithine δ-aminotransferase gene OsOAT confers drought and oxidative stress tolerance in rice. Plant Sci. 2012, 197, 59–69. [Google Scholar] [CrossRef] [PubMed]
- Zhu, T.; Liang, C.; Meng, Z.; Sun, G.; Meng, Z.; Guo, S.; Zhang, R. CottonFGD: An integrated functional genomics database for cotton. BMC Plant Biol. 2017, 17, 101. [Google Scholar] [CrossRef] [PubMed]
- Goodstein, D.M.; Shu, S.; Howson, R.; Neupane, R.; Hayes, R.D.; Fazo, J.; Mitros, T.; Dirks, W.; Hellsten, U.; Putnam, N.; et al. Phytozome: A comparative platform for green plant genomics. Nucleic Acids Res. 2012, 40, D1178–D1186. [Google Scholar] [CrossRef] [PubMed]
- Finn, R.D.; Clements, J.; Eddy, S.R. HMMER web server: Interactive sequence similarity searching. Nucleic acids Res. 2011, 39, W29–W37. [Google Scholar] [CrossRef]
- Larkin, M.A.; Blackshields, G.; Brown, N.P.; Chenna, R.; McGettigan, P.A.; McWilliam, H.; Valentin, F.; Wallace, I.M.; Wilm, A.; Lopez, R. Clustal W and Clustal X version 2.0. Bioinformatics 2007, 23, 2947–2948. [Google Scholar] [CrossRef]
- Kumar, S.; Stecher, G.; Tamura, K. MEGA7: Molecular evolutionary genetics analysis version 7.0 for bigger datasets. Mol. Biol. Evol. 2016, 33, 1870–1874. [Google Scholar] [CrossRef]
- Chen, C.; Wu, Y.; Li, J.; Wang, X.; Zeng, Z.; Xu, J.; Liu, Y.; Feng, J.; Chen, H.; He, Y. TBtools-II: A “one for all, all for one” bioinformatics platform for biological big-data mining. Mol. Plant 2023, 16, 1733–1742. [Google Scholar] [CrossRef]
- Hu, B.; Jin, J.; Guo, A.-Y.; Zhang, H.; Luo, J.; Gao, G. GSDS 2.0: An upgraded gene feature visualization server. Bioinformatics 2015, 31, 1296–1297. [Google Scholar] [CrossRef]
- Bailey, T.L.; Boden, M.; Buske, F.A.; Frith, M.; Grant, C.E.; Clementi, L.; Ren, J.; Li, W.W.; Noble, W.S. MEME SUITE: Tools for motif discovery and searching. Nucleic Acids Res. 2009, 37, W202–W208. [Google Scholar] [CrossRef]
- Lescot, M.; Déhais, P.; Thijs, G.; Marchal, K.; Moreau, Y.; Van de Peer, Y.; Rouzé, P.; Rombauts, S. PlantCARE, a database of plant cis-acting regulatory elements and a portal to tools for in silico analysis of promoter sequences. Nucleic Acids Res. 2002, 30, 325–327. [Google Scholar] [CrossRef] [PubMed]
- Horton, P.; Park, K.-J.; Obayashi, T.; Fujita, N.; Harada, H.; Adams-Collier, C.; Nakai, K. WoLF PSORT: Protein localization predictor. Nucleic Acids Res. 2007, 35, W585–W587. [Google Scholar] [CrossRef] [PubMed]
- Mehari, T.G.; Xu, Y.; Umer, M.J.; Shiraku, M.L.; Hou, Y.; Wang, Y.; Yu, S.; Zhang, X.; Wang, K.; Cai, X. Multiomics-based identification and functional characterization of Gh_A06G1257 proves its potential role in drought stress tolerance in Gossypium hirsutum. Front. Plant Sci. 2021, 12, 746771. [Google Scholar] [CrossRef] [PubMed]
- Shannon, P.; Markiel, A.; Ozier, O.; Baliga, N.S.; Wang, J.T.; Ramage, D.; Amin, N.; Schwikowski, B.; Ideker, T. Cytoscape: A software environment for integrated models of biomolecular interaction networks. Genome Res. 2003, 13, 2498–2504. [Google Scholar] [CrossRef]
- Schmittgen, T.D.; Livak, K.J. Analyzing real-time PCR data by the comparative CT method. Nat. Protoc. 2008, 3, 1101–1108. [Google Scholar] [CrossRef]
- Xu, Y.; Magwanga, R.O.; Yang, X.; Jin, D.; Cai, X.; Hou, Y.; Wei, Y.; Zhou, Z.; Wang, K.; Liu, F. Genetic regulatory networks for salt-alkali stress in Gossypium hirsutum with differing morphological characteristics. BMC Genom. 2020, 21, 15. [Google Scholar] [CrossRef]
- Mehari, T.G.; Xu, Y.; Magwanga, R.O.; Umer, M.J.; Shiraku, M.L.; Hou, Y.; Wang, Y.; Wang, K.; Cai, X.; Zhou, Z.; et al. Identification and functional characterization of Gh_D01G0514 (GhNAC072) transcription factor in response to drought stress tolerance in cotton. Plant Physiol. Biochem. 2021, 166, 361–375. [Google Scholar] [CrossRef]
- Feng, W.; Guo, L.; Fang, H.; Mehari, T.G.; Gu, H.; Wu, Y.; Jia, M.; Han, J.; Guo, Q.; Xu, Z. Transcriptomic profiling reveals salt-responsive long non-coding RNAs and their putative target genes for improving salt tolerance in upland cotton (Gossypium hirsutum). Ind. Crop. Prod. 2024, 216, 118744. [Google Scholar] [CrossRef]
- Muhammad Tajo, S.; Pan, Z.; He, S.; Chen, B.; Km, Y.; Mahmood, T.; Bello Sadau, S.; Shahid Iqbal, M.; Gereziher, T.; Suleiman Abubakar, U. Characterization of WOX genes revealed drought tolerance, callus induction, and tissue regeneration in Gossypium hirsutum. Front. Genet. 2022, 13, 928055. [Google Scholar] [CrossRef]
- Kim, T.K. T test as a parametric statistic. Korean J. Anesthesiol. 2015, 68, 540–546. [Google Scholar] [CrossRef]










Disclaimer/Publisher’s Note: The statements, opinions and data contained in all publications are solely those of the individual author(s) and contributor(s) and not of MDPI and/or the editor(s). MDPI and/or the editor(s) disclaim responsibility for any injury to people or property resulting from any ideas, methods, instructions or products referred to in the content. |
© 2025 by the authors. Licensee MDPI, Basel, Switzerland. This article is an open access article distributed under the terms and conditions of the Creative Commons Attribution (CC BY) license (https://creativecommons.org/licenses/by/4.0/).
Share and Cite
Mehari, T.G.; Tang, J.; Gu, H.; Fang, H.; Han, J.; Zheng, J.; Liu, F.; Wang, K.; Yao, D.; Wang, B. Insights into the Role of GhTAT2 Genes in Tyrosine Metabolism and Drought Stress Tolerance in Cotton. Int. J. Mol. Sci. 2025, 26, 1355. https://doi.org/10.3390/ijms26031355
Mehari TG, Tang J, Gu H, Fang H, Han J, Zheng J, Liu F, Wang K, Yao D, Wang B. Insights into the Role of GhTAT2 Genes in Tyrosine Metabolism and Drought Stress Tolerance in Cotton. International Journal of Molecular Sciences. 2025; 26(3):1355. https://doi.org/10.3390/ijms26031355
Chicago/Turabian StyleMehari, Teame Gereziher, Jungfeng Tang, Haijing Gu, Hui Fang, Jinlei Han, Jie Zheng, Fang Liu, Kai Wang, Dengbing Yao, and Baohua Wang. 2025. "Insights into the Role of GhTAT2 Genes in Tyrosine Metabolism and Drought Stress Tolerance in Cotton" International Journal of Molecular Sciences 26, no. 3: 1355. https://doi.org/10.3390/ijms26031355
APA StyleMehari, T. G., Tang, J., Gu, H., Fang, H., Han, J., Zheng, J., Liu, F., Wang, K., Yao, D., & Wang, B. (2025). Insights into the Role of GhTAT2 Genes in Tyrosine Metabolism and Drought Stress Tolerance in Cotton. International Journal of Molecular Sciences, 26(3), 1355. https://doi.org/10.3390/ijms26031355

