Next Article in Journal
Biotin Induces Inactive Chromosome X Reactivation and Corrects Physiopathological Alterations in Beta-Propeller-Protein-Associated Neurodegeneration
Next Article in Special Issue
Inhibition of Thioredoxin-Reductase by Auranofin as a Pro-Oxidant Anticancer Strategy for Glioblastoma: In Vitro and In Vivo Studies
Previous Article in Journal
Colorectal Cancer: Current and Future Therapeutic Approaches and Related Technologies Addressing Multidrug Strategies Against Multiple Level Resistance Mechanisms
Previous Article in Special Issue
Retinal Pigment Epithelium Under Oxidative Stress: Chaperoning Autophagy and Beyond
 
 
Font Type:
Arial Georgia Verdana
Font Size:
Aa Aa Aa
Line Spacing:
Column Width:
Background:
Article

Cardiac Tyrosine 97 Phosphorylation of Cytochrome c Regulates Respiration and Apoptosis

1
Center for Molecular Medicine and Genetics, Wayne State University, Detroit, MI 48201, USA
2
Department of Biochemistry, Microbiology, and Immunology, Wayne State University, Detroit, MI 48201, USA
3
College of Medicine, Dankook University, Cheonan-si 31116, Chungcheongnam-do, Republic of Korea
*
Author to whom correspondence should be addressed.
Int. J. Mol. Sci. 2025, 26(3), 1314; https://doi.org/10.3390/ijms26031314
Submission received: 27 December 2024 / Revised: 29 January 2025 / Accepted: 29 January 2025 / Published: 4 February 2025

Abstract

It was previously reported that tyrosine 97 (Y97) of cytochrome c is phosphorylated in cow heart tissue under physiological conditions. Y97 phosphorylation was shown to partially inhibit respiration in vitro in the reaction with purified cytochrome c oxidase. Here, we use phosphomimetic Y97E Cytc to further characterize the functional effects of this modification both in vitro and in cell culture models. In vitro, phosphomimetic Y97E Cytc showed lower activity in the reaction with purified cow heart cytochrome c oxidase (COX), decreased caspase-3 activity, and reduced rate of reduction. Additionally, the phosphomimetic Y97E Cytc tended to be resistant to heme degradation and showed an increased rate of oxidation. Intact mouse Cytc double knockout fibroblasts were transfected with plasmids coding for phosphomimetic Y97E Cytc and other variants. Compared to cells expressing wild-type Cytc, the cells expressing phosphomimetic Y97E Cytc showed reduced respiration, mitochondrial membrane potential, and reactive oxygen species production, and protection from apoptosis. In an oxygen–glucose deprivation/reoxygenation cell culture model of ischemia/reperfusion injury, mitochondrial membrane potential and reactive oxygen species production were decreased. These data show that Cytc phosphorylation controls the overall flux through the electron transport chain by maintaining optimal intermediate ΔΨm potentials for efficient ATP production while minimizing reactive oxygen species production, thus protecting the cell from apoptosis.

Graphical Abstract

1. Introduction

Cytochrome c (Cytc) is a small globular protein with a single covalently linked heme group per peptide chain. Most mitochondria Cytc species contain between 94 and 114 amino acids, depending on the species, and 104 amino acids in mammals [1]. Cytc acts as a molecular switch between cellular life and death. The primary life-sustaining role of Cytc is to shuttle the electrons from complex III to complex IV (cytochrome c oxidase; COX), also known as the terminal O2 acceptor within the electron transport chain (ETC) [2]. The electron transfer from Cytc to COX is the proposed rate-limiting step of the ETC (reviewed in [3]) and, therefore, is subject to tight regulation. Cytc also acts as a detoxifying agent to dispose of reactive oxygen species (ROS) [4,5] and as part of the Erv1-Mia40 redox-coupled protein import pathway [6,7]. Cytc has even been shown to adopt different conformations depending on the location of the protein within the mitochondria [8]. Under stress conditions, Cytc is released from the mitochondria into the cytosol, acting as an inducer of cell death by initiating intrinsic apoptosis [9,10,11]. During this process, Cytc binds to apoptotic protease activating factor 1 (Apaf-1) to form the apoptosome, activating procaspase-9 to caspase-9, which cleaves procaspase-3 to caspase-3 and commits the cell to apoptosis. However, this is a delicate balance, as the release of sublethal amounts of Cytc has been shown to desensitize cancer cells to apoptosis [12]. Cytc has other pro-apoptotic functions, such as cardiolipin peroxidase activity and ROS formation via reduction of p66Shc [11,13,14,15,16,17,18]. Recent work has also shown that Cytc can translocate to the nucleus as part of the DNA damage response [19,20]. Altogether, these diverse functions of Cytc require tight regulatory control by the cell, such as allosteric regulation via ATP binding, expression of tissue-specific isoforms (somatic and testis), and post-translational modifications (PTMs) (reviewed in [21,22]).
Many PTMs of Cytc have been studied, including acetylation, carbonylation [23,24,25], deamidation [26], glycation [27,28,29,30], glycosylation [31,32], homocysteinylation [33,34,35,36], nitration [37,38,39,40,41], nitrosylation [42], phosphorylation, and sulfoxidation [43,44,45,46]. To date, six tissue-specific phosphorylations of Cytc have been mapped by mass spectrometric analysis (reviewed in [21]): T28 and T58 in the kidney, S47 in the brain, Y48 in the liver, and T49 and Y97 in the heart. Additionally, there are two characterized disease-specific acetylations of Cytc (reviewed in [21]) K39 in ischemic skeletal muscle and K53 in prostate cancer. We and others have characterized the functional effects of the phosphorylations directly and by using in vitro and in-cell culture models with phosphomimetics. Typically, phosphorylations of Cytc and their respective phosphomimetics demonstrate reduced respiration, mitochondrial membrane potential (ΔΨm), ROS production, and apoptosis. Recently, Cytc phosphorylation has been shown to modify the newly discovered nuclear functions of Cytc [47]. Additionally, Cytc phosphorylation can be lost under ischemia-reperfusion (I/R) injury, likely due to activation of Ca+-sensitive phosphatases, such as S47 dephosphorylation in ischemic brain [48,49], which promotes cell death. We propose that Cytc phosphorylation maintains optimal intermediate ΔΨm levels for efficient ATP production but limited ROS generation while dephosphorylation induces pathologically high ΔΨm levels [7,8,9,10,13] and excessive ROS production, leading to cell death.
We previously identified phosphorylation of Cytc on Y97 in the cow heart under basal conditions using our specialized purification protocol, which preserves the physiological phosphorylation status [48]. Phosphorylated Cytc Y97 demonstrated sigmoidal kinetics in the reaction with purified cow COX, while the dephosphorylated protein produced a hyperbolic response [50]. Additionally, phosphorylation at Y97 shifted the heme iron-methionine 80 absorption peak from 695 nm to 687 nm, indicating perturbations close to the catalytic heme group. Other studies using a phosphomimetic system demonstrated reduced thermal stability [51] and caspase-3 activity [52]. We also reported that neuroprotective insulin treatment induced this modification in the brain, resulting in reduced Cytc release from the mitochondria and reduced overall neuronal death after an ischemic insult [53].
In the present study, we aim to expand our understanding of the effects of Cytc Y97 phosphorylation on multiple Cytc functions by using mutagenesis with purified Cytc variants and with cell lines stably expressing Cytc variants, including WT, phosphomimetic mutant Y97E, and phenylalanyl mutant Y97F as an additional control. In vitro, we found that phosphomimetic Y97E substitution causes inhibition of respiration in the reaction with COX, similar to what is observed with the purified Y97 phosphorylated Cytc, and reduced caspase-3 activity. In the cell culture model, we found that by introducing plasmids coding for phosphomimetic Y97E and WT Cytc into Cytc double knockout cells, phosphomimetic substitution reduces intact cell respiration, ΔΨm, and ROS production. Additionally, in an oxygen–glucose deprivation/reoxygenation (OGD/R) model, which mimics I/R injury, Y97E is protective against cell death by maintaining an optimal ΔΨm and reduced levels of ROS. These data suggest that phosphorylation of Y97 regulates the overall ETC flux under normal conditions, maintains a healthy intermediate ΔΨm, and controls mitochondrial respiration, whereas under stress conditions such as I/R injury, dephosphorylated Cytc drives maximal ETC flux, thus causing overproduction of ROS and cell death.

2. Results

2.1. Overexpression and Purification of Functional Cytochrome c Variants in Bacterial Cells

Y97 phosphorylation was studied in vitro via mutagenesis to create phosphomimetic Cytc using an E. coli overexpression system. We have used the approach by replacing the rodent (somatic mouse and rat Cytc have the same sequence) wild-type (WT) Y97 Cytc residue (Figure 1A) with the negatively charged amino acid glutamate (Y97E), which mimics the in vivo phosphorylated Y97 due to glutamate and phospho-tyrosine both possessing a negative charge. Using glutamate as a mimetic for phospho-tyrosine is an established technique for both Cytc [21] and other proteins in general [54]. We also generated additional control Y97 phenylalanine (Y97F), which cannot be phosphorylated. Using an E. coli overexpression system and our purification protocol, we generated significant amounts of the recombinant proteins. The Coomassie blue stained gel (Figure 1B) and reduced UV–Vis spectra (Figure 1C) show that isolated Cytc variants were highly pure and demonstrated correct folding due to the presence of the characteristic α, β, and γ peaks. In the previous publication where Y97 Cytc phosphorylation was initially discovered, in vivo, partially Y97 phosphorylated Cytc demonstrated a blue shift of the 695 nm peak to 687 nm. Here, phosphomimetic Y97E Cytc also demonstrates a shift and broadening of the 695 nm peak to 687 nm (Figure 1C inset), indicating that Y97E replacement is a good mimetic for in vivo Y97 phosphorylation

2.2. Y97E Phosphomimetic Cytc Shows Decreased COX Activity

In the previous publication where Y97 Cytc phosphorylation was initially discovered, in vivo partially Y97 phosphorylated Cytc purified from bovine heart demonstrated sigmoidal kinetics with a maximal turnover of 32 s−1 and a Km of 5.5 μM, compared to the un-phosphorylated Cytc showing a hyperbolic response with a maximal turnover of 32 s−1 and a Km of 2.5 μM [50]. Here, COX activity was measured with the recombinant Cytc variants in reaction with bovine heart COX (Figure 1D). Similarly to the data previously seen with Y97 phosphorylated Cytc, phosphomimetic Y97E Cytc showed pronounced sigmoidal kinetics and a maximal turnover number of 7.0 s−1. In contrast, WT Cytc and Y97F Cytc show hyperbolic responses with a maximum turnover of 9.3 s−1 and 9.2 s−1, respectively. The Km for Y97E Cytc in the reaction with COX was 9.1 μM, while the Km for WT Cytc and Y97F Cytc were 4.3 μM and 4.8 μM, respectively. While the absolute values for Vmax and Km seen here differ from those of the previous publication, likely due to differences between using bovine Cytc (previous publication) and rodent Cytc (here) with bovine COX, the trends are overall similar. These data suggest that Y97E replacement is a good mimetic for in vivo Y97 phosphorylation, showing sigmoidal kinetics compared to WT.

2.3. Y97E Phosphomimetic Cytc Shows Reduced Caspase-3 Activity

Cytc plays a central role in I/R injury via Apaf-1 interaction and caspase-3 activation. To test the effect of Y97 phosphorylation on apoptosis, where Cytc interacts with Apaf-1 to form the apoptosome, we analyzed Cytc variants in a cell-free caspase-3 assay. Phosphomimetic Y97E Cytc showed 64% decreased caspase-3 activity compared to the WT (Figure 1E).

2.4. Phosphomimetic Y97E Cytc Displays a Higher Oxidation Rate, Lower Reduction Rate, and Is Partially Resistant to Heme Degradation by Hydrogen Peroxide

Cytc plays an important role as a ROS scavenger. To study this behavior, we analyzed the rate of oxidation of ferro Cytc variants in the presence of 100 µM of H2O2 and the rate of reduction of ferri Cytc variants in the presence of superoxide generated by a hypoxanthine/xanthine oxidase reaction system. Phosphomimetic Y97E Cytc displayed a 36% higher oxidation rate (Figure 1F) and a 42% lower reduction rate, both compared to the WT (Figure 1G). For the rate of reduction, an additional group was included as a negative control which contained superoxide dismutase (SOD), detoxifying superoxide generated by the hypoxanthine/xanthine oxidase system. While Cytc plays an important role in ROS scavenging, Cytc can lose its functionality at high ROS concentrations via the destruction of the heme group. To assess the stability of the heme group, we spectrophotometrically tracked the degradation of the heme catalytic site of Cytc over time upon the addition of 3 mM H2O2. Loss of absorbance of the Soret peak of Cytc at 408 nm is characteristic of heme degradation. Phosphomimetic Y97E Cytc did not show any statistically significant difference in heme degradation at 800 s compared to the WT. Interestingly, Y97F Cytc did show increased, but not statistically significant, heme degradation, implying that a nonpolar residue at the site destabilizes the heme group (Figure 1H).

2.5. Mutagenesis and Expression of Cytochrome c Variants in Stable Cell Line

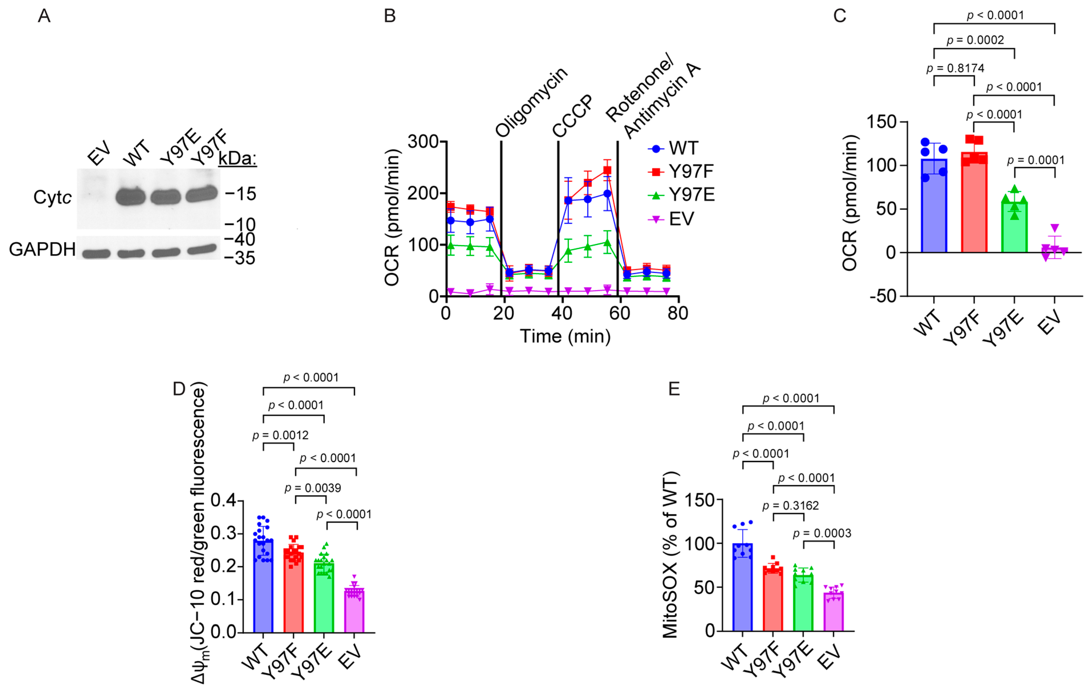
To study the functional effects of a Y97E phosphomimetic substitution of Cytc in an intact cell culture system, we created cell lines stably expressing WT Cytc, Y97F Cytc, and Y97E Cytc. Plasmids encoding these Cytc variants were transfected into a Cytc double knockout mouse lung fibroblast cell line, where both the rodent testes and somatic isoforms of Cytc were knocked out [55]. Cell lines that were equally expressing WT, Y97F, and Y97E Cytc, along with a Cytc-null empty vector (EV) control, were used for the functional studies. Western blot analysis showed that Cytc variants were expressed at similar levels in the cell lines (Figure 2A).

2.6. Mitochondrial Respiration Is Inhibited in Cells Expressing Phosphomimetic Y97E Cytc

Glycolysis and mitochondrial oxidative phosphorylation are two primary energy metabolism pathways that support all other cellular functions. The reaction between Cytc and COX has been proposed to be the rate-limiting step of the ETC (reviewed in [3]), and therefore, alterations of Cytc may impact overall cellular respiration. Intact cellular respiration of the cells expressing the Cytc variants was measured via oxygen consumption rate (OCR) during a mitochondrial stress test using a Seahorse bioanalyzer (Figure 2B). The cells expressing phosphomimetic Y97E Cytc displayed a reduced basal respiration rate of 46% compared to the cells expressing the WT (Figure 2C). Additionally, cells expressing phosphomimetic Y97E Cytc showed decreased ATP-coupled respiration, maximal respiration, and spare respiratory capacity compared to cells expressing the WT (Supplementary Figure S1).

2.7. Mitochondrial Membrane Potential and ROS Production Are Decreased in Cells Expressing Phosphomimetic Y97E Cytc

Since the respiration rate was decreased in cells expressing phosphomimetic Y97E Cytc, we hypothesized that there should be reduced mitochondrial membrane potential (ΔΨm) and, consequently, reduced ROS levels. ΔΨm was measured with JC-10, a voltage-dependent probe. We found that the red-to-green fluorescence ratio was decreased by 25% in cells expressing phosphomimetic Y97E Cytc compared to cells expressing the WT, indicating a reduction of ΔΨm (Figure 2D).
Previous research has demonstrated a correlation between ΔΨm and ROS production [56], which is particularly relevant in conditions of cellular stress, such as I/R injury. As high membrane potentials drive ROS production, we measured ROS levels using the MitoSOX probe. We found that MitoSOX fluorescence was 36% decreased in cells expressing phosphomimetic Y97E Cytc compared to cells expressing the WT, indicating reduced mitochondrial ROS levels (Figure 2E).

2.8. Cells Expressing Phosphomimetic Y97E Cytc Are Protected from Cell Death

We analyzed apoptosis induced by H2O2 or staurosporine treatment for the cell lines expressing the Cytc variants. Necrosis and early and late apoptosis were assessed using annexin V/propidium iodide (PI) staining followed by flow cytometry analysis. H2O2 and staurosporine are known to induce cell death via oxidative stress [57] or inhibition of protein kinases [58], respectively. The cells were subjected to 400 µM of H2O2 for 16 h and 1 µM of staurosporine for 5 h, respectively. In both stress-inducing conditions, cells expressing the phosphomimetic Y97E variant showed decreases in total cell death. Treatment with H2O2 resulted in 36% cell death in cells expressing the phosphomimetic Y97E Cytc compared to 45% cell death in cells expressing the WT (Figure 3A). Similarly, treatment with staurosporine resulted in 16% cell death in cells expressing the phosphomimetic Y97E Cytc compared to 40% cell death in cells expressing the WT (Figure 3B). Overall, the decrease in total cell death for the cells expressing the phosphomimetic Y97E Cytc mimics the decreases seen with the in vitro caspase-3 activity assay, highlighting the role of Y97 phosphorylation in reducing the pro-apoptotic features of Cytc.

2.9. Cells Expressing Phosphomimetic Y97E Cytc Suppress ROS Production upon Oxygen–Glucose Deprivation/Reoxygenation (OGD/R)

Mitochondrial dysfunction during reperfusion following ischemia has been linked to increased mitochondrial membrane potential and ROS-induced damage of mitochondrial components [59]. During reperfusion, ΔΨm hyperpolarizes, which drives the production of ROS. Other phosphorylations of Cytc that are present under basal conditions are lost during ischemia due to the depletion of the kinase substrate ATP and the loss of calcium homeostasis, which results in the activation of mitochondrial phosphatases [48,49]. We employed the oxygen–glucose deprivation/reoxygenation (OGD/R) model to further study this relationship. The cells expressing the Cytc variants were exposed to 1% oxygen in glucose-depleted media for 90 min, mimicking the ischemic condition. This was followed by 30 min of simulated reperfusion in oxygen- and glucose-containing media supplemented with either JC-10 or MitoSOX probe to study ΔΨm and ROS production. Excluding EV cells, which do not contain Cytc and are thus protected from Cytc-mediated apoptosis induction, cells expressing the phosphomimetic Y97E Cytc showed the lowest ΔΨm levels after OGD/R compared to cells expressing other Cytc variants (Figure 4A). Similar findings were observed after OGD/R for MitoSOX, i.e., the cells expressing phosphomimetic Y97E Cytc showed the lowest mitochondrial ROS production after OGD/R, excluding the EV (Figure 4B). These results suggest a protective role of Y97E phosphomimetic replacement and, thus, Y97 phosphorylation in I/R injury.

3. Discussion

Generally, tissue-specific phosphorylations of Cytc tend to be present under physiological conditions, leading to partial inhibition of oxidative phosphorylation and significant inhibition of apoptosis (reviewed in [21]). These provide slight tweaks to mitochondrial functioning to optimize tissue metabolism and make the tissues resilient to physiological stressors. The loss of these phosphorylations during ischemia, due to rapid depletion of the kinase substrate ATP, in addition to the loss of mitochondrial Ca2+ homeostasis leading to activation of phosphatases, results in reperfusion injury due to ΔΨm hyperpolarization driving increased ETC activity, reverse electron transfer, and ROS bursts (reviewed in [60]). We propose that the loss of the inhibitory phosphorylations during ischemia is a futile attempt of the cell trying to upregulate oxidative phosphorylation and energy production, with another deleterious effect of sensitizing the tissue to apoptosis [48,49]. Given that Y97 phosphorylation of Cytc was discovered under physiological conditions in the mammalian heart, an organ with known vulnerability to I/R injury resulting from myocardial infarction, it is highly likely that loss of this phosphorylation contributes to I/R injury in a way similar to that seen of S47 phosphorylation of Cytc in the brain [48].
Our lab previously showed that Y97 phosphorylation of Cytc is an important modification that regulates COX enzyme activity in the mammalian heart [50]. Here, we expand on that previous work by characterizing phosphomimetic Y97E Cytc using both purified protein and transfected cell culture models. Previous work on Cytc has shown that glutamate is a suitable mimic for phospho-tyrosine [51]. Y97 is conserved in mammals, with only a few species of plants or microorganisms expressing a different residue at the site, most commonly F97 [1]. One of the two main functions of Cytc is as a single electron carrier from complex III to COX in the ETC, which is the proposed rate-limiting step of the ETC under physiological conditions [3]. The publication that initially discovered phosphorylated Y97 Cytc, which was purified from bovine heart, showed that the phosphorylation resulted in sigmoidal kinetics in reaction with COX, whereas the dephosphorylated protein showed a hyperbolic response [50]. Our data here with the phosphomimetic Y97E Cytc agree with these results, with the phosphomimetic Y97E Cytc showing sigmoidal kinetics and the WT, non-phosphorylated protein showing a hyperbolic response. Furthermore, the UV–Vis spectra of phosphomimetic Y97E show the characteristic blue shift of the typical 695 nm peak to 687 nm, similar to the in vivo Y97 phosphorylated Cytc. These results further support the notion that Y97E replacement mimics the effects seen with Y97 phosphorylated Cytc.
The second main function of Cytc is as a key pro-apoptotic signal [61]. Upon its release from the mitochondria to the cytosol, Cytc interacts with Apaf-1 to form the apoptosome. This results in the activation of caspase-9 and triggers the downstream caspase cascade. Our data here shows statistically significant reductions in caspase-3 activity, with a 64% reduction in caspase-3 activity when using phosphomimetic Y97E Cytc compared to WT. Interestingly, when analyzed with a Swiss PDB viewer using a published docking model of Cytc and Apaf-1 (3JBT.pdb), Y97 is not part of the Apaf-1 interaction site [62]. It is spatially located closest to Apaf-1 residues E659 and D1106 with an approximate distance of 14 Å (Figure 5). The binding between Cytc and Apaf-1 is known to be driven by electrostatic interactions, with the positively charged Cytc binding to its negatively charged binding pocket on Apaf-1 [62]. The gain of a negative charge with phosphomimetic Y97E Cytc may cause globally decreased binding to Apaf-1. Additionally, when looking at purified phosphomimetic Y97E Cytc protein, we identified an increased rate of oxidation with H2O2 and a decreased rate of reduction with superoxide.
Furthermore, we characterized phosphomimetic Y97E Cytc in a cell culture model. Rodents possess two active Cytc isoforms, somatic and testes, while humans possess a single active Cytc isoform that possesses features of both rodent isoforms. Knocking out the rodent somatic isoform induces expression of the testes isoform to ensure metabolic competence [55]. Therefore, we employed a double knockout model where both the somatic and testes isoforms are knocked out. These double knockout cells were transfected with the recombinant Cytc variants to mimic the effects of Y97 phosphorylation. Our results show decreased respiration, decreased ΔΨm, and decreased ROS production in cells expressing the phosphomimetic Y97E Cytc, highlighting the relationship between ΔΨm, respiration, and ROS production highlighted above (Figure 6). When looking at apoptosis triggered by H2O2 and staurosporine, the cells expressing phosphomimetic Y97E Cytc showed decreased total cell death, which matches the data observed using the recombinant phosphomimetic Y97E Cytc protein, which demonstrated an increased rate of oxidation with H2O2 and decreased caspase-3 activity.
The partial inhibition of respiration observed in intact cells expressing the phosphomimetic Y97E Cytc is significant because of the relationship between respiration, ΔΨm, and ROS production. It is known that 95% of ROS are generated from electron leaks in the respiratory complexes I and III [63]. Under normal conditions, maintenance of intermediate ΔΨm levels (80–140 mV) avoids ROS generation but provides the full capability to produce ATP because maximal rates of ATP synthesis by ATP synthase take place at an intermediate ΔΨm of 80–140 mV [64]. At ΔΨm exceeding 140 mV, ROS production at ETC complexes I and III increases exponentially, leading to cell death [65]. This relationship between ΔΨm and ROS is further supported by the results presented here under basal conditions and using the OGD/R model, which simulates I/R injury. In the OGD/R model, cells expressing unphosphorylated WT Cytc showed increased ΔΨm, which triggered a similar increase in ROS production. The cells expressing the phosphomimetic Y97E Cytc demonstrated lower ΔΨm, which attenuated ROS production. However, on the other hand, phosphomimetic Y97E Cytc protein showed a lower rate of reduction by superoxide. It is possible that this may be partially due to the repulsion between the negative charges of the phosphomimetic glutamate and superoxide. An alternate explanation provided by previous research is that point mutations at Y97 lead to subtle changes in the hydrogen bonding network surrounding the heme group, leading to perturbed redox properties under higher electrical fields [66].
The secondary control, unphosphorylated Y97F, often displayed an intermediate phenotype compared to the WT and the phosphomimetic Y97E Cytc, such as the results seen for the caspase-3 activity, rate of oxidation, and rate of reduction assays. This highlights the regulatory importance of the tyrosine residue at site 97, which allows for phenotypic shifting depending on the phosphorylation state. However, phenylalanine mutation is still tolerated at site 97 and is seen in many species of plants [1]. This provides a possible evolutionary reason for the intermediate phenotype: plants lack the regulatory capability of the phosphorylation site but instead possess a mutation that shows features of both the phosphorylated and unphosphorylated Cytc seen in mammals. Surprisingly, cells expressing Y97F Cytc tend to behave either like cells expressing the WT or the Y97E Cytc, depending on the assay. For the basal respiration and cell death assays, cells expressing Y97F Cytc tend to behave like cells expressing the WT Cytc. On the other hand, for the ΔΨm and mitochondrial ROS production assays, cells expressing Y97F Cytc tend to behave more like the cells expressing the Y97E Cytc. This highlights the complex relationship between mitochondrial respiration, ΔΨm, and mitochondrial ROS production.
A previous publication also looked at the WT, Y97F, and Y97E Cytc variants [51]. In that publication, García-Heredia et al. found that the midpoint redox potential and cardiolipin peroxidase activity of phosphomimetic Y97E Cytc were not different compared to the WT. Interestingly, the authors did find that the phosphomimetic Y97E Cytc showed dramatically decreased thermal stability, with the melting temperature dropping by 30 °C compared to the WT. However, the authors attributed this not to the effect of the negative charge but rather to the loss of the aromatic ring, as Y97F Cytc was comparable to the WT.
Another publication studied Y97 Cytc phosphorylation by substituting Y97 with the noncanonical amino acid p-carboxymethyl-L-phenylalanine (pCMF) [52]. This study reported increased COX activity using phosphomimetic Y97pCMF Cytc, which contradicts data previously obtained with Y97 phosphorylated Cytc—i.e., the gold standard—and data presented here on phosphomimetic Y97E Cytc, which displays altered COX kinetics and slight enzymatic inhibition, matching those observed with the in vivo phosphorylated protein. The authors proposed that this stimulation was due to a double regulatory mechanism via the phosphorylation and increased supercomplex formation, which the authors observed in a yeast model. They also reported reduced ROS production and caspase-3 activity using phosphomimetic Y97pCMF Cytc, although ROS scavenging activity and cardiolipin binding were unchanged.
Interestingly, another study identified that Y97 phosphorylation of Cytc could be induced in ischemic pig and rat brains using insulin [53]. Insulin-induced Y97 phosphorylation of Cytc resulted in significant neuroprotection, with a 49% increase in NeuN-positive neurons compared to the ischemia condition alone.
In conclusion, our results suggest that Cytc Y97 phosphorylation results in optimal, intermediate membrane potential levels, lower ROS production, and significant protection from cell death upon OGD/R (Figure 6). Therefore, Cytc Y97 phosphorylation is a beneficial modification in cardiac muscle under physiological conditions, but its loss during ischemia sensitizes cardiac tissue to reperfusion injury. Finally, recent research studying posttranslational modifications of Cytc supports the concept that such small chemical modifications of this evolutionarily highly optimized protein control electron flux in the ETC, putting it in a central position of regulating ΔΨm, energy production and ROS in a highly fine-tuned tissue-specific manner.

4. Materials and Methods

All chemicals and reagents were purchased from MilliporeSigma (Burlington, MA, USA) unless otherwise specified.

4.1. Bacterial Overexpression and Recombinant Protein Purification

The codon corresponding to Y97 of the somatic rodent Cytc (WT) cDNA cloned into the pLW01 expression vector was mutated to a glutamate residue (Y97E) as a phosphomimetic replacement or phenylalanine as an additional control (Y97F) which cannot be phosphorylated using the quick-change site-directed mutagenesis kit (Agilent Technologies, Santa Clara, CA, USA) as directed by the manufacturer. The pLW01 plasmid also contained the sequence for S. cerevisiae heme lyase, which bacteria lack, in order to successfully covalently attach the heme group to Cytc [67]. The following primers were used to mutate Y97 of the Cytc sequence: Y97E forward primer 5′-GACCTAATAGCTGAGCTTAAAAAGGC-3′, Y97E reverse primer 5′-GCCTTTTTAAGCTCAGCTATTAGGTC-3′, Y97F forward primer 5′-GGCAGACCTAATAGCTTTCCTTAAAAAGGC-3′, and Y97F reverse primer 5′-GCCTTTTTAAGGAAAGCTATTAGGTCTGCC-3′. Using the Dpn I restriction enzyme, the parental supercoiled dsDNA was digested for 1 h at 37 °C. The resulting PCR products were transformed into XL 10-Gold Ultracompetent cells. The plasmids from the overnight culture were purified from individual colonies using a QIAprep spin column miniprep kit (#27106, Qiagen; Valencia, CA, USA). Plasmid purity and quantity were assessed using a Nanodrop 1000 spectrophotometer, and the desired mutations were confirmed by sequencing.
The plasmids were transformed into chemically competent Escherichia coli strain, C41(DE3) cells (Biosearch technologies; Tucson, AZ, USA) according to the manufacturer’s protocol in order to overexpress the Cytc variants. Selected clones were inoculated into 10 mL of terrific broth containing 0.1 mg/mL of carbenicillin and grown overnight at 37 °C under 225 to 250 RPM agitation. The overnight culture was inoculated into several flasks containing 5 L of carbenicillin-containing TB medium and grown until an OD600 of 1 was reached. The addition of 100 µM of isopropyl-B-D-thiogalactoside induced Cytc expression. Cell pellets were collected after 8 h of expression via centrifugation at 1900 RPM for 55 min at 4 °C (Shovell SS-34, Thermo Fischer Scientific, Waltham, MA, USA). Bacterial pellets were harvested and lysed, and Cytc was purified using modified ion exchange chromatography; a DE52 anion-exchange column (20 mM phosphate buffer, pH 7.5, 4.0 mS/cm conductivity) followed by CM52 cation-exchange (30 mM phosphate buffer, pH 6.5, 6.0 mS/cm conductivity). Next, the protein was eluted with a high salt elution buffer (40 mM phosphate buffer, 0.5 M NaCl). Finally, the protein was desalted and concentrated by centrifugation using Amicon Ultra-15 3 kDa centrifugal filter units (Millipore; Billerica, MA, USA) and stored at −80 °C [48]. Protein concentration was determined spectrophotometrically, as detailed below. Protein purity was determined via Coomassie blue staining of a 10% tris-tricine sodium dodecyl sulfate-polyacrylamide gel electrophoresis (SDS-PAGE) gel loaded with 500 ng of each Cytc variant and ran as described below.

4.2. Concentration Determination of Cytc

The concentration of Cytc was measured using a Jasco V-570 double beam spectrophotometer (2 nm bandwidth, 200 nm/min scanning speed) using a 0.1 mm path length quartz cuvette. The Cytc variants were diluted and reduced with sodium dithionite (Na2S2O4) or oxidized with potassium ferricyanide (K3Fe(CN)6). Cytc was desalted using Sephadex G-25 NAP5 columns (GE Healthcare, Chicago, IL, USA). Cytc concentration was calculated using differential spectra at 550 nm by subtracting the oxidized form from the reduced form using the formula: [Cytc] = (A550reduced − A550oxidized)/(19.6 mM/cm × 1 cm) × dilution factor. The presented reduced UV–Vis spectra were recorded at 25 μM of Cytc, while the oxidized UV–Vis spectra were recorded at 200 μM of Cytc.

4.3. Cytochrome c Oxidase Activity Measurement

Regulatory-competent COX was previously purified from bovine heart tissue as described [50] and diluted to 3 µM in solubilization buffer (10 mM of K-HEPES, 40 mM of KCl, 1% Tween 20, 2 mM of EGTA, 10 mM of KF, pH 7.4 supplemented with a 40-fold molar excess of cardiolipin and 0.2 mM of ATP). Prior to use, COX was dialyzed overnight in 1 L of solubilization buffer using a 12–14 kD Spectra/Por 2 dialysis membrane (Spectrum Laboratories, Inc.; Rancho Dominguez, CA, USA) at 4 °C to remove cholate bound to the COX during the purification process. COX activity was measured in a Clark-type oxygen electrode (Oxygraph system, Hansatech; Pentney, UK) at a final concentration of 40 nM of bovine heart COX in the chamber at 25 °C in 220 µL of solubilization with 20 mM of ascorbate as an electron donor. Oxygen consumption of COX was measured upon titration of Cytc variants injected into the airtight oxygen electrode at different concentrations ranging from 0 to 25 µM. COX activity is reported as turnover number (s−1).

4.4. Measurement of Caspase-3 Activity

Caspase-3 activation was measured using a cell-free apoptosis detection system. Cytc−/− mouse embryonic fibroblasts (CRL 2613, ATCC; Manassas, VA, USA) were cultured in 150 mm dishes, pelleted, and washed with ice-cold phosphate-buffered saline (PBS) twice, followed by one wash with cytosol extraction buffer. The cell suspension was transferred to a 2 mL Dounce homogenizer with CEB buffer (20 mM K-HEPES, 10 mM KCl, 1.5 mM MgCl2, 1 mM EDTA, 1 mM EGTA, 1 mM dithiothreitol, 1 mM PMSF, pH 7.5) for 15 min at 4 °C to allow the cells to swell. The cells were ruptured using a pestle for 20–30 strokes. The lysates were centrifuged at 15,000× g for 15 min at 4 °C to remove cellular debris. The protein concentration of the supernatant was measured using a DC assay kit (Bio-Rad, Hercules, CA, USA). The Enzchek caspase-3 assay kit 2 (Thermo Fisher Scientific) was used which contains Rhodamine 110 linked DEVD tetrapeptide, an artificial caspase-3 substrate that fluoresces after cleavage by caspase-3. A 1 mg/mL protein concentration of cell extracts was incubated with mutant Cytc variants at 20 µg/mL for 2 h at 37 °C. Fluorescence was detected using a Fluorskan Ascent FL plate reader (Lab Systems, Thermo Scientific; Waltham, MA, USA) with an excitation filter of 485 nm with 14 nm bandwidth and an emission filter of 527 nm with 10 nm bandwidth. Readings were corrected using background measurement in the absence of Cytc. The final reading is expressed in the percentage of change compared to WT.

4.5. Measurement of Cytochrome c Oxidation and Reduction Rate

The kinetics of oxidation of ferro-Cytc by H2O2 were measured spectrophotometrically at 550 nm [68]. Cytc variants were fully reduced with sodium dithionite (Na2S2O4) and desalted using NAP5 columns (GE Healthcare, Piscataway, NJ, USA). The initial absorbance of 15 µM Cytc in 0.2 M Tris-Cl, pH 7.0, was measured at 550 nm and 630 nm as a background reading using 0.2 M Tris-Cl as a blank. Then, 100 μM of H2O2 was added to the cuvette as an oxidizing agent, and the reduction in absorbance at 550 nm was measured every 10 s for 1 min. The rate of Cytc oxidation is expressed in μM/s.
The kinetics of reduction of ferri-Cytc by superoxide were measured spectrophotometrically at 550 nm. The rate of reduction was measured using a hypoxanthine/xanthine oxidase system to generate superoxide [69]. Cytc variants were fully oxidized with potassium ferricyanide (K3Fe(CN)6) and desalted using NAP5 columns (GE Healthcare, Piscataway, NJ, USA). A reaction mixture consisting of 10 µM of Cytc, 100 μM of hypoxanthine, and 14.2 nM of catalase in 1×PBS was prepared in a cuvette, and an initial absorbance was measured at 550 nm using 1×PBS as a blank. The reaction was initiated with the addition of 181.5 nM xanthine oxidase to the cuvette. The increase in absorbance at 550 nm was measured every 15 s for 3 min. Superoxide dismutase 2 (925 nM) was used as a negative control by detoxifying superoxide. The rate of Cytc reduction is expressed in μM/s.

4.6. Heme Degradation Assay

The degradation of the covalently attached heme group of Cytc using high concentration H2O2 was measured spectrophotometrically. Cytc variants were oxidized using potassium ferricyanide (K3Fe(CN)6) and desalted using NAP5 columns (GE Healthcare, Piscataway, NJ, USA). A reaction mixture containing 5 μM of Cytc in 50 mM of phosphate buffer with pH 6.1 was prepared, and the initial absorbance at 408 nm, which corresponds to the characteristic heme Soret band, was measured [68]. Heme degradation was initiated with the addition of 3 mM of H2O2. The loss in absorbance at 408 nm was measured at 60, 200, 400, 600, and 800 s. The heme degradation is reported as a percent change in absorbance compared to the baseline absorbance.

4.7. Cell Culture and Stable Transfection of Cytc Constructs

The codon corresponding to Y97 of the somatic rodent Cytc (WT) cDNA cloned into the pBABE-puro expression plasmid (Addgene, Cambridge, MA, USA) was mutated to a glutamate residue (Y97E) as a phosphomimetic replacement or phenylalanine as an additional control (Y97F) which cannot be phosphorylated using site-directed mutagenesis (Agilent Technologies, Santa Clara, CA, USA). The same mutagenesis primers as above were used to generate the variant Cytc expression constructs, which were stably transfected into Cytc double knockout mouse lung fibroblasts (a kind gift from Dr. Carlos Moraes, University of Miami, Coral Gables, FL, USA) using Transfast transfection reagent (Promega, Madison, WI, USA) in a 1:1 transfection reagent to DNA ratio, as described in the manufacturer’s protocol. As a negative control, cells were also transfected with a pBABE plasmid that did not contain the sequence for Cytc, resulting in an empty vector (EV) cell line. The transfected cells were cultured at 37 °C with 5% CO2 in DMEM supplemented with 10% fetal bovine serum (FBS) (Sigma-Aldrich, St. Louis, MO, USA), 100 µg/mL primocin (Invivogen, San Diego, CA, USA), 1 mM sodium pyruvate, and 50 µg/mL uridine. Initial selection was performed with the above media supplemented with 2 µg/mL puromycin.

4.8. Gel Electrophoresis and Western Blotting

Cells expressing Cytc variants were lysed using 100 μL of a RIPA lysis buffer (150 mM of NaCl, 5 mM of EDTA, pH 8.0, 50 mMTris, pH 8.0, 1% NP-40, 0.5% sodium deoxycholate, 0.1% SDS) supplemented with protease inhibitor cocktail (#P8340, MilliporeSigma, Burlington, MA, USA) to prevent lysate degradation. Mixtures were then sonicated and centrifuged at 16,900× g for 20 min at 4 °C to remove cellular debris. SDS-PAGE of resulting lysates was carried out using 50 µg total protein of each cell line on a 10% tris-tricine gel in the presence of anode (200 mM Tris, pH 8.9) and cathode buffers (100 mM of Tris, 100 mM of Tricine, 0.1% SDS, pH 8.25). The gel was transferred onto a PVDF membrane (Bio-Rad) using a Trans-Blot SD semi-dry apparatus (#1703940; Bio-Rad) at 75 mA for 15 min and blocked in 5% milk for 1 h at room temperature. Membranes were cut between 25 and 35 kDa ladder markers. The lower and upper membranes were incubated in 1:4000 mouse anti-Cytc (#556433; BD Pharmingen; San Jose, CA, USA) or 1:8000 mouse anti-GAPDH (#60004-1-Ig; Proteintech; Rosemont, IL, USA) respectively, in 5% milk overnight at 4 °C. The next day, membranes were incubated in 1:10,000 sheep anti-mouse IgG conjugated to horseradish peroxidase secondary antibody (#NA931V; GE Healthcare; Chicago, IL, USA) in 5% milk for 2 h at room temperature. The blots were visualized using Pierce ECL western blotting substrate (#32106; Thermo Fisher Scientific; Waltham, MA, USA).

4.9. Mitochondrial Stress Test

The OCR and extracellular acidification rates (ECAR) of the cells expressing the Cytc variants were measured. Cells were seeded at a density of 10,000 cells/well in a 0.1% gelatin-coated XF24 plate (Agilent, #100777-004) overnight in 250 µL/well growth media. After overnight incubation, the growth medium was replaced with 675 µL of Seahorse media was prepared with 4.15 g of DMEM powder (#D5030, Millipore Sigma) dissolved in 500 mL of ddH2O, pH 7.4, sterile filtered (#431097, Corning Incorporated, Corning, NY, USA), supplemented with 10 mM glucose and 10 mM sodium pyruvate without FBS or phenol red. The cells were incubated in a CO2-free incubator for 1 h with seahorse media. Then, the OCR and ECAR were measured in an XFe24 Seahorse extracellular flux analyzer (Seahorse Biosciences, North Billerica, MA, USA). Following basal measurements, sequential injections of oligomycin (1 μM), carbonyl cyanide chlorophenylhydrazone (CCCP, 2.5 μM), and rotenone/antimycin A (1 μM) were performed. The mitochondrial stress test parameters (basal respiration, non-mitochondrial respiration, proton leak, ATP-coupled respiration, maximal respiration, and spare respiratory capacity) were calculated according to the manufacturer’s instructions. OCR is reported as pmol O2/min, and ECAR is reported as mpH/min.

4.10. Measurement of Membrane Potential

Mitochondrial membrane potential (ΔΨm) was measured using the JC-10 (5,5′,6,6′-tetrachloro-1,1′,3,3′-tetraethylbenzimidazolylcarbocyanine iodide) probe (#ENZ-52305, Enzo Life Sciences; Farmingdale, NY, USA). When the membrane potential is low, the JC-10 probe occurs as monomers and emits green fluorescence. When the membrane potential is high, the JC-10 probe aggregates inside the mitochondria, producing red fluorescence. Measuring this ratio between red and green fluorescence provides a relative measure of the mitochondrial membrane potential. Cells were seeded at a density of 10,000 cells/well in a black 96-well plate (Corning, #CLS3603) coated with 0.1% gelatin. The growth medium was exchanged with FBS-free, phenol red-free DMEM cell culture medium supplemented with 3.0 μM of JC-10 and cultured for 30 min. Cells were washed with 1×PBS twice. Green fluorescence (excitation 485 nm/emission 527 nm) and red fluorescence (excitation 485 nm/emission 590 nm) of the cells were measured using the Synergy H1 microplate reader (BioTek Instruments Inc.; Winooski, VT, USA). ΔΨm is represented as a ratio of red/green fluorescence.

4.11. Measurement of Mitochondrial ROS Production

Mitochondrial ROS production was measured using a MitoSOX red mitochondrial superoxide indicator probe (Invitrogen, #M36008). This mitochondrial ROS indicator accumulates inside the mitochondria due to its delocalized positive charge and emits red fluorescence after superoxide oxidation. Cells were seeded at a density of 10,000 cells/well in a black 96-well plate coated with 0.1% gelatin. The growth medium was exchanged with FBS-free, phenol red-free DMEM cell culture medium supplemented with 5 μM of MitoSOX and cultured for 30 min. Cells were washed with 1×PBS. Fluorescence (excitation 510 nm/emission 580 nm) was measured using a Synergy H1 plate reader (BioTek, Winooski, VT, USA). Data is reported as a percentage change compared to WT.

4.12. Measurement of Cell Death Using Annexin v/PI Staining

Cells expressing the Cytc variants were seeded at a density of 1 × 106 in 10 cm culture dishes. Cells were cultured overnight as described above in growth media. After 24 h, the cells were treated with H2O2 (400 μM for 16 h) or staurosporine (1 μM for 3 h). The dead cells were harvested by collecting the culture medium. Live cells were collected using trypsinization. The cell suspension was washed twice with 1×PBS, and 1 × 106 cells were resuspended in a 1 mL 1× binding buffer (BD Pharmingen, Lot: 1026022). A total of 450 µL cell suspension was incubated with 6 µL of annexin V-FTIC (BD Pharmingen, Lot: 1026022) and 6 µL of propidium iodide (BD Pharmingen, Lot: 1026022) at room temperature in the dark for 15 min. After incubation, reagents were diluted with 3 mL of 1× binding buffer. Cells were counted on a CyFlow Space flow cytometer (Sysmex America, Inc.; Lincolnshire, IL, USA) and analyzed using FCS Express 7 software (De Novo Software; Glendale, CA, USA).

4.13. Oxygen Glucose Deprivation/Reoxygenation Model

Cell lines expressing Cytc variants were studied using an OGD/R model to simulate I/R injury. Cells were seeded in 96 black well plates with clear bottoms and cultured to our standard protocol, as described above. Before the experiment JC-10 or MitoSOX experiment, the media was exchanged with glucose-free, FBS-free, phenol-red-free DMEM (Gibco, #A1443001) that had been equilibrated with 95% N2 and 5% CO2, which mimics the ischemic condition [49]. The cells were incubated with this ischemic media for 90 min at 37 °C with 1% O2 and 5% CO2 gas in a hypoxic chamber under the control of ProOx 110 oxygen and ProCO2 120 carbon dioxide probes (Biospehrix, Redfield, NY, USA). The ischemic media were exchanged with glucose, FBS-free, phenol red-free DMEM culture medium (Gibco, Waltham, MA, USA, #31053028) and reoxygenated for 30 min under normal conditions along with the respective probe (JC-10 or MitoSOX). The control plates were maintained in normoxic conditions with regular media supplemented with FBS. The JC-10 or MitoSOX experiments were then carried out as described above.

4.14. Statistical Analyses

The data shown represent the mean. Error bars represent the standard deviation. For most assays, statistical analyses for the data were analyzed for statistical significance using one-way ANOVA comparing the mean of each column with the mean of every other column followed by post-hoc Tukey test using GraphPad version 10.4.0 (GraphPad Software, San Diego, CA, USA). For COX activity, the Km and Vmax for WT and Y97F were calculated using nonlinear regression followed by Michaelis-Menten calculation, while the Km (Khalf) and Vmax for Y97E were calculated using nonlinear regression followed by allosteric sigmoidal calculation. The statistical significance was calculated using one-way ANOVA with post-hoc Tukey test as described above, specifically on the 25 uM of Cytc condition. For heme degradation, statistical significance was calculated using one-way ANOVA with post-hoc Tukey test as described above, specifically on the 800 s condition. For annexin V/propidium iodide experiments, statistical significance was calculated using one-way ANOVA with post-hoc Tukey test as described above on total cell death (PI+ cells, annexin V+ cells, and annexin V+/PI+ cells combined). For OGD/R experiments, statistical significance within the hypoxia and normoxia groups was calculated using one-way ANOVA comparing the mean of each column with the mean of the control column (WT) with the post-hoc Dunnett test. However, a student’s two-tailed t-test assuming equal variance was used to compare the hypoxia and normoxia conditions for a specific Cytc variant. p values are indicated in the figures.

Supplementary Materials

The following supporting information can be downloaded at: https://www.mdpi.com/article/10.3390/ijms26031314/s1.

Author Contributions

P.T.M. was responsible for investigation, formal analysis, validation, visualization, and writing—original draft. V.P. was responsible for investigation and writing—original draft. S.V. was responsible for investigation. N.Y. was responsible for investigation. M.P.Z. was responsible for investigation. J.W. was responsible for investigation. I.L. was responsible for methodology. A.V. was responsible for investigation. B.F.P.E. was responsible for project administration, resources, and supervision. T.A. was responsible for visualization and writing—review and editing. M.H. was responsible for conceptualization, funding acquisition, methodology, project administration, resources, supervision, and writing—review and editing. All authors have read and agreed to the published version of the manuscript.

Funding

This work and some of the work discussed in this article was primarily supported by NIH R01 GM116807, with minor support from the Office of the Assistant Secretary of Defense for Health Affairs under Award No. HT9425-24-1-0073, NIH grant R01 NS120322, NIH grant U44 NS125160, NIH grant R01 NS134695. Opinions, interpretations, conclusions, and recommendations are those of the authors and are not necessarily endorsed by the funding agencies including the National Institutes of Health and the Department of Defense.

Institutional Review Board Statement

Not applicable.

Informed Consent Statement

Not applicable.

Data Availability Statement

The original contributions presented in this study are included in the article/Supplementary Materials. Further inquiries can be directed to the corresponding author.

Acknowledgments

We thank Carlos Moraes at the University of Miami for providing the Cytc double knockout cell line. We thank Lucy Waskell at the University of Michigan for providing the pLW01 plasmid.

Conflicts of Interest

The authors declare no conflicts of interest.

Abbreviations

Apaf-1apoptotic protease-activating factor
CCCPcarbonyl cyanide m-chlorophenyl hydrazone
COXcytochrome c oxidase
Cytccytochrome c
ECARextracellular acidification rate
ETCelectron transport chain
EVempty vector
FBSfetal bovine serum
I/Rischemia-reperfusion
OCRoxygen consumption rate
OGD/Roxygen–glucose deprivation/reoxygenation
PBSphosphate-buffered saline
pCMFp-carboxymethyl-L-phenylalanine
PIpropidium iodide
PTMspost-translational modifications
ROSreactive oxygen species
SDS-PAGEsodium dodecyl sulfate-polyacrylamide gel electrophoresis
SODsuperoxide dismutase
WTwild-type
Y97Etyrosine 97 of cytochrome c replaced with glutamate
Y97Ftyrosine 97 of cytochrome c replaced with phenylalanine
ΔΨmmitochondrial membrane potential

References

  1. Zaidi, S.; Hassan, M.I.; Islam, A.; Ahmad, F. The role of key residues in structure, function, and stability of cytochrome-c. Cell. Mol. Life Sci. 2014, 71, 229–255. [Google Scholar] [CrossRef] [PubMed]
  2. Dickerson, R.E.; Timkovich, R. 7 Cytochromes c. In The Enzymes; Elsevier: Amsterdam, The Netherlands, 1975; pp. 397–547. [Google Scholar]
  3. Kalpage, H.A.; Wan, J.; Morse, P.T.; Zurek, M.P.; Turner, A.A.; Khobeir, A.; Yazdi, N.; Hakim, L.; Liu, J.; Vaishnav, A.; et al. Cytochrome c phosphorylation: Control of mitochondrial electron transport chain flux and apoptosis. Int. J. Biochem. Cell Biol. 2020, 121, 105704. [Google Scholar] [CrossRef]
  4. Min, L.; Jian-Xing, X. Detoxifying function of cytochrome c against oxygen toxicity. Mitochondrion 2007, 7, 13–16. [Google Scholar] [CrossRef]
  5. Zhao, Y.; Wang, Z.B.; Xu, J.X. Effect of cytochrome c on the generation and elimination of O2*- and H2O2 in mitochondria. J. Biol. Chem. 2003, 278, 2356–2360. [Google Scholar] [CrossRef] [PubMed]
  6. Peker, E.; Erdogan, A.J.; Volkov, A.N.; Riemer, J. Erv1 and Cytochrome c Mediate Rapid Electron Transfer via A Colli-sion-Type Interaction. J. Mol. Biol. 2021, 433, 167045. [Google Scholar] [CrossRef]
  7. Bourens, M.; Dabir, D.V.; Tienson, H.L.; Sorokina, I.; Koehler, C.M.; Barrientos, A. Role of Twin Cys-Xaa9-Cys Motif Cysteines in Mitochondrial Import of the Cytochrome c Oxidase Biogenesis Factor Cmc1. J. Biol. Chem. 2012, 287, 31258–31269. [Google Scholar] [CrossRef] [PubMed]
  8. Zhan, J.; Zeng, D.; Xiao, X.; Fang, Z.; Huang, T.; Zhao, B.; Zhu, Q.; Liu, C.; Jiang, B.; Zhou, X.; et al. Real-Time Observation of Conformational Changes and Translocation of Endogenous Cytochrome c within Intact Mitochondria. J. Am. Chem. Soc. 2024, 146, 4455–4466. [Google Scholar] [CrossRef] [PubMed]
  9. Zou, H.; Li, Y.; Liu, X.; Wang, X. An APAF-1·Cytochrome c Multimeric Complex Is a Functional Apoptosome That Activates Procaspase-9. J. Biol. Chem. 1999, 274, 11549–11556. [Google Scholar] [CrossRef]
  10. González-Arzola, K.; Velázquez-Cruz, A.; Guerra-Castellano, A.; Casado-Combreras, M.Á.; Pérez-Mejías, G.; Díaz-Quintana, A.; Díaz-Moreno, I.; De la Rosa, M.Á. New moonlighting functions of mitochondrial cytochrome c in the cytoplasm and nucleus. FEBS Lett. 2019, 593, 3101–3119. [Google Scholar] [CrossRef]
  11. Diaz-Quintana, A.; Perez-Mejias, G.; Guerra-Castellano, A.; De la Rosa, M.A.; Diaz-Moreno, I. Wheel and Deal in the Mitochondrial Inner Membranes: The Tale of Cytochrome c and Cardiolipin. Oxid. Med. Cell. Longev. 2020, 6813405. [Google Scholar] [CrossRef] [PubMed]
  12. Kalkavan, H.; Chen, M.J.; Crawford, J.C.; Quarato, G.; Fitzgerald, P.; Tait, S.W.; Goding, C.R.; Green, D.R. Sublethal cytochrome c release generates drug-tolerant persister cells. Cell 2022, 185, 3356–3374.e22. [Google Scholar] [CrossRef] [PubMed]
  13. Belikova, N.A.; Vladimirov, Y.A.; Osipov, A.N.; Kapralov, A.A.; Tyurin, V.A.; Potapovich, M.V.; Basova, L.V.; Peterson, J.; Kurnikov, I.V.; Kagan, V.E. Peroxidase activity and structural transitions of cytochrome c bound to cardi-olipin-containing membranes. Biochemistry 2006, 45, 4998–5009. [Google Scholar] [CrossRef] [PubMed]
  14. Kapralov, A.A.; Yanamala, N.; Tyurina, Y.Y.; Castro, L.; Samhan-Arias, A.; Vladimirov, Y.A.; Maeda, A.; Weitz, A.A.; Peterson, J.; Mylnikov, D.; et al. Topography of tyrosine residues and their involvement in peroxidation of polyunsaturated cardiolipin in cytochrome c/cardiolipin peroxidase complexes. Biochim. Biophys. Acta (BBA)–Biomembr. 2011, 1808, 2147–2155. [Google Scholar] [CrossRef] [PubMed]
  15. Aluri, H.S.; Simpson, D.C.; Allegood, J.C.; Hu, Y.; Szczepanek, K.; Gronert, S.; Chen, Q.; Lesnefsky, E.J. Electron flow into cytochrome c coupled with reactive oxygen species from the electron transport chain converts cytochrome c to a cardiolipin peroxidase: Role during ischemia–reperfusion. Biochim. Biophys. Acta (BBA)—Gen. Subj. 2014, 1840, 3199–3207. [Google Scholar] [CrossRef] [PubMed]
  16. O’Brien, E.S.; Nucci, N.V.; Fuglestad, B.; Tommos, C.; Wand, A.J. Defining the Apoptotic Trigger: The interaction of cytochrome c and cardiolipin. J. Biol. Chem. 2015, 290, 30879–30887. [Google Scholar] [CrossRef] [PubMed]
  17. Giorgio, M.; Migliaccio, E.; Orsini, F.; Paolucci, D.; Moroni, M.; Contursi, C.; Pelliccia, G.; Luzi, L.; Minucci, S.; Marcaccio, M.; et al. Electron Transfer between Cytochrome c and p66Shc Generates Reactive Oxygen Species that Trigger Mitochondrial Apoptosis. Cell 2005, 122, 221–233. [Google Scholar] [CrossRef] [PubMed]
  18. Di Lisa, F.; Giorgio, M.; Ferdinandy, P.; Schulz, R. New aspects of p66Shc in ischaemia reperfusion injury and other cardiovascular diseases. Br. J. Pharmacol. 2017, 174, 1690–1703. [Google Scholar] [CrossRef] [PubMed]
  19. González-Arzola, K.; Díaz-Quintana, A.; Bernardo-García, N.; Martínez-Fábregas, J.; Rivero-Rodríguez, F.; Casado-Combreras, M.Á.; Elena-Real, C.A.; Velázquez-Cruz, A.; Gil-Caballero, S.; Velázquez-Campoy, A.; et al. Nucleus-translocated mitochondrial cytochrome c liberates nucleophosmin-sequestered ARF tumor suppressor by changing nucleolar liquid–liquid phase separation. Nat. Struct. Mol. Biol. 2022, 29, 1024–1036. [Google Scholar] [CrossRef] [PubMed]
  20. Rivero-Rodríguez, F.; Díaz-Quintana, A.; Velázquez-Cruz, A.; González-Arzola, K.; Gavilan, M.P.; Velázquez-Campoy, A.; Ríos, R.M.; De la Rosa, M.A.; Díaz-Moreno, I. Inhibition of the PP2A activity by the histone chaperone ANP32B is long-range allosterically regulated by respiratory cytochrome c. Redox Biol. 2021, 43, 101967. [Google Scholar] [CrossRef] [PubMed]
  21. Morse, P.T.; Arroum, T.; Wan, J.; Pham, L.; Vaishnav, A.; Bell, J.; Pavelich, L.; Malek, M.H.; Sanderson, T.H.; Edwards, B.F.P.; et al. Phosphorylations and Acetylations of Cytochrome c Control Mitochondrial Respiration, Mitochondrial Membrane Potential, Energy, ROS, and Apoptosis. Cells 2024, 13, 493. [Google Scholar] [CrossRef]
  22. Guerra-Castellano, A.; Márquez, I.; Pérez-Mejías, G.; Díaz-Quintana, A.; De la Rosa, M.A.; Díaz-Moreno, I. Post-Translational Modifications of Cytochrome c in Cell Life and Disease. Int. J. Mol. Sci. 2020, 21, 8483. [Google Scholar] [CrossRef] [PubMed]
  23. Yin, V.; Mian, S.H.; Konermann, L. Lysine carbonylation is a previously unrecognized contributor to peroxidase acti-vation of cytochrome c by chloramine-T. Chem. Sci. 2019, 10, 2349–2359. [Google Scholar] [CrossRef] [PubMed]
  24. Yin, V.; Shaw, G.S.; Konermann, L. Cytochrome c as a Peroxidase: Activation of the Precatalytic Native State by H(2)O(2)-Induced Covalent Modifications. J. Am. Chem. Soc. 2017, 139, 15701–15709. [Google Scholar] [CrossRef] [PubMed]
  25. Barayeu, U.; Lange, M.; Méndez, L.; Arnhold, J.; Shadyro, O.I.; Fedorova, M.; Flemmig, J. Cytochrome c autocatalyzed carbonylation in the presence of hydrogen peroxide and cardiolipins. J. Biol. Chem. 2019, 294, 1816–1830. [Google Scholar] [CrossRef] [PubMed]
  26. Flatmark, T. On the heterogeneity of beef heart cytochrome c. 3. A kinetic study of the non-enzymic deamidation of the main subfractions (Cy I-Cy 3). Acta Chem. Scand. 1966, 20, 1487–1496. [Google Scholar] [CrossRef] [PubMed]
  27. Sharma, G.S.; Warepam, M.; Bhattacharya, R.; Singh, L.R. Covalent Modification by Glyoxals Converts Cytochrome c Into its Apoptotically Competent State. Sci. Rep. 2019, 9, 4781. [Google Scholar] [CrossRef]
  28. Hildick-Smith, G.J.; Downey, M.C.; Gretebeck, L.M.; Gersten, R.A.; Sandwick, R.K. Ribose 5-phosphate glycation reduces cytochrome c respiratory activity and membrane affinity. Biochemistry 2011, 50, 11047–11057. [Google Scholar] [CrossRef]
  29. Oliveira, L.M.; Gomes, R.A.; Yang, D.; Dennison, S.R.; Família, C.; Lages, A.; Coelho, A.V.; Murphy, R.M.; Phoenix, D.A.; Quintas, A. Insights into the molecular mechanism of protein native-like aggregation upon glycation. Biochim. Biophys. Acta (BBA)—Proteins Proteom. 2013, 1834, 1010–1022. [Google Scholar] [CrossRef] [PubMed]
  30. Mercado-Uribe, H.; Andrade-Medina, M.; Espinoza-Rodríguez, J.H.; Carrillo-Tripp, M.; Scheckhuber, C.Q. Analyzing structural alterations of mitochondrial intermembrane space superoxide scavengers cytochrome-c and SOD1 after methylglyoxal treatment. PLoS ONE 2020, 15, e0232408. [Google Scholar] [CrossRef]
  31. Delgado, Y.; Morales-Cruz, M.; Hernández-Román, J.; Martínez, Y.; Griebenow, K. Chemical glycosylation of cytochrome c improves physical and chemical protein stability. BMC Biochem. 2014, 15, 16. [Google Scholar] [CrossRef] [PubMed]
  32. Méndez, J.; Cruz, M.M.; Delgado, Y.; Figueroa, C.M.; Orellano, E.A.; Morales, M.; Monteagudo, A.; Griebenow, K. Delivery of Chemically Glycosylated Cytochrome c Immobilized in Mesoporous Silica Nanoparticles Induces Apoptosis in HeLa Cancer Cells. Mol. Pharm. 2014, 11, 102–111. [Google Scholar] [CrossRef]
  33. Sharma, G.S.; Singh, L.R. Conformational status of cytochrome c upon N-homocysteinylation: Implications to cyto-chrome c release. Arch. Biochem. Biophys. 2017, 614, 23–27. [Google Scholar] [CrossRef]
  34. Dopner, S.; Hildebrandt, P.; Rosell, F.I.; Mauk, A.G.; von Walter, M.; Buse, G.; Soulimane, T. The structural and func-tional role of lysine residues in the binding domain of cytochrome c in the electron transfer to cytochrome c oxidase. Eur. J. Biochem. 1999, 261, 379–391. [Google Scholar] [CrossRef] [PubMed]
  35. Perła-Kaján, J.; Marczak, Ł.; Kaján, L.; Skowronek, P.; Twardowski, T.; Jakubowski, H. Modification by Homocysteine Thiolactone Affects Redox Status of Cytochrome c. Biochemistry 2007, 46, 6225–6231. [Google Scholar] [CrossRef] [PubMed]
  36. Gates, A.T.; Moore, L.; Sylvain, M.R.; Jones, C.M.; Lowry, M.; El-Zahab, B.; Robinson, J.W.; Strongin, R.M.; Warner, I.M. Mechanistic Investigation of N-Homocysteinylation-Mediated Protein−Gold Nanoconjugate Assembly. Langmuir 2009, 25, 9346–9351. [Google Scholar] [CrossRef] [PubMed]
  37. García-Heredia, J.M.; Díaz-Moreno, I.; Nieto, P.M.; Orzáez, M.; Kocanis, S.; Teixeira, M.; Pérez-Payá, E.; Díaz-Quintana, A.; De la Rosa, M.A. Nitration of tyrosine 74 prevents human cytochrome c to play a key role in apoptosis signaling by blocking caspase-9 activation. Biochim. Biophys. Acta (BBA)—Bioenerg. 2010, 1797, 981–993. [Google Scholar] [CrossRef]
  38. Garcia-Heredia, J.M.; Diaz-Moreno, I.; Diaz-Quintana, A.; Orzaez, M.; Navarro, J.A.; Hervas, M.; De la Rosa, M.A. Specific nitration of tyrosines 46 and 48 makes cytochrome c assemble a non-functional apoptosome. FEBS Lett. 2012, 586, 154–158. [Google Scholar] [CrossRef] [PubMed]
  39. Díaz-Moreno, I.; Nieto, P.M.; Del Conte, R.; Gairí, M.; García-Heredia, J.M.; De la Rosa, M.A.; Díaz-Quintana, A. A Non-damaging Method to Analyze the Configuration and Dynamics of Nitrotyrosines in Proteins. Chem.–Eur. J. 2012, 18, 3872–3878. [Google Scholar] [CrossRef] [PubMed]
  40. Nakagawa, H.; Ohshima, Y.; Takusagawa, M.; Ikota, N.; Takahashi, Y.; Shimizu, S.; Ozawa, T. Functional Modification of Cytochrome c by Peroxynitrite in an Electron Transfer Reaction. Chem. Pharm. Bull. 2001, 49, 1547–1554. [Google Scholar] [CrossRef] [PubMed]
  41. Díaz-Moreno, I.; García-Heredia, J.M.; Díaz-Quintana, A.; Teixeira, M.; De la Rosa, M.A. Nitration of tyrosines 46 and 48 induces the specific degradation of cytochrome c upon change of the heme iron state to high-spin. Biochim. Biophys. Acta (BBA)—Bioenerg. 2011, 1807, 1616–1623. [Google Scholar] [CrossRef] [PubMed]
  42. Vlasova, I.I.; Tyurin, V.A.; Kapralov, A.A.; Kurnikov, I.V.; Osipov, A.N.; Potapovich, M.V.; Stoyanovsky, D.A.; Kagan, V.E. Nitric oxide inhibits peroxidase activity of cytochrome c.cardiolipin complex and blocks cardiolipin oxidation. J. Biol. Chem. 2006, 281, 14554–14562. [Google Scholar] [CrossRef]
  43. Chen, Y.-R.; Deterding, L.J.; Sturgeon, B.E.; Tomer, K.B.; Mason, R.P. Protein Oxidation of Cytochrome c by Reactive Halogen Species Enhances Its Peroxidase Activity. J. Biol. Chem. 2002, 277, 29781–29791. [Google Scholar] [CrossRef]
  44. Ivanetich, K.M.; Bradshaw, J.J.; Kaminsky, L.S. Methionine sulfoxide cytochrome c. Biochemistry 1976, 15, 1144–1153. [Google Scholar] [CrossRef] [PubMed]
  45. Capdevila, D.A.; Rouco, S.O.; Tomasina, F.; Tortora, V.; Demicheli, V.; Radi, R.; Murgida, D.H. Active Site Structure and Peroxidase Activity of Oxidatively Modified Cytochrome c Species in Complexes with Cardiolipin. Biochemistry 2015, 54, 7491–7504. [Google Scholar] [CrossRef]
  46. Capdevila, D.A.; Marmisolle, W.A.; Tomasina, F.; Demicheli, V.; Portela, M.; Radi, R.; Murgida, D.H. Specific methi-onine oxidation of cytochrome c in complexes with zwitterionic lipids by hydrogen peroxide: Potential implications for apoptosis. Chem. Sci. 2015, 6, 705–713. [Google Scholar] [CrossRef] [PubMed]
  47. Tamargo-Azpilicueta, J.; Casado-Combreras, M.A.; Giner-Arroyo, R.L.; Velazquez-Campoy, A.; Marquez, I.; Olloqui-Sariego, J.L.; De la Rosa, M.A.; Diaz-Moreno, I. Phosphorylation of cytochrome c at tyrosine 48 finely regulates its binding to the histone chaperone SET/TAF-Ibeta in the nucleus. Protein Sci. 2024, 33, e5213. [Google Scholar] [CrossRef] [PubMed]
  48. Kalpage, H.A.; Vaishnav, A.; Liu, J.; Varughese, A.; Wan, J.; Turner, A.A.; Ji, Q.; Zurek, M.P.; Kapralov, A.A.; Kagan, V.E.; et al. Serine-47 phosphorylation of cytochrome c in the mammalian brain regulates cytochrome c oxidase and caspase-3 activity. FASEB J. 2019, 33, 13503–13514. [Google Scholar] [CrossRef] [PubMed]
  49. Kalpage, H.A.; Wan, J.; Morse, P.T.; Lee, I.; Hüttemann, M. Brain-Specific Serine-47 Modification of Cytochrome c Regulates Cytochrome c Oxidase Activity Attenuating ROS Production and Cell Death: Implications for Ischemia/Reperfusion Injury and Akt Signaling. Cells 2020, 9, 1843. [Google Scholar] [CrossRef] [PubMed]
  50. Lee, I.; Salomon, A.R.; Yu, K.; Doan, J.W.; Grossman, L.I.; Hüttemann, M. New Prospects for an Old Enzyme: Mammalian Cytochrome c Is Tyrosine-Phosphorylated in Vivo. Biochemistry 2006, 45, 9121–9128. [Google Scholar] [CrossRef]
  51. García-Heredia, J.M.; Díaz-Quintana, A.; Salzano, M.; Orzáez, M.; Pérez-Payá, E.; Teixeira, M.; De la Rosa, M.A.; Díaz-Moreno, I. Tyrosine phosphorylation turns alkaline transition into a biologically relevant process and makes human cytochrome c behave as an anti-apoptotic switch. JBIC J. Biol. Inorg. Chem. 2011, 16, 1155–1168. [Google Scholar] [CrossRef]
  52. Guerra-Castellano, A.; Díaz-Quintana, A.; Pérez-Mejías, G.; Elena-Real, C.A.; González-Arzola, K.; García-Mauriño, S.M.; De la Rosa, M.A.; Díaz-Moreno, I. Oxidative stress is tightly regulated by cytochrome c phosphorylation and respirasome factors in mitochondria. Proc. Natl. Acad. Sci. USA 2018, 115, 7955–7960. [Google Scholar] [CrossRef]
  53. Sanderson, T.H.; Mahapatra, G.; Pecina, P.; Ji, Q.; Yu, K.; Sinkler, C.; Varughese, A.; Kumar, R.; Bukowski, M.J.; Tousignant, R.N.; et al. Cytochrome c Is Tyrosine 97 Phosphorylated by Neuroprotective Insulin Treatment. PLoS ONE 2013, 8, e78627. [Google Scholar] [CrossRef] [PubMed]
  54. Yang, A.; Cho, K.; Park, H.-S. Chemical biology approaches for studying posttranslational modifications. RNA Biol. 2018, 15, 427–440. [Google Scholar] [CrossRef]
  55. Vempati, U.D.; Diaz, F.; Barrientos, A.; Narisawa, S.; Mian, A.M.; Millan, J.L.; Boise, L.H.; Moraes, C.T. Role of cy-tochrome c in apoptosis: Increased sensitivity to tumor necrosis factor alpha is associated with respiratory defects but not with lack of cytochrome c release. Mol. Cell. Biol. 2007, 27, 1771–1783. [Google Scholar] [CrossRef] [PubMed]
  56. Starkov, A.A.; Fiskum, G. Regulation of brain mitochondrial H2O2 production by membrane potential and NAD(P)H redox state. J. Neurochem. 2003, 86, 1101–1107. [Google Scholar] [CrossRef] [PubMed]
  57. Park, W.H. H(2)O(2) inhibits the growth of human pulmonary fibroblast cells by inducing cell death, GSH depletion and G1 phase arrest. Mol. Med. Rep. 2013, 7, 1235–1240. [Google Scholar] [CrossRef] [PubMed]
  58. Johansson, A.-C.; Steen, H.; Öllinger, K.; Roberg, K. Cathepsin D mediates cytochrome c release and caspase activation in human fibroblast apoptosis induced by staurosporine. Cell. Death Differ. 2003, 10, 1253–1259. [Google Scholar] [CrossRef] [PubMed]
  59. Kushnareva, Y.; Murphy, A.N.; Andreyev, A. Complex I-mediated reactive oxygen species generation: Modulation by cytochrome c and NAD(P)+ oxidation–reduction state. Biochem. J. 2002, 368, 545–553. [Google Scholar] [CrossRef] [PubMed]
  60. Morse, P.T.; Wan, J.; Bell, J.; Lee, I.; Goebel, D.J.; Malek, M.H.; Sanderson, T.H.; Hüttemann, M. Sometimes less is more: Inhibitory infrared light during early reperfusion calms hyperactive mitochondria and suppresses reperfusion injury. Biochem. Soc. Trans. 2022, 50, 1377–1388. [Google Scholar] [CrossRef] [PubMed]
  61. Green, D.R.; Reed, J.C. Mitochondria and apoptosis. Science 1998, 281, 1309–1312. [Google Scholar] [CrossRef]
  62. Cheng, T.C.; Hong, C.; Akey, I.V.; Yuan, S.; Akey, C.W. A near atomic structure of the active human apoptosome. eLife 2016, 5, e17755. [Google Scholar] [CrossRef]
  63. Kalogeris, T.; Bao, Y.; Korthuis, R.J. Mitochondrial reactive oxygen species: A double edged sword in ischemia/reperfusion vs preconditioning. Redox Biol. 2014, 2, 702–714. [Google Scholar] [CrossRef] [PubMed]
  64. Kaim, G.; Dimroth, P. ATP synthesis by F-type ATP synthase is obligatorily dependent on the transmembrane voltage. EMBO J. 1999, 18, 4118–4127. [Google Scholar] [CrossRef] [PubMed]
  65. Hüttemann, M.; Helling, S.; Sanderson, T.H.; Sinkler, C.; Samavati, L.; Mahapatra, G.; Varughese, A.; Lu, G.; Liu, J.; Ramzan, R.; et al. Regulation of mitochondrial respiration and apoptosis through cell signaling: Cytochrome c oxidase and cytochrome c in ischemia/reperfusion injury and inflammation. Biochim. Biophys. Acta (BBA)—Bioenerg. 2012, 1817, 598–609. [Google Scholar] [CrossRef] [PubMed]
  66. Olloqui-Sariego, J.L.; Pérez-Mejías, G.; Márquez, I.; Guerra-Castellano, A.; Calvente, J.J.; De la Rosa, M.A.; Andreu, R.; Díaz-Moreno, I. Electric field-induced functional changes in electrode-immobilized mutant species of human cytochrome c. Biochim. Biophys. Acta (BBA)—Bioenerg. 2022, 1863, 148570. [Google Scholar] [CrossRef]
  67. Deep, S.; Im, S.C.; Zuiderweg, E.R.; Waskell, L. Characterization and calculation of a cytochrome c-cytochrome b5 complex using NMR data. Biochemistry 2005, 44, 10654–10668. [Google Scholar] [CrossRef] [PubMed]
  68. Liu, Z.; Lin, H.; Ye, S.; Liu, Q.-Y.; Meng, Z.; Zhang, C.-M.; Xia, Y.; Margoliash, E.; Rao, Z.; Liu, X.-J. Remarkably high activities of testicular cytochrome c in destroying reactive oxygen species and in triggering apoptosis. Proc. Natl. Acad. Sci. USA 2006, 103, 8965–8970. [Google Scholar] [CrossRef]
  69. Fridovich, I. Quantitative Aspects of the Production of Superoxide Anion Radical by Milk Xanthine Oxidase. J. Biol. Chem. 1970, 245, 4053–4057. [Google Scholar] [CrossRef]
Figure 1. (A) Crystal structure (5C0Z.pdb) of rodent WT Cytc (blue) [48] with Y97 (green) labeled. The PDB file was processed with the program Chimera (version 1.16). (B) Representative Coomassie Blue stained 10% tris-tricine SDS-PAGE gel showing purity of the recombinant Cytc variants. (C) Reduced Cytc UV–Vis spectra and oxidized Cytc UV–Vis spectra (inset) indicating correct folding of the recombinant Cytc variants with characteristic α, β, and γ peaks labeled. (D) The oxygen consumption rate of bovine heart COX in reaction with the recombinant Cytc variants was measured using an Oxygraph+ system at 25 °C (n = 3). (E) Downstream caspase-3 activity in reaction with the recombinant Cytc variants was measured using rhodamine fluorescence resulting from caspase-3 mediated cleavage of Z-DEVD-R110 (n = 4). (F) Initial rate of oxidation of reduced recombinant Cytc variants by 100 µM of H2O2 (n = 4). (G) Initial rate of reduction of oxidized recombinant Cytc variants by superoxide generated with a hypoxanthine/xanthine oxidase system (n = 3). (H) Heme degradation of recombinant Cytc variants by 3 mM of H2O2 (n = 3).
Figure 1. (A) Crystal structure (5C0Z.pdb) of rodent WT Cytc (blue) [48] with Y97 (green) labeled. The PDB file was processed with the program Chimera (version 1.16). (B) Representative Coomassie Blue stained 10% tris-tricine SDS-PAGE gel showing purity of the recombinant Cytc variants. (C) Reduced Cytc UV–Vis spectra and oxidized Cytc UV–Vis spectra (inset) indicating correct folding of the recombinant Cytc variants with characteristic α, β, and γ peaks labeled. (D) The oxygen consumption rate of bovine heart COX in reaction with the recombinant Cytc variants was measured using an Oxygraph+ system at 25 °C (n = 3). (E) Downstream caspase-3 activity in reaction with the recombinant Cytc variants was measured using rhodamine fluorescence resulting from caspase-3 mediated cleavage of Z-DEVD-R110 (n = 4). (F) Initial rate of oxidation of reduced recombinant Cytc variants by 100 µM of H2O2 (n = 4). (G) Initial rate of reduction of oxidized recombinant Cytc variants by superoxide generated with a hypoxanthine/xanthine oxidase system (n = 3). (H) Heme degradation of recombinant Cytc variants by 3 mM of H2O2 (n = 3).
Ijms 26 01314 g001
Figure 2. (A) Representative Western blot of Cytc double knockout cells transfected with Cytc variants, showing equal Cytc expression and GAPDH as a loading control. (B) Mitochondrial stress test performed with sequential injections of 1 μM of oligomycin, 2.5 μM of carbonylcyanide-3-chlorophenylhydrazone, and 1 μM of rotenone/antimycin A (n = 5). (C) Basal oxygen consumption rate (OCR) from mitochondrial stress test (n = 5). (D) Mitochondrial membrane potential (ΔΨm) measured using a JC-10 probe (n = 21). (E) Mitochondrial ROS production measured using a MitoSOX probe (n = 10).
Figure 2. (A) Representative Western blot of Cytc double knockout cells transfected with Cytc variants, showing equal Cytc expression and GAPDH as a loading control. (B) Mitochondrial stress test performed with sequential injections of 1 μM of oligomycin, 2.5 μM of carbonylcyanide-3-chlorophenylhydrazone, and 1 μM of rotenone/antimycin A (n = 5). (C) Basal oxygen consumption rate (OCR) from mitochondrial stress test (n = 5). (D) Mitochondrial membrane potential (ΔΨm) measured using a JC-10 probe (n = 21). (E) Mitochondrial ROS production measured using a MitoSOX probe (n = 10).
Ijms 26 01314 g002
Figure 3. (A) Annexin V/propidium iodide flow cytometry data after exposure to 400 μM of H2O2 for 16 h (n = 3). (B) Annexin V/propidium iodide flow cytometry data after exposure to 1 μM of staurosporine for 5 h (n = 3).
Figure 3. (A) Annexin V/propidium iodide flow cytometry data after exposure to 400 μM of H2O2 for 16 h (n = 3). (B) Annexin V/propidium iodide flow cytometry data after exposure to 1 μM of staurosporine for 5 h (n = 3).
Ijms 26 01314 g003
Figure 4. (A,B) ΔΨm (n = 14) and mitochondrial ROS production (n = 21) were measured at normoxia (gray bars) or after 90 min of oxygen–glucose deprivation followed by 30 min of reoxygenation (red bars).
Figure 4. (A,B) ΔΨm (n = 14) and mitochondrial ROS production (n = 21) were measured at normoxia (gray bars) or after 90 min of oxygen–glucose deprivation followed by 30 min of reoxygenation (red bars).
Ijms 26 01314 g004
Figure 5. Docking model of Cytc and Apaf-1 (3JBT.pdb) [62]. The distance between the amino acid residues E659 and D1106 (blue sticks) of Apaf-1 (gray) to Y97 (purple) of Cytc (yellow with red heme group) is approximately 14 Å. The PDB file was processed with the program Swiss PDB viewer (version 4.1.0).
Figure 5. Docking model of Cytc and Apaf-1 (3JBT.pdb) [62]. The distance between the amino acid residues E659 and D1106 (blue sticks) of Apaf-1 (gray) to Y97 (purple) of Cytc (yellow with red heme group) is approximately 14 Å. The PDB file was processed with the program Swiss PDB viewer (version 4.1.0).
Ijms 26 01314 g005
Figure 6. Model of Cytc Y97 phosphorylation as protective to cardiac muscle.
Figure 6. Model of Cytc Y97 phosphorylation as protective to cardiac muscle.
Ijms 26 01314 g006
Disclaimer/Publisher’s Note: The statements, opinions and data contained in all publications are solely those of the individual author(s) and contributor(s) and not of MDPI and/or the editor(s). MDPI and/or the editor(s) disclaim responsibility for any injury to people or property resulting from any ideas, methods, instructions or products referred to in the content.

Share and Cite

MDPI and ACS Style

Morse, P.T.; Pasupathi, V.; Vuljaj, S.; Yazdi, N.; Zurek, M.P.; Wan, J.; Lee, I.; Vaishnav, A.; Edwards, B.F.P.; Arroum, T.; et al. Cardiac Tyrosine 97 Phosphorylation of Cytochrome c Regulates Respiration and Apoptosis. Int. J. Mol. Sci. 2025, 26, 1314. https://doi.org/10.3390/ijms26031314

AMA Style

Morse PT, Pasupathi V, Vuljaj S, Yazdi N, Zurek MP, Wan J, Lee I, Vaishnav A, Edwards BFP, Arroum T, et al. Cardiac Tyrosine 97 Phosphorylation of Cytochrome c Regulates Respiration and Apoptosis. International Journal of Molecular Sciences. 2025; 26(3):1314. https://doi.org/10.3390/ijms26031314

Chicago/Turabian Style

Morse, Paul T., Vignesh Pasupathi, Susanna Vuljaj, Nabil Yazdi, Matthew P. Zurek, Junmei Wan, Icksoo Lee, Asmita Vaishnav, Brian F.P. Edwards, Tasnim Arroum, and et al. 2025. "Cardiac Tyrosine 97 Phosphorylation of Cytochrome c Regulates Respiration and Apoptosis" International Journal of Molecular Sciences 26, no. 3: 1314. https://doi.org/10.3390/ijms26031314

APA Style

Morse, P. T., Pasupathi, V., Vuljaj, S., Yazdi, N., Zurek, M. P., Wan, J., Lee, I., Vaishnav, A., Edwards, B. F. P., Arroum, T., & Hüttemann, M. (2025). Cardiac Tyrosine 97 Phosphorylation of Cytochrome c Regulates Respiration and Apoptosis. International Journal of Molecular Sciences, 26(3), 1314. https://doi.org/10.3390/ijms26031314

Note that from the first issue of 2016, this journal uses article numbers instead of page numbers. See further details here.

Article Metrics

Back to TopTop