Disrupted Mitochondrial Dynamics Impair Corneal Epithelial Healing in Neurotrophic Keratopathy
Abstract
1. Introduction
2. Results
2.1. Model Establishment and Initial Assessments
2.2. Corneal Epithelial Wound Healing
2.3. Reduced Corneal Nerve Density in Neurotrophic Keratopathy
2.4. Mitochondrial Morphology
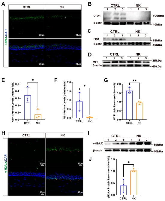
2.5. Analysis of Mitochondrial Dynamics and Mitophagy in Neurotrophic Keratopathy
2.6. Mitochondrial Dysfunction and DNA Damage in the Neurotrophic Keratopathy Model
3. Discussion
4. Materials and Methods
4.1. Experimental Subjects
4.2. Surgical Procedure for Neurotrophic Keratopathy Model
4.3. Corneal Sensitivity
4.4. Tear Production
4.5. Corneal Fluorescein Staining and Scoring
4.6. Corneal Epithelial Wound Healing Assay
4.7. Tissue Sample Collection
4.8. Corneal Nerve Staining and Density Measurement
4.9. Mitochondrial Morphological Analysis
4.10. Transmission Electron Microscopy
4.11. Quantitative PCR (qPCR)
4.12. Western Blotting
4.13. Statistical Analysis
5. Conclusions
Author Contributions
Funding
Institutional Review Board Statement
Informed Consent Statement
Data Availability Statement
Acknowledgments
Conflicts of Interest
References
- Bonini, S.; Rama, P.; Olzi, D.; Lambiase, A. Neurotrophic keratitis. Eye 2003, 17, 989–995. [Google Scholar] [CrossRef]
- Oliveira-Soto, L.; Efron, N. Morphology of corneal nerves using confocal microscopy. Cornea 2001, 20, 374–384. [Google Scholar] [CrossRef] [PubMed]
- DelMonte, D.W.; Kim, T. Anatomy and physiology of the cornea. J. Cataract. Refract. Surg. 2011, 37, 588–598. [Google Scholar] [CrossRef]
- NaPier, E.; Camacho, M.; McDevitt, T.F.; Sweeney, A.R. Neurotrophic keratopathy: Current challenges and future prospects. Ann. Med. 2022, 54, 666–673. [Google Scholar] [CrossRef] [PubMed]
- Mastropasqua, L.; Massaro-Giordano, G.; Nubile, M.; Sacchetti, M. Understanding the Pathogenesis of Neurotrophic Keratitis: The Role of Corneal Nerves. J. Cell. Physiol. 2017, 232, 717–724. [Google Scholar] [CrossRef]
- Saad, S.; Abdelmassih, Y.; Saad, R.; Guindolet, D.; Khoury, S.E.; Doan, S.; Cochereau, I.; Gabison, E.E. Neurotrophic keratitis: Frequency, etiologies, clinical management and outcomes. Ocul. Surf. 2020, 18, 231–236. [Google Scholar] [CrossRef] [PubMed]
- Chucair-Elliott, A.J.; Gurung, H.R.; Carr, M.M.; Carr, D.J.J. Colony Stimulating Factor-1 Receptor Expressing Cells Infiltrating the Cornea Control Corneal Nerve Degeneration in Response to HSV-1 Infection. Investig. Ophthalmol. Vis. Sci. 2017, 58, 4670–4682. [Google Scholar] [CrossRef] [PubMed]
- Chucair-Elliott, A.J.; Jinkins, J.; Carr, M.M.; Carr, D.J. IL-6 Contributes to Corneal Nerve Degeneration after Herpes Simplex Virus Type I Infection. Am. J. Pathol. 2016, 186, 2665–2678. [Google Scholar] [CrossRef]
- Bonini, S.; Lambiase, A.; Rama, P.; Caprioglio, G.; Aloe, L. Topical treatment with nerve growth factor for neurotrophic keratitis. Ophthalmology 2000, 107, 1347–1351; discussion 1351–1342. [Google Scholar] [CrossRef]
- Kamer, K.J.; Mootha, V.K. The molecular era of the mitochondrial calcium uniporter. Nat. Rev. Mol. Cell Biol. 2015, 16, 545–553. [Google Scholar] [CrossRef]
- Glover, H.L.; Schreiner, A.; Dewson, G.; Tait, S.W.G. Mitochondria and cell death. Nat. Cell Biol. Nat. Cell Biol. 2024, 26, 1434–1446. [Google Scholar] [CrossRef] [PubMed]
- Bertram, R.; Gram Pedersen, M.; Luciani, D.S.; Sherman, A. A simplified model for mitochondrial ATP production. J. Theor. Biol. 2006, 243, 575–586. [Google Scholar] [CrossRef] [PubMed]
- Sohal, R.S.; Sohal, B.H.; Orr, W.C. Mitochondrial superoxide and hydrogen peroxide generation, protein oxidative damage, and longevity in different species of flies. Free Radic. Biol. Med. 1995, 19, 499–504. [Google Scholar] [CrossRef] [PubMed]
- Chan, D.C. Mitochondrial Dynamics and Its Involvement in Disease. Annu. Rev. Pathol. 2020, 15, 235–259. [Google Scholar] [CrossRef]
- Mishra, P.; Carelli, V.; Manfredi, G.; Chan, D.C. Proteolytic cleavage of Opa1 stimulates mitochondrial inner membrane fusion and couples fusion to oxidative phosphorylation. Cell Metab. 2014, 19, 630–641. [Google Scholar] [CrossRef] [PubMed]
- Cao, Y.L.; Meng, S.; Chen, Y.; Feng, J.X.; Gu, D.D.; Yu, B.; Li, Y.J.; Yang, J.Y.; Liao, S.; Chan, D.C.; et al. MFN1 structures reveal nucleotide-triggered dimerization critical for mitochondrial fusion. Nature 2017, 542, 372–376. [Google Scholar] [CrossRef] [PubMed]
- Qi, Y.; Yan, L.; Yu, C.; Guo, X.; Zhou, X.; Hu, X.; Huang, X.; Rao, Z.; Lou, Z.; Hu, J. Structures of human mitofusin 1 provide insight into mitochondrial tethering. J. Cell Biol. 2016, 215, 621–629. [Google Scholar] [CrossRef]
- Pagliuso, A.; Cossart, P.; Stavru, F. The ever-growing complexity of the mitochondrial fission machinery. Cell Mol. Life Sci. 2018, 75, 355–374. [Google Scholar] [CrossRef] [PubMed]
- Loson, O.C.; Song, Z.; Chen, H.; Chan, D.C. Fis1, Mff, MiD49, and MiD51 mediate Drp1 recruitment in mitochondrial fission. Mol. Biol. Cell 2013, 24, 659–667. [Google Scholar] [CrossRef]
- Chen, J.; Wang, H.; Li, T.; Zhang, Y.; Chen, Y.; Zhang, N.; Yang, H.; Zhang, Z.; Duan, Z.; Li, X.; et al. Variants within KIF5B are associated with weight loss through mitochondrial transport alteration in sheep. J. Genet. Genom. 2024, 51, 1513–1516. [Google Scholar] [CrossRef] [PubMed]
- Keethedeth, N.; Anantha Shenoi, R. Mitochondria-targeted nanotherapeutics: A new Frontier in neurodegenerative disease treatment. Mitochondrion 2024, 81, 102000. [Google Scholar] [CrossRef]
- Burte, F.; Carelli, V.; Chinnery, P.F.; Yu-Wai-Man, P. Disturbed mitochondrial dynamics and neurodegenerative disorders. Nat. Rev. Neurol. 2015, 11, 11–24. [Google Scholar] [CrossRef] [PubMed]
- Bhatti, J.S.; Bhatti, G.K.; Reddy, P.H. Mitochondrial dysfunction and oxidative stress in metabolic disorders—A step towards mitochondria based therapeutic strategies. Biochim. Biophys. Acta Mol. Basis Dis. 2017, 1863, 1066–1077. [Google Scholar] [CrossRef] [PubMed]
- Vasquez-Trincado, C.; Garcia-Carvajal, I.; Pennanen, C.; Parra, V.; Hill, J.A.; Rothermel, B.A.; Lavandero, S. Mitochondrial dynamics, mitophagy and cardiovascular disease. J. Physiol. 2016, 594, 509–525. [Google Scholar] [CrossRef] [PubMed]
- Schimmelpfennig, B.; Beuerman, R. A technique for controlled sensory denervation of the rabbit cornea. Graefes Arch. Clin. Exp. Ophthalmol. 1982, 218, 287–293. [Google Scholar] [CrossRef]
- Ferrari, G.; Chauhan, S.K.; Ueno, H.; Nallasamy, N.; Gandolfi, S.; Borges, L.; Dana, R. A novel mouse model for neurotrophic keratopathy: Trigeminal nerve stereotactic electrolysis through the brain. Investig. Ophthalmol. Vis. Sci. 2011, 52, 2532–2539. [Google Scholar] [CrossRef] [PubMed]
- Dua, H.S.; Said, D.G.; Messmer, E.M.; Rolando, M.; Benitez-Del-Castillo, J.M.; Hossain, P.N.; Shortt, A.J.; Geerling, G.; Nubile, M.; Figueiredo, F.C.; et al. Neurotrophic keratopathy. Prog. Retin. Eye Res. 2018, 66, 107–131. [Google Scholar] [CrossRef]
- Yamaguchi, T.; Turhan, A.; Harris, D.L.; Hu, K.; Pruss, H.; von Andrian, U.; Hamrah, P. Bilateral nerve alterations in a unilateral experimental neurotrophic keratopathy model: A lateral conjunctival approach for trigeminal axotomy. PLoS ONE 2013, 8, e70908. [Google Scholar] [CrossRef] [PubMed]
- Muller, L.J.; Marfurt, C.F.; Kruse, F.; Tervo, T.M. Corneal nerves: Structure, contents and function. Exp. Eye Res. 2003, 76, 521–542. [Google Scholar] [CrossRef] [PubMed]
- Shimizu, Y. Localization of neuropeptides in the cornea and uvea of the rat: An immunohistochemical study. Cell Mol. Biol. 1982, 28, 103–110. [Google Scholar] [PubMed]
- Tervo, K.; Tervo, T.; Eranko, L.; Vannas, A.; Cuello, A.C.; Eranko, O. Substance P-immunoreactive nerves in the human cornea and iris. Investig. Ophthalmol. Vis. Sci. 1982, 23, 671–674. [Google Scholar]
- Nagano, T.; Nakamura, M.; Nakata, K.; Yamaguchi, T.; Takase, K.; Okahara, A.; Ikuse, T.; Nishida, T. Effects of substance P and IGF-1 in corneal epithelial barrier function and wound healing in a rat model of neurotrophic keratopathy. Investig. Ophthalmol. Vis. Sci. 2003, 44, 3810–3815. [Google Scholar] [CrossRef] [PubMed]
- Kowtharapu, B.S.; Stahnke, T.; Wree, A.; Guthoff, R.F.; Stachs, O. Corneal epithelial and neuronal interactions: Role in wound healing. Exp. Eye Res. 2014, 125, 53–61. [Google Scholar] [CrossRef] [PubMed]
- Reid, T.W.; Murphy, C.J.; Iwahashi, C.K.; Foster, B.A.; Mannis, M.J. Stimulation of epithelial cell growth by the neuropeptide substance P. J. Cell Biochem. 1993, 52, 476–485. [Google Scholar] [CrossRef] [PubMed]
- Prabhakar, N.R.; Runold, M.; Kumar, G.K.; Cherniack, N.S.; Scarpa, A. Substance P and mitochondrial oxygen consumption: Evidence for a direct intracellular role for the peptide. Peptides 1989, 10, 1003–1006. [Google Scholar] [CrossRef] [PubMed]
- Tullio, F.; Penna, C.; Cabiale, K.; Femmino, S.; Galloni, M.; Pagliaro, P. Cardioprotective effects of calcitonin gene-related peptide in isolated rat heart and in H9c2 cells via redox signaling. Biomed. Pharmacother. 2017, 90, 194–202. [Google Scholar] [CrossRef]
- He, X.; Bi, X.Y.; Lu, X.Z.; Zhao, M.; Yu, X.J.; Sun, L.; Xu, M.; Wier, W.G.; Zang, W.J. Reduction of Mitochondria-Endoplasmic Reticulum Interactions by Acetylcholine Protects Human Umbilical Vein Endothelial Cells From Hypoxia/Reoxygenation Injury. Arterioscler. Thromb. Vasc. Biol. 2015, 35, 1623–1634. [Google Scholar] [CrossRef]
- Hurtado, K.; Scholpa, N.E.; Schnellmann, J.G.; Schnellmann, R.G. Serotonin regulation of mitochondria in kidney diseases. Pharmacol. Res. 2024, 203, 107154. [Google Scholar] [CrossRef]
- Youle, R.J.; Karbowski, M. Mitochondrial fission in apoptosis. Nat. Rev. Mol. Cell Biol. 2005, 6, 657–663. [Google Scholar] [CrossRef] [PubMed]
- Raz, D.; Ben-Yaakov, K.; Levi, M.; Bertolin, M.; Ferrari, S.; Ponzin, D.; Busin, M.; Leiba, H.; Marcovich, A.L.; Eisenberg-Lerner, A.; et al. Mitochondria Transplantation Promotes Corneal Epithelial Wound Healing. Investig. Ophthalmol. Vis. Sci. 2024, 65, 14. [Google Scholar] [CrossRef] [PubMed]
- Thannickal, V.J.; Fanburg, B.L. Reactive oxygen species in cell signaling. Am. J. Physiol. Lung Cell Mol. Physiol. 2000, 279, L1005–L1028. [Google Scholar] [CrossRef] [PubMed]
- Dewanjee, S.; Chakraborty, P.; Bhattacharya, H.; Chacko, L.; Singh, B.; Chaudhary, A.; Javvaji, K.; Pradhan, S.R.; Vallamkondu, J.; Dey, A.; et al. Altered glucose metabolism in Alzheimer’s disease: Role of mitochondrial dysfunction and oxidative stress. Free Radic. Biol. Med. 2022, 193, 134–157. [Google Scholar] [CrossRef]
- Pfeifer, C.R.; Vashisth, M.; Xia, Y.; Discher, D.E. Nuclear failure, DNA damage, and cell cycle disruption after migration through small pores: A brief review. Essays Biochem. 2019, 63, 569–577. [Google Scholar] [CrossRef]
- Yu, F.X.; Lee, P.S.Y.; Yang, L.; Gao, N.; Zhang, Y.; Ljubimov, A.V.; Yang, E.; Zhou, Q.; Xie, L. The impact of sensory neuropathy and inflammation on epithelial wound healing in diabetic corneas. Prog. Retin. Eye Res. 2022, 89, 101039. [Google Scholar] [CrossRef] [PubMed]
- Ruiz-Lozano, R.E.; Hernandez-Camarena, J.C.; Loya-Garcia, D.; Merayo-Lloves, J.; Rodriguez-Garcia, A. The molecular basis of neurotrophic keratopathy: Diagnostic and therapeutic implications. A review. Ocul. Surf. 2021, 19, 224–240. [Google Scholar] [CrossRef] [PubMed]
- Zhang, L.; An, H.; Zhen, R.; Zhang, T.; Ding, M.; Zhang, M.; Sun, Y.; Gu, C. Di Huang Yi Zhi Fang improves cognitive function in APP/PS1 mice by inducing neuronal mitochondrial autophagy through the PINK1-parkin pathway. J. Alzheimers Dis. 2025, 13872877241299832. [Google Scholar] [CrossRef]
- Yashooa, R.K.; Duranti, E.; Conconi, D.; Lavitrano, M.; Mustafa, S.A.; Villa, C. Mitochondrial microRNAs: Key Drivers in Unraveling Neurodegenerative Diseases. Int. J. Mol. Sci. 2025, 26, 626. [Google Scholar] [CrossRef] [PubMed]
- Hultborn, H.; Mori, K.; Tsukahara, N. The neuronal pathway subserving the pupillary light reflex. Brain Res. 1978, 159, 255–267. [Google Scholar] [CrossRef]
- Cortina, M.S.; He, J.; Russ, T.; Bazan, N.G.; Bazan, H.E. Neuroprotectin D1 restores corneal nerve integrity and function after damage from experimental surgery. Investig. Ophthalmol. Vis. Sci. 2013, 54, 4109–4116. [Google Scholar] [CrossRef]
- Chucair-Elliott, A.J.; Zheng, M.; Carr, D.J. Degeneration and regeneration of corneal nerves in response to HSV-1 infection. Investig. Ophthalmol. Vis. Sci. 2015, 56, 1097–1107. [Google Scholar] [CrossRef] [PubMed]
- Wang, S.; He, X.; Li, Q.; Zhang, Y.; Hu, J.; Zong, R.; Zhuang, J.; Quantock, A.J.; Gao, Y.; Li, W.; et al. Obstructive Sleep Apnea Affects Lacrimal Gland Function. Investig. Ophthalmol. Vis. Sci. 2022, 63, 3. [Google Scholar] [CrossRef]
- Chen, S.; Barnstable, C.J.; Zhang, X.; Li, X.; Zhao, S.; Tombran-Tink, J. A PEDF peptide mimetic effectively relieves dry eye in a diabetic murine model by restoring corneal nerve, barrier, and lacrimal gland function. Ocul. Surf. 2024, 32, 1–12. [Google Scholar] [CrossRef]
- Lin, Z.; Zhou, Y.; Wang, Y.; Zhou, T.; Li, J.; Luo, P.; He, H.; Wu, H.; Liu, Z. Serine protease inhibitor A3K suppressed the formation of ocular surface squamous metaplasia in a mouse model of experimental dry eye. Investig. Ophthalmol. Vis. Sci. 2014, 55, 5813–5820. [Google Scholar] [CrossRef] [PubMed]
- Beuerman, R.W.; Schimmelpfennig, B. Sensory denervation of the rabbit cornea affects epithelial properties. Exp. Neurol. 1980, 69, 196–201. [Google Scholar] [CrossRef] [PubMed]
- Lambiase, A.; Rama, P.; Aloe, L.; Bonini, S. Management of neurotrophic keratopathy. Curr. Opin. Ophthalmol. 1999, 10, 270–276. [Google Scholar] [CrossRef]
- Samaeekia, R.; Rabiee, B.; Putra, I.; Shen, X.; Park, Y.J.; Hematti, P.; Eslani, M.; Djalilian, A.R. Effect of Human Corneal Mesenchymal Stromal Cell-derived Exosomes on Corneal Epithelial Wound Healing. Investig. Ophthalmol. Vis. Sci. 2018, 59, 5194–5200. [Google Scholar] [CrossRef] [PubMed]
- Lin, Y.; Liu, Q.; Li, L.; Yang, R.; Ye, J.; Yang, S.; Luo, G.; Reinach, P.S.; Yan, D. Sirt1 Regulates Corneal Epithelial Migration by Deacetylating Cortactin. Investig. Ophthalmol. Vis. Sci. 2022, 63, 14. [Google Scholar] [CrossRef]
- Wu, M.; Downie, L.E.; Grover, L.M.; Moakes, R.J.A.; Rauz, S.; Logan, A.; Jiao, H.; Hill, L.J.; Chinnery, H.R. The neuroregenerative effects of topical decorin on the injured mouse cornea. J. Neuroinflamm. 2020, 17, 142. [Google Scholar] [CrossRef] [PubMed]
- Downie, L.E.; Naranjo Golborne, C.; Chen, M.; Ho, N.; Hoac, C.; Liyanapathirana, D.; Luo, C.; Wu, R.B.; Chinnery, H.R. Recovery of the sub-basal nerve plexus and superficial nerve terminals after corneal epithelial injury in mice. Exp. Eye Res. 2018, 171, 92–100. [Google Scholar] [CrossRef]
- Lin, L.; Xu, H.; Yao, Z.; Zeng, X.; Kang, L.; Li, Y.; Zhou, G.; Wang, S.; Zhang, Y.; Cheng, D.; et al. Jin-Xin-Kang alleviates heart failure by mitigating mitochondrial dysfunction through the Calcineurin/Dynamin-Related Protein 1 signaling pathway. J. Ethnopharmacol. 2024, 335, 118685. [Google Scholar] [CrossRef]
- Endo, T.; Kohda, D. Functions of outer membrane receptors in mitochondrial protein import. Biochim. Biophys. Acta 2002, 1592, 3–14. [Google Scholar] [CrossRef] [PubMed]
- Chaudhry, A.; Shi, R.; Luciani, D.S. A pipeline for multidimensional confocal analysis of mitochondrial morphology, function, and dynamics in pancreatic beta-cells. Am. J. Physiol. Endocrinol. Metab. 2020, 318, E87–E101. [Google Scholar] [CrossRef] [PubMed]
- Sisalli, M.J.; Ianniello, G.; Savoia, C.; Cuomo, O.; Annunziato, L.; Scorziello, A. Knocking-out the Siah2 E3 ubiquitin ligase prevents mitochondrial NCX3 degradation, regulates mitochondrial fission and fusion, and restores mitochondrial function in hypoxic neurons. Cell Commun. Signal. 2020, 18, 42. [Google Scholar] [CrossRef]






| Gene Name | Primer Sequence (5’-3’) | |
|---|---|---|
| Drp1 | Forward: Reverse: | TTACGGTTCCCTAAACTTCACG GTCACGGGCAACCTTTTACGA |
| Fis1 | Forward: Reverse: | TGTCCAAGAGCACGCAATTTG CCTCGCACATACTTTAGAGCCTT |
| Opa1 | Forward: Reverse: | GTTTCTGAGGCCCTTCTCTTGT CAGGCGCTCCAAGATCCTC |
| Mfn1 | Forward: Reverse: | CCTACTGCTCCTTCTAACCCA AGGGACGCCAATCCTGTGA |
| Mfn2 | Forward: Reverse: | AAGGTTGAGGTGACAGCGTT TTGACTCCACCTGTCCAAGC |
| Tom20 | Forward: Reverse: | GCCCTCTTCATCGGGTACTG ACCAAGCTGTATCTCTTCAAGGA |
| Tim23 | Forward: Reverse: | GAAGGTGGCGGAAGAAGTAGC GGGGGTTCATACCAGTCAGC |
| Rhot1 | Forward: Reverse: | CCCGAGCAGAAGAAATCACCA TCATCACTCTGTTCTGCTTCTGA |
| Rhot2 | Forward: Reverse: | GTGGGGAAGACGTCTCTGATCC TGTCTGCTCCGCTTCTGAGTA |
| Kif5b | Forward: Reverse: | TCGGATCTCCCAACATGAAGC CTTGTGCTCGGAGTTGGACT |
| Pink1 | Forward: Reverse: | GAGGAGCAGACTCCCAGTTC AGGGACAGCCATCTGAGTCC |
| Prkn | Forward: Reverse: | GCACACCCAACCTCAGACAA GATGACAGAGGAAGATGACTGAC |
| β-actin | Forward: Reverse: | GGCTGTATTCCCCTCCATCG CCAGTTGGTAACAATGCCATGT |
Disclaimer/Publisher’s Note: The statements, opinions and data contained in all publications are solely those of the individual author(s) and contributor(s) and not of MDPI and/or the editor(s). MDPI and/or the editor(s) disclaim responsibility for any injury to people or property resulting from any ideas, methods, instructions or products referred to in the content. |
© 2025 by the authors. Licensee MDPI, Basel, Switzerland. This article is an open access article distributed under the terms and conditions of the Creative Commons Attribution (CC BY) license (https://creativecommons.org/licenses/by/4.0/).
Share and Cite
Jin, M.; Liu, Z.; Shi, R.; Deng, Y.; Lin, J.; Zhang, Y.; Lin, L.; Wang, Y.; Shi, Y.; Li, C.; et al. Disrupted Mitochondrial Dynamics Impair Corneal Epithelial Healing in Neurotrophic Keratopathy. Int. J. Mol. Sci. 2025, 26, 1290. https://doi.org/10.3390/ijms26031290
Jin M, Liu Z, Shi R, Deng Y, Lin J, Zhang Y, Lin L, Wang Y, Shi Y, Li C, et al. Disrupted Mitochondrial Dynamics Impair Corneal Epithelial Healing in Neurotrophic Keratopathy. International Journal of Molecular Sciences. 2025; 26(3):1290. https://doi.org/10.3390/ijms26031290
Chicago/Turabian StyleJin, Mengyi, Zeyu Liu, Ruize Shi, Ya Deng, Jingwei Lin, Yuting Zhang, Lexin Lin, Yanzi Wang, Yunyi Shi, Cheng Li, and et al. 2025. "Disrupted Mitochondrial Dynamics Impair Corneal Epithelial Healing in Neurotrophic Keratopathy" International Journal of Molecular Sciences 26, no. 3: 1290. https://doi.org/10.3390/ijms26031290
APA StyleJin, M., Liu, Z., Shi, R., Deng, Y., Lin, J., Zhang, Y., Lin, L., Wang, Y., Shi, Y., Li, C., & Liu, Z. (2025). Disrupted Mitochondrial Dynamics Impair Corneal Epithelial Healing in Neurotrophic Keratopathy. International Journal of Molecular Sciences, 26(3), 1290. https://doi.org/10.3390/ijms26031290

