Microbiota Co-Metabolism Alterations Precede Changes in the Host Metabolism in the Early Stages of Diet-Induced MASLD in Wistar Rats
Abstract
1. Introduction
2. Results
2.1. Twenty-One Weeks of HFD Induced Subclinical Liver Alterations Not Reflected in Blood Parameters
2.2. HFD-Induced Liver Metabolome Changes Were Sex-Specific
2.3. Serum Metabolic Signature Changes Induced by 21 Weeks of HFD Are Minor, Except for Lipid Moieties
2.4. HFD Induces Early Sex-Dimorphic Changes in Urine Metabolome
2.5. HFD Induces Extensive and Sex-Dimorphic Changes in Faecal Metabolome as Early as Week 3
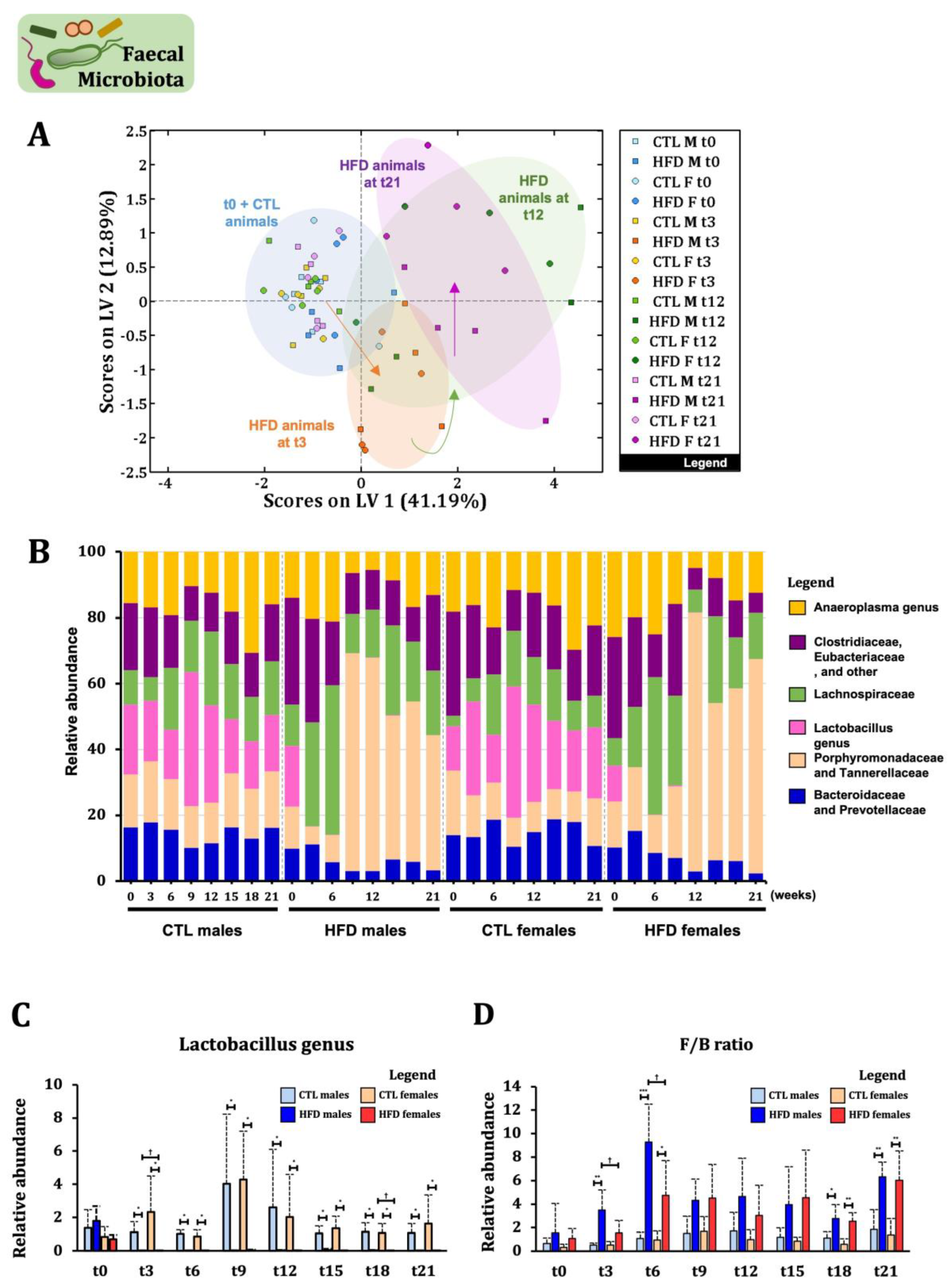
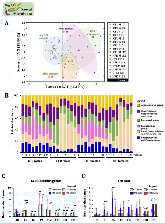
2.6. Decreased Faecal Microbiota Diversity and Lactobacillus Content After 3 Weeks of HFD Precedes Host Metabolomic Changes
3. Discussion
4. Materials and Methods
4.1. Animals and Housing
4.2. Histopathological Assessment
4.3. Biochemical Analysis of Plasma
4.4. Metabolomics Using Proton Nuclear Magnetic Resonance (1H-NMR)
4.5. DNA Extraction from Stool Samples
4.6. Microbial Analysis by Quantitative PCR
4.7. Statistical Analysis and Biological Interpretation
5. Conclusions
Supplementary Materials
Author Contributions
Funding
Institutional Review Board Statement
Data Availability Statement
Acknowledgments
Conflicts of Interest
Abbreviations
| 2-oxogl | 2-oxoglutarate |
| ALB | Albumin |
| ALP | Alkaline phosphatase |
| ALT | Alanine aminotransferase |
| AST | Aspartate aminotransferase |
| BA | Bile acid |
| BCAA | Branched amino acid |
| BMI | Body mass index |
| BW | Body weight |
| CHOL | Total cholesterol |
| CTL_F | Control diet females’ group |
| CTL_M | Control diet males’ group |
| F/B ratio | Firmicutes to Bacteroidetes ratio |
| HFD_F | High-fat diet females’ group |
| HFD_M | High-fat diet males’ group |
| 1H-NMR | Proton nuclear magnetic resonance |
| H&E | Haematoxylin and eosin |
| I3A | Indole-3-acetate |
| IP GTT | Intraperitoneal glucose tolerance test |
| lcCO | Long-chain carbonyl groups |
| lcUFA | Long-chain unsaturated fatty acid |
| LW | Liver weight |
| MUFAs | Monounsaturated fatty acid |
| N-Acetyl comp | N-acetyl compounds |
| N-Phenylacgly | N-phenylacetylglycine |
| ORO | Oil Red O |
| PLT | Platelets |
| PUFA | Polyunsaturated fatty acid |
| RBC | Red blood cells |
| SCFA | Short-chain fatty acids |
| SFA | Saturated fatty acids |
| Tau-methylh | Tau-methylhistidine |
| tCO | Total carbonyl groups |
| TMAO | Trimethylamine N-oxide |
| tUFA | Total unsaturated fatty acid |
| WBC | White blood cells |
References
- Younossi, Z.M.; Golabi, P.; Paik, J.M.; Henry Van Dongen, C.; Henry, L. The global epidemiology of nonalcoholic fatty liver disease (NAFLD) and nonalcoholic steatohepatitis (NASH): A systematic review. Hepatology 2023, 77, 1335–1347. [Google Scholar] [CrossRef] [PubMed]
- Tacke, F.; Horn, P.; Wai-Sun Wong, V.; Ratziu, V.; Bugianesi, E.; Francque, S.; Zelber-Sagi, S.; Valenti, L.; Roden, M.; Schick, F.; et al. EASL–EASD–EASO Clinical Practice Guidelines on the management of metabolic dysfunction-associated steatotic liver disease (MASLD). J. Hepatol. 2024, 81, 492–542. [Google Scholar] [CrossRef] [PubMed]
- Hliwa, A.; Ramos-Molina, B.; Laski, D.; Mika, A.; Sledzinski, T. The Role of Fatty Acids in Non-Alcoholic Fatty Liver Disease Progression: An Update. Int. J. Mol. Sci. 2021, 22, 6900. [Google Scholar] [CrossRef] [PubMed]
- Ross, F.C.; Patangia, D.; Grimaud, G.; Lavelle, A.; Dempsey, E.M.; Ross, R.P.; Stanton, C. The interplay between diet and the gut microbiome: Implications for health and disease. Nat. Rev. Microbiol. 2024, 22, 671–686. [Google Scholar] [CrossRef] [PubMed]
- Hsu, C.L.; Schnabl, B. The gut-liver axis and gut microbiota in health and liver disease. Nat. Rev. Microbiol. 2023, 21, 719–733. [Google Scholar] [CrossRef]
- Anstee, Q.M.; Reeves, H.L.; Kotsiliti, E.; Govaere, O.; Heikenwalder, M. From NASH to HCC: Current concepts and future challenges. Nat. Rev. Gastroenterol. Hepatol. 2019, 16, 411–428. [Google Scholar] [CrossRef]
- Masoodi, M.; Gastaldelli, A.; Hyötyläinen, T.; Arretxe, E.; Alonso, C.; Gaggini, M.; Brosnan, J.; Anstee, Q.M.; Millet, O.; Ortiz, P.; et al. Metabolomics and lipidomics in NAFLD: Biomarkers and non-invasive diagnostic tests. Nat. Rev. Gastroenterol. Hepatol. 2021, 18, 835–856. [Google Scholar] [CrossRef]
- Rinella, M.E.; Lazarus, J.V.; Ratziu, V.; Francque, S.M.; Sanyal, A.J.; Kanwal, F.; Romero, D.; Abdelmalek, M.F.; Anstee, Q.M.; Arab, J.P.; et al. A multisociety Delphi consensus statement on new fatty liver disease nomenclature. J. Hepatol. 2023, 78, 1966–1986. [Google Scholar] [CrossRef]
- Canfora, E.E.; Meex, R.; Venema, K.; Blaak, E.E. Gut microbial metabolites in obesity, NAFLD and T2DM. Nat. Rev. Endocrinol. 2019, 15, 261–273. [Google Scholar] [CrossRef]
- Martin-Grau, M.; Monleón, D. The Role of Microbiota-Related Co-Metabolites in MASLD Progression: A Narrative Review. Curr. Issues Mol. Biol. 2024, 46, 6377–6389. [Google Scholar] [CrossRef]
- Cai, H.; Zhang, J.; Liu, C.; Le, T.N.; Lu, Y.; Feng, F.; Zhao, M. High-Fat Diet-Induced Decreased Circulating Bile Acids Contribute to Obesity Associated with Gut Microbiota in Mice. Foods 2024, 13, 699. [Google Scholar] [CrossRef] [PubMed]
- Arroyave-Ospina, J.C.; Wu, Z.; Geng, Y.; Moshage, H. Role of Oxidative Stress in the Pathogenesis of Non-Alcoholic Fatty Liver Disease: Implications for Prevention and Therapy. Antioxidants 2021, 10, 174. [Google Scholar] [CrossRef] [PubMed]
- de Castro, G.S.; Calder, P.C. Non-alcoholic fatty liver disease and its treatment with n-3 polyunsaturated fatty acids. Clin. Nutr. 2018, 37, 37–55. [Google Scholar] [CrossRef]
- Baynes, H.W.; Mideksa, S.; Ambachew, S. The role of polyunsaturated fatty acids (n-3 PUFAs) on the pancreatic β-cells and insulin action. Adipocyte 2018, 7, 81–87. [Google Scholar] [CrossRef]
- Martin-Grau, M.; Pardo-Tendero, M.; Casanova, P.; Dromant, M.; Marrachelli, V.G.; Morales, J.M.; Borrás, C.; Pisoni, S.; Maestrini, S.; Di Blasio, A.M.; et al. Altered Lipid Moieties and Carbonyls in a Wistar Rat Dietary Model of Subclinical Fatty Liver: Potential Sex-Specific Biomarkers of Early Fatty Liver Disease? Antioxidants 2023, 12, 1808. [Google Scholar] [CrossRef]
- Martin-Grau, M.; Marrachelli, V.G.; Monleon, D. Rodent models and metabolomics in non-alcoholic fatty liver disease: What can we learn? World J. Hepatol. 2022, 14, 304–318. [Google Scholar] [CrossRef]
- Tsai, C.C.; Chen, Y.J.; Yu, H.R.; Huang, L.T.; Tain, Y.L.; Lin, I.C.; Sheen, J.M.; Wang, P.W.; Tiao, M.M. Long term N-acetylcysteine administration rescues liver steatosis via endoplasmic reticulum stress with unfolded protein response in mice. Lipids Health Dis. 2020, 19, 105. [Google Scholar] [CrossRef]
- Hang, W.; Shu, H.; Wen, Z.; Liu, J.; Jin, Z.; Shi, Z.; Chen, C.; Wang, D.W. N-Acetyl Cysteine Ameliorates High-Fat Diet-Induced Nonalcoholic Fatty Liver Disease and Intracellular Triglyceride Accumulation by Preserving Mitochondrial Function. Front. Pharmacol. 2021, 12, 636204. [Google Scholar] [CrossRef]
- Wu, F.; Zheng, H.; Yang, Z.T.; Cheng, B.; Wu, J.X.; Liu, X.W.; Tang, C.L.; Lu, S.Y.; Chen, Z.N.; Song, F.M.; et al. Urinary metabonomics study of the hepatoprotective effects of total alkaloids from Corydalis saxicola Bunting on carbon tetrachloride-induced chronic hepatotoxicity in rats using 1H NMR analysis. J. Pharm. Biomed. Anal. 2017, 140, 199–209. [Google Scholar] [CrossRef]
- Pallister, T.; Jackson, M.A.; Martin, T.C.; Zierer, J.; Jennings, A.; Mohney, R.P.; MacGregor, A.; Steves, C.J.; Cassidy, A.; Spector, T.D.; et al. Hippurate as a metabolomic marker of gut microbiome diversity: Modulation by diet and relationship to metabolic syndrome. Sci. Rep. 2017, 7, 13670. [Google Scholar] [CrossRef]
- Brial, F.; Chilloux, J.; Nielsen, T.; Vieira-Silva, S.; Falony, G.; Andrikopoulos, P.; Olanipekun, M.; Hoyles, L.; Djouadi, F.; Neves, A.L.; et al. Human and preclinical studies of the host-gut microbiome co-metabolite hippurate as a marker and mediator of metabolic health. Gut 2021, 70, 2105–2114. [Google Scholar] [CrossRef] [PubMed]
- Zhang, D.; Jian, Y.P.; Zhang, Y.N.; Li, Y.; Gu, L.T.; Sun, H.H.; Liu, M.D.; Zhou, H.L.; Wang, Y.S.; Xu, Z.X. Short-chain fatty acids in diseases. Cell Commun. Signal 2023, 21, 212. [Google Scholar] [CrossRef] [PubMed]
- Fan, Y.; Pedersen, O. Gut microbiota in human metabolic health and disease. Nat. Rev. Microbiol. 2021, 19, 55–71. [Google Scholar] [CrossRef] [PubMed]
- Lo, E.; Felicianna; Xu, J.H.; Zhan, Q.; Zeng, Z.; El-Nezami, H. The Emerging Role of Branched-Chain Amino Acids in Liver Diseases. Biomedicines, 2022; 10, 1444. [Google Scholar] [CrossRef]
- Lee, N.Y.; Shin, M.J.; Youn, G.S.; Yoon, S.J.; Choi, Y.R.; Kim, H.S.; Gupta, H.; Han, S.H.; Kim, B.K.; Lee, D.Y.; et al. Lactobacillus attenuates progression of nonalcoholic fatty liver disease by lowering cholesterol and steatosis. Clin. Mol. Hepatol. 2021, 27, 110–124. [Google Scholar] [CrossRef]
- Marques, C.; Meireles, M.; Norberto, S.; Leite, J.; Freitas, J.; Pestana, D.; Faria, A.; Calhau, C. High-fat diet-induced obesity Rat model: A comparison between Wistar and Sprague-Dawley Rat. Adipocyte 2015, 5, 11–21. [Google Scholar] [CrossRef]
- Caporaso, J.G.; Lauber, C.L.; Walters, W.A.; Berg-Lyons, D.; Lozupone, C.A.; Turnbaugh, P.J.; Fierer, N.; Knight, R. Global patterns of 16S rRNA diversity at a depth of millions of sequences per sample. Proc. Natl. Acad. Sci. USA 2011, 108 (Suppl. S1), 4516–4522. [Google Scholar] [CrossRef]
- Guo, X.; Xia, X.; Tang, R.; Zhou, J.; Zhao, H.; Wang, K. Development of a real-time PCR method for Firmicutes and Bacteroidetes in faeces and its application to quantify intestinal population of obese and lean pigs. Lett. Appl. Microbiol. 2008, 47, 367–373. [Google Scholar] [CrossRef]






| Parameters | Males | Females | ||
|---|---|---|---|---|
| CTL (n = 7) | HFD (n = 10) | CTL (n = 7) | HFD (n = 9) | |
| Anthropometrical determinations | ||||
| Energy intake (Kcal/day) | 76.8 ± 4.5 | 109.2 ± 16.3 *** | 47.0 ± 3.1 ††† | 59.5 ± 9.6 ***††† |
| BW (g) | 675.3 ± 42.4 | 731.4 ± 70.7 * | 322.6 ± 17.4 ††† | 326.6 ± 16.1 ††† |
| BMI (g/cm2) | 0.93 ± 0.13 | 1.02 ± 0.09 * | 0.55 ± 0.02 ††† | 0.54 ± 0.04 ††† |
| LW (g) | 15.6 ± 0.5 | 17.9 ± 1.7 *** | 7.8 ± 1.0 ††† | 7.8 ± 0.9 ††† |
| LW/BW ratio (%) | 2.3 ± 0.2 | 2.5 ± 0.2 | 2.4 ± 0.3 | 2.4 ± 0.2 |
| Blood cell parameters | ||||
| WBC (×109/L) | 10.3 ± 2.4 | 9.3 ± 2.0 | 7.2 ± 2.1 †† | 6.1 ± 1.5 †† |
| Neutrophils (×109/L) | 2.3 ± 0.8 | 1.9 ± 0.3 * | 1.2 ± 0.2 ††† | 1.0 ± 0.3 ††† |
| RBC (×109/L) | 8.3 ± 0.4 | 8.1 ± 0.4 | 8.1 ± 0.4 | 7.8 ± 0.4 |
| PLT (×109/L) | 875.3 ± 100.6 | 893.3 ± 103.1 | 956.9 ± 117.8 | 903.8 ± 117.0 |
| Biochemical parameters related to liver function | ||||
| ALB (g/dL) | 4.0 ± 0.1 | 4.0 ± 0.1 | 4.5 ± 0.4 † | 4.6 ± 0.3 ††† |
| ALP (U/L) | 53.4 ± 8.2 | 67.8 ± 14.8 ** | 53.3 ± 2.3 | 53.6 ± 4.9 †† |
| ALT (U/L) | 56.1 ± 7.2 | 51.5 ± 9.2 | 46.3 ± 6.1 † | 46.6 ± 7.9 |
| AST (U/L) | 92.3 ± 15.7 | 89.1 ± 12.0 | 78.6 ± 6.2 | 85.7 ± 15.4 |
| AST/ALT ratio | 1.6 ± 0.2 | 1.7 ± 0.1 | 1.7 ± 0.2 | 1.9 ± 0.2 |
| BA (μmol/L) | 25.6 ± 12.6 | 11.4 ± 5.6 ** | 28.4 ± 10.6 | 19.5 ± 5.9 * |
| CHOL (mg/dL) | 120.4 ± 19.9 | 115.6 ± 29.4 | 78.9 ± 11.5 ††† | 76.2 ± 23.8 ††† |
| Urea (mg/dL) | 34.9 ± 2.4 | 33.5 ± 5.4 | 26.3 ± 2.6 ††† | 25.6 ± 1.3 ††† |
Disclaimer/Publisher’s Note: The statements, opinions and data contained in all publications are solely those of the individual author(s) and contributor(s) and not of MDPI and/or the editor(s). MDPI and/or the editor(s) disclaim responsibility for any injury to people or property resulting from any ideas, methods, instructions or products referred to in the content. |
© 2025 by the authors. Licensee MDPI, Basel, Switzerland. This article is an open access article distributed under the terms and conditions of the Creative Commons Attribution (CC BY) license (https://creativecommons.org/licenses/by/4.0/).
Share and Cite
Martín-Grau, M.; Casanova, P.; Moreno-Morcillo, L.; Morales, J.M.; Marrachelli, V.G.; Monleón, D. Microbiota Co-Metabolism Alterations Precede Changes in the Host Metabolism in the Early Stages of Diet-Induced MASLD in Wistar Rats. Int. J. Mol. Sci. 2025, 26, 1288. https://doi.org/10.3390/ijms26031288
Martín-Grau M, Casanova P, Moreno-Morcillo L, Morales JM, Marrachelli VG, Monleón D. Microbiota Co-Metabolism Alterations Precede Changes in the Host Metabolism in the Early Stages of Diet-Induced MASLD in Wistar Rats. International Journal of Molecular Sciences. 2025; 26(3):1288. https://doi.org/10.3390/ijms26031288
Chicago/Turabian StyleMartín-Grau, María, Pilar Casanova, Laura Moreno-Morcillo, José Manuel Morales, Vannina G. Marrachelli, and Daniel Monleón. 2025. "Microbiota Co-Metabolism Alterations Precede Changes in the Host Metabolism in the Early Stages of Diet-Induced MASLD in Wistar Rats" International Journal of Molecular Sciences 26, no. 3: 1288. https://doi.org/10.3390/ijms26031288
APA StyleMartín-Grau, M., Casanova, P., Moreno-Morcillo, L., Morales, J. M., Marrachelli, V. G., & Monleón, D. (2025). Microbiota Co-Metabolism Alterations Precede Changes in the Host Metabolism in the Early Stages of Diet-Induced MASLD in Wistar Rats. International Journal of Molecular Sciences, 26(3), 1288. https://doi.org/10.3390/ijms26031288

